Previous Page Table of Contents Next Page


5. Working session I: Identification of steps in decentralizing small-scale fisheries management

In the first session the participants discussed the need for definitions. Several terms like

need definition regarding the special focus of this consultation. It became clear that these definitions are in fact to be developed while progressing through the working sessions of the consultation.

It was also agreed that the final output of all sessions would have to meet the requirement to be applicable to the very dissimilar geographical, marine and terrestrial ecological, cultural and political situations in the region.

It was agreed that a set of tools should be refined from which technical staff, social staff and policymakers might choose specific items matching specific needs while advancing from centralized fisheries management towards decentralized or community-based fisheries management.

As an example and to catalyze the discussion the participants gave their perceptions and ideas concerning a possible definition of the term “management”. Selected keywords were:

The need for an intensive interaction between many sectors in order to reach a community-based management of small-scale fisheries was recognized. These sectors may be environmental, ecological, research, fisheries, social, political, legal, etc. The general importance of a holistic approach was underlined.

Several more specific aspects of community-based management in general and community development in particular were discussed, such as the question of the need to assist the communities financially during any kind of programme. It was agreed that this particular aspect had to be treated very carefully in order not to jeopardize the motivation background of the target group. “Where there is money, there is no community; where there is community, there is no money.”

As primary activity of Session I, an initial collection of terms was made among the participants describing central activities and aspects to be considered while trying any community-based small-scale fisheries management:

1. Organizing community;
2. Providing alternative livelihood;
3. Empowering a community/providing legal support (assistant) and enforcement;
4. Simplifying communication and facilitation;
5. Listening and translating (comprehensible);
6. Collaborating among fisherfolk networking;
7. Identifying stakeholders’ needs;
8. Meeting and grouping;
9. Identifying options for management;
10. Identifying opportunities for management;
11. Having a clear policy;
12. Establishing fisheries associations;
13. Facilitating conflict resolution;
14. Collecting baseline information;
15. Defining and transferring responsibility and authority;
16. Providing incentives/motivating;
17. Identifying constraints;
18. Legitimizing domestic laws;
19. Checking and controlling measures;
20. Providing political support;
21. Building upon traditional knowledge;
22. Transferring knowledge and technology;
23. Understanding the legal system;
24. Providing financial support; and
25. Monitoring.
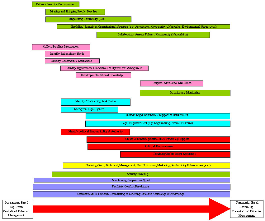
These terms were later grouped into six areas of activities (colours refer to the colours used in Figure 1).

Figure 1 on the next page shows the identified activities with a theoretical progressive flow leading from centralized to decentralized community-based fisheries management. The colour of each box groups the activity into one of the above-identified areas. The flowchart presented in Figure 1 shows the final chart. This chart was modified and changed during the whole period of the meeting. The first draft of this chart was used as the starting point for further discussions in Session II. All following sessions are built on each other. The outcome of the whole exercise is presented at the end of the chapter on “Working Session V”.

Figure 1: Flowchart of activities in a theoretical progressive flow leading from centralized to decentralized or community-based fisheries management.


Previous Page Top of Page Next Page