Ing. Carlos Alberto Avalos Ortiz
Guatemala
MARCO CONCEPTUAL DE LA COGENERACION ENERGETICA EN GUATEMALA
La cogeneración energética tiene una connotación importante de definir. Básicamente hay dos tendencias: una considera que cogenerar es producir energía a partir de un proceso ya existente, suceptible de mejorarse para obtener sobrantes que pueden servir a terceros consumidores. La otra concepción establece que cogenerar es generar energía paralelamente a los entes oficiales que la generan normalmente. De ahí que en Guatemala se registre como cogeneradores a empresas como Enron, como Hidroeléctrica el Capulin, que no cumplen con la definición primera sino que se amoldan a la segunda.
Para nosotros la cogeneración esta en principio limitada a la que realizan los ingenios azucareros, basados en el concepto primero, es decir, generar energía a partir de procesos ya existentes, en este caso la fabricación del azúcar.
El proceso de cogeneración esta integrado por 5 grandes pasos, los cuales se identifican en el diagrama de la figura de la página siguiente. (Figura No 1)
El primer paso es lo concerniente a la preparación del combustible, su acceso al proceso de fábrica de azúcar, y los mecanismos de ingreso a la combustión. Normalmente los ingenios tienen un patio de maniobras para el manejo de la caña y otro para la disposición del bagazo.
Actualmente los ingenios han prestado mayor atención a los patios de secado del bagazo, en función de mejorar la calidad del mismo para la combustión.
Del patio de secado del bagazo, se pasa a las calderas, que son los elementos que queman el bagazo, donde éste arde en combustión produciendo calor y presión, y produciendo con ello el vapor que es la base de la generación.
Una vez transformado el bagazo en vapor, éste es conducido al área de generación o de turbogeneradores, que como su nombre lo indica es el lugar donde se genera la energía. De ahí se transporta a los transformadores, que son los elementos eléctricos que ordenan el flujo de electricidad, lo preparan para el servicio y lo conducen al sector de despacho o distribución.
A partir de ahí, la electricidad se reparte en un bloque para el consumo interno del ingenio mismo (autoconsumo) y un bloque para la venta o servicio de terceros.
Es este bloque de venta el que constituye el elemento económico de interés de los ingenios actualmente y que representa importantes ingresos de dinero.
Como se ve el proceso es simple, se tiene un elemento para quemar, en este caso bagazo de caña, se mete a un horno grande y relativamente especializado llamado caldera, en el cual se produce el vapor necesario para accionar las turbinas generadoras de la electricidad, ésta se conduce a la sección de máquinas y equipo eléctrico para poder ser servida a los consumidores.
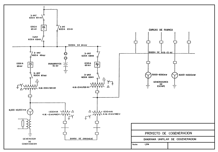
Se presenta como ilustración un diagrama unifiliar del proceso de cogeneración en el ingenio, el cual constituye un elemento de análisis técnico que no entraremos a detallar. (Figura No 2)
En un mismo sentido, se presenta un diagrama del Balance de Vapor, que representa un caso típico de aprovechamiento del bagazo de la caña en el proceso de fabricación del azúcar, eficientando los procesos internos del ingenio. (Figura No 3)
Con esta base de información general se presenta a continuación, el «Análisis Técnico Energético de la Cogeneración en Guatemala».



ANALISIS TECNICO ENERGETICO DE LA COGENERACION
INTRODUCCION.
El proceso técnico que se sigue en la generación de electricidad en un ingenio azucarero esta basado en los mismos principios de toda generación energética. La combustión de un recurso que permite el movimiento de sistemas y mecanismos capaces de producir energía para ser aprovechada por el ser humano en la aplicación de trabajo.
Requiere pues de un elemento base de consumo llamado combustible, un proceso de extracción de energía del elemento, usualmente un proceso de combustión, un sistema de convertibilidad de esa energía que permita su aprovechamiento mecánico y luego todo un equilibrado sistema de distribución para el uso propiamente dicho.
Normalmente los combustibles empleados han sido los derivados del petróleo, conociéndose el proceso como «térmico», pues conlleva elementos de temperatura en su operación. La generación alterna es la basada en el uso del agua como elemento base, conociéndose el proceso como «hídrico», cuyas ventajas son mayores a las de tipo térmico pues emplean el agua bajo condiciones de reciclaje, lo que hace este proceso mucho más rentable en el largo plazo.
Ya en la segunda mitad del siglo presente, se ha ido diseminando el uso de las fuentes nucleares para la generación de electricidad, con los riesgos de contaminación y destrucción bastante publicitados.
Para el caso de Guatemala, de acuerdo a las publicaciones oficiales, el consumo de energía por fuente se encuentra de la siguiente manera:
| FUENTE | % sobre total |
| Leña | 64 |
| Deriv. Petróleo | 29 |
| Electricidad | 4 |
| Bagazo Caña | 3 |
Los constantes aumentos de precio del petróleo y la energía eléctrica han orientado a los consumidores a la búsqueda de alternativas de diverso tipo, sin embargo las posibilidades suelen reducirse por los altos costos de inversión.
Los ingenios azucareros de Guatemala ha venido empleando la cogeneración por más de 70 años, pero limitando su interés a constituirse en independientes energéticamente. Las crecientes demandas de electricidad del país por una parte y las limitadas posibilidades del sistema nacional de generación, para poder satisfacer dicha demanda, han permitido considerar la posibilidad de que sea utilizada la capacidad instalada de los ingenios para producir energía en exceso, si los combustibles se disponen.
Inicialmente la potencia de los ingenios se limitó a suplir las necesidades de la fábrica propiamente dicha, los regadíos, las oficinas, y algunos servicios básicos. La oportunidad de co-generar para servir a terceros fue causada por la localización de los ingenios y el constante crecimiento que a su alrededor se da en la demanda de servicios poblacionales.
Hoy en día la necesidad de co-generar mayores cantidades de energía eléctrica partiendo de biomasa adquiere una importancia mayor debido a la disminución de la capacidad del Estado por invertir en la generación y reducir la factura petrolera, así como por el impacto de su empleo en el ambiente.
Un elemento importante también lo constituye el hecho de que para el ingenio la co-generación significa una línea de ganancia económica adicional por su venta.
UTILIZACION DE VAPOR.
Los ingenios azucareros son una de las pocas industrias en Guatemala que pueden utilizar un sub-producto, incluso clasificado como desecho sobrante del proceso de fábrica mismo, con impacto negativo sobre el ambiente, pues se maneja como desperdicio de fabricación, como elemento base en la producción de energía, por medio de la producción de vapor a través de la combustión del bagazo. El uso típico de vapor se muestra en la figura No 4.
La caldera se alimenta principalmente con los condensados que se obtienen de los evaporadores, calentadores y tachos que por lo general se hacen pasar por un desareador con el objeto de expulsar aire y otros gases disueltos que pudieran causar corrosión en la caldera y tuberías.
Las calderas convierten el calor producido por la combustión del bagazo en vapor. Hasta aquí el proceso es semejante al de los trenes antiguos, donde la combustión de leña permite obtener vapor para presionar los mecanismos que hacen girar las ruedas y arrastrar los bagones.
Sin embargo en el caso de los ingenios, el vapor vivo producido en las calderas es usado por los primotores que producen trabajo y descargan el vapor a presiones reducidas. Estos pri-motores son por lo general turbinas, aunque varios ingenios visitados todavía usan máquinas de vapor convencionales.
Las turbinas de mayor tamaño las utilizan para mover generadores eléctricos y las de mediano tamaño para hacer funcionar las cuchillas, desfibradores, molinos, ventiladores de tiro inducido, y bombas de alimentación a las mismas calderas.
Dependiendo del grado de electrificación que exista en el ingenio, turbinas de pequeño tamaño son usadas para impulsar bombas de jugo, inyección, condensado, sirope, etc.
Suele también utilizarse el vapor vivo así producido en inyectores de vacío de los evaporadores y tachos, o en turbogeneradores de condensación, ninguno de los cuales entregan vapor de escape ya que sus descargas son condensadas o perdidas.
El vapor de escape, usualmente con presiones de 0.8 a 1.7 Bars, se usa en el proceso mismo de la fabricación del azúcar, y en calentar el agua que alimenta las calderas en el desareador.
Los principales consumidores del vapor de escape son los evaporadores, los calentadores y los tachos. Un uso también importante del vapor de escape es el de recalentar las masas cocidas antes de la centrifugación y la limpieza de los tachos.
El vapor de escape que se destina a los evaporadores, calentadores y tachos es condensado en dichos equipos y regresado, con agua de relleno si es necesario, al desareador y después a la caldera. Por lo general, los condensados son suficientes para las calderas y el proceso. Todos los sobrantes de vapor vivo que se dan por momentos y los de escape no aprovechados se descargan a la atmósfera.
En la mayor parte de los ingenios visitados, las calderas se encuentran diseñadas para quemar todo el bagazo, y los pri-motores para aprovechar casi todo el vapor vivo.
El sistema de evaporación esta seleccionado para consumir la mayor parte del vapor de escape, de manera que el proceso permita la existencia del menor volumen de bagazo, vapor vivo o de escape. El concepto de diseño en este caso al forzar el mayor consumo de bagazo esta en relación a poder eliminar todos los costos por deshacerse de los sobrantes del proceso de fábrica.
La otra razón de diseño de fábrica (ingenio azucarero), de manera de que se consuma todo el vapor producido es la de reducir al máximo los costos de calderas, pri-motores y equipo de fabricación, que resultarían al seleccionar equipos más eficientes… Sin embargo, actualmente estos criterios están cambiando.
Varios ingenios, asesorados por técnicos de la Asociación de Azucareros de Guatemala -ASAZGUA-, y de la Asociación de Técnicos Azucareros de Guatemala -ATAGUA-, entre otros, han identificado la cogeneración como un subproducto del proceso del ingenio, suceptible de generar ganancias. A esto se suma el hecho de que cada día el precio de la energía aumenta y que existe un potencial mercado de demanda en constante crecimiento, que el país no puede satisfacer en el corto ni mediano plazo.

Ante este panorama, los ingenios saben que pueden hacer mucho por minimizar sus requerimientos de energía, de manera de poder liberar la mayor cantidad de ella como electricidad sobrante. Una expectativa aún mayor se les presenta ante la tendencia mercantilista de la neoliberalidad de la economía, aspecto que sin duda ha hecho que sus intereses como sector de poder socioeconómico se interesen en estas posibilidades.
Las cantidades de energía que pueden ser generadas en la práctica por cada ingenio varían segun la capacidad de cada uno, lo que ha hecho que cada uno en Guatemala, haya iniciado estudios y pruebas, llegando incluso en los últimos años a invertir millonarias cantidades de dinero en el equipamiento para ello.
En principio los ingenios vieron este interés limitándose a evaluar las posibilidades de aumentar su producción de energía para autoconsumo, pensando en limitar sus inversiones al hacer más eficientes sus procesos y contar con mayor disponibilidad de electricidad en la fábrica.
Hubo otros (4 para ser mas específicos), que iniciaron en la década anterior, un programa de equipamiento para convertirse en suplidores de electricidad, existiendo hoy en día experiencia positiva de ello. Los ingenios que mayor adelanto y experiencia han demostrado en este campo son Santa Ana, Pantaleón, La Unión y Magdalena.
CAMBIOS PARA EFICIENTIZAR EL PROCESO EN INGENIOS.
Debido a que no existe un modo único de enfrentar el proceso de hacer más eficiente un ingenio en Guatemala, ya que cada uno es de características particulares, no sólo por su magnitud, capacidad de molienda, tipo de caña que procesa, antigüedad de equipos, modos de operación, etc. nuestra investigación de campo y las vistas hechas a los ingenios nos permitió conocer al menos tres formas en que éstos están enfrentando el reto.
Estas tres maneras las dedujimos de lo observado y representan en nuestra investigación una clasificación propia:
Nuestra hipótesis básica es que para la reducción de la energía requerida por las operaciones del ingenio, es necesario liberar más bagazo y reducir las pérdidas en el proceso de fábrica mismo.
Esto no excluye el caso de ingenios que han o invertirán en cambios en las tres áreas. Nuestra apreciación es que efectivamente invertirán en las tres, aunque de acuerdo a programas de ampliación interna y a planes de inversión de mediano plazo.
EFECTOS POR CAMBIO EN CALDERAS.
La eficiencia en calderas varia bastante y depende entre otras cosas de:
La calidad del combustible. En este caso, el % de humedad del bagazo y el nivel de cenizas son os elementos de mayor impacto.
El exceso de aire empleado en la combustión.
La temperatura de los gases de salida.
Las calderas pequeñas, de hornos de herradura o celdas, que no tiene mecanismos de recuperación de calor, tales como los precalentadores de aire, los economizadores o secadores de bagazo, suelen tener eficiencias de 45–50%, basadas en el valor calorífico bruto del bagazo.
Calderas grandes para quema de bagazo en suspensión, con precalentadores de aire y economizadores, pueden alcanzar eficiencias del orden del 70%.
Un aumento de la eficiencia de las calderas de 50 a 70% se traduce en un aumento del 40% en la producción de vapor, partiendo de la misma cantidad de bagazo.
Debido a que el salto en eficiencia es importante cuando se refleja en el aprovechamiento del bagazo, la mayoría de ingenios inician con esta área.
EFECTOS POR CAMBIO EN PRI-MOTORES.
El vapor que demandan los pri-motores esta en función de tres elementos:
La potencia requerida.
El nivel de eficiencia de las turbinas
Las condiciones de vapor de entrada y de escape.
Para el caso de la potencia requerida, ésta esta en función a su vez del diseño de la fábrica, del tipo de preparación de la caña, del número de molinos que operan, por lo que sólo se permite variaciones dentro de ciertos límites.
La eficiencia de las turbinas depende de su diseño. Así tenemos que una turbina típica de simple etapa de alrededor de 1000 HP (mil caballos de fuerza), tiene una eficiencia termodinámica de 50%, mientras que, una de múltiple etapa tiene, con el mismo caballaje un 65%. De tal manera que al utilizar turbinas de múltiple etapa se estará reduciendo la demanda de vapor de los primotores en 20–30%.
En este caso, el elemento concursante de importancia es el costo, ya que una turbina de múltiple etapa cuesta de 50 a 100% más que una de etapa simple con el mismo caballaje.
Sin embargo, los mayores ahorros de vapor vivo se logran variando las condiciones de los vapores vivo y de escape.
Se presenta en el cuadro siguiente (Cuadro No 1), ejemplos de consumo específico (Kgs.vapor/KWH) con vapor vivo de distintas presiones y de escape a 13.8 bars y 66 cm.Hg.vac. con eficiencia de turbina constante a 70%.
Una turbina trabajando con vapor saturado de 10.3 Bars de presión y con 1.38 Bars de contra presión, requiere de 19 Kg/KWH, mientras que otra operando con vapor de 86.2 Bars a 121 _C de sobrecalentamiento y con los mismos 1.38 Bars de contrapresión demanda solamente 6.8 Kr/KWH.
Aquí es importante hacer ver que, si la presión se disminuye de 1.38 Bars a 66 cm.HG vacío, es decir, 0.13 Bars absolutos, la demanda se reduce aproximadamente a la mitad (50%).
A medida que la presión y la temperatura del vapor se incrementan, el vapor requiere más calor por Kilogramo, y por ello la cantidad de vapor obtenible de una cantidad fija de combustible disminuye. Sin embargo, la disminución de vapor por KWH en turbinas es mucho mayor que la reducción de vapor obtenible.
Al transformar un ingenio tradicional (producción tradicional de azúcar, melaza y derivados afines), en uno de mayor eficiencia energética, no es imperativo el reemplazar todas las turbinas existentes, ya que en los casos de ingenios de Guatemala, sus diseños permiten el instalar una turbina superpuesta que absorba todo el vapor vivo necesario a la alta presión y que lo descargue a la presión de admisión de las turbinas existentes, de tal manera que la turbina superpuesta entrega al proceso de fábrica, el vapor necesario a la presión adecuada y sin castigo a la calidad del producto, obteniendo al mismo tiempo electricidad sobrante.
CUADRO I
COMPARACION DE POTENCIAL DE GENERACION A DISTINTAS PRESIONES DE VAPOR
| Presion Vapor, bars | 10.3 | 17.2 | 17.2 | 31 | 45 | 58.6 | 72.4 | 86 |
| Vapor, grad. C | 186 | 263 | 343 | 349 | 370 | 386 | 418 | 440 |
| Consumo esp. teor. @ 1.4 bars escape, Kg/KWH | 13.4 | 9.3 | 8.2 | 6.7 | 5.9 | 5.6 | 5.3 | 4.8 |
| Consumo esp. teor. @ 66 cm Hg. vac. | 5.4 | 4.6 | 4.2 | 3.8 | 3.6 | 3.5 | 3.4 | 3.2 |
Consumo esp. real @ 1.4 bars, escape y 70% Ef., Kg/KWH | 19.1 | 13.3 | 11.8 | 9.6 | 8.5 | 7.9 | 7.5 | 6.8 |
| Consumo esp. real @ 66 cm Hg. vac. y 70% Ef., Kg/KWH | 7.8 | 6.6 | 5.6 | 5.5 | 5.2 | 5 | 4.8 | 4.5 |
| Produccion de Vapor % Cana | 89.7 | 83.6 | 77.9 | 78.4 | 77.7 | 77.4 | 77.3 | 74.7 |
| KW Potenciales Contrapresion, KWH/tonne | 47 | 62.85 | 66.3 | 81.8 | 91.7 | 97.6 | 103 | 109.7 |
| KW Potenciales Condensando, KWH/tonne | 115.6 | 127 | 131 | 142.8 | 149.7 | 155.3 | 160.7 | 165.6 |
El sistema ideal es el de usar una turbina de doble extracción y condensación, ya que la primera extracción actúa como la superpuesta, mientras que la segunda actúa rellenando el vapor de presión usual en la casa de cocimiento y produce trabajo útil al mismo tiempo, lo cual no ocurre si se emplea una válvula reductora. Al mismo tiempo, se esta produciendo en la sección de vacío más trabajo, llevando al máximo la generación de electricidad.
Este sistema es bastante común en el mundo, y es obvio que varios ingenios de Guatemala están sobre diseños de este tipo, ya que se pudo observar en las visitas de campo, que han adquirido turbo-generadores de extracción/condensación o combinaciones equivalentes que lograr generar más de 50KWH/TC.
Ahora bien, solo por ejercicio ilustremos lo siguiente: en promedio un ingenio en Guatemala, utiliza ll KW/ton caña, y pueden por lo tanto, exportar más de 50KWH/TC. Si el precio de venta de un KWH es de US$ 0.05, entonces el ingenio puede lograr ingresos de US$ 2.50 por TC sin usar combustible adicional al que maneja actualmente.
Si consideramos un ingenio que muele 10 mil ton de caña al día, es decir, unas 416.6667 ton por hora, con un contenido de fibra del 15%, es decir 62.5 ton de fibra por hora, tomando calor bruto liberado en la quema de un kilogramo de fibra de 4639 KCal/Kg, entonces esas 62.5 ton de fibra producirán 289,939,500 KCal/hora.
Despreciando la eficiencia de la combustión y generación, ésta cantidad de calor es equivalente (teóricamente) a 337,200 KW, o sea más de 2,900,000 MWH por año si se mantiene una labor de 24 horas los 365 días. El precio de esta energía a US$ 0.05/KWH es de US$ 147,000.00.
Obviamente al convertir calor a electricidad hay que considerar varias etapas que distan de ser ideales. Así por ejemplo, el caso de quemar fibra (como bagazo con humedad de 50%), en calderas de 70% de eficiencia, para producir vapor de 58.6 Bars, a 400 _C y usarlo en un turbogenerador de condensación con una eficiencia termodinámica de 75%, se lograrían realmente 84,325 KW o sea unos 189 KWH/ton caña.
Debemos aclarar que primeramente, el ingenio no puede co-generar los 365 días del año, pues no contaría con el bagazo, ya que sólo se cuenta con este combustible durante la época de zafra, es decir, la época en que se esta cortando la caña, por lo que el ejercicio mental de ingresos por venta de electricidad debe verse como un caso ideal, no sólo en eficiencias de equipo sino también en el suministro del combustible (bagazo). Pero a la vez la intención ha sido el llamar la atención sobre la posibilidad de que una vez se instale el equipo de combustión, acaso no hay otros elementos sujetos a poder ser quemados en la caldera? …incluso petróleo!!
EFECTOS POR CAMBIOS EN CASA DE COCIMIENTO.
El vapor demandado por la casa de cocimiento depende de la cantidad de inhibición, la calidad del jugo, el sistema de cocimiento, y la configuración del evaporador.
En la práctica encontramos que los técnicos de casi todos los ingenios consultados, coinciden en que el elemento importante es la configuración del evaporador para afectar un mayor/menor consumo de vapor.
La recuperación o re-uso del calor en la casa de cocimiento permite hasta una reducción del 37% en la cantidad de vapor de escape requerido.
IMPACTO DE LOS CAMBIOS APLICADOS EN INGENIOS EN GUATEMALA
Como ya se apunto antes, no todos los ingenios han seguido un mismo modelo de adecuación ni han establecido metas iguales para cogenerar.
Algunos tan sólo han realizado las gestiones legales para calificar como proyecto de cogeneración en el contexto del decreto ley No 20–86 (derogado muy recientemente, en el marco de la modernización tributaria), pero no han invertido en el equipamiento.
Otros en cambio, con sentido más agresivo, no sólo calificaron al amparo del citado decreto sino que también han invertido en equipos para eficientizar los procesos, mejorar la calidad del bagazo, e incluso los hay que han generado exceso de electricidad, estableciendo contratos de venta al sistema nacional.
Un detalle interesante de cual ha sido el impacto del decreto ley No 20–86 en este sentido, como elemento incitador para aprovechar este potencial energético lo podemos observar en el cuadro siguiente (Cuadro No 2), que nos ilustra de cuantos proyectos han sido identificados como de cogeneración por el Ministerio de Energía y Minas a la fecha.
El cuadro incluye los proyectos de generación hídrica, así como los de fuentes como la solar y la geotermia. De un total de 40 proyectos oficialmente registrados, 15 son de base biomásica. Estos 15 proyectos representan más del 60% del potencial en Kw y aportan una generación significativa al balance energético nacional.
RESULTADO DE LOS CAMBIOS OPERADOS EN LOS INGENIOS
La investigación se ha realizado sobre diez y siete ingenios, los cuales fueron visitados a fin de recolectar información.
Producto de este esfuerzo, y derivado del análisis de la información deducimos que en 1996 se molieron un total de 14,166,325.5 toneladas de caña.
Esta actividad generó una producción global de 28,147,951 quintales de azúcar y como desecho se produjo 3,683,245 toneladas de bagazo con un promedio de 50% de humedad.
Considerando un valor calorífico de 3,492 BTU(*) por libra de bagazo, los ingenios en conjunto reportan una capacidad potencial de poder generar 351,058,623 kwh quemando este bagazo.
En Guatemala se esta moliendo unas 85 mil toneladas de caña diariamente con una marcada tendencia al alza cada año, incrementándose los períodos de zafra (**) al orden de los 175 días, con casos como el de Ingenio El Pilar que están llegando a los 200 días (207 en 1995 y 197 en 1996), aunque ello no significa sostener o mejorar en igual proporción la eficiencia de la molienda y la producción de azúcar por tonelada molida.
El ingenio que mayor tonelaje muele es Pantaleón (13,683 toneladas diarias en la zafra 1995–96) habiendo incrementado 3,141 toneladas con relación a la zafra del año anterior.
Los ingenios Magdalena, El Pilar y Tierra Buena reportan incrementos en molienda diaria superiores a las 500 toneladas respecto al período/año pasado.
Lo anterior es interesante de hacer notar pues nos indica en primera instancia que en efecto cada año hay más producción de caña, se esta produciendo más azúcar, y en principio más tierra dedicada a su cultivo.
En total, de 1995 a 1996, los ingenios incrementaron su molienda en 6,520 toneladas diarias, lo que significó una molienda de 126,517,820 toneladas de caña más que en el período anterior.
Obviamente de acá podemos inferir que cada año será mayor el volumen de bagazo disponible para usar como combustible, y que el potencial de energía que esta agroindustria posee va en incremento, demandando cada vez mayores insumos entre ellos el de mano de obra.
Sin embargo, es de observar que no todos los ingenios encuestados están en posibilidades de aportar esta energía en estos momentos, dado a que no han efectuado los cambios y mejoras en los equipos ni han incrementado su eficiencia de proceso. En todo caso la estadística registrada en el cuadro No 3 que se presenta en la página siguiente, nos da una idea de cual es el potencial que la agroindustria azucarera tiene en esta materia, y cual puede ser el orden de su participación en la satisfacción de la demanda energética del país. La información se ha consignado por ingenio para poder contar con un detalle más particularizado.
PROYECTOS DE GENERACION DE ENERGIA ELECTRICA, COGENERACION Y COMERCIALES AMPARADOS EN EL DECRETO LEY 20–86
HOJA 1/3
| No. | TECHA DICTAMEN | EMPRESA | NOMBRE PROYECTO | POTENCIA Ku | GENERACION Mu-M/AŃO | DESARROLLO PROYECTO | FUENIE ENERGETICA |
| 1 | 05/02/90 | FABRIGAS SOCIEDAD ANONIMA | RIO CAPULIN | 1000 | - - - - - | - - - - - | HIDROENERGIA |
| 2 | 28/11/90 | LOS DIAMANTES SOCIEDAD ANONIMA | LOS DIAMANTES SOCIEDAD ANONIMA | - - - - - | 200 | - - - - - | HIDROENERGIA |
| 3 | 19/06/91 | PAPELES ELABORADOS SOCIEDAD ANONIMA | POSA VERDE | 5000 | - - - - - | 21 MESES | HIDROENERGIA |
| 4 | 27/08/91 | RECURSOS NATURALES Y CELULOSA | CAHABON | 18720 | - - - - - | 21 MESES | HIDROENERGIA |
| 5 | 29/08/91 | COMPRA DE MATERIAS PRIMAS SOCIEDAD ANONIMA | CERRO VIVO | 2100 | - - - - - | 21 MESES | HIDROENERGIA |
| 6 | PEND. | JOSE RALDA GONZALES | SANTA MARGARITA ASINTAL RETALHULEU | 700 | 1223 | - - - - - | HIDROENERGIA |
| 7 | 19/07/91 | FABRIGAS SOCIEDAD ANONIMA | RIO BOBOS | 10000 | 16000 | 36 MESES | HIDROENERGIA |
| 8 | PEND. | HORNOS DE CAL SOCIEDAD ANONIMA | RIO LAS VACAS | 22500 | - - - - - | 18 MESES | HIDROENERGIA |
| 9 | PEND. | SERVICIOS ELECTROMECANICOS CELMECA LIDA. | CENTRAL HIDROELECTRICA “TRUINGIA” | 1200 | - - - - - | 36 MESES | HIDROENERGIA |
| 10 | 08/08/91 | HULERA CENTROAMERICANA SOCIEDAD ANONIMA | HULERA CENTROAMERICANA SOCIEDAD ANONIMA | 1350 | - - - - - | 14 MESES | HIDROENERGIA |
| 2700 | 28 MESES | ||||||
| 12050 | 54 MESES | ||||||
| 14420 | 80 MESES | ||||||
| 11 | PEND. | INVERSIONES PASABIEN S.A. | PASABIEN | 10000 | HIDROENERGIA | ||
| 12 | 03/03/95 | SECACAO S.A. | RIO TRECE AGUAS | 1700 | - - - - - | - - - - - | HIDROENERGIA |
| 13 | 21/03/095 | HIDROELECTRICA MAZA S.A. | RIO MAZA | 5000 | - - - - - | - - - - - | HIDROENERGIA |
| 14 | 28/03/95 | EMPRESA AGRICOLA SAN FRANCISCO COTZAL S.A. | SAN FRANCISCO COTZAL | 150 | - - - - - | - - - - - | HIDROENERGIA |
| 15 | 22/01/95 | TECNOGUAT | SAN ISIDROD-MATANZAS | 11000 | 58000 | - - - - - | HIDROENERGIA |
| 16 | 28/06/95 | ORENCO DE CENTROAMERICA SOCIEADA ANONIMA | PROMOCION Y DIFUSION DE HIDROELECTRICAS | - - - - - | - - - - - | - - - - - | HIDROENERGIA |
| 17 | PEND. | FABRIGAS SOCIEDAD ANONIMA | RIO LAS VACAS | 20000 | - - - - - | - - - - - | HIDROENERGIA |
| 18 | PEND. | AGROPECUARIA POTRERILLOS S.A. | HIDROELECTRICA RIO SALA | 8000 | - - - - - | - - - - - | HIDROENERGIA |
| 19 | PEND. | AGROCOMERCIALIZADORA POLOCHIC S.A. | HIDROELECTRICA SANTA TERESA | 20000 | 71000 | - - - - - | HIDROENERGIA |
| 20 | 13/07/90 | CONCEPCION SOCIEDAD ANONIMA | CONCEPCION SOCIEDAD ANONIMA | 18500 | 2500 | 12 MESES | BIOMASA |
| 1500 | 21 MESES | ||||||
| 30000 | 36 MESES | ||||||
| 44200 | 48 MESES | ||||||
| 44200 | 60 MESES | ||||||
| 53000 | 72 MESES | ||||||
| 21 | 13/07/90 | PANTALEON SOCIEDAD ANONIMA | PANTALEON SOCIEDAD ANONIMA | 27000 | 2800 | 12 MESES | BIOMASA |
| 18000 | 24 MESES | ||||||
| 35000 | 36 MESES | ||||||
| 50000 | 18 MESES | ||||||
| 50000 | 60 MESES | ||||||
| 65000 | 72 MESES | ||||||
| 22 | 07/11/90 | COMPAŃIA AGRICOLA INDUSTRIAL SANTA ANA S.A. | COMPAŃIA AGRICOLA INDUSTRIAL SANTA ANA S.A. | 50000 | - - - - - | 24 MESES | BIOMASA |
| 23 | 10/12/90 | INGENIO MAGDALENA SOCIEDAD ANONIMA | INGENIO MAGDALENA SOCIEDAD ANONIMA | 8000 | - - - - - | - - - - - | BIOMASA |
| 24 | 13/12/90 | INGENIO LA UNION SOCIEDAD ANONIMA | INGENIO LA UNION SOCIEDAD ANONIMA | 21500 | 3456 | 12 MESES | BIOMASA |
| 12960 | 24 MESES | ||||||
| 21600 | 36 MESES | ||||||
| 28800 | 48 MESES | ||||||
| 36000 | 60 MESES | ||||||
| 25 | 26/06/91 | AGROINDUSTRIAS S.A. (ING. TIERRA BUENA) | AGROINDUSTRIAS S.A. (ING. TIERRA BUENA) | - - - - - | - - - - - | - - - - - | BIOMASA |
| 26 | 08/09/95 | INGENIO STA. TERESA SOCIEDAD ANONIMA | INGENIO STA. TERESA SOCIEDAD ANONIMA | - - - - - | - - - - - | - - - - - | BIOMASA |
| 27 | 04/03/93 | SAN DIEGO S.A. | SAN DIEGO S.A. | 6347 | 18280 | 18 MESES | BIOMASA |
| 28 | 04/03/93 | EL BAUL S.A. | CERRO VIVO | 4000 | - - - - - | - - - - - | BIOMASA |
| 29 | 23/11/93 | INGENIO TULULA SOCIEDAD ANONIMA | INGENIO TULULA SOCIEDAD ANONIMA | 1200 | 4886 | 12 MESES | BIOMASA |
| 8064 | 24 MESES | ||||||
| 20160 | 36 MESES | ||||||
| 24480 | 48 MESES | ||||||
| 74560 | 60 MESES | ||||||
| 30 | 20/01/94 | CENTRAL DE BEBIDAS FINAS DE GUATEMALA S.A. (CEBEFISA) | CENTRAL DE BEBIDAS FINAS DE GUATEMALA S.A. (CEBEFISA) | 40 | 13000 | - - - - - | BIOMASA (*) |
| 31 | 16/02/94 | DERIVADOS DE CAŃA S.A. (MADRE TIERRA) | DERIVADOS DE CAŃA S.A. (MADRE TIERRA) | 17000 | 47650 | - - - - - | BIOMASA |
| 32 | 20/02/95 | COMPAŃIA AGRICOLA INDUSTRIAL, INGENIO PALO GORDO S.A. | COMPAŃIA AGRICOLA INDUSTRIAL, INGENIO PALO GORDO S.A. | 15500 | 47600 | - - - - - | BIOMASA (*) |
| 33 | PEND. | INGENIO GUADALUPE SOCIEDAD ANONIMA | INGENIO GUADALUPE SOCIEDAD ANONIMA | 3000 | - - - - - | 12 MESES | BIOMASA |
| 4000 | 24 MESES | ||||||
| 14000 | 36 MESES | ||||||
| 34 | 15/11/94 | ORZUNIL UNO SOCIEDAD ANONIMA | ORZUNIL UNO SOCIEDAD ANONIMA | - - - - - | - - - - - | - - - - - | ENERGIA GEOTERMICA |
| 35 | PEND. | INVERSIONES Y DESAR- ROLLOS INDUSTRIALES | ALCOMAYA | - - - - - | - - - - - | - - - - - | BIOMASA |
| 36 | 26/03/92 | TRESCO SOCIEDAD ANONIMA | TRESCO SOCIEDAD ANONIMA | - - - - - | - - - - - | - - - - - | ENERGIA SOLAR |
| 37 | 26/03/91 | SISTEMAS DE APOYO DE ENERGIA ELECTRICA S.A. (SADEESA) | SISTEMAS DE APOYO DE ENERGIA ELECTRICA S.A. (SADEESA) | - - - - - | - - - - - | - - - - - | ENERGIA SOLAR |
| 38 | PEND. | SIEMENS SOCIEDAD ANONIMA | SIEMENS SOCIEDAD ANONIMA | - - - - - | - - - - - | - - - - - | ENERGIA SOLAR |
| 39 | 10/11/93 | LUEX | LUEX | - - - - - | - - - - - | - - - - - | ENERGIA SOLAR |
| 40 | PEND. | COMPAŃIA AGRO-COMERCIAL S.A. | COMPAŃIA AGRO-COMERCIAL S.A. | - - - - - | - - - - - | - - - - - | ENERGIA SOLAR |
(*) GENERACION DE BIOGAS A PARTIR DEL TRATAMIENTO DE VINAZAS ACTUALIZADO HASTA EL 10/96
CUADRO No 3
GUATEMALA: POTENCIA DE GENERACION EN LOS INGENIOS AZUCAREROS, SEGÚN MOLIENDA
(KWH)
| INGENIO | MOLIENDA (Ton/zafra) | PROD. AZUCAR (qq/zafra) | PROD. BAGAZO (Ton/zafra) | Kwh POTENCIA (Totales/zafra) |
| Palo Gordo | 731,397 | 1,241,572 | 190,163 | 18,115,048 |
| Guadalupe | 500,943 | 885,686 | 130,245 | 10,999,002 |
| Santa Teresa | 67,578 | 136,345 | 17,570 | 2,408,570 |
| Magdalena | 1,142,319 | 2,373,079 | 297,003 | 28,638,835 |
| San Diego | 489,264 | 949,994 | 127,209 | 13,894,973 |
| Tulula | 350,949 | 742,105 | 91,247 | 10,637,514 |
| Madre Tierra | 1,121,557 | 2,359,452 | 291,605 | 26,031,243 |
| Pantaleón | 2,394,549 | 4,713,030 | 622,583 | 55,575,831 |
| La Unión | 1,405,570 | 3,035,697 | 365,448 | 33,001,069 |
| Trinidad | 187,006 | 342,396 | 48,622 | 6,437,747 |
| Concepción | 1,108,890 | 2,101,621 | 288,311 | 27,802,131 |
| El Baúl | 632,269 | 1,182,627 | 164,390 | 15,377,483 |
| Los Tarros | 286,426 | 610,811 | 74,471 | 8,947,859 |
| La Sonrisa | 23,925 | 136,345 | 6,221 | 1,186,008 |
| Santa Ana | 1,395,355 | 2,713,989 | 362,792 | 38,553,372 |
| El Pilar | 1,544,175 | 3,147,427 | 401,486 | 32,497,422 |
| Tierra Buena | 784,149 | 1,568,316 | 203,879 | 20,954,156 |
| TOTAL | 14,166,321 | 28,240,492 | 3,683,243 | 351,058,263 |
Fuente: Elaboración propia con datos de AZASGUA
Un potencial de servir 351 millones de kwh durante los 5 meses de época seca, significan un apoyo importante al sistema nacional, compensando la escasez de lluvia que nutre las plantas hidroeléctricas y evitando la generación térmica a base de combustibles derivados de petróleo que ocasionan gasto de divisas para la economía.
Otra consideración importante a este nivel del análisis es lo concerniente a la reducción del impacto ambiental del bagazo generado por la molienda. De manera formal, el ingenio genera bagazo como desecho de fábrica, el cual de no ser aprovechado se convierte en un contaminante directo que afecta ríos y campos de siembra.
Su manejo en el pasado ha sido fuente de impacto negativo, accionando problemas incluso con su manipulación y almacenaje porque tiene un nivel de combustión peligroso. El aprovechar este bagazo en la generación de energía viene a incidir de manera directa y positiva en la protección del ambiente.
Como se comentó antes, para 1996 ya se registra un aporte de electricidad vendida por los ingenios a la Empresa Eléctrica de Guatemala -EEGSA-, que según los datos recabados por la investigación es de 230,006,370 Kw.
Del análisis de la molienda diaria de caña y la producción de bagazo diario, considerando un valor calorífico medio del bagazo al 50%, tal como se apunta antes, hemos calculado el total de Kw que cada ingenio puede producir durante la zafra, tomando en cuenta el tiempo real de molienda de cada uno.
Los resultados se ilustran en el cuadro No 4, donde se agregó a manera de curiosidad, el detalle de los kw reales vendidos por los ingenios en 1996. Obsérvese que únicamente seis (6) ingenios de los diez y siete (17) han logrado servir al sistema.
En el cuadro No 5 comparamos la energía que cada ingenio produce por quema de bagazo, con el consumo del propio ingenio, de manera de poder establecer, no sólo el grado de eficiencia global de cada uno, sino también, cruzar información pertinente de la investigación.
Finalmente el cuadro No 6 resume el total de kw producidos por ingenio, basados en el aprovechamiento del bagazo como combustible, el consumo de cada uno, la disponibilidad resultante de este equilibrio y los valores de energía facturada como vendida a EEGSA en 1996.
Lo primero que nos llamó la atención de este resultado fue la diferencia entre la energía disponible en los ingenios y el total de ventas registradas a la EEGSA. O bien los ingenios han alcanzado eficiencias superiores al 99%, lo cual técnicamente es cuasi un imposible, o bien están quemando más bagazo del que producen y éste se esta convirtiendo de ser un desecho de fábrica en un bien mercantil y comercial.
Sin embargo, nos llamó aún más la atención que al sumar el total de disponibilidades de todos los ingenios, ésta fuese mucho menor (103,416,880.0 kw) que los kw vendidos en este mismo año (230,006,370.0)
Es muy posible que los ingenios además de bagazo de caña utilicen otros combustibles como cáscara de café, de arroz, rastrojos de maíz, leña de los desrrames de la sombra de café, incluso de elementos no muy comunes como llantas viejas, papel, y cuanto desperdicio pueda parecer útil.
Pero aún así no se alcanzaría estas proporciones, pues estos otros elementos combustibles poseen menores valores calóricos, requieren mayores espacios de manipulación y significan un costo de transporte, además del de su adquisición. Esto sin calcular los costos de mezclado de combustibles y su manejo simultáneo en una misma área de ingreso a calderas para ser quemados.
Es claro que algo esta pasando en los ingenios que no esta totalmente apegado a la concepción original de la cogeneración como tal.
(*) British Termal Unit, BTU= unidad térmica inglesa de medición
(**) Zafra= período de tiempo en que se cosecha la caña de azúcar y se muele para producir azúcar. En Guatemala se considera que en promedio, la zafra se inicia en noviembre y termina en abril, haciendo un tiempo de 140 días en tres turnos diarios de 8 horas cada uno, es decir, 24 horas diarias de molienda.