La Fig. 15 résume les modifications auxquelles est soumise une plaine inondable pendant un cycle complet.
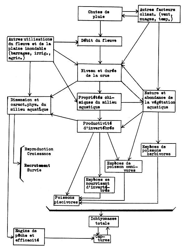
L'Université du Michigan (Fig. 16) a établi l'interdépendance entre les facteurs qui affectent seulement la phase aquatique du cycle. Ce schéma est particulièrement intéressant parce qu'il indique où devront se situer les lignes futures de la recherche. Pour bien connaître la situation écologique d'une plaine inondable, il sera nécessaire d'évaluer quantitativement un grand nombre des interactions indiquées.
Comme il y a actuellement peu de recherches en cours sur les pêcheries dans les plaines tropicales inondables, on a construit un modèle simple de celles-ci et de leur population ichtyologique. Son but est double: d'abord, pouvoir donner des réponses qualitatives aux questions sur le comportement probable des poissons d'une plaine inondable, selon différents régimes de crue et d'exploitation; ensuite, déterminer les zones dont l'étude sera nécessaire pour mieux comprendre l'écologie halieutique de ces systèmes.
Le modèle a été construit d'après ce que l'on connaît des populations de poissons habitant les plaines inondables, tel que résumé dans ce document. Chaque fois que c'était possible, on s'est servi de valeurs réelles pour la mortalité, la croissance, la densité des populations, etc., mais, inévitablement, il a fallu parfois recourir à des hypothèses. Le modèle est programmé de telle sorte que tous les paramètres peuvent être modifiés selon la convenance.
Détermination de l'ensemble aquatique: Celui-ci se compose de deux éléments, le système d'étiage et la plaine inondée elle-même. Le système d'étiage comporte deux phases, dont la première, de profondeur 0 à 0,69 m, est définie par la formule: Superficie (ha) = 28 571 x niveau de l'eau (m), qui représente un lit de rivière en V, dont l'étendue d'eau (et le volume) sont d'autant plus réduits que le niveau s'abaisse davantage. La seconde phase, dont la profondeur va de 0,70 m à 1 m, a une superficie constante de 20 000 ha, mais un volume différent selon le niveau.
Au niveau d'eau de 1 m correspond le lit du cours d'eau à plein bord.
A partir de 1 m et au dessus, la plaine inondée est définie par la formule: Superficie (ha) = 20 000 + 167 672 loge niveau d'eau (m).
Les niveaux d'eau, qui sont déterminés 52 fois à intervalles hebdomadaires, permettent de décrire un certain nombre de régimes d'inondation, y compris différents rapports entre l'inondation et l'eau résiduelle. Les régimes de crue sont déterminés de façon que le niveau ascendant atteigne 1 m la première semaine.
On calcule un indicateur F à partir de la somme des valeurs hebdomadaires, depuis la semaine 1 jusqu'au niveau maximum.
Le volume de l'eau dans le système est déduit, pour chaque semaine x, de la formule xV = xA (xWL) × 104, où V est le volume de l'eau, A la superficie, WL le niveau de l'eau.

Figure 15. Résumé des phases principales d'une plaine inondable au cours du cycle annuel

Figure 16. Interdépendance de certains facteurs qui affectent la production ichtyologique dans les plaines inondables (d'après l'Université du Michigan, 1971)
TABLEAU XII
Analyse de la précision des prévisions des captures futures à partir des équations de régression dérivées de l'historique des pêcheries
| Année | HI | Estimation de la capture (Cest) | Capture réelle (C) | Régression | Précision de la prévision [Cest/C × 100] | ||||
| a | b | r | Sy-x | ||||||
| KAFUE | 1959 | 49,1 | 5 401 | ||||||
| 1960 | 28,6 | 2 983 | -390 | 117,9 | 1,0 | - | - | ||
| 1961 | 22,7 | 2 287 | 4 781 | 2 781 | 48,0 | 0,53 | 1 506 | 48 | |
| 1962 | 41,1 | 4 755 | 4 650 | 2 804 | 46,6 | 0,54 | 1 066 | 102 | |
| 1963 | 69,4 | 6 040 | 8 554 | 1 175 | 97,2 | 0,88 | 1 136 | 71 | |
| 1964 | 83,6 | 9 298 | 9 706 | 997 | 102,2 | 0,94 | 992 | 96 | |
| 1965 | 57,7 | 6 892 | 8 036 | 1 011 | 105,1 | 0,93 | 1 003 | 86 | |
| 1966 | 35,2 | 4 712 | 7 396 | 1 911 | 93,5 | 0,84 | 1 349 | 64 | |
| 1967 | 23,7 | 4 127 | 3 514 | 1 672 | 97,2 | 0,87 | 1 265 | 117 | |
| 1968 | 25,3 | 4 132 | 5 928 | 2 214 | 88,9 | 0,83 | 1 315 | 70 | |
| 1969 | 21,0 | 4 081 | 5 957 | 2 747 | 80,2 | 0,79 | 1 362 | 69 | |
| 1970 | 64,1 | 7 888 | 6 747 | 2 861 | 75,4 | 0,78 | 1 333 | 117 | |
| 1971 | 61,5 | 7 497 | 5 988 | 125 | |||||
| SHIRE | 1969 | 53,5 | 6 944 | ||||||
| 1970 | 25,9 | 8 267 | 9 508 | -47,9 | -1,0 | ||||
| 1971 | 104,0 | 4 523 | 9 039 | 7 241 | 13,8 | 0,51 | 1 284 | 50 | |
| 1972 | 171,5 | 9 603 | 13 062 | 6 036 | 37,1 | 0,9 | 1 404 | 74 | |
| 1973 | 53,8 | 8 032 | 7 551 | 106 | |||||
| NIGER | 1966 | 1 407 | 47 467 | ||||||
| 1967 | 1 211 | 41 985 | 8 114 | 28,0 | 1,0 | ||||
| 1968 | 1 322 | 45 040 | 44 625 | 8 233 | 27,8 | 1,0 | 378 | 101 | |
| 1969 | 1 291 | 44 072 | 45 173 | 9 732 | 26,8 | ,97 | 719 | 98 | |
| 1970 | 1 248 | 43 210 | 46 015 | 17 998 | 20,9 | ,76 | 1 476 | 94 | |
| 1971 | 1 128 | 41 550 | 36 338 | -2 949 | 36,7 | ,88 | 2 099 | 114 | |
| 1972 | 706 | 22 972 | 32 356 | 15 694 | 22,2 | ,92 | 2 409 | 71 | |
| 1973 | 562 | 28 152 | 21 172 | 8 339 | 28,0 | ,96 | 2 872 | 133 | |
| 1974 | 500 | 22 372 | 14 816 | 151 | |||||
Voici quelques échantillons de superficie et de volume à différents niveaux d'eau:
| Niveau (m) | Superficie (ha) | Volume (m3) |
| 0,25 | 7 143 | 1,79 × 107 |
| 0,50 | 14 286 | 7,14 × 107 |
| 0,75 | 20 000 | 1,50 × 108 |
| 1,00 | 20 000 | 2,00 × 108 |
| 1,5 | 87 985 | 1,32 × 109 |
| 2,0 | 136 221 | 2,72 × 109 |
| 2,5 | 173 636 | 4,34 × 109 |
| 3,0 | 204 207 | 6,13 × 109 |
La population ichtyologique: Elle consiste en un stock d'une seule espèce, d'une durée de vie de cinq ans. Le stock peut aussi représenter un groupe d'espèces ayant les mêmes caractéristiques de recrutement, croissance et mortalité. Le nombre, la longueur et le poids des poissons dans chaque classe d'âge sont déterminés comme suit par le recrutement, la croissance et la mortalité.
Recrutement: Le nombre total de recrues venant s'ajouter au stock est déterminé par le nombre (n) de poissons des groupes d'âge II, III, IV et V à la semaine 52 de l'année précédente. Les recrues entrent dans le stock avec une longueur de 2 cm; les chiffres du recrutement comprennent les mortalités survenues depuis l'éclosion jusqu'à cette taille et ne sont donc pas équivalents aux chiffres connus de la fécondité.
On admet, pour chaque poisson, un nombre de base (r) de recrues, mais que l'on ajuste à l'intensité de la crue (F) au moyen d'un facteur α, tel que log10 α = 0,58 log10 F-0,79. Voici quelques valeurs d'échantillons de recrutement selon differents indicateurs de crue:
| Groupe d'âge | F | |||||
| 3 | 13 | 23 | 33 | 43 | ||
| II | 3,07 | 7,18 | 10,00 | 12,32 | 14,37 | |
| III | 6,13 | 14,36 | 20,00 | 24,65 | 28,74 | |
| IV | 10,73 | 25,13 | 35,00 | 43,13 | 50,29 | |
| V | 18,40 | 43,08 | 60,00 | 73,94 | 86,21 | |
Les recrues s'insèrent dans le stock au fur et à mesure que le nouveau groupe d'âge I et tous les autres montent d'un échelon, les effectifs disparaissant au fur et à mesure avec le groupe d'âge V (vieillesse);
| Semaine | I | II | III | IV | V | ||
| 52 | ![]() | ||||||
| 0 | |||||||
Bien que cette opération de transfert soit effectuée à la semaine O, c'est-à-dire avant l'incidence de toute autre opération de l'année en cours, les recrues (On1) s'insèrent en 9 semaines conformément aux pourcentages suivants: 50; 20; 10; 8; 5; 3; 2; 1; 1.
Croissance: La croissance s'effectue selon la formule générale:
Longueur l à la semaine x pour le group d'âge y [xly] = KylogeWkx + 52ly-1,
où Ky est un coefficient de croissance caractéristique de chaque groupe d'âge, 52ly-1 est la longueur finale du groupe d'âge précédent à la fin de l'année précédente. Pour les poissons du groupe d'âge I, 521y-1 = 2 cm. Le coefficient de croissance K est déduit d'un coefficient fondamental de croissance (g), caractéristique de chaque groupe d'âge: g (I) = 3,29; g (II) = 2,53; g(III) = 1,27; g (IV) = 0,76; g (V) = 0,51. Ce coefficient K est ajusté selon l'intensité de l'inondation F comformément à la formule suivante: Ky = gy (0,01 F + 0,8). Les courbes de croissance des différents groupes d'âge pour chaque année, telles qu'on les obtient par ce moyen, approchent des conditions naturelles connues là où la croissance s'effectue, à raison de 75 pour cent, vers le milieu de la crue. La croissance générale d'une classe d'âge au cours des cinq années de vie approche la courbe classique de von Bertanlanffy. Voici quelques valeurs d'échantillons de longueurs finales pour chaque groupe d'âge:
| Indicateur de crue (F) | Longueurs (en cm) pour les différents groupes d'âge | ||||
| I | II | III | IV | V | |
| 3 | 11,84 | 20,14 | 24,31 | 26,80 | 28,47 |
| 13 | 14,09 | 23,39 | 28,05 | 30,85 | 32,72 |
| 23 | 15,39 | 25,69 | 30,85 | 33,95 | 36,02 |
| 33 | 16,69 | 27,99 | 33,66 | 37,05 | 39,33 |
| 43 | 17,99 | 30,29 | 36,46 | 40,15 | 42,63 |
Les longueurs (l) sont converties en poids (grammes) par la formule générale: Wg = 0,0251 l3, qui donne les valeurs d'échantillons suivantes:
10 cm = 25,10 g; 15 cm = 84,77 g; 20 cm = 200,95 g; 25 cm = 39,48 g;
30 cm = 678,20 g; 35 cm = 1 076,97 g.
Après calcul de la croissance hebdomadaire, on exprime l'ichtyomasse en poids de poisson par unité de volume (B), pour calculer les coefficients de mortalité.
Mortalité: Le coefficient de mortalité Z s'obtient d'après un coefficient fondamental de mortalité z, caractéristique de chaque groupe d'âge, affecté d'un facteur β. Les coefficients hebdomadaires fondamentaux de mortalité sont: z (I) = 0,0453; z (II) = 0,0274; z (III) = 0,0136; z (IV) = 0,0100; z (V) = 0,0124. Quant à β, il se calcule d'après la formule loge β = 1,0238 loge xB - 3,7132, qui dépend de la densité ichtyologique dans le système à la semaine x. On peut faire varier cette expression de manière à simuler des systèmes ayant différentes productivités fondamentales. Dans ce modèle, β a pour valeur l'unité quand la densité ichtyologique est de 37,6 g/m2, ce qui équivaut à un stock disponibile de 376 g/ha à une profondeur de 1 mètre.
Une fois effectuées les opérations précédentes, on dispose de l'ichtyomasse hebdomadaire totale et de l'ichtyomasse par unité de surface pour les imprimer en mémoire avec le niveau d'eau et la longueur, le poids et le nombre de chaque groupe d'âge.
La pêcherie: On peut estimer de plusieurs façons les effets de la pêche. Par suppression directe d'un certain pourcentage de l'ichtyomasse, ou bien en enlevant les effectifs de poissons de telle longueur ou d'un groupe d'âge pré-sélectionné, ou encore en vidant une zone déterminée de tous ses poissons. Ces modes de prélèvement peuvent être programmés pour chaque semaine et les différents types de pêche ou d'engins être simulés.
La Figure 17 montre un exemple d'imprimante du modèle, avec les variations du niveau de l'eau et de l'ichthyomasse totale en fonction du temps. D'autres études sur les effets des modifications des régimes hydrologique et halieutique seront publiées ultérieurement, en même temps qu'une évaluation de modèle. Le modèle actuel a ses limites: par exemple, les indicateurs ne permettent pas encore de distinguer entre un type d'inondation brève et intense et une inondation prolongée, mais faible (dont les indices peuvent avoir l'une et l'autre la même valeur). Si bien qu'il est impossible d'évaluer les effets de la durée et de l'intensité de la crue, comme composantes de son régime. Mais, outre les valeurs absolues de la hauteur de la crue et de la retenue d'eau, la soudaineté de la modification peut aussi influencer certains facteurs. C'est ainsi qu'une lente montée des eaux au début de la crue serait, pense-t-on, plus favorable à la réussite de la reproduction (R) qu'une crue subite. De même, une décrue rapide, qui ne laisse pas aux poissons suffisamment de temps pour quitter la plaine inondée, serait cause d'une plus grande mortalité naturelle. Mais, malheureusement, les renseignements dont on dispose sont insuffisants pour pouvoir évaluer l'importance relative du taux de modification dans le système. Hastings, par exemple, considère (communic.pers.) le degré de rapidité de hausse et de baisse des eaux comme l'un des facteurs majeurs qui règlent l'abondance du poisson dans le système du Shiré. Cette vue est, à un certain point, partagée par Lelek et El Zarka (1973), qui attribuent la modification des espèces dans la faune ictyo-logique en aval du barrage de Kainji à l'incidence des variations brutales du niveau sur la reproduction.

Figure 17. Imprimante fournie par l'ordinateur, montrant le niveau d'eau et l'ichtyologique sur un cycle d'un an, des populations théoriques de poisson dans une plaine inondée