TITLE: “Microcomputer Spreadsheets for the Implementation of Geographic Information Systems in Aquaculture. A Case Study of Carp in Pakistan”
AUTHORS: Ali, C.Q., Ross, L.G. and Beveridge, M.C.M.
PUBLICATION and DATE: Accepted for publication in Aquaculture. (1990)
Introduction/Objectives
Most GIS studies have used commercial GIS programs or packages. This study was chosen because it shows a method of attaining limited GIS functionality through the use of a more readily obtainable, and usually more familiar, spreadsheet package. The study shows how microcomputer spreadsheets can aid in the location decision, using carp culture in Pakistan as an example.
The authors state that in many cases access to the detailed graphical and analytical facilities of full-scale GIS programs is not possible and the necessary investment funding would not be there. However, since microcomputers are now widely available, as are various mathematical spreadsheets, then this offers an easy alternative. Spreadsheets are simply a two-dimensional array of cells which can accept any data, i.e. they can substitute as an x and y co-ordinate system of geographical references. Consequently, they could be very suitable for simple GIS work, provided that the source data can be arranged in raster format.
Methods/Equipment
A 1:2 000 000 scale relief map of Pakistan was used to trace an overlay which divided the country into 172 cells each representing a 75km × 75km area. The following list of factors was chosen as selection criteria relevant to the development and location of carp culture:
Most data for each of these criteria was obtained from a series of maps published by the Pakistan government, though in some cases additional data was obtained from specific government ministries. The data for each criterion, in each grid cell, was scored on a scale of 1 to 5, with 5 representing the highest suitability of the parameter and 1 the lowest. The scored data was then entered into the spreadsheet package on a BBC-B microcomputer in a blocked layout which spatially represented the country. After the scoring of cells, a weighting was given to each parameter, according to how important it was seen to be. Weightings varied between 0 and 1. Scores were then multiplied by their relevant weightings and aggregated and the overall score obtained was thus a rating of the suitability of the cell for carp culture. The calculated sheet was printed on a wide carriage printer and, by using the condensed character set, a large grid could be printed (Figure 7.14).
Figure 7.14 Scored Cells Showing Suitability for Carp Culture in Pakistan

Figure 7.15 Graphic Representation of Cell Scores Showing Suitability for Carp Culture in Pakistan

Results/Conclusions
The simplicity of this system is clearly seen, as is the ability to manipulate the scored spatial data i.e. where up-dating is necessary or in order to give greater weighting to certain parameters. The overall scores can be represented graphically using shaded blocks - Figure 7.15 is the graphic representation of Figure 7.14. It appears that the most suitable areas for carp rearing are in central-eastern Pakistan where many tributaries of the River Indus converge across a wide flood plain.
Discussion/Recommendations
Within the limitations set by the data, the GIS gave quite acceptable results. Data extraction and entry was relatively time-consuming although this must be expected for any system. Once data had been entered it was a very simple task to manipulate it as required and to print the results. The system very much depends on the availability and the accuracy of the initial data, plus the ability of the user to objectively score and weight it. This approach has an advantage over fully automatic data entry, e.g. raster scanned data, in that all data points have been evaluated by the operator.
The resident memory of 32K in the computer allowed entry of 5 parameters in 172 blocks and the calculation of a single result per block. As microcomputer memory increases, these restrictions would ease. The authors suggest a number of further refinements which could be incorporated to improve this microcomputer approach, e.g. using linked worksheets, one for each parameter, with scores being calculated in a further worksheet, or a spreadsheet-based GIS could have program user interfaces written to provide graphical output.
TITLE: “A Geographical Information System for Aquaculture Development in Johor State”
AUTHOR: Kapetsky, J.M.
PUBLICATION and DATE: FAO: Technical Cooperation Programme. FI:TCP/MAL/6754. 1989.
Introduction/Objectives
This is a further major study on the application of GIS to aquaculture. As such it will be impossible to present a summary of the whole report as a complete case study. What we present is a brief synopsis of the study's aims and methods, as gained from its summary, and then a more detailed look at its recommendations.
The study is a report on an FAO Technical Cooperation Programme intended to train Malaysian Dept. of Fisheries personnel in using GIS as a tool for planning and aquacultural development. Incorporated within this training was the setting up of an aquacultural GIS for Johor State, and it is this that the author concentrates on. The main objective was to locate further opportunities for shrimp farming in ponds and culture of fish in cages generally in the Johor Strait area. Location criteria were established relative to the known demands of the industry - these are summarized for both farming and cage culture in Table 7.6. The data for each of these location criteria was assembled from a variety of sources which the study gives. The data were entered, manipulated and analyzed using commercially available GIS. The hardware and software components of this are shown in Table 7.7.
| Shrimp Farming | Cage Culture | |
|---|---|---|
| INFRASTRUCTURE: | X | X |
| Primary roads | ||
| Secondary Roads | ||
| Cities and towns | ||
| WATER QUALITY TIME SERIES: | X | X |
| Ammoniacal nitrogen | ||
| Biological oxygen demand | ||
| pH | ||
| WATER QUALITY AND LAND USES | X | X |
| District land uses: | ||
| Agriculture | ||
| Urban | ||
| Mining | ||
| District boundaries | ||
| Drainage basin boundaries | ||
| ANNUAL PRECIPITATION | X | - |
| Rainfall isohyets | ||
| SOILS: | X | - |
| Hydrogen ion concentration | ||
| Texture | ||
| SHRIMP FARM SITES: | X | - |
| FLOATING CAGE SITES: | - | X |
| BATHYMETRY: | - | X |
| Mudbanks | ||
| 2,5,10 and 20 meter contours | ||
| SHELTER: | - | X |
| From the north within 2 km of coast | ||
| CURRENT SPEED: | - | X |
| SPOT DIGITAL DATA: | X | X |
| 3 scenes covering part of Johor State |
| IBM PC/AT host computer with: |
640K memory |
1.2 MB floppy disk drive |
30 MB hard disk |
| Mitsubishi 512 × 512 image display |
| Tektronics 4696 colour printer |
| Epson EX-1000 line printer |
| Cipher tape drive |
| Calcomp 9100 digitizing board |
| ERDAS Core, GIS and image processing packages and modules - |
Version 7.2 |
Results/Conclusions.
Shrimp Farming Opportunities. Although about 193 000 ha of coastal Johor is within easy reach of a water source for shrimp farming, only about 6% of this area includes soils which rated “fair” or suitable in texture and pH. Most of these better soils are in the south and south-east coasts. Field verification data called attention to the costs of siting on acid and poor texture soils. In terms of water quality, as inferred from land uses and measurements of pH, BOD and NH-3, the west portion of the south coast and the vicinity of Johor Baharu are areas where development should proceed with caution (Figure 7.16). Salinities and pH were favourable nearly everywhere.
Cage Culture. In relation to the main criteria (Table 7.6) the west coast offers few opportunities. Much of the south-west coast is too shallow, except in the mouth of the Sg. Pulai where cage installations could interfere with navigation. All of the Johor Strait area is well sheltered although only 12% of it has depths rated as good or fair. Water quality in the west Straits, and in the vicinity of Johor Baharu, is less well suited to cage culture than else where. Current speeds are a problem in many areas. Apart from the less of some islands, there is little shelter on the east coast for cage culture. Further work needs to be done on plotting bathemetry inside some of the apparently favourable estuaries. In addition to the criteria originally selected, agglomeration and security should be taken into consideration.
Discussion/Recommendations.
These recommendations deal with both how the Johor State GIS information base should be expanded in technical and operational terms, and the requirements for further use of the GIS approach for land and water use planning in other states. We will use the sub-headings as reported by the author.
Information from existing aquaculture facilities. The sitings specification experience gained from existing aquaculture operations should be compiled from site visits and interviews before the GIS analyses begin, i.e. in order to enable better site selection criteria to be established before the commencement of each study.
Remote sensing. Satellite (or airborne MSS) data should be obtained in areas where large-scale maps are outdated. RS data can also assess site suitability, land cover and land uses, which can be used to estimate site preparation costs and site purchase costs. Land uses adjacent to the site will indicate dangers from pesticide pollution and other possible water quality problems. By using RS to take an inventory of existing shrimp farms, the overall management can be controlled and agglomeration advantages could be established.
Figure 7.16 Map Produced by the GIS Showing Main Soils and Roads in S.E. Johor State

Because the use of mangroves and other wetlands for aquaculture is a sensitive issue, mangrove limits need to be carefully defined in the GIS data base. Existing data on the extent of mangrove areas is poor, and RS offers an exceptional opportunity to complete and up-date its existing mapped areas. An additional advantage of using RS imagery is that individual mangrove species can be defined, and aquaculture facilities could be sited among the least productive and least valuable species. Existing satellite data can also be used to assess the limits of sediment plumes. Weather satellite imagery (A VHRR) could be used to identify areas having consistently high primary production. These would be economical as one scene covers the entire peninsula and the cost is only a fraction of that of Landsat and SPOT images. The author suggests that an arrangement might be possible to acquire AVHRR CCTs from the Malaysia Meteorological Service at a reduced cost after they had been used for weather forecasting.
Water quality analyses. There are marine data sets which contain a variety of water qualitative information useful to coastal aquaculture, and these are suggested. Data on the build up of contaminants in cage-cultured fish could be used to delimit areas where coastal aquaculture should not be developed. A staff member from the pollution unit of the Fish Research Institute should be assigned to a multi-disciplinary team to analyze the raw data which the FRI holds, plus data from other sources. He or she could also help to assess the link between agricultural crop type, pesticide use and the potential effect of this on aquaculture.
Impact of rainfall on pond acidity. Since the effect of rainfall on pond acidity is quite marked, especially where monthly precipitation is in excess of 400 mm, then at least three years of data should be analyzed to determine the locations having unfavourable rainfall during a month or shorter interval. The results of this rainfall analysis should be entered into the data base.
Additional aquaculture development opportunities. The data bases already established should be expanded, or differently interpreted, to help other aquacultural opportunities in Johor, e.g. cockle, mussel and oyster culture.
Continuation of the work begun by the project. Although when the project was conceived it was believed that a general land and water use GIS for the entire peninsula would be a logical follow up to the Johor State aquaculture development GIS, it now appears that, because of the large quantity of varied and detailed information available at state level and because land allocation for aquaculture is a state government function, a state by state approach would best serve Malaysia's needs.
Hardware requirements. Because of the large amounts of data which need to be processed for aquaculture, land and water use planning, it is recommended that the hard disk capacity of the present system should be expanded to at least 80 MB.
Location of the system. Experience from the project has shown that a location convenient to information needed to build the data base would result in more efficient use of time and personnel, i.e. in this case the Dept. of Fisheries in Kuala Lumpur. Alternatively, the equipment could be moved from state to state as analyses proceed.
Multidisciplinary team. A team should be adopted for aquaculture development. This should consist of a biotechnologist, an aquaculture engineer, and an ERDAS operator as full-time members. Part-time members should include an economist, and experts in aquaculture extension, water quality and soils. The author briefly outlines the functions that each of these team members would perform.
Data preparation and analyses. Completion of the aquaculture plan for all peninsula Malaysia can be streamlined by assigning two people to undertake data collection and preparation for one state while the multidisciplinary team is completing the analyses for another state. The data preparation group should consist of one person who works in the state getting information from state government, district and local government, universities and private aquacultural enterprises, and the other member should know sources of information in and around the central government in Kuala Lumpur. In order to speed up GIS preparation, technicians should be employed in map digitizing. A digitizing board and software installed on another computer would free the main computer and software for full-time GIS analytical work.
Time frame for GIS analyses. Given that the recommendations were implemented, each state's aquaculture development GIS could be completed in about six weeks, including reporting. As experience is gained, succeeding states could complete more rapidly.
TITLE: “Use of Geographical Information Systems in Aquaculture Survey”
AUTHOR: Quintero-Marmel, E.A.M.
PUBLICATION and DATE: M.Sc. thesis. - Dept. of Aquaculture and Fisheries Management, University of Stirling, Scotland. June, 1990.
Introduction/Objectives
Although aquaculture is one of the fastest growing food production industries, growth has been accompanied by many business failures and these have helped give aquaculture its image of a risky enterprise. In order to alleviate business failure careful planning is essential. This must be based upon adequate and accurate data and it must utilize methods and resources which are affordable and simple to manage. Traditionally, land resource assessment for primary activities has relied upon the visual assessment of “hand-made” maps. An objective of this study was to show that GIS can now provide a rational and easy way to fulfil these requirements, especially in view of the rapid developments of low cost software and hardware.
Since the handling of geographic data is vital to both land resource evaluation and to the successful functioning of a GIS, then the author usefully delineates many of the basic aspects of spatial data. The major operational features of GIS are also explained, as are examples of GIS in land resource evaluation and more specifically in aquaculture. The author then systematically reviews all the major determinants in site selection. These vary from a look at the variety of objectives which might be pursued; a look at the technology which can be applied to site selection; a look at species selection; at various practical approaches to site selection; at the range of economic resource inputs necessary; at the socio-political and legal aspects and finally a look at all the physical and environmental criteria which may be important to the success of aquaculture. From these general site selection considerations the author moves on to delimiting those factors which should be examined in evaluating any particular site.
In this study a PC-based GIS was used to assess the potential for salmonid sea cage culture in Camas Bruaich Bay on the west coast of Scotland. The GIS software was “OSU-MAP-for-the-PC”, a raster-based package developed by the Ohio State University in the U.S. Data on various parameters concerned with shelter and water quality were used to decide the suitability of the bay in terms of size, potential production and location. The study also aimed to assess the cost-effectiveness of using GIS v. manual methods. This entailed keeping accurate budgetry records of costs and the time taken to carry out all operations. Nine aquaculturalists were called upon to carry out the manual assessments.
Methods/Equipment
The collection of data was carried out as follows:
Data for input to the GIS was collected at two different scales, i.e. 25 x 25 m cells and 10 x 10 m cells, so that a comparison of the resolution and accuracy of the results could be made. Various forms of encoding the data were used as shown in Table 7.8. They all involved assigning a value to each of the grid cells by overlaying a transparent grid base on each of the different data sources shown. For some of the data, i.e. bathymetry, water quality and fetch, it was necessary to interpolate values. Not all of the data considered important were eventually input to the GIS, i.e. algorithms to enable values to be assigned to every cell for wave height and water exchange rates do not exist or cannot easily be drawn up. However, these two factors were generally considered, but not within the GIS.
| DATA ENCODING | SOURCE | |
|---|---|---|
| Bay | Run length codes from an ASCII file | Theodolite's map. |
| Bathymetry | Run length codes from an ASCII file. | Bathymetry contour map. |
| Fetch | Trace code from keyboard. | Reference points from 1:20 000 |
| map. | ||
| Currents | Trace from an ASCII file. | Current map. |
| Water Quality | Point codes from an ASCII file. | Field data. |
| Stream | Run length codes from an ASCII file. | Theodolite map. |
| Roads and Bridge | Trace codes from keyboard. | Reference points from 1:20 000 |
| map. | ||
| Buildings | Point codes from keyboard. | Theodolite map. |
Spatial analysis within the GIS consisted of the following steps:
Figure 7.17 GIS Approach Used for the Site Assessment Showing the Layers and Constraints Used

Though it was not possible to establish an exact carrying capacity of fish for this calculated area, sensible approximations could be deduced.
Results/Conclusions
These were produced under a number of sub - headings, mostly covering the main salmonid culture parameters:
General Site Location. This was considered well suited to mariculture since it had good road and power supply access. Labour and other economic inputs could be readily obtained from nearby Oban. There was no potential pollution from land - based activities and there were no tourist pressures or ecological limitations.
Water Exchange. Using two recommended equations, full flushing times for the bay were calculated as 1.3 days or 2.5 days. The tidal range was 3.3 meters and the mean hourly supply of seawater was calculated as 52 140 m3 per ha.
Wind. Maximum wind speeds were registered as 33.0 knots in July (from the N.E.) and 45.7 knots in December (from the N.W.)
Fetch. The three longest fetches were 4.44 kms (from the N.W.), 3.42 kms (from the N.E.) and 2.37 (also from the N.E.). Fetch - lines were drawn, having a width of 60 meters, across the bay on these axes and the areas they covered were considered as being unsuitable for cage location. This excluded 45.5% of the bay as being too exposed.
Wave Height. Using the known data on wind speeds and fetch, estimated maximum wave heights of between 0.4 m and 0.8 m were calculated (for different fetches) using established formulae.
Bathymetry. The mean bay depth was calculated as 6.8 m and the maximum depth recorded was 40 m. 46.5% of the bay had depths considered suitable for cage culture, i.e. 6 to 12 m. Figure 7.18 shows the “OSU - MAP” output indicating locations having suitable bathymetry.
Currents. The bay exhibited an anti - clockwise current with a highest velocity of 0.138 m per sec. Only 16.5% of the bay had current speeds which were considered as best suited for cage culture, mostly in the central/eastern area.
Sheltered Area. As a result of the GIS calculations, an area of 3.11 ha - or 15.8% of the bay - was found to be suitably sheltered, mostly in the center of the bay.
Water Quality. Though there were spatial variations in quality, none of the parameters exhibited values which were inappropriate to salmonid culture. Only for salinity readings (in the vertical water column) was it possible to show that some areas were better than others, i.e. 13.4% of the central bay area had high salinity variations which were relatively adverse.
The results of the Boolean intersection indicated that only 0.71 ha (3.6%) of the bay was considered as being totally suitable for cage culture - this was in the southern/central area. It was estimated that this would provide a mean realistic carrying capacity of 98 tons of fish, i.e. in two rows of 7 x 400 m3 cages with a mean stocking density of 17.5 kg per m3.
Figure 7.18 Map Showing Suitable Depths for Salmonid Cage Culture in Camas Bruich Bay, Scotland

When comparing the two scales at which data were input to the GIS, i.e. 10 x 10 m and 25 x 25 m cells, it was found that the latter had too coarse a resolution to provide satisfactory results relative to the area being studied. When comparing the manual assessment of the bay with the GIS assessment, then the former found that a higher proportion of the bay would be suited to cage culture, i.e. up to 1.44 ha, and that up to 160 tons of fish per cycle could be produced.
However, the manual assessors considered that production would be more restricted in its general location. The manual assessment took a mean time of 36 hours per assessor v 19.6 hours for the GIS method. Though there were increased costs incurred in this study from using GIS rather than manual methods, this did not take into account the fact that GIS tools and data, once purchased and if maintained and updated, could be used many times and in a range of associated scenarios.
Discussion/Recommendations
It was clear that Camas Bruaich Bay was generally a suitable location for cage culture, though only in a very limited area. The author suggested that the farming of trout might be preferable to salmon, since they are more tolerant of the large daily salinity variations, though this also might need to reflect considerations relative to prevailing market conditions. It was recognized that different results would have been obtained had different parameters for assessment been incorporated, had different analytical approaches been adopted or had different levels of accuracy been applied.
The author interestingly suggests that research is needed on the optimum scale (resolution) for any GIS study. In this particular type of study considerations need to be given to a resolution such that the scale is a certain ratio of the area being studied. Thought must also be given to the ordering of certain systems operations, i.e. since the result of Boolean operations are order dependent, and to the range of numbers allocated as values to the particular parameters.
TITLE: Where are the best opportunities for fish farming in Ghana? The Ghana Aquaculture Geographical Information System as a decision - making tool.
AUTHOR: Kapetsky, J.M., Wijkstrom, U.N., MacPherson, N.J., Vincke, M.M.J., Ataman, E., and Caponera, F.
PUBLICATION and DATE: Field Technical Report 5. FI: TCP/GHA/0051. FAO, Rome. 1990.
Introduction/Objectives
Fish farming in Ghana, with only about 109 ha of pond surface in operation, is little developed at present. In fact, an attempt to stimulate fism farming in the early 1980s failed largely because of poor planning and lack of technical support. About 23% of the pond surface, amounting to nearly 400 ponds, have since been abandoned. In order to make a new start at aquaculture development the Government of Ghana requested help from FAO to undertake a Technical Cooperation Programme project with the objective of devising a technical assistance and investment framework for aquaculture development. Activities of the project included analyses showed that the most promising aquaculture endeavour would be the farming of tilapias and catfish in ponds using manures and agricultural byproducts as inputs.
Accordingly, the GIS was designed to assess the capability of each of 110 administrative districts to provide opportunities for fish farming in ponds. The district was chosen as the unit in which to portray the final results for several reasons. Firstly, the district is the lowest order of organization from which much of the data useful to assess development potential are reported. Secondly, decisions on development are often implemented at local government level.
Methods/Equipment
An analysis was first made of the essential “criteria” for fish farming development, and the spatial data pertaining to these criteria were described. These criteria are:
Water. This can be obtained from irrigation scheme supplies, rainfall runoff, river channels and from groundwater sources. The first of these was ignored since it was beyond the remit of the study and the latter because of potential problems of water disposal (pond drainage). An indication of water availability was obtained by constructing a map which was the result of subtracting the dry season water evaporation rates, for all areas in Ghana, from the mean annual rainfall figures. The resulting map was represented by areas which effectively showed an "ample" (>500 mm), "adequate" (401 - 500 mm), "marginal" (301 - 400 mm) or "insufficient" (<300 mm) water balance. Any fish farming would be very risky inareas having <300 mm of available water and there would be "added costs" in areas having from 301 - 400 mm.
Land. Since it would be unavailable for development, all land in various “reserved” categories, plus the area of Lake Volta and some coastal lagoons (totalling 19% of Ghana's surface), were removed from consideration. Soil quality was also an important “land” criterion. Soils were classified according to their suitability for aquaculture, into four categories -“good”, “fair”, “poor” and “unsuitable” (Figure 7.19). Because the soil maps used for classification were at a very large scale, and therefore would not show those areas adjacent to rivers and streams having good alluvial soils, then these areas were incorporated the soil polygons showing “poor” and “unsuitable” areas, i.e. as 1 km wide buffers along the river courses.
Economics of Inputs and Markets. The availability of four inputs was considered - “cattle”, “pig” and “poultry” manures and “rice bran”. These taken together determined whether sufficient inputs were available to support fish farming at a prescribed minimum level The spatial distribution of the combination of these inputs was mapped and tabular data for each of the 110 districts in Ghana (showing a numerical input index) was compiled. Likewise, a map was constructed and tabular indices were compiled showing the distribution of markets (defined as the ability to absorb tilapia and mudfish). Data for these were derived from the population distribution, population growth rates, patterns of fish consumption, the supply of tilapia and mudfish and road distances to the nearest urban market centers.
Welfare. The best available indicator of this criterion were statistics showing the number of smallholder households below basic needs income. Data could only be derived for Ghana's ten main regions, but values (in quartiles) were allocated in tabular form to each district.
Extension Services. A map was compiled for the ten main regions based on the number of fishery officers per surface area of fish ponds. Values were also assigned to districts by quartiles.
Agglomeration. This is a measure of the positive influence of existing farms on the potential development of new farms. An index was calculated based on a ratio between the size of the district and the surface area of the existing fish ponds. Indices were tabulated into five categories.
Development. As an indicator of this the density of the road network in each district was calculated and values were assigned to districts by quartiles.
Each of the above criteria were weighted according to their estimated importance to fish farming, and then incorporated into the model. Several steps were involved:
Figure 7.19 Soil Suitability for Pond Development in Ghana

i) The land and water criteria were integrated to create a “Land and Water Index”(KL) for each district using the equation:
KL = 1.5 (G × R + I × 3) + (S × R)
where G = km2 of soils rated “good” for ponds plus km2 of alluvial soils adjacent to rivers.
R = “effective rainfall” taking values 0.15, 1.15, 2.15 and 3.15 corresponding respectively to “insufficient”, “marginal”, “adequate” and “ample” water balances.
I = km2 of irrigated area.
S = km2 of soils rated as suitable for ponds.
The author gave justifications for the weightings given. Output was in both map and tabular form.
ii) The data for agglomeration, extension and development were integrated to produce an “Other Factors Index” (KF). In this the criteria for agglomeration was given twice the weighting of the others. Again, both map and tabular data by districts was derived.
iii) In order to portray a range of development opportunities, four integrated models were generated by applying different criteria combinations and weightings, i.e.
where KL = the “Land and Water Index”.
KI = Input indices (manures and rice bran).
KM = Marketing indices (population, fish consumption and distance to main markets.
KW = Welfare indices (incomes).
KF = “Other Factors Index” (agglomeration, extension and development)
AG = Agglomeration indices only.
The different emphases can be clearly inferred and Model K4, by excluding agglomeration, gives consideration to districts that otherwise may have good opportunities for development but in which there is presently little or no fish farming.
Results/Conclusions
The results were output from the GIS in three main forms:
Tabular data which ranked the 110 districts in Ghana according to each criterion, or to combinations of criteria.
Mapped data, showing criteria distribution by district or region, usually in four classes.
Frequency distributions showing, for each criterion or a combination of same, the number of districts against index values.
A spatial manifestation of the KL model (“Land and Water Index”) clearly shows southern Ghana to be preferable for this criterion. Here many areas have an ample water balance and, though little of the area is rated as having “good” soils, the majority of the SW has soils classified as being “suitable”. The fact that little irrigation water is available should not be a deterrent here, especially if the various other criteria are suitable.
Areas having the best inputs (KI) were shown to be mainly in northern Ghana, largely because cattle dominate here. The spatial disposition of markets was more diverse, though there was a concentration in the central south and the central west. Overall relatively few districts offer good economic prospects for fish farming in that a high availability of inputs and good markets occur together. This means that a high proportion of the fish produced might need to be transported to meet market demands. And likewise, few districts offer significant opportunities for development from the “Other Factors” (agglomeration, extension and development).
Figure 7.20 Map Showing Distribution of Fish Farming Potential in Ghana According to Criteria for Integrated Model K2

Looking at the “integrated models”, showing a range of development opportunities, a variety of districts emerge as being potentially superior. However, the S and SW areas are favoured for fish farming development by all the models. Model K1 strongly favoured the central southern (Ashanti) area, and Model K2 strongly favoured the south (see Figure 7.20), i.e. it penalizes the north because the model omits welfare considerations which are adverse here. Model K3, which emphasizes the economic aspects rather than welfare, again shows much of the south to be favourable, though some of the north now benefits because of advantageous inputs. By excluding agglomeration, Model K4 highlights areas which would be good for fish farming, though at present it is little practised. Clearly the provision of extension services here would be important. Again, southerly areas are dominant. To emphasize districts which did well on all the models, tabular data was produced showing the number of times that high scoring districts appeared in all models.
Discussion/Recommendations
When interpreting the results it is important to place them within contextual constraints. Thus, much of the data for this study was obtained from other organizations within Ghana, and they were largely estimates having an unknown error content. A number of assumptions were also necessarily made, such as the distribution of local markets for fish. The weightings used were based on experience gained in many developing countries since actual data on which weightings could be made were lacking. Thus the results could be interpreted only as “indicative”.
As a follow up to this study, the author recommends a study of the factors which have influenced the development (or non-development) of fish farming throughout Ghana. The results of this could be used to refine the present models. It is also important that a detailed study be made of the availability of crop by-products, especially oil palm, since their known availability could greatly enhance development opportunities for some districts. The approach used in this study need not be confined to tilapia and catfish farming in ponds - it could be extended to other kinds of farming systems and to culture - based fishing systems.
TITLE: “The Use of GIS for Coastal Resources Study: Some Case Examples”
AUTHOR: Kam Suan Pheng
PUBLICATION and DATE : Tropical Coastal Area Management; Vol.4, No.2.1989.
Introduction/Objectives
This particular study has been included because it is using GIS methods in a developing country to look at social factors, as well as economic ones, in a coastal environment. It has become clear that the long-term acceptance of measures to increase fish production may depend as much on the ability of the production system to be integrated into a community socially as integrated economically.
The Malaysian Coastal Resources Management Project (CRMP) is concerned with identifying a number of socio-economic variables which might influence developments, in this case in a 5 km coastal zone, around the southern Johore area at the tip of the Malay peninsula. The CRMP is currently building up a data base on the coastal area using a variety of sources. It presently has data on a large number of socio-economic variables including population, employment statistics, income levels, economic levels, educational background, infrastructure and public amenities. Data on a total of 84 variables was obtained from a survey carried out by the Johore State Economic Planning Unit. The CRMP is using the Spatial Analysis System (SPANS), a microcomputer based GIS package. Point, line and polygon geographic data on the variables, plus associated attributes, are being used for various forms of spatial analysis and mathematical modelling. As further layers of information are captured, it is hoped that more sophisticated manipulations, and therefore more perceptive analysis possibilities, will be achieved. The author briefly outlines a number of studies which illustrate GIS applications to pertinent issues.
Figure 7.21 Fishery Dependence of Villagers in Coastal Settlement in Southern Johre

Figure 7.22 Educational Attainment by Distance from Main Towns and Roads in Southern Johore
Methods/Results
The first study was to see if the economic activities of the village populations was related to distance from the coast. The location of 84 villages within the delineated 5 km coastal zone was Figure 7.21 Fishery Dependence of Villagers in Coastal Settlements in Southern Johore digitized into SPANS. The GIS was then used to create 1, 3 and 5 km corridors from the coastline, and the village locations were indicated (Figure 7.21). It can be seen that the majority of the villages with a high dependence on fishing are concentrated within the first kilometer of the coast.
The next study aimed to quantify the concept of accessibility to a place and, hopefully, to correlate that with the development status of the place. SPANS was used to create circles of increasing distance from major towns, as well as corridors for major roads to represent remoteness from, and accessibility to, the growth centres. The villages could be successively displayed and overlayed using various social and economic criteria the results (Figure 7.22) clearly ndicate a high visual correlation between road accessibility, town location and educational attainment. The more isolated coastal villages along the Johore River estuary have the lowest percentage attaining secondary education. It was also found that the occupational structure of settlements reflected their accessibility to road transport - those closest to roads showed a high urban occupational dependence.
In a final study the effects of changing land use was exemplified. A land use map produced by the Ministry of Agriculture in 1974 was digitized into the GIS, and another was done from air photo interpretation in 1986. The two maps were overlayed and it was shown that only 40 % of the original forest area in 1974 remained in 1986. Replacement land uses were indicated. The monitoring of land use change is important, not only in the coastal zone but also in the river basin hinterland, because the impacts of land use up-river can affect the quality and use of resources down-river or along the coast. It allows for the spatial examination of compatible and incompatible uses. This is especially important where coastal zone land is under the control of various organizations, each concerned with only one particular use.
Discussions/Recommendations
Through the integration of data from various sources, the CRMP has been able to identify existing and potential conflicts between land and resources uses, and to highlight the important social distributions and relationships. These are graphically and effectively shown when displayed in a map or series of maps, especially if spatially related to environmental impact indicators like water quality, forest clearance or road construction. The information thus mapped can also be used at the planning stage to zone and allocate resource use such that incompatibilities can be avoided.
TITLE: “Development of a Dispersant-Use Decision Making System for Oil Spills in the U.S. Gulf of Mexico”
AUTHORS: Trudel, B.K., Belore, R.C., Jessiman, B.J. and Ross, S.L.
PUBLICATION and DATE: Application Research Paper No.12; S.L.Ross Environmental Research Limited, Ottawa, Ontario, Canada.
Introduction/Objectives
Work was originally carried out in the early 1980s for the Canadian Department of the Environment, to produce a “step-by-step” guide for assessing quantitatively the impact of oil spills in a marine environment. Effects were monitored for untreated oil spills and for those treated with chemical dispersants and a comparison was made. The marine environment included a range of biological resources and different kinds of shorelines. The proportion of the population of the resource affected, or of the coastline, was calculated on the basis of the movement of the oil, the sensitivity of the resource and the vulnerability of the specific resource at the time of year of the spill. The project was “tested” for the Arctic (Beaufort Sea) area and the results were used to develop a dispersant use contingency scheme for the area should a spill ever occur.
Using similar methods, the U.S. oil industry consortium (MIRG) decided to initiate such a precautionary scheme for the coastal states on the Gulf of Mexico. Because of the complexity of the Gulf environment, and because of the number of hypothetical oil scenarios provided for, it was decided to replace the “simple, hand calculation approach” with a more sophisticated, computerized system, i.e. incorporating a full GIS analytical capability.
Methods/Equipment
A computerized map of the untreated spill was produced showing the predicted location and concentration of the spilled oil as a function of time after the initial discharge. The map was produced using an “in-house” oil spill fate model, developed by S.L. Ross Environmental Research, that accounted for all the major oil spill processes (advection, spreading, evaporation, dispersion, etc), oil types (heavy, medium or light) and which generated areas, volumes and thickness of oil slicks. Different wind conditions and the time of year (affecting currents) were also considered. The model has been tested, with good correlations, against major oil spills which have previously been documented.
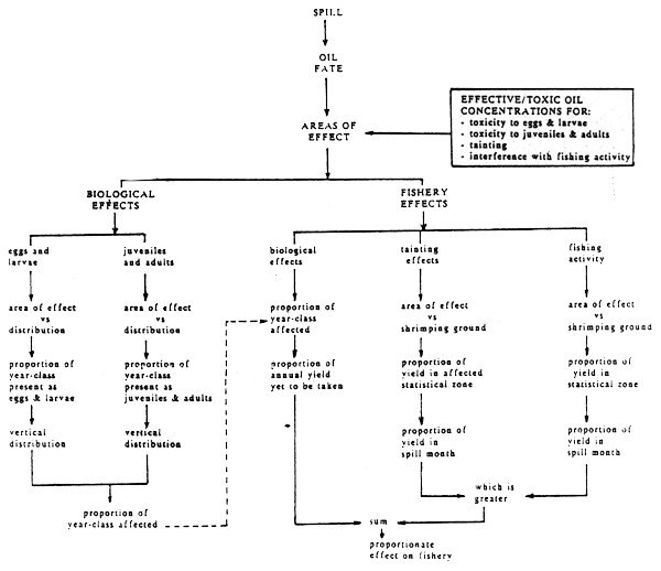
This map was then compared (by overlaying) with a series of computerized maps of 70 important Gulf resources that might suffer from the effects of the spill. Figure 7.23 shows an example of one resource map. The 70 Gulf resources were shortlisted from a preliminary list of over 200, and the list contained a wide representative sample of ecologically and economically important resources, from a variety of biogeographic regions, in the eight categories of invertebrates, finfish, birds, mammals, reptiles, biologically-sensitive habitats, shorelines and property. For resources whose various life-stages have dramatically different habitats, or different degrees of vulnerability to oil spillages or dispersants, then separate distribution maps were drawn up. It was also necessary to establish toxicity criteria, based on the toxic mode of action (chemical or physical) and reflecting likely natural exposure conditions, for all major life stages for each resource (where appropriate).
Figure 7.23 The Geographic Distribution of the Northern Gulf Brown Shrimp Population

A GIS with extensive spatial analytical capabilities was then used to calculate the proportion of each resource that was affected by the spill at specified levels of oil concentration. The GIS software package used was supplied by Tydac Technologies (SPANS - Spatial Analysis System) running on a PC. A digitized version of the “in house” oil fate model was coupled to the SPANS software to generate a database for oil dispersal mapping purposes. Using a series of resource specific impact assessment algorithms that linked information on oil concentration and resource sensitivity, estimates of the impact were then computed for each resource. An example algorithm for brown shrimp is shown (Figure 7.24). Here the “oil fate” is combined with the “effective/toxicity” criteria to produce unique mapped areas for each of four effects. Both biological and fishery effects can then be computed using the algorithm. The entire procedure is repeated for the same spill if it were to be chemically dispersed.
Results/Conclusions
Having computed the effects of treated and untreated oil on all resources, the results can be summarized so that the user can quickly determine whether dispersants can reduce the overall effect of the spill. This summary is achieved by listing side-by-side the effects of the treated and untreated spills on the key resources. The effects on each resource are reduced to the semi-quantitative terms - negligible, slight, moderate and major. The user can then prepare arguments both in favour and against the use of dispersants, and ultimately formulate a logical and defensible decision. The system is also designed to provide, on command, details of the computed impact on each resource (effects on life-stages and fisheries) as well as the biological and toxicological input and the oil fate data that went into the impact calculations.
First indications are that it will take less than one hour to produce a fully documented impact assessment and dispersant decision for a spill in the Gulf involving the 70 key resources. The system has recently been made more “user friendly” so that it can be operated easily and quickly during actual spills.
Figure 7.24 Algorithm for Computing Effects of Dispersed or Untreated Oil on the Brown Shrimp Stock and its Associated Fishery

TITLE: “Use of a Geographic Information System as a Conservation Tool for Rivers in Virginia, U.S.A.”
AUTHORS: Angermeier, P.L. and Bailey, A.
PUBLICATION and DATE: 1991.
Introduction/Objectives
Conservation efforts for most aquatic species are widespread throughout the United States by both state and federal agencies. Approximately 350 species of freshwater fishes are protected legally over part or all of their geographic ranges in the U.S. and Canada and direct expenditures by U.S. agencies on 114 federally protected fish and mussel species totalled about $6 million in 1989. However, current conservation efforts appear inadequate to preserve aquatic biodiversity over the long term, with far more species showing a decline in population status from 1979 to 1989 than those showing an improvement. Thus, if biological conservation goals are to be achieved, management agencies must increase the effectiveness of their conservation programs.
Effective management of rare species will require detailed information on many environmental variables covering a broad array of temporal and spatial scales. In particular, environmental managers need to know where the biota of concern live, where threats to the biota may occur and the extent to which known threats will adversely affect the biota. Given this information, managers can develop cost-effective strategies to minimize further losses of biodiversity or to restore ecological systems which are already degraded. The great volumes and diversity of data required to manage biodiversity effectively necessitates the use of computer-assisted analytical tools such as GIS, i.e. so that appropriate management decisions can be made quickly and confidently.
This paper presents a basin level approach to the conservation of riverine biodiversity. Specific objectives include:
To describe components of a GIS developed for riverine systems in Virginia, U.S.A.
To illustrate conservation applications of the GIS in the Clinch River basin within Virginia.
To identify additional potential applications relevant to conservation of riverine systems.
The Clinch River basin was selected for a detailed examination since it supports a large array of aquatic fauna, many of which are rare or endemic, and because this basin is particularly vulnerable to various kinds of potentially detrimental human activities.
Methods/Equipment
A “river reach” database was set up for the GIS, containing data on 3700 stream reaches within the state of Virginia, and 150 reaches within the Clinch River basin. The database comprised of the list of stream reaches, each with upstream and downstream co-ordinates (latitudes and longitudes) that typically occur at stream confluences, mouths, etc. Each reach is identified by a unique hierarchical code that specifies region, sub-region, river basin and sub-basin. Data for the “river reach” database was obtained from that already held by the U.S. Environmental Protection Agency, plus additional data taken from 1:24 000 USGS topographic maps covering Virginia.
A base map was compiled (digitized) from a USGS Hydrological Map of Virginia at a scale of 1:500 000 and this showed river basin watersheds (boundaries) and the state border. Other files (or“layers”) were established showing land use by the five categories of wetlands, forest, urban, agricultural and barren - data for this was obtained from USGS Land Use and Cover Maps at 1:250 000 scale. Additional geographic information such as elevation, stream order number, water quality, location of active mines, etc., were obtained from various state and federal sources. Textual data on a total of 35 geographic fields was eventually compiled for all the 3700 “river reaches” and unique reach codes were assigned so that the reaches could be topologically related to the geographic fields.
Biological data, covering 16 different fields, were collected from a variety of sources to make up a “fish collection” database. Included in this were all federally protected species as well as numerous species not currently protected. The database also contained records of approximately 3000 fish collections made by fisheries personnel throughout Virginia since 1960, and these were registered to stream reaches so that fish species by location could be analysed and displayed.
Land use along streams was analysed by defining a 1 km “buffer” on both sides of each reach, then computing land use within the buffer. For reaches supporting rare species, the buffer was also searched for coal mines and municipal/industrial outfalls.
The GIS was based on ARC/INFO software running on a DEC Micro-VAX II minicomputer and on PC ARC/INFO running on an IBM PC/AT. The bulk of the data was managed in an Advanced Revelation (AREV) software system, which allowed more efficient storage and retrieval of data than did INFO. Data were transferred as needed from AREV to ARC/INFO in ASCII text files for purposes of spatial analysis and display.
Results/Conclusions
In a study on this scale a wide variety of results were obtained. To give an indication of GIS capability, we have selected a cross-section of those applying to the Clinch River basin study area:
Although it occupies less than 8% of Virginia's land area, the Clinch River basin supports 50% of the fish species and 79% of the mussel species in need of conservation, as well as an exceptional diversity of fish species that are not currently in need of protection. Figure 7.25 shows threatened and endangered aquatic species areas in Virginia (the Clinch River basin is that area shaded black in map B). These patterns indicate that the basin should be a focal point of programs aimed at biota conservation in Virginia.
Many potential sources of point-source pollution occur in the Clinch River basin, e.g. coal mining is a major activity in certain portions of the basin, with at least 12 active mines being located within 1 km of stream reaches supporting rare species (Figure 7.26). Additionally, 11 of the 48 industrial or municipal effluents legally discharged into the basin enter reaches that support rare species.
Although only 2.1 % of the Clinch River basin in Virginia is in urban land use, 4.9 % of the land within 1 km of streams is urban. The proximity of urban development to streams increases the probability of adverse impacts on the biota. Agriculture, which occupies 30.7% of the land area in the basin, represents the most extensive disturbance and the greatest potential for non point-source pollution.
Figure 7.25 Plots Showing the Distribution of Threatened or Endangered Fish and Mussel Species in Virginia

STATE T & E FISH SPECIES OF VIRGINIA
STATE T & E MUSSEL SPECIES OF VIRGINIA
Figure 7.26 Plot of the Clinch River Basin showing Relationship Between Active Coal Mines and Streams Having Threatened or Endangered Species

The extent of preserves and public lands and waters is inadequate to protect aquatic biodiversity in the Clinch River basin. Less than 10% of the basin is publicly owned, and virtually none of that land includes or is adjacent to reaches supporting rare aquatic species. Once these “gaps” in the potential for conservation are realized then management priorities can more easily be ordered.
Discussion/Recommendations
As a result of the wide-ranging findings of this survey suggestions were proposed for a comprehensive basin wide management plan. Such a plan should include:
It was further suggested that a GIS could help management practices by allowing for the visualization of spatial variations in physical features such as elevation, temperature, stream gradient, soil or geologic formations, topography and land use. Such information is often useful in understanding natural variations in biotic communities, as well as variations associated with human activities. A knowledge of spatial relationships among ecological processes, human uses of natural resources and environmental threats is critical to effectively designing protective areas or focusing other conservation strategies.
TITLE: “Remote Sensing and Geographic Information System Techniques for Aquatic Resource Evaluation”
AUTHORS: Welch, R., Madden Remillard, M. and Slack, R.B.
PUBLICATION and DATE: Photogrammetric Engineering and Remote Sensing; Vol.54, No.2. 1988.
Introduction/Objectives
An important aspect of applied RS and GIS to inland fisheries potential could be to provide information on vegetation growth and water quality in various water bodies. This study is an example of the integration of RS and GIS, incorporating temporal airborne RS data and the use of a low cost GIS.
Concern for the future of major lakes and reservoirs within South Carolina, U.S.A., prompted the Dept. of Health and Environmental Control (DHEC) to instigate a comprehensive water quality study of the Santee-Cooper River basin. The focus of the study was on the relationships between the distribution of aquatic macrophytes and water quality in Lake Marion (a reservoir of some 45 000 ha.), i.e. to see whether changes in water quality would cause an increase in the already extensive aquatic vegetation and to promote its spread to other parts of the river basin.
Lake Marion was built in 1941 to provide hydro-electric power in South Carolina. The lake is relatively shallow and supports and diverse fish and waterfowl population, making it a popular recreation area. The specific study area was confined to upper Lake Marion, which extends approximately 23 km northwest of highway I-95 (Figure 7.27). Its physical characteristics include stable water levels, depths averaging less than three meters and high turbidity. Sediment from the Santee River inflow is deposited in the upper lake as the water velocity of stream flow decreases. The presence of aquatic vegetation in the lake further encourages deposition which, in turn, creates a favourable habitat for more plant growth.
Figure 7.27 Location Map of the Lake Marion Study Area

Methods/Equipment
Various data bases for the upper Lake Marion area are being constructed, and the layers included are depicted in Figure 7.28. Maps of the distribution of aquatic macrophytes were developed from colour infrared aerial photographs in film transparency format recorded in 1972, 1976, 1983, 1984 and 1985. The photographs were interpreted under high magnification, and polygons representing the different types of aquatic vegetation were delineated on clear polyester overlays registered to the aerial photographs. Table 7.9 summarizes the photo characteristics of aquatic macrophytes found in Lake Marion, and the main mapped categories are the four main species types shown. Maps of 1:10 000 or 1:24 000 scale were produced, depending on photograph scale, and then digitized. A framework of ground control points was identified and, using the GIS, the maps were registered with each other to the Universal Transverse Mercator (UTM) projection. All maps were then transformed to a 1:10 000 scale. Maps depicting changes in aquatic macrophyte distributions were produced by registering maps of different dates to one another and delineating areas of change.
Figure 7.28 Data Sets in the Lake Marion GIS Data Base

A bathymetric map of Lake Marion produced from fathometer recordings taken from boat surveys along transects of the lake was obtained from the U.S. Geological Survey. Maps depicting the area of herbicide applications were prepared for each year from 1982 to 1985 (Figure 7.29), i.e. based on information from the DHEC and the South Carolina Water Resources Commission.
Long-term water quality sampling stations in the lake cluster in three general areas (ringed in Figure 7.26), and the data obtained from these are stored in the Environmental Protection Agency data base, STORET. Water quality parameters selected were nitrogen, phosphorus, dissolved oxygen, biological oxygen demand and turbidity, i.e. because of their relationships to aquatic macrophyte growth and the availability of consistent records for the study period.
In order to create a computer data base that could be utilized with the various data sets to assess water quality and the distribution of aquatic macrophytes, all data sets were converted to a raster format compatible with the cell based GIS software package, MAP, available from Spatial Information Systems. This package is designed for use on an IBM PC/AT or compatible computer and contains all the necessary analytical functions required for lake management applications. However, in order to improve the GIS functionality, the Desktop Digitizing Package (DDP) was added. The MAP/DDP software combination provided an inexpensive, easy to use, GIS capability suitable for most resource management tasks. All maps were manually digitized and the data was converted to MAP using CAPTURE and RASTER routines. A grid cell (pixel) size for data storage of 25m × 25m was established - this scale might appear large but in terms of speed of work and resolution accuracy it was the most satisfactory compromise.
| Aquatic Macrophyte | Color | Height | Texture |
|---|---|---|---|
| EMERGENT SPECIES | |||
| Dollar bonnet | white to palepink | floating | fine |
| Lotus | light to bright pink | floating to medium | fine to medium |
| Primrose | purple to pink | low to medium | medium |
| Water lily | white to pale pink | floating to low | fine |
| Unidetified Emergent | white to bright pink | floating to medium | fine to medium |
| SUBMERGENT SPECIES | |||
| Darkblue to black | subsurface to floating | fine | |
| FREE FLOATING SPECIES | |||
| Duckweed | white | floating | fine |
| MIXED SPECIES | |||
| Emergents Dominant | pink to dark pink | floating to medium | medium |
| Submergents Dominant | blue to black | subsurface to low | fine to medium |
| Free floating Dominant | white to pale pink | floating to low | fine to medium |
Results/Conclusions
Overall, the total area of aquatic macrophytes remained at about 1 800 ha between 1972 and 1984, although the ratio of emergents to submergents changed significantly - emergents steadily increased, whereas sub mergents decreased. A decrease of about 140 ha in the area of submergents resulted from the 1985 annual herbicide application; however, emergent and free-floating macrophytes increased by 95 ha, yielding a net loss of only 45 ha. By overlaying the herbicide dispersal map with map showing the changes in macrophyte distribution between June and September, an integrated map product is produced that reveals a substantial decrease in submergents outwards for about 200 meters from the original spray area.
Preliminary results of a spatial comparison of macrophyte distributions and water quality indicate that between 1972 and 1985 the distributions of nitrogen, DO and BOD were not related to the vegetal growth trends. However, there is some indication that the growth in emergent macrophytes after 1983 was related to sharp increases in the phosphorus levels recorded between 1980 and 1983.
Figure 7.29 Herbicide Spray Locations in Upper Lake Marion, 1982–85

Discussion/Recommendations
The study showed various analytical methods that could be employed to monitor some typical physical/biological relationships which might occur in any large water body. The procedures used could be extended to other types of resource inventories and could be conducted with a suitably equipped IBM PC/AT or compatible machine and inexpensive GIS software designed to work with data bases in raster format.