| SUMMARY |
| RRA consists of a set of guidelines which help people to work in a structured but flexible way in rural communities and a set of tools to aid communication and interaction with those communities. How these guidelines and tools are used depends very much on what users need and want. An overview is given of the different types of RRA tools, how they are different from traditional research tools and how they can be combined into an “RRA”. |
Many “definitions” of RRA have been offered by different people who have worked on it, but there are always others who object to those definitions because they are not what they think RRA is or should be. The fact that it is difficult to give a precise definition to RRA is a reflection of the fact that it is very flexible - it is a tool which can be used in a lot of different situations to achieve very different objectives. Not surprisingly everybody seems to think RRA “is” what they have used it for.
So it is probably best to avoid “definitions” and just describe the features which most RRAs seem to have in common.
RRA essentially consists of the following:
an activity carried out by a group of people from different professional fields or disciplines which usually aims to learn about a particular topic, area, situation, group of people or whatever else is of concern to those organising the RRA
it usually involves collecting information by talking directly to people “on the ground”
it uses a set of guidelines on how to approach the collection of information, learning from that information and the involvement of local people in its interpretation and presentation
it uses a set of tools - these consist of exercises and techniques for collecting information, means of organising that information so that it is easily understood by a wide range of people, techniques for stimulating interaction with community members and methods for quickly analysing and reporting findings and suggesting appropriate action.
These features are just about the “bottom line” with RRA but everything else is fairly flexible within the guidelines described below.
Box 1 lays out a set of “guidelines” for RRA. These are characteristics which most RRAs have in common. If you like, they are the “principles” of RRA. They are not a set of instructions but people who are doing RRAs need to keep these in mind and refer everything they do back to these “principles”.
So, for example, if someone working on an aquaculture project wants to use RRA to learn about the local market for fish, they could look at these guidelines as they are planning their investigation and use them to ask themselves questions, such as:
| BOX 1 RRA Guidelines |
| • Structured but flexible RRA is a structured activity requiring careful planning, clear objectives, the right balance of people involved and a good choice of tools and techniques for use in the field. At the same time, it is flexible enough to respond to local conditions and unexpected circumstances. Progress is reviewed constantly so that new information can be understood and the focus of the RRA redirected. |
| • Integrated and interdisciplinary RRA helps “outsiders” to learn about rural conditions by looking at them from many points of view. This means having people participating with a variety of different technical and scientific skills and a balance of different institutional outlooks. This requires an integrated development approach which cuts across institutional and disciplinary boundaries. |
| • Awareness of bias Researchers and development workers who are trying to understand rural conditions can be biased by their urban attitudes, their own professional and personal priorities, the type of transport they use, the language they speak. The people researchers talk to can be biased as well by their limited experience, their customs and beliefs and their own interests and those of their families. RRA seeks to avoid biases by being aware of them and by being systematic in taking into account different points of view and different sets of interests. |
| • Accelerating the planning process RRA tries to shorten the time it takes to get from knowing nothing about an area or a situation to deciding what development interventions might be best for that area by using key informants, careful observation and by exploiting the knowledge and experience of local people. The information produced is analysed “on the spot” and presented in a form which is more easily used by planners and which can be discussed and understood by local people themselves. |
| • Interaction with and learning from local people Whatever the purpose of the RRA it must involve the people who are the intended “beneficiaries” of any eventual development activities. RRA should give them the opportunity to describe their lives and conditions. The people carrying out an RRA must be prepared to listen to local people and learn from them. Participation by local people can take many forms but any RRA will involve intense interaction between researchers, planners, traditional and formal authorities and local people. |
| • Combination of different tools The RRA approach uses a combination of communication and learning tools. These tools help outsiders to observe conditions in a concise but systematic way. They also allow local people to present their knowledge, concerns and priorities to outsiders. The combination of different tools and techniques builds up a more complete picture where different viewpoints can be compared and contrasted. The systematic cross-checking of information collected in different ways by different people from different sources can increases accuracy and comprehensiveness. |
| • Iterative During an RRA, what has been learnt is constantly reviewed and analysed in the field. This is usually done in workshops carried out at regular intervals. This means the focus of the RRA, the tools used and the people talked to can be adjusted constantly. |
Obviously, these guidelines leave plenty of room for the people using RRA to decide exactly what they want to do with it. For example, if the most important thing for the people organising the RRA is to collect information quickly, they might want to structure the activity more carefully so that things move faster. If one of the principal concerns is to get local people involved as much as possible, the structure of the RRA would probably have to be looser and more time allowed for getting to know the people and putting them at ease.
Box 2 gives some examples of how aquaculture workers might want to adjust the guidelines to suit their needs in particular situations.
| BOX 2 RRA Guidelines for Aquaculturists |
| Aquaculture RRA in an integrated rural development programme If aquaculture workers are being asked to develop aquaculture activities in a particular area as part of an integrated area development programme, they might want to conduct an RRA to “zone” the area and identify existing and potential land and water uses. Their concern would be to decide where aquaculture would be a good use of land and water compared to other uses. To do this, the important features of their RRA would be the involvement of a multidisciplinary team which can look at a wide range of different land uses, analyse the environmental factors “on the spot” and come to rapid conclusions about priorities for particular areas. Participation of local people at this stage might be relatively limited if the idea was to establish what activities are technically and environmentally feasible in different zones. |
| Aquaculture RRA in a poverty alleviation project In a situation where it is already known that aquaculture is technically and environmentally feasible but project planners are specifically interested in finding out whether the benefits of aquaculture can be directed towards particularly poor groups in the community the emphasis of an RRA would be very different. It would probably be less important to have a wide range of technical disciplines involved but much more important to spend time discussing issues such as land tenure, access to water, community dynamics and power structure with local people. The people carrying out the RRA would have to pay great attention to the potential biases of the different people and groups they talk to and carefully cross-check the different opinions they hear. Special efforts would be required to talk to “invisible” groups in the community such as women and old people who would normally be difficult to contact. |
The examples in Box 2 are just two ways in which aquaculture workers might take different elements in the RRA guidelines and concentrate their attention on them. That would not mean ignoring the other elements but simply adjusting the emphasis of their RRA to fit their requirements in a particular situation.
Many of the people and organisations who have worked on RRA and contributed to its development would also regard “participation” as part of the “bottom line” in RRA and would want to see specific reference to being “participatory” in the guidelines above. Instead, use of the term here has been specifically avoided. Clearly, to do RRA properly you have to talk to people and this is a form of “participation” by those people you talk to. But the term “participation” or “people's participation” has come to be interpreted in so many different ways in development that its use is easily subject to misinterpretation. Given that some of the interpretations of the term “participation” have very important political and social connotations it will only be used in this document where those connotations are relevant and can be made explicit.
By saying that “participation” is essential to RRA there is a risk that some people involved in aquaculture, who may work within political or institutional structures which do not encourage, accommodate or even care about “participation”, might assume that RRA is “not for them”. They may be right when they assume this, but the decision about whether or not to use RRA be based on the usefulness of RRA as a tool. RRA should not be discarded because people think it's something that's only good for NGOs or social activists.
For the purposes of this document, as clear distinction has been made between Rapid Rural Appraisal (RRA) and Participatory Rural Appraisal (PRA) precisely in order to accommodate this difference. RRA is regarded here as a set of guidelines and tools which can be used in many different ways and many different circumstances and without necessarily attempting to change political and social structures. PRA is used to specifically refer to a use of RRA approaches and tools to encourage participation in decision-making and planning by people who are usually excluded. It therefore clearly has important political and social connotations which need to be made explicit and understood.
Apart from the guidelines above, the other main“component” of RRA is a set of tools which can be used to help the people carrying out an RRA collect information, order and interpret it, encourage discussion with people “on the ground” and present the findings in a clear and concise way which can be understood by a wide range of people. There is extensive documentation available on these RRA tools and how to use them, some of the most important of which are listed in the bibliography. In addition, a brief description of these tools is given in Appendix 2.
Here a general picture of the different types of tools and how they can be combined in an RRA is presented.
The range of tools used in RRA is constantly growing as people working in the field develop new techniques. Many aquaculturists working in the field may have their own ways of collecting information or assessing conditions which are relevant for their work and they should not hesitate to use these “personal” tools in the context of an RRA provided they can be incorporated into the guidelines described above.
However, when taking part in or organising an RRA people need to take care that the tools which they plan to use are appropriate to the particular circumstances and conditions in which they are going to be working. Sometimes the tools and techniques which development workers have got used to employing are only relevant to the very specific circumstances or cultures within which they normally work. It can often be very difficult to transfer such techniques to other settings and circumstances.
| BOX 3 Adapting RRA techniques to local circumstances |
| In Tanzania, one researcher with considerable RRA experience in Asian countries but little African experience (and no local language skills), was told by local colleagues' that a formal village meeting was an important first step to doing any village-level research but was so confident that “he knew what he was doing” that he chose to ignore their advice and approach individual households directly without holding any kind of preliminary meeting. After a few days of attempting to carry out a village RRA in this way, he was forced to accept that people could not be approached in remote villages with little experience of outsiders without first being publicly “cleared” by the village authorities. But by that time people were so suspicious of his intentions that it became very difficult to do any further work at all. |
Box 3 gives one example of how something as basic as how the first approach to a community is made can be completely different from one part of the would to another. Many other elements in RRA are subject to similar variation. Just as an example, different types of mapping exercise are very widely used in RRAs but in some cultures people may have great difficulty in understanding what a map is. Similarly a mapping exercise with people living in dense tropical forests is likely to have to use a very different approach to what might be used with people living in the open savannah. The way people conceive of and represent their environment and surrounding are very different and very dependent on their cultural background. Whoever is doing an RRA has to learn to accommodate such differences
Combining RRA tools
Bearing in mind these possible variations and problems, several distinct “types” of
tool have emerged which have been widely applied in many parts of the world.
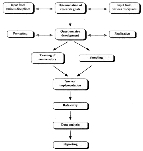
Figure 10 shows the main elements which make up the RRA “tool kit” and how they relate to each other within a “typical” RRA. This gives some idea of how an RRA structures the process of collecting information and learning about rural conditions while remaining flexible.
In brief, an initial review of existing information and a workshop involving the interdisciplinary team carrying out the RRA would establish objectives for the RRA draw up a list of topics which need to be investigated, discuss techniques to use in the field to learn about those topics, identify key informants, distribute responsibilities among different team members and plan the RRA.

The bulk of the work in the field is generally carried out through a series of semi-structured interviews. During the course of these interviews, or to supplement them, a variety of communication tools can be utilised to facilitate communication between researchers and local people. The results of these interviews and the various exercises used during them are fed back into repeated workshops during the course of the RRA so that the whole team's understanding is constantly updated. In these workshops, the topics for investigation are reviewed, and the techniques being used checked. New or alternative techniques can then be discussed and the coverage of topics and different disciplines taken into account.
This combination of tools, together with repeated workshops to assess what has being learnt and what needs to be investigated further gives the RRA approach considerable flexibility and an ability to follow up unexpected lines of enquiry and understand processes which may not be immediately apparent. The combination of different viewpoints and disciplines in these workshops, together with the new learning being acquired from a variety of different information-gathering techniques in the field, allow the team to build up a progressively more complex picture of whatever it is that is being investigated.
The case study in Box 4, about an RRA related to fisheries and aquaculture in Bangladesh, helps to clarify how this process can work in practice. In this particular case the focus of the RRA was started off general and narrowed during the course of the work in the field as a particular issue was identified as being of key interest. In an RRA which started out focused more tightly on aquaculture issues, the opposite could easily happen. For example, if during the course of an appraisal of aquaculture practices in a particular area a shortage of cow dung as a fertiliser was identified as a key constraint, the focus of the appraisal might need to be adjusted to take a more general look at agricultural practices and the use of natural and artificial fertilisers in farming.
This case study in Box 4 highlights some of the strengths of RRA as a research approach. These can be reviewed as follows
Strengths of RRA approaches
| BOX 4 RRA IN BANGLADESH |
| As part of a major fisheries study in Bangladesh, a series of RRAs were carried out in villages which were targeted by the study. These RRAs were designed to supplement and support quantitative surveys which were being carried out in the same communities using formal survey methods and proper household sampling. |
| The study of which these RRAs were part was looking at inland fisheries in general on the floodplains of Bangladesh but this included an assessment of aquaculture potential. Generally these appraisals followed a fairly standard format but the case of the appraisal in Jagannathpur, a village in Manikganj District in Central Bangladesh, illustrates how the RRA format allowed significant shifts in the focus of work. |
| An initial workshop was held with the research team already working in the area. This reviewed the experience and knowledge of the communities already accumulated. Using this information the “standard” checklist or topics for investigation, which had already been developed and refined over the course of numerous other appraisals in other parts of the country, was further reviewed and refined in the light of local conditions. |
| After the first two days' work, when the team was reassembled for a review workshop, among the most striking findings was that aquaculture activities seemed to be far more developed in this particular area than in any of the other areas studied to date. The team had collected numerous anecdotes about disputes regarding the ownership of the many small ponds and ditches located near peoples houses. Some accounts of apparently extremely complex means of sharing the fish caught from these ponds were also collected. |
| The degree of interest shown in these ponds seemed unusual so a special checklist of topics was prepared for use by the team which would enable them to collect a more in-depth picture of pond use and tenure in the area. The ownership of ponds and ditches was to be mapped and a flow diagram prepared to show how the local aquaculture system worked. An experienced farming systems specialist on the RRA team was given special responsibility for this work and for the following two days he concentrated on this set of topics. |
| The result of this adjustment in the coverage and focus of the RRA midway through was of great importance, not just for the findings of that particular RRA but for the entire study. |
| The area are Jagannathpur was found to represent a stage in the development of small-scale aquaculture considerably in advance of most of the other areas studied. Problems regarding pond tenure were increasing dramatically proportional to the growth of interest in the culture of fish. While no less than 16 different forms of tenurial arrangement for ponds and other small water areas had developed to facilitate the development of pond culture, already the options, particularly for poorer, landless households were diminishing - owners of ditches and ponds were leasing them out to experienced fish farmers for progressively shorter periods before taking them over themselves. |
| The principal interest related to aquaculture in this study was in its use as a mitigation measure for expected losses to fisheries due to flood control, especially for poor and landless rural households. The limitations on access to water areas for fish culture seen around Jagannathpur, and revealed during the course of the RRA but largely invisible from the hard data collected by the quantitative survey, provided an important indicator of what could be expected from aquaculture as a means of mitigation. Aquaculture in the area was developing rapidly and clearly would continue to do so, but the more profitable and widespread it became, the more it could be expected to be controlled by those already in possession of the key resources of land and water. This cast serious doubts on one of the basic premises for encouraging aquaculture development as a means of poverty alleviation in Bangladesh i.e. that there were enormous numbers and areas of un- and under-utilised ponds and ditches which could be turned to aquaculture use. Evidence from this RRA indicated that, as soon as aquaculture had become economically and technically feasible in those under-utilised ponds, they would quickly come to be “utilised” by their owners to the exclusion of poor lessees or share-croppers. |
At the same time, the weaknesses of the approach need to be recognised and accepted.
Disadvantages of RRA approaches
The relative flexibility of the RRA approach and can be compared with the approach which is generally used in formal quantitative surveys, as shown in Figure 11.
The opportunities for adapting formal surveys to the conditions found on the ground once the initial testing and preparation has been completed and the survey is in motion tend to be limited. The very nature of such surveys means that changes from one application of the questionnaire to another need to be avoided as far as possible in order to assure uniformity of application. This is also the strength of formal surveys as it means that the data produced can generally be used with a greater degree of confidence.
Another major drawback for which formal survey techniques are frequently criticised is that they do not permit adequate feedback from the people who are the “objects” of the survey. Boxes on a piece of paper filled with numbers or crosses do not communicate a great deal about the realities of rural conditions or what rural people think. At worst they tell researchers how rural people think particular questions should be answered. At best, they provide a concrete but limited view of certain aspects of rural conditions.
If there is practically no communication between the people applying a survey and those interpreting the data, this is a valid criticism, but well-trained enumerators in a well designed survey will be given the opportunity to expand on and explain the data they have collected to researchers and talk about the context which may be lacking in their completed forms. A well-designed and implemented formal survey can overcome many of the short-comings commonly associated with quantitative research approaches. Unfortunately, just as many RRAs are badly carried out, under-resources and poorly planned, many formal surveys fail are not as carefully prepared and implemented as they should be.
FIGURE 11
FORMAL SURVEY METHODS

The strengths and weaknesses of quantitative methods can be summarised as follows:
Strengths of formal surveys
Weaknesses of formal surveys
Making choices
From this comparison it should be clear that more traditional quantitative methods
of research, such as formal questionnaire surveys, and semi-structured approaches,
such as RRA, are complementary rather than opposed approaches to rural research
and collecting information for rural development planning. Both have their uses
(and abuses) and neither of them, by themselves, can satisfy all the potential
information requirements of all potential users.
Development workers, including aquaculturists, need to carefully assess what their information requirements are and how they intend to go about planning their activities and then decide which approaches or combinations of approaches to use based on that assessment - not on fashion or pressure from donors wanting to “try out something new”. The trap of considering RRA (or quantitative surveys for that matter) to be “the only way” should be avoided at all costs. There are types of information and approaches to planning where RRA can make a very valuable contribution, but there are also situations where statistically rigorous data sets are an absolute requirement.
This document will try to illustrate situations and issues for which RRA, and PRA, can be used. But when it comes to making choices between approaches, aquaculture workers may have to take into account other factors besides the match between the types of information required and issues to be investigated and the research approach which is most suitable. Among the factors which need to be taken into consideration are:
Combining RRA and formal surveys
The last point in this list is of particular importance. One of the important
drawbacks of formal survey approaches has always been that they tend to have a
high “redundancy rate” - when planning a survey it is very difficult to resist the
temptation to collect as much data as possible with the result that large amounts of
the data produced are never actually used (but nevertheless consume time and
resources for collection and processing).
This can be avoided by carrying out focused RRAs before preparing a questionnaire survey to identify what the real issues are and a minimum data set which will actually contribute to planning. This can greatly economise on the size and scope of the quantitative data which is collected and so save valuable development resources.
At the same time, RRAs carried out with multidisciplinary teams can greatly facilitate the subsequent surveys by taking time to explain surveys, allow the “target” population to ask questions and discuss their purpose and collect information which the survey would not be able to record on historical, social and cultural processes.
The series of activities which make up an RRA can vary considerably. But one of the key characteristics of all RRAs is that they are structured - they need to be planned ahead of time and they the activities in an RRA generally follow a fairly clear sequence. The sequence can very considerably and even be adjusted during the course of the RRA but this does not mean that an RRA team can just go out into the field to “have a look around” with no clear idea of what they are looking for ! Like any research, an RRA starts off with a clear idea of the series of actions which are required in order to complete it and achieve its objectives.
Box 5 gives a “typical” sequence for an RRA. This sequence is only an example and does not necessarily represent the “right” sequence of activities. However, it lays out the types of activity which frequently make up an RRA and a possible sequence for them. In this particular case the RRA might be aiming at achieving a general understanding of conditions in an area or community and coming up with a provisional plan of action which was understood and agreed upon by the communities involved. The key feature of such sequences is that there needs to be a progression from obtaining a general understanding of local conditions (through transects and mapping exercises) towards an identification of key issues and topics which can be explored in more depth using appropriate techniques. The regular workshops provide the opportunity to review this progress and adjust activities accordingly.
Timing
The length of time taken for the appraisal as a whole and each of the various stages
would vary according to the area covered and the complexity of local conditions.
RRAs can last for a few days or a few months depending on the area covered, the
complexity of the issues addressed and the way in which the RRA fits into other
activities and the planning process as a whole.
The time and importance given to each of the various activities within an RRA can likewise vary considerably.
There is a considerable risk that too much emphasis be placed on the “rapid” element in RRA, particularly in terms of field work. RRA attempt to accelerate the process of learning about rural conditions but there are limits to the extent to which information gathering in rural communities can be speeded up. Carrying out a well-planned and intensive RRA can ensure that the time spent in the field is utilised as efficiently as possible but a proper understanding of the complexities of an area or community still requires time and a thorough cross-checking of information.
Several “short-cut” methods are used in RRA to try to cut down the time employed to the minimum necessary:
• Compromises in coverage
RRA does not attempt to cover a statistically valid sample of the population as this
is time consuming and involves frequent duplication of effort. Careful use of key
informants, a systematic use of different informants and different learning techniques
to investigate each topic being researched, an awareness of potential biases and the
involvement of a multi-disciplinary team are all used to compensate for the more
limited coverage of RRA.
• Limiting the collection of information to the essential
By involving local people and constantly reviewing what is being learnt through
workshops and discussions, RRAs limit the information which is collected to those
aspects which are really important. Researchers priorities are constantly
compared with the priorities of local people, the key issues identified and studied
and the focus of the appraisal adjusted.
| BOX 5 A “TYPICAL” RRA SEQUENCE | |
| RRA Preparation | |
| 1. | Definition of objectives |
| 2. | Identification & contacting of team |
| 3. | Collection of existing information and data Preliminary workshop (team members / other concerned groups) |
| 4. | Training of team members in RRA techniques |
| 5. | Review of existing information and data |
| 6. | Identification of appraisal topics and appropriate techniques |
| 7. | Planning of appraisal |
| 1st Fieldwork Session | |
| 8. | Use of RRA tools (mapping exercises, transects, semi-structured interviews, ranking and classification) |
| Intermediate workshop (team members) | |
| 9. | Review of findings |
| 10. | Revision of topics and objectives |
| 2nd Fieldwork Session | |
| 11. | Use of RRA tools (thematic mapping, historical transects, topical interviews) |
| Intermediate workshop (team members) | |
| 12. | Review of findings |
| 13. | Revision of topics and objectives |
| 3rd Fieldwork Session | |
| 14. | Use of RRA tools (focus group discussions) |
| Intermediate workshop (team members) | |
| 15. | Review of findings |
| 16. | Definition of proposals or recommendations |
| 17. | Preparation of draft report |
| 18. | Preparation of community meeting |
| Community meeting (team members / local community / other interested groups) | |
| 19. | Presentation of RRA findings to community |
| 20. | Discussion and correction of findings |
| 21. | Definition of future action |
| Final workshop (team members / key local people / key interested groups) | |
| 22. | Final review of findings and conclusions |
| 23. | Preparation of report |
| 24. | Definition of future action and responsibilities |
• Communication and learning tools can be used directly to analyse and
present information
The process of analysis and presentation of RRA findings is accelerated by the use
of tools for communication and learning which present information clearly and
graphically and can be used directly for analysis and reporting. This, combined with
the use of repeated workshops, means that RRAs can produce a concise and useful
output considerably quicker than a traditional formal survey.
RRA does not save time by simply imposing random deadlines on the work in the field. RRA requires a considerable allocation of time for preparation and field work otherwise the quality of the information and recommendations produced is likely to suffer. The communication tools and learning techniques utilised by RRA mean that researchers have to adapt to the rhythms and timings of local people and this may mean taking considerably more time over field work than managers or planners would like.
RRA is not an “instant” solution. It does not consist of a group of “experts” wandering around the countryside “observing” at random and using their “expertise” to come to conclusions about conditions so that they can write a report. One of the reasons for the development of RRA was precisely to overcome the reliance of development planning on “expert” opinion because it often leads to biased conclusions and inappropriate development.
RRA can be relatively quick and effective if it is well-prepared and implemented. But if it is too quick and poorly prepared, it can produce biased and incorrect information just like any other research method.
The composition of the team which carries out an RRA is extremely important in determining the outcome of an RRA. Obviously, the composition of an RRA team depends very much on the objectives of the RRA and the particular concerns which it is addressing. In a specific technical discipline, like aquaculture, the way in which a team is made up is particular subject to variation as the scope of an “aquaculture RRA” could range from trying to understand a complete rural system (and aquaculture's place in that system) to why a particular bunch of fish farmers don't use fertiliser. In the first case, a larger range of disciplines would have to be involved, some of which might have very little to do with aquaculture. In the second case, two people from different disciplines (for example an aquaculturist and an agricultural economist) might be enough.
However, people putting together an RRA team, even if it is for an RRA focused on a relatively specific topic such as aquaculture, need to ask themselves a number of questions about the team they a creating which will help them get the right balance of people. These questions are outlined in Box 6.
Gender considerations
Gender bias is particularly important as it is very easy for RRA teams which are
predominantly male to carry out an RRA with little or no reference to women but
come up with a set of recommendations which will seem perfectly valid to
(predominantly male) planners. For male researchers, women in many rural
communities are difficult to contact and talk to and may remain almost invisible to
anyone visiting the community for a short time. However all aspects of rural
conditions studied by an RRA team will have gender dimensions which need to be
taken into consideration.
| BOX 6 RRA TEAMS - KEY QUESTIONS | |
| 1. | Gender composition |
| Are women adequately represented on the team? Have possible gender issues related to the focus of the RRA been properly taken into account in preparing the RRA? How important do we expect gender to be in the particular issues we are looking at? Is there justification for having a specialist who will be concerned specifically with gender issues? What communication problems are likely to be faced by male researchers dealing with women and how can they be overcome? | |
| 2. | Multidisciplinary |
| What range of disciplines are likely to be relevant? What range of disciplines are available? | |
| 3. | Levels of expertise |
| How experienced are team members in their different disciplines ? Is their experience related to the need of the RRA? Do they have local experience ? | |
| 4. | RRA Experience |
| Does anyone on the team already have RRA experience? What is their understanding of “RRA”? Do we need to train people beforehand? | |
| 5. | Mix of Institutions |
| Are all the various institutions which are concerned with the area or the issues covered by the RRA represented on the team? Are the people representing those institutions people who will be able to communicate the RRA's findings effectively to others? Are people who might have to work on eventual follow-up activities also involved? Is there a good mix of institutional levels i.e. from planners down to field workers? | |
| 7. | Language ability |
| Are there enough people on the team with a good command of the local language? Are interpreters needed? | |
Gender bias is probably the single most important bias which many research teams are subject to and a balanced gender composition on an RRA team a key requirement Frequently, the composition of fisheries and aquaculture departments or agencies taking part in appraisals can make this a difficult requirement to meet but it is so important that the people organising an RRA need, if necessary, to contact other agencies specifically concerned with women and encourage them to participate in order to ensure a balanced composition on the team.
For RRAs looking at a wide range of issues, a specialist on gender issues should be included on the team wherever possible so that each topic of investigation and discussion can be analysed from a gender perspective.
Disciplinary mix
In theory, the composition of teams carrying out RRAs should be dictated by a
careful consideration of the objectives of the appraisal, the issues which are thought
to be of importance in the area and the need to have a balanced set of disciplinary,
institutional and gender viewpoints represented on the team. As a minimum
requirement, there should be a balance between specialists in the biological and
physical sciences and specialists in the social sciences. In the case of RRAs looking
at aquaculture this would generally mean at least one fisheries biologist or
aquaculturist and one person with relevant social science experience.
However, the need for different formal backgrounds should not be overemphasised. The important point is to have people who can contribute different ways of looking at rural conditions - so, when organising an RRA on aquaculture, it might be possible for people to “cover” different disciplines at the same time if they have the relevant experience.
In practice, team composition is more likely to be dictated by the availability of personnel. RRA is an intensive activity which requires complete involvement from those taking part for the period of work in the field and it is often difficult to get the “right” people released from their normal duties for the period required.
Weaknesses in the disciplinary mix of an RRA team can at least partially be compensated by carefully identifying a few key people to take part who, either because of their experience or institutional position, may be able to make special contributions to the RRA. In addition, RRA organisers need to be aware of how the composition of the RRA team can bias an appraisal's findings. If a particular person on the RRA team is known to have certain fixed ideas about some aspect of conditions and it is clear that they will not change those ideas whatever they see in the field, this bias can be made explicit and taken into account when the RRA findings are being reviewed.
Levels of expertise
One of the risks of RRA is that it tends to rely on the knowledge, experience and
“sensitivity” of team members to come to conclusions about rural conditions. These
conclusions cannot then be tested or checked against “hard data”. This means that
a great deal depends on the skills of team members. As a result, it has always been
regarded as important to have experienced and skilled people on RRA teams.
Obviously this is preferable, but RRA does not depend only on the skills and experience of its team members to overcome the risks of coming to faulty conclusions due to lack of hard data. It is the combination of different viewpoints and the systematic use of cross-checking during an RRA that counts perhaps more than individual skills.
The presence on the team of “authoritative” experts, with a wide range and depth of experience in their fields, can be an advantage as they bring new knowledge and experience to bear on local problems. However, such “experts” also have to be willing to listen and learn from the activity. Frequently, those who are most qualified are also most likely to impose their own biases and interpretations on the work of the team. Experts who are not willing to learn something new during an appraisal can create more problems than they solve.
In such circumstances it can be better to have a less experienced specialist who is willing to learn something new than a highly experienced expert who is sure that he or she knows everything already.
RRA experience
At least one member of the team should have experience in carrying out RRAs. This
person can act as trainer in RRA techniques and as facilitator, guiding the rest of the
team through the process of carrying out the RRA and making sure that the activity
keeps on track.
Mix of institutions
The involvement of people from the institutions and agencies which will implement
RRA recommendations is important. It can ensure that the subsequent involvement
of different agencies is based on the same understanding of the local situation and a
similar interpretation of local needs and priorities. Where many agencies are
involved a few key personnel have to be selected either because of their skills or
because they are likely to play a leading role in the future. Team members from
different agencies can also contribute a range of perspectives to the RRA and
improve the depth of understanding achieved.
RRAs can provide an opportunity for people from different levels of the hierarchy of development agencies and institutions to work together. Involvement of such a range of people in an RRA can lead to a better understanding both of the conditions of “target” communities and of the different priorities and problems of workers at different administrative and organisational levels i.e. regional planners and village extension workers
Language ability
As many of the team as possible should be able to communicate directly with local
people in their normal language. Use of translators and interpreters is clumsy and
risky.