| SUMMARY |
| The range of potential uses and applications of RRA and PRA depend on the type of planning framework with which they are used. The different applications of the approaches within a sectoral, integrated and participatory planning framework are outlined. |
Until relatively recently, efforts to encourage aquaculture development have tended to concentrate on the identification of technically feasible packages which aquaculture planners regard as “ideal” for a particular area. Subsequently it has often been found that adoption is slow and sustainability limited because of non-technical factors which planners failed to take into consideration.
RRA and PRA methodologies have been developed precisely in order to overcome problems such as these. They are aimed at understanding rural communities as complex systems where all spheres of activity and the environment are related biological, technological, social, cultural and institutional.
However, the way in which RRA and PRA can be applied in aquaculture development is highly dependent on the institutional and planning context within which they are used. The forms of planning arrangement which are found in different countries and circumstances vary enormously, but three broad “types” can be distinguished which are relevant for the application of RRA.
The majority of governmental planning mechanisms are arranged along sectoral lines. Each sector of the economy or national community is covered by a ministry or department and planning for that sector is largely carried out by that agency. Generally there are directives or targets set by national development policy and plans which the various sectoral plans have to take into account. Mechanisms for feeding the concerns of local-level workers and communities into the planning process are usually limited, if only because planning takes place at levels which are physically and institutionally distant from the “grass-roots”.
This does not necessarily mean that there is no integration of planning efforts across different sectors, but it often means that integration takes place at higher levels where the allocation of development resources is decided. At the field level, some integration may also take place, especially where extension services are multipurpose and cover all sectors. But the planning of interventions and programmes is generally carried out by each separate technical service in accordance with what they consider to be priorities for their sector.
In the case of the aquaculture sub-sector, planning is usually carried out by fisheries departments and ministries. The priorities and programmes for fisheries development are determined by fisheries specialists, generally in relative isolation from other sectors which might be of direct concern to aquaculture, such as agriculture, and generally far from the communities where development activities will actually take place.
This concentration on sectoral interests limits the effective applications of approaches to planning such as RRA, and particularly PRA. Both these methodologies rely on a multidisciplinary, integrated approach to development issues and are most useful when they feed information and learning into a planning system which is also interdisciplinary and integrated.
This does not exclude the use of RRA within a sectoral planning framework. RRA, and in some circumstances even PRA, can be used to improve the flow of appropriate information into the planning system. However, the extent to which some of the most useful and dynamic elements in the methodologies can be used in such circumstances is more restricted. Figure 13 illustrates the sectoral planning process and the roles of various administrative levels within that process. Clearly, this is a simplified example and there are numerous variants.
RRA has a role to play as a rapid, cost-effective and relatively participatory means of collecting information for planning in the sector. However, the fact that it is operating within a sectoral framework means that the “agenda” for RRA activities will be set by sectoral priorities (which may be very different and remote from local priorities). Aquaculture planners are bound to carry out RRAs which focus on aquaculture. As a result, RRAs can most effectively be used in this context for relatively focused, topical investigations which look at particular issues and seek to understand them in a complex way.
The use of PRA, which encourage community-level initiatives in planning, are likely to give rise to expectations and demands from communities and local groups which most sectoral planning mechanisms are simply not equipped to satisfy. Local and regional level agencies used to responding to directives from national-level authorities might find it difficult to turn around their mode of operation in order to respond to requests from the local level.
More particularly, requests from the local level are not likely to respect the administrative and disciplinary divisions of development agencies organised along strict sectoral lines. Thus a PRA conducted by an aquaculture agency might give rise to demands for livestock extension which the agency conducting the PRA would not know how to react to Mechanisms may exist for responding to such demands and passing them on to the relevant agencies but they are likely to be limited as most sectoral planning and allocation of resources takes place at higher levels and require longer periods of time in order to be assimilated into plans and put into effect.
FIGURE 13
SECTORAL PLANNING MECHANISMS FOR AQUACULTURE

The weaknesses of the sectoral approach to planning have become increasingly evident. While different sectors may constitute independent realities within the administrative and bureaucratic system, in the field they are usually closely interrelated. Interventions in one sector can have serious implications for conditions in another and sectoral plans prepared in isolation can often conflict with and duplicate each other. At the local level, particularly in poor rural communities, sectoral divisions are generally meaningless as all activities tend to be interwoven and interdependent.
With aquaculture this inter-relationship is evident, particularly in the freshwater sub-sector, as fish culture often makes demands on resources which are also essential for activities in other sectors i.e. land and water.
The realisation of these flaws in traditional planning structures has led to the increasing adoption of a more integrated approach. While this usually involves attempts to integrate planning activities across the various sectors at all levels, in many countries the process has been initiated through the establishment of integrated rural development programmes covering particular areas or regions. These programmes have the advantage of permitting a more balanced analysis of the actual needs and potential of particular areas and the formulation of more appropriate interventions to meet those needs.
In some cases the process of integration has commenced at the top, with the establishment of national-level planning mechanisms. However the institutionalisation of integrated planning frequently involves some degree of devolution of planning responsibilities and resource allocation to lower levels of administration. Co-ordination across sectors is generally more effective at these levels and the planning mechanisms are closer to the communities whose needs are being catered for.
In the case of aquaculture, integrated planning provides the opportunity for a more rational approach to aquaculture development. In rural areas, the feasibility of freshwater aquaculture can be looked at in the context of the complete range of productive options open to local people. The resources at their disposal can be properly taken into account as well as the technical feasibility of the activity. In coastal areas, aquaculture can be introduced as one element in coastal area management options, with the possible impacts on other sub-sectors such as small-scale fisheries and mangrove forest resources properly accommodated.
Figure 14 shows a simplified example of the process of integrated rural development planning, in this case focused on regional or area development.
FIGURE 14
INTEGRATED PLANNING MECHANISMS FOR AQUACULTURE

This planning context is able to make far better and more extensive use of the holistic analysis of rural conditions which RRA can provide. RRA can become an important tool for putting integrated planning into action in the field. Exploratory RRAs organised at regional and local levels can bring together planners from different sectors, including aquaculture, who may not be used to working together and force them to reassess their understanding of conditions in the field and work out mechanisms for integrating their development activities.
Even PRA can be used in certain conditions in the development of integrated rural development programmes where the mechanisms created at local and regional level are sufficiently responsive.
Integrated development planning clearly marks a major step forward in terms of addressing the problems of communities in all their complexity. It can bring the planning mechanisms for development closer to the “grass-roots” and make them more responsive to real needs. An integrated approach is widely accepted as a key element in making development planning more effective and flexible.
At least in theory, aquaculture would generally benefit from its incorporation into a more integrated form of rural development planning. Although such an arrangement might result in a reduction of the resources and attention paid to aquaculture as a discipline, it should improve the targeting and feasibility of aquaculture interventions as they would now be planned in the context of agriculture systems as a whole. In coastal areas, the interactions of aquaculture interventions with other activities could be more easily understood and incorporated into coastal management plans.
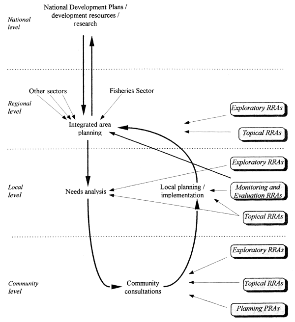
However, on its own, integrated planning does not necessarily ensure that planners effectively match development interventions to real needs and priorities at the ground level. The “next step” in this process is the further devolution of planning and decision-making responsibility to include those directly concerned with the impacts of development i.e. the “target groups” themselves. This involves a process of decentralisation which institutionalises the experience of integrated area development programmes and places greater emphasis on establishing mechanisms which link planners with the communities and social groups they plan for.
It is in the context of such decentralised planning that RRA, and particularly PRA, are likely to be most useful. PRA can be used as a bridge between agencies attempting to work in a participatory fashion and communities. It creates the kind of flexibility required by communities but provides the minimum structure needed by development agencies to be able to plan their own activities.
FIGURE 15
PARTICIPATORY PLANNING MECHANISMS FOR AQUACULTURE

As already outlined in the section on PRA, care is required before embarking on fully-fledged PRA activities. PRA raises the expectations of communities. It encourages them to make demands on the development support system. If that system is not prepared to respond to those demands, it is probably better not to use PRA but to employ less “participatory” planning approaches which are better adapted to the realities of the institutional and political structure of the country or area in question. Using more limited RRAs which channel “participation” within certain distinct limits can already engage the community in a dialogue with planners which will put pressure on the system to change and become more responsive to local needs. Such an approach may be preferable to the risk of deluding the high level of expectations which can arise from the use of PRA.
In the context of participatory planning, aquaculture would become one of a range of options which development agencies might be able to “offer” as a possible solution to problems and potential identified by local people. Clearly the role of agencies proposing specific technical solutions such as aquaculture becomes more sensitive in such circumstances. As far as possible, PRA aims to elicit ideas and proposals from local people and then support their choices. Outsiders have to be very cautious about suggesting new, unfamiliar technologies which may seem attractive at first but might prove difficult to manage and unsustainable in the long term.
At the same time, one of the most important roles of outside “experts” in PRA is to introduce new ideas which local people would not normally consider because of their limited experience. PRA requires a carefully considered balance between allowing communities to plan for themselves and providing them with the stimulus of new ideas and resources.
Between the three, simplified “types” of planning framework outlined there are any number of intermediate positions where sectoral planning approaches combine with integrated development planning and even participatory planning. Frequently different levels in the planning bureaucracy function in quite different ways and there are conflicts and contradictions between how various agencies, services and institutions go about planning development interventions. However, these three broad categories can be used to characterise the differences in overall planning approach which affect how RRA and PRA can constructively be used for aquaculture planning.
The tables below review some of the possible planning applications of RRA and PRA in aquaculture within the three categories of planning framework discussed above.
As a general rule, the range and variety of applications of RRA and PRA increases depending on the degree of integration and participation which is accommodated within the planning process. In aquaculture planning, RRA and PRA would be most applicable where aquaculture is regarded as one component in a process of rural or coastal zone development and the planning of aquaculture is closely integrated with other sectors. Where aquaculture development is planned in relative isolation as a sub-sector within fisheries and co-ordinated planning with other sectors is limited, it will be more difficult to make proper use of the learning which RRA and PRA can provide.
| TABLE 13 RRA AND PRA FOR AQUACULTURE: SECTORAL PLANNING FRAMEWORK | |
|---|---|
| Type of Planning Activity | RRA / PRA Applications for Aquaculture |
| Aquaculture sub-sectoral studies | Topical RRAs- |
| |
| Project appraisal | Exploratory RRAs- |
| |
| Topical RRAs- | |
| |
| Impact assessment | Topical RRAs- |
| |
| Monitoring | Monitoring RRAs- |
| |
| Evaluation | Evaluation RRAs- |
| |
| TABLE 14 RRA AND PRA FOR AQUACULTURE : INTEGRATED PLANNING FRAMEWORK | ||
|---|---|---|
| Planning activity | Appraisal Activity | RRA / PRA Applications for Aquaculture |
| Integrated rural development planning | Area needs analysis | Exploratory RRAs- |
| ||
| Target group analysis | Exploratory RRAs- | |
| ||
| Resource assessment | Exploratory RRAs- | |
| ||
| Integrated coastal area management | Coastal area resource assessment | Exploratory RRAs- |
| ||
| User group assessment | Topical RRAs- | |
| ||
| Land-use planning | Zoning | Topical RRAs- |
| ||
| PRA- | ||
| ||
| Resource-use interactions | Topical RRAs- | |
| ||
| PRA- | ||
| ||
| Water-use planning | Water-use interactions | Topical RRAs- |
| ||
| PRA- | ||
| ||
| TABLE 15 PARTICIPATORY PLANNING FRAMEWORK | ||
|---|---|---|
| Planning activity | Appraisal Activity | RRA / PRA Applications for Aquaculture |
| Participatory needs analysis | Needs analysis | Exploratory PRAs- |
| ||
| Topical PRAs/RRAs- | ||
| ||
| Participatory planning | Planning PRAs | |
| ||
| Topical PRAs / RRAs- | ||
| ||
| Monitoring and evaluations PRAs | ||
| ||
| Participatory resource management | Resource analysis | Exploratory PRAs- |
| ||
| Participatory resource-use planning | Planning PRAs- | |
| ||
| Monitoring and evaluation PRAs- | ||
| ||
| Topical RRAs- | ||
| ||