
1.1 In order to find effective and efficient solutions for improving nutritional well-being, it is necessary to consider a range of policies and actions aimed directly and indirectly at overcoming the diverse nutritional problems that may exist in widely varying circumstances. This paper focuses on nutrition-related policies, yet it does so from a broad perspective emphasizing the complementarity of indirect (for example, social and economic) agricultural and food security policies and direct nutrition policies and programmes such as nutritional considerations in agriculture, targeted programmes, integrated nutrition and health programmes.1
1.2 The paper conceptualizes and explores the linkages among food security, agriculture and nutrition; points out food-security and nutritional implications that are inherent within selected policies on food and agricultural development and nutrition; and makes recommendations for improving the nutritional benefits arising from social, economic and agricultural development, as well as from direct nutrition-oriented policies and programmes. The paper focuses mainly on the nutritional problems of the poor in low-income countries. To a limited extent, it also addresses the nutritional problems and scope for action in economies under transition and high-income countries.
1.3 To achieve food security and nutritional well-being for all, it is important that planners and policy-makers in every sector be aware of the impact that their decisions and actions are likely to have on nutrition. At the same time, the basic perspectives of the nutrition problems must be clear. Malnutrition may be viewed from three different perspectives: first, as an unfulfilled basic human right; second, as a symptom of broader poverty and development problems; and third, as a cause of these poverty and development problems.
1.4 Considering nutritional well-being to be a basic human right of every individual means, that, in principle, no compromise is acceptable concerning the right to food. The International covenant on economic, social and cultural rights adopted by the United Nations General Assembly in 1966 defined and formalized the right to food as a basic human right, which had already been mentioned in the Universal declaration of human rights of the United Nationsin 1948. By 1989, 85 States had signed the covenant. Although States continue to endorse the right to food, they have not translated this right into specific legal obligations, and there are no national or international mechanisms to supervise the implementation of this right.2
1.5 This does not imply that the stated human right is meaningless. The consensus and its codification provide a foundation for advocacy and political pressure in the countries that signed the covenant or related declarations.
1.6 Considering undernutrition to be a symptom of poverty and development problems (i.e. as an outcome) suggests that the availability of and access to food - which are mainly functions of structural conditions and changes in income, agriculture and trade - interact with the health and sanitation environment and human behavior and knowledge in giving rise to nutritional outcomes. Policy is then called upon to rectify constraints in any of these domains.
1.7 While food availability may be a problem for many people when availability declines and prices rise, the problem assumes crisis proportions mostly for the poor. This is why food availability needs to be evaluated within the context of poverty when availability problems turn into access problems (e.g. when prices rise), whether at the national or household level.
1.8 Increasing the incomes of households that have malnourished members can improve their access to food. Increases in income are strongly related to non-staple food consumption, particularly of meat.3
1.9 Taking the view that nutritional well-being is a precondition for development argues that lack of productivity (in a broad sense) is partly a result of malnutrition. The nutritional well-being of the poor is thus not merely an outcome of development, but a precondition for it. Nutrition and development have both direct, short-term linkages and indirect, long-term ones; the latter are also closely related to population growth.
1.10 Improved adult nutrition leads to higher physical productivity and higher productivity in the labour market.4 Undernutrition results in substantial productivity losses, e.g. through high levels of morbidity and impaired cognitive development (Mason, Jonsson and Csete, 1995; Scrimshaw, 1994).5
1.11 In addition to their current income flow, poor households build their asset bases out of incremental income. This is one of the key links between short- and long-term food security and nutrition. Expanded asset bases reduce the vulnerability of households to short-term downturns in income flows; part of the asset base can be liquidated in times of adversity, an action that helps to maintain household-level food security.6
1.12 The efforts of food-insecure households to acquire food may also have important implications for the environment and the use of natural resources. Many poor and food-insecure households live in ecologically vulnerable areas (Leonard, 1989), and inappropriate or desperate land-use practices can cause environmental degradation which can further undermine their livelihoods and those of future generations.
1.13 The search for nutritional well-being may also have important implications for a region's demographic situation, especially if it leads to short- or long-term migration to other areas in search of employment and income or, in the extreme, in search of emergency relief food. Such out-migration may result in an increased number of female-headed households, a higher dependency ratio in the sending area and changes in the dynamics of the labour market. The receiving areas, mostly urban slums, experience considerable food-security strains because of the influx of migrants.
1.14 Nutrition and population growth stand in a complex, long-term relationship. Only over the medium term is the relationship partly one of food availability competing with population growth. Over the long term, improved nutrition, as an element of human welfare, may contribute to slowing down population growth. Clearly, there are strong positive relationships between improved nutrition and economic development (Fogel, 1994) and between economic development and the demographic transition from a high birth rate and low life expectancy to longer life expectancy and, thereafter, lower birth rates. Thus, to the extent that improved nutrition fosters economic development, it is also a fundamental force for alleviating the mounting problem of population growth.
1.15 This paper accepts each of the three views (human right, symptom of poverty and precondition for development) as having equal validity rather than playing one off against the other. This approach may facilitate the formation of larger and more influential coalitions, both international and domestic, which can improve nutrition rapidly.
2.1 The nutrition problem has a number of dimensions, and some of the problems overlap or are parts of larger nutrition- and food-related problem areas. This chapter addresses the following questions:
2.2 The nutrition problem has a number of dimensions, and some of the problems overlap or are parts of larger nutrition- and food-related problem areas. This chapter addresses the following questions:
2.3 Instead of relying on general approximations, it is necessary to strive to approach as closely as possible some form of measurement of people�s actual nutritional situation. Anthropometric measurements serve this purpose well (see Box 1). However, such proxies for nutritional status do not permit distinctions to be drawn between specific nutritional risks such as diet and nutrient deficiencies, so different information and approaches are required to trace the causes of undernutrition. Nevertheless, the prevalence of underweight is considered to be an important indicator of many nutrition-related problems at the individual and population level (Mason, Jonsson and Csete, 1995; FAO/WHO, 1992e).
2.4 Food security in its most basic form is defined as the access of all people to the food needed for a healthy life at all times (FAO/WHO, 1992b). Food insecurity is a prime cause of undernutrition. Given the multiple dimensions (chronic, transitory, short-term and long-term) of food insecurity, there can be no single indicator for its measurement (Maxwell and Frankenberger, 1992). Proposed indicators relate to household food security in different ways. The relation may be temporal (leading, concurrent or trailing indicators), conceptual (consumption, nutrition, coping strategies, resource-related and non-household measures) and/or definitional (access, adequacy, vulnerability and sustainability) (Csete and Maxwell, 1995).
Box 1 MEASURING NUTRITIONAL STATUS The nutritional status of
an individual can be assessed through the use of one or more
anthropometric measurements to determine whether the individual is likely
to be well-nourished, undernourished or overnourished. The method
generates objective measurements of body dimensions and composition as a
proxy indicator of nutritional status. |
2.5 Any overview of major nutritional problems must emphasize the following.
Table 1
ESTIMATES
OF FOOD ENERGY DEFICIENCY IN DEVELOPING REGIONS
2.6Some 40 million children are suffering from vitamin A deficiency, which is a public-health problem in at least 60 countries (WHO/UNICEF, 1995); about 251 million children have severe or moderately subclinical deficiencies (UN ACC/SCN, 1989).9 About 1.6 billion people (29 percent of the world�s population) are at risk of iodine deficiency (WHO/UNICEF/ICCIDD, 1993). Worldwide, about 2 billion people are affected by iron deficiency, a condition to which women and preschool children are particularly prone.
Table 2
ESTIMATES
OF THE NUMBER OF WASTED, STUNTED AND UNDERWEIGHT CHILDREN UNDER FIVE YEARS OF
AGE IN DEVELOPING COUNTRIES, 1990
2.7 The problem of undernutrition is paralleled by increasing public health problems associated with the incidence of overweight and obesity, not only in rich countries, but also in low- and middle-income countries, and especially in urban areas.
2.8 Table 2 provides an overview of the prevalence of underweight among children under the age of five years in developing countries in 1990. Since then, that is in the first half of the 1990s, a number of African countries (e.g. Ethiopia, Kenya, Madagascar and Rwanda) have recorded a disturbing increase in malnutrition among preschool children. India, too, reported a slight increase from 1989 to 1992, while there have recently been reports of improvements in Bangladesh, China and Brazil (UN ACC/SCN, 1994).
2.9 In addition to the factors outlined above, nutritional status is also determined by food safety. The relevance of food safety for adequate nutrition is especially important in developing countries, but unsafe foods also pose problems (e.g. salmonellosis) in industrialized countries. Particularly in developing countries, access to good-quality and safe food is closely related to socio-economic factors. These range from storage and food processing conditions to sanitation, water quality and food-control infrastructure. The incidence of foodborne diseases remains largely uncertain as most cases either are not reported or are not being related to the factor of unsafe foods. It is estimated that up to 70 percent of the estimated 1.5 billion cases of diarrhoea occurring among children under five years of age, resulting in some 3 million deaths, are of foodborne origin (FAO/WHO, 1992c).
2.10 Severe food insecurity that degenerates into famine has been on the decline. Today, in contrast to the late 1960s and early 1970s or even the 1980s, the symptoms of famine are evident only in several African countries such as Ethiopia, Mozambique and the Sudan and are localized in war zones. The risk of famine continues to exist, however, because of political, economic and environmental shocks and inadequate preparedness, mainly at the national level (Dr�ze and Sen, 1989; Teklu, von Braun and Zaki, 1991; Webb and von Braun, 1994).
2.11 Although there has been a global increase in the availability of energy, protein and fat, the availability of the last two has not risen in the least-developed countries (Tables 3 to 5). This indicates some global improvement in the availability of food, but not necessarily in food consumption among the poor. At least the proportion of people with inadequate food-energy consumption has declined in all regions except sub-Saharan Africa (Table 1).
2.12 These estimates convey a rough idea of the prevalence of food deficiency among the poor, but not of food (in)security as defined above. They disregard fluctuations and risks in the availability of and access to food. Estimates of food deficiency for a given period, say a specific year, understate the prevalence of food insecurity,10 but the degree of their inaccuracy is unknown.
2.13 Over the past decade, the combination of more sensitive and more widely available methods of measuring nutrient status, more and better-quality epidemiological studies and advances in sciences such as biochemistry and immunology have resulted in a heightened awareness of the crucial importance of micronutrients � that is, food ingredients other than protein, energy, fat and fibre. The importance of micronutrients such as vitamin A, iron, iodine, zinc, copper and selenium for a whole range of vital functions has now been realized, and the significance of marginal deficiencies is becoming clearer. This is of relevance not only for low-income countries.
2.14 Internationally, a good deal of attention has recently been focused on vitamin A. It is now recognized that adequate amounts of this vitamin are fundamental to all stages of body development and functioning (e.g. cellular differentiation, adequate functioning of the immune system, optimal functioning of the eye). Populations in developing countries obtain most of their vitamin A from carotenoids of plant origin, whose absorption and utilization depend on adequate dietary fat, protein, iron and zinc. The causes of vitamin A deficiency can be traced to a variety of factors: ecological factors, for example the lack of resources such as water to grow foods rich in vitamin A; feeding practices, for example use of foods containing insufficient vitamin A or inadequate intakes of the above-mentioned nutrients which constrain its utilization; and disease patterns, for example diarrhoeal and respiratory diseases which have been followed by observed increases in vitamin A deficiency (WHO/UNICEF, 1995).
Table 3
PER CAPUT DIETARY ENERGY SUPPLY (DES) BY REGION AND
ECONOMIC GROUP
Table 4
PROTEIN
SUPPLIES BY REGION AND ECONOMIC GROUP
Table 5
FAT AND
OIL SUPPLIES BY REGION AND ECONOMIC GROUP
2.15 Iodine deficiency disorders (IDD) are the single most important cause of preventable brain damage and mental retardation in the world. Iodine deficiency during pregnancy may lead to irreversible brain damage in the foetus. Other severe manifestations in children are impaired learning capacity and psychomotor retardation. Iodine deficiency among pregnant women, particularly in the first trimester, may lead to an increase in the incidence of stillbirths, spontaneous abortions and congenital abnormalities (WHO/UNICEF/ICCIDD, 1993; Sullivan et al., 1995; Mannar and Dunn, 1995). The IDD problem is not limited to the developing world, but exists in many European countries as well. Crops grown in iodine-deficient regions are also low in iodine. The consumption of foods with sufficient iodine (in particular seafoods) or iodine-fortified salt may prevent IDD even in regions with iodine-depleted soils.
2.16 Iron deficiency is associated not only with low iron intake but also with a lack of factors in the diet that enhance the utilization of non-haem iron, for example vitamin C. Worldwide, over 2 billion people are affected by iron deficiency. Women and preschool children are particularly prone to this deficiency; in some areas, more than 50 percent of women and children are anaemic. In children and infants, anaemia is associated with the retardation of physical and cognitive development. It also leads to reduced resistance to infections. In adults, iron deficiency can be a cause of fatigue and of reduced work capacity, and it may severely impair reproductive functions. Anaemia causes about 20 percent of maternal deaths as it predisposes the body to haemorrhage and infections before, during or after childbirth. Anaemia during pregnancy may result in retardation of foetal growth, low birth weights and increased rates of perinatal mortality (FAO/WHO, 1992f).
2.17 There is increasing evidence of widespread zinc deficiency in developing countries and further evidence that this deficiency is an important contributor to poor growth, poor resistance to infectious illness, increased incidence of stillbirths and possibly impaired cognitive development. Providing young children with zinc supplements has shown clear benefits in several countries. Zinc deficiency is associated with low consumption of animal products, which are the richest source of bio-available zinc. Better food-processing techniques may improve the bio-availability of zinc in cereals and legumes. This nutrient has been somewhat neglected because there have been no good methods of assessing the zinc status of populations (D. Alnwick, personal communication).
2.18 Essentially, all estimates concur that South Asia, and particularly India and Bangladesh, contains the largest proportion of the developing world�s underweight children, followed by sub-Saharan Africa (Table 2). The incidence of food deficiency, as expressed in estimated food-energy deficiency, is highest in Africa and South Asia and considerably lower in East Asia and Latin America and the Caribbean. While the percentage of energy-deficient persons in the populations of South Asia has decreased, their absolute number in South Asia and sub-Saharan Africa has increased (Table 1).
2.19 Regarding the location of the food-energy-deficient population by agro-ecological zone (AEZ), it is found that deficiency tends to be least prevalent in wet zones and most prevalent in arid zones (Broca and Oram, 1991). Most of the poor in sub-Saharan Africa were located in the arid zone. In most instances, the distribution of the poor mirrors the population distribution in the AEZ (Garcia et al., 1995).
2.20 Food-insecure households in different areas may belong to different socio-economic and demographic groups, depending on factors such as agro-ecological characteristics, access to land, diversity of income sources and the state of development of the economy. Food-deficient households tend to be larger and to have a higher number of dependants and a younger age composition (von Braun and Pandya-Lorch, 1991).11 The prevalence of food insecurity tends to be higher among landless or quasi-landless households, which are much more dependent on less reliable sources of income than farm income and on the diversification of the rural economy.12
2.21 In urban areas, household food security is primarily a function of the real wage rate (i.e. the rate relative to food prices) and the level of employment. The prevalence of food deficiency and malnutrition tends to be lower in urban areas than in rural areas. However, the miserable sanitation environment in poor urban locations and certain aspects of urban lifestyles sometimes make the urban nutritional situation qualitatively different from the rural situation. Urban food insecurity and malnutrition will become an increasingly important problem in the future as rates of urbanization increase while problems with urban sanitation, diet quality and food safety grow (von Braun et al., 1992; UNICEF, 1994b). For instance, by the year 2025, 57 percent of Africa�s population may be urban, as opposed to only 34 percent in 1990. In South Asia, the figure may be 52 percent. In Latin America, the urban population had already reached 72 percent in 1990 (United Nations, 1991).
2.22 Unable to secure a living or adequate food, often as a consequence of armed conflicts and discrimination, vast numbers of the poor migrate to more peaceful areas in their own country or into neighbouring countries. There are now an estimated 20 million refugees, plus some 30 million internally displaced people, making a total of 50 million (WFP, 1995). Another 35 million people live outside their own country in search of employment (Chen, 1992; Russell, Jacobsen and Stanley, 1990). Such movements are accompanied by problems of increased food insecurity and specific nutritional problems among the refugees and displaced poor (UN ACC/SCN, 1994).
2.23 Because of malfunctioning markets, lack of safety nets and underemployment, the early 1990s have seen a substantial increase in the food-insecure population groups of some economies in transition. Particularly in central Asian countries and in parts of the Russian Federation, absolute poverty has increased and the symptoms of nutritional deficiencies are widespread. In the Russian Federation, preliminary estimates report that 3.6 percent of children under two years of age were underweight in 1993, and 21 percent were stunted. In the same year, considerable obesity was found among Russian adults (20 percent of those between the ages of 30 and 59) (Mroz and Popkin, 1995). The significance of access to land for household food security has increased. In the Russian Federation, for instance, 25 million households derive much of their staple foods from garden plots. The income earned in cash and kind from the household plots is about 26 percent in the western part of the Russian Federation, and the contribution to household food energy is large. Contrary to what might be expected, the poorest 25 percent of households derive not only absolutely but also relatively less food and income from their household plots (8 percent of income) than the richest 25 percent (32 percent of income) (von Braun et al., 1996).
2.24 In high-income countries and among the high-income groups of low- and middle-income countries, the prime causes of unhealthy diets include behaviourial and lifestyle choices, social stratification and lack of knowledge (FAO/WHO, 1992d). Particularly in the industrialized countries, there has been increasing recognition over the past 40 years that certain chronic, non-communicable diseases are closely related to diet and aspects of lifestyle, such as emotional stress, reduced physical activity and tobacco use. These factors have been found to be particularly important in relation to obesity, cardiovascular diseases, hypertension, stroke, diabetes mellitus (non-insulin-dependent), various forms of cancer, liver diseases and gastro-intestinal diseases. These diseases are responsible for more than 70 percent of all deaths in developed countries (FAO/WHO, 1992f). The dietary problems and related effects on health entail substantial costs for society; for example, the costs have been estimated at about US$50 billion per year for Germany (Kohlmeier et al., 1993). In the course of the 1980s and 1990s, as the distribution of income in the industrialized countries of North America and Europe has become more uneven and as social-welfare spending has been cut back in the face of rising unemployment, the need for food assistance among low-income groups has grown (Feichtinger, 1995). Homeless people are especially vulnerable to food insecurity.
2.25 Realistic projections of malnutrition indicate that the goals of the World Children's Summit and the International Conference on Nutrition (ICN), i.e. to bring about a �substantial reduction in undernutrition among children by the year 2000� (FAO/WHO, 1992a), cannot be achieved with the current approaches and levels of commitment. According to an optimistic scenario, there will still be 100 million undernourished preschool children in the year 2020. A pessimistic scenario sees this figure rising to about 200 million children by the year 2000 and remaining at that level until the year 2020 (Garcia, 1994). According to the optimistic scenario, the absolute numbers of underweight preschool children will fall in every developing region with the exception of sub-Saharan Africa. Mainly because of population growth, the number of malnourished children in that region will rise to about 34 million by the year 2020, even at unchanging prevalence. Improvement is projected for China and Southeast Asia, where the number of underweight children is expected to fall from 44 million in 1990 to 6 million in 2020 (Garcia, 1994). Thus for these regions and a few others the set goals may well be achieved.
2.26 In a world increasingly integrated through trade and political and economic ties among nations, the availability of sufficient food throughout the world is of increasing importance for household food security and nutrition. Thus far, world production has kept pace with population growth (FAO, 1996). However, global food availability cannot be taken for granted over the long term in view of continuing population growth, increasing land scarcity and mounting difficulties in achieving sustainable increases in food-crop yields (Pinstrup-Andersen, 1994). By the year 2025, the world is expected to have a population of 8.47 billion, of whom 61 percent will live in large cities (Bongaarts, 1995), with many in rural areas settled on marginal lands of low productivity.
2.27 Projections indicate that population growth will account for about 90 percent of the rate of increase in global food (cereal) demand until the year 2010 (FAO, 1995c). However, changing dietary habits will have an important role in increasing food demand in many developing countries, as discussed in other WFS background papers.13 Rising incomes, increasing urbanization, improvements in marketing efficiencies, competitive prices and increasing availability of a wide range of foods will lead to diversification of the diet away from dependence on a few food items to an increased variety of foods. For these developing countries the expected increase in per caput consumption is estimated to be between 2.2 and 2.4 percent annually for the period 1990 to 2010. This would amount to an annual per caput cereal consumption of 250 to 255 kg, as compared with 237 kg for the years 1989 to 1991. It is expected that this increase will result mainly from indirect demand, i.e. consumption as animal feed. Human consumption of cereals, on the other hand, is predicted to remain relatively stable.
2.28 Projections by FAO for food supplies by region suggest that future food problems will be concentrated in sub-Saharan Africa and South Asia. Availabilities in all other regions are projected to be adequate by the year 2010, as agricultural production growth is expected to keep pace with growing food requirements. The FAO projections, shown in Table 6, estimate an average daily per caput food-energy supply of 2 730 Calories in developing countries in the year 2010 (FAO, 1995c). In these countries, chronic undernutrition is expected to affect 11 percent of the population, or 637 million people. These global figures conceal important regional differences. In three regions (the Near East and North Africa, East Asia and Latin America and the Caribbean) food-energy supply is projected at about 3 000 Calories per day. The prevalence of chronic undernutrition is expected to be between 4 and 6 percent of the population. South Asia (2 450 Calories/caput/day) and especially sub-Saharan Africa (2 170 Calories/caput/day) are expected to be the regions with the lowest per caput food-energy supplies by the year 2010.
Table 6
FAO
PROJECTIONS OF PER CAPUT FOOD SUPPLIES FOR DIRECT HUMAN CONSUMPTION AND POSSIBLE
EVOLUTION OF THE INCIDENCE OF CHRONIC UNDERNUTRITION, BY REGION
Table 7
PER CAPUT
FOOD AVAILABILITY: 1990 AND 2020, VARIOUS SCENARIOS
Table 8
PERCENTAGE
OF MALNOURISHED CHILDREN IN DEVELOPING COUNTRIES: 1990 AND 2020, VARIOUS
SCENARIOS
2.29 The future food and nutrition situation is by no means an immutable fate, but a function of the actions taken in the meantime. This becomes readily apparent when food availability consequences are derived from alternative scenarios involving different population and investment policies. Results of such scenarios prepared by the International Food Policy Research Institute (IFPRI) regarding projected food availability and malnutrition among preschool children are shown in Tables 7 and 8. According to a baseline scenario, food availability will increase in all developing regions except sub-Saharan Africa. Greater food availability may result in a declining proportion of underweight children. This highlights the critical importance of investment in sustainable agricultural productivity, an issue addressed further below. Also, a positive effect in the form of a reduction in population growth would become apparent within a 25-year horizon (Rosegrant, Agcaoili-Sombilla and Perez, 1995).
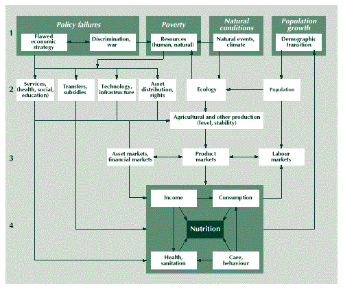
3.1 This section outlines a broad framework of the causes of malnutrition before turning to a more specific examination of the linkages among agriculture, food security and nutrition. Poverty, including the associated vulnerability to natural or human-made shocks, is one of the root causes of hunger and malnutrition. Yet poverty and its dynamics may be seen as an endogenous outcome of limited human and natural resources and flawed policies, as discussed above. If the root causes of malnutrition such as policy failures, poverty and population growth remain unaddressed, both public programmes and private actions (e.g. household strategies) will have limited effectiveness in sustainably improving nutrition.
3.2 In the Figure, the top row represents basic causal factors: economic strategies and policy interacting with social discrimination and conflict; resource endowments and their relationship to climate and disasters influencing levels of poverty and food availability; and population growth. These factors directly affect the success of any policy and programme interventions (such as subsidies and asset distribution). The Figure is intended to highlight the primary importance of addressing the basic causes of nutritional problems because of the predominance of the downstream links. Otherwise, for instance, public actions in the areas listed in the second row of the Figure (services, transfers, etc.) can be only partial remedies.
3.3 Policies (such as wage policy) and project interventions (such as employment programmes for poverty reduction) interact at the level of capital, labour and product markets. These relationships determine the prices and terms of trade faced by the poor, and hence their real purchasing power.
3.4 Nutritional well-being is linked to labour markets and production (via productivity effects) and to population (via mortality, fertility and migration) and can be influenced by direct intervention (health, social, educational and other services, transfers and subsidies). These linkages and their development policy implications are discussed briefly below. Actual nutritional well-being is then determined by a number of interrelated factors at the micro level, as depicted at the bottom of the Figure:
|
Figure (MAL)NUTRITION IN A BROAD CONTEXT:
BASIC CAUSES AN LINKS |
3.5 Of the more directly food-linked factors of nutritional well-being, emphasis should be placed on the quantity and quality of the diet, its variety and composition including the availability of animal products and other micronutrient-rich and energy-dense foods, the mode of processing and preparing food, the frequency of feeding and, for infants, the extent of breast-feeding. The less directly food-linked factors include, for example, the allocation of women�s time and knowledge, which may have significant nutritional effects through changes in breast-feeding, child care and health and sanitation factors.
3.6 While improving access to food, increases in household income do not always directly contribute to improving the nutritional well-being of all household members. Intrahousehold decision-making plays a role (Alderman et al., 1995), as do knowledge and care. Even if patterns of household spending and consumption seem rational to the head of the household, they may not necessarily be optimal from a nutritional perspective. Nutrition is only one of a series of considerations that are taken into account in decisions regarding household spending and consumption. A lack of knowledge regarding the nutritional needs of household members may lead to the withholding of needed food, even when it is available. This problem may be aggravated by incorrect information from outside the household and the promotion of inappropriate foods. Moreover, the health and nutritional status of children are substantially affected by the quality of care (UNICEF, 1995b).
3.7 Although women have key roles as guardians of household food security and of children�s nutrition and fulfil many food-related, economic and reproductive responsibilities in the household, they frequently do not have commensurate control over resources or decision-making authority. This is one of the causes of poor women�s increased vulnerability to nutritional risks.
3.8 The most obvious link between agriculture and nutrition is that agriculture (with aquaculture) provides virtually all the food consumed by humankind. A healthy diet requires diversified local production of perishable products (e.g. fresh vegetables from markets or home gardens) and regional or international availability of traded food products. Thus dietary needs are to be considered in production, technology policy and trade promotion. The focus in technology promotion must be not only on the volume of staples but also, for example, on the diverse dietary needs of the poor (e.g. the availability of pulses in regions where they are an important part of the diet). The focus here is on the less obvious linkages between agriculture and nutrition related to the nature of technology utilization in agriculture. These linkages are to be examined under two distinctly different conditions: if new agricultural technology is available, and if it is not available. The first condition focuses on water control, seed and plant nutrition and protection technology, while the second focuses on agricultural expansion in marginal areas.
3.9 In the first instance, if new agricultural technology is available, the expansion of agriculture through the utilization of appropriate technology is usually accompanied by increases in income and in spending on goods and services, also in non-agricultural sectors. The beneficial effects of agricultural growth are thus spread through the economy. It is necessary to re-emphasize these favourable consumption effects for producers and consumers in low-income countries. Creating and disseminating nutrition-enhancing agricultural technology continues to be a challenge. Actions to meet the consumption needs of today and the future are discussed in Chapter 4.
3.10 Apart from the consumption effects, however, knowledge of the nutrition and health linkages of agricultural technology is incomplete. Nutritional concerns include indirect income and employment effects on consumption (for example, when the poor are bypassed by agricultural technology) and effects of technology on health. Water-borne diseases and pesticides are predominant among the health concerns associated with the technology package that combines water control, seeds, plant nutrition and plant protection (see Table 9).
3.11 In the second instance, agricultural growth without technical improvement is possible for a limited time only through resource mining and area expansion (where excess land and labour exist). Such growth does not raise incomes and is not sustainable. It leads typically to resource degradation. Yet food-insecure households do not deliberately degrade their resource base; on the contrary, they are usually fully aware that their food security is threatened if their environment is threatened (Davies, Leach and David, 1991). Much environmental destruction such as deforestation and soil erosion can be ascribed to the struggle of the poor to feed themselves (Vosti and Scherr, 1994). It is estimated that half of Africa�s poor farmers live in environments with a highly vulnerable natural-resource base. In Latin America, the figure is closer to 80 percent (Leonard, 1989). In marginal areas appropriate agricultural technology can go a long way towards stabilizing food availability and facilitating food access for the poor. When agriculture expands into marginal areas or when resource mining occurs, primary and secondary environmental degradation effects may result (see Table 10).
Table 9
ENVIRONMENTAL AND NUTRITION AND HEALTH RISKS RELATED TO
AGRICULTURAL TECHNOLOGY
Table 10
ENVIRONMENTAL, HOUSEHOLD-LEVEL AND NUTRITIONAL AND HEALTH
EFFECTS OF AGRICULTURAL CHANGE
3.12 Extensive areas in the arid zone are threatened by desertification. Traditionally, drought-prone areas on desert fringes are used mainly by pastoralists, but there are a great variety of land-use systems and system-specific environmental risks. In recent decades pastoralists have increasingly found themselves being squeezed between more extensive crop farming on the one hand and desert encroachment on the other. The nutritional vulnerability of pastoralists has increased in the process (Webb and Reardon, 1992).
3.13 Many hillside regions in low-income countries have high person/land ratios and are subsistence oriented because of limited infrastructure, lack of markets and food-security risks. Despite this, hillsides make a major contribution to tropical agriculture. Local-level linkages are closely related to the productivity of human time allocated to the production of home goods that are relevant to health and nutrition, and especially to water and fuel acquisition. A reduction in the availability of fuel or of time for cooking could result in consumption of more uncooked or reheated foods, increasing nutritional risks.
3.14 Agriculture expands into the tropical rain forest zone in a variety of ways: in the form of pasture, tree-crop cultivation, shifting cultivation or land rotation by settled farmers. Whatever the form, the expansion of agriculture into the rain forest zone can affect the health and nutrition both of the people moving in and of the (indigenous) people already living there. Malnutrition in rain forest communities is very strongly related to infectious and vector-borne diseases. Settlers who move to the Amazon, for instance, suffer disproportionately from malaria, lacking the long-term residents� immunity to the disease (Vosti and Loker, 1990).
3.15 To sum up, different types of nutritional risks affect different groups of households and their members in different ways (Table 11). The most severe nutritional problems arise when vulnerable household members are hit by negative outcomes of two or more risks simultaneously. The possible combinations are numerous. In order to improve nutrition, it is necessary to identify the specific risks involved and to develop effective means of reducing them.
Table 11
SOURCES
OF PROBLEMS RELATED TO FOOD SECURITY AND NUTRITION, AND EXAMPLES OF AFFECTED
POPULATIONS
4.1 It is the present unsatisfactory state of nutrition and the risks of the future that have prompted the call for the World Food Summit in 1996. It thus seems fair to ask how food security and nutritional well-being have been addressed in past international initiatives, and what lessons can be learned from them. This approach will make it possible to build new initiatives on past knowledge, take advantage of institutional capital for nutritional improvement and assert that past commitments regarding nutrition are being respected and renewed.
4.2 Several conferences and initiatives have emphasized the importance of eliminating hunger and malnutrition and improving food security for all people. Over the past 50 years, international initiatives have evolved into a plausible set of proposed actions. The Annex provides a brief review of the principal nutrition-related goals of various important conferences and initiatives.
4.3 While many of the earlier initiatives were concerned with hunger and malnutrition, not all of them translate the concern for improving nutritional well-being into action. Moreover, all of these initiatives attracted considerable attention when they occurred, but too often there was little connection between the stated commitments for nutritional improvement and the mechanisms for effective follow-up. Some explicit monitoring of past plans of action related to nutritional goals resulted from the World Summit for Children and the ICN. While these mechanisms can be strengthened further, it is noteworthy that there is generally a positive tendency among the concerned international organizations, notably UNICEF (1994a), FAO (1995a) and WHO (1995b), as well as among non-governmental organizations (NGOs) to adopt more concrete follow-up processes for international initiatives regarding nutrition.
4.4 Over the past five decades there have also been a number of scientific and action-oriented conferences and fora that are not listed here but that have certainly influenced the philosophy and technical focus of the main events described above. Also relevant to the poverty and nutrition issue are the international initiatives on social aspects (Social Summit, Copenhagen, Denmark, 1995) and women�s rights (International Conference on Women, Beijing, China, 1995) as well as Agenda 21 of the United Nations Conference on Environment and Development (UNCED, Rio de Janeiro, Brazil, 1992).
4.5 Clearly, knowledge concerning appropriate actions for ending hunger and malnutrition has markedly increased over the past five decades. The focus has also shifted to the nutritional well-being of future generations, the food needs of a growing world population and environmentally sustainable solutions to the food problem. The importance of an appropriate policy framework and the key role of human resources and human rights in nutritional improvement are now better understood but have yet to find their way into global agendas. However, while the complexity of nutrition problems is generally acknowledged, there is need for a renewed commitment to undertake the actions on the scale required.
4.6 There is not only one general set of policies that is clearly optimal for achieving the nutritional well-being of all; rather, there is a wide range of policy options from which to choose, after a set of preconditions has been fulfilled. The policies and programmes proposed below are structured along the lines of the major factors causing malnutrition, as outlined above.
4.7 In making policy choices, the following characteristics of the nutrition problem need to be considered: its prevalence and severity, its duration (short- or long-term), whether it is related to a specific deficiency or to general malnutrition, its distribution (whether it is related to a specific population group or is more widespread) and the relative importance of the various determining factors. Such information is necessary to guide policy-makers and to evaluate actions taken for which routine food and nutrition surveillance systems need to be developed. Also to be taken into account are the institutional capabilities of the countries involved and the economic, political and fiscal costs of the various policy choices.
4.8 Participants at the ICN discussed these issues under the themes �Incorporating nutrition objectives, considerations and components into development policies and programmes�, �Assessing, analysing and monitoring nutrition interventions� and �Improving household food security� as part of the strategies and actions commonly agreed upon for improving nutrition. The actions discussed range from macroeconomic policies (i.e. the correction of bad policies), through various agricultural and income policies to specific nutrition-programme actions. Some of these, i.e. the appropriate macroeconomic policy framework and, in low-income countries, suitable consideration of the role of agriculture, are actually not options but preconditions for poverty-reducing development.
4.9 Long-term effects of alternative development strategies for growth and poverty reduction have shown the striking relevance of the choice of strategy. Similarly, the short-term effects on the poor of structural maladjustments in low-income countries in the 1980s have emphasized the relevance of macroeconomic policies for nutrition (Pinstrup-Andersen, 1990). Consequently, the effects of food and agricultural policies as well as non-agricultural and economy-wide policies on nutrition need to be considered.
4.10 Much can be done to reduce malnutrition through national public action, even when the national per caput income is low, as is demonstrated by the experiences of China, Sri Lanka, Costa Rica and the state of Kerala in India (Dr�ze and Sen, 1989), for example. The sustainability of public action depends, however, upon a growth-facilitating macroeconomic and trade environment. While public funding is warranted, it is not always necessary for nutrition-related goods and services to be provided by public agencies. There needs to be an appropriate division of responsibilities and functions among different levels of government, NGOs and the market (Streeten, 1994) as well as complementarity between market forces and national planning interventions. Cooperation between the public and private sectors should also be pursued. In order to achieve nutritional goals, these strategic considerations should be taken into account.
4.11 The regional, national or local availability of food is determined primarily by food production, stockholding and trade at any of these levels. Fluctuations in any of these parameters can contribute to food insecurity. For example, increased fluctuation in cereal production at the regional and national levels has been shown to place significant stress on food consumption. Policy can mitigate such fluctuations, but the capacity for such mitigation is a function of the concerned countries� state of development (Sahn and von Braun, 1989). At least in the short term, the current (1995/96) increases in world food prices have adverse effects on the poor in low-income food-deficit countries (LIFDCs). Storage and food-trade policies require renewed attention, given the conditions of rapidly changing international and regional trade environments. Policy-makers often feel strongly that some storage under public control is essential for food security. Production fluctuations, infrastructure, location and sectoral diversification are important determinants of a country�s need for storage in order to achieve the desired stabilization of food availability and prices. Stabilization efforts need to be attuned to a country�s specific production risks (for example, agricultural areas prone to droughts or floods) and trade risks (for example, a country�s landlocked position) (Sarris, 1985). It is necessary to take into account the administrative and opportunity costs of the resources tied up in stabilization.14 Benefits are expressed in terms of a more stable investment climate and reduced short-term adjustment stress on households.15 There is, however, also evidence that supports the argument for a minimalist approach to price stabilization (Knudsen and Nash, 1990).
4.12 Fluctuations in a country�s capacity to import food (which is a function of export earnings, world prices and debt service obligations, among other variables) also contribute to food insecurity. For many food-deficit and foreign-exchange-deficit countries, recourse to the international market is limited, and food aid represents an important form of access to food. Seasonal variations in production and seasonally high food prices can lead to nutritional deterioration (Sahn, 1989). This is a matter for national policy.
4.13 Global supply of and demand for food aid and its allocation among countries is driven by complex factors � not just market forces and charity, but also political factors. Although food aid has played a critical role for some countries in times of emergency, it is not a reliable source of food for LIFDCs; it has been observed that when world market prices rise, the supply of food aid from donors generally diminishes. This correlation was observed again in the mid-1990s, when policies in industrialized countries changed simultaneously with rising demand (e.g. in East Asia) and reduced supply (e.g. in Eastern Europe); cereal prices on international markets increased by 30 to 40 percent, and by 1995 food-aid supplies were cut to about half of their record high levels of 1992/93 (FAO, 1995b).16
4.14 Policies and programmes that aim to increase food and non-food agricultural production and productivity have favourable effects on nutrition if they directly or indirectly increase or stabilize the real incomes and food consumption of the people facing food insecurity. The impact of these policies and programmes is mediated through changes in food prices and incomes and is influenced by trade policies, discussed in other WFS technical background documents.17 Boosting agricultural production stimulates overall economic growth and development, particularly in those countries that have a high economic dependence on agriculture. In such countries, agricultural and rural development acts as an engine for sustainable economic development and poverty alleviation. This does not necessarily mean that higher food self-sufficiency should be the goal; however, it is recognized that growth in food supplies has a dual effect on food security by reducing food prices, which benefits food-purchasing households in rural and urban areas, and by promoting employment.
4.15 Appropriate technological innovations in agriculture reduce the unit costs of production and marketing and induce economic gains by stimulating agricultural growth, improving employment opportunities and expanding food supplies, all of which involve and benefit poor producers and consumers and help to reduce food insecurity. The green revolution, i.e. the irrigation, seed, fertilizer and pest-control package for rice and wheat, in particular, has expanded farm and non-farm output, employment and wages, thus contributing to food security (Hazell and Ramasamy, 1991).18 National and international agricultural organizations and research systems are the main forces driving the technological innovation required to achieve the sustainable agricultural growth that will make the needed food available to the world�s growing population. Renewed actions are needed to accelerate technological innovation in many smallholder-dominated regions of the world in order to meet nutritional goals directly and indirectly.19
4.16 Nutritional considerations in production policies and programmes can avoid the adverse effects noted earlier and can foster nutritional well-being. Plant-breeding research can have favourable effects on diet quality, for instance when scarce micronutrients can be bred into staple crops (Bouis, 1995) or when crop storage is improved. International agricultural research also plays a key role in this respect, and sufficient funding for such research is a central priority for achieving food security and nutritional improvement. Developing and testing appropriate technologies for the diverse agro-ecologies will remain a major task for decades to come. The health and nutrition risks of technological change must be mitigated through appropriate technology design. There is substantial scope for agricultural, public-health and nutrition workers and researchers to collaborate on improving the design of agricultural programmes.
4.17 Marketing of agricultural crops frequently contributes to improving food security through increased income and employment generation. Gains in real income from marketing typically translate into gains in food consumption and nutritional welfare. Those affected can acquire more food; reduce their workloads and thus improve child care; and enhance their household sanitation and housing environment, thereby reducing their exposure to infectious diseases, improving water availability in terms of both quantity and quality and strengthening the effective demand for both preventive and curative health care. Furthermore, when household resources are less constrained, the household members are in a better position to utilize existing or new knowledge regarding nutritional improvement. Typically, raising incomes has a positive and significant effect on nutrition.20
4.18 Smallholders often strive to maintain subsistence food production along with new commercial production, despite higher returns to land and labour from cash crops. The poor are forced to adopt this strategy more than anyone else. Given their risky economic circumstances and the lack of insurance markets, maintaining their own food supplies may be a sound economic strategy. Agricultural policy can effectively support this strategy by promoting technological improvements in the production and handling of subsistence foods, for example improved processing to preserve foods, particularly those that are only seasonally available. Such policy also provides further latitude for specialization at the farm level and thereby permits smallholders to derive further gains from market integration.
4.19 The development of financial and insurance markets would be complementary and pay-offs would be ensured in terms of gains from commercialization. Research and extension policies and input supplies such as seed and fertilizer for subsistence crops are critical for a feasible commercialization strategy that meets smallholders� demands. Extension services in commercialization schemes with new crops or livestock can assist farmers in avoiding management mistakes. An explicit focus to include women would be needed, as women farmers typically participate less frequently in commercialization schemes unless special attention is given to this issue.
4.20 In some instances, however, the poor have failed to reap the benefits or have even lost from technological change or commercialization. Where these adverse effects have occurred, they are usually attributable to bad policies such as the eviction of tenants,21 coerced production or forced procurement. Rectifying such policy failures remains important in general, but this is not an issue specifically related to the commercialization of agriculture.
4.21 While landowning households often benefit most from the direct income effects of agricultural growth, landless and small food-deficit farmers often benefit most from the indirect effects such as the generation of off-farm employment. Indirect employment effects that help the poorest households are further facilitated by infrastructural development (Ahmed and Hossain, 1990). Rural infrastructure development is a priority also from a food security and nutrition perspective, as such development is a precondition for effective rural services. Attention should also be devoted to reducing high marketing costs by improving infrastructure (as in most of sub-Saharan Africa).
4.22 Malnutrition can be reduced not only by policies and programmes oriented towards improving the quantity and quality of agricultural production, but also by programmes for generating and diversifying employment and income and for alleviating poverty. While these programmes stimulate or stabilize the demand for food, they may not directly expand the food supply. Two such actions are highlighted here: employment programmes for food security, and credit to the poor for consumption stabilization and self-employment. Other income-generation programmes such as home gardening and the promotion of backyard livestock production may also be important.
4.23 Employment programmes for food security can simultaneously address three central problems facing many low-income countries today: food insecurity, growing unemployment and poor infrastructure (von Braun, 1995). Priority should be given to public investment that promotes development through employment programmes and thus to the creation of productive assets such as roads and improved land and water systems. Employment programmes can be a viable instrument for famine prevention, as demonstrated by the Employment Guarantee Scheme (EGS) of Maharashtra, India.22 The employment guarantee feature of the scheme also triggers relief works at the local level when needed; that is, relief works are already in place and can be activated quickly so they do not have to be created from scratch in a crisis situation. This feature also makes it possible to address local crises that otherwise might seem too minor to trigger government action (an important lesson for dealing with the problem of localized famines in Africa). The group targeted by employment programmes, i.e. the food-insecure, is successfully reached through a variety of mechanisms and design features that include wage-rate policy, regional targeting and the specific selection of households (for example, displaced households) and of household members (for example, women). The frequent extensive participation of women in public-works programmes measurably improves nutrition. International attention should be drawn to the potential of this type of programme and the chances of sharing the experiences gained in many countries in the 1980s and 1990s.
4.24 Credit for consumption stabilization and self-employment is a mechanism of growing importance for improving nutrition in the diversifying rural economies of many low- and middle-income countries. The programmes that have been found to be most successful in generating self-employment for the poor and stabilizing their consumption are those that combine small-scale credit with group motivation, technical advice and assistance in institution-building, such as Bangladesh�s Grameen Bank.23 Experience with comparable programmes in a number of countries has shown that facilitating the access of the poor to financial services can substantially contribute to the stabilization of food consumption (seasonally and over years) and thereby improve nutrition. It also improves nutrition by enhancing the access of the poor to other nutritionally relevant inputs such as health services and medication in times of need (Zeller, 1995). However, more work is needed to develop safety-net mechanisms for credit repayment, especially for poorer farmers, because crop failures caused by drought or erratic rainfall are not uncommon in some parts of Africa and as a result poorer farmers may be unable to pay back their loans and may find their food security situation even worse than before. Initiatives by the World Bank and others for internationally strengthening credit systems for the poor are worthy of international attention (Binswanger and Landell-Mills, 1995).
4.25 Food-related income transfers are a widely used means of improving nutrition. Two types of programme are considered here: food-price subsidies and rationing, and food stamps.
4.26 An economically appropriate assessment of public food-distribution systems cannot just be performed on the basis of costs and benefits as observed in normal years. In countries and regions that are frequently subject to serious food shortages, a public distribution system in place helps to move emergency supplies into regions and to households in need in order to improve the food security of the poorest groups. The availability of such food-distribution programmes is credited with maintaining food security and nutrition levels for the very poorest during droughts in India (Dr�ze, 1988). A system of this kind cannot easily be remobilized once it has been dismantled. A cost-effective but organizationally more demanding alternative is a system of employment programmes and direct nutrition actions as discussed below.
4.27 Direct nutrition actions aimed at addressing immediate nutrition problems work best when they actively involve those who are directly affected. Such actions are directed at redressing problems associated with access to food (e.g. through supplementary or targeted feeding programmes), at combating specific nutrient deficiencies (e.g. micronutrient programmes), at providing knowledge about nutrition and behaviour, at overcoming detrimental nutrition-health linkages (e.g. health and sanitation programmes) or combinations of these (e.g. integrated nutrition programmes). Considerable progress has been achieved in the effectiveness of direct nutrition actions in the past decade. The scope for further strengthening the best practices of such programmes and their potential for achieving rapid nutritional improvement should be underlined.
4.28 Targeted supplementary feeding programmes are generally aimed at those especially vulnerable to malnutrition, usually children and women of child-bearing age at low income levels. The targeting of feeding and food-distribution programmes is achieved in a variety of ways. Means tests and vulnerability tests are also used.24 Politically and socially, feeding programmes are often more acceptable than other targeted income-transfer programmes. The experience of such programmes with regard to nutritional improvement, however, is mixed.
4.29 School feeding programmes target schooling (participation) as well as nutrition problems of school-age children. Many countries operate such programmes effectively and combine them with nutrition education and school gardening. In low-income countries where school enrolment does not include the entire population of school-age children, school feeding may miss the most needy. The Food for Education Programme in Bangladesh has shown that such programmes can be highly effective in terms of increasing school enrolment, promoting school attendance and reducing dropout rates, thus contributing to long-term nutritional effects through education, and can at the same time be a very cost-effective mechanism for food-based, targeted transfers (Ahmed and Billah, 1994).
4.30 Considerable and successful actions have been taken in the past decade in the area of overcoming micronutrient deficiencies. Coordinated international action has made a difference in this field. Still, increased efforts are necessary to overcome micronutrient deficiencies and their detrimental effects. A combination of actions need to be adopted concerning the availability of micronutrient-rich foods, the promotion of adequate food processing and preservation techniques, education related to food and nutrition, dietary diversification through production and consumption of micronutrient-rich foods, legislation and implementation of food fortification and supplementation and appropriate public-health measures (FAO/WHO, 1992a). While it may appear convincing that for vitamin A deficiency, for instance, the short-term intervention is fortification and the long-term intervention is dietary improvement, the actual choices and their timing are very much dependent on population circumstances and organizational capacities as well as on the characteristics of the food economy. A widespread, successful global initiative has been implemented for reduction of iodine deficiency through salt iodization.
4.31 In the area of micronutrients, specific targets have been set by a variety of fora. In order to achieve these goals, the focus should be on the following issues. First, policy advocacy, social marketing and commercial advertising should be implemented to increase the consumer demand for micronutrient-rich and fortified foods. In the area of fortification of foods, more incentives should be given to private industry to maximize compliance. Building relevant regulatory enforcement institutions is part of the measure. The effectiveness and coverage of pharmaceutical delivery systems should be improved in cooperation with industry. Finally, it is necessary to design and manage decentralized, sustainable programmes while enhancing institutional capacity and human resources. These efforts should be monitored on the basis of management information (World Bank, 1994).
4.32 Promoting better eating habits and positive health behaviour is one of the most challenging tasks in overall efforts to improve nutrition. In addition to access to a variety of safe and affordable foods, people need accurate information as to what constitutes a healthy diet and how to meet their nutritional needs. Besides education, strategies to promote healthy diets must include providing motivation and creating opportunities for people to change their behaviour while recognizing individual preferences, lifestyles and time constraints (FAO/WHO, 1992d).
4.33 Dietary guidelines have been issued by governments and private organizations in some countries. In addition, scientific bodies have established recommended dietary allowances for the population. Traditionally, recommended dietary allowances have been designed to help educate populations about good dietary practices and have focused on safe and adequate intakes to avoid deficiencies and to cover the needs of nearly all individuals in the population. These allowances have been used widely in planning and procuring food supplies for population subgroups, in establishing standards for feeding programmes and as the basis for nutrition labelling. More recently, governments and private organizations have issued dietary guidelines reflecting growing concern about prevention of diet-related non-communicable diseases. Dietary guidelines for the public provide advice, appropriate to the country�s population, about how to select a balanced diet and encourage related lifestyle behaviours to promote health, including breast-feeding. Dietary guidelines are most useful if they serve as the basis of and provide the guiding principles for all widely disseminated nutrition education messages given to the public.
4.34 Food and nutrition labelling can assist the public in selecting a healthy diet. Nutrient content information provided on food labels supports the implementation of dietary guidelines. The FAO/WHO Codex Alimentarius Commission has developed, for consideration by governments, guidelines on nutrition labelling which apply to all pre-packaged foods and foods for catering purposes. The role of the food industry in promoting healthy diets lies mainly in the development and marketing of a variety of safe and good-quality foods that can contribute to a healthy diet (FAO/WHO, 1992f).
4.35 The promotion of breast-feeding and improved weaning practices are of primary importance. Food and nutrition education is among the actions needed to achieve this. Food and nutrition education is not just about imparting information but also about changing behaviour (Berg, 1987). In some settings households seem adequately nourished but individuals are not. In such settings, malnutrition may be caused by the misallocation of food in the household, inappropriate breast-feeding practices, inappropriate foods for children, insufficient feeding frequencies, diarrhoea or other health-related causes and child-care practices, many of which can be changed through behavioural change. The ICN�s Plan of Action for Nutrition (FAO/WHO, 1992a) called for implementation of community-based nutrition education programmes. Such actions have since been shown to have potentially extensive impact and to be cost effective.25 FAO activities for nutrition education at all levels include using the mass media, primary and secondary schools, community participation programmes and higher-level education and training. The initiative Get the best from your food (FAO, 1994b) is part of that effort. The limitations of nutrition education must remain in perspective as well, however. Many desirable behavioural changes require resources (including time) from households for appropriate response. Nutrition education may thus be most effective in combination with other poverty-reducing and nutrition-enhancing actions. Increased attention to the nutrition of young children is also an element of the WHO/UNICEF Baby-Friendly Hospital Initiative, involving over 4 000 hospitals worldwide.
4.36 A safe food and water supply of adequate quality is essential for proper nutrition. The food supply must have an appropriate nutrient content and it must be available in sufficient variety and quantity. It must not endanger consumer health through chemical, biological and other contaminants and it must be presented honestly. Food safety and quality control measures ensure that the desirable characteristics of food are retained throughout the production, handling, processing, packaging, distribution and preparation stages. These measures promote healthy diets, reduce food losses and encourage domestic and international food trade. Food quality encompasses the basic composition of foods and aspects concerning food safety. Consumers have the right to a good-quality and safe food supply, and government and food industry actions are needed to ensure this. Effective food quality and safety control programmes are essential and may comprise a variety of measures such as laws, regulations and standards, together with systems for effective inspection and compliance monitoring including laboratory analysis.
4.37 Since nutrition is a multifaceted problem, it seems logical to design policies and programmes in a similarly multifaceted way in order to achieve effective nutritional improvement. One of the most effective methods of identifying and targeting nutrition and health interventions is to monitor children�s growth. The ICN in 1992 called on governments to develop and strengthen growth monitoring and promotion and nutrition surveillance within primary health care systems. While such monitoring alone does not necessarily change nutritional status, it does provide important information to be used in actions such as food supplementation, nutrition education and medical referral, when needed (UNICEF, 1994a; Miller Del Rosso, 1992). The Tamil Nadu Integrated Nutrition Project, for instance, couples universal growth monitoring of young children and nutrition counselling for their mothers with targeted interventions (on-site feeding, health checks and services) for children found to be nutritionally at risk.26
4.38 In the 1980s, Thailand managed to reduce the incidence of malnutrition dramatically (from 15 percent to less than 1 percent for moderate to severe malnutrition) through application of an integrated approach to meeting minimum basic needs (Tontisirin, 1994). Essential among the factors that produced this success were political commitment, health personnel development and concrete steps taken towards creating intersectoral collaboration and planning: nutrition was integrated into social and health development efforts, and programmes were designed to improve people�s lives by involving community members as agents of change, not simply receivers of government services. Certainly, the success in Thailand was also facilitated by a favourable economic environment, but eliminating the nutrition problem was also seen as a prerequisite for development. The lessons learned from this and other successful integrated approaches to nutritional improvement suggest that narrow sectoral approaches that focus exclusively on health, agriculture or education cannot tackle the nutrition problem effectively. Other lessons include emphasis on working with local governments, which can best assess and adapt to local priorities; and integrated planning and staff training, with sectoral implementation.
4.39 National and international resources for the above-mentioned actions for sustainable food security and nutritional improvement are increasingly squeezed by emergencies. Food emergencies are often an indication of a lack of preparedness and political commitment. The basic concept of preparedness entails public commitment to intervene effectively and on time; to build institutional capacity at international, national, regional and local levels; to detect and diagnose early indicators of distress; to prepare programmes and projects on a continuous basis; and to execute development and relief undertakings in times of need. The current operation of effective international early warning systems, such as those being used by FAO, the Permanent Interstate Committee for Drought Control in the Sahel (CILSS) and the United States Agency for International Development (USAID), represents a significant advance over the situation that existed in the 1970s.
4.40 Emergency preparedness at the national level applies mainly to natural and economic emergencies, while for armed conflicts prevention needs to occur at the international level. The stockholding, trade-policy actions and food-aid utilization (including relief employment programmes) discussed above are an integral part of preparedness and response to emergencies. For effective response, emergency relief requires food, capital and institutional capacity. NGOs often play a key role in overcoming institutional deficiencies, be it by setting up parallel structures of emergency operations in the context of governmental failures, or as an integral part of existing public organizations.
4.41 Successful relief management entails the establishment by the government of a system equipped with executive powers to take appropriate action in food handling and distribution (including emergency food aid from donors) with a network extending to the regional, provincial and local levels. Also important is well-structured relief legislation that incorporates the basic policies to which central and local governments are committed. All activities with short-term household food security effects, such as targeted feeding programmes, national food distribution, expanded food imports through trade and food aid, expanded employment programmes and household access to credit, may be elements of the relief action. Narrow targeting of relief has proved difficult in emergency situations (Buchanan-Smith, 1990). If ineffectively addressed, food emergencies typically result in health emergencies and nutritional deterioration (Dr�ze and Sen, 1989; Webb and von Braun, 1994).
4.42 Malnutrition cannot be overcome without substantial national fiscal costs. Failure to overcome these problems, however, represents economic costs of much greater magnitude. In economic terms, the malnutrition problem is clearly the largest worldwide waste of potential economic resources � the lives of millions of potentially productive people, a loss now and over the coming decades � and is probably the biggest failure of market functioning yet to be resolved. Any consideration of the costs must therefore also take into account the benefits that would be forfeited through non-action. Focusing on (fiscal) spending and ignoring the resultant benefits yields a misleading picture.
4.43 A guiding principle in considering the cost aspects of improving nutrition is to achieve set nutritional goals fast, yet in a sustained way, with a portfolio of the least costly policy instruments. Following such cost-effective principles should lead to the use of optimal combinations of measures, rather than to the perfection of a single policy instrument and overreliance on short-term interventions. Integrated approaches have proved particularly cost effective in the context of a conducive growth-oriented macroeconomic framework. The success of such an approach depends to a great extent on public investment in capacity for research and organization related to food and nutrition policy and programmes.
4.44 The complex task of setting priorities is not merely a matter of deciding what is of greater importance, but also of determining how to pursue goals under existing constraints. The constraints themselves and the means of overcoming or circumventing them are, of course, issues for coordinated international and national action as well. In resolving the question of �how�, high priority must be given to the strengthening of operational and organizational capacities in government and of participation by and in communities.
4.45 Practical understanding of the causes of food security risks and nutritional problems among the poor and of instruments for dealing with them is now good enough to make it possible to set ambitious and specific targets for improving household food security and nutrition in the 1990s and beyond. It may be appropriate to revisit, to review or perhaps even to re-adopt goals set by relevant previous international fora. These include especially the goals for the year 2000 set by the World Summit for Children in 1990 and by the ICN in 1992.
4.46 Underwriting ambitious targets requires political commitments and resources at national and international levels. Sustained improvement in food security and nutrition cannot be achieved with a few inexpensive interventions. A comprehensive, credible (i.e. independent) follow-up process to the World Food Summit may be a factor in enhancing the realization of the commitments made. In this context, it is necessary to consider continuing the ongoing monitoring of follow-up activities to meet the goals set in the plans of action of those initiatives mentioned in Paragraph 4.45.
4.47 The dimensions, causes and consequences of malnutrition differ from country to country, and even within the same country. In every country concerned, strengthening the capacities for diagnosis of the food security and nutrition problem is not only part of the solution, but actually a precondition for effective action. In the case of small countries, it may be advantageous to enter into regional cooperation to secure these capacities.
4.48 The typical problem of chronic and transitory food security combined with nutrition problems in poor households requires a well-designed portfolio of food security and nutrition policy actions. Such a portfolio should be based on problem assessments (i.e. assessments of the nature of nutrition problems and future risks) and on the instruments available, which are influenced by institutional capacities. In designing new programmes, it is advisable to build on the past experiences of other countries. To achieve optimal impact, it is usually necessary to pay attention to complementary actions in conjunction with nutrition policies and programmes. Such complementary actions include the development of an adequate market infrastructure and policies that do not impede trade. Often, however, the policy reforms needed involve changes in organization and privatization and new legal procedures, all of which take time. The time dimensions of optional actions vary, however.
4.49 As described earlier, food security risks and nutritional risks can originate from different sources, and the effectiveness of actions in dealing with these risks over the short and long term may vary. For example, a programme that raises yields of food crops may not have much effect on household food security over the short term, whereas a short-term feeding scheme, considered by itself, may not have much effect over the long term. Table 12 links food security and nutritional risks with policies and programmes as discussed in the preceding sections and highlights how much time is required for the latter to have an impact.
4.50 From the outset, efforts to improve nutrition must take into account the reinforcing, detrimental linkages among food insecurity, disease, poor sanitation, inadequate education, lack of care and undernutrition. Otherwise, progress made with specific agricultural or health measures alone will have only a limited effect on nutritional improvement. The following are priority areas for attention.
4.51 The major problem of hunger in a broad sense, that is poor people�s dietary deficiencies of both macro- and micronutrients in rural and urban areas, requires the undivided attention of national policy-makers and the global community. Addressing the large-scale, moderate nutrition problem is important in this context because it has a strong bearing on infant and child mortality (Pelletier et al., 1995). Participatory monitoring of nutrition problems at the community level is a precondition for targeted action to achieve this goal. The successes of well-practised and administered nutrition programmes can be replicated more rapidly. Policies and programmes need to be selected in accordance with the circumstances of the countries involved and the specific nature of the problem. For example, consideration should be given to targeted subsidies, feeding programmes (including programmes in schools) and micronutrient actions (diet improvement, fortification and supplementation) (Table 12).
4.52 Protection and promotion of human resources (education, especially for women, and including literacy and health education) are intrinsic to nutritional improvement. In this context, reducing population growth to achieve a rapid transition to a stabilized population through appropriate social, health and education policies must figure prominently as a long-term priority. Nutritional improvement can contribute to this objective and is not merely dependent on a solution to the population-growth problem. An improvement in nutrition brought about through public action today will yield long-term benefits as the poor are relieved of the pressure to achieve food security privately through large families with replacement and insurance births.
Table 12 FOOD SECURITY AND NUTRITIONAL RISKS AND POLICIES WITH SHORT- AND LONG-TERM IMPACT
4.53 Renewed acceleration of employment-intensive and widely shared growth remains a prerequisite for household food security. High rates of population growth, increasingly limited land resources and the dependence of a large proportion of the rural food-insecure on agricultural employment and income require agricultural technology and undistorted incentives for agriculture as cornerstones for this response. In addition, however, large-scale employment programmes attracting the poor can be suggested for many rural areas of low- and middle-income countries.
4.54 Effective national and international agricultural research systems are a precondition for taking nutritional considerations into account in research and can also be seen as a global insurance mechanism for a food-secure future. Research, extension and information for appropriate food technology (e.g. in processing or in manufacture of weaning foods) require new forms of cooperation between public and private actors, as the opportunities provided by biotechnology are growing in the private sector. Governments can facilitate such cooperation.
4.55 Households, and women and mothers in particular, in all usual instances, have the desire and often also the knowledge to improve the nutrition of vulnerable household members. Success is impeded by the lack of resources, including the lack of a voice in relevant community decisions. Empowerment of the vulnerable and their most likely agents is therefore needed in nutrition actions. Such empowerment can be fostered directly and indirectly through the assignment of resources and leadership tasks to women in community-based nutrition programmes, or through guidance and assistance in group formation, combined with the targeted transfer of knowledge to groups.
4.56 Public action involves not only governmental initiatives for delivering resources to target populations, but active participation by the public, both as individuals and through NGOs. Public participation can have positive and powerful roles in both collaborative and adversarial activities influencing government policies. Collaboration is essential in public-health campaigns, such as nutrition education, and in the participatory assessment of nutrition problems at the community level which require cooperative efforts to ensure success (Pinstrup-Andersen, Pelletier and Alderman, 1995). On the other hand, it is often the adversarial role of the public that brings problems to the government�s attention and demands their resolution. The demand for action through political activism, journalistic pressure and informed criticism can help to identify the risk of persistent hunger. It is not merely a coincidence that the countries that have been successful in preventing famine are those with more pluralistic politics and open channels of communication and criticism (Dr�ze and Sen, 1989). The absence of political opposition and free speech have contributed greatly to malnutrition in Africa and elsewhere.
4.57 Among resource control aspects, access to even small amounts of land (e.g. garden plots for women) has remained an important component of household food security in many low- and middle-income countries and increasingly also in several transitional economies in Eastern Europe and Central Asia. It is necessary to give renewed consideration to land-reform issues and their relation to household food security. Advocacy of widespread access to garden plots (also in peri-urban areas) and appropriate agricultural services for this subsector can be suggested at least over the medium term for many countries facing problems of employment and credit-market development.
4.58 The acute problem of famine prevention in the remaining famine-prone countries, where famine is typically caused or accelerated by armed conflict, needs to be addressed at the international level, as efforts at the country level continue to fail. Famines resulting from armed conflict are a matter to be considered at the highest political level and should also be made a subject of continuous diplomatic efforts. Moreover, there should be general acknowledgement of the successes achieved in famine prevention in many countries since the 1960s and 1970s, such as in the Sahel, parts of southern Africa (e.g. Botswana, Zimbabwe) and India, and their sustained support should be emphasized. Mechanisms with decision authority for international action to prevent famines caused by armed conflict and famines as instruments of war merit consideration. The consequences of events in Somalia, Rwanda, Sierra Leone and the Sudan in the 1990s are yet to be grasped.
4.59 Only if the urgency and significance of the food-security and nutrition situation is readily apparent will appropriate action be taken and the international support for such action sustained. The availability of organizational capacity is a prerequisite for monitoring changes in the nutrition situation, for evaluating the effects of nutrition policies and programmes and for adjusting such policies and programmes to suit changing circumstances. The �learning by doing� approach, so effectively employed in some countries, is to be considered a viable alternative to complete planning prior to action.
4.60 It is imperative that governmental organizations, particularly ministries, as well as all non-governmental interests involved in nutritional improvement activities be well coordinated at the national level. Such coordination can be stimulated by international organizations, but it often lacks a well-established framework. It is necessary to develop national strategies involving all food and agricultural interests in order to ensure that actions aimed at food security and nutritional improvement are sustained and consistent. Progress in implementing the strategy will be enhanced when all nutrition improvement efforts are coordinated by a problem-oriented, lean management structure that recognizes that improving and maintaining adequate nutrition for all people at all times strongly depends upon the relevant actors in the non-governmental arena, and especially upon food producers.
4.61 Organizational capacity is important for facilitating the effective implementation of nutrition policies and programmes. Many programmes fail at this critical step because of faulty operational design, lack of capacity or lack of supervision. Attracting effective management to the tasks of improving nutrition is of prime importance.
4.62 The problem of malnutrition may be viewed as an issue of human rights, an issue of humanitarian necessity or an issue of overcoming the main obstacle to development. There is now ample evidence that progress towards improving nutrition is good economic and social policy. The pay-offs are short-term and long-term, even intergenerational, as nutritional well-being leads to a sustainable increase in the productivity of societies. By stressing these basic facts, the World Food Summit offers opportunities to broaden and strengthen societal alliances (governmental and non-governmental) for food security and nutritional improvement within countries and internationally.27
4.63 Appeals to political will have very limited impact. Changing attitudes to the nutrition problem at a higher level of decision-making, so that it will no longer be considered a sad welfare issue but one of rights and of a precondition to human and economic development, may be more relevant than short-lived resource commitments to specific programmes. This requires instruments: a transparent and respected global nutrition monitoring system for measuring national progress in achieving nutritional well-being (e.g. reduction in the proportion and number of the undernourished and other relevant indicators) would be instrumental in creating the proper political incentives for implementing the actions outlined above. An increasingly well-informed national public and international support would respond to such information and make national approval and international support increasingly contingent upon progress towards achieving nutritional well-being. The follow-up to previous international initiatives, the World Summit for Children and the ICN, has gone in the right direction, and this approach should be reinforced.
1 This paper is to be seen within the context of other World Food Summit technical background documents, most notably 2 Success stories in food security; 3 Socio-political and economic environment for food security; 6 Lessons from the green revolution: towards a new green revolution; 8 Food for consumers: marketing, processing and distribution; 12 Food and international trade; 13 Food security and food assistance; and 14 Assessment of feasible progress in food security.
2 The Universal declaration on the eradication of hunger and malnutrition adopted at the 1974 World Food Conference states �Every man, woman, and child has the inalienable right to be free from hunger and malnutrition...� (United Nations, 1975).
3 Consequently, income has an extensive effect on the consumption of micronutrients that are found primarily in meats, such as iron, but a more limited effect on the consumption of micronutrients that come primarily from vegetables, such as vitamin A. An analysis of Philippine farm households showed that the income elasticity of iron was 0.44, whereas the income elasticities of vitamins A and C were not significantly different from zero (Bouis, 1991).
4 Empirical studies find nutritional status and labour productivity, as measured by wages or own-farm output or both, to be positively related (Strauss, 1986; Sahn and Alderman, 1988). In environments where physical productivity matters, therefore, substantial lifetime losses may be expected among adults who are stunted as a result of poor health and nutrition during childhood.
5 An innovative study in Guatemala tracked down, after 14 years, most of the schoolchildren who had received supplemental feeding in a study project and found that, although there had been no further feeding interventions, those children who had received the supplements maintained their height advantage and performed better in achievement tests (Martorell et al., 1991). Iodine deficiency, protein-energy malnutrition (PEM) and iron deficiency have negative consequences for learning capacity and cognitive behaviour (Scrimshaw, 1994).
6 For example, during a famine period in Ethiopia, households in the upper-income tercile in a survey population were able to obtain US$15 from asset sales, while households in the lower-income tercile were only able to obtain US$5, because the former owned larger herds and other assets (Webb and Reardon, 1992).
7 The development of a household food security index for the purpose of monitoring food security at the international level is an area of current research. As household food security is influenced by a multitude of factors, no single indicator can accurately reflect the situation. It has therefore been proposed that a composite index be used, composed of the per caput daily dietary energy supply (DES) as an indicator of aggregate food availability, per caput gross national product (GNP) in purchasing power parity (PPP) units as a measure of overall real purchasing power, and the coefficient of variation of income distribution as a proxy of equality or inequality of income distribution. It was noted that there is a need for further research concerning the data and design of the index (FAO, 1993).
8 A study of the International Food Policy Research Institute (IFPRI) identified a set of relatively simple indicators of food and nutrition security (Haddad, Kennedy and Sullivan, 1994). The indicators analysed included the number of unique foods consumed, region, dependency ratio, household size, rooms per caput, incidence of illness, vaccination status, drinking-water facilities, health facilities, etc. These indicators were used as single proxies or in combinations. The study found that these simple indicators �perform well in locating the food- and nutrition-insecure�. The ideal combination of indicators was observed to be dependent on local characteristics.
9 These estimates are made independent of recent widespread interventions. More than 70 countries now iodize over 75 percent of their salt, so the incidence of iodine deficiency disorders (IDD) is decreasing, but the decrease has not yet been quantified. Similarly, about 20 countries have large-scale vitamin supplementation programmes.
10 For example, a Philippine data set shows that of 323 households with average Calorie adequacy above 80 percent of requirements (that is, not food-deficient in a chronic sense), 197 dipped below 80 percent at least once during a 16-month period (Haddad, Sullivan and Kennedy, 1991).
11 For example, food-insecure households in the Sahelian zone of Burkina Faso had an average household size of 11 and a dependency ratio of 0.51, compared with a size of 8 and a dependency ratio of 0.40 for food-secure households (Reardon, 1991).
12 During the drought year of 1982/83, for example, 73 percent of the landless households in North Arcot, India, were food deficient, as compared with 61 percent of farm households (Yohannes, 1991).
13 See WFS companion paper 4 Food requirements and population growth.
14 For country experiences and policy proposals see, for example, the work of Ravallion (1987) on Bangladesh.
15 The prevention of drastic price shocks is of the greatest importance. When the real prices of cereals more than tripled and cereal-livestock terms of trade increased eightfold in the Sudan in 1985, the prevalence of malnutrition among children (the proportion of children with weight for height below 80 percent of standard) rose from 5 to 20 percent in the region of Kordofan (Teklu, von Braun and Zaki, 1991).
16 A detailed treatment of issues related to food-aid policy may be found in the WFS companion paper 13 Food security and food assistance.
17 See in particular documents 7 Food production: the critical role of water and 10 Investment in agriculture: evolution and prospect.
18 See also WFS companion paper 6 Lessons from the green revolution: towards a new green revolution.
19 In three case-studies from the Gambia, Guatemala and Rwanda, a 10 percent increase in income from a level of US$100 per caput resulted in a 3.5 to 4.9 percent increase in household food-energy consumption and a 1.1 to 2.5 percent increase in the weight-for-age ratio of children (von Braun and Kennedy, 1994). Macro-level data from a number of developing countries suggest that a doubling of per caput income from US$300 to $600 would be accompanied by an approximate 40 percent reduction in the proportion of children with substandard weight for age (von Braun and Pandya-Lorch, 1991).
20 A 10 percent increase in income from a uniform income of US$100 per caput (i.e. from $100 to $110) in settings where commercialization of agriculture occurred had the effect of improving children�s nutrition by between 1 and 4.9 percent (von Braun and Kennedy, 1994).
21 For example, in an area of the Philippines where contracts for growing sugar cane were given only to landowners and not to tenants, it was observed that landlessness increased and the status of tenants around the sugar mill deteriorated (von Braun and Kennedy, 1994).
22 The scheme provides an unlimited guarantee of employment to all adults in rural Maharashtra who are willing and able to work at the given wage (for a comprehensive review, see Dev, 1995).
23 The Grameen Bank operates in 34 000 villages and currently lends to 1.7 million borrowers, 94 percent of whom are women. Accumulation of capital by the poor has increased significantly. New employment, particularly for poor women, has been generated. The rate of repayment is more than 98 percent (Yunus, 1994).
24 A means test is usually difficult to administer and often relies on community-level identification of recipients. Vulnerability tests are based on health or nutrition indicators and have been used to educate parents about the benefits of improving the dietary intakes of children and women.
25 A World Bank-assisted project to improve breast-feeding practices in Indonesia and related efforts to encourage mothers to add green leaves to a common rice-based porridge led to a significant improvement in the nutritional status of 40 percent of the children in the project by the time they were two years old. The annual cost per participant was about US$4 in the start-up phase and was estimated at US$2 for subsequent expansion (Berg, 1993).
26 The Tamil Nadu project trains and supervises community nutrition workers, who are local mothers with healthy children and are thus credible among their peers, and includes systematic monitoring and evaluation. By 1992 this project had reached 2 million women and children from the age of 6 to 36 months in 20 000 villages and managed to reduce the incidence of severe malnutrition by 55 percent at a cost of about US$11 per child (Miller Del Rosso, 1992).
27 Fruitful attempts towards achieving this objective have included non-governmental initiatives such as the Overcoming Hunger in the 1990s initiative with its Bellagio Declaration of 1989 and associated follow-up.