
1.1Con el fin de encontrar soluciones eficaces y eficientes para mejorar el bienestar nutricional, es necesario examinar una variedad de políticas y medidas directa e indirectamente encaminadas a superar los diferentes problemas nutricionales que pueden existir en circunstancias sumamente diversas. El presente documento se centra en las políticas relacionadas con la nutrición, pero lo hace desde una perspectiva amplia que pone de relieve el carácter complementario de las medidas indirectamente relacionadas con la nutrición (como por ejemplo las políticas sociales, económicas, agrarias) y alimentarias, y las políticas y programas directamente relacionados con la nutrición, como las consideraciones nutricionales en programas agrícolas de carácter selectivo y en programas integrados de nutrición y salud1.
1.2 En el documento se describirán y estudiarán los vínculos entre la seguridad alimentaria, la agricultura y la nutrición; se indicarán las repercusiones de determinadas políticas alimentarias y de desarrollo agrario y nutrición para la seguridad alimentaria y la nutrición; y se formularán recomendaciones para aumentar los beneficios nutricionales derivados del desarrollo social, económico y agrícola, así como de políticas y programas directamente orientados a la nutrición. El documento se centra sobre todo en los problemas nutricionales de los sectores pobres de la población de los países de bajos ingresos. En medida limitada, aborda también los problemas nutricionales y las posibilidades de intervención existentes en las economías en transición y en los países de altos ingresos.
1.3 Si se quiere conseguir la seguridad alimentaria y el bienestar nutricional para todos, es importante que los encargados de planificar y formular políticas en todos los sectores sean conscientes de los efectos que pueden tener sus decisiones y medidas sobre la nutrición. Al mismo tiempo, es necesario que las perspectivas básicas de los problemas de la nutrición estén claras. La nutrición puede considerarse desde tres perspectivas diferentes: en primer lugar, como un derecho humano básico; en segundo lugar como síntoma de problemas más amplios de pobreza y desarrollo; y, en tercer lugar como causa de estos problemas.
1.4 Considerar el bienestar nutricional como un derecho humano de todo individuo significa que, en principio, no es aceptable ningún término medio en lo que respecta al derecho a los alimentos. En el Pacto internacional de derechos económicos, sociales y culturales, aprobado por la Asamblea General de las Naciones Unidas en 1966, se definía y precisaba el derecho a los alimentos como un derecho humano básico mencionado ya en la Declaración universal de derechos humanos de las Naciones Unidas de 1948. En 1989, 85 países habían firmado el Pacto. Aunque los países siguen ratificando el derecho a los alimentos, no han traducido este derecho en obligaciones jurídicas específicas, ni existen mecanismos nacionales o internacionales para supervisar su aplicación2.
1.5 Esto no significa que su declaración como derecho humano carezca de importancia. El consenso que suscita este derecho y su codificación proporcionan una base para preconizarlo y ejercer una presión política en los países firmantes del pacto o de declaraciones conexas.
1.6 Considerar la desnutrición como un síntoma de problemas de pobreza y desarrollo (es decir, como un resultado de los mismos) es suponer que la disponibilidad de alimentos y el acceso a ellos (que dependen sobre todo de la situación estructural y de los cambios en los ingresos, la agricultura y el comercio) junto con las condiciones de salud y saneamiento y el comportamiento y los conocimientos humanos, contribuyen a determinar el estado nutricional. En tal caso se requiere una política que permita superar las limitaciones en cualesquiera de estos ámbitos.
1.7 Cuando la disponibilidad de alimentos disminuye y los precios aumentan, se plantea un problema para muchas personas que adquiere dimensiones críticas sobre todo para los sectores pobres de la población. Por este motivo, cuando los problemas de disponibilidad se convierten en problemas de acceso (por ejemplo cuando los precios suben), ya sea a nivel nacional o familiar, es necesario evaluar la disponibilidad de alimentos en el contexto de la pobreza.
1.8 Aumentar los ingresos de los hogares en los que hay personas malnutridas permite mejorar su acceso a los alimentos. El aumento de los ingresos está estrechamente relacionado con el consumo de alimentos no básicos, en particular carne3.
1.9 Suponer que el bienestar nutricional es una condición previa para el desarrollo equivale a decir que las deficiencias de productividad (en sentido amplio) son en parte consecuencia de la malnutrición. Por consiguiente, el bienestar nutricional de los sectores pobres de la población no es un mero resultado del desarrollo, sino una condición previa de éste. Los vínculos entre ambos son de naturaleza directa e inmediata, pero tienen además un carácter indirecto y a largo plazo en virtud del cual el desarrollo está también estrechamente relacionado con el crecimiento demográfico.
1.10 La mejora de la nutrición de los adultos se traduce en un aumento de la productividad física y de la productividad en el mercado de trabajo4. La desnutrición redunda en pérdidas de productividad importantes, por ejemplo a causa de las tasas elevadas de morbilidad y trastornos del desarrollo cognos-citivo5 (Mason, Jonsson y Csete, 1995; Scrimshaw, 1994).
1.11 Además de sus ingresos ordinarios, los hogares pobres recurren a ingresos adicionales para constituir su base de activos. Estos últimos ingresos constituyen uno de los vínculos principales entre seguridad alimentaria y nutrición a corto y largo plazo. Una base de activos ampliada reduce la vulnerabilidad de los hogares a las contracciones a corto plazo de los flujos de ingresos; en épocas de penuria se puede liquidar parte de esa base, lo que permite mantener la seguridad alimentaria de los hogares6.
1.12 Los esfuerzos de los hogares expuestos a la inseguridad alimentaria por adquirir alimentos pueden tener también repercusiones importantes para el medio ambiente y el uso de los recursos naturales. Muchas familias pobres y expuestas a la inseguridad alimentaria viven en zonas ecológicamente vulnerables (Leonard, 1989), donde unas prácticas de aprovechamiento de la tierra inapropiadas o desesperadas pueden causar un deterioro ambiental que merma ulteriormente sus medios de subsistencia y los de las generaciones futuras.
1.13 La búsqueda del bienestar nutricional puede tener también repercusiones importantes para la situación demográfica de una región, especialmente si redunda en una migración a corto o largo plazo hacia otras zonas en busca de empleo e ingresos o, en casos extremos, en busca de socorro alimentario de urgencia. Esta emigración puede dar lugar a un aumento del número de unidades familiares encabezadas por mujeres, una tasa de dependencia más alta en la zona de origen y modificaciones en la dinámica del mercado de trabajo. Las zonas de destino, en su mayor parte barrios de tugurios de las ciudades, experimentan dificultades considerables en lo que respecta a la seguridad alimentaria debido a la afluencia de inmigrantes.
1.14 La nutrición y el crecimiento demográfico mantienen entre sí una relación compleja y a largo plazo. Sólo a medio plazo esta relación implica en parte una competencia entre la disponibilidad de alimentos y el crecimiento demográfico. A largo plazo, la mejora de la nutrición, al ser un elemento del bienestar humano, puede contribuir a frenar el crecimiento de la población. Es evidente que existen relaciones estrechas y positivas, por una parte, entre la mejora de la nutrición y el desarrollo económico, y (Fogel, 1994), por otra parte, entre el desarrollo económico y la transición de la población de una tasa de natalidad alta y una esperanza de vida baja a una esperanza de vida mayor y, más adelante, a una tasa de natalidad más baja. Por consiguiente, en la medida en que la mejora de la nutrición promueve el desarrollo económico, es también un elemento fundamental para aliviar el problema cada vez más grave del crecimiento demográfico.
1.15 En el presente documento se consideran igualmente válidas las tres perspectivas (la nutrición como derecho humano, como síntoma de pobreza y como condición previa para el desarrollo), en lugar de oponerlas entre sí. Puede que este criterio facilite la formación a nivel internacional y nacional de coaliciones más numerosas e influyentes, que permitan mejorar rápidamente la nutrición.
2.1 El problema de la nutrición presenta diversos aspectos, algunos de los cuales se superponen o forman parte de una problemática más amplia relacionada con la nutrición y la alimentación.En este capítulo se abordan las cuestiones siguientes:
2.2 Es difícil saber cuántas personas padecen problemas de nutrición, inclusive hambre y malnutrición, dadas las dificultades de definición y medición y la insuficiencia de los datos. Otros problemas de medición son el resultado de las desigualdades a nivel regional, comunitario, familiar e intrafamiliar, y de unas dinámicas que son difíciles de cuantificar. Muchas regiones del mundo no han estado nunca en condiciones de efectuar la considerable inversión necesaria para implantar sistemas de información que permitan evaluar de forma detallada la malnutrición crónica. Por otra parte, el bienestar nutricional de una población puede cambiar rápidamente, mientras que la vigilancia de la inseguridad alimentaria y la malnutrición en zonas afectadas por catástrofes y conflictos armados es limitada por razones dovias. Sin embargo, la falta de datos precisos no debería ser un obstáculo para formular y aplicar políticas y programas destinados a mejorar la nutrición y la seguridad alimentaria.
2.3 En lugar de recurrir a aproximaciones generales, debemos tratar de acercarnos lo más posible a alguna forma de medición de la situación nutricional efectiva de la población. Las medidas antropométricas sirven perfectamente para este fin (véase el recuadro infra). Estos indicadores aproximados del estado nutricional no permiten efectuar distinciones entre riesgos nutricionales concretos, como por ejemplo la alimentación y las carencias de nutrientes, por lo que son necesarios diferentes datos y criterios para llegar a las causas de la desnutrición. No obstante, se considera que la prevalencia de la insuficiencia ponderal es un indicador importante de muchos problemas relacionados con la nutrición a nivel individual y de población (Mason, Jonsson y Csete, 1995; FAO y OMS, 1992e).
Recuadro 1 MEDICION DEL ESTADO NUTRICIONAL |
Se puede
evaluar el estado nutricional de una persona utilizando uno o más
parámetros antropométricos para determinar la probabilidad de que esté
perfectamente alimentada, desnutrida o sobrealimentada. Este método
permite realizar mediciones objetivas de las dimensiones corporales y la
composición del organismo, como indicadores aproximados del estado
nutricional. |
2.4 En su forma más básica, la seguridad alimentaria se define como el acceso de todas las personas a los alimentos que necesitan para llevar en todo momento una vida sana (FAO y OMS 1992b). La inseguridad alimentaria es una causa básica de la desnutrición. Teniendo en cuenta las múltiples formas que reviste la inseguridad alimentaria (crónica, transitoria, a corto plazo y a largo plazo) no puede haber un sólo indicador para medirla (Maxwell y Frankenberger, 1992). Los indicadores propuestos están relacionados de diferentes modos con la seguridad alimentaria en los hogares. Esta relación puede ser temporal (indicadores previos, simultáneos o posteriores), conceptual (consumo, nutrición, estrategias para afrontar los problemas, indicadores relacionados con los recursos y medidas no aplicables a las familias), y/o de definición (acceso, suficiencia, vulnerabilidad y sostenibilidad) (Csete y Maxwell, 1995).
2.5 A continuación se indican los aspectos que deben destacarse en cualquier panorama general de los principales problemas nutricionales:
2.6 Unos 40 millones de niños padecen carencia de vitamina A, que es un problema de salud pública en 60 países como mínimo (OMS y UNICEF, 1995); unos 251 millones de niños sufren carencias graves o moderadamente subclínicas (Naciones Unidas, CAC/SCN, 1989)9. Unos 1 600 millones de personas (el 29 por ciento de la población mundial) corren el riesgo de sufrir carencia de yodo (OMS, UNICEF y CILTCY, 1993). En todo el mundo, la carencia de hierro afecta a unos 2 000 millones de personas, siendo especialmente proclives a ella las mujeres y los niños en edad preescolar.
2.7 Al problema de la desnutrición se añaden crecientes problemas de salud pública asociados con el exceso de peso y la obesidad, no sólo en países ricos, sino también en países de ingresos medios y bajos, y especialmente en las zonas urbanas.
2.8 En el Cuadro 2 se ofrece un panorama de la prevalencia de la insuficiencia ponderal de niños menores de cinco años de países en desarrollo en 1990. Desde entonces, es decir en la primera mitad de los años noventa, cierto número de países africanos han registrado un preocupante aumento de la malnutrición entre los niños en edad preescolar (por ejemplo Etiopía, Kenya, Madagascar y Rwanda). En la India se ha verificado también un ligero incremento de 1989 a 1992, mientras que recientemente se han señalado mejoras en Bangladesh, China y Brasil (Naciones Unidas, CAC/SCN, 1994).
2.9 Además de los factores antes esbozados, el estado nutricional está determinado por la inocuidad de los alimentos, que es especialmente importante para una nutrición adecuada en los países en desarrollo, aunque los alimentos en malas condiciones plantean también problemas en los países industrializados (por ejemplo la salmonelosis). El acceso a alimentos inocuos y de buena calidad está estrechamente relacionado con los factores socioeconómicos, especialmente en los países en desarrollo. Estos factores comprenden desde las condiciones de almacenamiento y elaboración de los alimentos hasta el saneamiento, la calidad del agua y la infraestructura de control de los alimentos. No se conoce con certeza la incidencia de las enfermedades transmitidas por los alimentos, ya que en la mayoría de los casos no se notifican o no se relacionan con el hecho de que los alimentos estén en malas condiciones. Se estima que hasta el 70 por ciento de los 1 500 millones de casos de diarrea, en niños menores de cinco años de edad, que causan unos 3 millones de muertes, son de origen alimentario (FAO y OMS, 1992c).
2.10 La inseguridad alimentaria grave que degenera en hambre muestra una tendencia decreciente. En la actualidad, a diferencia de lo que sucedía a finales de los años sesenta y principios de los setenta, o incluso en los ochenta, los síntomas del hambre sólo son evidentes en varios países de Africa como Sudán, Etiopía y Mozambique, y se localizan en zonas afectadas por la guerra. Sin embargo, el riesgo de hambre continúa existiendo a causa de las conmociones políticas, económicas y ambientales, así como de una capacidad de intervención insuficiente, sobre todo a nivel nacional (Drèze y Sen, 1989; Teklu, von Braun y Zaki, 1991; y Webb y von Braun, 1994).
2.11 Aunque a nivel mundial se ha registrado un aumento de la disponibilidad de energía, proteína y grasa, las cantidades disponibles de estos dos últimos elementos no se han incrementado en los países menos adelantados (Cuadros 3 a 5). Esto indica cierta mejora mundial en la disponibilidad de alimentos, pero no necesariamente en su consumo entre las personas pobres. Por lo menos, la proporción de personas que consumen una cantidad insuficiente de alimentos-energía ha disminuido en todas las regiones con excepción del Africa subsahariana (Cuadro 1).
2.12 Estas estimaciones dan una idea aproximada de la prevalencia del déficit de alimentos entre los sectores pobres de la población, pero no de la seguridad o inseguridad alimentaria tal como se definieron anteriormente. Estas estimaciones no tienen en cuenta las oscilaciones y riesgos que afectan a la disponibilidad de alimentos y al acceso a los mismos. Las estimaciones de la insuficiencia de alimentos durante cierto período de tiempo, como por ejemplo un determinado año, subestiman la prevalencia de la inseguridad alimentaria10, aunque no se conoce con exactitud el grado de esta subestimación.
2.13 Durante el último decenio, la combinación de métodos más sensibles y más accesibles para la medición del estado de los nutrientes, más y mejores estudios sobre la calidad epidemiológica y los adelantos en la bioquímica, la inmunología, etc., ha permitido tomar mayor conciencia de la importancia decisiva de los micronutrientes, es decir, los ingredientes de los alimentos distintos de las proteínas, la energía, las grasas y la fibra. La importancia de micronutrientes como la vitamina A, el hierro, el yodo, el cinc, el cobre y el selenio para una amplia variedad de funciones vitales es ya constatada, y es cada vez más clara la relevancia de las deficiencias marginales. Esto no sólo tiene interés para los países de bajos ingresos.
2.14 En el ámbito internacional, recientemente se ha prestado bastante atención a la vitamina A. Ahora se reconoce que es fundamental una cantidad suficiente de esta vitamina en todas las etapas del desarrollo y el funcionamiento del organismo (por ejemplo, la diferenciación celular, el funcionamiento adecuado del sistema inmunitario, el funcionamiento óptimo de los ojos). La población de los países en desarrollo obtiene la mayor parte de su vitamina A de los carotenoides de origen vegetal, cuya absorción y utilización depende de un contenido suficiente de grasas, proteínas, hierro y cinc en la alimentación. Las causas de la deficiencia de vitamina A pueden atribuirse a diversos factores: factores ecológicos, por ejemplo la falta de recursos como el agua para el cultivo de alimentos ricos en vitamina A; las prácticas de alimentación, por ejemplo cuando los alimentos contienen una cantidad insuficiente de vitamina A o cuando su utilización se ve limitada por un consumo insuficiente de los nutrientes antes mencionados; la influencia de algunos tipos de enfermedades: por ejemplo, se ha observado que la deficiencia de vitamina A (DVA) aumenta como consecuencia de las enfermedades diarreicas y respiratorias (OMS y UNICEF, 1995).
2.15 El trastorno por deficiencia de yodo (TDY) es la causa aislada más importante de daños cerebrales prevenibles y de retraso mental en el mundo. La deficiencia de yodo durante el embarazo puede ocasionar daños cerebrales irreversibles en el feto. Otras manifestaciones graves en los niños son la capacidad reducida de aprendizaje y el retardo psicomotor. La deficiencia de yodo en las mujeres embarazadas, especialmente en el primer trimestre, puede dar lugar a un aumento de la frecuencia de muertes prenatales, abortos espontáneos y anomalías congénitas (OMS, UNICEFM, CILTCY, 1993; Sullivan et al., 1995; Mannar y Dunn, 1995). El problema del TDY no se limita al mundo en desarrollo, sino que existe también en muchos países europeos. Los cultivos de las regiones con deficiencia de yodo tienen también un contenido escaso de este elemento. El consumo de alimentos con suficiente yodo (en particular productos alimenticios marinos), como la sal o de sal enriquecida con yodo pueden prevenir el TDY incluso en las regiones cuyos suelos tienen deficiencia de yodo.
2.16 La deficiencia de yodo está relacionada no sólo con el consumo bajo de hierro, sino también con la falta de factores en la dieta como por ejemplo la vitamina C, que potencia la utilización del hierro no hémico. En todo el mundo hay más de 2 000 millones de personas afectadas por deficiencia de hierro. Las mujeres y los niños en edad preescolar son particularmente propensos a esta deficiencia; en algunas zonas hay más de un 50 por ciento de mujeres y niños anémicos. En los niños, la anemia está asociada con el retraso del desarrollo físico y cognoscitivo. También provoca una disminución de la resistencia a las infecciones. En los adultos, la deficiencia de hierro puede causar fatiga y una reducción de la capacidad de trabajo y alterar gravemente las funciones de la reproducción. En las mujeres, alrededor del 20 por ciento de la mortalidad materna se debe a la anemia, puesto que ésta predispone el organismo a las hemorragias y a las infecciones antes, durante y después del parto. La anemia durante el embarazo puede inducir un retraso del crecimiento del feto, bajo peso al nacer y un aumento de la tasa de mortalidad perinatal (FAO y OMS, 1992f).
2.17 Es cada vez más manifiesta la deficiencia generalizada de cinc en los países en desarrollo y hay nuevas pruebas de que esta deficiencia contribuye de manera importante a reducir el crecimiento y la resistencia a las enfermedades infecciosas y a aumentar la incidencia de la mortinatalidad, y posiblemente a una alteración del desarrollo cognoscitivo. Se ha comprobado en varios países que el suministro de suplementos de cinc a los niños pequeños es claramente beneficioso. La deficiencia de cinc está relacionada con un consumo escaso de productos animales, que son la fuente más rica de cinc biodisponible. El perfeccionamiento de las técnicas de elaboración de los alimentos puede mejorar la biodisponibilidad de cinc en los cereales y las legumbres. Este nutriente ha estado algo olvidado, debido a que no se disponía de métodos apropiados de evaluación del estado de la población en relación con él (Información de D. Alnwick).
2.18 Básicamente, todas las estimaciones coinciden en que la mayor proporción de niños con insuficiencia ponderal de la población malnutrida del mundo en desarrollo está en Asia meridional, particularmente en la India y Bangladesh, seguida del Africa subsahariana (Cuadro 2). La frecuencia de la deficiencia de alimentos expresada como deficiencia estimada de energía alcanza su nivel más alto en Africa y Asia meridional, y es considerablemente inferior en Asia oriental y en América Latina y el Caribe. Mientras el porcentaje de personas con deficiencia de energía alimentaria en las poblaciones de Asia meridional ha disminuido, el número absoluto en Asia meridional y en el Africa subsahariana ha aumentado (Cuadro 1).
2.19 Con respecto a la ubicación de la población con deficiencia de energía alimentaria por zonas agroecológicas (ZAE), se observa que la deficiencia tiende a predominar menos en las zonas húmedas y ser más acentuada en las zonas áridas (Broca y Oram, 1991). Por regiones, la mayor parte de la población pobre del Africa subsahariana está en la zona árida. En la mayoría de los casos, la distribución de la población pobre refleja la distribución de la población general en las ZAE (García et al., 1995).
2.20 En las distintas zonas, los hogares con inseguridad alimentaria también pertenecen a distintos grupos socioeconómicos y demográficos, en función de factores como las características agroecológicas, el acceso a la tierra, la diversidad de las fuentes de ingresos y la situación del desarrollo de la economía. Los hogares con deficiencia de alimentos tienden a ser mayores y a tener un número mayor de personas dependientes y de componentes jóvenes (von Braun y Pandya-Lorch, 1991)11. El predominio de la inseguridad alimentaria tiende a ser superior entre los hogares sin tierras o casi sin tierras, que dependen en una medida mucho mayor de fuentes de ingresos menos seguras que las fincas y de la diversificación de la economía rural12.
2.21 En las zonas urbanas, la seguridad alimentaria familiar está fundamentalmente en función de la escala real de sueldos (es decir, en relación con los precios de los alimentos) y del nivel de empleo. El predominio de la deficiencia de alimentos y la malnutrición tiende a ser inferior en las zonas urbanas que en las rurales. Ahora bien, las deplorables condiciones higiénicas del medio urbano pobre y determinados aspectos del sistema de vida de las ciudades hacen que la situación nutricional urbana sea cualitativamente distinta de la rural. La inseguridad alimentaria y la malnutrición urbanas serán un problema cada vez más importante en el futuro, debido a que la tasa de urbanización aumenta, y con ella los problemas derivados de la higiene, la calidad de la alimentación y la seguridad alimentaria en el medio urbano (von Braun et al., 1992; UNICEF, 1994b). Para el año 2025, por ejemplo, el 57 por ciento de la población de Africa podría ser urbana, en contraposición a sólo el 34 por ciento en 1990. En Asia meridional, esta cifra puede ser del 52 por ciento. En América Latina ya se había alcanzado el 72 por ciento en 1990 (Naciones Unidas, 1991).
2.22 Ante la imposibilidad de asegurarse los medios de vida o una cantidad suficiente de alimentos, a menudo como consecuencia de conflictos armados y de la discriminación, hay un número enorme de personas pobres que emigran hacia zonas más pacíficas de su propio país o de los vecinos. Se estima que hay ahora 20 millones de refugiados, además de unos 30 millones de personas desplazadas dentro de los países, lo que hace un total de 50 millones (PMA, 1995). Otros 35 millones de personas han salido de su propio país en busca de empleo (Chen, 1992; Russell, Jacobsen y Stanley, 1990). Estos desplazamientos van acompañados de problemas de aumento de la inseguridad alimentaria entre los refugiados y las personas desplazadas y de problemas nutricionales concretos (Naciones Unidas/ACC/SCN, 1994).
2.23 Debido al mal funcionamiento de los mercados, la falta de redes de seguridad y el subempleo, a comienzos de los años noventa han aumentado considerablemente los grupos de población con inseguridad alimentaria de algunas economías en transición. Se ha incrementado la pobreza absoluta, y los síntomas de deficiencias nutricionales están particularmente extendidos en los países de Asia central y en algunas partes de Rusia. Según estimaciones preliminares, en 1993 el 3,6 por ciento de los niños menores de dos años de Rusia tenían un peso inferior al normal y el 21 por ciento tenían un crecimiento retrasado. En el mismo período se detectó un predominio considerable de obesidad entre los adultos rusos (por ejemplo, el 20 por ciento de las personas en edades comprendidas entre los 30 y los 59 años) (Mroz y Popkin, 1995). La importancia del acceso a la tierra para la seguridad alimentaria familiar aumentó. En Rusia, por ejemplo, 25 millones de hogares obtienen la mayor parte de los alimentos básicos de huertos familiares. Los ingresos obtenidos en efectivo y en especie de los huertos familiares representa, por ejemplo, alrededor del 26 por ciento en la Rusia occidental, por lo que la aportación a las calorías de la familia es abundante. A diferencia de cuanto se podría esperar, el 25 por ciento más pobre de las familias están obteniendo no sólo absolutamente sino también relativamente menos alimentos e ingresos de sus parcelas familiares (8 por ciento de los ingresos) que el 25 por ciento más alto en la distribución de ingresos (32 por ciento)(von Braun et al.,1996).
2.24 En los países de ingresos altos y entre los grupos de ingresos elevados de los países de ingresos bajos y medianos, las causas primordiales de una alimentación no sana son las opciones de comportamiento y tipo de vida, la estratificación social y la ignorancia (FAO y OMS, 1992d). Sobre todo en los países industrializados, a lo largo de los 40 últimos años ha ido en aumento el convencimiento de que determinadas enfermedades crónicas no transmisibles están estrechamente relacionadas con la alimentación y el tipo de vida, por ejemplo el estrés emocional, la reducción de la actividad y el uso del tabaco. Estos factores son particularmente importantes en relación con la obesidad, las enfermedades cardiovasculares, la hipertensión, los ataques de apoplejía, la diabetes mellitus (no dependiente de la insulina), diversas formas de cáncer, las enfermedades hepáticas y las enfermedades gastrointestinales. A estas enfermedades se debe más del 70 por ciento de todas las muertes en los países desarrollados (FAO y OMS, 1992f). Los problemas de la alimentación y los efectos correspondientes sobre la salud acarrean costos muy elevados para la sociedad, habiéndose estimado, por ejemplo, en unos 50 000 millones de dólares EE.UU. al año para Alemania (Kohlmeier et al., 1993). A lo largo de los años ochenta y noventa, a medida que la distribución de los ingresos en los países industrializados de América del Norte y Europa se ha desplazado progresivamente y los gastos de los servicios sociales se han reducido al crecer el desempleo, la necesidad de ayuda alimentaria para los grupos de bajos ingresos ha ido en aumento (Feichtinger, 1995). Las personas sin hogar son especialmente vulnerables a la inseguridad alimentaria.
2.25 Las proyecciones preparadas con realismo sobre la malnutrición indican que los objetivos de la Cumbre Mundial en favor de la Infancia y de la CIN, es decir, conseguir una «reducción sustancial de la desnutrición entre los niños para el año 2000» (FAO y OMS, 1992a), no se pueden alcanzar con los criterios y los niveles de compromiso actuales. En una hipótesis optimista, para el año 2020 habrá todavía 100 millones de niños en edad preescolar desnutridos. Si se parte de una hipótesis pesimista, esta cifra se elevaría a unos 200 millones de niños para el año 2000 y se mantendría en este nivel hasta el 2020 (García, 1994). Según la hipótesis optimista, el número absoluto de niños en edad preescolar desnutridos disminuirá en todas las regiones en desarrollo, con la excepción del Africa subsahariana. Debido sobre todo al crecimiento demográfico, el número de niños malnutridos se elevará a unos 34 millones para el año 2020, incluso aunque no cambie la tendencia. Las proyecciones indican una mejora para China y Asia sudoriental, donde el número de niños con peso inferior al normal se supone que descenderá de 44 millones en 1990 a seis millones en el año 2020 (García, 1994). Por consiguiente, podrán alcanzarse las metas establecidas para estas regiones y algunas otras.
2.26 En un mundo cada vez más integrado por medio de vínculos comerciales y politicoeconómicos entre los países, la disponibilidad de alimentos suficientes en todo el mundo tiene una importancia creciente para la seguridad alimentaria familiar y la nutrición. Hasta ahora, la producción mundial ha seguido el ritmo de crecimiento de la población (FAO, 1996). Sin embargo, no se puede dar por descontada la disponibilidad mundial de alimentos a largo plazo, a la vista del constante crecimiento demográfico, la escasez cada vez mayor de tierra y las enormes dificultades para conseguir un aumento sostenible del rendimiento de los cultivos alimentarios (Pinstrup-Andersen, 1994). Para el año 2025, se supone que el mundo tendrá una población de 8 470 millones de habitantes, de los cuales el 61 por ciento vivirán en grandes ciudades (Bongaarts, 1995), con muchos de los campesinos asentados en tierras marginales de escasa productividad.
2.27 Las proyecciones indican que el crecimiento demográfico absorberá alrededor del 90 por ciento de la tasa de aumento de la demanda mundial de alimentos (cereales) hasta el año 2010 (FAO, 1995c). Sin embargo, los cambios en los hábitos alimenticios desempeñarán una importante función en el crecimiento de la demanda de alimentos en muchos países en desarrollo, tal como se expone en otros documentos de referencia13. La elevación de los ingresos, el aumento de la urbanización, las mejoras en la eficacia de la comercialización, los precios competitivos y la creciente disponibilidad de una amplia variedad de alimentos abrirán el camino a una diversificación de la alimentación, que dejará de depender de un pequeño número de productos alimenticios a favor de una mayor variedad. En los países en desarrollo, se estima que el consumo aumentará entre un 2,2 y un 2,4 por ciento al año durante el período de 1990-2010. Esto haría ascender el consumo anual de cereales por habitante a 250-255 kg, en comparación con los 237 kg entre los años 1989 y 1991, y se prevé que este aumento se deberá sobre todo a la demanda indirecta, es decir, el consumo como piensos. Por otra parte, las previsiones indican que el consumo humano de cereales se mantendrá relativamente estable.
2.28 Las proyecciones de la FAO relativas a los suministros alimentarios por región indican que los problemas alimentarios futuros se concentrarán en el Africa subsahariana y el Asia meridional. Por lo que respecta a las disponibilidades de las demás regiones, las proyecciones indican que llegarán a ser suficientes para el año 2010, puesto que se espera que la producción agrícola aumente a niveles que se adecuen al crecimiento de las necesidades alimentarias. En las proyecciones de la FAO, que figuran en el Cuadro 6, se estima que en el año 2010 el suministro diario de calorías por habitante será de 2 730 en los países en desarrollo (FAO, 1995c). En estos países, la desnutrición crónica afectaría al 11 por ciento de la población, es decir, 637 millones de personas. Esta cifra mundial encubre importantes diferencias regionales. En tres regiones (Cercano Oriente/Africa del Norte, Asia oriental y América Latina/Caribe), las proyecciones indican un suministro aproximado de 3 000 calorías al día. La desnutrición crónica afectaría al 4-6 por ciento de la población. Se supone que Asia meridional (2 450 calorías/día) y especialmente el Africa subsahariana (2 170 calorías/día) serán las regiones con el menor suministro de calorías por habitante para el año 2010.
2.29 La situación alimentaria y nutricional en el futuro no es de ninguna manera un elemento inmutable, sino que está en función de las medidas que se vayan adoptando. Esto se observa fácilmente cuando se derivan consecuencias en cuanto a la disponibilidad de alimentos de hipótesis alternativas en las que intervienen distintas políticas en materia de población e inversión. Los resultados de tales hipótesis, preparados por el Instituto Internacional de Investigaciones sobre Políticas Alimentarias (IFPRI), con respecto a la disponibilidad de alimentos y la malnutrición proyectadas entre los niños en edad preescolar figuran en el Cuadros 7 y 8. Según una hipótesis básica, la disponibilidad de alimentos aumentará en todos los países en desarrollo, excepto en el Africa subsahariana. Como consecuencia de la mayor disponibilidad de alimentos, será menor la proporción de niños con peso inferior al normal. Esto pone de manifiesto la importancia decisiva que tiene la inversión en una productividad agrícola sostenible, cuestión que se aborda más adelante. Asimismo, en una perspectiva de 25 años se pondrá también de manifiesto un efecto positivo, en forma de reducción del crecimiento demográfico (Rosegrant, Agcaoili-Sombilla y Pérez, 1995).
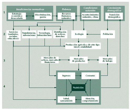
3.1 En esta sección se presenta un esquema general de las causas de la malnutrición antes de proceder a un examen más concreto de los vínculos entre agricultura, seguridad alimentaria y nutrición. La pobreza, inclusive la vulnerabilidad asociada a las calamidades naturales o causadas por el hombre, es una de las causas fundamentales del hambre y la malnutrición. Sin embargo, la pobreza y su dinámica pueden considerarse como un resultado endógeno de unos recursos humanos y naturales limitados y de las políticas desacertadas que se analizaron anteriormente. Si no se abordan las causas fundamentales de la malnutrición, como las insuficiencias normativas, la pobreza y el crecimiento demográfico, tanto los programas públicos como las actividades privadas (por ejemplo, las estrategias de las familias) tendrán una eficacia limitada para mejorar la nutrición de manera sostenible.
3.2 En la fila superior de la Figura se muestran las causas básicas: las estrategias y políticas económicas en interacción con la discriminación y los conflictos sociales; el patrimonio de recursos y su relación con el clima y con acontecimientos catastróficos que influyen en el grado de pobreza y en la disponibilidad de alimentos; y el crecimiento demográfico. Estos factores afectan directamente al éxito de cualquier intervención por medio de políticas y programas (como por ejemplo subvenciones y distribución de activos). La Figura pretende poner de relieve la importancia de abordar las causas básicas de los problemas nutricionales, debido al predominio de los vínculos en sentido descendente. De lo contrario, las medidas públicas en los ámbitos que se indican en la segunda fila de la figura (servicios, transferencias, etc.) serán sólo remedios parciales.
3.3 Las intervenciones en materia de políticas (como las políticas salariales) y de proyectos (como los programas de empleo para reducir la pobreza) y los mercados de capital, trabajo y productos se influyen recíprocamente. Estas relaciones determinan los precios y las condiciones de intercambio con que se enfrentan los pobres, y por consiguiente el poder adquisitivo real de éstos.
3.4 El bienestar nutricional está vinculado con los mercados de trabajo y con la producción (a través de sus efectos sobre la productividad) y la producción (a través de la mortalidad, la fecundidad y la migración) y puede estar condicionado por intervenciones directas (servicios, en particular sanitarios, sociales y educativos, transferencias y subvenciones). A continuación se examinan brevemente estos vínculos y sus repercusiones sobre las políticas de desarrollo. Así pues, el bienestar nutricional está determinado por cierto número de factores microeconómicos relacionados entre sí, que se indican en la parte inferior de la Figura:
|
Figura MALNUTRICIÓN EN UN CONTEXTO AMPLIO: CAUSAS BÁSICAS Y VÍNCULOS
|
3.5 Entre los factores del bienestar nutricional más directamente vinculados con la alimentación, ha de prestarse especial atención a la cantidad y calidad del régimen alimenticio, su variedad y composición, en particular la disponibilidad de productos de origen animal y otros alimentos ricos en micronutrientes y energéticos, el modo de elaboración y preparación de los alimentos, la frecuencia de la alimentación y, en el caso de los lactantes, la amplitud de la alimentación natural. Entre los factores menos directamente relacionados con la alimentación se incluyen, por ejemplo, la distribución del tiempo de la mujer y sus conocimientos, que pueden tener efectos nutricionales importantes por medio de los cambios en la lactancia materna, la atención infantil y factores sanitarios e higiénicos.
3.6 Si bien el aumento de los ingresos familiares mejora el acceso a los alimentos, no siempre contribuye directamente a mejorar el bienestar nutricional de todos los miembros de la familia. La toma de decisiones dentro del hogar desempeña una función importante (Alderman et al., 1995), al igual que los conocimientos y la atención. Aunque las modalidades de gasto y consumo familiares parezcan racionales para el jefe de la familia, puede que no sean óptimas desde el punto de vista nutricional. La nutrición es sólo una de las consideraciones que se tienen en cuenta al adoptar decisiones sobre el gasto y el consumo familiares. La falta de conocimientos con respecto a las necesidades nutricionales de los miembros de la familia puede dar lugar a que no se proporcionen los alimentos necesarios, aun en el caso de que estén disponibles. Una información incorrecta de fuentes externas al hogar y la promoción de productos alimenticios inapropiados pueden agravar este problema. Por otra parte, la calidad de los cuidados afecta considerablemente al estado sanitario y nutricional de los niños (UNICEF, 1995b).
3.7 Aunque las mujeres cumplen una función decisiva en cuanto a la protección de la seguridad alimentaria del hogar y la nutrición de los niños y desempeñan muchas tareas económicas y reproductivas relacionadas con la alimentación en el hogar, con frecuencia no ejercen un control proporcionado sobre los recursos o carecen de una autoridad en consonancia para adoptar decisiones. Esta es una de las causas de la mayor vulnerabilidad de las mujeres pobres a los riesgos nutricionales.
3.8 El vínculo más evidente entre la agricultura y la nutrición es que la primera (junto con la acuicultura) proporciona prácticamente todos los alimentos que consume la humanidad. Para mantener una alimentación saludable se requiere una producción local diversificada de productos perecederos (por ejemplo, hortalizas frescas obtenidas en los mercados o producidas en los huertos familiares), así como la disponibilidad regional o internacional de productos alimenticios comercializados. Por consiguiente, las necesidades alimentarias han de abordarse, en relación con sus aspectos de fomento de la producción, las políticas tecnológicas y el comercio. La atención al fomento de los recursos tecnológicos no ha de centrarse únicamente en el volumen de los alimentos básicos sino también en las diversas necesidades alimentarias de la población pobre, (por ejemplo la disponibilidad de legumbres en las regiones donde constituyen parte importante de la alimentación). Aquí se presta especial atención a los vínculos menos obvios entre la agricultura y la nutrición relacionados con el carácter de la tecnología utilizada en la agricultura. Estos vínculos deben examinarse en dos contextos claramente diferenciados: cuando se dispone de una nueva tecnología agrícola y cuando no se dispone de ella. El primero de estos contextos se centra en las tecnologías aplicadas a la regulación del agua, las semillas y la protección y nutrición de las plantas, mientras que el segundo corresponde a la expansión agrícola en zonas marginales.
3.9 En el primer caso, cuando se dispone de una nueva tecnología agrícola, la expansión de la agricultura por medio de la utilización de la tecnología apropiada suele ir acompañada de un aumento de los ingresos y del gasto en bienes y servicios, también en sectores no agrícolas. Por consiguiente, los efectos beneficiosos del crecimiento agrícola se difunden por toda la economía. Es necesario subrayar de nuevo estos efectos favorables sobre el consumo para los productores y consumidores de los países de bajos ingresos. La creación y divulgación de tecnologías agrícolas que promueven la nutrición sigue constituyendo un reto, y en la Sección 4 se examinan medidas para satisfacer las necesidades de consumo presentes y futuras.
3.10 Sin embargo, aparte de los efectos sobre el consumo, nuestros conocimientos acerca de los efectos de la tecnología agrícola sobre la nutrición y la salud son incompletos. Las preocupaciones nutricionales están relacionadas con los efectos indirectos de los ingresos y el empleo sobre el consumo (por ejemplo cuando la tecnología agrícola no llega a los sectores pobres de la población) y con los efectos de la tecnología sobre la salud. Entre las preocupaciones relativas a la salud que suscitan los conjuntos de tecnologías aplicables a la regulación del agua, las semillas y la nutrición y protección de las plantas, ocupan un lugar dominante las enfermedades, las transmitidas por el agua y los plaguicidas. En el Cuadro 9 se examinan los vínculos correspondientes.
3.11 En el segundo caso, el crecimiento agrícola sin una mejora técnica sólo es posible durante un tiempo limitado mediante la extracción excesiva de recursos y la ampliación de la superficie cultivada (cuando existe un exceso de tierra y mano de obra). Este crecimiento no aumenta los ingresos ni es sostenible, y suele dar lugar a una degradación de los recursos. Sin embargo, los hogares expuestos a la inseguridad alimentaria no degradan deliberadamente su base de recursos; por el contrario, suelen ser plenamente conscientes de que una amenaza para su medio ambiente es también una amenaza para su seguridad alimentaria (Davies, Leach y David, 1991). Gran parte de los daños ambientales, como la deforestación y la erosión del suelo, puede atribuirse a la lucha de los pobres por alimentarse (Vosti y Scherr, 1994). Se estima que la mitad de los agricultores pobres de Africa viven en un entorno con una base de recursos naturales sumamente vulnerable. En América Latina, esta cifra se acerca al 80 por ciento (Leonard, 1989). Asimismo, en las zonas marginales una tecnología agrícola apropiada puede contribuir en gran medida a estabilizar la disponibilidad de alimentos y facilitar su acceso a los pobres. La expansión de la agricultura en zonas marginales o la explotación excesiva de los recursos puede tener efectos primarios y secundarios en lo que respecta a la degradación del medio ambiente (véase Cuadro 10).
3.12 Presión agrícola sobre el desierto: La desertificación amenaza a amplias superficies en zonas áridas. Tradicionalmente, las zonas limítrofes de desiertos expuestas a la sequía son utilizadas sobre todo por pastores nómadas, pero existe una gran variedad de sistemas de aprovechamiento de la tierra y de riesgos ambientales específicos de cada sistema. En los últimos decenios, los pastores han visto cada vez más reducido su espacio entre una agricultura más extensiva, por un lado, y el avance del desierto, por otro. Durante este proceso, ha aumentado la vulnerabilidad nutricional de la población que vive del pastoreo (Webb y Reardon, 1992).
3.13 Presión agrícola sobre terrenos accidentados: Muchas regiones escarpadas de países con bajos ingresos tienen un coeficiente elevado persona/tierra y están orientadas a la agricultura de subsistencia debido a su infraestructura limitada, a la falta de mercados y a los riesgos para la seguridad alimentaria. A pesar de ello, los terrenos escarpados constituyen un factor importante en la agricultura tropical. Los vínculos a nivel local están estrechamente relacionados con la productividad del tiempo dedicado a la producción de bienes domésticos de interés para la salud y la nutrición, y en especial para la adquisición de agua y combustible. Una reducción del combustible o del tiempo disponibles para cocinar podría dar lugar a que se consumieran más alimentos recalentados o sin cocer, con el consiguiente aumento de los riesgos nutricionales.
3.14 Presión agrícola sobre bosques higrofíticos tropicales: la agricultura se expande en zonas de bosques higrofíticos de diversos modos: en forma de pastos, cultivos arborícolas, agricultura migratoria o rotación de tierras por agricultores sedentarios. Cualquiera que sea la forma que reviste, la expansión de la agricultura en zonas de bosques higrofíticos puede afectar a la salud y la nutrición tanto de la población que se desplaza a ellas como de la población indígena que vive ya allí. La malnutrición en las comunidades que viven en bosques higrofíticos está estrechamente relacionada con enfermedades infecciosas y transmitidas por vectores. Por ejemplo, los colonos que se desplazan al Amazonas sufren una tasa de malaria desproporcionadamente alta, al carecer de la inmunidad a esta enfermedad de las personas que residen desde hace tiempo (Vosti y Loker, 1990).
3.15 Para resumir, diferentes tipos de riesgos nutricionales afectan a diferentes grupos de hogares y de personas de diferentes modos, como se indica en el Cuadro 11. Los problemas nutricionales más graves surgen cuando los resultados negativos de dos o más riesgos inciden simultáneamente sobre los miembros vulnerables de los hogares. Las posibles combinaciones son numerosas. Con el fin dew mejorar la nutrición, es necesario determinar los riesgos específicos que se plantean y establecer medios eficaces para reducirlos.
4.1 La convocación de la Cumbre Mundial sobre la Alimentación en 1996 ha estado determinada por el estado insatisfactorio de la nutrición en el presente y los riesgos en el futuro. Por ello parece justo preguntarse qué iniciativas internacionales se adoptaron en el pasado para abordar la seguridad alimentaria y el bienestar nutricional y qué enseñanzas pueden extraerse de ellas. Este planteamiento nos permite basar las nuevas iniciativas sobre las experiencias adquiridas, sacar provecho del capital institucional para mejorar la nutrición y afirmar que los compromisos asumidos en el pasado con respecto a la nutrición se están respetando y renovando.
4.2 Varias conferencias e iniciativas anteriores han subrayado la importancia de eliminar el hambre y la malnutrición y mejorar la seguridad alimentaria de toda la población. Durante los últimos cincuenta años, de estas iniciativas internacionales han surgido un conjunto plausible de propuestas. En el Anexo se ofrece un breve resumen de los objetivos principales de varias conferencias e iniciativas importantes relativas a la nutrición.
4.3 Aunque muchas de las primeras iniciativas se centraron en el problema del hambre y la malnutrición, no todas consiguieron traducir en medidas concretas la preocupación por mejorar el bienestar nutricional. Además, aunque todas atrajeron una atención considerable cuando se plantearon, con demasiada frecuencia hubo poca relación entre los compromisos adquiridos de mejorar la nutrición y los mecanismos para ponerlos en práctica. A raíz de la Cumbre Mundial en favor de la Infancia y de la CIN se adoptaron algunas medidas explícitas de vigilancia de los Planes de Acción relacionados con los objetivos nutricionales. Si bien es posible perfeccionar aún más estos mecanismos, hay que señalar que entre los organismos internacionales competentes, en particular el UNICEF (1994a), la FAO (1995a) y la OMS (1995b), así como entre las ONG, existe por lo general una tendencia positiva a adoptar sistemas más concretos de seguimiento en el caso de las iniciativas internacionales que se refieren a la nutrición.
4.4 En los cinco últimos decenios, se han celebrado también cierto número de conferencias y foros científicos y pragmáticos que aquí no se enumeran pero que han tenido sin duda una influencia sobre la concepción y la orientación técnica de los principales acontecimientos descritos anteriormente. Iniciativas internacionales sobre los aspectos sociales (Cumbre Social, Copenhaguen, Dinamarca, 1995) y los derechos de la mujer (Conferencia Mundial sobre la Mujer, Beijing, China, 1995), así como el Programa 21 de la Conferencia de las Naciones Unidas sobre el Medio Ambiente y el Desarrollo (Rio de Janeiro, Brasil, 1992), también han tenido que ver con el problema de la pobreza y la nutrición.
4.5 Es evidente que en los cinco últimos decenios han aumentado notablemente los conocimientos relativos a las medidas apropiadas para acabar con el hambre y la malnutrición. La atención se ha orientado hacia el bienestar nutricional de las generaciones futuras, las necesidades alimentarias de una población mundial en aumento y soluciones ecológicamente sostenibles al problema de la alimentación. Ahora se comprende mejor la importancia de un marco normativo adecuado, la función decisiva de los recursos humanos y el derecho de los seres humanos a mejorar su nutrición, pero estos temas tienen todavía que incorporarse en los programas mundiales. Aunque se reconoce por lo general la complejidad de los problemas nutricionales, es necesario un compromiso renovado para emprender las intervenciones en la escala precisa.
4. 6 No existe un único conjunto general de políticas que sea claramente idóneo para conseguir el bienestar nutricinal de toda la población, sino que hay una amplia variedad de opciones en materia de políticas entre las que se puede elegir una vez que se han cumplido una serie de requisitos previos. Las políticas y los programas que se proponen a continuación están estructurados en torno a los principales factores de la malnutrición que se indicaron anteriormente.
4.7 A la hora de optar por una política, es necesario considerar varias características del problema de la nutrición, entre las que figuran su prevalencia y gravedad, su duración breve o larga, su posible relación con una carencia determinada o con la malnutrición en general, su distribución (es decir, si afecta a un grupo específico de la población o está más extendida) y la importancia relativa de los diversos factores que la determinan. Tal información es necesaria para orientar a los formuladores de las políticas y evaluar las medidas para las que se requiere elaborar sistemas de vigilancia de la alimentación y nutrición de aplicación periódica. También han de tenerse en cuenta la capacidad institucional del país en cuestión y los costos económicos, políticos y fiscales de las diversas opciones.
4.8 Los participantes en la CIN debatieron estas cuestiones al examinar los temas «Incorporación de objetivos, consideraciones y componentes nutricionales en las políticas y programas de desarrollo», «Evaluación, análisis y seguimiento de intervenciones nutricionales» y «Mejora de la seguridad alimentaria en los hogares» como parte de las estrategias y medidas concertadas para mejorar la nutrición. Las medidas estudiadas comprendieron desde las políticas macroeconómicas (es decir la corrección de las políticas inadecuadas) hasta actividades concretas de programas nutricionales, pasando por diversas políticas agrícolas y de rentas. Algunas de ellas no eran de hecho «opciones» sino condiciones previas para un desarrollo que permitiera reducir la pobreza, como por ejemplo un marco apropiado para la política macroeconómica o, en los países con bajos ingresos, una atención adecuada a la función de la agricultura.
4.9 Los efectos a largo plazo de estrategias alternativas de desarrollo sobre el crecimiento y la reducción de la pobreza han demostrado la notable importancia que tiene la elección de la estrategia. Análogamente, en el decenio de 1980, los efectos a corto plazo de los desajustes estructurales sobre los sectores pobres de la población de los países con bajos ingresos pusieron de relieve la importancia de las políticas macroeconómicas para la nutrición (Pinstrup-Andersen, 1990). En consecuencia, es necesario tener en cuenta los efectos que tienen sobre las necesidades nutricionales tanto las políticas alimentarias y agrícolas como las políticas no agrícolas aplicables a toda la economía.
4.10 Las experiencias de China, Sri Lanka, Costa Rica y Kerala en la India (Drèze y Sen, 1989) por ejemplo, han demostrado que una intervención pública a nivel nacional puede contribuir notablemente a reducir la malnutrición aun cuando los ingresos per cápita del país sean bajos. La sostenibilidad de la intervención pública depende, sin embargo, de la existencia de un entorno macroeconómico y comercial que favorezca el crecimiento. Aunque los fondos públicos estén garantizados, no siempre es necesario que sean organismos públicos los que proporcionen bienes y servicios relacionados con la nutrición. Debe haber una división adecuada de responsabilidades y funciones entre las diversas instancias gubernamentales, las ONG y el sector privado (Streeten, 1994), así como una complementariedad entre las fuerzas del mercado y las actividades nacionales planificadas. También debe fomentarse la cooperación entre los sectores público y privado. Para alcanzar los objetivos nutricionales han de tenerse en cuenta estas consideraciones estratégicas.
4.11 La disponibilidad regional, nacional o local de alimentos viene determinada primordialmente por la producción, la constitución de existencias y el comercio en cualesquiera de estos niveles. Las oscilaciones de cualesquiera de estos parámetros puede contribuir a la inseguridad alimentaria. Por ejemplo, se ha comprobado que un aumento de las oscilaciones en la producción de cereales a nivel regional y nacional somete a graves tensiones el consumo de alimentos. Se pueden adoptar políticas para atenuar estas oscilaciones, pero la capacidad de atenuación dependerá del estado de desarrollo del país de que se trate (Sahn y von Braun, 1989). Actualmente (1995/96), los aumentos de los precios mundiales de los alimentos tienen efectos perjudiciales, por lo menos a corto plazo, sobre los sectores pobres de la población de los países de bajos ingresos con déficit de alimentos. Es necesario prestar mayor atención a las políticas de almacenamiento y comercio de alimentos, teniendo en cuenta las condiciones en rápido cambio del comercio internacional y regional. Los encargados de formular políticas suelen estar convencidos de que el almacenamiento de ciertas cantidades de alimentos bajo control público es esencial para la seguridad alimentaria. Las oscilaciones de la producción, la infraestructura, la localización y la diversificación sectorial son factores que determinan en gran medida las cantidades que necesita almacenar un país para conseguir la estabilización deseada de los suministros de alimentos y de sus precios. Es necesario que los intentos de estabilización estén en consonancia con los riesgos concretos para la producción del país (por ejemplo, si las zonas agrícolas son propensas a sequías o inundaciones) y para su comercio (por ejemplo, si el país tiene o no litoral) (Sarris, 1985). Hay que tener en cuenta los costos administrativos y de oportunidad de los recursos destinados a la estabilización14. Los beneficios se manifiestan también en forma de un entorno más estable para la inversión y de una reducción a corto plazo de la presión del ajuste sobre los hogares15. Sin embargo, hay también datos que justifican un planteamiento «minimalista» en la estabilización de los precios (Knudsen y Nash, 1990).
4.12 Las oscilaciones en la capacidad de un país para importar alimentos (que depende de los ingresos de exportación, los precios mundiales y las obligaciones del servicio de la deuda, entre otras variables) contribuyen también a la inseguridad alimentaria. Para muchos países con déficit de alimentos y de divisas, el recurso al mercado internacional es limitado y la ayuda alimentaria representa una forma importante de acceso a los alimentos. Las variaciones estacionales de la producción y los precios estacionalmente elevados de los alimentos pueden redundar en un deterioro de la nutrición (Sahn, 1989). Esta es una cuestión a la que han de hacer frente las políticas nacionales.
4.13 La oferta y la demanda mundiales de ayuda alimentaria y su distribución entre los países están motivadas por factores complejos, que no se limitan a las fuerzas del mercado y la beneficencia sino que incluyen también elementos políticos. Si bien ha desempeñado una función decisiva para algunos países en momentos de crisis, la ayuda alimentaria no es una fuente segura de alimentos para los países de bajos ingresos en los que éstos son deficitarios; se ha comprobado que cuando los precios del mercado mundial suben, la ayuda alimentaria suministrada por los donantes por lo general disminuye. Esta correlación se observó de nuevo a mediados de los años noventa, cuando las políticas de los países industrializados se modificaron al mismo tiempo que creció la demanda (por ejemplo en Asia oriental) y se redujo la oferta (por ejemplo en Europa oriental); los precios de los cereales en los mercados internacionales aumentaron entre un 30 y un 40 por ciento y en 1995 los suministros de ayuda alimentaria se redujeron a la mitad aproximadamente de su volumen sin precedentes de 1992/93 (FAO, 1995b)16.
4.14 Los programas cuya finalidad es aumentar la producción agrícola alimentaria y no alimentaria tienen efectos favorables sobre la nutrición si aumentan o estabilizan, directa o indirectamente, los ingresos reales y el consumo de alimentos de las personas expuestas a la inseguridad alimentaria. Las repercusiones de estas políticas están condicionadas por las variaciones en los precios de los alimentos y los ingresos y sometidas a la influencia de las políticas comerciales que se examinan en otros documentos de referencia17. El potenciamiento de la producción agrícola estimula el crecimiento y desarrollo económico general, en particular en los países cuya economía depende en gran medida de la agricultura. En tales países, el desarrollo agrícola y rural actúa como motor del desarrollo económico sostenible y como alivio de la pobreza. No obstante, ello no quiere decir necesariamente que el objetivo debiera ser lograr una mayor autosuficiencia alimentaria, si bien se reconoce que el aumento de los suministros de alimentos tiene un doble efecto sobre la seguridad alimentaria, es decir de reducir los precios de los alimentos, lo cual beneficia a las familias de las zonas rurales y urbanas que los compran, y promover el empleo.
4.15 Las innovaciones tecnológicas apropiadas en la agricultura reducen los costos unitarios de producción y comercialización y permiten obtener ganancias económicas al estimular el crecimiento agrícola, mejorar las oportunidades de empleo y aumentar los suministros de alimentos, resultados que afectan y benefician a los productores y consumidores pobres y contribuyen a reducir la inseguridad alimentaria. La «Revolución Verde», es decir el conjunto de programas de riego, semillas, fertilizantes y lucha contra las plagas del arroz y el trigo, en particular, aumentó la producción, el empleo y los salarios agrícolas y no agrícolas, contribuyendo de ese modo a la seguridad alimentaria (Hazell y Ramasamy, 1991)18. Las organizaciones agrícolas y los sistemas de investigación nacionales e internacionales, en particular, son las fuerzas que impulsan la innovación tecnológica requerida para conseguir el crecimiento agrícola sostenible que pondrá a disposición de la población mundial en aumento los alimentos necesarios. Son precisas nuevas medidas para acelerar la innovación tecnológica en muchas regiones del mundo donde predominan los pequeños agricultores con el fin de alcanzar los objetivos nutricionales directa e indirectamente19.
4.16 La inclusión de consideraciones nutricionales en las políticas y programas de producción permite evitar los efectos negativos antes señalados y fomentar el bienestar nutricional. La investigación en el sector de la fitogenética puede tener efectos positivos sobre la calidad de la alimentación, por ejemplo cuando se mejoran cultivos básicos con micronutrientes escasos (Bouis, 1995) o cuando se aumenta la capacidad de almacenamiento de los cultivos. La investigación agrícola internacional desempeña también una función decisiva a este respecto, y una financiación suficiente para esta investigación es un objetivo prioritario para conseguir la seguridad alimentaria y la mejora nutricional. Elaborar y ensayar tecnologías apropiadas para las diversas zonas agroecológicas seguirá siendo una tarea fundamental en los próximos decenios. Es necesario reducir los riesgos que plantea el cambio tecnológico para la salud y la nutrición mediante un diseño apropiado de las tecnologías. Existe un margen considerable para que los investigadores y otras personas que se ocupan de la agricultura, la salud pública y la nutrición colaboren en la formulación de los programas agrícolas con miras a mejorarlos.
4.17 La comercialización de los productos agrícolas contribuye con frecuencia a mejorar la seguridad alimentaria mediante el aumento de los ingresos y la generación de empleo. El incremento de los ingresos reales como resultado de la comercialización suele traducirse en un incremento del consumo de alimentos y del bienestar nutricional. Los beneficiarios pueden adquirir más alimentos, reducir su volumen de trabajo y por consiguiente cuidar mejor de sus hijos, mejorar sus condiciones de higiene y vivienda reduciendo así su exposición a enfermedades infecciosas, mejorar tanto la cantidad como la calidad de su abastecimiento de agua y fortalecer la demanda efectiva de atención sanitaria tanto preventiva como curativa. Además, cuando los recursos familiares son menos limitados, los miembros de la familia están en mejores condiciones para utilizar los conocimientos existentes o nuevos acerca de la mejora nutricional. El aumento de los ingresos tiene habitualmente efectos positivos e importantes sobre la nutrición20.
4.18 Los pequeños agricultores se esfuerzan a menudo por mantener una producción alimentaria de subsistencia paralelamente a la nueva producción comercial, a pesar de que el rendimiento de la tierra y la mano de obra que producen los cultivos comerciales es mayor. Los campesinos pobres se ven obligados a adoptar esta estrategia en mayor medida que los demás. Dada la incertidumbre de su entorno económico y la falta de un mercado de seguros, contar con sus propios suministros de alimentos puede ser una estrategia económica acertada. La política agrícola puede apoyar eficazmente esta estrategia promoviendo mejoras tecnológicas en la producción y manipulación de alimentos de subsistencia, por ejemplo, mejorando la conservación de alimentos, en particular de los que se disponen sólo en determinadas estaciones del año. De este modo se crean también mayores oportunidades para la especialización en la explotación agrícola y los pequeños agricultores puden sacar mayor provecho de su integración en el mercado.
4.19 La creación de mercados financieros y de seguros sería una medida complementaria que podría resultar rentable en cuanto a los beneficios derivados de la comercialización. Para que la estrategia de comercialización sea viable y satisfaga las exigencias de los pequeños agricultores, son imprescindibles políticas de investigación y extensión y suministros de insumos tales como semillas y fertilizantes para los cultivos de subsistencia. La incorporación de servicios de extensión en los planes de comercialización de nuevos cultivos o ganado puede ayudar a los agricultores a evitar errores en la gestión. A este respecto, es necesario hacer expreso hincapié en la inclusión de la mujer, ya que lo normal es que las agricultoras participen menos en los planes de comercialización si no se presta especial atención a este tema.
4.20 Sin embargo, en ciertos casos el cambio tecnológico o la comercialización no beneficia a los agricultores pobres o incluso los perjudica. Estos efectos negativos suelen ser atribuibles a políticas erróneas, como el desahucio de arrendatarios21, la producción obligatoria o las compras forzosas. La rectificación de estas políticas sigue siendo importante en general, pero no es una cuestión específicamente relacionada con la comercialización de la agricultura.
4.21 Aunque las familias que poseen tierras suelen ser las que más se benefician de los efectos directos del crecimiento agrícola sobre los ingresos, los campesinos sin tierras y los pequeños agricultores con déficit de alimentos suelen ser los que más se benefician de los efectos indirectos sobre la generación de empleo no agrícola. El mejoramiento de la infraestructura potencia estos efectos indirectos sobre el empleo, que favorecen a las familias más pobres (Ahmed y Hossain, 1990). El desarrollo de la infraestructura rural es un objetivo prioritario también desde el punto de vista de la seguridad alimentaria y la nutrición, ya que es una condición previa para que los servicios rurales sean eficaces. También se ha de procurar reducir los gastos elevados de comercialización mejorando la infraestructura (por ejemplo en la mayor parte del Africa subsahariana).
4.22 La malnutrición puede reducirse no sólo mediante políticas y programas orientados a mejorar la cantidad y la calidad de la producción agrícola, sino también mediante programas para generar empleo e ingresos y para diversificarlos y para aliviar la pobreza. Aunque estos programas estimulan o estabilizan la demanda de alimentos, no siempre amplían directamente su suministro. Aquí se examinarán dos medidas de este tipo: los programas de empleo al servicio de la seguridad alimentaria y el crédito a los pobres para favorecer la estabilización del consumo y el empleo por cuenta propia. Otros programas que generan ingresos, como la horticultura y la ganadería domésticas, pueden ser también importantes.
4.23 Los programas de empleo al servicio de la seguridad alimentaria permiten abordar simultáneamente tres problemas básicos con los que se enfrentan actualmente muchos países de bajos ingresos: la inseguridad alimentaria, el desempleo en aumento y la infraestructura deficiente (von Braun, 1995). Hay que conceder prioridad a la inversión pública que promueve el desarrollo a través de programas de desempleo, y por consiguiente a la creación de bienes productivos como la mejora de carreteras y sistemas de agua y tierra. Los programas de empleo pueden ser un instrumento viable para prevenir el hambre, como lo ha demostrado el Plan de garantía del empleo de Maharashtra, India22. La garantía de empleo del plan se basa en obras de socorro ya existentes a nivel local que pueden activarse rápidamente en caso necesario, en lugar de tener que crearlas de la nada en una situación de crisis. Esta característica permite también abordar crisis locales que de lo contrario podrían parecer demasiado insignificantes para provocar una intervención del gobierno (enseñanza importante para afrontar el problema de las situaciones localizadas de hambre en Africa). Gracias a diversos mecanismos y rasgos distintivos del diseño, entre los que se incluyen una política de escala salarial, una orientación regional y la selección de determinadas familias (por ejemplo, las familias desplazadas) y de determinados miembros de éstas (por ejemplo, las mujeres) se consigue llegar al grupo beneficiario de los programas de empleo, que está constituido por las personas vulnerables a la inseguridad alimentaria. Las mujeres participan con frecuencia intensamente en los programas de obras públicas que mejoran la nutrición de manera mensurable. Es necesario señalar a la atención internacional el potencial de este tipo de programas y las oportunidades de intercambiar las experiencias adquiridas en muchos países en los decenios de 1980 y 1990.
4.24 El crédito para favorecer la estabilización del consumo y el empleo por cuenta propia es un mecanismo de creciente importancia para mejorar la nutrición en las economías rurales cada vez más diversificadas de muchos países de ingresos medios y bajos. Se ha comprobado que los programas más eficaces para generar empleo por cuenta propia para personas pobres y estabilizar su consumo son los que combinan el crédito en pequeña escala con la motivación colectiva, el asesoramiento técnico y la asistencia en la creación de instituciones como el Banco Grameen de Bangladesh23. La experiencia de programas similares en diversos países ha demostrado también que facilitar el acceso de las personas pobres a los servicios financieros puede contribuir notablemente a la estabilización del consumo de alimentos (estacionalmente y en el curso de los años), mejorando de este modo la nutrición. Esto último se consigue también promoviendo el acceso de las personas pobres a otros insumos pertinentes para la nutrición, como los servicios de salud y los medicamentos, en épocas de necesidad (Zeller, 1995). No obstante, es necesario trabajar más para crear mecanismos de salvaguardia para el reembolso de créditos, especialmente para los agricultores pobres, ya que las pérdidas de cosechas a causa de la sequía o de la escasez de precipitaciones no son ocasionales en algunas partes de Africa, con el resultado final de que los agricultores pobres se ven incapaces de reembolsar sus préstamos con el consiguiente emperoramiento de su situación de seguridad alimentaria. También son dignas de mención las iniciativas del Banco Mundial y de otras fuentes en relación con sistemas de fortalecimiento del crédito a nivel internacional (Binswanger y Landell-Mills, 1995).
4.25 La transferencia de ingresos relacionada con los alimentos es un medio ampliamente utilizado para mejorar la nutrición. Aquí se examinarán dos tipos de programas: la subvención del precio de los alimentos y el racionamiento, y los cupones para alimentos.
4.26 No se puede realizar una evaluación económicamente idónea de los sistemas públicos de distribución de alimentos basándose únicamente en los costos y beneficios que se registran en años normales. En los países y regiones que sufren con frecuencia una grave escasez de alimentos, la existencia de un sistema público de distribución facilita el traslado de los suministros urgentes a las regiones y hogares que los necesitan con el fin de mejorar la seguridad alimentaria de los grupos más pobres. El mantenimiento de los niveles de seguridad alimentaria y nutrición de los grupos muy pobres en épocas de sequía en la India se ha atribuido a la disponibilidad de programas de distribución de alimentos de esta índole (Drèze, 1988). No es fácil restablecer un sistema de este tipo una vez que se ha desmantelado. Sin embargo, otra opción eficaz en función de los costos, aunque exige un mayor esfuerzo de organización, es la combinación de programas de empleo y actividades directas en materia de nutrición que se examina a continuación.
4.27 Las actividades directas en materia de nutrición que tienen como finalidad afrontar problemas inmediatos en este ámbito funcionan mejor cuando en ellas participan activamente los grupos directamente afectados. Estas actividades están orientadas a resolver los problemas asociados con el acceso a los alimentos (por ejemplo, mediante programas de alimentación suplementaria o de alimentación selectiva), a combatir determinadas deficiencias de nutrientes (por ejemplo, mediante programas de micronutrientes), a impartir conocimientos acerca de la nutrición y el comportamiento, a superar los efectos perjudiciales de una concatenación entre nutrición y salud (por ejemplo, mediante programas de salud e higiene) o a abordar combinaciones de estos problemas (por ejemplo, mediante programas integrados de nutrición). En el último decenio, se ha conseguido aumentar considerablemente la eficacia de las actividades directas en materia de nutrición. Es necesario destacar el ámbito de actuación para seguir impulsando las prácticas más idóneas de estos programas y las posibilidades que ofrecen para lograr rápidamente una mejora nutricional.
4.28 Estos programas suelen estar orientados a los que son especialmente vulnerables a la malnutrición, habitualmente niños y mujeres en edad de procrear con un nivel bajo de ingresos. La orientación de los programas de alimentación y de distribución de alimentos hacia determinados beneficiarios se consigue por diversos medios. También se utilizan encuestas sobre los medios económicos y la vulnerabilidad24. Los programas de alimentación suelen ser más aceptables desde el punto de vista político y social como medio para llevar a cabo un programa de transferencia selectiva de ingresos. La experiencia de tales programas con relación al mejoramiento nutricional es, sin embargo, mixta.
4.29 Los programas de alimentación en la escuela están orientados tanto a los problemas de escolaridad (participación) como de nutrición de los niños en edad escolar. Muchos países aplican eficazmente estos programas, combinados con planes de educación nutricional y horticultura escolar. En los países de bajos ingresos, donde el número de alumnos no abarca toda la población infantil en edad escolar, puede que los programas de alimentación en la escuela no lleguen a los más necesitados. El Programa de alimentos para la educación aplicado en Bangladesh ha demostrado que éstos pueden ser muy eficaces para aumentar el número de alumnos inscritos, promover la asistencia a la escuela y reducir el coeficiente de deserción escolar, mejorando con ello los efectos nutricionales a largo plazo a través de la educación, y pueden también ser un instrumento muy eficaz en función de los costos para llevar a cabo transferencias selectivas basadas en los alimentos (Ahmed y Billah, 1994).
4.30 En el último decenio se han adoptado medidas importantes y eficaces para superar las deficiencias de los micronutrientes. Las actividades coordinadas a nivel internacional han dado resultados positivos en este ámbito. Sin embargo, hay que intensificar los esfuerzos para superar las deficiencias de los micronutrientes y sus efectos perjudiciales. Es necesario adoptar una combinación de medidas con respecto a la disponibilidad de alimentos ricos en micronutrientes, la promoción de técnicas adecuadas de elaboración y conservación de los alimentos, la educación en materia de alimentación y nutrición, la diversificación de la alimentación mediante la producción y consumo de alimentos ricos en micronutrientes, la promulgación y aplicación de normas sobre alimentos enriquecidos y alimentación suplementaria, y medidas apropiadas de salud pública (FAO y OMS, 1992a). Aunque pueda parecer que, por ejemplo en el caso de la deficiencia de vitamina A, la intervención apropiada a corto plazo consiste en el enriquecimiento y a largo plazo en la mejora del régimen alimenticio, la elección efectiva de las medidas oportunas y su secuencia cronológica dependen en gran medida de las circunstancias de la población y de la capacidad de organización, así como de las características de la economía alimentaria. Se ha emprendido una iniciativa mundial que ha tenido un éxito generalizado para reducir la deficiencia de yodo mediante la yodación de la sal.
4.31 En el ámbito de los micronutrientes, diversos foros han establecido objetivos concretos. Con el fin de alcanzar estos objetivos, ha de prestarse especial atención a los aspectos siguientes. En primer lugar, es preciso recurrir a campañas normativas, a ventas subvencionadas y a la publicidad comercial para aumentar la demanda de consumo de alimentos enriquecidos y con alto contenido de micronutrientes. En lo que respecta al enriquecimiento de alimentos, han de ofrecerse más incentivos a la industria privada para que cumpla los requisitos en la mayor medida posible. El establecimiento de instituciones competentes para hacer cumplir las normas forma parte de esta medida. Es preciso mejorar la eficacia y el alcance de los sistemas de distribución de productos farmacéuticos en cooperación con la industria. Por último, es necesario elaborar y aplicar programas descentralizados y sostenibles, potenciando al mismo tiempo la capacidad institucional y los recursos humanos. Estas actividades deberán vigilarse teniendo en cuenta la información sobre la gestión (Banco Mundial, 1994).
4.32 La promoción de hábitos alimentarios mejores y comportamientos positivos para la salud es una de las tareas más arduas en los esfuerzos generales por mejorar la nutrición. Además del acceso a una variedad de alimentos inocuos y asequibles, la población necesita información exacta sobre lo que constituye un régimen alimenticio sano y cómo cubrir sus necesidades nutricionales. Aparte la educación, las estrategias para promover regímenes alimenticios sanos deben proporcionar una motivación y crear oportunidades para que las personas cambien su comportamiento teniendo en cuenta sus preferencias, modos de vida y limitaciones de tiempo (FAO y OMS, 1992d).
4.33 En algunos países los gobiernos y las organizaciones privadas han publicado directrices alimentarias. Además, instituciones científicas han establecido ingestas recomendadas para la población. Tradicionalmente, las ingestas recomendadas tenían por objeto educar a las poblaciones en materia de prácticas alimentarias y se limitaban a indicar las cantidades suficientes para evitar carencias y cubrir las necesidades de casi toda la población. Estas ingestas se han utilizado ampliamente para planificar y ofrecer suministros de alimentos a subgrupos de la población, establecer normas para programas de alimentación y servir como base para el etiquetado nutricional. Más recientemente, gobiernos y organizaciones privadas han publicado orientaciones alimentarias que reflejan la creciente preocupación por la prevención de enfermedades no transmisibles relacionadas con la alimentación. En las orientaciones alimentarias se ofrece asesoramiento adaptado a la población del país sobre el modo de elegir una alimentación equilibrada y se fomentan comportamientos adecuados en relación con el modo de vida para promover la salud, entre ellos la lactancia materna. Las directrices alimentarias son sumamente útiles cuando sirven de base y proporcionan el principio rector de mensajes de amplia difusión entre el público sobre educación nutricional.
4.34 El etiquetado en materia de alimentación y nutrición puede ayudar al público a elegir un régimen alimenticio sano. La información sobre el contenido de nutrientes que se proporciona en la etiqueta de los alimentos puede facilitar la aplicación de las directrices alimentarias. La Comisión FAO/OMS del Codex Alimentarius ha preparado directrices para los gobiernos sobre etiquetado nutricional que se aplican a todos los alimentos preenvasados y a los alimentos destinados a servicios de comidas. La industria alimentaria puede contribuir al fomento de una alimentación sana sobre todo mediante la elaboración y comercialización de una variedad de alimentos inocuos y de buena calidad (FAO y OMS, 1992f).
4.35 El fomento de la lactancia materna y las prácticas de destete mejoradas entrañan una importancia primordial. La educación en materia de nutrición forma parte integrante de las medidas necesarias para lograr este objetivo. La educación en materia de alimentación y nutrición no consiste sólo en facilitar información, sino también en cambiar comportamientos (Berg, 1987). En algunos casos, las familias parecen debidamente alimentadas, pero algunos de sus integrantes no lo están. En tales casos, la malnutrición puede ser consecuencia de una distribución inadecuada de los alimentos dentro de la familia, prácticas inapropiadas de lactancia materna, alimentos inapropiados para niños, comidas poco frecuentes, diarrea u otras causas y prácticas de asistencia infantil relacionadas con la salud, muchas de las cuales pueden modificarse mediante un cambio de comportamiento. En el Plan de Acción para la Nutrición de la CIN se pedía que se aplicaran programas de educación nutricional de carácter comunitario (FAO y OMS, 1992a). Entre tanto, se ha demostrado que estas medidas pueden tener efectos muy amplios y ser eficaces en función de los costos25. Las actividades de la FAO en materia de educación nutricional a todos los niveles incluyen el uso de medios de información, escuelas primarias y secundarias, programas de participación comunitaria y educación y capacitación a nivel superior. La publicación (FAO, 1994b), Saque el máximo provecho de los alimentos que consume forma parte de estas actividades. Sin embargo, hay que tener también presente las limitaciones de la educación nutricional. Muchos cambios de comportamiento deseables exigen recursos (incluido tiempo) de las familias para que la respuesta sea apropiada. Por consiguiente, puede que la educación nutricional sea más eficaz si va acompañada de otras medidas para reducir la pobreza y mejorar la nutrición. El prestar mayor atención a la nutrición de niños pequeños constituye también un elemento de la iniciativa OMS/UNICEF, titulada Iniciativa hospitales amigos de los niños, que abarca más de 4 000 hospitales de todo el mundo.
4.36 Un suministro seguro de alimentos y agua de calidad adecuada es esencial para una buena nutrición. El suministro de alimentos debe tener un contenido de nutrientes apropiado y estar disponible en cantidad y variedad suficientes. No debe contener contaminantes químicos, biológicos y de otro tipo que pongan en peligro la salud de los consumidores y debe presentarse de un modo que se ajuste a la realidad. El control de la calidad e inocuidad de los alimentos asegura la conservación de las características deseables de éstos durante todo el proceso de producción, manipulación, elaboración, envasado, distribución y preparación. De este modo se promueve una alimentación sana, se reducen las pérdidas de alimentos y se fomenta el comercio alimentario a nivel nacional e internacional. La calidad de los alimentos incluye la composición básica de éstos y los aspectos relacionados con su inocuidad. Los consumidores tienen derecho a recibir un suministro de alimentos inocuos y de buena calidad, y los gobiernos y la industria alimentaria han de adoptar medidas para garantizarlo. Son imprescindibles programas eficaces de control de la calidad e inocuidad de los alimentos, que pueden abarcar diversas medidas, como por ejemplo leyes, reglamentaciones y normas, así como sistemas eficaces de inspección y vigilancia del cumplimiento de los requisitos, incluidos análisis de laboratorio.
4.37 Dado que la nutrición es un problema multifacético, parece lógico formular políticas y programas que también lo sean para conseguir una mejora efectiva de la nutrición. Uno de los métodos más eficaces para determinar y orientar las intervenciones en materia de salud y nutrición es vigilar el crecimiento de un niño. La CIN en 1992 pidió a los gobiernos que elaboraran y consolidaran sistemas de vigilancia y promoción del crecimiento y de supervisión de la nutrición dentro de los programas de atención primaria de salud. Aunque esta vigilancia por sí sola no cambia necesariamente el estado nutricional, sí proporciona información de interés que puede utilizarse en caso necesario para actividades como alimentación suplementaria, educación nutricional y envío de casos médicos (UNICEF, 1994a; Miller Del Rosso, 1992). Por ejemplo, en el Proyecto integrado de nutrición Tamil Nadu la vigilancia universal del crecimiento de los niños pequeños y el asesoramiento a sus madres en materia de nutrición van acompañados de intervenciones selectivas (alimentación sobre el terreno, reconocimientos médicos y servicios) para niños considerados nutricionalmente vulnerables26.
4.38 En el decenio de 1980, Tailandia consiguió reducir espectacularmente el alcance de la malnutrición (la malnutrición moderada y grave descendió de un 15 por ciento a menos de un 1 por ciento) aplicando un enfoque integrado para satisfacer las necesidades básicas mínimas (Tontisirin, 1994). El compromiso político, la formación de personal sanitario y la adopción de medidas concretas para fomentar la colaboración y la planificación intersectorial, integrar la nutrición en las actividades de desarrollo social y sanitario y elaborar programas que mejoraran la vida de la población mediante la participación de los miembros de la comunidad como agentes del cambio y no sólo como receptores de los servicios gubernamentales, fueron factores determinantes del éxito. Indudablemente, este resultado se vio facilitado por una coyuntura económica favorable, pero la supresión del problema nutricional se consideró también un requisito previo para el desarrollo. Las enseñanzas de este y otros enfoques integrados de la mejora nutricional aplicados con resultados satisfactorios indican que el problema de la nutrición no se puede abordar eficazmente con criterios sectoriales estrictos, centrados exclusivamente en la salud, la agricultura o la educación. Otras enseñanzas son que es necesario hacer hincapié en la colaboración con los gobiernos locales, que son los que mejor pueden evaluar las actividades y adaptarlas a las prioridades locales, y en la planificación y capacitación del personal dentro de un programa integrado pero ejecutado de manera sectorial.
4.39 Las situaciones de urgencia ejercen una presión creciente sobre los recursos nacionales e internacionales para las actividades mencionadas en favor de una mejora duradera de la seguridad alimentaria y la nutrición. Las emergencias alimentarias suelen indicar una falta de preparación y de compromiso político. El concepto básico de preparación entraña un compromiso público para intervenir de manera eficaz y oportuna, fortalecer la capacidad institucional a nivel internacional, nacional, regional y local, detectar y diagnosticar indicadores inmediatos del peligro, preparar programas y proyectos de forma continua y ejecutar planes de desarrollo y socorro en momentos de necesidad. Existen ya sistemas internacionales de alerta eficaces, como los que utilizan la FAO, el Comité Permanente Interestatal para la Lucha contra la Sequía en el Sahel (CILSS) y la Agencia de los Estados Unidos para el Desarrollo Internacional (USAID), lo que representa un progreso considerable con respecto a la situación dominante en el decenio de 1970.
4.40 La preparación para situaciones de urgencia a nivel nacional se aplica sobre todo a emergencias naturales y económicas, mientras que en el caso de los conflictos armados la prevención debe efectuarse a nivel internacional. Las medidas relativas a la constitución de existencias, la política comercial y la utilización de la ayuda alimentaria (incluidos los programas de empleo con fines de socorro) que se examinaron anteriormente forman parte integrante de la capacidad de intervención y respuesta a situaciones de urgencia. Para que esta respuesta sea eficaz, el socorro urgente requiere alimentos, capital y capacidad institucional. Las organizaciones no gubernamentales contribuyen con frecuencia de manera decisiva a superar las insuficiencias institucionales, ya sea estableciendo estructuras paralelas para operaciones de urgencia ante la ineficiencia gubernamental o formando parte integrante de las organizaciones públicas existentes.
4.41 Una gestión eficaz del socorro entraña el establecimiento por el gobierno de un mecanismo con poderes ejecutivos para adoptar las medidas apropiadas respecto de la manipulación y distribución de alimentos (incluida la ayuda alimentaria de urgencia suministrada por donantes) y con una red que abarque los planos regional, provincial y local. También es importante una legislación sobre socorro perfectamente estructurada, que incorpore los principios básicos a los que adhieren tanto el gobierno central como el local. Pueden formar parte de las medidas de socorro todas las actividades que tienen efectos a corto plazo sobre la seguridad alimentaria en los hogares, como los programas de alimentación selectiva, la distribución nacional de alimentos, el aumento de las importaciones de alimentos por medio del comercio y de la ayuda alimentaria, los programas de fomento del empleo y el acceso de los hogares al crédito. En situaciones de urgencia resulta difícil orientar con precisión el socorro hacia beneficiarios específicos (Buchanan-Smith, 1990). Si no se abordan eficazmente, las crisis alimentarias se traducen normalmente en crisis sanitarias y dan lugar a un deterioro nutricional (Drèze y Sen 1989; Webb y von Braun, 1994).
4.42 La malnutrición no puede solucionarse sin unos gastos fiscales considerables a nivel nacional. Sin embargo, si ese problema no se supera, la magnitud de los costos económicos será mucho mayor. Desde el punto de vista económico, el problema de la malnutrición representa claramente el mayor despilfarro a nivel mundial de recursos económicos potenciales, a saber la vida de millones de personas potencialmente productivas ahora y en los próximos decenios, y es probablemente el más grave defecto de funcionamiento del mercado que queda todavía por resolver. Por tanto, toda consideración relativa a los costos ha de tener también en cuenta los beneficios que dejarían de percibirse en caso de que no se adoptara medida alguna. Si se presta atención al gasto (fiscal) y se pasan por alto los beneficios resultantes, se obtiene una imagen que induce a error.
4.43 Al considerar los aspectos de la mejora de la nutrición relacionados con los costos, es preciso guiarse por el principio de la consecución rápida, pero duradera, de los objetivos nutricionales por medio de los instrumentos normativos que menos cuesten. La aplicación de este principio de eficacia en función de los costos se traducirá en el uso de las combinaciones óptimas de medidas, y no en la perfección de un único instrumento normativo y el recurso excesivo a intervenciones a breve plazo. Los enfoques integrados han resultado especialmente rentables en el contexto de un marco macroeconómico orientado al crecimiento. El éxito de estos enfoques depende en gran medida de la inversión pública en capacidad de investigación y organización en relación con programas y políticas de alimentación y nutrición.
4.44 La compleja tarea de establecer prioridades no consiste sólo en decidir qué es lo más importante, sino también en determinar cómo han de alcanzarse los objetivos con las limitaciones existentes. Por supuesto, estas limitaciones, así como los medios para superarlas o soslayarlas, han de ser también objeto de una acción coordinada a nivel internacional y nacional. Para resolver el problema del «cómo», es necesario conceder la máxima prioridad al fortalecimiento de la capacidad de actuación y organización del gobierno y al fomento de la participación de las comunidades.
4.45 Nuestro conocimiento práctico de las causas de los problemas nutricionales de los pobres y de los riesgos para su seguridad alimentaria, así como de los instrumentos para resolverlos, es actualmente lo bastante profundo para que podamos establecer objetivos concretos y ambiciosos para mejorar la nutrición y la seguridad alimentaria en los hogares durante el decenio de 1990 y posteriormente. Puede que sea conveniente revisar o incluso adoptar nuevamente las metas fijadas en anteriores reuniones internacionales sobre este tema, entre las que se incluyen especialmente los objetivos establecidos para el año 2000 en la Cumbre Mundial en favor de la Infancia en 1990 y en la CIN en 1992.
4.46 Sin embargo, la suscripción de estos objetivos ambiciosos requiere compromisos políticos y recursos a nivel nacional e internacional. No se puede conseguir una mejora duradera de la seguridad alimentaria y la nutrición con unas cuantas intervenciones poco costosas. Puede que un proceso amplio y creíble (es decir, independiente) de seguimiento de la Cumbre Mundial sobre la Alimentación sea un factor que contribuya a promover el cumplimiento de los compromisos asumidos. En este sentido, es necesario considerar la posibilidad de continuar la vigilancia en curso de las actividades complementarias para alcanzar los objetivos establecidos en los Planes de Acción por medio de las iniciativas que se indican en el párrafo 4.45.
4.47 Las dimensiones, causas y consecuencias de la malnutrición difieren de un país a otro e incluso dentro de un mismo país. El fortalecimiento de la capacidad de diagnóstico del problema de la seguridad alimentaria y la nutrición en cada país no sólo forma parte de la solución, sino que es de hecho una condición previa para una intervención eficaz. En el caso de países pequeños, puede que sea conveniente impulsar la cooperación regional para garantizar dicha capacidad.
4.48 La combinación habitual de problemas crónicos y transitorios de seguridad alimentaria y nutrición que existe en los hogares pobres exige un conjunto de medidas perfectamente definidas en ambas esferas. Estas medidas deben basarse en evaluaciones de los problemas (es decir, de la naturaleza de los problemas nutricionales y de los riesgos para el futuro) y en los instrumentos disponibles, que están condicionados por la capacidad institucional. Al formular nuevos programas, es aconsejable basarse en las experiencias de otros países. Con el fin de conseguir unos resultados óptimos, a menudo es necesario añadir a las políticas y programas de nutrición medidas complementarias, entre las que se incluyen la creación de una infraestructura de mercado adecuada y la adopción de políticas que no obstaculicen el comercio. Sin embargo, las reformas normativas necesarias implican a menudo cambios en la organización, privatizaciones y nuevos procedimientos jurídicos, todos los cuales requieren un tiempo que varía para las distintas actividades optativas.
4.49 Como se indicó anteriormente, los riesgos para la seguridad alimentaria y la nutrición pueden tener diferentes causas, y la eficacia de las medidas para hacer frente a esos riesgos a corto y largo plazo puede variar. Por ejemplo, puede que un programa para aumentar el rendimiento de cultivos alimenticios no tenga efectos notables a corto plazo sobre la seguridad alimentaria en los hogares, mientras que un plan de alimentación a corto plazo, por sí solo, puede no tener grandes efectos a largo plazo. En el Cuadro 12 se muestran las relaciones de los riesgos para la seguridad alimentaria y la nutrición con las políticas y programas examinados en las secciones anteriores, y se indica el tiempo necesario para que surtan efecto.
4.50 Desde el principio, las actividades para mejorar la nutrición han de tener en cuenta los vínculos perjudiciales que existen y se refuerzan mutuamente entre inseguridad alimentaria, enfermedad, falta de higiene, educación deficiente, falta de cuidados y desnutrición. De lo contrario, los progresos realizados mediante la aplicación exclusiva de medidas agrícolas o sanitarias concretas tendrán un efecto limitado sobre la mejora nutricional. A continuación se indican las esferas a las que es necesario prestar atención prioritaria.
4.51 El principal problema del hambre en el sentido amplio de la palabra, es decir, la insuficiencia tanto de macronutrientes como de micronutrientes en la alimentación de las personas pobres de las zonas rurales y urbanas, requiere toda la atención de las autoridades nacionales y la comunidad mundial. En este contexto, es importante abordar el problema de la malnutrición moderada en gran escala porque influye notablemente sobre la mortalidad infantil (Pelletier et al., 1995). La vigilancia participativa de los problemas nutricionales a nivel comunitario es una condición previa para que una intervención selectiva alcance este objetivo. El éxito de los programas de nutrición bien aplicados/administrados puede repetirse con mayor rapidez. Es necesario seleccionar las políticas y programas con arreglo a las circunstancias de los países interesados y la naturaleza específica del problema. Por ejemplo, han de tenerse en cuenta las subvenciones orientadas a determinados beneficiarios, los programas de alimentación (inclusive en escuelas) y las actividades relacionadas con los micronutrientes (mejora del régimen alimenticio, enriquecimiento de alimentos y alimentación suplementaria) (Cuadro 12).
4.52 La protección y promoción de los recursos humanos (alfabetización, especialmente de la mujer, y educación sanitaria) forman parte integrante de la mejora nutricional. En este contexto, la reducción del crecimiento demográfico para estabilizar rápidamente la población mediante políticas sociales, sanitarias y educativas apropiadas debe ocupar un lugar destacado entre las prioridades a largo plazo. La mejora nutricional puede contribuir a esa reducción, en lugar de limitarse a depender de que se solucione el problema del crecimiento demográfico. Una mejora de la nutrición lograda hoy mediante una intervención pública producirá beneficios a largo plazo, ya que los pobres se verán liberados de la necesidad de conseguir la seguridad alimentaria de forma privada por medio de familias extensas y podrán evitar los nacimientos con fines de sustitución y garantía.
4.53 La aceleración renovada de un crecimiento que genere empleo y esté ampliamente distribuido sigue siendo un requisito previo de la seguridad alimentaria en los hogares. Las tasas elevadas de crecimiento demográfico, los recursos de tierras cada vez más limitados y la dependencia de una gran parte de la población rural expuesta a la inseguridad alimentaria respecto del empleo y los ingresos agrícolas exigen, como base para esta respuesta, tecnologías e incentivos no desvirtuados para el sector agrícola. Sin embargo, para muchas zonas rurales de países con ingresos bajos y medios se pueden sugerir además programas de empleo en gran escala que atraigan a los grupos pobres de la población.
4.54 Sistemas nacionales e internacionales eficaces de investigación agrícola son una condición previa para que en la investigación se tengan en cuenta los aspectos nutricionales y pueden ser considerados también como un mecanismo mundial para asegurar los alimentos en el futuro. La investigación, extensión e información sobre tecnologías alimentarias apropiadas (por ejemplo, en materia de elaboración o de alimentos para destete) requieren nuevas formas de cooperación entre los sectores público y privado, dado que en éste último las oportunidades que ofrecen las nuevas biotecnologías son cada vez mayores. Los gobiernos pueden facilitar esa cooperación.
4.55 Las familias, y las mujeres/madres en particular, suelen estar deseosas de mejorar la nutrición de sus miembros vulnerables, y a menudo poseen también los conocimientos necesarios. Lo que les impide conseguirlo es la falta de recursos, y en particular el hecho de no tener voz en las decisiones pertinentes de la comunidad. Por consiguiente, es necesario favorecer la plena participación de las personas vulnerables en las actividades relacionadas con la nutrición. Esta participación se puede fomentar directa e indirectamente asignando a las mujeres recursos y tareas directivas en los programas nutricionales de carácter comunitario, o prestándoles orientación y asistencia para que formen grupos y asegurando la transferencia selectiva de conocimientos a estos grupos.
4.56 La intervención pública entraña no sólo iniciativas gubernamentales para entregar recursos a la población beneficiaria, sino también una participación activa de ésta, tanto a nivel individual como a través de las ONG. La participación pública puede tener efectos positivos y apreciables en las actividades tanto de colaboración como de oposición que influyen en las políticas del gobierno. La colaboración es esencial en las campañas de salud pública, por ejemplo en el ámbito de la educación nutricional, y en la evaluación participativa de los problemas nutricionales de la comunidad, cuyo éxito requiere una labor cooperativa (Pinstrup-Andersen, Pelletier y Alderman, 1995). Por otra parte, suele ser la función de oposición desempeñada por la opinión pública la que señala los problemas a la atención del gobierno y exige que se solucionen. Una intervención exigida a través del activismo político, la presión periodística y una crítica fundamentada puede contribuir a identificar el riesgo de hambre persistente. No es casual que los países que han conseguido prevenir el hambre sean los que aplican políticas más pluralistas y disponen de cauces abiertos para la comunicación y la crítica (Drèze y Sen, 1989). La ausencia de oposición política y de libertad de expresión ha contribuido considerablemente a la malnutrición en Africa y en otras partes.
4.57 Entre los aspectos relacionados con el control de los recursos, el acceso aunque sólo sea a una pequeña extensión de tierra (por ejemplo parcelas para huertos cultivados por mujeres) constituye un componente importante de la seguridad alimentaria en los hogares de muchos países con ingresos bajos y medios, y lo es también cada vez más en varias economías en transición de Europa oriental y Asia central. Es necesario prestar renovada atención a los problemas de la reforma agraria y su relación con la seguridad alimentaria en los hogares. Cabe proponer a muchos países que se enfrentan a problemas de empleo y desarrollo del mercado de crédito que impulsen, por lo menos a corto plazo, un acceso amplio a parcelas para huertos (también en las zonas periurbanas) y proporcionen servicios agrícolas apropiados para este subsector.
4.58 La prevención del hambre en los países que están todavía expuestos a este grave problema, habitualmente causado o empeorado por conflictos armados, debe abordarse a nivel internacional, ya que es evidente el continuo fracaso de los esfuerzos realizados a nivel nacional. El hambre provocada por un conflicto armado es una cuestión que debe examinarse en el plano político más elevado y ser también objeto de constantes esfuerzos diplomáticos. Además, es necesario reconocer los éxitos logrados en la prevención del hambre desde los años sesenta y setenta, por ejemplo en el Sahel, en partes del Africa austral (como Botswana y Zimbabwe) y la India, y subrayar el apoyo que se les sigue prestando. Merecen atención los mecanismos con competencia para adoptar decisiones relativas a una intervención internacional para prevenir las situaciones de hambre que están causadas por conflictos armados o que se utilizan como instrumentos de guerra. Aún no se han sacado las consecuencias de los acontecimientos registrados en Somalia, Rwanda, Sierra Leona y Sudán en el decenio de 1990.
4.59 Sólo si la urgencia y la transcendencia de la situación de la seguridad alimentaria y la nutrición son claramente visibles se adoptarán las medidas apropiadas y se mantendrá el apoyo internacional a estas medidas. La capacidad de organización es un requisito previo para vigilar los cambios en la situación nutricional, evaluar los efectos de los programas y políticas de nutrición y modificar estos programas y políticas para adaptarlos a las nuevas circunstancias. El método del «aprendizaje por la práctica», que con tanta eficacia se ha aplicado en algunos países, ha de considerarse una alternativa viable a una planificación completa antes de la intervención.
4.60 Es indispensable que los organismos públicos, en particular los ministerios, así como todos los intereses no gubernamentales que participan en actividades relacionadas con la mejora nutricional estén perfectamente coordinados a nivel nacional. Aunque las organizaciones internacionales pueden estimularla, esta coordinación suele carecer de un marco bien definido. Es necesario elaborar estrategias nacionales que abarquen todos los intereses alimentarios y agrícolas, con el fin de asegurar que las actividades relacionadas con la mejora de la seguridad alimentaria y la nutrición tengan un carácter sostenido y sistemático. Los progresos y la aplicación de la estrategia se reforzarán cuando todos los esfuerzos por mejorar la nutrición estén coordinados por una estructura de gestión centrada y ligera orientada a la solución de problemas en que se reconozca que la iniciativa de mejorar y mantener un estado nutricional adecuado para todas las personas en todo momento depende en gran medida de los protagonistas que actúan en la arena no gubernamental, y en particular de los productores de alimentos.
4.61 La capacidad de organización es importante en la medida en que facilita la aplicación eficaz de las políticas y programas nutricionales. Muchos programas fracasan en esta fase crítica por su defectuoso diseño operacional, su falta de capacidad o su falta de supervisión. Es imprescindible incorporar una gestión eficaz a las tareas destinadas a mejorar la nutrición.
4.62 El problema de la malnutrición puede considerarse como una cuestión de derechos humanos, como una cuestión humanitaria o como el principal obstáculo al desarrollo que es necesario superar. Actualmente existen pruebas abundantes de que la mejora nutricional es una buena política económica y social. Las recompensas se obtienen a corto y largo plazo, y pueden ser incluso intergeneracionales, ya que el bienestar nutricional da lugar a un aumento sostenible de la productividad de las sociedades. Al subrayar estos hechos básicos, la Cumbre Mundial sobre la Alimentación ofrece la oportunidad de ampliar y fortalecer las alianzas (gubernamentales y no gubernamentales) para mejorar la seguridad alimentaria y la nutrición dentro de los países y en el plano internacional27.
4.63 Los llamamientos a la voluntad política tienen efectos muy limitados. Una modificación de la actitud hacia el problema de la nutrición en las máximas instancias decisorias -no considerándolo un asunto lamentable de bienestar sino una cuestión de derechos y una condición previa para el desarrollo humano y económico- puede ser más pertinente que promesas efímeras de recursos para programas concretos. Esta modificación requiere ciertos instrumentos: un sistema mundial de vigilancia nutricional transparente y respetado para medir los progresos realizados por los países en la consecución del bie-nestar nutricional (es decir, la reducción de la proporción y el número de desnutridos y otros indicadores apropiados) contribuiría a crear los incentivos políticos idóneos para la aplicación de las medidas antes indicadas. Una opinión pública nacional e internacional cada vez mejor documentada respondería a esa información y supeditaría de modo creciente la aprobación nacional y el apoyo internacional a los progresos realizados en la consecución del bienestar nutricional. Las medidas de aplicación de compromisos internacionales anteriores, como la Cumbre Mundial en favor de la Infancia y la CIN, han ido en la dirección correcta, por lo que se debería insistir en este planteamiento.
Cont.1 El presente documento ha de examinarse junto con otros documentos técnicos de referencia de la Cumbre Mundial sobre la Alimentación, en particular los documentos Nos 2, 3, 6, 8, 12 y 14.
2 En la Declaración universal sobre la erradicación del hambre y la malnutrición, aprobada en la Conferencia Mundial de la Alimentación de 1974, se declara: «Todos los hombres, mujeres y niños tienen derecho inalienable a no padecer de hambre y malnutrición...» (Naciones Unidas, 1974).
3 Por consiguiente, los efectos de los ingresos sobre el consumo de micronutrientes que se encuentran principalmente en la carne, como el hierro, son apreciables, mientras que sus efectos sobre el consumo de micronutrientes que proceden sobre todo de las hortalizas, como la vitamina A, son más limitados. Una encuesta realizada entre familias campesinas de Filipinas reveló que la elasticidad de la demanda de hierro en función de los ingresos era de 0,44, mientras que la elasticidad de la demanda de vitaminas A u C no difería significativamente de cero (Bouis, 1991).
4 Estudios empíricos han demostrado que el estado nutricional y la productividad laboral, medida por los salarios o por la producción de las explotaciones agrícolas, o por ambos parámetros, están relacionados positivamente (Strauss, 1986; Sahn y Alderman, 1988). Por consiguiente, en unas condiciones en las que la productividad física es importante, cabe prever pérdidas considerables a lo largo de la vida de los adultos que han sufrido un retraso del crecimiento como resultado de una salud y una nutrición deficientes durante la infancia.
5 Un estudio innovador realizado en Guatemala localizó, al cabo de 14 años, a casi todos los niños que en edad escolar habían recibido alimentación suplementaria en el marco de un proyecto y comprobó que, aunque no se habían producido otras intervenciones en este sentido, los niños que habían recibido suplementos conservaban la ventaja en cuanto a la estatura y obtenían mejores resultados en las pruebas de aprovechamiento (Martorell et al., 1991). Además de los efectos negativos de la carencia de yodo sobre el desarrollo cognoscitivo, la malnutrición proteinocalórica y la carencia de hierro tienen también consecuencias negativas para la capacidad de aprendizaje y para el comportamiento en materia de conocimiento (Scrimshaw, 1994).
6 Por ejemplo, durante un período de hambre en Etiopía, los hogares incluidos en el tercil de ingresos más altos de la población de una encuesta pudieron obtener 15 dólares EE.UU. de la venta de activos, mientras que los hogares del tercil de ingresos más bajos sólo pudieron obtener 5 dólares EE.UU., dado que los primeros poseían rebaños mayores y otros activos (Webb y Reardon, 1992).
7 La elaboración de un índice de la seguridad alimentaria en los hogares con el fin de vigilar la seguridad alimentaria a nivel nacional es actualmente objeto de investigación. Dado el gran número de factores que influyen en la seguridad alimentaria de los hogares, no puede haber un único indicador que refleje con exactitud la situación. Por consiguiente se ha propuesto utilizar un índice compuesto por el suministro de energía alimentaria (SEA) por persona y día como indicador de la disponibilidad global de alimentos, el PNB per cápita expresado en unidades de paridad de poder adquisitivo (PPA) como medida del poder adquisitivo real general y el coeficiente de variación de la distribución de los ingresos como indicador aproximado de la igualdad o desigualdad en la distribución de los ingresos. Se ha señalado la necesidad de seguir investigando sobre los datos y la elaboración del índice (FAO, 1993).
8 En un estudio del IFPRI se describió un conjunto de indicadores relativamente sencillos de la seguridad alimentaria y nutricional (Haddad, Kennedy y Sullivan, 1994), entre ellos el número de alimentos singulares que se consumían, la región, la relación de dependencia, el tamaño de la familia, las habitaciones per cápita, la incidencia de enfermedades, el estado de vacunación, el abastecimiento de agua potable, las instalaciones sanitarias, etc. Estos indicadores se utilizaron por separado o conjuntamente. El estudio llegó a la conclusión de que estos indicadores sencillos «sirven perfectamente para localizar las personas expuestas a la inseguridad alimentaria y nutricional». Se observó que la combinación ideal de indicadores dependía de las características locales.
9 Hay que señalar que estas estimaciones no tienen en cuenta intervenciones recientes de carácter generalizado. En más de 70 países se procede actualmente a la yodación de más del 75 por ciento de la sal que se consume. Por consiguiente, la incidencia de los trastornos por deficiencia de yodo está disminuyendo, aunque todavía no se ha cuantificado. Análogamente, unos 20 países aplican programas en gran escala de administración de suplementos vitamínicos.
10 Por ejemplo, en un estudio sobre Filipinas se indica que, de 323 hogares con un consumo medio de calorías superior al 80 por ciento de las necesidades (es decir, no deficitarios en alimentos con carácter crónico), 197 habían descendido por debajo del 80 por ciento una vez como mínimo durante un período de 16 meses (Haddad, Sullivan y Kennedy, 1991).
11 Por ejemplo, los hogares con inseguridad alimentaria de la zona saheliana de Burkina Faso tenían un tamaño medio de 11 miembros y una razón de dependencia de 0,51, en comparación con un tamaño de ocho miembros y una razón de 0,40 para los hogares con seguridad alimentaria (Reardon, 1991).
12 Durante el año de sequía de 1982/83, por ejemplo, se produjo deficiencia de alimentos en el 73 por ciento de los hogares sin tierras de Arcot septentrional, India, frente al 61 por ciento de los hogares con fincas (Yohannes, 1991).
13 Véase también el documento de la CMA No 4, titulado Necesidades de alimentos y crecimiento de la población.
14 En lo que respecta a las experiencias y propuestas normativas de los países, véase, por ejemplo, la obra de Ravallion (1987) sobre Bangladesh.
15 Es de suma importancia evitar variaciones drásticas en los precios. Cuando en 1985 los precios reales de los cereales se multiplicaron por más de tres y las relaciones de intercambio cereales-ganado se multiplicaron por ocho en Sudán, la prevalencia de la malnutrición entre los niños (es decir, la proporción de niños con un peso para la talla inferior en un 80 por ciento al normal) aumentó del 5 al 20 por ciento en Kordofan (Teklu, von Braun y Zaki, 1991).
16 Un examen detenido de las cuestiones relacionadas con las políticas de ayuda alimentaria podrá encontrarse en el documento No 13 de la CMA, titulado Seguridad y asistencia alimentarias.
17 Véanse, en particular los documentos No 7, Producción de alimentos: función decisiva del agua, y No 10, La inversión en la agricultura: evolución y perspectivas.
18 Véase también el documento No 6 de la CMA, titulado Enseñanzas de la revolución verde: hacia una nueva revolución verde.
19En tres estudios monográficos realizados en Gambia, Guatemala y Rwanda, se comprobó que un aumento de un 10 por ciento en unos ingresos de 100 dólares EE.UU. por habitante daba como resultado un aumento de un 3,5 a un 4,9 por ciento en el consumo familiar de alimentos y energía y un incremento de un 1,1 a un 2,5 por ciento en el peso para la edad de los niños (von Braun y Kennedy, 1994). Datos más amplios sobre cierto número de países en desarrollo indican que una duplicación de los ingresos por habitante de 300 a 600 dólares EE.UU. iría acompañada de una reducción de un 40 por ciento aproximadamente en la proporción de niños con un peso para la edad inferior al normal (von Braun y Pandya-Lorch, 1991).
20Un aumento de un 10 por ciento en unos ingresos de 100 dólares EE.UU. por habitante (es decir, de 100 a 110 dólares) en un entorno en el que se había organizado la comercialización de la agricultura tuvo por efecto una mejora de la nutrición infantil comprendida entre un 1,0 y un 4,9 por ciento (von Braun y Kennedy, 1994).
21 Por ejemplo, en una zona de Filipinas donde sólo se concertaban contratos para cultivar caña de azúcar con propietarios de tierras, y no con arrendatarios, se observó un aumento del número de campesinos sin tierras y un empeoramiento de la situación de los arrendatarios en las cercanías de la azucarera (von Braun y Kennedy, 1994).
22 Este plan prevé una garantía ilimitada de empleo a todos los adultos de las zonas rurales de Maharastra que estén dispuestos a trabajar a cambio del sueldo establecido (para un examen detallado, véase Dev, 1995).
23 El Banco Grameen opera en 34 000 aldeas y en la actualidad concede préstamos a 1 700 000 personas, de las que el 94 por ciento son mujeres. El capital acumulado por las personas pobres ha aumentado considerablemente. Se ha generado empleo, en particular para mujeres pobres. La tasa de reintegro excede del 98 por ciento (Yunus, 1994).
24Las encuestas sobre los medios económicos suelen ser difíciles de realizar y a menudo se basan en la identificación de los beneficiarios a nivel comunitario. Las encuestas sobre la vulnerabilidad se basan en indicadores de la salud o la nutrición y se han utilizado para enseñar a los progenitores las ventajas de mejorar la ingesta alimentaria de las mujeres y los niños.
25Un proyecto ejecutado con asistencia del Banco Mundial para mejorar prácticas de lactancia materna en Indonesia y actividades conexas para alentar a las madres a añadir hojas verdes a una papilla habitual a base de arroz se tradujo en una mejora considerable del estado nutricional del 40 por ciento de los niños al llegar a dos años de edad. El costo anual por participante fue de unos cuatro dólares EE.UU. en la fase inicial y se estimó en unos dos dólares en la ampliación posterior (Berg, 1993).
26El Proyecto Tamil Nadu capacita y supervisa a técnicos en nutrición comunitaria, que son madres locales de hijos sanos y gozan por consiguiente de crédito entre otras madres e incluye actividades sistemáticas de vigilancia y evaluación. Este proyecto ha atendido a 2 millones de mujeres y niños de 6 a 36 meses de edad de 20 000 aldeas y ha logrado reducir la incidencia de la malnutrición grave en un 55 por ciento, con un costo de unos 11 dólares EE.UU. por niño (Miller Del Rosso, 1992).27 Intentos fructíferos en este sentido han sido iniciativas no gubernamentales como la de «Superar el hambre en el decenio de 1990», con su «Declaración de Bellagio» de diciembre de 1989, así como las actividades complementarias.
27 Intentos fructíferos en este sentido han sido iniciativas no gubernamentales como la de "Superar el hambre en el decenio de 1990", con su "Declaración de Bellagio" de diciembre de 1989, así como las actividades complementarias.