Indice - Precedente - Siguiente


Capítulo 4. Herramientas informáticas y sistemas de información geográfica

La ZAE se basa en una serie de procedimientos lógicos que permiten la estimación cuantitativa de rendimientos para cada zona o celda agro-ecológica. Esta metodología se adapta al uso de computadoras y en este sentido FAO utilizó grandes computadoras para manipular la gran cantidad de datos analizados en los estudios de escala continental (FAO, 1978). Esta metodología fue luego implementada en minicomputadoras y, más recientemente, en microcomputadoras. Las más avanzadas investigaciones ZAE incorporan un conjunto de bases de datos relacionadas con sistemas de información geográficas y con modelos computacionales, alcanzando múltiples aplicaciones para la gestión de los recursos naturales y la planificación de sus usos.

Las herramientas informáticas pueden ser agrupadas en: bases de datos, SIG, modelos y paquetes integrados.

Bases de datos

En la recopilación de inventarios de tierras y usos de tierras, los estudios de ZAE utilizan generalmente grandes cantidades de datos. Para una visualización directa de los datos y para transferirlos a modelos y sistemas de evaluación, las bases de datos resultan sumamente apropiadas. Estas bases de datos pueden ser construidas utilizando los programas informáticos comercialmente disponibles, o mediante programas específicos. Las más relevantes bases de datos desarrolladas en FAO son las siguientes:

• SDBm: base multilingüe de datos de suelos (FAO/ISRIC/CSIC, 1995)
• ECOCROP: base de datos de requerimientos de cultivos (FAO, 1994b)
• Base de datos de usos de tierra (de Bie, van Leeuwen y Zuidema, 1995).

Ultimamente, los estudios de ZAE llevados a cabo por FAO han utilizado bases de datos incorporadas en ciertos entornos tales como el APT: Agricultural Planning Toolkit, que se consideran como Paquetes Integrados (p. 65).

Modelos

Una vez que los datos básicos han sido almacenados en la base de datos, la ZAE utiliza modelos para realizar estimaciones cuantitativas describiendo la productividad o aptitud de las tierras. Un modelo representa una simplificación de una realidad compleja, siendo su nivel de detalle consecuente con los objetivos y la precisión del estudio, la disponibilidad de datos básicos y el conocimiento disponible para establecer las reglas necesarias. Ciertos modelos mecanicistas basados en las relaciones entre variables externas y las respuestas intermedias o finales, resultan particularmente útiles en evaluación de tierras (Dumanski y Onofrei, 1989). Así como las plantas obedecen a normas fisiológicas similares, ciertos parámetros pueden explicar el desarrollo de cultivos considerados individualmente, al igual que otros procesos incluidos en el sistema de producción. Estos resultados pueden entonces ser utilizados para diferenciar sistemas de producción y unidades tierras o AECs.

Un conjunto importante de modelos son adecuados para su utilización en estudios de ZAE. Algunos de ellos, tales como CYPPAC (De Bavveye, 1988) y CYSLAMB (Tersteeg, 1994, modelo de simulación del desarrollo de cultivos utilizado en Botswana), han sido elaborados en el curso de ciertos proyectos FAO. Una actualización del modelo CYPPAC se incluye en el paquete APT. Otros muchos estudios de ZAE a nivel nacional utilizan modelos más simples, donde no se considera el balance de agua en cultivos específicos, para estimar la productividad de los suelos. A su vez, otros modelos son también utilizados para estimar las pérdidas de producción como consecuencia de la erosión, y para predecir la productividad de pastos y bosques.

SIG

Los sistemas de información geográfica (SIG) han surgido como poderosas herramientas para la manipulación y análisis de grandes volúmenes de datos, estadísticos, espaciales y temporales, que son necesarios para generar, de una forma flexible, versátil e integrada, productos de información, ya sean mapas o informes, para la toma de decisiones sobre el uso de tierras. En los últimos años, FAO ha desarrollado sistemas SIG relacionados con la metodología ZAE y otros modelos similares, a fin de acercarse a la problemática 'tierras-alimentos-personas' a nivel global, nacional y sub-nacional. Hasta ahora las aplicaciones se han dirigido fundamentalmente a relacionar productos del uso de tierras con otros objetivos de desarrollo tales como producción de alimentos, auto-abastecimiento de productos, necesidades de capital o capacidad de soportar población; tomando en consideración limitaciones de fertilidad, salinidad y erosión de suelos y riesgos de degradación de tierras. Muy buenos resultados se han conseguido en el desarrollo de herramientas SIG para la planificación de la recursos naturales, su gestión y control a diferentes escalas.

El desarrollo de estas y otras aplicaciones informáticas conlleva el análisis e interpretación de gran cantidad de datos bio-físicos y socio-económicos, estadísticos, espaciales y temporales, con objeto de producir diversas clases de productos informáticos en forma de imágenes, mapas y otros informes necesarios en la toma de decisiones. Para ello son necesarias herramientas informáticas de análisis espacial que faciliten el fácil acceso a los datos y su manipulación.

El rápido desarrollo de las tecnologías de la información durante la última década ha creado una ocasión única para la elaboración de tales herramientas en la forma de sistemas de información de recursos de tierras de propósitos múltiples (LIS), que pueden ser utilizados para generar, rápida y eficientemente, diferentes tipos de información de acuerdo con las necesidades de los usuarios más diversos. Los LIS contienen bases de datos, modelos, sistemas de apoyo a la decisión e interfases con el usuario que facilitan tales operaciones.

En este contexto, un SIG es el elemento central en la configuración de un LIS, cuya utilidad deriva de su capacidad de funcionamiento dinámico en base a las siguientes características principales:

1. capacidad de computación física para manejar datos, incluyendo su superposición, integración y segregación;

2. capacidad de analizar los datos, formulando hipótesis que comprueben supuestos, definiendo relaciones potenciales y desarrollando teorías;

3. capacidad para relacionar posiciones bi-dimensionales y tri-dimensionales en la superficie terrestre, la atmósfera y la litosfera/hidrosfera/ecosfera, así como procesos cuatri-dimensionales dinámicos (espacio/tiempo), representando operaciones funcionales de sistemas de evaluación, planificación y control de recursos naturales.

Los SIG integran bases de datos de las más diversas clases y fuentes, modelos de análisis de datos, sistemas de apoyo a la decisión, equipos y programas informáticos, y los recursos humanos en el marco institucional donde opere el sistema. La teledetección proporciona datos e imágenes de la cubierta vegetal y usos del territorio, permitiendo una rápida y eficiente monitorización de los cambios de usos que representa un elemento esencial en la evaluación de los riesgos de degradación y capacidad de uso sostenible de las tierras.

Paquetes integrados: Interfases entre bases de datos, SIG y modelos

La integración entre ZAE y SIG, junto con procedimientos y guías para expertos, permite a los estudios de ZAE ser ejecutados mucho más eficientemente, facilitando una presentación flexible de los resultados de acuerdo con las necesidades de los usuarios. El estudio de ZAE realizado por FAO en Kenia (FAO, 1993a) desarrolló un paquete integrado que puede ser fácilmente adaptado a las condiciones y circunstancias de cualquier otro lugar. A su vez, APT es un paquete que integra bases de datos y modelos, pero sus resultados tienen que ser transferidos a un SIG convencional.

El sistema integrado utilizado en el estudio de ZAE de Kenia responde a dos componentes principales:

• una base de datos de recursos tierras;
• un conjunto de modelos, fundamentalmente empíricos y heurísticos, en forma de programas de computador.

La base de datos se obtuvo mediante combinación de diversas capas de información (mapas y tablas) sobre los elementos físicos del medio rural, tales como suelo, relieve y clima. Los modelos fueron formulados, a su vez, para calcular la aptitud y productividad de las tierras, estableciendo su uso ideal (Figura 8). Diversos productos se generaron, tanto en forma gráfica como tabular. El poder de la metodología ZAE radica en esa capacidad para crear bases de datos integradas y con múltiples finalidades.

La integración entre SIG y modelos ZAE no impide que ambos componentes se desarrollen separadamente. Así, los diversos mapas generados por los SIG pueden ser utilizados para transferir a los modelos los datos básicos que necesitan, y sus resultados vuelven de nuevo a los SIG. Es decir, los SIG crean bases de datos para los modelos y viceversa, siendo los resultados de los modelos transferidos a los SIG para su posterior representación gráfica.

El paquete informático utilizado en la metodología ZAE para estudios detallados a nivel de países, consta de cinco programas para implementar los modelos ZAE y otros programas de utilidades para el manejo de la base de datos, análisis estadístico y presentación de resultados. Los programas ZAE analizan la aptitud y productividad de la tierra, incluyendo modelos de cultivos, y se integran con otros programas sobre producción de pastos y bosques y sobre aspectos relacionados con la erosión de suelos. Finalmente, se incorpora en el paquete un modelo de programación lineal para optimizar el uso de tierras a nivel de celdas y distritos.

Programación lineal para tomar decisiones diversas

Otra importante área de desarrollo ha sido la aplicación de modelos de optimización de los resultados de la metodología ZAE/SIG, a fin de analizar patrones de usos alternativos, tanto a nivel regional como de distrito. Tales modelos seleccionan los patrones de usos que mejor satisfacen las necesidades especificas de desarrollo, como por ejemplo producción de alimentos, capacidad de soportar población o nivel de empleo, etc. Por último, se aplica un modelo de programación matemática cuando se trata de hacer una selección entre diferentes usos posibles, por ejemplo capacidad para soportar máxima población, producción de calorías y proteínas, limitaciones para cultivos mixtos y uso de fertilizantes.

Desarrollo futuro de la ZAE y los SIG

El continuado desarrollo de la metodología ZAE/SIG ha servido para extender el rango espacial o escala de su aplicación. Mientras que los conceptos básicos de ZAE son válidos a cualquier escala, los métodos específicos y herramientas de implementación difieren en consonancia con la naturaleza, complejidad y decisión a nivel nacional, distrito, finca e incluso parcela.

Las metodologías ZAE/SIG son adecuadas para cualquier aplicación donde las relaciones entre los recursos y posibles usos de las tierras tienen que ser exploradas, bien en el contexto de estimar la aptitud de los recursos para usos específicos o bien de estimar el impacto de tales usos sobre los propios recursos. Además, las formas conque estas relaciones pueden ser exploradas están mejorando constantemente. Así, están las aplicaciones del tipo de análisis de escenarios que residen en las cuestiones ¿Qué pasa si...? . Dos tipos de interrogantes surgen en estos estudios: 1) qué ocurriría si se modifican una o más de las características de las tierras? (ej. por construcción de terrazas, drenaje, aplicación de fertilizantes, encalado); o 2) qué ocurriría si se modifican las condiciones de uso y manejo de las tierras? (ej. cultivos resistentes a la sequía, cultivos de ciclo más corto, uso de maquinaria, reutilización de residuos). La metodología ZAE/SIG puede estimar las consecuencias de tales cambios bien en términos de capacidad de uso o riesgos de degradación, que responden a dichos supuestos de escenarios ¿Qué pasa si ...? También los costos y beneficios socioeconómicos de tales modificaciones pueden ser evaluados. En estos tipos de aplicaciones, tanto los SIG como los modelos se tiene que desarrollar en intima relación. Los modelos son entonces implementados utilizando insumos, procedimientos y productos de los propios SIG.

FIGURA 11. Ejemplo de resultados de un estudio de ZAE/SIG

Esta metodología se encuentra en continuo desarrollo, siendo las siguientes las etapas más recientemente cubiertas:

• Modelo mejorado del análisis de datos climáticos que tiene en cuenta el efecto de las bajas temperaturas en el cálculo de la DPC.

• Modelos detallados para la estimación de la aptitud de cultivos, que:

• toman en consideración el incremento de C02 y su efecto sobre la eficiencia fotosintética y economía en agua de los cultivos, en el cálculo de la biomasa a partir de la longitud del ciclo del cultivo;

• evalúan mejor las limitaciones agro-climáticas, cuantificando el déficit de humedad del suelo en las diferentes etapas de desarrollo del cultivo;

• permiten incrementos artificiales de temperatura y precipitación para comprobar la sensibilidad de los modelos ZAE a variaciones climáticas;

• permiten la inclusión de consideraciones sobre sostenibilidad en la formulación de escenarios de planificación;

• integran globalmente los cálculos de evapotranspiración potencial (ETp), longitud del periodo de crecimiento (DPC), balance hídrico, biomasa y rendimiento, con los de estimación de aptitud y productividad de tierras.

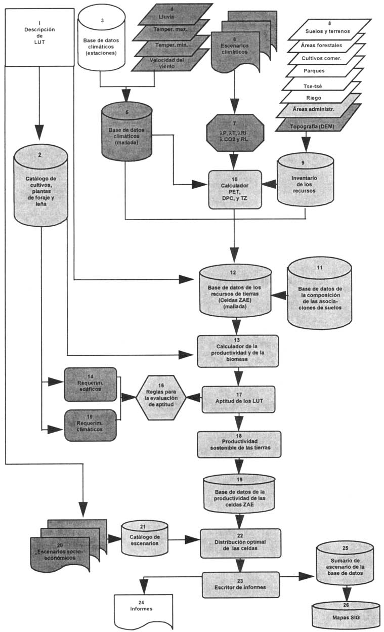
La última versión de la metodología integrada SIG/ZAE se presenta en la Figura 12.

Actualmente, FAO prepara una nueva herramienta mejorada, que incorpora todo estos modelos ZAE y algunas técnicas de apoyo a la decisión (MCDA) para un uso más generalizado en diferentes escenarios agro-ecológicos y socioeconómicos, a fin de servir de una ayuda eficaz a los agricultores. El paquete informático correspondiente funcionará en computadoras PC que sean de fácil adquisición en los países en desarrollo.

FIGURA 12. Aplicación ZAE para un escenario de cambio climático


Indice - Precedente - Siguiente