A starting point for an organising framework is the notion of household entitlement to food. The concept of entitlement, derived form the work of Amartya Sen,3 has by now become extremely widely used by those wishing to investigate issues related to both food security and nutrition. It is pertinent here to use this notion as a basis or stating point in building an operating framework which can provide a functional basis for policy design.
3 See for example Chapter 2 'Entitlement and Deprivation" in Drèze and Sen (1989).
In this context, the word "entitlement" refers to the various means through which households avail themselves of food. It thus describes the sum of the possible methods through which access to food is facilitated. Entitlement is therefore a description of the ability to acquire food, whether through activity on the part of any member of the household, or through a gift or transfer from an external source.
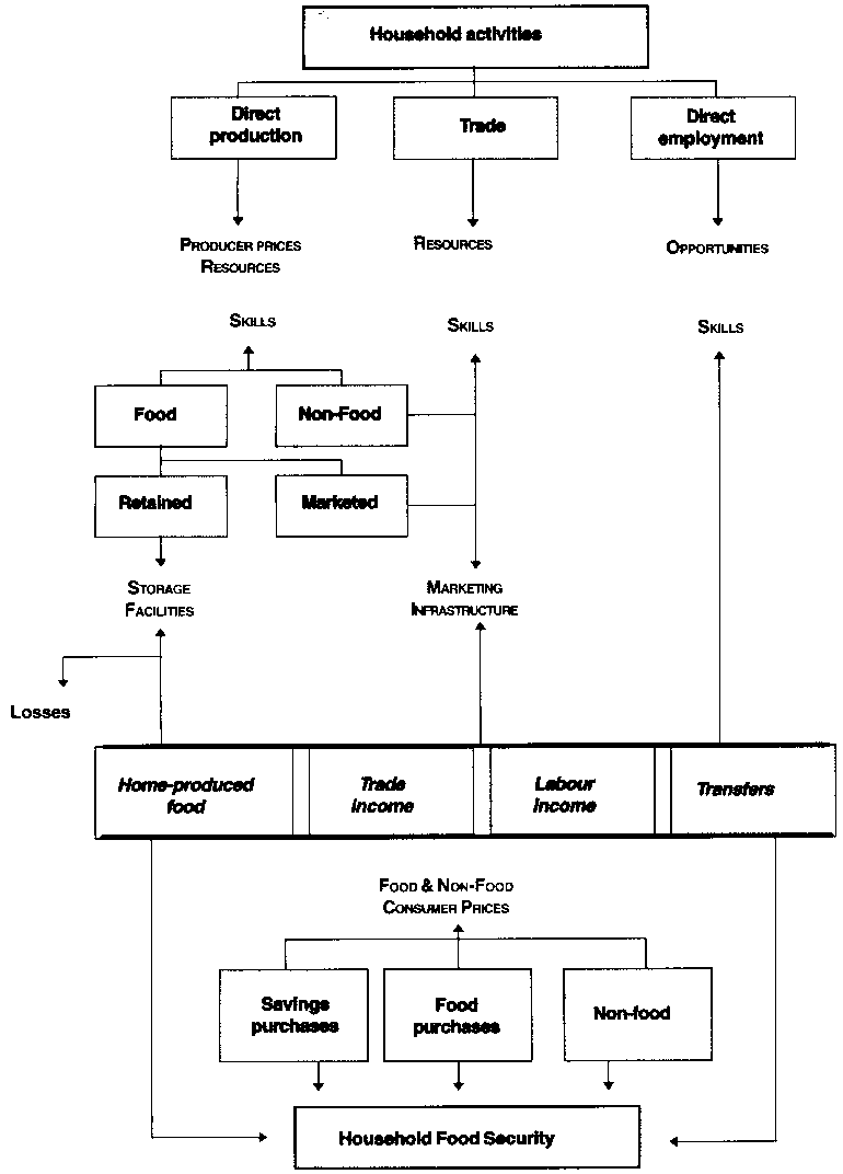
The types of activity through which households create the possibility of acquiring food, are categorised in Figure 1. The possibility of entitlement is created through household production, or through other income-generating activities such as the sale of labour or participation in trading. Of course, a number of these activities may be pursued by the same member of each household, or by different members. In addition, transfers from sources external to the household, i.e. from the state or friends and relatives, will also add to household entitlement.
Entitlement can be perceived as the household's ability to express effective demand for food. It presupposes the availability of food, since for demand to be effective it must be capable of being transformed into consumption. This applies as much to food grown for household consumption as to that purchased with income generated through other activities or from transfers. The former entails a decision to retain part or the whole of the output of productive activity, as opposed to selling it and purchasing a choice of food or non-food commodities. The demand is expressed in this choice, as it is in the decision to grow a food crop in preference to a non-food crop, or to produce nothing at all and instead consume leisure.
As is apparent from the diagram, however, household activity or transfers do not directly result in access to food. There are a number of intervening stages which mediate the process, and determine the extent to which any potential is translated into food security. Both governments and agencies concerned to augment household food security intervene in order to influence this potential, as well as the factors which mediate between potential and reality.
In the first place, the resource endowment of the household will determine its capacity to produce or to trade. As noted above, events such as civil unrest or climatic disasters can seriously deplete households' resource potential, and increase the likelihood of structural food insecurity. If what might have appeared as a transitory problem is not to become chronic, therefore, the replenishment of productive capability should be a necessary part of programmes aimed at reversing this process. Physical resources by themselves, however, may be inadequate, and the upgrading or changing of the range of skills possessed by household members may also be a necessary component of any programme. Thus training in new agricultural techniques, or in the necessary skills required by local industries or trades, can form an integral component of food security interventions.
For many poor households, particularly those whose resource base been eroded by drought, additional resources are the primary requisite if their productive base is to be restored. Recognition of this is apparent in the increasing emphasis on development programmes by government, agencies and donors alike. For other households, both rural and urban, access to productive resources may be less relevant. These will seek, according to their location and particular skill endowment. to generate entitlement to food through trade or direct employment. The promotion of income-generating activities, whether concerned with promoting local employment opportunities or with providing the facilities for increases in self-employed activity (particularly those associated with the rural informal sector), therefore forms a second essential approach to food security.
This much is straightforward, but it must also be remembered that food security implies a secure access to food, and, in circumstances where both the outcome of productive activity is always uncertain, and the purchasing power of cash-generating activities is subject to sudden and dramatic shifts, it is both probable and desirable that households will seek to diversify their occupations, either through the principal income earner undertaking a variety of activities, or through different household members generating income or produce from a variety of tasks. Policies designed to promote food security as a central objective should therefore simultaneously address as many of the resource and skill constraints as possible.
Apart from the choice (to the extent that one exists) between producing food or non-food crops, farm households also make decisions concerning whether to retain or sell the food they produce. To some extent, this decision will be dictated by the existence or non-existence of a marketing infrastructure, but insofar as one exists, the decision will also be influenced by the extent and efficiency of household storage facilities. Where either of these are inadequate, inopportune selling in unfavourable markets can have a detrimental effect on food security. In any case, the absence of adequate storage facilities will, in most circumstances, be likely to lead to heavy storage losses, significantly affecting the seasonal availability of food.
The provision of marketing infrastructure is essential across a wide range of food security issues. Not only is it essential for traded income, derived through both farm and non-farm activity; food and non-food production, but its absence in rural areas will impede the transfer of essential food and non-food commodities, and so reduce the incentive for household economic activity. The importance of this two-way flow is exemplified by the fact that recent experience in many sub-Saharan African countries suggests that, for agricultural producers at least, improvement in the opportunity to purchase is currently as important an incentive as the price received for farm production.
As Figure 1 indicates, the household can gain entitlement to food through, on the one hand home production, and/or income derived from employment or self-employment. Additionally, transfers from the state or individuals can augment the position. Typically these latter sources of entitlement take the form of cash payments or gifts, although in-kind payments and remittances can also be a common occurrence. In the latter case, the household is faced with the previously discussed choice of sale or retention, but either way there is likely to be a "basket" of essential cash purchases which households will wish to undertake. The remainder of this cash income can be used to purchase food. In fact the mix of food and non-food essentials which are purchased will be determined both by availability and price, with both absolute and relative consumer prices being a crucial determinant of household food security.
It is important to recognise the important role which prices play, at both consumer and producer levels. Thus a frequent focus of food security-centred interventions is on the arena of prices. With respect to food security, higher prices are a double-edged weapon, favouring some groups of households at the expense of others, with the potential mediating variable of increased government expenditure on food subsidies itself under pressure from budget constraints,
Finally, it is apparent from Figure 1 that the three variables describing access to food at the household level are: (i) home-produced food, (ii) retained receipts from barter transactions or transfers, and (iii) food purchases. Access to food through any of these sources contributes to the availability of food to the household. Access does not, however, ensure efficient utilisation and says nothing regarding intra-family distribution, both of which can have a profound effect on nutritional status regardless of food availability.
Who are the poor? The overall impression of poverty-related studies in the Region suggests that the ''poor" and food-insecure are more likely to reside in rural, rather than urban areas, and in areas where the transport and marketing infrastructures are poorly developed. They may gain a substantial part of their income from agricultural production (or some other form of self-employment), but their main source of income is likely to be from hiring out the labour of some household members. A significant proportion of them will be headed by women, particularly women who have an absent or no male partner. The following examples provide illustration: In Lesotho, 82 per cent of households reside in rural areas. as do 91 per cent of those classified as "ultra-poor". 26 per cent of the total population live in severe poverty. Interestingly, poverty is not strongly correlated with holding size (WB, 1995c). In Zambia, an estimated 69 per cent of the population have expenditures below the level necessary to provide basic needs in Zambia (WB. 1994). Over 3/4 and more than 1/4 of the urban and rural population, respectively, can be classified as "very poor". In rural areas, there is a higher incidence of poverty in provinces that are remote from the copper belt and primary transport arteries (WB, 1994). Typically, poor households are larger than the average, are more likely to have a female head of household, and a high dependency ratio. In Zimbabwe. poverty is also described as a mainly rural phenomenon. 25 per cent of the population are classified as poor. and 7 per cent very poor (WB, 1995b). Of the poor households in Zimbabwe, 88 per cent reside in rural areas (92 per cent of the 'very poor''), where 40 per cent of households are classified below the poverty line (compared to 12 per cent in urban areas). |
Figure 1 Determinants of household food security
