En este capítulo se describen las características más importantes del sector eléctrico y azucarero de Nicaragua y los proyectos de cogeneración de energía de los ingenios Victoria de Julio y San Antonio comparándose las tecnologías usadas por los mismos.
2.1 El sector eléctrico de Nicaragua
La oferta energética primaria en Nicaragua en 1995 fue de 1.9 Mtoe, con el 62 por ciento procedente de biomasa (FIGURA 1). La producción de electricidad constituye el 6 por ciento del consumo de la energía final, teniendo el 48 por ciento de la población acceso a la electricidad. En 1995, la carga máxima fue de 327 MWe con una capacidad instalada de 393 MWe. No obstante, debido a que algunas plantas estaban operando bajo su capacidad nominal, la capacidad real era solamente de 330 MWe. Con un factor de carga de aproximadamente el 60 por ciento, el consumo de electricidad fue de 1,630 GWh. Cerca del 60 por ciento de la electricidad se genera a partir de derivados de petróleo, sobre todo a partir de búnker C, fueloil (FIGURA 2). Las importaciones de petróleo y los derivados de petróleo constituyen el 13 por ciento de las importaciones totales (y equivalen al 25 por ciento de las exportaciones totales). Aproximadamente el 26 por ciento de este combustible se consume en el sector eléctrico.
Figura 1. Oferta de energía primaria en Nicaragua en 1995
Figura 2. Uso de energía para la generación de electricidad en Nicaragua en 1995
En este momento, una nueva Ley de la industria eléctrica está en proceso de aprobación. Esta ley propone estimular las inversiones privadas en el sector eléctrico de Nicaragua. Poco a poco, se está produciendo un mayor número de inversiones privadas.
El Instituto Nicaragüense de Energía (INE) estimó que la demanda de electricidad de los próximos 20 años crecerá entre un 5.4 y un 6.1 por ciento por año. Esto significa que la capacidad instalada debería aumentar desde un factor de 2.3 hasta uno de 2.7, durante estos años hasta el 2015.
Una solución rápida a la crisis eléctrica de Nicaragua es la importación de electricidad a un precio muy alto y a un contrato de 32 MWe, con una empresa privada para una planta a partir de búnker a un precio de 0.088 $/kWh. INE estima el precio que pagará ENEL por la electricidad será unos 0.065 $/kWh (en caso que no haya una licitación).
2.2 El sector azucarero en Nicaragua
Durante los años ochenta, todos los ingenios fueron nacionalizados por el Gobierno Sandinista. La producción de azúcar fue muy baja durante esa época como resultado de las dificultades nacionales e internacionales. En 1990 se inició la reprivatización de los ingenios, que se concluyó en 1993. Hoy en día, la caña de azúcar es de nuevo el cultivo más importante de Nicaragua.
Siete fueron los ingenios en Nicaragua con una producción total de 4 Ton de caña durante la época de zafra en el período de 1996/1997. Durante la zafra de 1995/1996 se exportó el 44 por ciento del azúcar producido, lo que constituyó el 6 por ciento de las exportaciones totales . Los ingenios de Nicaragua se autoabastecen de electricidad y vapor a partir de bagazo en la época de la zafra, período que puede durar hasta seis meses. El resto del año, tanto el ingenio como la planta eléctrica no se utilizan.
La posibilidad de incrementar la producción de azúcar no resulta muy atractiva para los ingenios, porque tanto el mercado nacional como el mercado estadounidense tienen una demanda de azúcar casi fija y los precios en el mercado mundial son inferiores al precio de costo de producción en Nicaragua. Por lo tanto, si los ingenios quieren crecer como empresa, tendrán que encontrar otras alternativas, como podría ser la venta de electricidad a la red nacional.
2.3 Las iniciativas de la cogeneración de energía de dos ingenios en Nicaragua
Esta sección describe las iniciativas existentes en los ingenios Victoria de Julio y San Antonio que venderán electricidad durante todo el año, a partir de bagazo durante la zafra y a partir de eucalipto (E. Camaldulensis) durante la no-zafra.
2.3.1 El ingenio Victoria de Julio
Victoria de Julio es el segundo ingenio de Nicaragua después de San Antonio y comenzó sus operaciones en 1985 (CUADRO 1). Este ingenio es diferente a la mayoría de los ingenios de Centroamérica. La idea de la electricidad como segundo producto fue concebida en el diseño original de las plantaciones de caña las cuales tienen riego por pivote circular (cada una con un radio de 500 metros). Se creó una infraestructura excelente, compuesta por más de 180 círculos con plantaciones de caña y caminos entre ellos.
Cuadro 1. Parámetros básicos de las iniciativas existentes de la cogeneración en los ingenios San Antonio y Victoria de Julioa
San Antonio |
|||||
|
|
`96/'97 |
`97/'98 |
`00 - `10 |
`96/'97 |
>'98 |
Flujo de caña [kt/día] |
10 |
11 |
13 |
5 |
7 |
Crecimiento caña promedio [thum/ha.año] |
n.d. |
n.d. |
n.d. |
70 |
n.d. |
Plantaciones de eucalipto establecidas [ha] |
1796b |
2496b |
> 3500b |
3675 |
7354 |
Parte del suelo plantado propiedad del ingenio [%] |
72 |
n.d. |
39 |
74 |
n.d. |
Capacidad electr. instalada bruta [MWe] |
9 |
15-27 |
15 - >50 |
12 |
36 |
Excedente durante zafra [MWe] |
0 |
10 |
> 10 |
4c |
16 |
Excedente durante no-zafra [MWe] |
0 |
0 |
> 12 |
0 |
31 |
Efic. estimada caldera, LHV, bruta [%] |
77 |
84 |
84 |
n.d. |
75 |
Eficiencia eléctrica, LHV, bruta [%] |
- |
- |
22 |
- |
20 |
a "n.a.": Datos no disponibles en este momento; "-": no aplicable.
bEl proyecto agroforestal Los Maribios (cerca del ingenio San Antonio) tenía 2620 hectáreas de plantaciones forestales de pequeña escala in 1996.
cEsta electricidad no fue vendida, sino intercambiada por el uso de electricidad del sistema de riego durante la no-zafra.
Las plantaciones de eucalipto de Victoria de Julio
Las plantaciones de eucalipto usan los suelos sobrantes entre las plantaciones circulares de caña. Esto significa que se pueden usar 20 hectáreas (o el 20 por ciento) de cada cuadrado de 1 km por 1 km, teniendo un círculo de caña con riego por pivote circular. El CUADRO 2 muestra más detalles sobre las plantaciones de eucalipto.
Gran parte de los suelos de Victoria de Julio son vertisoles y tienden a agrietarse durante la estación seca, lo que puede dañar las raíces de los árboles.
Se comenzó a plantar eucalipto en 1986, lo que significa que en algunos lugares ya se ha cosechado dos veces. Sólo en unas decenas de hectáreas se hicieron mediciones del peso de los árboles cosechados. El crecimiento promedio en el primer turno (cinco años) fue de 7 ton0 por ciento/ha.año y en el segundo turno (cuatro años, es decir desde el año seis hasta el año nueve) de 10 ton0 por ciento/ha.año.
La planta eléctrica de Victoria de Julio
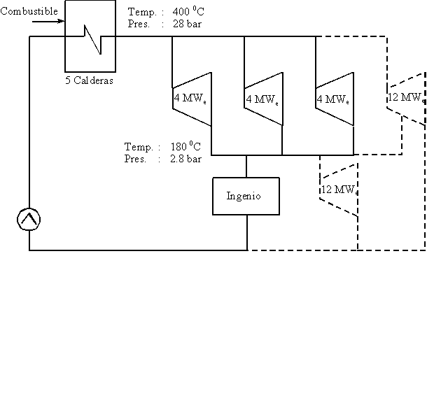
En este momento se encuentran instaladas solamente tres turbinas de contrapresión de 4 MWe cada una. Pero desde hace más de ocho años en el ingenio se encuentran dos turbinas disponibles (sin instalar) de 12 MWe: una de alta y otra de baja presión, ambas de condensación. Lo único que falta (desde ese período), para completar el esquema total de la cogeneración de energía, es la instalación de estas dos turbinas (FIGURA 3). De esta forma, la nueva turbina de baja presión generaría electricidad durante la no-zafra y la nueva turbina de alta presión funcionaría durante todo el año. La capacidad eléctrica bruta durante la zafra es de 24 MWe y durante la no-zafra es de 36 MWe. Como la temperatura y la presión del vapor son relativamente bajas, la eficiencia también se ve limitada en un 20 por ciento (basado en el poder calorífico inferior).
Figura 3. Esquema de la planta eléctrica del ingenio Victoria de Julio. Las líneas continuas indican la parte de la planta eléctrica ya existente y las líneas discontinuas las extensiones de la misma.
2.3.2 El ingenio San Antonio
El ingenio San Antonio es el más grande de Nicaragua. Comenzó su producción como primer ingenio de Nicaragua en 1893 y tuvo progresivas mejoras técnicas a lo largo de su historia (CUADRO 1).
Las plantaciones de eucalipto de San Antonio
Las primeras plantaciones de eucalipto se establecieron en las partes del terreno del ingenio que no eran aptas para la caña. Las plantaciones más recientes están a unos 15 km al norte de las mencionadas partes, en tierras alquiladas y compradas. En el futuro las plantaciones se extenderán, ya que se planea alquilar y comprar suelos que se encuentran distantes hasta unos 50 km del ingenio. Generalmente, las plantaciones están establecidas en suelos degradados o de los que es muy difícil obtener ganancias mediante cultivos agrícolas. En estos suelos el eucalipto puede a veces competir con los cultivos agrícolas. El CUADRO 2 muestra más detalles sobre las plantaciones de eucalipto de San Antonio.
Cuadro 2. Principales parámetros técnicos de las plantaciones de eucalyptus camaldulensis en los ingenios San Antonio y Victoria de Julio.
San Antonio |
Victoria de Julio | |
Precipitación anual promedio [mm] |
1352 |
1114 |
Rotación de la cosecha [año] |
6 |
4-5 |
Vida útil de la plantación [año] |
24 |
± 20 |
Densidad de la plantación [plantas/ha] |
2200 | |
Costo por planta [¢/planta] |
1.6 |
3.3 |
Mejoramiento genético |
sólo selección de semillas del banco de semillas local | |
Subsoleo |
se aplica | |
Fertilización |
no se aplica | |
Riego |
no se aplica | |
Control de las malezas |
manual, mecánico y con herbicidas |
manual |
Pesticidas utilizados |
durante establecimiento contra hormigas | |
Método de cosecha |
motosierra | |
Uso de hojas y ramas pequeñas |
se quedan en el campo | |
Distancia máx. Desde el ingenio [km] |
55 |
15 |
Secado al aire del eucalipto |
en 1 mes con una humedad del 45 al 25 - 18% | |
Astillado del eucalipto |
centralizado en la planta eléctrica | |
La estructura de las plantaciones facilita el uso de tractores pequeños para la limpieza, esto en combinación con las limpiezas manuales, resulta más económico y efectivo. Se está experimentando el uso de herbicidas. Tal vez la estrategia óptima dependa de los distintos tipos de suelos.
Con el objetivo de aumentar la oferta de madera para la cogeneración de energía, el ingenio está negociando con pequeñas cooperativas de campesinos del proyecto agroforestal de Los Maribios. En este proyecto se hayan establecidas más de 2 500 ha de plantaciones a pequeña escala, el 71 por ciento de las cuales se compone de eucalyptus camaldulensis.
La planta eléctrica de San Antonio
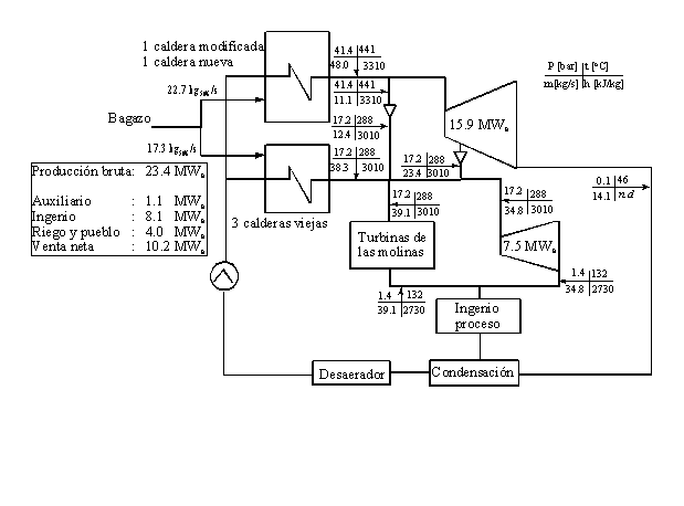
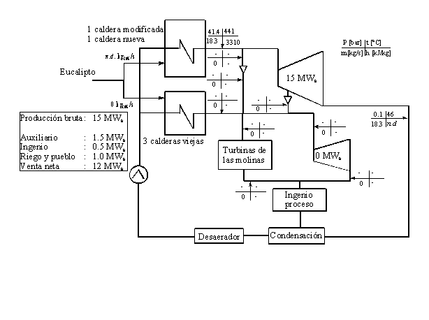
El ingenio San Antonio acaba de instalar una turbina de extracción-condensación y una nueva caldera. La turbina es de segunda mano, pero casi sin uso. También se modificó una caldera existente, aumentando su presión a 41 bar. Durante la zafra, la extracción de la turbina va a las turbinas de los molinos y a otra turbina existente (y más vieja) de 7.5 MWe de contrapresión. El vapor obtenido por estas turbinas se utiliza para la producción de azúcar (FIGURA 4). Fuera de la zafra, se planea utilizar sólo la turbina "nueva" en combinación con una de las calderas de alta presión, condensando todo el vapor (FIGURA 5). De esta manera, la capacidad eléctrica bruta instalada durante la zafra es de 26 MWe y durante la no-zafra es de 15 MWe.
Otra posibilidad para aumentar la capacidad generada durante la no-zafra, es usar la extracción de vapor de la turbina "nueva" con el fin de alimentar la turbina vieja, lo cual contribuiría al aumento de la capacidad eléctrica de la turbina "nueva". De esta manera, la generación máxima bruta durante la no-zafra sería de 26 MWe. El uso de la turbina vieja durante la no-zafra reduciría entonces la eficiencia, ya que la misma no es de condensación.
El plan para el futuro es que todo el vapor destinado a los molinos y al proceso de la fábrica sea producido por cogeneración completa.
Figura 4. Esquema de la planta eléctrica del ingenio San Antonio durante la zafra. La turbina grande puede generar 19.3 MWe cuando la extracción de vapor es máxima. Si no hay extracción de vapor, su capacidad es de solamente 15 MWe. "n.d." significa no disponible.
Figura 5. Esquema de la planta eléctrica del ingenio durante la no-zafra. La turbina grande puede generar 19.3 MWe cuando la extracción de vapor es máxima. Si no hay extracción de vapor, su capacidad es solamente de 15 MWe. "n.d." significa no disponible.
2.3.3 Comparación de la tecnología usada
Las plantaciones energéticas
Las plantaciones energéticas de Victoria de Julio y San Antonio son semejantes. Una ventaja inherente a Victoria de Julio es que las plantaciones de eucalipto están cerca del ingenio, dentro de una infraestructura excelente de caminos. En San Antonio, la mayoría de las plantaciones se encuentran más alejadas, pero se usan suelos de mejor calidad y más eficientes para el cultivo de la caña. Una ventaja de las plantaciones del ingenio de San Antonio es su disposición que facilita el uso de tractores pequeños para la limpieza entre las líneas de árboles. En Victoria de Julio ésta solución no es posible porque el suelo no es apto para el uso de tractores durante la estación de lluvias (la no-zafra).
Además, en este momento en Victoria de Julio se pretende resolver lo antes posible algunos problemas con relación a la producción de azúcar y al contrato con ENEL, si bien se tiene la conciencia de lo que se debe hacer, pero la falta de dinero es determinante para el mantenimiento de las plantaciones, que consecuentemente repercute en la calidad de los productos.
Las plantas eléctricas
Una diferencia notable entre las plantaciones energéticas es que la presión del vapor en San Antonio es más alta que la presión en Victoria de Julio, lo que da como resultado una eficiencia (bruta) más elevada en la primera planta (22 por ciento frente a 20 por ciento). Existe otra diferencia interesante. En un sistema donde un ingenio usa sólo vapor durante medio año, se produce generalmente una subutilización de uno o varios componentes de la planta eléctrica. Esta diferencia fundamental entre el diseño del esquema de San Antonio y el de Victoria de Julio está relacionada con la ubicación de esta subutilización, con consecuencias en la variación de la capacidad vendida durante el año.
En Victoria de Julio hay una subutilización de la capacidad de la turbina de condensación de baja presión (FIGURA 3) durante la época de la zafra, debido a que se prescinde del uso de la misma en dicha época. En San Antonio hay una subutilización durante la época de la no-zafra de parte de la turbina de alta presión de extracción-condensación como así también de las calderas, dependiendo del esquema final de la turbina vieja (FIGURA 4). En Victoria de Julio como consecuencia de la subutilización, la capacidad eléctrica bruta generada es mayor durante la no-zafra, en cambio en San Antonio la capacidad eléctrica bruta generada es mayor durante la zafra (o la misma en todo el año si se tiene en uso la turbina vieja durante la no-zafra). Si se observa que los ingenios tienen un uso de electricidad significativo durante la zafra, la variación de la capacidad eléctrica para venta a la red nacional en Victoria de Julio es mucho mayor que la variación eléctrica provocada en San Antonio. Esta puede ser una ventaja importante para San Antonio en sus negociaciones con ENEL, porque el valor de una capacidad fija es más alto que el de una capacidad variable. Es importante analizar esta ventaja teniendo en cuenta las inversiones necesarias por kWe, que podrían ser más altas en el ingenio San Antoni