Areas become contaminated because pesticides escape out of the store into the environment. This can take place in various ways:
pesticides may infiltrate the soil;
they may be carried away by wind;
they may be spread by runoff;
they may leach out into the groundwater and subsequently spread underground, eventually entering rivers or lakes.
The most important ways of spreading are infiltration (of the soil or towards the groundwater) and dispersal by wind. Distribution of pesticides by runoff should be considered a form of infiltration. (Runoff may be taken into account by assessing the places where runoff has concentrated and deposited the pesticides and subsequently considering this to be a place where infiltration has occurred.)
Distribution by wind contaminates the surface of the area surrounding the site. Distribution by infiltration contaminates the soil below the storage site and may lead to contamination of the groundwater and eventually, after further distribution, to contamination of surface water (e.g. lakes and rivers).
The following figure summarizes these distribution possibilities. Step 2 describes the two most important distribution routes and explains how to calculate the size of the affected area. It also presents a methodology for calculating the concentrations to be expected in the contaminated area.
Four steps need to be taken in order to determine the area that is contaminated:
Step 1 determines which of the pesticides that have been spilled are relevant, i.e. may have caused contamination.
Step 2 determines whether these relevant pesticides have infiltrated the soil and, if so, to what depth.
Step 3 determines whether the relevant pesticides have leached into the groundwater and, if so, which area around the store will have contaminated groundwater.
Step 4 determines whether the relevant pesticides have been distributed by the wind and if so, which area around the store is contaminated.

Distribution of contaminants from a store into the environment
First, use Table 1.1 to list all pesticides that have been spilled.
TABLE 1.1
| Pesticides (see Note) (chemical name) | Amount spilled (estimate) |
Note: When the pesticides that have been spilled are known, consult Appendix 3, which describes nearly 40 common (obsolete) pesticides and gives information relevant to later parts of this manual. Pesticides not included in that appendix may be found in the literature listed in Appendix 9. When pesticides cannot be identified, take a sample as described in Part C - Checking and send it to a chemical laboratory for testing.
Second, using Table 1.2, determine which of the spilled pesticides are “relevant”. Not all pesticides that have inadvertently entered the environment are harmful to the extent that they cause contamination and an impact on human health. Therefore, a distinction must be made between those pesticides that are likely to cause contamination (relevant pesticides) and those that are not (not relevant pesticides).
Relevant pesticides are pesticides that have been spilled in considerable quantities and that are not readily degrading. The rate of degradation is expressed in half-life, or as DT50 in soil. (See Appendix 5 for a description.) When the half-life of a pesticide (its DT50 value) is less than six months, the pesticide may be considered as readily degradable and therefore not relevant. The likelihood of the occurrence of health risks caused by leakage of such a pesticide is negligible. Apart from the degradation rate, the amount of spilled pesticide is also important. Spillages of less than 100 litres, or 100 kg, are considered too small to cause health risks through contamination.
TABLE 1.2
| A Pesticides spilled (name) | B Quantity > 100 kg. or 0.1 m ? (yes/no) | C DT50-soil (refer to Appendix 3) | D DT50 > 1/2 year? (yes/no) | E Pesticide relevant? (yes, if answers in columns B and D are both yes otherwise no) |
Conclusion
Are some of the spilled pesticides to be considered relevant? Yes/No
If No, stop. If yes, list the relevant pesticides in Table 1.3 and proceed with steps 2–6 for each individual pesticide that was considered relevant.
TABLE 1.3
| Relevant pesticides | Amount spilled |
Differentiate between pesticides stored in the open and those stored under a roof.
When in the open:
For highly mobile pesticides, the subsoil is contaminated to the groundwater level or to a layer of low porosity.
For moderately mobile pesticides, the subsoil is contaminated to the groundwater level or to a layer of moderate or low porosity.
For slightly mobile pesticides, only the topsoil (the upper 0.5 metres) will be contaminated.
When under a roof:
If considerable amounts of liquid pesticides (> 0.1 m3) have been spilled, pesticide mobility is very high and soil porosity is high, then contamination may extend to deep below the soil surface.
If considerable amounts of liquid pesticides (> 0.1 m3) have been spilled, pesticide mobility is high and soil porosity is moderate or high, then contamination may extend to a depth of a few metres below the soil surface.
In all other cases, only the topsoil (0–0.5 metres) will be contaminated.
Infiltration of pesticides into the soil applies to liquids and solids. (Note that infiltration may also occur at sites where pesticides have been accumulating, due to runoff, for instance, or to loading and unloading.) Liquid pesticides will drain into the soil and dissolve in the soil moisture. Solid pesticides will usually first spread from the store on to the soil surface (e.g. by wind or runoff) and may subsequently also infiltrate the soil, after being dissolved in rainwater. Either way, pesticides will always dilute with the soil moisture. The concentration of the pesticide in the soil, therefore, is the concentration of the pesticide in the soil moisture. The maximum pesticide concentration in the soil depends on the solubility of the pesticide in water (see Appendix 2).
Use Tables 2.1 and 2.2 to calculate the concentration of the pesticide in the soil. The concentration is abbreviated as C0.
TABLE 2.1
| Relevant pesticide | Indicate M = amount spilled (kg or litres) | Indicate or estimate T = period of spillage (years) | Calculate L = annual load of pesticides infiltrating (L = M/T) (kg/year) |
TABLE 2.2
| Relevant pesticide | Use L = annual load (kg/year) | Indicate R = annual rainfall (m/year) | Estimate A = area of spill (m2) | Indicate S = solubility in water (kg/m3) (see Appendix 3) | Calculate L/(R × A) (kg/m3) |
In general terms, one can assume that spills of pesticides that have infiltrated the soil will eventually reach the groundwater, unless characteristics of the pesticides or the site make that unlikely. Characteristics that could influence the leaching of pesticides into the groundwater include the amount of rainfall, soil drainage, the depth of the groundwater, the type of storage, the given pesticide's mobility and its degradation.
Use Table 3.1 to predict the transport of pesticides towards the groundwater.
Using Table 3.1 will lead to one of two conclusions: the spilled pesticides will reach the groundwater or they will not. If they will not, this means that leakages will not cause the groundwater to become contaminated. Nevertheless, it is wise to take one or a few groundwater samples to check the accuracy of the prediction. (See Part C - Checking.) If it is concluded that the spilled pesticides will reach the groundwater, the next step is to determine how far the contamination has spread. This is dealt with in the following section.
The distribution downstream of pesticides in the groundwater aquifer creates an area where the groundwater is contaminated. If the groundwater is used for drinking or irrigation, or if it discharges into a river or lake whose water is used for drinking or irrigation, it is important to know the concentrations of the contaminants in the water. This may be done by calculating the groundwater concentration C1 at a point where the pesticide enters the aquifer. To carry out this calculation, data are needed about the geohydrology of the storage site. These data are usually available from hydrologists at the given country's Ministry of Agriculture or Water Resources department.
Now calculate the concentration in the groundwater under the spot where spillage has occurred.
TABLE 3.1
| Number | Input data | Value | Conclusion |
| 1 | Depth of groundwater | <2 m | Groundwater always reached |
| <5 m | Proceed with 2 | ||
| >5 m | Proceed with 2 | ||
| 2 | Amount of pesticides spilled | >100 litres or 100 kg | Proceed with 3 |
| >100 litres or 100 kg | Groundwater never reached, unless groundwater close to surface (< 2 m) | ||
| 3 | Pesticides stored in a closed or half-open store? (see Table I in Appendix 1) | Yes | Groundwater never reached, unless groundwater <5 m |
| No | Proceed with 4 | ||
| 4 | Time period since start of spillage | < 1 year | Groundwater never reached, unless pesticide mobility high |
| > 1 year | Proceed with 5 | ||
| 5 | Annual rainfall | > 2000 mm | Groundwater always reached |
| =< 2000 mm | Proceed with 6 | ||
| 6 | Pesticide mobility (see Appendix 3) | High | Groundwater always reached |
| Low | Proceed with 7 | ||
| 7 | Degradation (see Appendix 3) | High (DT50 soil < 10 days) | Groundwater never reached |
| Low (DT50 soil > 10 days) | Groundwater always reached |
TABLE 3.2
| Input data | Dimension | Value |
| Determine hydraulic gradient (i) | ||
| • use groundwater level measurements or groundwater contour maps | No dimension | |
| Determine hydraulic conductivity (K) - use Table 3.3 | m/day | |
| Calculate q (specific groundwater discharge) q = K × i × 365 | m/year | |
| Estimate A (surface area of the place where spillage has occurred) A = length × width | m2 | |
| Determine R (annual rainfall) | m/year | |
| Calculate R × √A/q × b (assume b=1 m) | No dimension | |
| C0 (calculated in Step 2 of Appendix 1) | kg/m3 |
TABLE 3.3
Typical values for the hydraulic conductivity of various unconsolidated deposits and rocks
| Type of material | K (m/day) |
| Unconsolidated deposits | |
| Gravel | 1000 |
| Clean sand | 100 |
| Silty sand | 10 |
| Silt Loess | 1 |
| Glacial till | 0.1 |
| Unweathered marine clay | 0.001 |
| Shale | 0.0001 |
| Rocks | |
| Karst limestone | 1000 |
| Permeable basalt | 100 |
| Fractured igneous and metamorphic rocks | 100 |
| Limestone and dolomite without karst | 10 |
| Sandstone without fractures | 10 |
| Unfractured igneous and metamorphic rocks | 0.00001 |
Note: Once the pesticide has reached the groundwater table, it is assumed that it will instantly mix with the upper part of the saturated zone. This mixing zone near the water-table zone has an unknown thickness b. For practical purposes, assume that b=1.0 m. Furthermore, it is assumed that the aquifer is polluted over the entire width of the storage facility. The latter is assumed to be √ A.
Distribution by wind usually takes place only over relatively short distances, in the order of tens of metres. Dust may be spread over a larger area by strong winds, but the amount of material blown far away will then be small.
To determine the spreading of pesticides by wind, it is necessary first to determine whether or not the relevant pesticides can be distributed by wind.
Only if pesticides are available as powder may the distribution of them by wind take place.
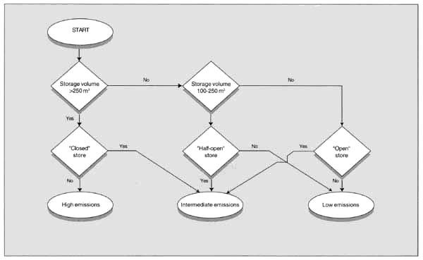
Second, the characteristics of the store have to be determined. To do so, the following parameters must be known:
the volume of the store (length × width × height);
the “openness” of the store (if walls extend to the roof, the store is considered “closed”; if there are no walls at all, the store is considered
TABLE 4.1
| Relevant pesticides | Powder? (yes/no) |
“open”; and a store with large ventilation openings or broken windows is considered “half-open”).
Next it is necessary to determine whether or not emissions from the store are likely to be high (see Figure).
Use the outcome of this decision tree in Step 6, which helps users determine the concentrations in the area contaminated by the depositing of pesticides by wind.

Decision tree determining the likelihood of distribution by wind