Use Table A to list all the pesticides that have been spilled at the site.
TABLE A
| Pesticides (chemical name) | Amount spilled (in kg or litres) (estimate) |
Now use Table B to determine which of the spilled pesticides are relevant.
TABLE B
| A Pesticide spilled (name) | B Quantity > 100 kg or 100 litres? (yes/no) | C DT50 soil (refer to Appendix 3) | D DT50 > 60 days? (yes/no) | E Pesticide relevant? (yes, if responses in column B and D are yes: otherwise, no) |
Conclusion
Are some of the spilled pesticides to be considered relevant? Yes/No
If yes, list the relevant pesticides in Table C and proceed with steps 2 through 6 for each pesticide considered relevant.
TABLE C
| Relevant pesticide | Amount spilled |
Use Tables D and E to calculate C0 (the concentration of the pesticide in the soil at the point of the spillage).
TABLE D
| Relevant pesticide | Indicate M = amount spilled (kg or litres) | Indicate or estimate T = period of spill (years) | Calculate L = annual load of pesticides infiltrating (L = M/T) (kg/year) |
TABLE E
| Relevant pesticide | Use L = annual load (kg/year) | Indicate R = annual rainfall (m/year) | Estimate A = area of spill (m2) | Indicate S = solubility in water (kg/m2) (see Appendix 3) | Calculate L/(R × A) (kg/m3) |
Conclusion
C0 pesticide = ……kg/m3
Use Table F to predict the transport of pesticides towards the groundwater.
TABLE F
| Number | Input data | Value | Conclusion |
| 1 | Depth of groundwater | <2 m | Groundwater always reached |
| <5 m | Proceed with 2 | ||
| >5 m | Proceed with 2 | ||
| 2 | Amount of pesticides spilled | >100 litres or 100 kg | Proceed with 3 |
| <100 litres or 100 kg | Groundwater never reached, unless groundwater close to surface (<2 m) | ||
| 3 | Pesticides stored in a closed or half-open store? (see Table I in Appendix 1) | Yes | Groundwater never reached, unless groundwater <5 m |
| No | Proceed with 4 | ||
| 4 | Time period since start of spillage | < 1 year | Groundwater never reached, unless pesticide mobility high |
| > 1 year | Proceed with 5 | ||
| 5 | Annual rainfall | >2000 mm | Groundwater always reached |
| =<2000 mm | Proceed with 6 | ||
| 6 | Pesticide mobility (see Appendix 3) | High | Groundwater always reached |
| Low | Proceed with 7 | ||
| 7 | Degradation (see Appendix 3) | High (DT50 soil < 10 days) | Groundwater never reached |
| Low (DT50 soil > 10 days) | Groundwater always reached |
Conclusion
Groundwater always reached. Proceed with Step 3.
Groundwater never reached. Proceed to Step 4.
Now use table G to determine C1, the pesticide concentration in the groundwater.
TABLE G
| Input data | Dimension | Value |
| Determine hydraulic gradient (i) | ||
| - use groundwater level measurements or groundwater contour maps | No dimension | |
| Determine hydraulic conductivity (K) - use Table 3.4 | m/day | |
| Calculate q (specific groundwater discharge) | ||
| q = K × i × 365 | m/year | |
| Estimate A (surface area of the place where spillage has occurred) | ||
| A = length × width | m2 | |
| Determine R (annual rainfall) | m/year | |
| Calculate R × √A / q × b | ||
| (assume b = 1 m) | No dimension | |
| C0 (calculated in Step 2 of Appendix 1) | kg/m3 |
Conclusion
C1 pesticide = …… kg/m3
Use Table H to determine whether the relevant pesticides can be distributed by wind.
TABLE H
| Relevant pesticides | Powder? (yes/no) |
Conclusion
Since the relevant pesticide is not available as a powder, distribution by wind will not take place.
Since the relevant pesticide is available as a powder, distribution by wind may take place.
Now use Table I to characterize the store.
TABLE I
| Calculate the volume of the store (length × width × height in meters) | ||
| Indicate the openness of the store | Walls extend to the roof | Closed |
| No walls | Open | |
| Large ventilation openings or broken windows | Half-open |
Conclusion
The store is considered closed.
The store is considered half-open.
The store is considered open.
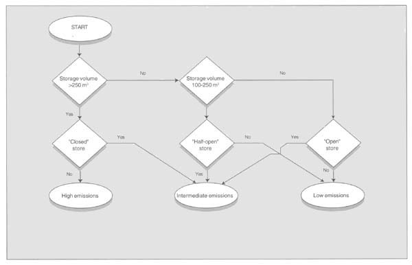
Now use Figure A determine whether or not emissions from the store are likely to be high.

FIGURE A
Decision tree determining the likelihood of distribution by wind
Conclusion
High emission have occurred at the site.
Intermediate emissions have occurred at the site.
Low emissions have occurred at the site.
GROUNDWATER
Draw up a list of vulnerable objects in the immediate surroundings of the store (within a radius of 300 metres) that might be influenced by groundwater contamination. Objects vulnerable to contamination by pesticides via groundwater are wells, springs, rivers, lakes, reservoirs and ponds.
TABLE J
| Possible exposure points (groundwater) | Yes? | Distance from the store (m) |
| Wells | ||
| Springs | ||
| Rivers | ||
| Lakes | ||
| Reservoirs | ||
| Ponds | ||
| Other |
Determine the principal direction of groundwater flow. In the absence of groundwater level measurements, use the direction of steepest descent of the regional topography.
Subsequently, determine the downstream quadrant by drawing two lines at an angle of 45° with the principal direction of groundwater flow, as shown in Figure B.
Check if any exposure points or vulnerable objects are located inside the downstream quadrant. Mark these objects as “at risk”.

FIGURE B
Delineation of the downstream quadrant
Conclusion
There are no relevant points exposed to groundwater contamination.
Identified exposure points are ................. at ................. metres from the store.
WIND
Use Table K to list the vulnerable objects in the immediate surroundings of the store (within a radius of 300 metres) where the topsoil might be contaminated by wind.
TABLE K
| Possible exposure points (wind) | Yes? | Distance from the store (m) |
| Houses | ||
| Schools | ||
| Meeting places | ||
| Hospitals |
Conclusion
There are no relevant points exposed to contamination by wind.
Identified exposure points are ................. at ................. metres from the store.
POINTS EXPOSED TO GROUNDWATER CONTAMINATION
First, use Table L to calculate the relative distance (d) for each relevant pesticide.
TABLE L
| Input | Dimension | Value |
| Log Koc - ask geohydrologist | Log(ml/g) | |
| Calculate constant (a) A = log Koc - 3 | No dimension | |
| Calculate retardation (r) R = 0.3 + 2 × 10a | No dimension | |
| Retrieve q (groundwater discharge) - refer to Table G | m/year | |
| Determine T (time since start of spillage) - refer to Table D | Years | |
| Calculate s (horizontal distance travelled by the centre of mass of the dispersion front) s = (Q/R) × T | Metres | |
| Measure the distance between storage and exposure point (x) - refer to Table J | Metres | |
| Calculate relative distance (d) d = x/s | Metres | |
| Is one of the exposure points a well, spring or river? If yes, indicate discharge Q | m3/year | |
| Is one of the exposure points a lake, reservoir or pond? If yes, indicate volume V | m3 |
If one of the exposure points is a well, spring or river, calculate the mixing ratio mg. If other exposure points are lakes, reservoirs or ponds, calculate the mixing ratio ms. See page 53.
pesticide: (R × A)/Q = .................
The mixing ratio mg pesticide = .................
Now calculate a correction factor (fg) that takes into account hydrodynamic dispersion. Use Figure C to look up the value for fg corresponding to the relative distance d (calculated in Table L).

FIGURE C
The correction factor fg as a function of the relative distance d
fg pesticide = .................
Next, use Table M to calculate concentrations at the relevant exposure points (Cg).
TABLE M
| Pesticide | C1 = | fg = | mg = | Cg = C1 × fg × mg = …… kg/m3 |
| Pesticide | C1 = | fg = | mg = | Cg = C1 × fg × mg = …… kg/m3 |
| Pesticide | C1 = | fg = | mg = | Cg = C1 × fg × mg = …… kg/m3 |
| Pesticide | C1 = | fg = | mg = | Cg = C1 × fg × mg = …… kg/m3 |
Conclusion
The calculated concentration of pesticides in the well/spring/river (Cg) is Cg = C1 × fg × mg = ................. kg/m3 × 1 000 000 = ................. μg/l. Notrelevant. There are no relevant points exposed to groundwater contamination.
For a lake, reservoir or pond with water volume V, calculate the mixing ratio (ms):
pesticide: R × A/Q = .................
The mixing ratio mg pesticide = .................
Then, calculate a correction factor (fs) that takes into account hydrodynamic dispersion. Use Figure D to look up the value for fs corresponding to the relative distance d (calculated in Table L).

FIGURE D
The correction factor fs as a function of the relative distance d
fs pesticide = .................
Next, use Table N to calculate concentrations at the relevant exposure points (Cs).
TABLE N
| Pesticide | C1 = | fs = | ms = | Cs = Cl × fs × ms = …… kg/m3 |
| Pesticide | C1 = | fs = | ms = | Cs = Cl × fs × ms = …… kg/m3 |
| Pesticide | C1 = | fs = | ms = | Cs = Cl × fs × ms = …… kg/m3 |
| Pesticide | C1 = | fs = | ms = | Cs = Cl × fs × ms = …… kg/m3 |
Conclusion
The calculated concentration of pesticides in the lake/reservoir/pond (Cs) is Cs = Cl × fs × ms = ................. kg/m3 × 1 000 000 = .................μg/l. Not relevant. There are no relevant points exposed to groundwater contamination.
POINTS EXPOSED TO CONTAMINATION BY WIND
In Step 4 (Figure A) the level of emissions by wind were determined (as high, intermediate or low). Now use Figure E, F or G to determine the deposition at the exposure points.

FIGURE E
High emission

FIGURE F
Intermediate emission

FIGURE G
Low emission
Conclusion
The expected deposition at the exposure points (based on Figure E,F or G) at ................. metres from the store is ................. g/m2/year. Not relevant. There are no relevant points exposed to wind contamination.
Use Table O to choose the relevant exposure routes.
TABLE O
| Exposure points | Relevant exposure route | ||
| Wells | Drinking-water | ||
| Springs | Irrigation water | ||
| Rivers | Fishing | ||
| Lakes | Water used for bathing/washing/swimming | ||
| Reservoirs | |||
| Ponds | |||
| Houses | Direct contact | ||
| Schools | Consumption of crops, vegetables or fruit | ||
| Meeting places | |||
| Hospitals | |||
Conclusion
The relevant exposure route at the location for ................. is ................. Proceed with Step 8.
There are no relevant points exposed to groundwater contamination.
There are no relevant points exposed to wind contamination.
PERMISSIBLE EXPOSURE LEVELS FOR GROUNDWATER
Use Table P to compare the predicted concentrations found in Step 6 with the permissible concentrations.
TABLE P
| Exposure point | Exposure route | Predicted concentration (μg/l) | Permissible exposure level (μg/l) (see Appendix 3) | Permissible levels exceeded? (yes/no) |
Conclusion
The permissible exposure level for ....................... (full exposure route) is exceeded for ....................... (name of pesticide). Contamination poses risks to human health.
The permissible exposure level for ....................... (full exposure route) is not exceeded for ....................... (name of pesticide).
Not relevant. There are no relevant points exposed to groundwater contamination
PERMISSIBLE EXPOSURE LEVELS FOR WIND
With the help of Appendix 3, select the permissible concentrations for the relevant exposure routes. List them in Table Q.
TABLE Q
| Relevant pesticide | Relevant exposure route | Use permissible concentration (direct contact) (mg/kg dm) |
Next use Table R to determine the permissible deposition.
TABLE R
| Indicate total amount of spilled pesticides (see Table A) in kg or litres | ................. kg or litres |
| Choose average emission level (see Step 4) | 25 kg/hour (high) |
| 12.5 kg/hour (intermediate) | |
| 2.5 kg/hour (low) | |
| Calculate duration of deposition: total amount spilled ÷ average emission level | ................. hours |
| Calculate permissible deposition: | |
| permissible deposition = (permissible concentration × 0.5 × 365 × 24)/emission hours | g/m2/year |
Use Table S to compare the actual deposition found in Step 6 with the permissible deposition.
TABLE S
| Exposure point | Exposure route | Predicted deposition (g/m2/year) (see Step 6) | Permissible deposition (g/m2/year) (see Table Q) | Permissible levels exceeded? (yes/no) |
Conclusion
The deposition ....................... metres from the store is below the permissible deposition level.
The deposition ....................... metres from the store is above the permissible deposition level. Contamination of the topsoil poses risks to human health.
Use Table T to determine which situation applies.
TABLE T
| Predicted result | Predicted result to be checked? | Protective measures recommended? (yes/no) | Remediation recommended? (yes/no) |
| Topsoil is contaminated and poses risks to human health | Yes | Yes | Yes |
| Topsoil is contaminated but does not pose risks | Yes | Not necessary but may be taken for psychological reasons | No |
| Groundwater is contaminated and poses risks to human health | Yes | Yes | Yes |
| Groundwater is contaminated but does not pose risks | Yes | No | No |
Conclusion
Follow-up measures are needed.
Follow-up measures are not needed.
A large quantity of obsolete pesticides, mainly DDT, received from a European government but never used has been stored at this site, presumably since the 1960s. Although the obsolete pesticides have been properly stored since 1996, they were poorly stored before then. The DDT was originally packed in sacks and plastic, and the store consisted of a corrugated iron roof placed over four wooden poles. There were no walls. A farmhouse is situated nearby, at a distance of around 80 metres. The total amount of DDT stored is estimated at about 25 tons in powder form.
Use Table A to list all pesticides that have been spilled at the site.
TABLE A
| Pesticide (chemical name) | Amount spilled (in kg or litres) (estimate) |
| DDT | 25 000 |
Second, use Table B to determine which of the spilled pesticides are relevant.
TABLE B
| A Pesticides spilled (names) | B Quantity > 100 kg. or 0.1 m? (yes/no) | C DT50 -soil (refer to Appendix 3) | D DT50 >50 days? (yes/no) | E Pesticide relevant? (yes, if answers in columns B and D are both yes: otherwise no) |
| DDT | Yes | 4–30 years | Yes | Yes |
1 Data in boldface type are the responses for this hypothetical store.
Conclusion
Are some of the spilled pesticides to be considered relevant? Yes/No
If yes, list the relevant pesticides in Table C and proceed with steps 2 through 6 for each pesticide considered relevant.
TABLE C
| Relevant pesticides | Amount spilled |
| DDT | 25 000 kg |
Use Tables D and E to calculate C0 (the concentration of the pesticide in the soil at the point of the spillage).
TABLE D
| Relevant pesticide | Indicate M = amount spilled (kg or litres) | Indicate or estimate T = period of spillage (years) | Calculate L = annual load of pesticides infiltrating (L = M/T) (kg/year) |
| DDT | 25 000 | 30 | 833 |
TABLE E
| Relevant pesticide | Use L = annual load (kg/year) | Indicate R = annual rainfall (m/year) | Estimate A = area of spillage (m2) | Indicate S = solubility in water (kg/m3) (see Appendix 3) | Calculate L/(R × A) (kg/m3) |
| DDT | 833 | 2.0 | 50 | 0.0033 | 8.3 |
8.3>0.0033 = > Co = S
Conclusion
Co pesticide = 0.0033 kg/m3
Use Table F to predict the transport of pesticides towards the groundwater.
TABLE F
| Number | Input data | Value | Conclusion |
| 1 | Depth of groundwater | <2 m | Groundwater always reached |
| <5 m | Proceed with 2 | ||
| >5 m | Proceed with 2 | ||
| 2 | Amount of pesticides spilled | >100 litres or 100 kg | Proceed with 3 |
| <100 litres or 100 kg | Groundwater never reached, unless groundwater close to surface (<2 m) | ||
| 3 | Pesticides stored in a closed or half-open store? (see Table I in Appendix 1) | Yes | Groundwater never reached, unless groundwater <5 m |
| No | Proceed with 4 | ||
| 4 | Time period since start of spillage | <1 year | Groundwater never reached, unless pesticide mobility high |
| >1 year | Proceed with 5 | ||
| 5 | Annual rainfall | >2000 mm | Groundwater always reached |
| =<2000 mm | Proceed with 6 | ||
| 6 | Pesticide mobility (see Appendix 3) | High | Groundwater always reached |
| Low | Proceed with 7 | ||
| 7 | Degradation (see Appendix 3) | High (DT50 soil<10 days) | Groundwater never reached |
| Low (DT50 soil > 10 days) | Groundwater always reached |
Conclusion
Groundwater always reached. Proceed with step 3.
Groundwater never reached. Proceed with Step 4.
Now use Table G to determine C1, the pesticide concentration in the groundwater.
TABLE G
| Input data | Dimension | Value |
| Determine hydraulic gradient (i) | ||
| -use groundwater level measurements or groundwater contour maps | No dimension | 0.001 |
| Determine hydraulic conductivity (K) - use Table 3.4 | m/day | 10 |
| Calculate q (specific groundwater discharge) | ||
| q = K × i × 365 | m/year | 3.65 |
| Estimate A (surface area of the place where spillage has occurred) | ||
| A = length × width | m2 | 50 |
| Determine R (annual rainfall) | m/year | 2 |
| Calculate R × √A/q × b | ||
| (assume b = 1 m) | No dimension | 3.8 |
| Co (calculated in Step 2 of Appendix 1) | kg/m3 | 0.0033 |
R × √A /q × b = 3.8 > 1, then C1 = 0.0033
Conclusion
C1 pesticide = 0.0033 kg/m3
First, use Table H to determine whether the relevant pesticides can be distributed by wind.
TABLE H
| Relevant pesticides | Powder? (yes/no) |
| DDT | yes |
Conclusion
Since the relevant pesticide is not available as a powder, distribution by wind will
not take place.
Since the relevant pesticide is available as a powder, distribution by wind may take place.
Next, use Table I to characterize the store.
TABLE I
| Calculate the volume of the store (length × width × height in meters) | 12 × 4 × 2.5 | 120 m3 |
| Indicate the openness of the store | Walls extend to the roof | Closed |
| No walls | Open | |
| Large ventilation openings or broken windows | Half-open |
Conclusion
The store is considered closed.
The store is considered half-open.
The store is considered open.
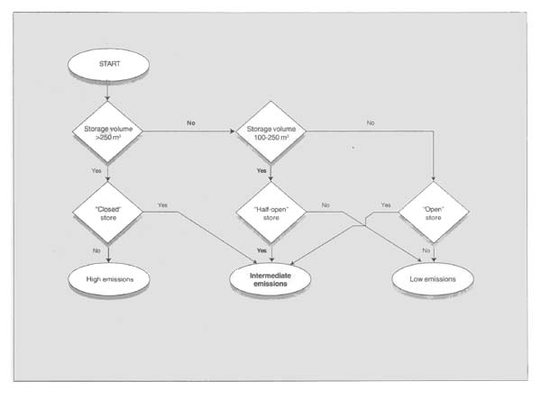
Now use Figure A to determine whether or not emissions from the store are likely to be high.

FIGURE A
Decision tree determining emission by wind
Conclusion
High emissions have occurred at the site.
Intermediate emissions have occurred at the site.
Low emissions have occurred at the site.
Groundwater
Draw up a list of vulnerable objects in the immediate surroundings of the store (within a radius of 300 metres) that might be influenced by groundwater contamination. Objects vulnerable to contamination by pesticides via groundwater are wells, springs, rivers, lakes, reservoirs and ponds.
TABLE J
| Possible exposure points (groundwater) | Yes? | Distance from the store (m) |
| Wells | ||
| Springs | ||
| Rivers | ||
| Lakes | ||
| Reservoirs | ||
| Ponds | ||
| Other |
Determine the principal direction of groundwater flow. In the absence of groundwater level measurements, use the direction of steepest descent of the regional topography.
Subsequently, determine the downstream quadrant by drawing two lines atr an angle of 45° with the principal direction of groundwater flow, as shown in Figure B.
Check if any exposure points or vulnerable objects are located inside the downstream quadrant. Mark these objects as “at risk”.

FIGURE B
Delineation of the downstream quadrant
Conclusion
There are no relevant points exposed to groundwater contamination.
Identified exposure points are …… at …… metres from the store.
Wind
Use Table K to list the vulnerable objects in the immediate surroundings of the store (within a radius of 300 metres) where the topsoil might be contaminated by wind.
TABLE K
| Possible exposure points (wind) | Yes? | Distance from the store (m) |
| Houses | X | 80 |
| Schools | ||
| Meeting places | ||
| Hospitals |
Conclusion
There are no relevant points exposed to contamination by wind.
Identified exposure points are houses 80 metres from the store.
Points exposed to groundwater contamination
First use Table L to calculate the relative distance (d) for each relevant pesticide.
TABLE L
| Input | Dimension | Value |
| Log Koc - ask geohydrologist | Log (ml/g) | |
| Calculate constant (a) A = log Koc - 3 | No dimension | |
| Calculate retardation (r) R = 0.3 + 2 × 10a | No dimension | |
| Retrieve q (groundwater discharge) - refer to Table G | m/year | |
| Determine T (time passed since start of spillage) - refer to Table D | Years | |
| Calculate s (horizontal distance travelled by the centre of mass of the dispersion front) s = (Q/R) × T | Metres | |
| Measure the distance between storage and exposure point (x) - refer to Table J | Metres | |
| Calculate relative distance (d) d = x/s | Metres | |
| Is one of the exposure points a well, spring or river? If yes, indicate discharge Q | m3/year | |
| Is one of the exposure points a lake, reservoir or pond? If yes, indicate volume V | m3 |
If one of the exposure points is a well, spring or river, calculate the mixing ratio mg. If other exposure points are lakes, reservoirs or ponds, calculate the mixing ratio m See page 53.
pesticide: (R × A)/Q = .................
The mixing ratio mg pesticide = .................
Now calculate a correction factor (fg) that takes into account hydrodynamic dispersion. Use Figure C to look up the value for fg corresponding with the relative distance d (calculated in Table L).

FIGURE C
The correction factor fg as a function of the relative distance d
fg pesticide = .................
Next, use Table M to calculate the concentrations at the relevant exposure points (Cg).
TABLE M
| Pesticide | C1= | fg= | mg= | Cg = C1 × fg × mg = …… kg/m3 |
| Pesticide | C1= | fg= | mg= | Cg = C1 × fg × mg = …… kg/m3 |
| Pesticide | C1= | fg= | mg= | Cg = C1 × fg × mg = …… kg/m3 |
| Pesticide | C1= | fg= | mg= | Cg = C1 × fg × mg = …… kg/m3 |
Conclusion
The calculated concentration of pesticides in the well/spring/river (Cg) is
Cg = C1 × fg × mg = ................. kg/m3 1 000 000 = ................. ug/l.
Not relevant. There are no relevant points exposed to groundwater contamination.
For a lake, reservoir or pond with water volume V, calculate the mixing ratio (ms):
pesticide: R × A/Q = .................
The mixing ratio mg pesticide = .................
Then, calculate a correction factor (fs) that takes into account hydrodynamic dispersion. Use Figure D to look up the value for fs corresponding with the relative distance d (calculated in Table L).

FIGURE D
The correction factor fs as a function of the relative distance d
fs pesticide = .................
Next, use Table N to calculate concentrations at the relevant exposure points (Cs).
TABLE N
| Pesticide | C1= | fs= | ms= | Cs = C1 × fs × ms = ................. kg/m3 |
| Pesticide | C1= | fs= | ms= | Cs = C1 × fs × ms = ................. kg/m3 |
| Pesticide | C1= | fs= | ms= | Cs = C1 × fs × ms = ................. kg/m3 |
| Pesticide | C1= | fs= | ms= | Cs = C1 × fs × ms = ................. kg/m3 |
Conclusion
The calculated concentration of pesticides in the well/spring/river (Cs) is
Cs = C1 × fs × ms = ................. kg/m3 1 000 000 = ................. ug/l.
Not relevant. There are no relevant points exposed to groundwater contamination.
Points exposed to contamination by wind
In Step 4 (Figure A) the level of emissions by wind were determined (as high, intermediate or low). Now use Figure E, F or G to determine the deposition at the exposure points.

FIGURE E
High emission

FIGURE F
Intermediate emission

FIGURE G
Low emission
Conclusion
The expected deposition at the exposure points (based on Figure E, F or G) at the distance of 80 metres from the store is 150 g/m2/year.
Not relevant. There are no relevant points exposed to wind contamination.
Use Table O to choose the relevant exposure routes.
TABLE O
| Exposure points | Relevant exposure route | ||
| Wells | Drinking-water | ||
| Springs | Irrigation water | ||
| Rivers | Fishing | ||
| Lakes | Water used for bathing/washing/swimming | ||
| Reservoirs | |||
| Ponds | |||
| Houses | X | Direct contact | X |
| Schools | Consumption of crops, vegetables or fruit | ||
| Meeting places | |||
| Hospitals | |||
Conclusion
The relevant exposure route at the location for houses is direct contact. Proceed with Step 8.
There are no relevant points exposed to groundwater contamination.
There are no relevant points exposed to wind contamination.
Permissible exposure levels for groundwater
Use Table P to compare the predicted concentrations found in Step 6 with the permissible concentrations.
TABLE P
| Exposure point | Exposure route | Predicted concentration (ug/l) | Permissible exposure level (ug/l) (see Appendix 3) | Permissible levels exceeded? (yes/no) |
Conclusion
The permissible exposure level for ................. (full exposure route) is exceeded
for ................. (name of pesticide). Contamination poses risks to human health.
The permissible exposure level for ................. (full exposure route) is not
exceeded for ................. (name of pesticide).
Not relevant. There are no relevant points exposed to groundwater contamination
Permissible exposure levels for wind
With the help of Appendix 3, select the permissible concentrations for the relevant exposure routes. List them in Table Q.
TABLE Q
| Relevant pesticide | Relevant exposure route | Use permissible concentration (direct contact) (mg/kg dm) |
| DDT | Direct contact | 10 000 |
Next use Table R to determine the permissible deposition.
TABLE R
| Indicate total amount of spilled pesticides (see Table A) in kg or litres | 25 000 kg |
| Choose average emission level (see Step 4) | 25 kg/hour (high) |
| 12.5 kg/hour (intermediate) | |
| 2.5 kg/hour (low) | |
| Calculate duration of deposition: total amount spilled ÷ average emission level | 25 000/12.5 = 2 000 hours |
| Calculate permissible deposition: permissible deposition = (permissible concentration × 0.5 × 365 × 24)/ emission hours | permissible deposition = (10 000 × 0.5 × 365 × 24)/ 2 000 = 21 900 g/m2/year |
Use Table S to compare the actual deposition found in Step 6 with the permissible deposition.
TABLE S
| Exposure point | Exposure route | Predicted deposition (g/m2/year) (see Step 6) | Permissible deposition (g/m2/year) (see Table Q) | Permissible levels exceeded? (yes/no) |
| House | Direct contact | 150 | 21 900 | No |
Conclusion
The deposition at 80 metres from the store is below the permissible deposition level.
The deposition ................. metres from the store is above the permissible
deposition level. Contamination of the topsoil poses risks to human health.
Use Table T to determine which situation applies.
TABLE T
| Predicted result | Predicted result to be checked? | Protective measures recommended? (yes/no) | Remediation recommended? (yes/no) |
| Topsoil is contaminated and poses risks to human health | Yes | Yes | Yes |
| Topsoil is contaminated but does not poses risks | Yes | Not necessary but may be taken for psychological reasons | No |
| Groundwater is contaminated and poses risks to human health | Yes | Yes | Yes |
| Groundwater is contaminated but does not pose risks | Yes | No | No |
Conclusion
Follow up measures are needed.
Follow-up measures are not needed.
A vast range of used materials such as cars, tyres, desks, typewriters, barrels and batteries are stored at the ministerial depot Dar es Salaam. Outside this depot are also “obsolete” pesticides. The current supplies are stored inside.
The building in which the pesticides are stored is made of brick. The floor is of concrete and without drains or raised edges. Liquids could flow from the floor directly into the soil. The roofing material seems intact, since there are no leaks.
The supply is stored three pallets high, placing excessive weight on many of the boxes on the bottom pallets, thus increasing the risk of collapse. This could damage the primary packing material, creating a potential risk of spillages onto other packaging and on the floor. There is no first-in-first-out system, meaning that new supplies are being stacked onto old supplies, a system that could produce obsolete supplies.
Outside the building is a three-metre-long covering made of corrugated metal sheets. Under it are obsolete supplies and usable pesticides (boxes in Clingfilm) that cannot be stored inside. Among the pesticides are tyres, batteries, etc. There is no flooring, only sand.
Some of the pesticides are covered with canvas. Under this canvas are also broken jerrycans from which liquid has spilled or evaporated, leaving a solid substance. Over time, the jerrycans have become brittle and cracked.
A possible soil contamination by pesticides could not be established. There is, however, a quantity of oil on the soil.
The depot lies in the vicinity of a residential area and a market, and there is a well 100 metres from the building.
Use Table A to list all the pesticides that have been spilled at the site.
TABLE A
| Pesticide (chemical name) | Amount spilled (estimate) |
| Atrazine | 200 litres |
| Dimethoate | 400 litres |
| Fenitrothion | 100 litres |
1 Data in boldface type are the responses for this hypothetical store.
Now use Table B to determine which of the spilled pesticides are relevant.
TABLE B
| A Pesticides spilled (name) | B Quantity > 100 kg. or 0.1 m ? (yes/no) | C DT50 -soil (refer to Appendix 3) | D DT > 60 days? (yes/no) | E Pesticide relevant? (yes, if answers in columns B and D are both yes; otherwise no) |
| Atrazine | Yes | 60–150 | Yes | Yes |
| Dimethoate | Yes | 4–122 | Yes | Yes |
| Fenitrothion | Yes | 4–54 | No | No |
Conclusion
Are some of the spilled pesticides to be considered relevant? Yes/No
If yes, list the relevant pesticides in Table C and proceed with Steps 2 through 6 for each pesticide considered relevant.
TABLE C
| Relevant pesticides | Amount spilled |
| Atrazine | 200 litres |
| Dimethoate | 400 litres |
Use Tables D and E to calculate C0 (the concentration of the pesticide in the soil at the point of the spillage).
TABLE D
| Relevant pesticide | Indicate M = amount spilled (kg or litres) | Indicate or estimate T = period of spillage (years) | Calculate L = annual load of pesticides infiltrating (L = M/T) (kg/year) |
| Atrazine | 200 | 10 | 20 |
| Dimethoate | 400 | 10 | 40 |
TABLE E
| Relevant pesticide | Use L = annual load (kg/year) | Indicate R = annual rainfall (m/year) | Estimate A = area of spillage (m2) | Indicate S = solubility in water (kg/m3) (see Appendix 3) | Calculate L/(R × A) (kg/m3) |
| Atrazine | 20 | 2.0 | 10 | 0.03 | 1 |
| Dimethoate | 40 | 2.0 | 30 | 0.025 | 0.7 |
atrazine: 1> 0.03 => C0 = S
dimethoate: 0.7> 0.025 => C0 = S
Conclusion
C0 atrazine = 0.03 kg/m3
C0 dimethoate = 0.025 kg/m3
Use Table F to predict the transport of pesticides towards the groundwater.
TABLE F
| Number | Input data | Value | Conclusion |
| 1 | Depth of groundwater | <2 m | Groundwater always reached |
| <5 m | Proceed with 2 | ||
| >5 m | Proceed with 2 | ||
| 2 | Amount of pesticides spilled | > 100 litres or 100 kg | Proceed with 3 |
| < 100 litres or 100 kg | Groundwater never reached unless groundwater close to surface (< 2 m) | ||
| 3 | Pesticides stored in a closed or half-open store? (see Table I in Appendix 1) | Yes | Groundwater never reached, unless groundwater <5 m |
| No | Proceed with 4 | ||
| 4 | Time period since start of spillage | <1 year | Groundwater never reached, unless pesticide mobility high |
| >1 year | Proceed with 5 | ||
| 5 | Annual rainfall | >2 000 mm | Groundwater always reached |
| =<2 000 mm | Proceed with 6 | ||
| 6 | Pesticide mobility (see Appendix 3) | High | Groundwater always reached |
| Low | Proceed with 7 | ||
| 7 | Degradation (see Appendix 3) | High (DT50 soil <10 days) | Groundwater never reached |
| Low (DT50 soil > 10 days) | Groundwater always reached |
Conclusion
Groundwater reached because groundwater is <5 metres. Proceed with Step 3.
Groundwater never reached. Proceed to Step 4.
Now use Table G to determine C1, the pesticide concentration in the groundwater.
TABLE G
| Input data | Dimension | Value |
| Determine hydraulic gradient (i) | ||
| - use groundwater level measurements or groundwater contour maps | No dimension | 0.001 |
| Determine hydraulic conductivity (K) - use Table 3.4 | m/day | 10 |
| Calculate q (specific groundwater discharge) q = K × i × 365 | m/year | 3.65 |
| Estimate A (surface area of the place where spillage has occurred) | Atrazine: 10 | |
| A = length × width | m2 | Dimethoate: 30 |
| Determine R (annual rainfall) | m/year | 2 |
| Calculate R × √A/q × b (assume b = 1 m) | No dimension | Atrazine: 1.73 Dimethoate: 3.00 |
| C0 (calculated in Step 2 of Appendix 1) | kg/m3 | Atrazine: 0.03 Dimethoate: 0.025 |
atrazine: (R × √A)/(q × b) = 1.73 > 1, then C1 = 0.03
dimethoate: (R × √A)/(q × b) = 3.00 > 1, then C1 = 0.025
Conclusion
C1 atrazine = 0.03 kg/m3
C1 dimethoate = 0.025 kg/m3
First, use Table H to determine whether the relevant pesticides can be distributed by wind.
TABLE H
| Relevant pesticides | Powder? (yes/no) |
| Atrazine | No |
| Dimethoate | No |
Conclusion
Since the relevant pesticide is not available as a powder, distribution by wind will not take place.
Since the relevant pesticide is available as a powder, distribution by wind may
take place.
Next, use Table I to characterize the store.
TABLE I
| Calculate the volume of the store (length × width × height in meters) | ||
| Indicate the openness of the store | Walls extend to the roof | Closed |
| No walls | Open | |
| Large ventilation openings or broken windows | Half-open |
Conclusion
The store is considered closed.
The store is considered half-open.
The store is considered open.
Now use Figure A to determine whether or not emissions from the store are likely to be high.

FIGURE A
Decision tree determining emission by wind
Conclusion
High emissions have occurred at the site.
Intermediate emissions have occurred at the site.
Low emissions have occurred at the site.
Groundwater
Draw up a list of vulnerable objects in the immediate surroundings of the store (within a radius of 300 metres) that might be influenced by groundwater contamination. Objects vulnerable to contamination by pesticides via groundwater are wells, springs, rivers, lakes, reservoirs and ponds.
TABLE J
| Possible exposure points (groundwater) | Yes? | Distance from the store (m) |
| Wells | X | 100 |
| Springs | ||
| Rivers | ||
| Lakes | ||
| Reservoirs | ||
| Ponds | ||
| Other |
Determine the principal direction of groundwater flow. In the absence of groundwater level measurements, use the direction of steepest descent of the regional topography.
Subsequently, determine the downstream quadrant by drawing two lines at an angle of 45° with the principal direction of groundwater flow, as shown in Figure B.
Check if any exposure points or vulnerable objects are located inside the downstream quadrant. Mark these objects as “at risk”.

FIGURE B
Delineation of the downstream quadrant
Conclusion
There are no relevant points exposed to groundwater contamination.
Identified exposure point is a well 100 metres from the store.
Wind
Use Table K to list the vulnerable objects in the immediate surroundings of the store (within a radius of 300 metres) where the topsoil might be contaminated by wind.
TABLE K
| Possible exposure points (wind) | Yes? | Distance from the store (m) |
| Houses | ||
| Schools | ||
| Meeting places | ||
| Hospitals |
Conclusion
There are no relevant points exposed to contamination by wind.
Identified exposure points are ................. at ................. metres from the store.
Points exposed to groundwater contamination
First, use Table L to calculate the relative distance (d) for each relevant pesticide.
TABLE L1
Atrazine
| Input | Dimension | Value |
| Log Koc - ask geohydrologist | Log(ml/g) | 0.19 |
| Calculate constant (a) A = log Koc - 3 | No dimension | -2.81 |
| Calculate retardation (r) R = 0.3 + 2 × 10a | No dimension | R = 0.3 |
| Retrieve q (groundwater discharge) - refer to Table G | m/year | 3.65 |
| Determine T (time passed since start of spillage) - refer to Table D | Years | 10 |
| Calculate s (horizontal distance travelled by the centre of mass of the dispersion front) s = (q/r) × T | Metres | 122 |
| Measure the distance between storage and exposure point (x) - refer to Table J | Metres | 100 |
| Calculate relative distance (d) d = x/s | Metres | 0.8 |
| Is one of the exposure points a well, spring or river? If yes, indicate discharge q | m3/year | 2 000 |
| Is one of the exposure points a lake, reservoir or pond? If yes, indicate volume V | m3 |
TABLE L2
Dimethoate
| Input | Dimension | Value |
| Log Koc - ask geohydrologist | Log(ml/g) | 1 |
| Calculate constant (a) A = log Koc - 3 | No dimension | - 2 |
| Calculate retardation (r) R = 0.3 + 2 × 10a | No dimension | R = 0.32 |
| Retrieve q (groundwater discharge) - refer to Table G | m/year | 3.65 |
| Determine T (time passed since start of spillage) - refer to Table D | Years | 10 |
| Calculate s (horizontal distance travelled by the centre of mass of the dispersion front) s = (q/r) × T | Metres | 114 |
| Measure the distance between storage and exposure point (x) - refer to Table J | Metres | 100 |
| Calculate relative distance (d) d = x/s | Metres | 0.9 |
| Is one of the exposure points a well, spring or river? If yes, indicate discharge Q | m3/year | 2 000 |
| Is one of the exposure points a lake, reservoir or pond? If yes, indicate volume V | m3 |
If one of the exposure points is a well, spring or river, calculate the mixing ratio mg. If other exposure points are lakes, reservoirs or ponds, calculate the mixing ratio ms. See page 53.
atrazine: R × A/Q = (2 × 10) / 2000 = 0.01 dimethoate: R × A/Q = 2 × 30 / 2000 = 0.03
The mixing ratio mg atrazine = 0.01 The mixing ratio mg dimethoate = 0.03
Now calculate a correction factor (fg) that takes into account hydrodynamic dispersion. Use Figure C to look up the value for fg corresponding with the relative distance d (calculated in Table L).

FIGURE C
The correction factor fg as a function of the relative distance d
fg atrazine = 0.7
fg dimethoate = 0.6
Next, use Table M to calculate concentrations at the relevant exposure points (Cg).
TABLE M
| Atrazine | C1 = 0.003 | fg = 0.7 | mg = 0.01 | Cg = Cl × fg × mg = 0.00021 kg/m3 |
| Dimethoate | C1 = 0.025 | fg = 0.6 | mg = 0.03 | Cg = Cl × fg × mg = 0.00045 kg/m3 |
| Pesticide | C1 = | fg = | mg = | Cg = Cl × fg × mg = ................. kg/m3 |
| Pesticide | C1 = | fg = | mg = | Cg = Cl × fg × mg = ................. kg/m3 |
Conclusion
The calculated concentration of atrazine in the well (Cg) is
Cg = C1 × fg × mg = 0.00021 kg/m3 × 1 000 000 = 210 μg/l.
The calculated concentration of dimethoate in the well (Cg) is
Cg = C1 × fg × mg = 0.00045 kg/m3 × 1 000 000 = 450 μg/l.
Not relevant. There are no relevant points exposed to groundwater contamination.
For a lake, reservoir or pond with water volume V, calculate the mixing ratio (ms):
pesticide: R × A/Q = .................
The mixing ratio mg pesticide = .................
Then calculate a correction factor (fs) that takes into account hydrodynamic dispersion. Use Figure D to look up the value for fs corresponding with the relative distance d (calculated in Table L).

FIGURE D
The correction factor fs as a function of the relative distance d
fs pesticide = .................
Next, use Table N to calculate the concentrations at the relevant exposure points (Cs).
TABLE N
| Pesticide | C1 = | fs = | ms = | Cs = C1 × fs × ms = …… kg/m3 |
| Pesticide | C1 = | fs = | ms = | Cs = C1 × fs × ms = …… kg/m3 |
| Pesticide | C1 = | fs = | ms = | Cs = C1 × fs × ms = …… kg/m3 |
| Pesticide | C1 = | fs = | ms = | Cs = C1 × fs × ms = …… kg/m3 |
Conclusion
The calculated concentration of pesticides in the lake/reservoir/pond (Cs) is
Cs = C1 × fs × ms = ................. kg/m3 × 1 000 000 = ................. μg/l.
Not relevant. There are no relevant points exposed to groundwater contamination.
Points exposed to contamination by wind
In Step 4 (Figure A) the level of emissions by wind were determined (as high, intermediate or low). Now use Figure E, F or G to determine the deposition at the exposure points.

FIGURE E
High emission

FIGURE F
Intermediate emission

FIGURE G
Low emission
Conclusion
The expected deposition at the exposure points (based on Figure E, F or G) .........
metres from the store is ................. g/m2/year.
Not relevant. There are no relevant points exposed to wind contamination.
Use Table O to find the relevant exposure routes.
TABLE O
| Exposure points | Relevant exposure route | ||
| Wells | X | Drinking-water | X |
| Springs | Irrigation water | ||
| Rivers | Fishing | ||
| Lakes | Water used for bathing/washing/swimming | ||
| Reservoirs | |||
| Ponds | |||
| Houses | Direct contact | ||
| Schools | Consumption of crops, vegetables or fruit | ||
| Meeting places | |||
| Hospitals | |||
Conclusion
The relevant exposure route at the location for a well is drinking-water. Proceed with Step 8.
There are no relevant points exposed to groundwater contamination.
There are no relevant points exposed to wind contamination.
Permissible exposure levels for groundwater
Use Table P to compare the predicted concentrations found in Step 6 with the permissible concentrations.
TABLE P1
Atrazine
| Exposure point | Exposure route | Predicted concentration (μg/l) | Permissible exposure level (μg/l) (see Appendix 3) | Permissible levels exceeded? (yes/no) |
| Well | drinking-water | 210 | 100 | Yes |
TABLE P2
Dimethoate
| Exposure point | Exposure route | Predicted concentration (μg/l) | Permissible exposure level (μg/l) (see Appendix 3) | Permissible levels exceeded? (yes/no) |
| Well | drinking-water | 450 | 200 | Yes |
Conclusion
The permissible exposure level for drinking-water is exceeded for atrazine and dimethoate. Contamination poses risks to human health.
The permissible exposure level for ................. (full exposure route) is not
exceeded for ................. (name of pesticide).
Not relevant. There are no relevant points exposed to groundwater contamination
Permissible exposure levels for wind
Consult Appendix 3 to find the permissible concentrations for the relevant exposure routes. List them in Table Q.
TABLE Q
| Relevant pesticide | Relevant exposure route | Use permissible concentration (direct contact) (mg/kg dm) |
Next, use Table R to determine the permissible deposition.
TABLE R
| Indicate total amount of spilled pesticides (see Table A) in kg or litres | …… kg |
| Choose average emission level (see Step 4) | 25 kg/hour (high) |
| 12.5 kg/hour (intermediate) | |
| 2.5 kg/hour (low) | |
| Calculate duration of deposition: | |
| total amount spilled ÷ average emission level | …… hours |
| Calculate permissible deposition: | |
| permissible deposition = (permissible concentration × 0.5 × 365 × 24)/ emission hours | g/m2/year |
Use Table S to compare the actual deposition found in Step 6 with the permissible deposition.
TABLE S
| Exposure point | Exposure route | Predicted deposition (g/m2/year) (see Step 6) | Permissible deposition (g/m2/year) (see Table Q) | Permissible levels exceeded? (yes/no) |
Conclusion
The deposition ................. metres from the store is below the permissible deposition level.
The deposition ................. metres from the store is above the permissible deposition level. Contamination of the topsoil poses risks to human health.
Use Table T to determine which situation applies.
TABLE T
| Predicted result | Predicted result to be checked? | Protective measures recommended? (yes/no) | Remediation recommended? (yes/no) |
| Topsoil is contaminated and poses risks to human health | Yes | Yes | Yes |
| Topsoil is contaminated but does not pose risks | Yes | Not necessary but may be taken for psychological reasons | No |
| Groundwater is contaminated and poses risks to human health | Yes | Yes | Yes |
| Groundwater is contaminated but does not pose risks | Yes | No | No |
Conclusion
Follow-up measures are needed.
Follow-up measures are not needed.