João M.F. Pereira
Instituto de Investigação das Pescas e do Mar (IPIMAR), Av. Brasília, s/n, 1449-006 Lisboa, Portugal.
Email: [email protected]
Abstract: Historically, the Portuguese octopus fishery, targeting Octopus vulgaris, has been one of the most important in the country, yielding an average annual catch of 8,600 t during the decade 1988-97 and reaching a peak of 11,500 t valued at 43*106 US Dollars in 1996. Octopus is currently ranked third in landing statistics and is the highest revenue earner within the domestic fisheries sector. The three most important fisheries components in Portugal are: purse-seiners, targeting pelagic species; non-species selective bottom trawlers; and a nominative artisanal fishery, which is a multi-gear, multi-species fishery, employing a large fraction of the traditional fishing community. The latter has its major expression in the octopus fishery, accounting for an average of 79% of octopus landings in the last decade. Since 1996, the Fisheries and Aquaculture Directorate-General (DGPA) and the Fisheries and Sea Research Institute (IPIMAR), were confronted with requests by artisanal fishery representatives, to produce measures assuring the sustainable exploitation of the local stocks of octopus, in order to maintain the livelihood of the traditional fishing communities. From data gathered during regular research cruise programmes, national fish-auction sampling programmes (via IPIMAR), official landing statistics (via DGPA), fishing log-books and satellite vessel monitoring systems (VMS), the first legal step to protect the stocks of Octopus vulgaris was taken and a minimum weight limit of 750g was imposed. The available datasets, proved to be inadequate for the management of the octopus fishery, as they were designed to meet the requirements of the current models used in the assessment of finfish and crustacea. The careful planning and management of the highly visible trawling and purse-seining activities, overlooked the octopus fishery which is responsible for a large fraction of both landings and the economic success of dependant fishing communities. Particular features in the operation of this fishery and the nature of the artisanal assemblages of small fishing ventures, making up the largest proportion of the sector, meant that a new approach to State conducted, marine research in Portugal, was required. This needed to be based largely on the development of partnerships between fisheries scientists and individual fishers and on co-operation with social sciences researchers. An integrated programme of research into the biology and ecology of the species in nearshore waters (where the fishery has its greater impact), is also a priority requirement to overcome the present research deficit.
While global and Portuguese finfish landings reached a peak and subsequently tended to decline, those of cephalopods have increased during the last two decades (FAO 1997). Octopus (Octopus vulgaris) is currently ranked third in landings and generates the highest revenue of all species taken in Portuguese fisheries (Anon. 1997a, Pereira et al. 1997). Octopus is mainly caught by artisanal gear types, particularly pots and traps. The current fisheries monitoring systems (Satellite tracking, logbooks and dock-side monitoring) and research practices (regular research cruises and sampling from official auction sites) are maladjusted to the requirements of this fishery, since they were primarily designed to deal with trawl and purse-seine fisheries. In this paper, the inappropriateness of the current fisheries monitoring systems is discussed and possible solutions presented.
Portugal is an historic fishing nation, with a large coastline to surface area ratio (Fig. 1) and a multitude of fishing ports (Fig. 2). Fishing has always been an economically important activity of many coastal communities and a rich tradition of locally developed techniques exists for the gear types, used in these, artisanal fisheries.
Figure 1. Location of Portugal and the southern province of Algarve in Europe. Figure 2. Location of the main fishing ports on the Portuguese coast, where the majority of non-artisanal fishery vessel landings take place. An additional 74 small ports with their own official auction sites, along the whole coast, record most artisanal fishery landings. Ports north of Nazaré are grouped as the "Northern West coast", those from Nazaré to Sines as the "Central and Southern West coast" and those from Lagos to V.R.S. António are known as the "Algarve" or the "South Coast".
The artisanal fishery, contains more than 80% of the Portuguese registered fishing fleet (Anon. 1997b) and accounts for the largest volume of multi-species landings. Sardines, horse mackerel and octopus form the top three landings by species with the largest proportion of the octopus catch, taken by the artisanal fishery, using primarily pots and traps (Costa et al. 1984, Leite et al. 1988)(Fig. 3).
Although octopus have been caught (and even exported) in Portuguese waters since the 15th century (Godinho 1963), landings of finfish were traditionally more significant. Since the 1980's, a decrease in the landings of finfish (Fig. 4) has directed these fisheries toward alternative resources. In the same period octopus apparently became more abundant and the landings of this species increased (Fig. 5). In the 1990's, landings of finfish continued to decline and some other smaller fisheries such as those for bivalve molluscs and crustacea followed suit. Many of the less profitable fisheries from the Algarve coast northwards, redirected their effort to octopus, which became increasingly important in landings along the West coast (Fig. 6). A shift in gear was simultaneously observed, from the more traditional clay pots, to new varieties of pots and traps and even some dedicated trawling, mostly employed north of Nazaré.

Figure 3. Pots and traps used in the capture of octopus. Traps schematic drawing and photo reproduced respectively from Leite et al. (1988) and from Costa et al. (1984).
Figure 4. Landings of finfish from Portuguese waters. Figure 5. Landings of octopus from Portuguese waters.
|
Figure 6. Temporal evolution of the pattern of landings of Octopus vulgaris along the Portuguese coast. |
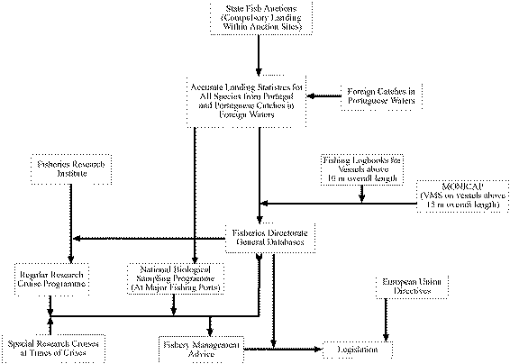
Landings in Portugal are declared at official auction sites at the majority of ports (Fig. 2). Present forms of fisheries monitoring and record-keeping involve state of the art technology and practices, such as VMS, logbooks, dockside monitoring and digital record keeping at auction sites. These forms of monitoring, integrated with research programmes involving the collection and analyses of data from dedicated research cruises and dock-side biological sampling, are used to provide management advice, which is, in turn, used to guide legislation (Fig. 7). This system works well for the more important fish and crustacean species, because these species are well represented in the trawling and/or purse-seine components of the fishery and in artisanal gillnet operations.
Advice is routinely passed to the administration and licenses and quota have been, and continue to be established and legislated, particularly on species of finfish.

Figure 7. Schematic representation of the main interrelationships between different parts of the research, monitoring, management and legislation formula in Portugal.
In 1996, artisanal fisheries representatives approached DGPA and IPIMAR with concerns that octopus resources might be in danger of over-exploitation and requested that the species should be the object of protective measures. With a reported increase in effort, and increased numbers of fisherman in the sector (Fig. 8), there were concerns that the average individual income from the fishery would decrease, although no marked change in global revenue from the fishery could as yet be observed (Fig. 9).
The available data, were examined by both parties with a view to providing minimum landing sizes (or weights), best seasons to decrease effort, areas of fishery closure, or other effort decreasing, return maximising, measures.
Despite the similarity between the nation-wide pattern of total landings by fishing method and those of octopus (Fig. 10), the majority of octopus landings from artisanal fishing methods take place in small ports, with those that take place in the most important ports, being the octopus component of the catches of larger vessels, particularly trawlers. The "National Biological Sampling Programme" (PNAB), which concentrates in some of the largest ports (excludes Viana do Castelo, Cascais, Sesimbra, Setúbal, Sines, Olhão and Tavira and includes Armação de Pêra, a small port in the Algarve), thus has access to and provides data from, few octopus specimens, bearing little relation to the characteristics of the directed catches of the artisanal fishery.

Figure 8. Percentage of the registered fisherman employed in the Portuguese artisanal fisheries sector.

Figure 9. Approximate annual revenue from the octopus fishery in present day value.
Figure 10. Comparison between Portuguese total landings (A) and octopus landings (B) by fishery type.
Effort monitoring data from the entire fishery is available in the logbooks of vessels longer than 10 m overall and also through vessel monitoring systems (VMS) for vessels, longer than 15 m overall containing a sheltered deck.
Both monitoring methods provide a measure of the effort involved in fishing activities. VMS is the most accurate method but implies a certain level of mobility in fishing operations, and is particularly suited to trawlers and purse-seiners. For those few larger vessels that carry artisanal gear for octopus, the time fishing or even the time deploying gear is largely inadequate as a measure of effort, thus precluding the use of VMS to provide such a measure. Additionally, artisanal licensed vessels may carry several different types of gear, which may be combined in operation in any one fishing trip. In such instances the use of different gear types may not be recorded separately in logbooks, thus rendering logbooks of little use in determining effort in octopus fishing operations.
Regular IPIMAR research cruises conduct trawls, which are carried out over bottoms and depths suitable to the management of the most finfish resources. When compared with octopus distribution it becomes apparent that this research trawl effort is only partially coincident with the depth distribution of this species. At shallow depths (< 100 m) there is an undersampling problem and at greater depths (> 100 m) there is an oversampling bias (Fig. 11). In addition, bottom types over which artisanal gear are deployed and where octopus are most likely to be caught, are not always suitable for trawling. Regular research cruise programmes thus provide only opportunistic sampling for octopus. The gear employed is also generally non-specific and consequently inefficient and even when available the few octopuses caught, are not representative of the population targeted and caught by artisanal methods.

Figure 11 - Comparison between research trawl effort by depth stratum and availability of octopus in these strata.
One of the most notable biases of non-directed, research survey sampling for octopus is the lack of mature females in the catches. This is due to the trawling restrictions of the research platform which avoids the shallow waters where female octopus lay their eggs. In consequence mature females are rarely sampled and maturation patterns in space and time are therefore difficult to monitor.
Despite the difficulties with the inadequacy of artisanal fisheries monitoring and the lack of sufficient biological sampling, the first protective measure from IPIMAR suggested the release of animals less than 1500 g. This weight is less than the weight at which 50% of the females are mature (Fig. 12) and reflects the need to accommodate catches of the generally lighter males. Given that there are good indications that most octopus survive capture and release, this initial level of protection was considered to allow data feedback on catches which could help design better measures without significantly effecting the livelihood of those dependant on the fishery. The measure was however, found unacceptable to the fishery representatives, who felt that communities most dependant upon the resource would be significantly effected and that these communities could not support additional cuts to their income. A phased process of legislation protecting individuals up to 750g was alternatively agreed upon, with an option for later correction, dependant on the results obtained.

Figure 12 - Relationship between weight and maturity for male and female Octopus vulgaris from both commercial and research samples.
Despite the relative complexity of the existing monitoring system and apparent efficiency in dealing with most Portuguese finfish fisheries, there is presently an obvious mismatch between the resources employed and the collection of important data from the artisanal fisheries, which form the greatest cumulative component of all Portuguese fisheries. The effects of this sampling bias have resulted in problems for the management of the octopus fishery, a resource which has become the single most valuable fishery in Portugal.
New research methods and monitoring strategies for octopus caught by the artisanal fisheries are clearly needed. The key issue in future may, however, be full participation of the fishing sector in the management of the resource. Such active participation of the fishing community in the fishery (e.g. the collection of important data at sea) is essential, as due to the nature, size and economics of the vessels comprising the artisanal fleet, there is little chance of employing a technologically effective monitoring solution.
For the moment, partnership with artisanal fishing vessel operators and dedicated research with specific gear at appropriate locations is needed. The nature of the target species and its close relationships with other equally important stocks, support the need for an integrated programme of research into the biology and ecology of Octopus vulgaris in nearshore waters. As no detailed information of this nature exists such a study would have to be detailed and extensive and would consequently represent a significant extra cost to the running of monitoring programmes at IPIMAR and thus meet with difficulties from the start.
Due to the complexity of social dependencies which the fishery has created and continues to create, fisheries biologists, social scientists and economists will have to take an active part in the process of choosing measures which are adequate as protection for the exploited resource as well as the exploiting human communities.
This document was first produced as a poster presentation to the International Conference on Integrated Fisheries Monitoring, in Sydney, Australia, in which the author took part with the financial support of IPIMAR. The photograph of the pot reproduced in Fig. 3, was taken by Miguel Carneiro and kindly supplied to the Cephalopod Research Unit. The schematic drawing of the line of pots was produced by Joaquim Parente for the purpose of illustrating this document.
ANON. 1997a. Recursos da Pesca - Série Estatística. GEPP. Lisboa.
ANON. 1997b. Estatísticas da Pesca. INE. Lisboa.
COSTA, F.C., FRANCA, M.L.P. & CALADO, C. 1984. Pesca artesanal na zona centro da costa ocidental portuguesa. Documentação fotográfica. Instituto Nacional de Investigação das Pescas, Publicações Avulsas 4: 1-140.
FAO. 1997. Review of the state of world fishery resources: Marine fisheries. FAO Fisheries circular No. 920. FIRM/C920(En).
GODINHO, V.M. 1963. `Os descobrimentos e a economia mundial'. Vol II. (Lisboa).
LEITE, A.M., GIL, D.B., METELO, M.B. & FERRAZ, D.S. 1988. Definição e classificação dos tipos de navios de pesca. Instituto Nacional de Investigação das Pescas, Publicações Avulsas, 13: 1-71.
PEREIRA, J.M.F., CUNHA, M.M. & MORENO, A. 1997. O polvo, os alcatruzes e os pescadores. In: III Congreso LatinoAmericano de Malacología (III CLAMA) and VI Reunión Nacional de Malacología y Conquiliología (VI RENAMAC). Ensenada, 13 to 17 October, 1997. Book of Abstracts: 156-158.