1/ Prepared by A. Poernomo, Brackishwater Shrimp and Milkfish Culture Project, Jakarta, based on policy and targets formulated during Stage I of the Workshop by H. Atmowasono and R.S. Prajitno, Ministry of Agriculture, Jakarta
1. BACKGROUND AND JUSTIFICATION
1.1 Supply, Demand and Requirements of Fishery Products
Indonesia is an archipelago with almost 70 percent of its area covered by water masses, both marine and fresh water. It is quite logical that such a country should obtain much of its food supply, particularly protein food of animal origin, from fishery resources. The present level of fish production is, however, relatively low. Production increases have been small (see Tables 1 and 2) keeping the average per caput fish consumption almost constant for the past decade at a level of about 10 kg (Table 3).
The main reason for the slow production increase is the fact that most of the fishing operations are carried out in a relatively limited area, resulting in very low productivity per unit of fishing effort.
The Indonesian waters as a whole are very rich in many kinds of valuable fish life and other aquatic resources. Conservative estimates put the total maximum sustainable yield of the natural waters of the Indonesian territory at around 4.5 million tons/year. The Indonesian population is, on the other hand, around 120 million in 1971 and it will be about 237 million by the end of the century. Based on the national food balance sheet, a target of 30 kg per caput consumption of fish has been set as a source of animal protein for the average Indonesian (LIPI/NAS, 1968). From this basic figure, fish requirements and effective demand projections for the coming 10 years would be as follows:
|
Year |
Fish requirements on the basis of per caput consumption of 30 kg |
Effective demand projectiona/ |
|
1974 |
3 782 479 |
1 319 400 |
|
1975 |
3 963 319 |
1 388 200 |
|
1976 |
4 055 715 |
1 460 600 |
|
1977 |
4 150 252 |
1 536 800 |
|
1978 |
4 247 370 |
1 617 000 |
|
1979 |
4 347 366 |
1 701 300 |
|
1980 |
4 450 474 |
1 790 000 |
|
1981 |
4 556 856 |
1 883 400 |
|
1982 |
|
1 981 700 |
|
1983 |
4 774 300 |
2 085 000 |
|
1984 |
|
2 193 800 |
|
1984 |
5 070 949 |
2 308 200 |
a/ Demand projection was calculated by using the following formula:
where
a= [1+(e× D Y)](1+D P)
e = income elasticity of demand = 1
Y = disposable income growth/year (2.75 percent)
P = population growth/year (2.40 percent)
Basic year = 1973
Extrapolated further, the required fish supply in the year 2000 would be about 7 million tons. The potential of the natural resources alone fall very short of the projected domestic fish consumption in the future, let alone of meeting the challenge of exporting fish products to international markets.
Indonesia has significantly increased its export of fisheries products in the last few years. Almost negligible in value in 1968, it has reached the level of U.S.$ 92 million in 1974, a total increase of 3 116 percent within a period of six years. The increase in Volume, although not quite as impressive, has been 181 percent for the same period. This, however, shows a significant shift from the low value to the high value commodities, especially shrimp (see Table 4). On the other hand, import of fishery products is relatively small, although it also tends to increase year by year. Complete figures can be seen in Table 5.
1.2 Prospects of Aquaculture
It is quite clear from the preceding paragraphs that Indonesia is facing a challenge Of increasing its fish production beyond the limits of the potentialities of its own natural resources. The chances will be that, for practical reasons, at least for the near future, most of the widely dispersed natural fishery resources will be beyond the reach of existing traditional fishermen.
Since the second five-year development plan (1974-78), Indonesia has tried to distribute pressure of the traditional fisheries from the crowded northern coast of Java to other potential fishing grounds in Sumatra, Kalimantan and adjacent islands by applying a multiple base system. It should be admitted, however, that this will be a fairly costly (although essential) operation in terms of infrastructure investment, and it will be a time-consuming process. Indonesia is, therefore, aware of the need for developing its aquaculture potential as well as exploiting its natural resources.
Fish culture has been practised for centuries in Indonesia, but has been limited to fresh- and brackishwater species only, with mariculture still being at an experimental stage. As can be seen from Table 1, the contribution of fish culture to the total fish production has been modest ranging from 9.5 to 11.1 percent of total production, or 10.4-12.5 percent of production through capture fisheries. The potential for expansion is, however, quite large. Through intensification and expansion programmes, including introduction of mariculture, production of at least the same magnitude as from the natural resources is feasible. It is for this reason that the Government is putting considerable emphasis on the development of fish culture in particular, and aquaculture in general, in its second five-year development plan. This policy has been adopted, not only for the sake of increasing fish production, but also for the generation of new employment and rural/hinterland development. Modernization of the marine fisheries will consequently reduce the manpower per unit effort, which eventually and naturally will cause considerable unemployment. One of the best alternative means of employment for fishermen will be in the aquaculture sector. The role of aquaculture in foreign exchange earnings will also be considerable, especially with high-value commodities like shrimp, Macrobrachium, ornamental fishes, etc.
2. OBJECTIVES AND GOALS OF AQUACULTURE DEVELOPMENT
2.1 Objectives
The long-term objectives of aquaculture development in Indonesia are firstly, to reach the optimum rational utilization of aquatic resources and thus contribution to the increase of fish production. Marketability or economic viability will be important determining factors in selecting species cultured and techniques to be used. Secondly, but equally important, is the achievement of a sound economic structure comprising all aquaculture operators working cooperatively on a modern, dynamic and flexible operation with high sensitivity to the application of new technology.
The medium- and short-term objectives are to increase the average productivity of the existing aquaculture operations in order to increase the income of fish farmers, and simultaneously overcome the immediate needs of the population for fish.
The short-term objective of aquaculture development has been formulated into an operational programme consisting of two sub-programmes, i.e.:
- programme for commercial aquaculture development; and
- programme for non-commercial aquaculture development.
The commercial aquaculture development programme is a market-oriented programme directed to areas with sufficient economic infrastructure for marketing aquaculture products. For this programme, table-fish produced at reasonable cost are recommended to meet the demand of the growing population, and at the same time to fulfil export market requirements.
In relatively isolated rural areas where the average income of the population is very low, the non-commercial fish development programme is introduced, in which it is suggested to the population that fish should be reared as a backyard activity mainly for their own consumption. In this programme, the Government provides breeders of "tawes" (Puntius javanicus) and "nila" (Tilapia nilotica) at no cost to private schools, religious boarding schools and other public societies in the rural areas, all of which in turn have to distribute fish fry to interested people.
The non-commercial fish programme will be of a temporary nature. As soon as respective areas have sufficient marketing facilities connecting to more developed areas, the programme will automatically abandon itself, and all facilities (hatcheries, etc.) used for the programme will be converted for commercial use.
2.2 Production Targets
Targeted production in the ten-year plan (1974-85) for aquaculture development is given in Table 6. The targets for area of production during the same period are shown in Table 7.
2.3 Types of Aquaculture System and Cultivated Species
2.3.1 Brackishwater pond culture
The extent of existing brackishwater ponds and other fish-culture systems and their average productivities are shown in Table 2. Most of the 180 000 ha of brackishwater ponds are located in Java, south Sulawesi, Aceh and north Sumatra, but smaller areas are found in Bali and eastern Nusa Tenggara, east Kalimantan and other parts of Sulawesi and Sumatra. Potential areas for immediate utilization are in the Lampung area especially (Southern part of Sumatra) where almost 7 000 ha of swampland has been specially designated for brackishwater pond development. Potential areas are also found in Aceh, north Sumatra, south Sulawesi and east Kalimantan, where local fish farmers or those coming from other adjacent areas have already started commercial culture.
The average productivity of brackishwater ponds in Indonesia is still very low, around 335 kg/ha/year. One of the targets of fisheries development during the next ten years is therefore to increase productivity of brackishwater ponds to 1 600 kg/ha/year through an intensification programme. A total of 60 000 ha of brackishwater ponds has been targeted for intensive management during that period. A total of 30 000 ha of new ponds will also be established during the same period, with an intermediate production goal of 300 kg/ha/year for the first ten years.
There are a number of problems that need to be resolved during the implementation of the programme. These include:
(a) fry supply;
(b) fertilizer and pesticide supply;
(c) feed supply;
(d) land use planning;
(e) capital and skill.
To overcome the fry supply problems, several steps are being taken. These include: (i) reducing mortality by improvement of nursery technique, to obtain a survival level of 75 percent; (ii) improvement of fry collecting gear and methods, and at the same time, exploitation of new fry grounds mainly in south Sumatra, north, central, south and southeast Sulawesi and Nusa Tenggara Island; and (iii) for freshwater fish seed supply, the Government has given priority to the improvement of hatchery facilities of each province.
Fertilizers for fish farm use will be made available with the establishment of a number of Government fertilizer factories in Java, Sumatra and Kalimantan.
Manufactured feeds for fish farming has been started on a small scale in freshwater fish farms. It is expected that this development will be extended to brackishwater fish farms soon.
2.3.2 Freshwater pond culture
Freshwater pond culture is primarily a backyard activity for many farmers and villagers in certain areas of Indonesia. In total, about 38 000 ha of ponds are scattered all over Indonesia, but most of the ponds are located in Java (particularly west Java), Sumatra, Sulawesi, Bali and west Nusa Tenggara. The average productivity is about 1 500 kg/ha/year, still far behind the optimum level for such operations. During the next ten years, production in about 20 000 ha of freshwater ponds will be intensified with the goal of producing 3 000-4 000 kg/ha/year. As mentioned previously, this programme covers the non-commercial as well as the commercial fish programme. The commercial fish programme is especially directed toward culture of high-value species, such as common carp (Puntius javanicus), eel (Anguilla spp.), giant freshwater prawn (Macrobrachium sp.), etc. To overcome the shortage of fry, intensive efforts have been made in upgrading the existing hatcheries and introducing induced breeding for certain species with the objective of obtaining optimum yields for every hatchery in operation.
Problems and constraints encountered in this System are conflicts with other land and water users (agriculture, industry and city expansion), water pollution from agriculture pesticides, industrial wastes and city sewage systems, and recently also the problem of obtaining artificial feed.
2.3.3 Fish culture in rice fields
Although more and more rice fields have been brought under irrigation, the extent of fish culture practised has been declining since the introduction of pesticides used for eradicating rice pests. The acreage under rice-cum-fish culture has declined from more than 103 000 ha in 1968 to about 80 000 ha in 1974.
The decline is also a consequence of the use of high yielding rice strains, making fish culture less profitable. The potential for growing fish up to the size of fingerlings is certainly quite promising, especially in overcoming shortages in stocking material, if suitable techniques could be devised to protect stocks from pesticide pollution.
2.3.4 Cage and impoundment culture
Generally speaking, this system is new in Indonesia, although the traditional form of cage culture in streams and sewage systems has been practised to a limited degree for a long time. The development of newer methods, such as the floating pen system and the impounding net system, have just passed the experimental stage and have been introduced to fishermen and fish farmers in certain prospective areas. These types of fish culture might be best implemented in the hinterland development programme as well as in the most rational utilization of lakes, which usually have very low natural productivity. The development of these systems also needs the support of sufficient seed supply, hence requiring hatcheries and fry collection of different species. Cultivated species for these systems range from snake head, common carp, Macrobrachium sp., and ornamental fish species.
The development and implementation of these techniques will also need considerable improvement in supporting infrastructure, at least to enable the transportation of stocking material and other production inputs, and marketing of production.
2.3.5 Mariculture
This is a completely new technique in Indonesia, except for pearl culture and, to a limited extent, also seaweed (Eucheuma sp.) culture. Experiments have been and are being conducted for culturing shellfish (clams and oysters), but almost nothing is known about mariculture of fish species. Potential for the development of mariculture is, however, fairly significant, especially when seen from the point of view of availability of suitable coastal areas and abundance of culturable fish species in Indonesia. More intensive studies and pilot operations are required before large-scale ventures can be started.
3. ESTABLISHMENT OF INFRASTRUCTURE
3.1 Extension Services
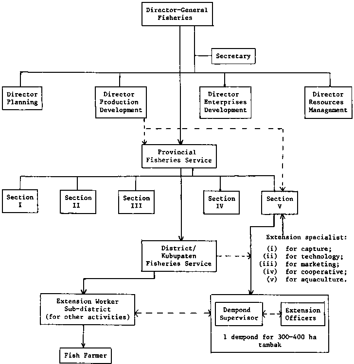
As indicated in Fig. 1, fish culture extension services are carried out by the Regional Fisheries Services (Provincial and Regency levels) with general guidance being provided by the Directorate General of Fisheries. In every province, there is one fish culture specialist having the function of an extension worker. In the execution of his functions, he will be assisted by a sufficient number of field extension workers, depending on the number of projects to be covered. As the extension service not only assists in improving the technical skill and knowledge of the fish farmers but also advises on management and requesting credits from banks and solving marketing problems as well, the extension workers usually act as a mobile team. Demonstrations have long been one of the extension methods used, but only quite recently have commercial-scale demonstrations been carried out, to show not only the practicability of improved techniques but also the viability of such operations. The demonstration ponds usually belong to the Government, but very often ponds owned by fish farmers are used on a compensation basis. This last system has the advantage that the pond owner will usually automatically adopt the innovation and continue to operate his ponds as a demonstration unit voluntarily and at his own expense. Demonstration ponds are selected from existing ponds, and should be centrally located to serve as many commercial ponds as possible. For the development of brackishwater ponds (as is practised in Java and south Sulawesi) one demonstration pond of 2-4 ha will serve an area of 300 ha of fish ponds. As freshwater ponds are usually dispersed, no fixed pattern has yet been adopted.
The degree of extension work planned and the expenditure required for the next ten years is very difficult to predict as many factors are involved. Past experience shows that extension work is limited due to financial constraints, and as an illustration it could be mentioned that an annual budget of Rp. 200-300 million1/ as has been allocated from the central Government since REPELITA II is far from sufficient to cover as large an area as Indonesia.
1/ U.S.$ 1.00 = approx. Rp. 415.00
3.2 Training
As far as the commercial sector is concerned, core personnel are needed to carry out the function of pond manager/supervisor on a collective basis and should have a sufficient background knowledge of both fish culture and economics. For the whole REPELITA II about 1 100 men are needed to supervise all intensification and expansion programmes for brackishwater ponds (50 000 ha) and intensification of freshwater ponds (6 000 ha), with the assumption that every 100 ha of brackishwater ponds and every 10 ha of freshwater ponds will need one supervisor. No estimates could be made for other aquaculture activities.
Fig. 1 Organization of Extension Programme for Brackishwater Culture Development
For the public services (extension, training, research) the following core personnel are needed:
- Fishery biologists (marine and brackish water)- Pond engineers (brackish and fresh water)
- Pen, coral, cage and impounding net culturists (marine, brackish and fresh water) Hatchery technologists
- Fish-feed technologists
- Shrimp biologists (Macrobrachium and Penaeus spp.)
- Seaweed culturists.
Most of the needed personnel can be trained within the country, as at present nine faculties of fisheries are found in Indonesia, besides one vocational high school specializing in aquaculture. Some of the expertise should, however, be obtained from abroad, or foreign experts brought to Indonesia to train local personnel.
To train extension workers (pre- and in-service training) a special training centre has been established in Jepara, central Java, for brackishwater aquaculture, and one in Sukabumi, west Java, for freshwater aquaculture.
3.3 Organization of Research
As was mentioned before, aquaculture development is one of the Government's priority programmes because it will provide opportunities of employment and supply animal protein for the people's diet. Therefore, the Government is giving emphasis to aquaculture research.
Research on mariculture is coordinated by the Marine Fisheries Research Institute in Jakarta, freshwater culture by the Inland Fisheries Research Institute in Bogor, and brackish-water culture by the Research and Training Centre in Jepara.
Research work has been concentrated primarily on exploration of new resources, testing of new culture techniques, investigation of breeding techniques and other supporting activities.
The priorities of research activities on aquaculture undertaken by the respective institutes are as follows:
Marine Fisheries Research Institute (Jakarta)
- Exploration of new resources to develop mariculture
- Improvement of culture techniques for seaweed
- Improvement of culture techniques for oysters
- Improvement of culture techniques for cockles.
Inland Fisheries Research Institute (Bogor)
- Studies on the productivity of man-made lake Jatiluhur
- Studies on fish diseases and parasites
- Studies on the side effects of pesticides in paddy-cum-fish culture
- Studies on nutritional aspects and formulation of artificial feed for Anguilla sp., Cyprinus carpio, catfish and Macrobrachium
- Genetic improvement of the cultivated freshwater fishes
- Domestication and population management of Pangasius sp.
- Studies on the Macrobrachium population in open waters and techniques of exploitation
- Experiments on cage and pen culture of commercially-important species
- Experiments on fingerling industry
- Studies on the "lebak-lebung" fisheries.
Brackishwater Culture Research Centre (Jepara)
- Studies on the mass production of penaeid shrimp and Macrobrachium seed
- Studies on the culture of penaeid shrimp
- Studies on induced breeding of milkfish
- Intensive culture of milkfish
- Studies on residual effects of pesticides in brackishwater ponds
- Studies on artificial feed formulation for cultivated fish.
4. PRODUCTION PROGRAMME
4.1 Financing and Credit
Production programmes are financed through several sources. Loans from Government and private banks and money lenders are available. A small-scale credit scheme for fish farmers was recently introduced through the rural bank system. This credit scheme also handles the sub-loans from the World Bank Fish Culture Development Project.
The preparation for implementing credit to the fish farmers is handled by a project committee chaired by an official of the Directorate General of Fisheries with members from the Bank, credit insurance company and fishery cooperative. Credit is basically distributed on a package basis including design and instructions for operation, and closely connected to demonstrations carried out by the extension workers. The problem of collateral requirement is being solved through the participation of a credit insurance company.
4.2 Phasing and Management of Production Programmes
Intensification of brackishwater pond culture will be primarily carried out in areas where this system has been practised so far, namely in Java, south Sulawesi, Aceh, north Sumatra, Bali and west Nusa Tenggara, while expansion of new areas will be carried out outside Java only, with first priority being in Lampung (southern Sumatra), Aceh and north Sumatra. All new investment opportunities, both through the intensification and expansion programme, will be given to small-scale operators who are cooperatively associated into bigger management units. Manpower requirements for this purpose will be obtained by transmigration from Java and conversion of excessive marine fishermen from the Malacca Strait.
For the freshwater pond development programme, which consists mostly of intensification of production of existing ponds, relatively fewer problems are encountered since they normally already belong to established economic systems. No concrete plans can be formulated for other aquaculture systems, which are still in an initial stage of development before the necessary data are obtained through continuous studies and exploration.
4.3 Marketing
The market programme for aquaculture products can be roughly divided into two sectors.
4.3.1 Export
Referring to Table 4, it is clearly seen that aquaculture products for export in the past seven years are mainly in the form of frozen shrimp and fresh fish. Marketing of these commodities so far presents no difficulties. Exporters have their own cold storage and collect the product, mainly shrimp, through several collecting or buying centres at production centres where sufficient ice and marketing facilities have been provided.
4.3.2 Domestic market
For the domestic market, two different objectives have to be met. Firstly, there is the need to supply town areas and their vicinities where the necessary infrastructure is more developed. The second is to supply the rural areas which still lack infrastructure facilities, and where the purchasing power of the people is still very low. The aquaculture products marketed in these two different sectors will be in both fresh and preserved (mainly dry-salted) forms.
For the first sector, marketing of the product is being handled by cooperatives as well as private companies. Out of 418 existing cooperatives, 242 are actively engaged in the marketing of aquaculture products.
Only a small proportion of the aquaculture production is marketed in preserved form, as it comprises less than 25 percent of -he total (fresh weight equivalent). Emphasis will continue to be placed in future years on supplying markets with fresh aquaculture products. To support this programme, improved marketing facilities specifically adapted for aquaculture products need to be emphasized.
Towns in remote areas have been increasingly equipped with coolrooms to ensure the product quality.
4.4 Budget
It is estimated that about Rp. 80 000 million are required to carry out the intensification and expansion of both brackish- and freshwater fish farms during the next ten years. This would cover both capital and operational costs. The expected annual net return is Rp. 3 800 million.
4.5 External Assistance Requirements
4.5.1 Financial assistance
Loans from the World Bank have been implemented since 1974 and assistance is being sought from USAID to develop brackishwater ponds.
4.5.2 Technical assistance
The programme that is presently being implemented is the Brackishwater Milkfish and Shrimp Culture Applied Research and Training Project, supported by FAO/UNDP. Government input for this project is Rp. 487 550 000 and the UNDP contribution is U.S.$ 832 150. This project is expected to extend for a period of six years from 1972. Expansion of the brackishwater fish farm in Sumatra is awaiting implementation pending USAID assistance. Further projects proposed and technical assistance required in the UNDP Country Programme are:
- tidal/swampy area fish-culture research and development project. This project is aimed at developing fish culture in tidal/swampy areas of south Sumatra, Jambi, Riau and Kalimantan;- mariculture research and development project. To develop mariculture in the eastern region of Indonesia;
- improvement of the training centre facilities for freshwater culture in Sukabumi;
- supplementing of research facilities of the Inland Fisheries Research Institute in Bogor;
- feasibility studies on aquaculture development in connexion with expansion programmes.
TABLE 1
Fishery Production in Indonesia (1968-74)
|
Year |
Production from capture fisheries (tons) |
Production from aquaculture (tons) |
Ratio (%) |
Annual growth rate of aquaculture production (%) |
|
|
3/2 |
3/Total production |
||||
|
(1) |
(2) |
(3) |
(4) |
(5) |
|
|
1968 |
1 042 922 |
116 118 |
11.1 |
10.0 |
|
|
1969 |
1 099 545 |
114 854 |
10.4 |
9.4 |
- 1 |
|
1970 |
1 093 910 |
134 602 |
12.3 |
10.9 |
+ 17 |
|
1971 |
106 192 |
138 363 |
12.5 |
11.1 |
+ 3 |
|
1972 |
1 137 701 |
131 208 |
11.5 |
10.3 |
- 5 |
|
1973 |
1 165 300 |
134 700 |
11.6 |
10.4 |
+ 3 |
|
1974 |
1 201 980 |
139 840 |
11.6 |
10.4 |
+ 4 |
TABLE 2
Aquafarm Production by Type (1968-74)
|
Year |
Brackishwater ponds |
Freshwater ponds |
Paddyfields |
Cages and others |
Tot |
Total |
|||||||||
|
Area (ha) |
Weight (tons) |
Value ('000 Rp.) |
Area (ha) |
Weight (tons) |
Value ('000 Rp.) |
Area (ha) |
Weight (tons) |
Value ('000 Rp.) |
Area (ha) |
Weight (tons) |
Value ('000 Rp.) |
Area (ha) |
Weight (tons) |
Value ('000 Rp.) |
|
|
1968 |
172 054 |
43 528 |
|
37 425 |
53 348 |
|
403 429 |
19 082 |
|
|
|
|
|
116 118 |
|
|
1969 |
177 061 |
51 876 |
|
35 168 |
42 180 |
|
75 197 |
20 224 |
|
|
|
|
|
114 854 |
|
|
1970 |
179 911 |
55 908 |
|
40 023 |
51 345 |
|
85 340 |
24 223 |
|
|
|
|
|
134 602 |
|
|
1971 |
182 073 |
60 788 |
|
40 798 |
54 647 |
|
78 730 |
22 540 |
|
|
|
|
|
138 363 |
|
|
1972 |
178 297 |
51 203 |
8 845 649 |
39 190 |
50 100 |
8 449 908 |
79 595 |
19 709 |
3 073 428 |
|
10 196 |
797 669 |
|
131 208 |
21 166 654 |
|
1973 |
180 000 |
53 300 |
|
38 000 |
51 000 |
|
83 100 |
20 200 |
|
|
10 100 |
|
|
134 700 |
|
|
1974 |
|
|
|
|
|
|
|
|
|
|
|
|
|
138 741 |
|
TABLE 3
Available Supply and Per Caput Consumption of Fishery Products in Indonesia (1970-74)
|
Year |
Total production (tons) |
Exports (tons) |
Imports (tons) |
Net exports (tons) |
Available supply (tons) |
Per caput consumption (kg) |
|
1970 |
1 229 000 |
22 100 |
3 800 |
18 300 |
1 211 000 |
- |
|
1971 |
1 245 000 |
30 800 |
6 700 |
34 100 |
1 201 000 |
10.0 |
|
1972 |
1 269 000 |
41 200 |
4 800 |
36 400 |
1 233 000 |
10.1 |
|
1973 |
1 300 000 |
52 200 |
6 500 |
45 700 |
1 254 000 |
10.0 |
|
1974 |
1 342 000 |
55 500 |
6 600 |
48 900 |
1 293 000 |
10.0 |
TABLE 4
Export Volume and Value of Fishery Products
|
|
1968 |
1969 |
1970 |
1971 |
1972 |
1973 |
1974 | |||||||
|
|
Weighta/ |
Valueb/ |
Weight |
Value |
Weight |
Value |
Weight |
Value |
Weight |
Value |
Weight |
Value |
Weight |
Value |
|
Shrimp |
2 902 |
824 |
5 638 |
978 |
7 333 |
4 278 |
15 319 |
14 697 |
23 411 |
29 809 |
28 787 |
57 562 |
33 294 |
84 465 |
|
Fresh fish |
3 416 |
512 |
2 332 |
326 |
1 247 |
169 |
4 118 |
892 |
3 865 |
471 |
5 868 |
678 |
7 156 |
1 202 |
|
Frogs |
- |
- |
28 |
9 |
652 |
286 |
568 |
384 |
867 |
749 |
2 867 |
3 774 |
1 175 |
1 267 |
|
Ornamental fish |
23 |
33 |
42 |
20 |
104 |
38 |
103 |
29 |
190 |
37 |
286 |
56 |
304 |
54 |
|
Salted jellyfish |
- |
- |
- |
- |
601 |
198 |
389 |
351 |
782 |
548 |
1 935 |
1 617 |
2 380 |
872 |
|
Others |
13 376 |
1 543 |
13 386 |
1 111 |
12 123 |
1 990 |
10 259 |
2 641 |
12 041 |
3 327 |
12 435 |
4 498 |
11 176 |
4 159 |
|
Total |
19 717 |
2 882 |
21 426 |
2 444 |
22 060 |
6 959 |
30 756 |
18 994 |
41 156 |
34 941 |
52 178 |
68 185 |
55 485 |
92 019 |
|
Index |
1 000 |
100 |
109 |
87 |
112 |
247 |
156 |
673 |
209 |
1 238 |
265 |
2 416 |
281 |
3 216 |
TABLE 5
Import Volume and Value of Fishery Products
|
|
1968 |
1969 |
1970 |
1971 |
1972 |
1973 |
1974 | |||||||
|
|
Weighta/ |
Valueb/ |
Weight |
Value |
Weight |
Value |
Weight |
Value |
Weight |
Value |
Weight |
Value |
Weight |
Value |
|
Smoked, salted, dried |
1 883 |
232 |
1 398 |
147 |
1 488 |
164 |
2 647 |
268 |
508 |
66 |
182 |
40 |
180 |
45 |
|
Prepared and pre |
|
|
|
|
|
|
|
|
|
|
|
|
|
|
|
served fish |
596 |
194 |
687 |
192 |
1 528 |
396 |
3 285 |
855 |
3 487 |
987 |
5 883 |
1 839 |
6 000 |
2 070 |
|
Fats and fish oil |
12 |
4 |
86 |
43 |
723 |
370 |
687 |
348 |
387 |
306 |
297 |
276 |
300 |
310 |
|
Crustaceans and |
|
|
|
|
|
|
|
|
|
|
|
|
|
|
|
molluscs |
14 |
16 |
29 |
19 |
35 |
14 |
63 |
21 |
124 |
48 |
60 |
49 |
70 |
65 |
|
Seaweed |
6 |
4 |
17 |
8 |
17 |
10 |
57 |
25 |
60 |
43 |
53 |
57 |
50 |
60 |
|
Others |
10 |
7 |
15 |
12 |
10 |
11 |
2 |
1 |
6 |
8 |
28 |
38 |
30 |
40 |
|
Total |
2 521 |
507 |
2 232 |
421 |
3 801 |
965 |
6 741 |
1 518 |
4 572 |
1 458 |
6 503 |
2 299 |
6 630 |
2 590 |
a/ Weight is expressed in tons
b/ Value is expressed in U.S.$ '000
TABLE 6
Aquaculture Production Projection (Tons) (1975-85)
|
Year |
Brackishwater |
Freshwater ponds |
Paddy-cum-fish culture |
Cages, pens and enclosures |
Total |
|
1974 |
55 300 |
52 100 |
21 200 |
10 100 |
138 700 |
|
1975 |
66 825 |
60 335 |
25 350 |
10 100 |
162 610 |
|
1976 |
70 725 |
62 585 |
25 800 |
10 500 |
169 256 |
|
1977 |
74 250 |
65 661 |
26 250 |
11 000 |
177 161 |
|
1978 |
77 100 |
68 086 |
26 700 |
11 500 |
183 386 |
|
1979 |
80 250 |
70 445 |
27 600 |
12 000 |
190 295 |
|
1980 |
83 400 |
83 500 |
28 500 |
12 500 |
207 900 |
|
1981 |
119 800 |
88 650 |
30 000 |
13 000 |
251 450 |
|
1982 |
127 150 |
93 800 |
31 500 |
13 500 |
365 950 |
|
1983 |
134 600 |
93 950 |
33 000 |
14 000 |
275 550 |
|
1984 |
139 550 |
105 350 |
34 500 |
14 500 |
293 900 |
|
1985 |
147 000 |
109 200 |
36 000 |
15 000 |
307 200 |
TABLE 7
Target of Area (Ha) for Different Types of Fish Farms
|
Year |
Brackishwater pond |
Freshwater pond |
Paddy-cum-fish |
||||||
|
Non-intensive culture |
Intensive culture |
Area to be expanded |
Non-intensive culture |
Intensive culture |
Area to be expanded |
Non-intensive culture |
Intensive culture |
Area to be expanded |
|
|
1975 |
171 500 |
8 500 |
- |
36 000 |
2 000 |
335 |
- |
83 000 |
1 500 |
|
1976 |
163 500 |
16 500 |
1 000 |
34 500 |
3 500 |
731 |
- |
83 000 |
3 000 |
|
1977 |
157 000 |
23 000 |
3 000 |
33 000 |
5 000 |
1 161 |
- |
83 000 |
4 500 |
|
1978 |
152 000 |
28 000 |
5 000 |
31 500 |
6 500 |
1 336 |
- |
83 000 |
6 000 |
|
1979 |
147 000 |
33 000 |
8 000 |
30 000 |
8 000 |
1 445 |
- |
83 000 |
9 000 |
|
1980 |
142 000 |
38 000 |
11 000 |
28 000 |
10 000 |
1 500 |
- |
83 000 |
12 000 |
|
1981 |
138 000 |
42 000 |
14 000 |
26 000 |
12 000 |
1 650 |
- |
83 000 |
17 000 |
|
1982 |
133 000 |
47 000 |
18 000 |
24 000 |
14 000 |
1 800 |
- |
83 000 |
22 000 |
|
1983 |
128 000 |
52 000 |
22 000 |
22 000 |
16 000 |
1 950 |
- |
83 000 |
27 000 |
|
1984 |
125 000 |
55 000 |
26 000 |
19 500 |
18 500 |
2 100 |
- |
83 000 |
32 000 |
|
1985 |
120 000 |
60 000 |
30 000 |
18 000 |
20 000 |
2 200 |
- |
83 000 |
37 000 |