Page précédente Table des matières Page suivante


Liste des figures

FIGURE 2: MODELE CONCEPTUEL ACTIVITE DES FLOTTILLES - Niveau 1: Données disponibles

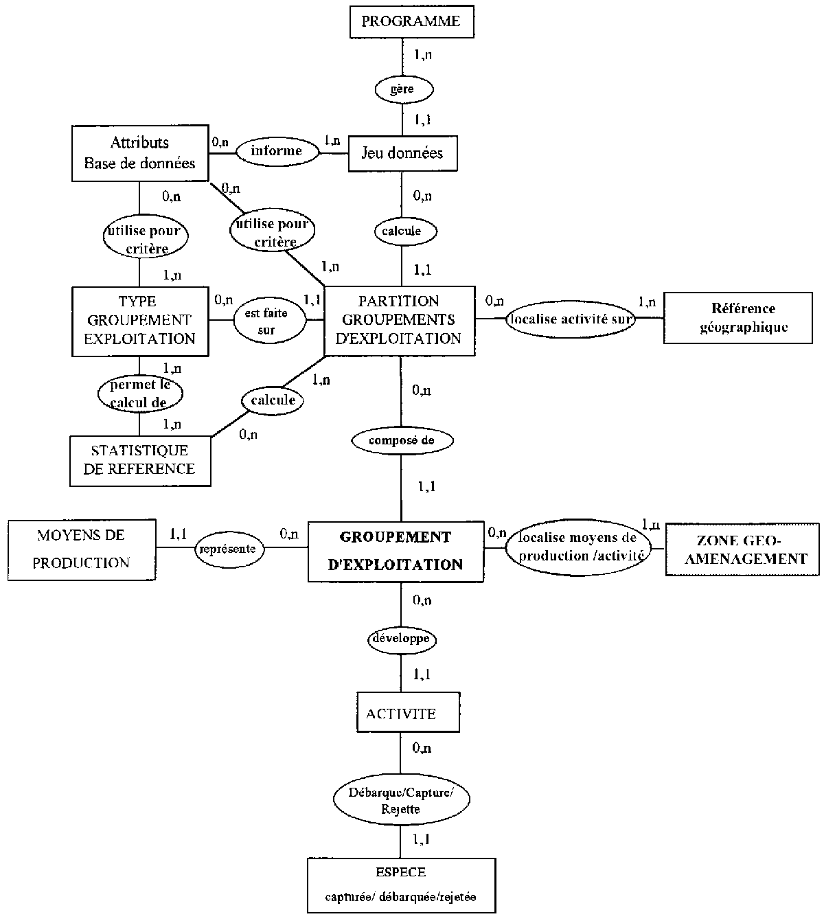
FIGURE 3: MODELE CONCEPTUEL ACTIVITE DES FLOTTILLES - Niveau 2: Gestion des partitions et des groupements

FIGURE 4A: ECRAN DE CHOIX DU TYPE DE GROUPEMENT

FIGURE 4B: ECRAN DE CHOIX DES CRITERES DE GROUPEMENT

FIGURE 4C: ECRAN DE VISUALISATION DES GROUPEMENTS

FIGURE 4D: ECRAN DE LIEN DU FICHIER D'ETUDE AUX ZONES DE GEOAMENAGEMENT


Page précédente Début de page Page suivante