by
Kazutosi Nisizawa
Department of Fisheries
College of Agriculture and Veterinary Medicine
Nihon University, 34 1, Shimouma-3
Setagaya-ku, Tokyo 154 Japan
BACKGROUND
Seaweeds have been used as a human food since ancient times, particularly in the region bounded by China, the Korean Peninsula and Japan. In Japan, remains of marine algae, which are eaten at present, have often been found in the relics of aborigines, mixed with shells and fish bones, even in the Jomon-pattern era (B.C. 300-6 000). It has been formally recorded that the Yamato Imperial court which had been founded in the beginning of the fourth century, made the inhabitants pay taxes using various edible seaweeds such as nori (Porphyra), wakame (Undaria), hiziki (Hizikia) and konbu (Laminaria). These seaweeds were also offered to the spirits of ancestors in the rituals of the court (Miyashita, 1974). In China, the use of Porphyra and its value as a food were recorded in a book published between 533-544 AD. In the Sung Dynasty (960-1279 AD) Porphyra, from Haitan Island of Fujian Province, was presented every year as a special delicacy to the Emperor (Tseng, 1984).
Varieties of brown, red and green seaweeds find use as foods although the browns and reds predominate. Species of Laminaria, Undaria pinnatifida and Hizikia fusiforme are the major brown seaweeds used; they are usually sold as dried products but a wet, salted form of Undaria is very popular. Konbu is made from several species of Laminaria, often referred to by the general name of kelp; it is boiled as a vegetable, used as a soup stock, as a seasoning for rice dishes and eaten as a snack food.
Wakame, from Undaria pinnatifida is, when reconstituted, one of the softest brown seaweeds and is widely used in soups. Hiziki, made by boiling Hizikia fusiforme and sun-drying, is usually cooked with soybean or fried bean curd. Many species of the red seaweed, Porphyra, are used to make the thin dried sheets of Laver which are used widely in the oriental cuisine. The product form Porphyra is also named purple laver; this distinguishes it from green laver which is produced in smaller quantity from several green seaweeds such as species of Enteromorpha, Monostroma and Ulva. Laver has a much higher protein content (25-35%) than the products from brown seaweeds (8-15%) and, nutritionally, is the superior of these foods.
The major proportion of the seaweed used in China, Korea and Japan is purchased as a dried product. However there is also a market in some varieties of fresh seaweeds which are used as a salad vegetable or as garnishes for other dishes such as fish. Species of Caulerpa, Eucheuma and Gracilaria are used for this purpose, especially in some of the warmer southeast Asian countries such as the Philippines, Malaysia, Thailand and Indonesia. Usually naturally-growing species are collected and sold fresh in local markets. In Cebu, Philippines, Caulerpa racemosa is cultivated in brackish- water ponds and the fresh seaweed is sent by air to markets in Manila.
On a worldwide basis, Japan has one of the highest per caput consumptions of seaweed as food so the description here is focused on the processes and products used in this country.
MAIN SEAWEEDS USED AS FOODS
PURPLE LAVER, NORI
1. SOURCES
The purple laver, Porphyra genus, consists of a large taxonomic group which covers nearly 50 species in the world and about 20 species are found in Japan. The individual species are more or less morphologically different, but a fairly large variation is found even in a single species. The shape, the size, the thickness and the colour of their thalli are changeable, depending on the environment in which they grow. In addition, they are considerably different in the individual patterns of variation, so it is very difficult to identify them merely on the basis of external appearance.
The purple laver was first cultivated in Japan as early as the 17th century, the beginning of the Edo era. P. tenera was cultivated until about 30 years ago, but now more than 80% of this has been substituted by P. yezoensis. This is mainly because the latter laver is more strongly resistant to various laver diseases. In China, the cultivation has been developed during the past several years using a strain of Porphyra tenera. In Korea, almost all the nori is obtained from marine culture using both Porphyra tenera and Porphyra yezoensis. A small quantity of natural material (called iwanori in Japanese) is collected.
Porphyra tenera and Porphyra yezoensis are both monoecious but some species are dioecious. P. tenera grows widely in Japan (on the Pacific side of Honshu, in the Inland Sea, on the eastern and northern coasts of Kyushu) and on every coast of Korea and China. P. yezoensis is also distributed widely on the coasts from western to southern Hokkaido and in the northern areas of the Pacific side of Honshu and in the Korean Peninsula.
2. PREPARATION OF FOOD PRODUCTS
The purple laver fronds grown in the winter season are harvested mechanically from culture grounds and transferred by boats to factories belonging to individuals or to groups of fishermen. The algal fronds are first washed thoroughly with fresh seawater in a machine to remove any contaminants and epiphytes. They are then cut into pieces with a chopper and a given amount of the thalli suspension is poured into a wooden rectangular frame with a perforated base which allows the water to escape but retains the seaweed. In this way rectangular sheets of laver are formed. The wet sheets are then dried on the frames in a hot-air chamber (40°C ± 1°C) to give sheets of the final product, hoshi nori (dried laver thalli). A sheet of the product is 21 cm long, 19 cm wide and an average weight is about 3.0 g (see Figures 1 to 6).
In Japan the legal cultivation of nori is restricted to Chose who have been granted licences. There were approximately 45 000 fishermen engaged in this work in 1964 but this has decreased markedly, to around 20 000 people at present. Part of the hoshi nori is processed to toasted and/or seasoned laver products. Recently, some modern foods such as instant soup, jam and wine, which are made from materials mixed with nori, have come onto the market. The annual production of hoshi nori in Japan during recent years is shown in Table 1, the figure for 1984 being 87 x 10 sheets. The quantities exported from Japan are shown in Table 2. The export of hoshi nori was no more than 0.75% of the total production in 1984, but it has increased during recent years with the largest amount going to Taiwan, followed by the USA (Natural Federation of Nori and Shell Fishes Cooperative Associations, 1985). For China, the yield in 1985 amounted to more than 41 x 10 sheets when converted to the Japanese scale of measurement. Korean production is at about the rate of 30-40 x 10 sheets per year.
3. NUTRITIVE VALUE
Hoshi nori has a vitamin content almost equal to fresh laver because it has been manufactured under controlled conditions. It is high in protein content and the lipid content is also rather high relative to that of other seaweeds. These figures are shown in Table 3 (Science and Technology Agency, 1982; Noda, 1971, 1981; Horiguchi, Noda and Naka, 1971; Kanazawa, 1963). It is clear that hoshi nori is generally rich in vitamins, and it is particularly worthy of note that it contains almost 30 micrograms percent of Vitamin B12, which is roughly comparable to that in animal viscera. The contents of free and bound amino acids are shown in Table 4 (Kagawa, 1983).
Figure 1 Secondary growing nori thalli (Porphyra yezoensis) in the maricultural ground
Figure 2 Harvest boat of nori with a harvesting machine of the cut and suction type
Table 1 Annual production of hoshinori from 1980 to 1984 in Japan
|
|
1980 |
1981 |
1982 |
1983 |
1984 |
|
Harvest (x 10000 sheets) |
777800 |
766700 |
722700 |
1041600 |
867300 |
|
Value (x 10000 yen) |
11060200 |
9744300 |
12720500 |
12714100 |
11171800 |
Table 2 Export of various processed nori products from Japan during the past several years (kg)
|
Country |
1981 |
1982 |
1983 |
1984 |
||||
|
Dried |
Toasted, Seasoned |
Dried |
Toasted, Seasoned |
Dried |
Toasted, Seasoned |
Dried |
Toasted, Seasoned |
|
|
Taiwan |
6100 |
263 |
246188 |
10611 |
346152 |
20028 |
663240 |
13502 |
|
Hong-Kong |
3300 |
44105 |
29468 |
107104 |
40 |
84736 |
420 |
69610 |
|
Saudi Arabia |
7728 |
370 |
21856 |
682 |
1820 |
264 |
600 |
558 |
|
England |
624 |
256 |
1352 |
349 |
836 |
619 |
1710 |
399 |
|
Belgium |
512 |
26 |
484 |
26 |
520 |
103 |
492 |
70 |
|
France |
548 |
709 |
192 |
219 |
364 |
303 |
632 |
660 |
|
Italy |
448 |
89 |
116 |
74 |
308 |
35 |
16 |
98 |
|
Canada |
3948 |
870 |
4848 |
1578 |
1508 |
2453 |
2364 |
3080 |
|
USA |
98300 |
41732 |
115844 |
56327 |
81264 |
72223 |
103844 |
101661 |
|
Brazil |
180 |
1290 |
652 |
160 |
2408 |
78 |
4160 |
561 |
|
Australia |
536 |
479 |
1164 |
164 |
784 |
963 |
544 |
2902 |
|
Korea |
273532 |
49930 |
614912 |
22349 |
8364 |
3834 |
6440 |
1505 |
Both the free and bound amino acids of nori are rich in alanine, aspartic acid, glutamic acid and glycine which represent the characteristic taste of nori (Noda, et al., 1981), being in synergistic action with the taste of inosinic acid which also occurs in this alga (Nakamura, et al., 1968). It is most striking that nori contains taurine in a remarkably high amount, more than 1200 mg% of dry weight (Noda, Horiguchi and Araki, 1975). This sulfated amino acid is known to be effective for liver activity in preventing the occurrence of gallstone disease and in controlling blood cholesterol level (Tsuji, et al., 1981, 1983). In addition, because the content of arginine is fairly high in nori, there is a possibility that taurine and arginine might combine after intake into the human body to form taurocyamine which has been reported to show a potent activity in preventing high cholesterol levels (Hiramatsu, Niitani and Mori, 1981).
A sheet of hoshi nori also contains 30-45 mg% of eicosapentaenoic acid (EPA) which has been reported to prevent atherosclerosis (Dyerberg, et al., 1978; Dyerberg and Bang, 1979). Nori has been reported to contain a substance, porphyosin, which showed activity in preventing gastric shay ulcer of rats (Sakagami, 1983). When various samples of marine algal powder or their extracts were given to rats, mixed with their basic diet, it was found that powder of nori was most effective in preventing 1,2-dimethylhydrazine-induced intestinal carcinogenesis of rats (Yamamoto and Maruyama, 1985).
4. MARKETING
The raw fresh fronds of nori, and hoshi nori, are subjected to marketing routes as shown in Figure 7.
5. PRICE
In Japan the price of hoshi nori at the Local Fisheries Cooperative Association (LCFA) in 1985 has been reported to be 3 823 yen per kg (US$ 23.9 assuming US$ 1 is equivalent to 160 yen). The price, however, rose to 8 333-10 000 yen by the time the product reached consumers via the normal marketing channels. According to informed circles, the price of hoshi nori in China was about 670 yen, per kg in 1985. In Korea the price is estimated to be about the level of 2 300 yen per kg.
6. COOKING
Hoshi nori is usually sold as a set of ten sheets packed in a bag. This amount is approximately 30 g and is called a "joo". It is used mainly as a luxury food after being slightly baked. Sushi is a typical Japanese food which consists of a small mass of soured, boiled rice with a topping on it, often a slice of various kinds of raw fish. Nori is sometimes wrapped around the outside of the rice ball which then usually has a tuna (tunny) slice inserted in it (Figure 8).
Table 3 Nutritive composition data from several different samples of hoshinori on a dry weight basis
|
Main composition (g %) |
Mineral (mg %) |
Vitamin (mg %) |
|||
|
Protein |
43.6 |
Ca |
440 |
A (Potency) |
15000 IU |
|
Lipid |
2.1 |
P |
650 |
B1 |
1.29 |
|
Fe |
13.0 |
B2 |
3.82 |
||
|
Carbohydrate Nonfibrous |
44.4 |
Na |
570 |
Niacin |
11.0 |
|
Fiber |
2.0 |
K |
2400 |
B6 |
1.04c/ |
|
Ash |
7.8 |
Mn |
2a/ |
B12 |
0.029c/ |
|
Zn |
10a/ |
Cholin |
292c/ |
||
|
Cu |
1.47a/ |
Inositol |
6.2c/ |
||
|
Se |
0.08b/ |
C |
112.5 |
||
a/ Noda, 1971; Noda et al., 1981
b/ Horiguchi, Noda and Naka, 1971
c/ Kanazawa, 1963; and for the rest see Standard Table, 1982
Table 4 Free and bound amino acids in hoshinori (g%) on a dry weight basis
|
Amino acid |
Free |
Bound (total N x 6.25 as protein) |
|
Alanine |
1528 |
9.92 |
|
Arginine |
15 |
5.92 |
|
Aspartic acid |
322 |
8.48 |
|
Glutamic acid |
1330 |
9.28 |
|
Glycine |
24 |
6.81 |
|
Histidine |
10 |
1.18 |
|
Isoleucine |
20 |
4.00 |
|
Leucine |
31 |
7.68 |
|
Lysine |
12 |
2.56 |
|
Methionine |
2 |
3.36 |
|
Phenylalanine |
7 |
5.28 |
|
Proline |
4 |
4.64 |
|
Serine |
37 |
4.80 |
|
Threonine |
46 |
3.20 |
|
Tryptophane |
Trace |
1.10 |
|
Tyrosine |
13 |
2.40 |
|
Valine |
15 |
9.28 |
|
Taurine |
1210 |
- |
a/ Noda, Horiguchi and Araki, 1975
Figure 7 Marketing of nori products
In other uses, nori is cut into small pieces, after a short baking, and sprinkled over boiled rice and noodles. It is also processed to tsukudani nori, a preserved food boiled down in soy sauce; and used as an appetizing luxury food, although most tsukudani nori is made from an aonori, Monostroma. Recently nori has been used as the raw material for jam and wine, the products being called nori jam and nori wine, respectively.
In China, most nori products are used for soup and for seasoned foods by frying in a hot pan. In Korea, most of the products are used for soup but some are cooked according to Japanese or Chinese styles; a popular method is to fry hoshi nori in a hot pan with a little oil.
GREEN LAVER, AONORI
1. SOURCES
Aonori is the commercial name of a mixture of several green seaweeds such as sea lettuce (Ulva), genuine green laver (Enteromorpha) and Monostroma. Of these green seaweeds, Monostroma latissimum and Enteromorpha prolifera are cultivated for commercial purposes at present, although the former comprises nearly 90% of the cultivated products.
Monostroma latissima is distributed widely in most bays and gulfs on the Pacific side of the cental districts of Japan. This green laver takes its habitat generally at upper parts of the intertidal zone. Enteromorpha prolifera occurs widely in most parts of the Japanese, European and North American coasts, and grows mainly in estuaries just below low-tide water level.
2. PREPARATION OF FOOD PRODUCTS
The green laver fronds are dried in the sun or in a dryer immediately after harvesting. Some of the aonori is brought to market in this form and is used as a sprinkling powder or condiment on cooked rice. Only the fronds of Monostroma are processed as a preserved food, by boiling down with soy sauce and sugar. The recent yields of aonori in Japan are shown in Table 5 (Anon., 1984). Of the total aonori produced, more than 90% comes from Monostroma. Part of the dried aonori is sold in shops or supermarkets, packed in a bag of plastic film of an appropriate size. In Korea recently, the production of aonori (mainly Monostroma) has begun to increase and now amounts to 5 000 metric tons, wet weight, per year. No estimates are available from China.
Table 5 Annual production of aonori (Monostroma and Enteromorpha) in Japan
|
Year |
1981 |
1982 |
1983 |
1984 |
|
Harvest kg (dry wt.) |
824135 |
995929 |
11094345 |
1098509 |
3. NUTRITIVE VALUE
The main composition of the three kinds of green seaweeds is shown in Table 6 and the vitamin and mineral content are given in Table 7 (Science and Technology Agency, 1982). Note that these seaweeds contain 20-26% protein and 15-23% mineral. Compared with the others, Enteromorpha has a low sodium content but is high in calcium and iron. The amount of the vitamin B group is generally higher than that of common vegetables, particularly in the case of Enteromorpha. In contrast, while Enteromorpha has the highest vitamin A content among the three seaweeds, it is approximately only half as much as that of spinach.
These green seaweeds have been found to contain some compounds with pharmacological activity. Water-soluble sulfated polysaccharides, which show activity for the anticoagulation of blood, have been found in all three (Sekiguchi and Maeda, 1983). Monostroma has been reported to contain several kinds of betaines, of which b -homobetaine shows a high activity for lowering the artificially elevated level of plasma cholesterol in rats (Abe and Kaneda, 1975). The dialyzed residue of hot water-extractable substances from Monostroma have been demonstrated to increase the life span of male mice implanted with L.1210 leukemia cells (Yamamoto, et al., 1982). Further, Monostroma contains nearly 200 mg% (on a dry weight basis) of a compound which has been identified as dimethyl b -propiothetin (Noda, 1983, unpublished observation). This compound has been found to prevent gastric ulcer of guinea pigs as well as being useful as a tonic for liver function (Matano, 1959). Dimethyl sulfide, which emits a flavour typical of marine algae, is enzymatically formed from this thetin.
4. MARKETING
The Monostroma fronds, harvested by fishermen, are processed in a similar way to that described previously for the production of hoshi-nori from Porphyra. The resulting square-shaped sheets are dried in the sun or a dryer. Thus, the algal products are collected in the Local Fisheries Cooperative Association and classified, depending on the quality, after examination by authorized inspectors. Then, they are sold by auction at the Prefectural Fisheries Cooperative Association to the wholesale dealers, from whom various retail dealers and processors buy the products. In Japan, Monostroma latissimum is mainly cultivated in Mie Prefecture.
5. PRICE
In Japan hoshi aonori, which includes a large part of Monostroma and a minor part of Enteromorpha, is delivered to wholesale dealers at an average cost of 1 600 yen per kg. In Korea, aonori costs about 1 200 yen per kg, roughly half the cost of Korean hoshi nori.
Table 6 Main composition of dried green algae
|
Alga |
Protein |
Lipid |
Carbohydrate |
Ash |
|
|
Nonfibrous |
Fiber |
||||
|
Ulva sp (Sea lettuce) |
26.1 |
0.7 |
46.1 |
5.1 |
22.6 |
|
Enteromorpha sp (Green laver) |
19.5 |
0.3 |
58.1 |
6.8 |
15.2 |
|
Monostroma sp |
20.0 |
1.2 |
57.2 |
6.7 |
14.9 |
Table 7 Mineral and vitamin of dried green algae
|
Alga |
Mineral (mg %) |
Vitamin (mg %) |
||||||||
|
Ca |
P |
Fe |
Na |
K |
A (IU) |
B1 |
B2 |
Niacin |
C |
|
|
Ulva sp (Sea lettuce) |
1120 |
94 |
6.2 |
3183 |
731 |
590 |
0.08 |
0.57 |
11.8 |
12.0 |
|
Enteromorpha sp (Green laver) |
910 |
800 |
35.0 |
570 |
3500 |
13000 |
0.60 |
2.05 |
6.5 |
43.2 |
|
Monostroma sp (Hitoegusa) |
690 |
200 |
2.5 |
1800 |
810 |
2700 |
0.43 |
1.33 |
3.5 |
54.0 |
KONBU (LAMINARIA)
1. SOURCES
Japanese Laminaria and related species used so far for foodstuffs are collectively called konbu and this includes the following species: Laminaria japonica, L. japonica var. ochotensis, L. angustata, L. angustata var. longissima, Arthrothammus bifidus, Kjellmaniella gyrata and K. crassifolia.
All these species grow mainly in particular areas of the coast of Hokkaido. For example, L. japonica is distributed mainly along the coast on both sides of Hakodate, L. angustata is distributed mainly on both sides of Hidaka and L. japonica var. ochotensis is distributed on both sides of Rishiri, this last city being the northernmost place in Hokkaido. Recently, konbu has been successfully cultivated and it has even been planned to utilize it as an energy resource, in the same way as has been planned for Macrocystis in USA.
Annual yields of konbu in Japan during recent years are shown in Table 8 of the Statistical Year Book, 1983 (Statistics and Information Department, 1985). The yield of konbu from marine aquaculture has increased gradually and the total amount in 1983 was more than 170 000 t of wet weight (roughly 35 000 t of dry weight). Of this amount of konbu, L. angustata var. longissima accounts for 30% of the total, L. japonica 20%, L. angustata 15% and L. japonica var. ochotensis 10%. The residual 25% is covered by other species. China is the most advanced country in the cultivation of Laminaria; it produces about 230 000 metric tons per year (1983) (dry weight, containing about 20% moisture). Roughly 35% of the konbu in China is used as raw material for alginate production. It has been reported that about 1 400 t (dry weight) of Chinese konbu were imported to Japan in 1983. In Korea, the production in 1982 was 761 metric tons of natural kelp and 3 987 metric tons of cultivated kelp, both quantities being wet weight; however the latest figures, for 1984, show the collection of natural kelp has fallen to 34 metric tons while cultivated kelp has risen to 7 927 metric tons (Korea, Ministry of Agriculture and Fisheries, 1983 and 1985).
2. PREPARATION OF FOOD PRODUCTS
A. Suboshi konbu
Konbu is commonly dried in the sun on ground covered with pebbles, but is dried in a dryer on a cloudy or rainy day. The product is called suboshi konbu, and is different in quality in each fishing ground, mainly because of the different species collected. The suboshi konbu, depending on its source and consequent properties, is processed into various products.
B. Salted konbu
Fronds of suboshi konbu of a high quality are cut into square pieces (2 cm x 2 cm) or rectangles (2 cm x 4 cm). They are boiled with seasoning or soy sauce, mirin (a kind of sweet Japanese sake) and sugar until most of the water has evaporated, and then finished by drying. The product is called shio konbu, and is mainly made from Laminaria japonica.
C. Salted and boiled down konbu
The suboshi konbu, mainly of Laminaria angustata origin, is boiled down with soy sauce and some seasonings until the broth has been almost evaporated, and a salty plastic product of konbu obtained. This is called tsukudani konbu.
D. Shredded konbu
The suboshi konbu is shredded into strings and soaked in soy sauce to make a konbu pickle such as mitsumame konbu which is often seasoned with soy after mixing with shredded dried cuttlefish and herring roe. The shredded product is called kizami konbu.
E. Sliced konbu
The suboshi konbu, mainly of Laminaria japonica origin, is softened by dipping in vinegar and then sliced with a plane from either side of the blade. The Chin, wide slices which result are called oboro konbu or filmy konbu (Figure 9). The residual middle part of the blade which is slightly thicker and light yellowish is called battera konbu. The latter is a more transparent product than the former.
F. Rolled konbu
The suboshi konbu, mainly from Laminaria angustata and Laminaria angustata var. longissima, is cut into rectangles (5 cm x 10 cm) and rolled like a paper roll. After it has been bound with a string of dried gourd shavings, it is boiled down with a condiment consisting of soy sauce and sugar. The product is called konbumaki (Figure 11).
G. Konbu tea
Blades of Laminaria japonica of high quality are dried thoroughly in hot air and powdered mechanically. A small amount of salt and sugar is added, as required, and it is used in the same way as green tea powder which is normally used in the Japanese tea ceremony.
H. Others
Konbu jam and konbu sake have been manufactured using the konbu as part of the raw materials. Tablets made of konbu, and konbu noodles in which konbu powder is mixed with wheat or buckwheat powder, are now also to be marketed.
Table 8 Recent annual yields of konbu in Japan (tons on a wet weight basis)
|
Year |
Marine Fisheries |
Marine Aquaculture |
Total |
|
1975 |
157760 |
15696 |
173456 |
|
1980 |
124816 |
38562 |
163378 |
|
1983 |
129043 |
44345 |
173388 |
3. NUTRITIVE VALUE
The main constituents of several types of suboshi konbu, and the products processed from them, are shown in Table 9 (Science and Technology Agency, 1982). In contrast to suboshi konbu, the main composition of processed products is quite variable in amount, suggesting that some constituents may be lost during processing.
Konbu is generally rich in nonfibrous carbohydrate, most of which is alginic acid and fucoidan. A water-extractable mucous mass from konbu consists mainly of fucoidan, water-soluble salts of alginic acid and small amounts of protein. It has been demonstrated by various workers that fucoidan and water-soluble alginate exhibit antibloodcoagulation, antilipemia and antitumor activities in animal experiments (Mori, et al., 1982; Fujiwara, et al., 1984; Yamamoto, et al., 1984).
The amino acid composition of konbu is shown in Table 10 (Kagawa, 1983). Note that free asparcic and glutamic acids, particularly the latter, are conspicuously high, a reflection of the use of konbu as a seasoning material for such a long time in Japan. In addition, there is an amino acid, named laminine, in konbu (Takemoto, Daigo and Takagi, 1965); it has been identified as (5-amino-5-carboxypentyl)-trimethylammonium hydroxide. It shows a transitory action in depressing the blood pressure of experimental animals (Ozawa, Gomi and Otsuki, 1967).
The vitamin, mineral and sterol content of konbu is shown in Table 11 (Standard Tables, 1982). From the nutritive point of view, konbu contains relatively large amounts of fucosterol as well as some essential microelements. The fucosterol may help to prevent the formation of thrombii because it has recently been found to activate a plasminogen activator in cultured cells from the bovine carotid artery (Shimonaka, et al., 1984). Some of the microelements are important for nutrition because they are concerned directly or indirectly with enzyme function. For example, selenium is an active group of glutahione peroxidase and copper constitutes the active center of cytochrome oxidase (a+a3) together with the porphyrin nucleus.
When the fatty acids in konbu are considered, it cannot be overlooked from the nutritional viewpoint that eicosapentaenoic acid (EPA) accounts for 20-25% of the total fatty acids, though the absolute amount is not so large.
Table 9 Main composition of several species of Laminaria and their various products (g% on a dry weight basis)
|
Sample |
Water |
Protein |
Lipid |
Carbohydrate |
Ash |
|
|
Nonfibrous |
Fiber |
|||||
|
Suboshi konbu |
||||||
|
Laminaria angustata |
11.6 |
8.7 |
2.2 |
63.5 |
7.0 |
18.7 |
|
L. angustata var. longissima |
10.0 |
9.2 |
1.7 |
50.7 |
14.3 |
24.1 |
|
L. japonica |
9.5 |
9.1 |
1.3 |
64.3 |
3.7 |
21.7 |
|
L. japonica var. ochotensis |
10.0 |
8.9 |
2.2 |
60.3 |
6.0 |
22.6 |
|
Processed konbu |
||||||
|
Shred (kizami) konbu |
29.0 |
7.6 |
0.7 |
53.4 |
6.5 |
31.8 |
|
Sliced (oboro) konbu |
28.5 |
9.1 |
1.3 |
64.3 |
3.6 |
21.7 |
|
Salted (shio) konbu |
21.0 |
21.3 |
0.5 |
51.1 |
2.5 |
24.6 |
|
Salted and boiled down (tsukudani) konbu |
60.4 |
13.4 |
2.3 |
40.4 |
3.3 |
38.1 |
|
Rolled konbu (konbu maki) |
61.7 |
6.3 |
1.0 |
79.4 |
2.9 |
10.4 |
|
Konbu tea (cha) |
2.0 |
5.8 |
0.4 |
40.4 |
0.4 |
53.0 |
Table 10 Free and bound amino acids of konbu (L. japonica) mg % on a dry weight basis
|
Amino acid |
Free |
Bound |
|
|
First gradea/ |
Second gradea/ |
(Total N x 6.25 as protein) |
|
|
Alanine |
150 |
188 |
6.90 |
|
Arginine |
- |
- |
3.47 |
|
Aspartic acid |
1450 |
1775 |
12.15 |
|
Glutamic acid |
4100 |
4226 |
22.61 |
|
Cysteine |
- |
- |
2.00 |
|
Glycine |
9.2 |
10.9 |
4.47 |
|
Histidine |
0.8 |
1.6 |
1.24 |
|
Isoleucine |
7.5 |
13.0 |
3.57 |
|
Leucine |
5.0 |
9.9 |
6.11 |
|
Lysine |
5.0 |
10.4 |
2.75 |
|
Methionine |
3.1 |
3.5 |
1.71 |
|
Phenylalanine |
4.6 |
8.7 |
4.17 |
|
Proline |
175.0 |
279.1 |
5.21 |
|
Serine |
27.4 |
37.4 |
3.52 |
|
Threonine |
16.7 |
35.3 |
2.69 |
|
Tryptophane |
0.4 |
0.5 |
1.45 |
|
Tyrosine |
4.1 |
4.9 |
2.78 |
|
Valine |
3.1 |
3.8 |
6.31 |
|
Laminine |
6.43b/ |
|
|
a/ This is not an experimental evaluation but is based mainly on the sense of the inspectors; thicker and wider blades with glossy and dark colour are classified in the first grade in generalb/ Nonproteinous amino acid (data from L. angustata)
Figure 10 Marketing of konbu products
Table 11 Sterols, vitamins and minerals of konbu (L. japonica) Data for spinach are listed for comparison
|
|
Konbu |
Spinach |
|
Sterol (mg%) |
||
|
24-methylene cholesterol |
7 |
- |
|
Fucosterol |
9 (170)f/ |
- |
|
Vitamin (mg%) |
||
|
Carotene |
1.1 |
36.0 |
|
Retinol potency (IU) |
622 |
20000 |
|
B1 |
0.53 |
0.7 |
|
B2 |
0.41 |
1.3 |
|
Niacin |
1.6 |
3.0 |
|
Folic acida/ |
0.14 |
- |
|
B12b/ |
0.0033 |
- |
|
C |
28 |
450 |
|
Mineral (mg%) |
||
|
Ca |
789 |
|
|
P |
222 |
|
|
Na |
3111 |
|
|
K |
6778 |
|
|
Mgc/ |
757 |
|
|
Id/ |
250 |
|
|
Fe |
43 |
|
|
Cuc/ |
0.2 |
|
|
Znc/ |
1.3 |
|
|
Mnc/ |
0.4 |
|
|
See/ |
0.4 |
|
a/ Yamada, 1985
b/ Kanazawa, 1963
c/ Innan et al., 1985
d/ Takahashi, 1933
e/ Hosogal, Naoi and Okada, 1978 and others: Standard Tables (Science and Technology Agency, 1982)
f/ Recent unpublished data from one year-growth blade is around 170 mg%
4. MARKETING
It is mainly suboshi konbu that is first prepared from the raw material soon after harvest. The products are cut and folded into roughly one metre lengths by producers and are taken to Prefectural Fisheries Cooperative Associations where they enter the marketing circulation pattern shown in Figure 10.
5. PRICE
In Japan the price of suboshi (sun dried) konbu is very unstable and differs depending on the place where it is harvested. For example, in the case of mitsuishi konbu (Laminaria angusta), the price at the Local Fisheries Cooperative Association is 1 200-1 600 yen per kg and consumers buy it for about 3 000 yen. The price of Chinese suboshi konbu, exported to Japan in 1984, was about 600 yen per kg.
6. COOKING
Suboshi konbu purchased from the market is cooked with konnyaku (devil's tongue), various ground fish pastes, tubers and tuberous roots, etc., to make Japanese hotchpotch, one of the typical Japanese foods which is eaten after simple cooking (see Figure 11). Sometimes the konbu is cooked in the form of a knot, sometimes without any deforming. Suboshi konbu is used for everyday food in such dishes as konbu maki, a seasoned and cooked konbu surrounding dried herring or sliced salmon. These kinds of konbu foods are also sold ready-made. Sliced and seasoned konbu such as battera are used as ingredients in sushi. Nowadays, konbu powder is sometimes mixed in noodles to enhance the nutritive value.
Most konbu used as food in China is put on the market as the suboshi product and it is normally cooked in soup mixed with other foods. Some is cooked in everyday dishes but slightly differently from the Japanese style. In Korea the raw or sun dried (suboshi) konbu is locally used as food, mostly without further treatment.
HIZIKI (HIZIKIA)
1. SOURCES
Hiziki is one of the typical seaweed foods in Japan and the products are manufactured exclusively from Hizikia fusiforme. The alga grows, usually as a large community, just under the tidal zone and is distributed widely on the southern coast of Hokkaido, the whole shore of Honshu, on the Korean peninsula and on most coasts of the China Sea. The annual yields of hiziki in Japan have been reported to be 2 183 t (dry weight) in 1955 and 2 357 t in 1956. It gradually increased until 1959 but began to fall thereafter to 1 211 t in 1960. Domestic harvest in 1985 was around 3 000 t of raw material (1 500 t as commercial product) (Okubo, 1985). In addition, 4 000-5 000 t (2 000-2 500 t as commercial product) were imported from Korea in 1985. In Korea, the major amount of hiziki is the naturally growing material but part of it, corresponding to 100-200 t of commercial product, is cultivated.
2. PREPARATION OF FOOD PRODUCTS
A. Suboshi hiziki
After harvest, the whole alga is washed thoroughly with seawater and dried in the sun to make suboshi hiziki. This product, however, cannot be used as food directly because it has an astringent taste due to the presence of large amounts of phlorotannin. The suboshi hiziki, therefore, is used as a raw material for secondary products.
B. Boiled and sun-dried hiziki (hoshi hiziki)
The suboshi hiziki is boiled in an iron cauldron for 4-5 hours in the presence of the fronds of Eisenia bicyclis (about 1/10 of the amount of hiziki) and then subjected to steaming for 4-5 hours to remove astringent substances. The pigments characteristic of the hiziki products are lost to a large extent during boiling, but they are supplemented by the pigments extracted from Eisenia fronds. The boiled hiziki is then cut into short pieces (about 5 cm) and again dried in the sun. The product is called hoshi hiziki (Figure 12) and it is distinguished from suboshi hiziki. To obtain a marketable product, the hoshi hiziki is normally processed by seasoning with soy sauce and sugar mixed with boiled soybean or fried beancurd.
3. NUTRITIVE VALUE
Figures for the main constituents of hiziki, and other analytical data, are shown in Table 12 (Science and Technology Agency, 1982). Note that while the content of niacin is relatively high, most of the other vitamins are considerably reduced during the boiling down treatment; it still contains a relatively large amount of fucosterol. Hiziki also contains relatively large amounts of microelements, being particularly rich in iron and copper. Although the total lipid content is very low, EPA accounts, as with konbu, for 20-25% of the total fatty acids in hiziki.
4. MARKETING
The sun-dried hiziki (suboshi hiziki) is collected in the Local Fisheries Cooperative Associations and sold by auction directly to wholesale dealers (not via the PCFA, as in Figure 10). The wholesale dealers later sell to the processors who prepare the hoshi hiziki from the suboshi hiziki by the boiling treatment described above. Most of the hiziki is sold in this form. Only a small fraction of it is sold through retail dealers or supermarkets as the seasoned product which was described above. Fairly large amounts of hiziki are imported from Korea in the form of hoshi hiziki. It is sold via Japanese import traders to processors who operate mostly in the Ise district of Mie Prefecture.
Figure 12 A screening machine for hoshi hiziki, which gives higher quality products.
5. PRICE
In 1985 the price of hoshi hiziki was 1 200-1 300 yen for both domestic and imported products. The retail price was around 3 000 yen per kg, almost equal to that of konbu.
6. COOKING
Hoshi hiziki is usually cooked with soybean or fried bean curd and with some vegetables such as sliced carrot (Figure 13). This kind of hiziki is also available ready-made. Quite recently, hoshi hiziki has become available as a powder and, like konbu powder, is mixed into noodles and buckwheat noodles.
WAKAME
1. SOURCES
The wakame products in Japan are almost exclusively made from Undaria pinnatifida. This brown alga is distributed in the western and southern parts of Hokkaido, on almost the whole Pacific coast of Honshu (except the coasts of the Seven Islands of Izu and Koochi Prefecture), all coasts of Seto-Naikai (Inland Sea) and almost the entire coast bordering the Japan Sea and the Korean Peninsula.
For Japan, the yields of wakame during the past few years and the amounts of imported material are shown in Table 13 in the Statistical Year Book, 1983 (Statistics and Information Department, 1985). The yield of natural wakame has decreased during this time and it has been replaced by cultivated wakame. China is estimated to produce about 12 000 metric tons (wet weight) annually; the amount is very small compared to the Chinese production of konbu, but part of it is exported to Japan. In 1985 Korea produced nearly 300 000 metric tons (wet weight) of which about 80 000 metric tons were exported to Japan.
2. PREPARATION OF FOOD PRODUCTS
A. Suboshi wakame
The fronds of raw wakame are washed first with seawater and then with fresh water after harvesting, and they are cut into two similar halves by removing the midrib. They are dried in the sun or a hot-air dryer. The product is called suboshi wakame. It is sold in this form.
Table 12 Main composition of hoshi hiziki and the contents of other minor components on a dry weight basis
|
|
Protein |
Lipid |
Carbohydrate (%) |
Ash |
|
|
|
(%) |
(%) |
Nonfibrous |
Fiber |
(%) |
||
|
12.3 |
1.5 |
54.4 |
10.7 |
21.2 |
||
|
Mineral (%) |
|
Sterol (mg%) |
Vitamin (mg%) |
|||
|
Ca |
1620 |
|
24-methylene cholesterol |
1.8 |
Carotene |
0.66 |
|
P |
116 |
|
Fucosterol |
48 |
Retinol potency (IU) |
371 |
|
Na |
1620 |
|
|
|
|
|
|
K |
5093 |
|
|
|
B1 |
0.012 |
|
Mga/ |
654 |
|
|
|
B2 |
0.17 |
|
Fe |
63.7 |
|
|
|
Niacin |
2.16 |
|
Cua/ |
2.11 |
|
|
|
C |
0 |
|
Zna/ |
2.6 |
|
|
|
|
|
|
Mna/ |
1.94 |
|
|
|
|
|
|
Cob/ |
0.014 |
|
|
|
|
|
|
Nic/ |
2.8 |
|
|
|
|
|
a/ Innan et al., 1985
b/ Ishii, Suzuki and Koyanagi, 1978
c/ Converted from the data for wet frond by Ishikawa, 1984; and others: Standard Tables (Science and Technology Agency, 1982)
Table 13 Yields of wakame in Japan and its imported amounts during the past several years (x 1 000 tons, wet)
|
Year |
Culturea/ |
Wilda/ |
Imports from |
|
|
Koreab/ |
Chinab/ |
|||
|
1980 |
114 |
16 |
- |
- |
|
1981 |
91 |
14 |
26.962 |
0.016 |
|
1982 |
118 |
12 |
23.357 |
0.513 |
|
1983 |
113 |
10 |
24.032 |
0.951 |
a/ As raw product
b/ As boiled and salted product
B. Haiboshi wakame
The suboshi product is often faded in colour and has soft tissues because of autolysis in the frond. To prevent this, wakame fronds are mixed with wood ash or straw ash in a rotary mixer soon after harvest and dried in the sun for 2 or 3 days, followed by storage in a plastic bag in the dark. After appropriate periods (usually 1 to 6 months) the fronds are taken out and washed with water to remove adherent ash and salt. Then the midrib is removed and the rest of the fronds are dried in a drying room. They are packed in appropriate sizes and quantities for sale.
C. Blanched and salted wakame
Raw wakame fronds are heated soon after harvest at 80°C for about one minute and cooled quickly with water. The fronds, now a vivid green, are mixed with salt in a ratio of 3:10 (w/w) in a machine. They are preserved in a tank for 24 hours, then packed in a net bag to remove excess water. The product is called yudoshi-enzo wakame and is stored in a cold room at -10°C for sale. This product is a major commercial form of wakame at present.
D. Cut wakame
The yudoshi-enzo wakame is desalted by washing with fresh water, centrifuged to remove excess water, then cut mechanically into small pieces and dried in a rotary type of flow-through dryer. These cut fronds are sorted into uniform sizes by sieving, any faded fronds (if present) are removed and then appropriate amounts are packed in a bag of plastic film, ready for sale (Figures 14 and 15).
3. NUTRITIVE VALUE
As with konbu and hiziki, wakame contains a large amount of nonfibrous carbohydrate which is composed mainly of fucoidan and water-soluble and -insoluble alginates. These acidic carbohydrates are very effective not only as a dietary fiber but they also have particular pharmacological effects on experimental animals, as described earlier for konbu. For example they lower the blood cholesterol level and show antibloodcoagulation, antilipemia and even antitumor activity. In addition, wakame contains a relatively large amount of fucosterol, on average more than that in konbu and hiziki. The pharmacological function of fucosterol has been described in the corresponding section on konbu.
The main constituents of various wakame products are shown in Table 14 and the contents of vitamins and sterols are in Table 15. The mineral contents of wakame products are shown in Table 16. Note that the quantities of microelements such as iron, magnesium and zinc are larger than those of konbu and hiziki. The contents of calcium and phosphorus in haiboshi and cut wakame are relatively high while yudoshi-enzo wakame has a high sodium content. This high sodium content must be taken into account when it is cooked in food.
Figure 13 Using hiziki
The contents of free and bound amino acids are shown in Table 17. The bound amino acids (that is the amino acids in protein) are noticeable in that they show relatively high amounts of neutral amino acids such as alanine, leucine, threonine and valine in addition to an almost equal level of dibasic amino acids (aspartic and glutamic acids). By contrast, in the case of the free amino acids, the amounts of alanine, glycine, proline and serine are far greater than the dibasic amino acids; this is the reverse of the free amino acid ratios in konbu and is a reflection of the different tastes of wakame and konbu.
It must be pointed out here that air dried (suboshi) wakame retains all vitamins in almost equal amounts to those of raw fronds and that they are relatively rich in B group. However a large proportion of these vitamins is lost in other processed products.
In contrast to konbu and hiziki, the major fatty acid constituents of the lipids of wakame are palmitic and oleic acids, in both thallus and sporophyll, although the total lipid content of the latter is as much as 2-3 times larger than that of the former (Table 14). Note that the sporophyll lipid contains 4.3% EPA.
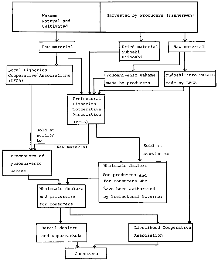
4. MARKETING
Wakame which has been harvested by fishermen follows the marketing chains shown in Figure 16.
5. PRICE
In Japan during the last few years, the retail price of suboshi (sun dried) wakame was very unstable, as with suboshi konbu, varying between 1 800-3 000 yen per kg. The cost of the blanched and salted product (yudoshi-enzo wakame), the main commercial product, is 600-800 yen per kg. China exports wakame to Japan and in 1983 the export price was US$ 0.88 per kg. Korea also exports to Japan, in 1985 at a price of about 180 yen per kg of the blanched and salted product (yudoshi-enzo wakame).
6. COOKING
In Japan blanched and salted wakame is quickly desalted in water and used for various kinds of soups (Figure 17). Recently, different kinds of processed wakame goods have been manufactured and marketed as instant foods. The wakame products in Korea are mostly cooked for soup, as in Japan except that more wakame is used so that the soup has a far thicker appearance.
Table 14 Main composition of various products of wakame (g/100 g of sample)
|
Product |
Water |
Protein |
Lipid |
Carbohydrate |
Ash |
|
|
Nonfibrous |
Fiber |
|||||
|
Raw wakame, whole |
90.4 |
1.9 |
0.2 |
3.8 |
0.4 |
3.3 |
|
Merely dried (suboshi) wakame, whole |
13.0 |
15.0 |
3.2 |
35.3 |
2.7 |
30.8 |
|
Blanched and salted (yudoshi-enzo) wakame |
52.6 |
4.1 |
0.5 |
9.0 |
0.5 |
33.3 |
|
Stipe and midrib (kuki) wakame |
90.5 |
0.8 |
0.1 |
3.2 |
0.7 |
4.7 |
|
Sporophyll, whole |
12.4 |
11.6 |
2.9 |
41.6 |
3.7 |
27.8 |
|
Sporophyll without stipe |
8.4 |
13.4 |
7.1a/ |
30.0 |
2.9 |
38.6 |
|
Cut (katto) wakame |
7.2 |
23.7 |
2.7 |
37.5 |
5.2 |
23.7 |
|
Ash-admixed and dried (haiboshi) wakame |
13.8 |
18.1 |
1.7 |
41.3 |
3.6 |
21.5 |
|
Blanched and salted (yudoshi-enzo) wakame, desalted |
91.8 |
0.6 |
0.1 |
6.8 |
0.1 |
0.6 |
a/A recant analysis showed that the lipid contains 4.3% EPA (unpublished data)
Figure 15 The wrapping machine for cut wakame
Table 15 Vitamins and sterols of various products of wakame (per 100 g of sample)
|
Product |
Water (g) |
Vitamin (mg) |
Sterol (mg) |
||||||
|
Carotene |
Retinol potency (IU) |
B1 |
B2 |
Niacin |
C |
24-methlene cholesterol |
Fucosterol |
||
|
Raw wakame, whole |
90.4 |
1400 |
780 |
0.07 |
0.18 |
0.9 |
15 |
19 |
62 |
|
Merely dried (suboshi) wakame without midrib |
13.0 |
3300 |
1800 |
0.30 |
1.15 |
8.0 |
15 |
|
|
|
Blanched and salted (yudoshi-enzo) wakame |
52.6 |
840 |
470 |
0.03 |
0.07 |
0.2 |
0 |
|
|
|
Stipe and midrib (kuki) wakame |
90.5 |
210 |
120 |
0.02 |
0.05 |
0.8 |
14 |
|
|
|
Sporophyll, whole |
12.4 |
1900 |
1100 |
0.31 |
0.61 |
16.5 |
24 |
|
|
|
Sporophyll without stipe |
8.4 |
- |
- |
- |
- |
- |
- |
- |
140a/ |
|
Cut (katto) wakame |
7.2 |
5630 |
3130 |
0.11 |
0.07 |
0.13 |
0 |
|
|
|
Blanched and salted (yudoshi-enzo) wakame, desalted |
91.8 |
49 |
27 |
0.03 |
0.01 |
0 |
0 |
|
|
|
Ash-admixed and dried (haiboshi) wakame |
13.8 |
1400 |
780 |
0.07 |
0.02 |
0.9 |
27 |
|
|
a/ Recent unpublished data (1986)
Table 16 Minerals of various products of wakame (mg% of samples)
|
Product |
Water1a/ (%) |
(Ca |
P |
Fe |
Na |
K |
Mg)2b/ |
(Co |
Ni |
Cu |
Zn |
Mn)3c/ |
|
1. Raw wakame, whole |
90.4 |
1042 |
375 |
7.3 (5.4) |
6354 |
7604 |
|
(0.02) |
(0.46) |
(0.34) |
- |
(1.0) |
|
2. Merely dried (suboshi) wakame with-out midrib |
13.0 |
1103 |
460 |
8.0 |
7011 |
6322 |
1172 |
- |
- |
0.25 |
3.1 |
0.8 |
|
3. Blanched and salted (yudoshi-enzo) wakame |
52.6 |
401 |
200 |
5.9 |
27426 |
527 |
|
|
|
|
|
|
|
4. Blanched and sailed (yudoshi-enzo) wakame, desalted |
91.8 |
244 |
122 |
2.5 |
2805 |
61 |
|
|
|
|
|
|
|
5. Stipe and midrib (kuki) wakame |
90.5 |
737 |
242 |
2.1 |
5474 |
20000 |
|
|
|
|
|
|
|
6. Sporophyll, whole |
12.4 |
753 |
559 |
9.5 |
3653 |
10046 |
|
|
|
|
|
|
|
7. Sporophyll without stipe |
8.4 |
677 |
361 |
28.0 |
3663 |
8658 |
616 |
- |
- |
0.4 |
2.1 |
2.3 |
|
8. Ash-admixed and dried (haiboshi) wakame |
13.8 |
1856 |
917 |
24.2 |
6497 |
360 |
|
|
|
|
|
|
|
9. Cut (katto) wakame |
7.2 |
1099 |
400 |
19.2 |
8157 |
337 |
|
|
|
|
|
|
|
Product 1: |
figures in round brackets, ( ), from: Ishii, Suzuki and Koyanagi, 1978 |
|
Product 2: |
Mg, from: Analysis Certificate (Japan Food Research Laboratories, 1985) |
|
Product 3c/: |
from Innan et al., 1985 |
|
Products 1-6: |
1a/ and 2b/ from: Standard Tables (Science and Technology, 1982) |
|
Product 7: |
from: Tanaka, Mori and Ishiwaza, 1984 |
|
Product 8: |
from: Japan Frozen Foods Inspection Corporation, 1984 |
|
Product 9: |
from: Standard Tables (Science and Technology Agency, 1982), and Analysis Certificate (Japan Food Research Laboratories, 1985) |
Table 17 Free and bound amino acids composition of wakame on a dry weight basis
|
Amino acid |
Free (mg%) |
Bound (g% of protein as Total N x 6.25) |
|
Alanine |
612 |
4.48 |
|
Arginine |
36.5 |
3.04 |
|
Aspartic acid |
5.4 |
5.92 |
|
Glutamic acid |
89.8 |
6.56 |
|
Cystine |
3.4 |
0.93 |
|
Glycine |
455 |
3.68 |
|
Histidine |
2.1 |
0.50 |
|
Isoleucine |
11.2 |
2.88 |
|
Leucine |
19.6 |
8.48 |
|
Lysine |
34.6 |
3.68 |
|
Methionine |
1.7 |
2.08 |
|
Phenylalanine |
9.2 |
3.68 |
|
Proline |
156 |
3.04 |
|
Serine |
131.4 |
2.56 |
|
Threonine |
90.3 |
5.44 |
|
Tryptophan |
5.8 |
1.17 |
|
Tyrosine |
10.1 |
1.60 |
|
Valine |
11.1 |
6.88 |
Figure 16 Marketing of wakame products
Figure 17 Using wakame
REFERENCES
Abe, S. and T. Kaneda, 1975. Studies on the effect of marine products on cholesterol metabolism in rats. 11. Isolation of a new betaine, ulvaline, from a green laver Monostroma nitidum and its depressing effect on plasma cholesterol levels. Bull.Jap.Soc.Sci.Fish., 41:567-71
Dyeberg, J. and H.O. Bang, 1979. Haemostatic function and platelet polyunsaturated fatty acids in Eskimos. Lancet, 1979:433-5
Dyeberg, J., et al., 1978. Eicosapentaenoic acid and prevention of thrombosis and atherosclerosis? Lancet, 1978:117-9
Fujiwara, M., et al., 1984. Purification and chemical and physical characterization of an antitumour polysaccharide from seaweed, Sargassum fulvellum. Carbohydr.Res., 125:97-106
Furusawa, E. and S. Furusawa, 1985. Anticancer activity of a natural product, Viva Natural extracted from Undaria pinnatifida, on intraperitoneally implanted Lewis lung carcinoma. Oncology, 42:364-9
Hiramatsu, M., Y. Niitani and A. Mori, 1981. Effect of taurocyamine on taurine and other amino acids in animal body. Sulfur Amino Acids, 4:227-32
Horiguchi, Y., H. Noda and M. Naka, 1971. Biochemical studies on marine algae. 6. Concentration of selenium in marine algae and its importance as a trace metal for the growth of lavers. Bull.Jap.Soc.Sci.Fish., 37:996-1001 (in Japanese)
Hosogai, Y., Y. Naoi and T. Okada, (eds), 1978. Manual of toxic elements. Tokyo, Chuoohoki Shuppan Inc., p. 205 and p. 425 (in Japanese)
Innan, S., et al., 1985. Food contents of dietary fibers, minerals, cholesterol and fatty acids. Tokyo, Ishiyaku Shuppan Inc., pp.130-1 (in Japanese)
Ishii, T., H. Suzuki and T. Koyanagi, 1978. Determination of trace elements in marine organims. 1. Factors for variation of concentration of trace element. Bull.Jap.Soc.Sci.Fish., 44:155-62 (in Japanese)
Ishikawa, M., 1984. Unpublished observation at the Division of Marine Radioecology, National Institute of Radiological Science, Isozaki, Nakaminato, Japan
Japan Food Research Laboratories, 1985. Analysis certificate, No. 28090669 003, Japan Food Research Laboratories, Osaka Branch, Osaka (in Japanese)
Japan Frozen Foods Inspection Corporation, 1984. Kobe Branch, Kobe. Examination certificate, K 59, 101, No. 117 (in Japanese)
Kagawa, A., (ed.), 1983. Amino acid composition in Japanese foods. Standard tables of food composition in Japan. Tokyo, Japan, Resources Council, Science and Technology Agency, pp. 253-9 (in Japanese), 4th. ed.
Kanazawa, A., 1963. Vitamins in algae. Bull.Jap.Soc.Sci.Fish., 29:713-31
Korea, Ministry of Agriculture and Fisheries, 1983. Yearbook of fishery statistics, 1983. Seoul, Republic of Korea, Ministry of Agriculture and Fisheries
Korea, Ministry of Agriculture and Fisheries, 1985. Yearbook of fishery statistics, 1985. Seoul, Republic of Korea, Ministry of Agriculture and Fisheries
Loose, G., H.A. Hoppe and O.J. Schmid, 1966. Meeresalgen für die menschliche Ernaerung. Bot.Mar., 9.Suppl.46 p.
Matano, K., 1959. Studies on specific components in foods: studies on precursor of dimethyl sulfide of Ulva sp. and Monostroma sp.; antigastric ulcer substances in algae. Annu.Rev. Natl.Inst.Health, Tokyo, 12:241-2 (in Japanese)
Miyashita, A., 1974. The seaweeds: the cultural history of material and human being. Tokyo, University of Hosei Press (in Japanese)
Mori, H., et al., 1982. Sugar constituents of some sulfated polysaccharides from the sporophylls of wakame (Undaria pinnatifida) and their biological activities. In Marine algae in pharmaceutical science, edited by H.A. Hoppe and T. Levring. Berlin, Walter de Gruyter, Vol.2.110-21
Nakamura, S., et al., 1968. Isolation and identification of nucleotides from several marine algae. Bot.Mag.Tokyo, 81:556-65 (in Japanese)
National Federation of Nori and Shell Fishes, 1985. Cooperative Associations. Nori Times, (1838):p. 1 (in Japanese)
Noda, H., 1971. Biochemical studies on marine algae. 3. Relation between quality and inorganic constituents of hoshi nori (dried Porphyra yezoensis). Bull.Jap.Soc.Sci.Fish., 37:35-9 (in Japanese)
Noda, H., Y. Horiguchi and S. Araki, 1975. Studies on the flavor substances of nori, the dried laver Porphyra sp. 2. Free amino acids and 5'-nucleotides. Bull.Jap.Soc.Sci-Fish., 41:1299-1303
Noda, H., et al., 1981. Sugars, organic acids and minerals of nori, the dried laver Porphyra sp. Bull.Jap.Soc.Sci.Fish., 47:57-62
Okubo, T., 1985. The trend of production and consumption of edible seaweeds in Japan. Up to Date Food Process.,Tokyo, 20:30-2 (in Japanese)
Ozawa, H., Y. Gomi and I. Otsuki, 1967. Pharmaceutical studies on laminin monocitrate. Yakugaku Zasshi (J.Pharm.Soc.Jap.), 87:935-9 (in Japanese)
Sakagami, Y., 1983. Isolation of phorphyosin and verucoysin from edible seaweeds. In Biochemistry of marine algae and their application, edited by the Japanese Society of Scientific Fisheries. Tokyo, Koseisha Koseikaku Inc., pp.90-100 (in Japanese)
Sekiguchi, M. and M. Maeda, 1983. Master thesis, Department of Biochemistry, Saitama University (in Japanese)
Shimonaka, M., et al., 1984. Successive study on the production of plasminogen activator in cultured endothelial cells by phytosterol. Thrombosis Res., 36:217-22
Science and Technology Agency, Resources Council, 1982. Standard tables of food composition in Japan. Tokyo, Ishiyaku Shuppan Inc. (in Japanese) 4th. ed.
Statistics and Informational Department, (ed.), 1985. Statistical year-book of fisheries and marine aquaculture, 1983 (60th). Tokyo, Ministry of Agriculture, Forestry and Fisheries, 1985 (in Japanese)
Takahashi, T., 1933. Studies on the chemical composition of brown algae, 28:36-44 (in Japanese)
Takemoto, T., K. Daigo and N. Takagi, 1965. Studies on the hypotensive constituents of marine algae. 3. Determination of laminine in the Laminariaceae. Yakugau Zasshi (J.Pharm.Soc.Jap), 85:37-40 (in Japanese)
Tanaka, M., H. Mori and K. Ishizawa, 1984. Food-chemical studies on seaweeds. 2. Composition of blade and sporophyll of Undaria pinnatifida (wakame). J.Tokyo Kaseigakuin Coll., 24:45-47 (in Japanese)
Tseng, C.K., 1984. Modern seaweeds of China. Beijing, Science Press, 316 p.
Tsuji, K., et al., 1981. Effect of dietary taurine on bile acid metabolism in hypercholesterolemic rats. Sulfur Amino Acids, 4:111-9 (in Japanese)
Tsuji, K., et al., 1983. Hypocholesterolemic effect of taurocyamine or taurine on the cholesterol metabolism in white rats. Sulfur Amino Acids, 6:239-48 (in Japanese)
Yamada, M., 1985. Determination of folate contents in dry seaweeds by microbiological assay method. Vitamins, 59:509-15 (in Japanese)
Yamamoto, I. and H. Maruyama, 1985. Effect of dietary seaweed preparations on 1,2-dimethylhydrazine induced intestinal carcinogenesis in rats. Cancer Lett., 26:241-51
Yamamoto, I. et al., 1982. Antitumour activity of crude extracts from edible marine algae against L-1210 Leukemia. Bot.mar., 25:455-7
Yamamoto, I. et al., 1984. Antitumour activity of edible brown seaweeds against L-1210 Leukemia. Hydrobiologia, 116/117:145-8
Anon., 1984. Annual report of nori. Appendix. Provision News, Tokyo, 1984:Appendix, pp.144-55 (in Japanese)