APPENDIX IV - TECHNICAL EXCHANGES
a) Note on data collection for the Global Forest Resources Assessment 2000
This note briefly describes the relation between the Global Forest Resources Assessment 2000 and the EC-FAO Programme "Data collection and Analysis for Sustainable Forest Management: Linking National and International Efforts".
The Global Forest Resources Assessment 2000 (FRA 2000)
The FAO, in cooperation with its member countries, is currently conducting the Global Forest Resources Assessment 2000 for tropical - and sub-tropical countries. Outputs will include information on forest area (status in 2000 and change), ecological aspects of forests and economical potentials of forests. The assessment work depends on collecting, analysing and standardising of existing country data/information on forest resources. Data are collected in close cooperation with the countries, in the following ways:
· organization of regional workshops, with participation of country contacts
· contributions by regional cooperators and consultants, involving country missions.
· documentation and library search.
The collected or provided country data, adjusted to a common international classification scheme, will be stored in the FAO FORIS (Forest Resources Information System) database. FAO will estimate country forest area figures for the years 1990 and 2000 by applying enhanced and updated adjustment functions which relate forest area changes to ecological settings and human population developments. Prior to publication, the assessment results will be presented and/or disseminated to the countries for comments and agreement, also through a number of workshops.
Links with EC-FAO project in ACP countries
Currently, a joint EC- FAO Partnership Programme: is being implemented in the ACP-countries (Sub-Saharan Africa and the Caribbean). Data are collected on forest resources and forest products, and the former will to a large extent serve the needs of the FRA 2000 programme. A number of "data collection" workshops will be organised. Prior to the workshops country data on forest resources compiled by FAO (presented in country briefs) are sent to the country participants for review and update, together with guidelines and tables for data collection.
During the workshops, FAO staff and country participants will jointly review and further complete the country data, and discuss follow-up actions on data collection. At the workshop, the Guidelines for Assessment, will be distributed and discussed.
Contact persons FRA 2000: Peter Holmgren; E-mail: [email protected]
Tel. ++39-60-57052714
Henk Simons; Email: [email protected]
Tel. ++39-6-57052919
b) Forest Resources (Parallel Sessions)
Chairman - Mr. Paul Drichi - Uganda; Secretary - Mr. Gideon Gathaara - Kenya
Members
Mr. M. Maina - Kenya
Mr. D.K. Mbugua - Kenya
Mr. E. Hussein - Sudan
Mr. I. Mnangwone - Tanzania
Mr. G. Deffar - Ethiopia
Mr. D.A. Muhammed - Somalia
Mr. A. Gregorio - FAO - Africover
The Forest Resources Working Group was introduced by presentations made by Mr. G. Preto, Senior Forestry Officer, FAO HQs, and Mr. P. Lowe, Regional Forestry Officer, FAO RAFR. Under the Chairmanship of Mr. Paul Drichi, who was assisted by Mr. Gathaara as rapporteur, the group was tasked to consider the following aspects of forest resource information:
Forest Resources 1. Review the classification, definition and structure of the core forest resources data (i.e. natural forest area, other wooded land, forest types and ecological zones, volume and biomass, protected areas, wood supply potential and changes over time) 2. Review and validate FAO and national statistics on forest resources and document other valuable data sources, made available by the participating countries 3. Discuss problems, constraints, and capacity needs in order to improve present methods of data collection, processing, and dissemination 4. Analyse existing data on Plantations, NWFPs, and Trees Outside Forests, and suggest improved methods for data collection, analysis and dissemination. |
Forest Resources data sets
· Different countries have their own classification summarised by country.
· It was recognised that each country's classification is valuable.
· It was agreed that each country's classification should be maintained.
· FAO will relate the classification provided by the countries to its world standard classification.
· FAO should endeavour to reconcile the various classifications in use in the sub-region.
· FAO should further discuss with individual countries concerned with a view to reaching a consensus on a standard forest resource classification applicable for the sub-region.
c) A Forestry Statistical Office: Notes on basic responsibilities
by
Mr. F. Padovani
FAO Forestry Officer, Rome
A Forestry Statistical Office: Objective
The main objective of a Forestry Statistical Office is to provide forest statistics that improve decision effectiveness. This can be achieved essentially by:
· Collecting the highest quality and most useful data possible;
· Collecting data in a timely and cost effective manner;
· Producing the most appropriate and accessible data products; and
· Teaching the benefits and methods of using statistical information to potential data users in order to create more effective decision-makers.
A Statistical Information Cycle
The key function of a Forestry Statistical Office is the organization of the Statistical Information Cycle, which can be structured as follows:
· The perception of a need for a "Decision, Action, Policy, Program";
· The definition of the problem and the information needed to solve it;.
· The Information Collection is "Designed, Promoted, Conducted and the data Collected";
· The information gathered is processed;
· The information products are produced and released;
· The information products are promoted and disseminated to users;
· Using the knowledge gained from the information products, the user makes the decision or initiates the action, policy or program;
· Feedback is given on how to improve the existing information.
This approach has to be repeated each time in order to keep any statistical application up-to-date and to respond to the needs of data consumers.
Building Support for Statistical Office
It is necessary to build continuous understanding and support for the statistical work.; suggestions are:
· Do not wait for policy maker or potential data user to come to you.; take the initiative by actively promoting the value of your products;
· Begin by motivating; show the rewards of using data; quickly show people why they should listen to you; talk about statistics;
· Keep it simple in the beginning; tell others only what they are likely to use; avoid too much detail;
· Build support vertically; explain the value of your work to those above you and below you within the government;
· Build support horizontally; go to other agencies of the government at your level and explain how you may help them;
· Build support among private business, organisations, and individuals outside the government;
· Recognise that you produce a product; to succeed you must prove the value of your product to prove the value of your organization and your work;
· Consult all types of data users and allow them to suggest improvements to what you collect and how the products are designed and delivered.
In spite of the fact that the data is presented in the form and shape the customer expects it, there will always be a conflict of interests between data producer and data consumer. These dynamics can generate good opportunities to move forward. The solution of the problems can be integrated in the Statistical Information Cycle with the support of the Forestry Information Centre with appropriate hardware, software and people.
Supplying And Marketing of Statistical Data Products
It is assumed that, in the individual decision-making process, facts/statistics are not the only ingredient necessary to reach an effective decision. In addition to facts and figures other resources and skills are required like understanding of the problems, specific experience, analysis and judgement to finally reach decisions, possibly base on a consensus at local, national, regional and global levels.
Which share in the decision making process belong to "FACTS - STATISTICS": The kinds of products that a Forestry statistical Office should deliver are Statistical, Methodological, Analytical and Geographic. These should be disseminated to different users using different media like: Publications, Microfiche, Computer Tapes, CD-ROM, On-line Data Bases, Video and INTERNET.
Each has the advantages and disadvantages according to the type of user (General Public, Libraries, Universities, Government Agencies, Private companies, Local agencies, and Freelance consultants). In addition a demand for the 'goods' produced has to be created by promoting and explaining the benefits of using statistics and the benefits of planning. These are:
· Encourage systematic thinking;
· Improve coordination of efforts;
· Encourage performance standards;
· Sharpen guiding objectives, policies and decision;
· Prepare for the unexpected; and
· Involve leader's participation.
Confidence and priority for sector statistics comes when leaders demand accurate information and use it. The rewards of data dissemination can be of a different kind. There can be a variety of improvements, which are difficult to quantify, but statistics create a sort of "culture" which improves National and Local Economies; Management of Social Programs; Feedback improves Data; Support for Statistical Efforts; and International Investment Interest.
The heart of any institution is DATA. DATA - FACTS is the starting point of every type of information that can be generated. Some considerations:
· data is critical to understanding your institution, your business, your reality;
· today's information resource managers face the problem of replying quickly to data-demand;.
· The distribution of data throughout the organization has created islands of information, making data access difficult;
· Growing legions of computer users with different levels of experience are demanding more and more applications; the cost of supporting such a diverse user community is getting out of control;
· The scope of computing has expanded beyond such traditional applications as number crunching and file management covering every area of business to the executive information system;
· Different hardware and software systems throughout the organization have created an electronic maze - one that makes the integration of your computing environment almost impossible.
How Do You Meet These Challenges?
With an integrated application system that gives complete control over data access, management, analysis and presentation. The hart of every computer application are DATA.
· identify and access the data needed;
· get the data into shape - manage the facts and figures so that they can be used most effectively;
· work the data - analyse the information and discover the meaning;
· have the data well presented and communicate the significance of what is learned.
These four fundamental data-driven tasks, common to all applications are the foundation of an integrated information system.
Exchange of data: FAO sends a questionnaire on paper, then receives the same questionnaire on paper and finally distributes the publication (yearbook of forest products, surveys) on paper. From now on it is attempting to send, receive and distribute data in computer-readable form. That would create all the benefits any data producers and/or consumers could imagine. The method is very simple; using excel under windows. The questionnaire on paper is converted into Excel Spreadsheet as a mirror image allowing data entry, validation, analysis and reporting of country data. That means, from this stage on that clean data, officially approved and validated, can be transferred to other systems, to other people.
The work of FAO on forestry statistics is an important contribution to the work of countries on improving their information of forests. It also contributes to the national and rural economies. Adequate information is essential to a clear understanding of the problem and the formulation of sound policies and programmes which will ensure the conservation of a valuable heritage and secure the benefits of their products and services for people of all countries.
Conclusion: information is a valuable national resource.
d) Forest Products (Parallel Sessions)
Chairman - Mr. M. Muniu - Kenya
Secretary - Mr. S.R. Byarugaba - Uganda
Members
Dr. D.O. Ogweno - Kenya
Mr. C.D. Kahuki - Kenya
Mr. A. Rahim Osman - Sudan
Mr. A.I.M. Dallu - Tanzania
Mr. Elias Araya - Eritrea
Mr. Million Bekele - Ethiopia
Mr. Yusuf Mohamed Hussein - Somalia
The Forest Products Working Group was introduced by the presentation of Mr. F. Padovani, Forestry Officer, FAO HQs.. Under the Chairmanship of Mr. M. Muniu, who was assisted by Mr. Byarugaba as rapporteur, the group was asked to consider the following aspects of forest products information and information technology:
Forest Products 1. Review the classification, definition, and measurement procedures of forest products in participating countries, to assess their coverage and socio-economic relevance in the Region 2. Review of country data on production, prices, and trade of forest products, including fuelwood and charcoal, and other relevant forest products other than wood (gums, myrrh, incense, etc.) 3. Analyse the problems related to data collection, validation, and dissemination by using conventional methodologies and new information technologies. |
The working group on forest products and information technology reached the following principle conclusions and recommendations:
Statistics on fuelwood
Most rural households and a few urban households are involved in fuelwood production and consumption which largely falls in the informal sector.
Participants identified the following sources of fuelwood:
· Natural forests
· Plantations
· From sawmill wastes (residues)
· Energy from urban biomass wastes
· From plantation, e.g. confer and eucalyptus plantations
· Agricultural wastes (residues)
· Trees outside Forests
Fuelwood and charcoal as a source of energy accounts for 80 - 90% of total energy requirements for many countries.
Fuelwood consumption is assumed to increase with the population of rural and urban populations. This has not been the case in Eritrea - where the price of fuelwood and charcoal is so high that the urban population has found it cheaper to use alternative sources of energy such as kerosene.
Statistics of fuelwood and charcoal production can be related to the social and economic status of the population - and its dynamics. In most communities fuelwood collection (gathering) is a responsibility for the women, children and the poor members of society.
Survey methods
Fuelwood and charcoal consumption is carried out in two ways:
· Household surveys: This involves the measurement of fuelwood consumed by a household for a period of 7 days repeated for various seasons. The data collected is then extrapolated to estimate total consumption of the community.
· Intake surveys: This method measures all the fuelwood entering a closed area and the data collected for an area is all seasons and is extrapolated to cover the whole country.
Surveys should also cover institutions, schools, hospitals, prisons, and restaurants, industries and other consumption centres.
In converting charcoal to fuelwood equivalent, we use a ration of 1: 6 - due to the inefficiency of charcoal production methods. The above ratio is fairly a good average.
Recommendations
· The group observed that data collection on fuelwood, charcoal and waste was done occasionally. They recommended that consumption/production survey should be carried out on a regular basis.
· The participants recognised the need to harmonise methodologies for data collection and processing so as to enable comparability between countries within the region and internationally.
· The participants found the term "woodfuels" confusing and decided to continue using "fuelwood and charcoal".
Indirect Assessment of Forest Products
· Conversion factors are not reliable because they are vary depending on many factors such as quality and size of logs, the quality and nature of saws, experience of the operators, etc. Therefore the participants recommended that there is a need for studies to establish realistic conversion factors for each country.
· The group acknowledged the difficulty of accessing the recovery in integrated mills - because the waste from one product is the input for another.
Direct Assessment
The participants recognised that direct assessment of input resources, was more reliable than the use of conversion factors. A study is recommended to come up with reliable conversion factors and to avoid double accounting.
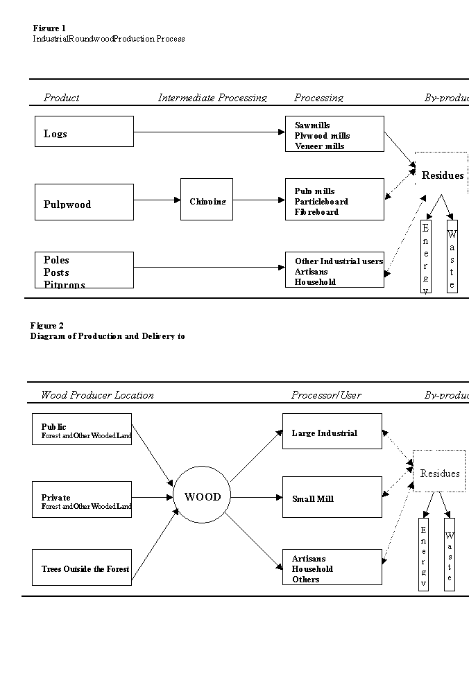
The participants realised that there might be some problems associated with assessing log-intake originating from private forests and farmland.
Participants reviewed the industrial roundwood production process and recognised the importance of recovery of wood residues in the process (see Fig.1). They also revised the production and delivery systems to the users and made necessary amendments (see Fig.2).
Unit of measurement
Participants agreed that fuelwood be measured in volume units such as cubic metres, while pulp and paper products are measured in weight units such as metric tons.
Trade: Participants agreed to use Standard International Trade Classifications (SITC).
Prices: Participants recognised the importance of market forces in regulating commodity prices. However not all producers and consumers have perfect knowledge about market prices. Participants also recognised other factors, which influence prices such as the distance between place of production and the market and quality of the wood, accessibility, etc. It was finally realised that there is need to protect primary producers from being exploited by the large-scale sawmillers.
Information Technology Availability in the participating countries
COUNTRY |
ER |
SOM |
ET |
TZ |
KE |
SU |
UG |
Operation system |
W |
W |
W |
W |
W |
W | |
Internet at national level |
Y |
N |
Y |
Y |
Y |
Y |
Y |
Internet at institutional level |
N |
N |
N |
N |
N |
N |
Y |
Y |
Y |
Y |
Y |
Y |
Y |
Y | |
Data dissemination |
S |
S |
S |
S |
S |
S |
S |
Personnel |
A |
N |
A |
A |
A |
A |
A |
Need people (training required) |
T |
- |
T |
T |
T |
T |
T |
W- Windows Y - Yes N - No A - Available S - Sometimes R - Regular T - Training
· Data is disseminated on request and rather infrequently. Data clients include the following: investors, media, consultants, and national statistics departments.
·
· Data collection and processing is mainly related to specific project and likely to collapse when the projects end. Also other institutions collect forestry data but are constrained to share the information with other institutions. The example cited is the Customs Department, which collects information on trade but is unable to process and disseminate this information.
·
· It was recognised that Forestry institutions have limited capacities to handle all forestry data and this limits the dissemination of data to potential clients. It was therefore recommended that training of key personnel in database management strengthen institutional capacities.
· Data exchange with FAO will continue through questionnaires in from of e-mail and floppy disks.
·
· Distribution of yearbook of Forestry Statistics and other publications will include institutions such as universities, research institutes, to mention a few within the country by the focal point.

e) Trees Outside the Forests (TOF)
by
FAO - Conservation,
Research and Education Service (FORC)
Summary of Activities
The Forest Conservation, Research and Education Service (FORC) has assisted Project GCP/INT/679/EC mainly in developing the component Trees-outside-forests (hereinafter referred to as "TOF"). In order to set the stage for this topic, a letter of agreement has been signed with ORSTOM (France) to undertake a General Study entitled "Assessment of Trees-outside-Forests: Taking Stock". This study aimed to:
· clarify the definition of TOF, have a better understanding of the resource, its classification, the opportunities and constraints of existing methodologies of assessment and, lessons learned and data from experiences in different regions of the world;
· initiate an International Consultative Group to orient and support FAO in the implementation of the TOF component of the Project and for the general topic development.
Within this framework ORSTOM has organised in Orléans, France, from 21 to 23 September 1998, a workshop for 40 participants with expertise in developing and developed countries related to management, assessment and inventory of TOF. The majority of the participants came from France (such as CIRAD, CNEARC, CNRS, EHESS, ENGREF, INRA, MNHN, ORSTOM, Université P. Sabatier de Toulouse, Services de l'Inventaire Forestier National), but also from UK (ODI), Netherlands (National Reference Centre for Nature Management) and Cameroon (University of Yaoundé). ORSTOM will present the findings of the study at the end of December 1998.
During the regional workshops in Nakuru (Oct. 1998) and Mutare (Nov. 98), a paper has been distributed entitled "Trees-outside-forests: Towards a better understanding and assessment of TOF resources - brainstorming points". The report (see below) introduces the topic and stimulates the discussions around 4 questions:
· what are Trees-outside-forest resources;
· why to assess(inventory?) TOF and for whom?
· how to assess TOF resources?
· who assess TOF resources?
During this meeting, the Forest Action Network - FAN (Kenya) assisted the FAO team in facilitating and reporting on the sessions related to TOF. FAN will pursue its collaboration supporting a specific networking on TOF among the countries in Southern and Eastern Africa.
Among the other activities funded by FAO Regular Program and by FRA2000 that substantially contribute to the process initiated by the Project are:
the three Regional Special Studies for Latin America (CATIE), Eastern and Southern Africa (Makarere University), and Asia/Pacific (institution to be identified) entitled: "Valuation and Evaluation of Trees-Outside-Forests: a first step in contribution to FRA2000 and topic development". Other national studies in ACP countries are planned. A similar process will be adopted for the other sub-regions, namely the workshops to be held in Ivory Coast, Gabon, and the Caribbean.
In early 1999 (proposed date March 1999) it is expected that the preliminary results of the Project and of other FAO activities around TOF will be discussed during a Seminar in FAO/HQs in Rome, where the International Consultative Group would meet for the first time. The outcome of the Seminar would provide the basis and recommendations for the activities to be carried out in order to achieve the objectives of the Project (methodology development process and outlook studies related to TOF in the ACP countries). The activities around the pilot countries (Uganda and Zimbabwe) will be based on strong networking within the country and with the other countries, in order for all of them to contribute to the process and benefit directly from it for their national capacity building.
Introducing Trees Outside the Forests
`The significance and functions of Tree Resources Outside the Forest (TOF) are very diverse and can locally be very different in nature and importance. Particularly in the tropics TOF play a prominent role, embracing many ecological functions (e.g. conservation of biodiversity, erosion control, carbon sequestration, etc.), but also direct economic functions (e.g. provision of firewood, fodder, fence-posts, living-fence posts, etc.). TOF are present in various land use classes but do not form a land use class on its own. This makes a large area assessment for TOF difficult. Compared to other natural resources little is known about TOF on a large area basis (e.g. floristic composition, spatial distribution, and functions of biomass). The ever decreasing forest cover and increasing forest fragmentation, however, increase the relative importance of TOF. The need for better data and information is therefore obvious and expressed by many natural resource managers, planning institutions and projects that all want to include TOF into their planning activities. This need for more information is valid for many regions, particularly in regions where forest cover is very low and where tree components in agroforestry systems are intensively promoted'.1
TOF data is currently not systematically recorded in national forest resources assessment and in the Forest Resource Assessment Programme (FRA) of the FAO but it has been identified to be an essential element for Sustainable Forest Management. Gathering and analysing data on TOF is a difficult task, and data on fuelwood, non-wood forest products, forest plantations and environmental services must be taken into consideration.
The objective of this paper is to:
· present some elements showing the complexity of the topic;
· present some on-going or planned initiatives undertaken by FAO and other institutions related to TOF;
· open a discussion among the participant of ACP countries present to this workshop on "why, for whom and how to assess the TOF- resource".
It is hoped that at the end of the workshop TOF catches the attention of the participants. Hopefully there will be suggestions made to introduce TOF in the assessment methodology development process, and particularly in the framework of the components of the DG-VIII project, through pilot country studies.
Trees-Outside Forests: Taking Stock
What are trees-outside-forest (TOF) resources? Why to assess (inventory?) TOF for Whom ? How to assess TOF resources? Who assess TOF resources?
In the framework of the DG-VIII project, FAO is undertaking a study at world-wide level in partnership with ORSTOM (France). This first step aims to review the concept and definition of TOF, review the available information (including assessment and inventory methods, institutional experiences), and propose methodology assessment and data collection framework. To start to answer the questions mentioned above (see box 1) ORSTOM has organised a seminar on Trees-outside-forest in Orléans, France, from 21 to 23 of September 1998. These experts coming from different disciplines and with world-wide practical research and assessment experience on TOF resources looked at these questions. The discussions confirmed that there is no one easy answer.
TOF as defined by the FAO (see definition below) is a `non-category'. TOF are found in rural and urban areas, on agricultural lands and other than forests and non-wooden-land; they constitute a wide diversity of species and systems, and are under the responsibility of several institutions.
Trees outside forest as defined by KOTKA III:
Trees on land not defined as forest and other wooded land.
· Trees on land that fulfil the requirements of forest and other wooded land except that the area is less than 0.5 ha; · trees able to reach a height of at least 5 m at maturity in situ where the stocking level is below 5 %; · trees not able to reach a height of 5 m at maturity in situ where the stocking level is below 20%; · scattered trees in permanent meadows and pastures; · permanent tree crops such as fruit trees and coconuts; · trees in parks and gardens, around buildings and in lines along streets, roads, railways, rivers, streams and canals; · trees in shelterbelts of less than 20 m width and 0.5 ha area. Source : KOTKA III, 1996. |
At the workshop in Orléans, it was suggested that while defining and classifying TOF, particularly:
· the notion of multiple use and multi-function;
· the dynamic of the evolution of the resource: deforestation, degradation, afforestation, spontaneous regeneration;
· anthropic pressure: to understand the management aspects of TOF, it is essential to introduce the complexity of agricultural and pastoral systems and consequently, to take inventory of practices and use according the cases;
· the role of TOF in tenure and political issues, namely the relation with deforestation, forest clearing, plantation, access to land and resources;
· the coherence between the categories of resources distinguished in field visit and those by other methods (such as tele-detection and cartography);
· the coherence between different scale of needs: sub-national, national and supra-national ; at one end of the spectrum, the poor people depend on TOF for their role in nutritional and food security, farm system conservation and income generation; the other end of the spectrum represent the contribution of TOF to regional and global issues and the commitment of countries to convention such as on biodiversity, desertification and carbon substitution and sequestration.
Why assess TOF and for whom? How to assess TOF resources and Who assesses them?
Why and for whom are definitively unseparatable. A look at the studies on Kenya and India provide insight on the assessment of specific TOF and how it may be useful to users of these data, namely communities, natural resource managers and planers, politicians and decision makers at different levels.
KENYA - FARMLAND RESOURCES ASSESSMENT
In the article `Not all African Land in being degraded : a recent survey of Trees on farms in Kenya reveals rapidly increasing forest resource' the authors present results from a survey of woody biomass on farmland in Kenya. The survey, which covers 10 million ha where 80% of the country's population lives, revealed a rapid increase of planted woody biomass between years 1986-1992. Its also revealed that wood on farmland can become a major source of raw material for the wood industry, since the standing volume is larger than that found in conventional forests; question some pessimistic opinions on land-use development and fuelwood gap theory and land degradation is not directly related to rapid population growth. Kenyan farmers seem to apply wise and sustainable-management practices, including tree growing. It is suggested that a secure land-tenure system on agricultural land is a significant reason for this recent development. Source: P. Holmgren, E.J. Masakha and H. Sjoholm. `Not all African Land in being degraded : a recent survey of Trees on farms in Kenya reveals rapidly increasing forest resource'. The Royal Swedish Academy of Sciences. AMBIO. 1994. |
NON-FOREST AREA INVENTORY
In India, a section of the State of Forest Report in 1997 is dedicated to Non-Forest Area. From 1991-92 the Forest Survey of India (FSI) took inventory of trees growing outside conventional forest areas in the country. The main objective of the inventory is to assess the extent of plantations raised under various social forestry schemes by different agencies. The sampling design, field formats, data processing methodology have been developed at the FSI. Planted trees are classified in eight categories: Farm forestry, Village woodlots, Block plantation, Road, Pond, Rail and Canal side plantations and Other. The inventory of the non-forest area of Haryana has been completed in 1997. The result reveal that farm forestry contributes about 41% of the total standing volume of wood in non forest areas in Haryana, followed by village woodlots (23%), Roadside plantations (13%) and Block plantations (11%). Sampling Design - Non Forest Area: The sampling design adopted for this inventory is a two stage stratified sampling. Sampling unit in the first stage is a district and in the second stage a village. While taking up the survey of a state, optimum number of villages to be surveyed is determined on the basis of data obtained from a pilot survey. The number of villages to be inventoried in a district is decided according to proportional allocation. Trees standing in the selected villages are enumerated and measured by the field parties. Compilation and data processing is done district-wise. Source: State of Forest Report 1997. Forest Survey of India (Ministry of environment and Forests). Dehra Dun, 1997. 72 p. |
Activities in TOF Resource Assessment
As said previously, TOF resource is not subject to any systematic assessment and is not taken into account at its real importance in the decision making process regarding natural resource management. But data on TOF is needed for sustainable development. FRA 2000 will enlarge its assessment to trees-outside-forest and will help the countries to strengthen their national capacity to proceed to these assessments. However, data related to TOF is :
· scattered;
· of diverse a nature and quality (e.g. revenue and product flow marketed on international market);
· gathered for different objectives (e.g. tax perception, fuelwood supply, marketing study);
· available in different institutions and organisations (e.g. palm oil exported revenue in agriculture department, fodder biomass in agro-forestry research institutions, home-garden and multipurpose tree cover by bilateral projects, wood production by hedgerow plantations) data exist that inter-sectoral and integrated approach will have to consider.
The EC-FAO partnership project propose to the countries of the region and those present to discuss these questions and see how to develop assessment methods including pilot-country studies. It is hPped that during the next months it will proceed to the compilation of conceptual and operational preliminary information on:
· review of the FAO definition of TOF and provide technical information on terminology and classification (systems and species, distribution, structure; land cover/use) used by FRA and other programme/institutions, of resource and related products in the environmental, economic and social context.
· review the available information at country, sub-regional and regional level related to TOF: (i) assessment and inventory methods; (ii) data basis (to analyse information such as needs, uses and potential of resources and products, inventory methods).
· provide various countries of the region the list of institutions involved in different aspects related to TOF (resources and products) assessment such as in national planning, trade statistics, forest and agriculture assessment, environmental impact assessment. Why and where and how these institutions are related? What is the definition used?
It is hoped that a discussion of the results of these studies during an International Meeting on TOF (probably in Rome, end of February 1999) will invite institutions and resource persons of ACP countries, other regions of the world and different departments of FAO to discuss how to combine our efforts to implement the DG-VIII project, contribute to FRA 2000 report and provide general orientation to the development of the topic. An International Consultative Group would be created to support a better integration of TOF resources into sustainable natural resource management.
1 Source: CATIE - `Tree resources outside the forest: Development of methods for assessment and monitoring of natural resources to support regional planning, with study areas in Central America- 1999-2002'. Notes on EC-DG XII project.