Previous PageTable Of Contents

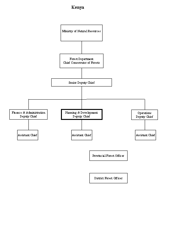
APPENDIX VII - STRUCTURE OF FORESTRY DEPARTMENTS IN UGANDA, ETHIOPIA, ERITREA AND KENYA

Previous PageTop Of Page