by
J. Csirke (Chairman) *
| ABSTRACT |
| Variability is an inherent characteristic of neritic fisheries. This is usually associated with both heavy fishing and changes in environmental conditions. Consideration needs to be given to the biological, physical and human components of the management system. This includes controlling the type, size and amount of fish harvested; trying to respond in a timely manner to events in the fishery imposed by climatic processes; and taking into account economical, social and political considerations. Main users of the resources, their objectives and potential for conflict are identified. Management should be prescriptive and preventive rather than reactive. Three broad-scale fishery strategies to exploit variable resources are suggested: a fluctuating fishery, an opportunistic or migrating fishery, and a diversified fishery. Fishery activities should be regulated to tighten protection at low levels of abundance and allow fishing to expand when fish abundance increases in order to maximise gains in periods of great abundance and minimise losses during periods of low abundance. |
The general topic of this Expert Consultation was the variability of neritic fish populations. The specific goal was to analyse this variability, particularly when it takes the form of rather rapid, large-scale changes in total abundance, species composition and general distribution, and then to consider the effects that these changes have on fisheries and the various sectors dependent on fishing.
The reports of three other working groups deal with the variability of both the resources and the environment, how these should be studied and monitored, and the societal and economical implications of this variability. This report presents the results and conclusions reached by the Working Group on Fisheries Management, Implications and Interactions and starts with a review of the major components of the management system, and of the main users of the fish resources and their objectives. The report concludes with a brief discussion of several alternatives that might be applicable in the management of highly variable neritic fisheries.
Valuable technical inputs and substantial sections of this document were produced by J. Magnuson and R. Serra, who acted as rapporteurs, and by other members of the group. These included H. Belvèze, R. Beverton, J. Bravo de Laguna, B. Brown, R. Crawford, P. Fréon, S. Garcia, R. Jordán, E. Kwei, J. Lleonart, Loh-Lee Low, A. MacCall, M. Murillo, P. Shelton, S. Tanaka, H. Vilhjalmsson and Y. Znamensky.
From the management point of view a highly variable resource can be defined as one for which the level of biomass or production cannot be controlled with sufficient precision by only regulating the amount of fishing. When fish resources show wide natural fluctuations, the “equilibrium” concept used for more stable resources becomes unusable in the shorter time scales relevant for management; nevertheless the needs for management are greater and more demanding because of the high economic and societal costs involved in the fluctuations and collapse of large neritic fisheries.
Several of the reviews presented at this Consultation (see Proceedings, Vols. 2 and 3) reinforce the views that fluctuation and eventual collapse of neritic fisheries are usually associated with a combination of both heavy fishing and changes in environmental conditions. These two causal factors should therefore always be kept in mind whenever dealing with fluctuating neritic fisheries.
Variability in recruitment is recognised as the major immediate cause of fluctuations in neritic pelagic resources, although changes in behaviour and in biological characteristics of fish populations, such as the natural mortality and growth rate of post-recruitment stages, have also played an important part.
The effect of the environment on the fluctuation of living marine resources is recognised, and it is recommended that more attention be given to this source of uncertainty. Recruitment variability in many important neritic fish populations appears to be closely linked to changes in environmental conditions. In fact, recruitment variability due to environmental factors may be even greater than the variability due to changes in abundance of the parent stock size (e.g. Csirke, 1980; Garcia, 1983). Parrish et al. (1983) have made a review of some important environmental processes that might have a major effect on recruitment variability in eastern boundary current systems, and there is a good deal of evidence suggesting that most of the recruitment variability is determined in the very early life history stages of the fish (e.g. Sharp, 1981). However, little is as yet known about the specific mechanisms determining the close relationship between the environment and fluctuations of neritic fish resources which so greatly affects fisheries around the world.
It is also recognised that fishing has played a major part in exaggerating resource fluctuations and precipitating the collapse of a number of neritic fisheries, particularly pelagic ones. In fact, we are probably over-emphasising the role of nature on the variability and eventual collapse of pelagic neritic fish populations by focussing on those fisheries that have collapsed in the last few decades. There are various examples of pelagic fisheries which have been maintained for periods of up to fifty years or more without signs of collapse, but fishing has become very intensive and efficient in the last few decades. This has helped to intensify natural fluctuations in fish populations and, at the same time, has made fishing communities much more dependent on the productivity of fish resources, thus becoming more sensitive to their fluctuations.
Some neritic fish resources are characterised by the existence of large pulses or oscillations in their abundance. For these resources, traditional biological and economic models that assume steady state conditions might still be useful in the long term, but are often invalidated in the short term. During periods of increased abundance, yields obtained from the exploitation of these resources can reach very high levels, and rapidly become major items in a national economy. Thus, there is a greater chance that unexpected and large changes in abundance will have drastic societal and economical effects on markets, employment, revenues, foreign exchange, etc. Also, the chances of developing into an over-exploited situation are greater with highly variable resources, since once the fisheries have developed to a certain level (usually following an increase in abundance period), all efforts will usually be made to maintain those high levels even if the resource enters into a period of reduced abundance as part of its natural evolution.
The general objectives of fishery management are to provide wholesome food, gainful employment and economic benefits. In managing its fisheries, each nation will necessarily have to balance the maximisation of these benefits in the short term against the long term benefits that come from more stable catches, more stable employment and more stable economic gains, as well as ensuring preservation of the resource for future options, of both the nation and mankind.
Attainment of these objectives also includes minimising conflicts among the several sectors involved. Effective management should rationalise attainment of these objectives using scientific information on the resources, their environment, and socio-economic considerations. When managing highly variable resources another objective is not to aggravate resource fluctuations, and to conduct the development of the fishery in such a way as to maximise gains in periods of great abundance and minimise losses during periods of lowest abundance.
Management should also bear in mind that even if preservation of the resource is not its main objective, it is still an indispensable condition for any other long-term objective to be attained.
Fisheries management must deal with three primary components: 1) physical component - climate and structure (physics, chemistry and dynamics) of the sea which cause variations in biological productivity and conditions for fishing; 2) biological component - fish populations, their intricate dynamics and interactions with other biota; and 3) human component - social, economic and institutional atmosphere in which management functions.
So far, fisheries management has tended to focus on the biological component, i.e. the individual population being fished. Based on the type, estimated state, and apparent dynamics of each population, management actions are implemented which supposedly maintain or alter its state. By focussing on the biological component, the manager or decision-maker is limited to a number of actions or tools to bring about the necessary balance between the biological and human components, while taking into account the physical components that affect both fish and man.
The purpose of this classification into causal manageable components is to illustrate that direct and indirect considerations need to be given to all components, and that, in fact, more management alternatives are available than just the customary methods designed to control fish catch and fishing effort.
Weather and climatic events initiate large changes in fishery populations. Such events include El Niño types of phenomenon, changes in ocean current systems, the dynamics of sea ice, and long-term climatic changes that cause gradual warming or cooling of the seas. Effects of these large-scale climatic events are well-illustrated through the histories of the Peruvian anchoveta fishery and the Japanese and Californian sardines. Many other fisheries have also been greatly affected through smaller-scale climatic variations.
This Expert Consultation calls attention to the great effects that these environmental events have on fish populations, hence fisheries and supporting sectors, and the necessity for managers to pay more attention to them in planning and decision-making. Climate cannot, of course, be managed, but rather the opportunity is to respond in a timely manner to events in the fishery imposed by climatic processes.
Fishing (as well as marketing, research, etc.) strategies may be altered as predictable climatic events occur. Contingency plans should be ready in case of catastrophic climatic events. Such management actions would be designed to control the human components of the management system, hence the related biological responses. For example, a manager may wish to catch as much of a resource as possible (and accumulate gains for later) before a predictable climatic event causes catastrophic mortalities in the fish population; or may chose to mitigate nature's damage by lowering catches, starting to displace excess labour to other sectors, and by promoting alternative uses of equipment and gear before the predictable climatic event actually occurs.
There are not many practical ways to manipulate the sea to serve fisheries' objectives; however, man's actions can cause localised changes in the physical and chemical characteristics of the sea and thereby affect fisheries' production. Some of these possibilities are:
use of physical structures to create fish refuges or concentrate fish for harvesting. These can be artificial reefs or floating structures to attract fish. Use of high intensity light as aggregating devices during fishing at night is also common. Conversely, if artificial structures serve to concentrate fish, thereby increasing fishing mortality to undesirably high levels, the management option to remove them should be considered;
introduction and control of nutrients or contaminants into the sea,
introduction and control of warmer water from power-generating plants into the sea; and
control of the volume of fresh water entering estuaries through the building of dams.
These are but a few obvious examples showing how man's actions or management actions may affect the physical component and, therefore, affect production and catch. Most of these effects may be localised, but for estuarine or artisanal fisheries, their impacts on specific resources may be great. Such factors should be considered as decisions are made. As technology and human populations increase it becomes even more important to consider man's actions that affect the physical and chemical contents of the sea which affect fisheries' production.
This includes both the specific resource population being fished, and other biotic elements of the ecosystem. Management methods have concentrated on controlling type, size and amount of fish harvested in order to maintain continued production of each resource. These are the primary ways in which managers have intervened in the fishery management system. Following classical methods, the manager has at his disposal the following options:
Catch quota - by species, area and time period combinations. Catch quotas are usually designed to achieve some goals based on the biological productivity of the stocks. The productivity is measured usually in terms of sustainable yield, whether at maximum or intermediate levels.
Fishing effort. Fishing effort may be controlled through various means, including manipulations of the type of gear, amount of gear (hours trawling, length of gillnets, etc.) number of vessels, number of fishermen, duration of fishing season, entry of new fishermen. The regulation of fishing effort is usually designated by species, area, and time.
Biological characteristics of fish caught. The most important characteristics that have been considered in management decisions have been minimum size or age at first capture, sex of fish to be harvested, and phase of life cycle for exploitation. These characteristics determine the impact of fish size regulations, type of gear and mesh size for example.
Time and area restrictions - to provide refuges for spawning, nursery, feeding or growing activities. Alternatively, fishing seasons may be opened to harvest fish for their roe content, or take advantage of locally high abundances or seasonal changes in fish condition (e.g. fat content).
Management of neritic systems has generally been through single species models; however, the impact of fishing is often associated not only with alterations in abundance of exploited species, but also with changes in abundance, distribution, or population dynamics of unexploited species or food items; these changes lead to alterations in trophic pathways. Such changes may be most noticeable in secondary consumers such as predatory fish, birds and mammals, but may also be apparent in terms of plankton abundance or composition, detritus and nutrient levels, nutrient recycling rates or changes in the extent of anoxic layers.
While few, if any, neritic systems are sufficiently well understood to allow management or prediction through ecosystem models, such models can still play a useful role in structuring information on linkages and transfer rates within a system. Such a model can be used to help answer such questions as “What would happen if predators were removed?” The exercise of ecosystem model building can thus play a useful role when management is aimed at maintaining ecosystem integrity rather than just the stability of yield from a single population.
An example of the interaction between environment, a prey species, their predators and competitors, and man, is provided by the Peruvian system. Core studies of sediments have shown that anchovy has been the dominant species in the system for millennia (De Vries and Pearcy, 1982). Also there used to be a close link between the Peruvian anchovy and the populations of guano birds off Peru (Murphy, 1981). The collapse of the Peruvian anchovy in 1972, which coincided with a major El Niño event, and a ten-year period of intensive fishing pressure, altered the species dominance in the system for apparently the first time in thousands of years. Abundance of sardine, jack mackerel and mackerel increased dramatically while anchovy was depleted. The overall abundance and relative proportion of the three main guano birds, cormorants, boobies and pelicans, also changed (Tovar, 1983). Fishing in this instance appeared to have perturbed the fish-seabird-El Niño interaction to such an extent that the species dominance was drastically altered. Such system changes are not amenable to analysis by single species models.
This includes the institutions responsible for management, the users of the resource, and all other relevant social, economic, and political considerations.
Governments represent the people and have the responsibility to look after their interests, and are therefore the vested custodians of the fishery resources. The government sets fishery objectives, gathers and disseminates information, develops management plans, appoints authorities to make fishery decisions, allocates the resources among users, and negotiates with other nations on the use of shared resources or interests.
In fisheries' management, it is really human activities that can be, are, and should be carefully regulated. Man's fishing activity is an imposed mortality on fish populations and therefore implies a perturbation of the marine ecosystem; it also implies social and economic changes in the human community. These activities must be monitored and regulated to achieve continued and prudent use of biological resources, while providing satisfaction, order and harmony in the human component.
Most of the options the manager has with which to achieve the goals of fisheries' management are in the human component. These goals encompass social, economic, and political considerations. Actions involve the creation of the proper social, economic and political atmosphere to effectively and reasonably harvest the fishery resources. The atmosphere may have to be altered depending upon the goals of management, state of the resources, and status of the fishing industry. In this arena the skill of the manager is truly tested.
There is also an international perspective to the human components. Fish populations may be transboundary or shared between nations, foreign nations may be granted access to a nationally-managed resource, markets may be international, etc. Often, a national fishery has different objectives from other countries interested in, or sharing, a resource. This makes intergovernmental negotiations necessary in order to successfully manage such resources, and the manager may then be faced with a new set of values to consider, on top of the national ones he already has.
According to the new Law of the Sea, coastal states have sovereign rights over living resources in their Exclusive Economic Zones (EEZ) but, at the same time, foreign nations could be given access to surplus production. Effective access arrangements could be made through bilateral governmental agreements, joint commercial ventures, and cooperation through national and international organizations.
International organizations could also play a useful and important role in the regulation of shared, as well as transboundary, stocks. Coastal states with a shared stock in their zones could use an international organization of which they are members for the elaboration of regional fishery plans and regulations. Conversely, a coastal state could use such international forums to obtain outside views for developing its own management plans.
When the same fish population is located inside and outside the EEZ's, key roles may be played by regional fishery organizations. Such organizations could be established with representation both from coastal states and states whose fishing fleets are operating in or planning on operating in the area. To assist in management, a common data system and cooperative research would be useful.
Fishery utilisation affects all citizens of a nation either directly or indirectly. Catching, processing and marketing fish is a way of life for some of these citizens, making them the direct users of these fishery resources. Other sectors of the society are indirectly affected, but the impacts can be major.
Direct users can be grouped into the following categories: a) fishing sector, b) industrial sector, c) marketing sector, d) sport fishing, and e) consumers. These are not mutually exclusive categories because an individual, or organization, could participate in several uses simultaneously.
3.1.1 Fishing sector
The fishing sector is in direct contact with the resource. It is, in turn, made up of a series of groups of individuals (or subsectors) whose objectives do not necessarily coincide and who are affected in different ways by the success or failure of the harvest. We can distinguish three subsectors: small-scale fishermen, ship owners, and crews.
Small-scale fishermen are the traditional users of the resource. They usually own their means of production and depend on the resource and how available it is to maintain their traditional standard of living. They derive, proportionately, the least benefit from peak fishing abundances, because their boats and gear are adapted to typical fishing conditions and their haul, transport and marketing capacities are limited. When there are few or no fish they are deeply affected both by their low-technology approach to the problem and by the fact that their traditional source of income could vanish. At the same time, they are a flexible group that can switch, at low cost, to fish other species or to other artisanal occupations. Their basic objective is to maintain an adequate catch level so that they can go on fishing for as long as possible. This group may or may not have an economical importance with regard to influencing the management process, but undoubtedly it is of major social significance.
Ship-owners own the capital represented by the fishing vessels. They may or may not have come from the fishing sector. Their major objective is to maximise net benefits from their investments. They are less closely bound to the fisheries sector than are the small-scale fishermen because they are actually investors who have put their money where they hope to obtain profits. This sector therefore puts pressure on their crews to boost the yields of each vessel, and on management to avoid management measures which it perceives as reducing profits. Its strategic position within the network of sectors involved in fishing means that besides representing an important economic sector it has some control over the people doing the fishing while, at the same time, it is close to the centres of decision-making. It can play a major role in influencing state fishery policies and management strategies.
The situation of the crew is very similar to that of the small-scale fishermen. The difference is that they earn wages or shares. Here we can distinguish two groups of people with different objectives: skippers and crews. The skippers, as representatives of the ship-owners, are responsible for operating the boats at sea. Their objective, therefore, is to get the most out of both vessels and crews. In the short run they stand to gain a great deal, but should the catch decline or not bring in as much as expected, they are the first to suffer the consequences. This is aggravated by the fact that they are too specialised to fit in anywhere else in society at a comparable income level. In an indirect way, skippers have an impact on management in that they are the ones who influence the ship-owners to exert pressure on management. The basic objective of the crew is to ensure that they will have a job and earn adequate wages, and as with the small-scale fishermen their influence on the management process is based on social rather than economical considerations.
3.1.2 Industrial sector
The fishing industry, as processor, either artisanal or industrial, of the product harvested by the fishing sector, is the second major user of the resource. In this sector, there are also two kinds of people: industry managers or owners, and workers. The industrialist's basic objective is identical to the ship-owner's, to maximise net benefits from investments. Nevertheless, there are differences in their sphere of action. They are not in direct contact with the resource and their major opportunity to exert pressure on management is in terms of the size of their investment and the numbers of workers they employ. Under normal circumstances, their greatest problem is marketing the product. Unless they have direct interests in the fishing sector, they do not interfere in any major way in management measures, unless the product delivered to them is unsuitable for their markets. The major concern of workers in the industrial sector is comparable to that of the crew in the fishing sector; their objectives are stable employment at acceptable wages.
3.1.3 Marketing sector
The marketing sector is the third basic pillar of this structure. It plays the role of distributing and promoting the product and its basic objective is to maximise profits from this activity. It differs from the preceding two sectors in that its capital investment is relatively small in proportion to its profit, and in that it has a limited capacity to exert direct pressure on the decision-making process. When catches decline, the marketing sector adapts very easily to the new situation by reducing its activities and therefore its overheads.
3.1.4 Sport fishing
Sport fishermen are direct users. They use the resource for recreation and generate socially and economically important side industries, such as tourism. In some cases, recreational fishermen, owing to their large numbers and social position, can exert a strong influence on management.
3.1.5 Consumers
Consumers constitute the group of direct users of the resource with the most passive role within the management system, despite the fact that they are the ultimate element of the fisheries system. A distinction should be made, however, between national and international consumers, although they have in common the basic objective of obtaining fishery products at the lowest possible prices.
International consumers, as a source of foreign currency, may have a major impact on the development and success of fisheries although, in general, their influence on how fisheries are managed is limited and is mainly exerted through the marketing sector. International consumers can more easily switch to alternative products and/or suppliers, and therefore are much less affected if a fishery collapses.
National consumers are the major users of the resource. Most of a country's population can be considered as belonging to this users' category. Their basic objective is to obtain fishery products at the lowest prices but they are also expected to benefit, at least indirectly, from the exploitation of the national resources carried out by other users. As citizens, they are the owners of the resource. Through their taxes they help to generate the capital for the investments of the other users. If the fishery and the industry collapse they, through taxation, bear the brunt of the consequences. Their capacity to exert pressure on management is low and is manifested through social communications. If and when a fishery fails the national consumer tends to be the ultimate loser.
Among indirect users of the resource we can distinguish: a) support industries, related to the fleet and fishing industry, and b) enterprises associated with port buildings and related infrastructures.
3.2.1 Support industries
The main group of indirect users is the support industries. They are not only responsible for building the boats and factories, but also provide the means of catching, canning and shipping the catches. They can play an influential role in a country's fishery policies by, for example, exerting pressure to maintain ship construction even at times when the state of the resources would advise a cutback in fishing effort.
In general, support industries all work to make their investments profitable. Their specific objectives vary in accordance with their specific relationship to the resource and their degree of dependence on its fluctuations. The people who make boats, nets and other special gear are completely dependent on the fishing sector; thus they are very dependent on successes or failures of the fishery and therefore have similar objectives as the fishing sector. Their capacity to exert pressure varies with the size of their labour force and the extent to which their companies participate in the national industry. The clearest examples of such users are the shipbuilders, and shipchandlers. Other support industries are less dependent on the fishing sector. Manufacturers of various kinds of containers, and food suppliers, are in a position to offer their goods and services to other sectors of society.
3.2.2 Port and infrastructure building
Important indirect users are the builders of fishing-ports and related infrastructures. Their participation in the benefits produced by a major fishery resource occurs at an early stage in the development of a fishery and their objectives have usually already been attained by the time the crisis takes place. During these early stages, they can be very influential in determining policy on port location, size, and so forth. Their influence virtually halts once the port infrastructure has been completed.
Table 1. Relation and potential for conflicts between users of fishery resources
| State | Ship owners | Industrial capital investors | Infrastructure enterprises | Marketing | Crews | Artisanal fishery | Support industry | Industrial employees | Consumer | Sport fishery | |
| State | 0 | - | - | - | + | - | - | - | - | + | 0 |
| Ship owners | - | + | + | 0 | + | + | + | - | 0 | 0 | - |
| Industrial capital investors | - | + | + | 0 | + | 0 | + | - | + | 0 | 0 |
| Infrastructure enterprises | - | 0 | 0 | 0 | 0 | 0 | 0 | 0 | 0 | 0 | 0 |
| Marketing | + | + | + | 0 | + | 0 | + | 0 | 0 | + | 0 |
| Crews | - | + | 0 | 0 | 0 | 0 | + | 0 | 0 | 0 | + |
| Artisanal fishery | - | + | + | 0 | + | + | - | - | 0 | - | + |
| Support industry | - | - | - | 0 | 0 | 0 | - | + | 0 | 0 | 0 |
| Industrial employees | - | 0 | + | + | 0 | 0 | 0 | 0 | 0 | 0 | 0 |
| Consumer | + | 0 | 0 | 0 | + | 0 | - | 0 | 0 | 0 | 0 |
| Sport fishery | 0 | - | 0 | 0 | 0 | + | + | 0 | 0 | 0 | 0 |
Different users interact with each other and the linkages and interdependences among users can be, under certain circumstances, important sources of conflict which at the end are major sources of concern for fisheries management. Major conflicts may be observed within a user group owing to competition to catch, sell or buy fish or fishery products. There are also potential sources of conflict between different users.
Table 1 summarises the relationship between users and gives some idea of the existing potential for conflicts between and within groups. High potential for conflicts between or within groups is indicated by (+), low potential for conflicts by (-), and (0) where, in general, there is no apparent conflict.
It seems that the sector with the highest potential for conflict is the artisanal sector, followed by the ship-owners, the industrial investors and market sector. This high potential for conflict results both from their position within the system and the number of interrelations with other sectors and competitors. In general, causes of conflict tend to grow as the fishery develops, and reaches a maximum whenever major cutbacks in net yield occur.
The most common types of variations observed in neritic fisheries can be classified into: rapid unidirectional changes in state, pulses, periodical oscillations, and short-term irregular oscillations.
Rapid unidirectional changes from an observed level of high or low abundance, or catch level, to a new low or high level may occur over periods of 5 to 10 years. Examples of rapid unidirectional changes from a high to a low level of fish abundance (and/or catches) are provided by the Eastern Pacific bonito fishery in the S.E. Pacific (Fig. 1) as well as by some well-known pelagic fisheries that have collapsed in recent years, such as the South African pilchard (years 1960–70), North Sea herring (years 1965–75) and Peruvian anchovy in the early 1970's. The Chilean-Peru sardine fishery (Fig. 2) provides a good example of a rapid and, so far, unidirectional change from a state of low abundance to a state of high abundance.
![]() | ![]() | ||
| Fig. 1. | Annual landings of Pacific bonito (Sarda chiliensis) in Chile and Peru (data from FAO Yearbooks of Fishery Statistics) | Fig. 2. | Nominal catches of sardine (Sardinops sagax) in the southeast Pacific (data from FAO Yearbooks of Fishery Statistics |
![]() | ![]() | ||
| Fig. 3. | Nominal catches of mackerel (Scomber japonicus) in the eastern central Pacific (data from FAO Yearbooks of Fishery Statistics) | Fig. 4. | Nominal catches of Japanese sardine (Sardinops melanosticta) in the northwest Pacific (adapted from Kondo, 1980) |
![]() | ![]() | ||
| Fig. 5. | Nominal catches of hake (Merluccius merluccius) off the Baleares Islands (adapted from Oliver, 1983 and Caddy and Gulland, 1983) | Fig. 6. | Annual landings of Sardinella aurita in Ghana and Ivory Coast (data from Binet, 1982) |
Pulses, with a sequence of low or high catches (lasting from 5 to 30 years) are also common in neritic fisheries. For instance, the mackerel fishery off California and Mexico (Fig. 3) seems to have gone through one of these pulses of low abundance in the late 1960's and early 1970's. The Japanese sardine fishery went through a pulse of high catches from 1925 to 1945 (Fig. 4) and a new pulse (or change of state?) of high catches is taking place after a 30-year period of low catches.
Regularly repeated oscillations (e.g. with an 11–12.4 year periodicity related to sunspot cycle) have also been reported in a number of neritic fisheries. Examples are the Baleares hake (Fig. 5) and the alosa in the Black Sea (Ivanov, 1984).
Short-term irregular oscillations, as observed in the Ghana sardinella (Fig. 6) are also common in neritic fisheries.
These patterns of fluctuation are not always clearly distinguishable in a fluctuating fishery. Two or more types of fluctuation may be combined, thus producing a more complex pattern. For instance, Fig. 6a in Butterworth (1983) and Fig. 40 in Zuta, Tsukayama and Villanueva (1983) suggest that both the South African pilchard and the Peruvian anchovy went through a pulse of high abundance (and catches) shortly before their collapse and rapid change of state to a much lower, depleted situation started.
Different types of fluctuations can be considered as particular aspects of the same general pattern in different time scales. Also the phenomenon may appear as a more or less persistent change in state, a pulse, or a regular oscillation depending on the duration of the data series available, and the time scales used in setting management goals and objectives. Moreover, fishing effort may distort or modify the direction and intensity of the changes, and may also modify the fluctuation patterns.
Perception of the type of fluctuation pattern expected and its most likely duration can seriously affect management strategy and can even alter management objectives. As environment-induced fluctuations cannot be controlled, the alternative is to adapt to these fluctuations and thus take as much advantage as possible from periods of high abundance or, consequently, reduce possible losses during periods of low abundance.
For instance, a more or less stable fishery can go through a rapid and unexpected increase in fish abundance and catch rates. If this change is perceived as a short-term pulse, the normal reaction would be to try to benefit from the higher abundance but without making any long-term commitments. However, if the change is perceived as a rapid, but long lasting change in state, this will probably encourage concession of loans, programmes for building new vessels and port facilities, attraction of new fishermen, and so on. Should the prognosis about the fluctuation pattern prove to be wrong, in the first case the fishery would lose some of the initial benefits as a result of delaying its growth in order to fully exploit the new resource, but long-term benefits would not be seriously affected. In the second case, a short-term period of high gains would be followed by long-term losses, social and economical unrest and even collapse of the fishery.
The usual evolution of a fishery with time can be described by the following phases: (1) predevelopment, (2) growth, (3) full exploitation, (4) over-exploitation, eventually (5) collapse, and hopefully (6) recovery.
Two types of histories, typical of some neritic fisheries are diagrammed in Figs. 7a and 7b, with very fast increase to excessively high levels of fishing effort in Fig. 7a and moderate increase, also reaching high levels but at a slower pace, in Fig. 7b.

Fig. 7 (a). Generalised history of the uncontrolled development of a fishery

Fig. 7 (b). Generalised history of a developed fishery that tends to fluctuate due to environmental conditions
The first case illustrates the typical overshooting of fishing effort, where the passage from the growth phase to fully exploited and over-fishing occurs very rapidly and, if not controlled, in time leads to collapse. After a period of high abundance, the increased fishing mortality pushes the resource into a declining phase. Catch rates tend to drop but faster increase in fishing effort allows for total catches to increase well beyond the level corresponding to a theoretically maximum sustainable yield. This is usually followed by a severe drop in total yields and even collapse of the fishery.
In the second case (Fig. 7b), effort is lower and catches tend to be sustained at a level of full exploitation over a longer period with no apparent risk of collapse, unless adverse environmental conditions occur. Environmental perturbations may reduce recruitment, cause a reduced abundance of available fish and an increased variability in total catches. The fishery thus enters periods of instability which are illustrated as a series of lines A-A', B-B' and C-C'. Following the first major abundance decline (to the level of period A-A') fishing effort tends to be increased (rather than decreased) to compensate for less abundant and more variable catches and, as in the previous case, effort overshooting occurs, thus reducing the abundance further as well as the catches of fish. As a first major drop in catches (to the level of period B-B') occurs, effort is sustained or even increased (rather than decreased) and this causes the fishery to collapse to an even lower level (to period C-C') where fishing activities just cannot be sustained and there is no alternative other than drastically reducing fishing effort and all related activities. The recovery phase can start at any level but the lower it starts the longer it takes.
The management techniques and objectives vary in different phases of the fishery and are described in the following section.
It is important to note, however, that any large-scale change in an exploited resource will usually initiate an equivalent fisheries response. If the fish stock increases, so will catch rates, total catches and fishing effort. However, if the stock decreases, while catches will drop, fishing effort will fall more slowly and may even increase in an attempt to maintain high catches, and the true fishing mortality will actually increase. As a consequence of this type of behaviour, fisheries which are affected by major environmentally caused fluctuations have a greater chance of developing into an overexploited situation.
4.2.1 Promoting a developing fishery
Provided the resources exist for developing a fishery, the manager may have to help create the proper atmosphere for fishing opportunities, whether they be prospects of employment or economic gain. The purpose is to stimulate fishing-related activities. Actions to stimulate domestic fisheries can range from advertising to providing economic incentives, or to restricting imports of fish products.
One of the frequent ways of promoting a fishery is through economic incentives which often take the form of subsidies. Direct subsidies may be guaranteed loans, reduced interest rates, tax rebates, or outright monetary awards for construction of fishing vessels and plants to process or freeze fish, or produce ice. The price paid for fish by the consumer can also be subsidised. Often the development of transportation systems, such as the construction of roads and access to markets are a sufficient stimulus to promote fisheries.
Possible indirect economic subsidies are to stimulate market conditions in an attempt to affect the demand for fish products. Examples are advertising and promotional demonstrations of product use. A government can stimulate demand by increasing institutional use of fishery products. Market competition from outside products can be reduced by increasing duties for imports. This creates a competitive advantage for domestically caught products. Licensing can also be a tool for managers to promote and stimulate a fishery. The fishermen may perceive a licence as the prospect of acquired historical rights which may stimulate their participation.
The degree and manner of promotion are, in fact, tools of the manager to be used in developing the fishery. With these tools the manager can control the orderly growth and condition of the industry. Early control and regulation of the growth phase of the fishery may be important to the success of the following phases of development. This is also the proper time to build-in safeguards to prevent the collapse of the fishery or to allow the fishing sector to survive major fluctuations in the fish resources.
Planning during this phase is essential for successful development of the fishery and to prevent or reduce risks of a collapse if the fish resources are known to vary. Usually the first attempt concentrates investments on the types of gear and equipment best suited for catching the type of fish and processing the type of product that at that moment yields the highest benefits. However, if the resources and market conditions are known to vary, this might be the best time to introduce a certain degree of flexibility in the design of vessels, gears, type of equipment, training of fishermen, etc., so as to allow easy transfer to another fishery or to alternative uses should a major and long lasting absence of the main target species, or changes in market conditions, occur. Also, at this time, the creation or strengthening of social security schemes for fishery workers should be considered.
4.2.2 Maintaining a developed fishery
Methods avilable to the manager during this phase of the fishery may be quite different from the ones used to promote fisheries. More often than not, they involve some form of restraint on the fishery. Also allocation among users becomes an important issue. Information on the fish stock and socio-economic state of the user groups becomes especially useful in decision-making. During this phase, the current status may be less important than the future prospects for the stocks and socio-economic conditions.
The methods available to the manager are essentially those outlined before in the biological component of management systems. Catch quotas may have to be more precisely allocated and monitored by area, time, and user group. More careful control of fishing effort as well as limited entry may have to be considered. If the growth phase is not sufficiently controlled, fleets later may have to be retired or greatly reduced. Alternative harvesting strategies based on size, sex, and condition factor of the fish may become more important. Alternative fishing activities or occupations may have to be designed in overcapitalised fisheries. Actions in reverse of those used to promote a fishery may be considered by the manager. The introduction of economic disincentives may become effective tools for managing this phase of a fishery. Methods available to control the biological component at this stage are often bogged down with too many details and special interests.
The manager must now put into practice a management system and actions that reflect wise biological uses of the resources and bring about harmony to the fishing sector. When the management fails to stop the increase in fishing effort and fishing mortality, the stock will fall to low levels of abundance either gradually or rapidly. Wise management may not always prevent a decline, but it can reduce the rate and extent of the decline, as well as its socio-economic consequences.
4.2.3 Rebuilding a depleted fishery
The manager will want to take actions different from those taken in earlier phases of a fishery. Caution may be the key. The manager may correct some previous actions since some lessons are learned during the declining phase of the fishery. For instance information may become available on the minimum abundance required for an adequate spawning bio-mass.
The specific methods are usually modifications of tools used to manage fisheries during promotion and maintenance stages. Some possibilities are:
Closure - total ban or drastic reduction of catches to allow a higher resident biomass. The purpose is to maintain a spawning population large enough to promote rapid population growth when other conditions become right for recruitment.
Creation of refuge areas - to protect remaining resident stocks or spawning refuge for the stocks.
Increase fishing effort on competing species and/or natural predators - this option assumes the direct control of prey-predator relationships which may or may not be applicable from case to case. Ecosystem modelling may be useful to explore the potential impact of different alternatives of fishery exploitation.
The management approach for a preferred species at low abundance should aim at maximising the chance of recovery by allowing population size to increase to a region in the population logistic growth curve where higher yields can be expected. This is best achieved by closing the fishery and waiting for a few good year-classes to occur. Uncontrolled increases in fishing at an early stage of stock recovery are not advisable because the risk of a new collapse is high.
This phase is complicated by the multiple equilibria apparent in stock-recruitment relationships, particularly when exploitation (usually combined with adverse environmental conditions) has forced the population to a second, but lower, equilibrium as apparently happened when the Californian sardine and the Peruvian anchovy fisheries collapsed (Murphy, 1966; Csirke, 1980). While reduced exploitation still maximises the chances of recovery in a multiple equilibria system, the switch to a region of higher equilibrium depends on the occurrence of favourable environmental conditions coupled with exceptionally good year-classes, which can be an infrequent event especially if the spawning population is reduced to a very small size. For example, with the Japanese and California sardine, the reduction in fishing has not been quickly followed by recovery of the fisheries; while the depleted but still heavily exploited South African pilchard has so far displayed a degree of resilience to extinction.
In general, a management strategy which ensures a minimum spawning stock size may contribute to reducing recruitment failure and recruitment variability, thereby reducing fluctuations in overall abundance. Some knowledge of the shape of the stock-recruitment curve may be required to be able to take a management decision in this respect. Laurec and Maucorps (1981) proposed the application of decision theory when the exact shape of the stock-recruitment curve is not known.
Management should be prescriptive and preventive rather than reactive. The historical performance of reactive management has been “too little, too late”. As conditions deteriorate, managers repeatedly tend to lower their level of expectation allowing deterioration to proceed too far before action is taken. Commonly no action is taken until the resource has become economically depleted, and when action finally is taken, it is usually overly optimistic and does not restrain the fishery sufficiently to prevent its collapse.
A predetermined set of directives on how to proceed if a major symptom of adverse change in resource status should be detected should help to avoid the negative course of events of reactive management. A prescription, agreed in advance with the parties concerned (fishermen, industry, government officials, research groups, etc.), may help to eliminate elements of human psychology that may delay decisions (or their implementation) during stressful declines in a fishery. The important factors need to be considered in advance of he event, allowing optimal management to be determined objectively rather than subjectively. Thus management should develop a response programme well in advance which includes:
Criteria for taking remedial action (e.g. if abundance falls below level x …); and
specific action to be taken (e.g. … the fishing season will be reduced to y months).
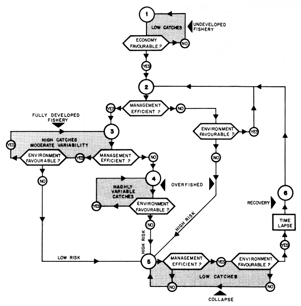
A flowchart (Fig. 8) has been prepared to illustrate the mechanism by which the interaction between management and environment may lead to the build up of a “desired” or a “depleted” cycle in the development of a fishery. As examples, the sequence is tracked for the fishery phases diagrammed in Figures 7a and 7b, where the original decision was to develop the fishery and go from the undeveloped (1) phase to the fully developed (3) phase. The simplified diagram of Fig. 8 illustrates the possible course of events according to the six phases that describe the history of a fishery (Figs. 7a and 7b) and their corresponding cycles when management and environment interactions are considered.
In this respect it is important to note that as soon as the fishery has left the undeveloped phase (1), there will always be a risk of developing into the collapsed phase (5). However, the risk will be much lower (and the collapse less dramatic) if management is adequate. Major adverse environmental events would be needed for a fishery which is slightly developed, or one which is fully developed but well managed and monitored, to pass into a collapsed cycle, while a poorly managed fishery which has developed into an overfished situation will run into troubles much easier and faster should adverse environmental conditions occur. If a collapse is unavoidable, adequate management should favour entering into a recovery phase.
A flowchart such as the one in Fig. 8 could be used to help develop management strategies designed to rationalise exploitation of the resources, to design a response programme to major events, and to set up a system to monitor changes in the environment and resources.
Several management strategies can be considered when developing a fishery. In the biological world a wild predator faced with an oscillating resource will also oscillate in abundance with a time lag, or will migrate to a new feeding area when its food is depleted, or will switch to another more abundant prey. From the resource point of view man is also a predator, thus by analogy we can consider three broad-scale strategies which are also available to the manager. We refer to these three strategies as a fluctuating fishery, an opportunistic or migratory fishery, and a diversified fishery.
4.4.1 Fluctuating fishery
Pressures from the industry to expand during a “high pulse” in fish abundance may be justified or, even if not justified, may be too strong to put aside. Also if effort (fishing, processing, marketing, etc.) is not increased during a pulse, the extra production during a period of high abundance is lost.

Fig. 8. Interactions between decision-making and environmental events (lozenge-shaped boxes), and the different phases in the development of a fishery (circles) described in Figure 7, as follows: (1) predevelopment, (2) growth, (3) full exploitation, (4) over-exploitation, (5) collapse, and (6) recovery.
When pulses of high or low abundance occur, the overall amount of effort (in terms of fleet capacity for instance) may be allowed to oscillate with the abundance of the resource. This should be done under control within some limits of an effort ceiling to avoid the classical overshoot of effort in excess of what the resource can stand. The difficulty here is to detect the beginning and the end of the pulse. If there is a good monitoring system and if scientists are working in the field in close collaboration with fishermen, early detection of changes in abundance may be possible. Several important symptoms of resource changes have been identified by the Working Group on Resources Study and Monitoring at this Consultation (MacCall, this volume).
The effort “ceiling” would have to be revised periodically as the data base improves or fishing efficiency changes. To ensure a proper distribution of effort and catches (among different ports, groups of fishermen, etc.) and to avoid extreme competition a system of quotas (by geographic areas, users, seasons, etc.) could be developed. Considering the risks of collapse and the importance of seasonal events, management, research and monitoring must be able to act at short notice (e.g. within a month when dealing with short-lived species). The industry and labour forces need to be prepared on the other hand to face periods of intense activity, as well as long periods of reduced fishing activity.
The best results from this strategy are obtained when the time required for an effective response is small in relation to the duration of the periods of low or high abundance. The lapse time between resource fluctuations and the fisheries' response (i.e. effort fluctuations) should be reduced to a minimum.
4.4.2 Opportunistic fishery
If a fishery is characterised by pulses or oscillations with eruptive increases in biomass, and the costs of developing a large permanent fleet to fully exploit these peaks are too high, then a fishery might have two fishing elements - a small stable element developed for periods of low biomass, and a temporary high volume element to fish the pulses or periods of high abundance.
The more stable element (to be developed on the basis of sustained, long-term production objectives) could fish with short range boats and provide catches to local factories or traditional export markets. This could be a labour intensive fishery or a highly industrialised one demanding a high investment to produce a high end-value product. Main objectives when managing this element of the fishery would be to maintain stable, even if relatively low, catches and secure market and prices.
The temporary element would be mostly concentrated in exploiting high volumes on a non-permanent basis. This temporary element could be a highly mobile fleet, most likely a foreign fleet or a fleet that can fish abroad, that would be brought in to take advantage of the high pulses. Even if the coastal state has the ability to develop its own fleet, allowing participation of a foreign fleet could still be a reasonable alternative, particularly if the possibilities of success of a local fleet are blurred by a high degree of uncertainty. A foreign fleet might be allowed to catch an “occasional surplus” and the coastal state could still capture a large part of the rent created by the “pulse” through fishing rights. The effort by this temporary fleet must be reduced drastically or transferred to another fishery as soon as the rate of increase in the stocks show the first signs of decrease. This should avoid hardships to the more stable, resident element.
A migratory fleet can conflict with local fishermen. This is most likely if primary stocks of a country are heavily fished, and if the increased effort of the foreign fleets lowers the catch rate or net rent of resident fishermen. Local fleet migrations or transfers to exploit other national stocks could be considered if some elements of the fisheries of the coastal states have still to be developed. Such transfers should be done with caution as collapse of these stocks may occur if effort is increased abruptly. Nevertheless, the overall level of effort should not be allowed to pass an ecosystem ceiling.

Fig. 9 Estimation of annual quota using non-equilibrium data and a constant F policy. The catch quota for year i+1 is estimated from the intercept of the catch-rate line (Y/F) of the previous year and the vertical line that passes through Fopt

Fig. 10 (a) Estimation of annual catch quota (Yi) using a constant F
harvest policy (line A') and a variable F harvest policy (line B')
when fish abundance (B) is known (see text).
(b) Shows the relationship between F and B for each harvest policy
4.4.3 Diversified fishery
Fixing the maximum size of the fishery with an effort “ceiling” can be done more easily if, say, the whole array of small pelagics in the ecosystem (e.g. sardine, anchovy, mackerel plus horse mackerel, etc.) are considered as the target fish resource. The order of magnitude of harvest for the ecosystem should be estimated. Then the corresponding fishing capacity (e.g. fleet size, number of fishermen, factories, etc.) necessary for reasonably profitable operations on this ecosystem should be judged with some margin of safety. This fishing capacity will be taken as the “ceiling”. A fleet established by this principle should be able to transfer its effort rapidly from one species to another during a period of increasing abundance, with little modification. A similar degree of flexibility should be built into the other sectors of the fishery.
The pelagic community of fishes is likely to be more stable than any one of its species components. The risk is that if the entire fleet concentrates on a single species with sufficient effort, the fishery on that species may collapse. The effort ceiling for the entire community may help prevent this if effort is shifted from one species to another depending on their abundances, and the natural tendency of the fleet is to switch from species of low abundance to those of high abundance. However, if there is a wide difference in value, or if there is a main target species being threatened by heavy fishing, then some additional measures may be needed. The use of species quotas (at least for the main target species) or of a system of differential taxation on landings or end products could be used to properly distribute effort among species.
Any of the previously mentioned strategies imply the development at a national level of a management system to regulate fishing activities from year to year to ensure its proper distribution in time and space. In most cases this implies setting up a total allowable catch or limiting the total amount of fishing effort actually being exerted on the resource.
Traditionally, most of the strategies for regulating fishing activities have been developed on the basis of production models (Schaefer, 1954; Pella and Tomlinson, 1969; Fox, 1970), which allows calculation of the level of fishing effort that optimises yield under equilibrium conditions. Some managers and fishery commissioners also use the approach proposed by Walter (1976), which allows calculation of yearly quotas using non-equilibrium data and a constant F (fishing mortality) policy. Having calculated a long-term average model, where the optimum level of fishing (Fopt) has been identified, following Walter's non-equilibrium approach (Fig. 9), the catch quota for a given year is estimated from the intercept of the catch-rate line (Y/F) of the previous year and the vertical line that passes through Fopt.
With highly variable resources and fisheries which are more susceptible to collapse, it might be advisable to adopt a policy which tends to tighten protection of the resource at low levels of abundance and allows fishing to expand whenever fish abundance increases. This can be done in two complementary ways: first, by defining a minimum (safety) biomass level below which fishing will be banned, and secondly by ensuring that fishing mortality is reduced at a rate faster than biomass during decline periods. This can be more easily achieved by using the modified approach to production modelling originally proposed by MacCall (1980) for the Californian anchovy fishery.
This variable F harvest policy, and a constant F harvest policy, are illustrated in Fig. 10. In Fig. 10a, lines A' and B' allow calculation of a yearly quota (Yi) for a given abundance level (Bi). Line A', passing through the origin, implies a constant F (and presumably also constant effort) policy (see also Fig. 10b). The maximum sustainable yield (MSY) has been chosen as the long-term average objective for this example but, of course, alternative benchmarks could also be used. Line B' implies a more conservative policy, a minimum biomass level (Bmin) is fixed (e.g. to prevent severe depletion of the resource) so that catch quotas will be reduced to zero as the average fish abundance (B) approaches this “safety” level; as this occurs F is also reduced, but at a faster rate (Fig. 10b). Also in B', the optimum yield (and the corresponding F value) for the long-term average conditions is set at a more conservative level, below that corresponding to MSY, thus providing additional protection for the resource irrespective of its overall abundance. Here, as in the previous case, alternative benchmarks for optimum Y and F can also be used.

Fig. 11. Changes in the slope of the quota line (BB' and BOC') and its effect on the annual F.

Fig. 12. Asymmetrical yield curve
The minimum biomass (e.g. for securing minimum spawning stock) can be set: (a) on the basis of historical records of stock size and recruitment success, and some knowledge of the possible stock recruitment relationship; (b) on ecological grounds (e.g. for species at the base of the food web); or (c) even arbitrarily, if no estimates of critical minimum biomass are available. Although, it is best that the level of Bmin be agreed well in advance by all parties concerned on the basis of what each sector perceives as the minimum abundance (or catch-rate) needed to maintain a healthy fishery.
Optimum long-term average Y and F also need to be defined as early as possible for the implementation of a management strategy. Several criteria can be used to define an optimum long-term average Y and F. The best known and most quoted in technical literature is the MSY benchmark (and the corresponding FMSY) proposed by Schaefer (1954) but, as pointed out by Caddy and Csirke (1983), several other benchmarks are available such as the MEY (Maximum Economic Yield) and FMEY that maximises net profits; the F0.1 (and corresponding YF0.1) proposed by Gulland and Boerema (1973), which takes into account the fact that in yield models the marginal yield drops significantly as the maximum yield is approached; the safer 2/3 FMSY target suggested by Doubleday (1976); and the YMBP (Yield at Maximum Biological Production) and FMBP suggested by Csirke and Caddy (1983) which supposedly maximises productivity of the stock for both man and other predators.
When the above model is used with catch-per-unit-effort (Y/f) as a measure of abundance, and catchability is suspected to increase with abundance, in order to compensate for this source of bias lines A' and B' in Fig.10a may need to be withdrawn with reduced slopes at higher abundance levels. This approach of changing the slope of the quota line (and the corresponding F values) also suggests the possibility of implementing more complex policies. For instance, in Fig. 11, the use of the line DOC' instead of DOB' for calculating annual quotas and setting F values should have the effect of stabilising catches at high levels of abundance while providing additional buffering against resource fluctuations and overcapitalisation of the fishery. The method is robust to a poor estimate of the average production curve since it will always compensate in the right direction.
Yield models often assume that a symmetrical or nearly symmetrical yield curve exists. In reality, adverse density dependent (depensatory) effects, changes in catchability, complex species interactions, etc. will cause some asymmetry in the long-term average yield curve. Depensatory effects could even cause the yield curve to bend back in which case the yield is no longer stable, and a second stable equilibrium region could occur at lower levels of abundance (e.g. Fig. 12). Fixing a minimum biomass would introduce a correction in the right direction and will reduce the possibility of the stock shifting to a low, but stable, level of abundance.
Effort regulations are basically intended to limit the fishing mortality actually exerted on the resource and to prevent excessive overcapitalisation of the fishery sector, thus preventing it from becoming more vulnerable to collapse. Introduced changes in fishing effort (f) are usually expected to produce an equivalent change in fishing mortality; however, managers should be careful with this over-simplistic interpretation of the possible relationship between f and F. Environmental factors that so frequently affect neritic fisheries are known to alter reproduction (thus recruitment) success and overall population size while having an opposite effect on fish density (e.g. Csirke, 1980), thus altering the catchability coefficient, and the relationship between F and f. Unawareness of these changes while regulating fishing effort may lead to unexpected and often undesirable results. Close monitoring of fishing operations and of resource changes will prevent this type of situation arising.
The experience gained with highly variable neritic fisheries during the last fifty years causes us to hope and believe that management strategies can be applied which produce more long-term benefits and fewer hardships than have been observed. One learns from experience and there is much to be learnt if fisheries are to provide a relatively stable, continued supply of wholesome food, gainful employment and economic benefits to the coastal states. These goals cannot be obtained by only regulating fishing effort. The environment causes dramatic changes in recruitment and overall abundance that cannot yet be forecast. Exploited fish populations interact with other biotic components of the ocean such as predators and competitors, and finally there is man who in using the resources must perhaps be considered as the most important element of the management system. Thus there are the human, biological and physical components, all of which have to be evaluated and dealt with in a management system for highly variable fish resources, added to which there is the new recognition that high variability is a natural property of the system with which man must learn to relate.
In line with the importance of the human component, the users and their objectives must be delineated and incorporated into the management strategies. Potential conflicts between users must be recognised and minimised. This is necessary partly because they are the benefactors, but also because they influence the fishery management system and their roles must be better understood for managers to achieve the desired benefits for society as a whole.
It is important that the manager or decision-maker has the choice of several general strategies for interacting as society's central nervous system with variable fish resources. The expected period and amplitude of a pulse in the abundance of fish will alter a choice between developing a fishery with a high domestic investment and fishing effort, making use of a migratory foreign fleet to fish the pulses, or developing a fishery that can be easily displaced or shifted rapidly to alternate species as abundance varies thus maintaining some stability with a diversified fleet. The final choice, however, will also be influenced by the prevailing market conditions and other social and economical factors.
The manager has a wide range of factors to take into account but he also has a wide range of tools or methods to apply. They include the conventional tools for regulating fishing mortality, but also comprise measures that alter investment, occupational choices, and consumption of fishery products. Each tool has its place in the recognisable phases of a fishery - undeveloped, growing, developed, overfished, collapsed and recovering. Recognition of these phases and the options a manager has in each phase has the potential of maximising benefits during growth and developed phases, minimising losses during the collapsed phase, and minimising the time required for a collapsed fishery to recover.
Several management measures seem self-evident but must not be left to chance. Namely the protection of immature fish and also maintenance of a sufficient biomass during periods of low abundance to allow rapid recovery in years when environmental conditions favour high recruitment and resource expansion.
Finally, to be successful the management of highly variable fish resources must be prescriptive and preventive rather than reactive. Management should develop a response protocol well in advance that provides criteria for remedial action if abundance falls below a given level, and the remedial action must be specified.
The challenge for fisheries managers is to act, based on the experience of the last 50 years, in a manner which increases the benefits and prevents the major economic and social problems characteristic of many high variable fisheries which have experienced major collapsed periods. Keystones to such achievement are the recognition that these fisheries will vary, that environmental perturbations provide an element of risk to any strategy based on the fishery alone, that effort must be under control to increase and decrease at the proper time to obtain the benefits, and that management decisions, informations systems, and government action must be prescriptive and preventive rather than only reactive.
Binet, D., 1982 Influence des variations climatiques sur la pêcherie des sardinella aurita ivoiro-ghanéennes: relation sécheresse-surpêche. Oceanologica Acta, 5(4): 443-52
Butterworth, D.S., 1983 Assessment and management of pelagic stocks in the southern Benguela region. FAO Fish.Rep./FAO Inf.Pesca, (291) Vol.2:329–406
Caddy, J.F. and J. Csirke, 1983 Approximations to sustainable yield for exploited and unexploited stocks. Oceanogr. Trop., 18(1):3–15
Caddy, J.F. and J.A. Gulland, 1983 Historical patterns of fish stocks. Mar.Policy, 7(4): 267-78
Csirke, J., 1980 Recruitment in the Peruvian anchovy and its dependence on the adult population. Rapp.P.-V.Réun.CIEM, 177:307-13
Csirke, J. and J.F. Caddy, 1983 Production modelling using mortality estimates. Can.J.Fish. Aquat.Sci., 40(1): 43–51
De Vries, J.J. and W.G. Pearcy, 1982 Fish debris in sediments of the upwelling zone off central Peru: a late Quaternary record. Deep-Sea Res. (A Oceanogr.Res.Pap.), 28(1):87–109
Doubleday, W.G., 1976 Environmental fluctuations and fisheries management. Sel.Pap.ICNAF, (1):141-50
Fox, W.W. Jr., 1970 An exponential surplus-yield model for optimizing exploitation of fish populations. Trans.Am.Fish.Soc., 99(1):80-9
Garcia, S., 1983 The stock-recruitment relationship in shrimps: reality or artifacts and misinterpretations? Océanogr.Trop., 18(1):25–48
Glantz, M.H. and J.D. Thompson (eds), 1981 Resource management and environmental uncertainty. New York, John Wiley and Sons, 491 p.
Gulland, J.A. and L.K. Boerema, 1973 Scientific advice on catch levels. Fish.Bull.NOAA/NMFS, 71(2):325-35
Ivanov, L., The fisheries resources of the Mediterranean. Part 2. Black Sea. GFCM Stud. Rev./Etud.Rev.CGPM, (in press)
Kondo, K., 1980 The recovery of the Japanese sardine - the biological basis of stock size fluctuation. Rapp.P.-V.Réun.CIEM, 177:332-54
Laurec, A. and A. Maucorps, 1981 Note sur l'utilisation des règles de décision en gestion des stocks. CIEM.CM.1981/H:37:27 p. (mimeo)
MacCall, A.D., 1980 Population models for the northern anchovy (Engraulis mordax). Rapp.P.-V. Réun.CIEM, 177:292–306
Murphy, G., 1966 Population biology of the Pacific sardine (Sardinops caerulea). Proc.Calif. Acad.Sci., 34(1):1–84
Murphy, R.C., 1981 The guano and the anchoveta fishery. In Resource management and environmental uncertainty, edited by M.H. Glantz and J.D. Thompson. New York, John Wiley and Sons
Oliver, P., 1983 Los recursos pesqueros del Mediterráneo. Primera parte. Mediterráneo occidental. Anál.Estud.CGPM, (59):139 p.
Parrish, R.A. et al., 1983 Comparative climatology of selected environmental processes in relation to eastern boundary current pelagic fish reproduction. FAO Fish.Rep./FAO Inf.Pesca, (291)Vol.2:731-78
Pella, J.J. and P.K. Tomlinson, 1969 A generalized stock production model. Bull.I-ATTC, 13(3): 421-96
Schaefer, M.B., 1954 Some aspects of the dynamics of populations important to the management of commercial marine fisheries. Bull.I-ATTC, 1:25–56
Sharp, G.D. (Rapporteur), 1981 Workshop on the effects of environmental variation on survival of larval pelagic fishes, organized by FAO as a contribution to the IOC Programme of Ocean Sciences and Living Resources. Lima, 20 April-5 June 1980. IOC Workshop Rep., (28): 323 p.
Tovar, H., 1983 Fluctuaciones de poblaciones de aves guaneras en el litoral peruano, 1960–1981. FAO Fish.Rep./FAO Inf.Pesca, (291) Vol.3:957-76
Walter, G.G., 1976 Non-equilibrium regulation of fisheries. Sel.Pap.ICNAF, (1): 129-40
Zuta, S., I. Tsukayama and R. Villanueva, 1983 El ambiente marino y las fluctuaciones de las principales poblaciones pelágicas de la costa peruana. FAO Fish.Rep./FAO Inf. Pesca, (291) Vol.2: 179–253