
0166-A2
Victor KAWANGA 1
A Belgium scholar, Frans Olbrechts (1899-1958) once wrote, "a journey in search not of gold or ivory, nor of ebony or radium, but of that which perhaps will make Africa more famous than all these riches...its art and artists." The array with which nature presents itself in all dimensions suggests to me a pattern of art.
In an attempt to adopt and adapt this writing to this conference, it is without doubt that this reference can be understood, in the contemporary world, to mean the various functions of plant resources and the benefits derived thereof. This scholarly piece of writing is not just a journey in search of copper, abundant wildlife, or the famous Zambian smile! But proves the observation by that Belgium gentleman without any reasonable suspicion that we are yet to harness the full benefits from plant resources, provided we recognise its potentiality.
This text is intended, in its singularity and in its juxtaposition, to provoke thought about already unrecognised, generic conservation and solutions for disconnecting plant resource extraction and impacts thereof on land in the context of desertification. The unregulated extraction of plant resources challenge policy implementation orthodoxies about communities (the local focal points of many conservation projects), markets (beneficial), over spatial access (critical/necessary and sufficient condition for local community control), global-local relationships and processes, and the links or "disconnects between justice, conservation, sustainable utilisation and environmental development.
In their totality and divergence, plants have primarily been seen by humanity as benefit producing units of both "Major" and other products that can conventionally be referred to as "Minor Products". Ancient writings from China, Egypt and India record a wide variety of uses for forest plants, and compilation of botanical knowledge from natural forests in traditional African societies were prized by the ancient African inhabitants.
Whereas, wood products have become major international commodities in modern times, non-wood forest products rank among the oldest traded commodities (Iqbal, 1993). Through the experience of forest dwelling communities, the development advocates have rediscovered the great importance of non-wood forest products ranging from food, fruits and fibres, dye stuffs, flavours and medicines) for peoples' needs.
This paper also attempts to highlight issues related to land management in general and land management in Zambia. It identifies key concepts as desertification, land management and sustainability. Main issues in land degradation and land management are identified. It further dwells on the fundamentals of land management indicating the importance of decision making and of importance of the land attributes (capability, sensitivity and resilience) that the land manager should consider. As a wrap up, a brief overview the characteristics of Zambia land management scenario is given.
Trees and or shrubs can be protected or planted for their medicinal value. Herbal clinics (traditional medicine) have become common all over the country as alternatives to conventional drugs, which are expensive or even unavailable. Herbal medicines are in some cases more effective than conventional ones. Over the last few years, the Government of the Republic of Zambia has shown great interest in the development of herbal medicines (research and registration). There has been a greater social acceptance of herbal medicines and people are now attending such clinics freely (not at night as it used to be)
The methods for collecting tree parts leave much to be desired and require improvement. Continuous debarking of the stems kills many trees, especially Cassia abbreviata. Debarking should be done longitudinally along the stem and not ring barking. The resultant impacts this has on land resources also leaves much to be desired.
Mr Amon Ngelani is a traditional healer in Chief Musokotwane's area in the Zimba Sub-District of Kalomo in Zambia. Mr Ngelani, who has two wives and 15 children, supplements his agricultural income by healing prople. The healer, who operates under licence, treats illnesses such as:
The healer, who would not name the trees used for each illness (as a secrete of his trade), said common trees used are:
Mr Ngelani says that women are the majority of patients at his clinic. The fee depends on the degree of illness. Patients are charged half rate on reception and pay the balance after full treatment which in most cases (illnesses) take between two and four months. On average the healer gets K300, 000.00-K400, 000.00 (1US$=K4, 500.) a month which is equivalent to the salary of an average civil servant. Mr Ngelani revealed that certain tree species are disappearing fast and he has to walk 10-15 Km away from home to collect them. Such trees include:
Deriving benefits from plant resources-is both distributive and procedural. In the context of natural resource usage, it is about what is devolved to whom. "To whom" is about the problem of who benefits and considering the question: are plant resources actually available for their use? "Indigenous" and "Local" do not necessarily mean representative of fairly distributed.
Some process of knowledge about plant resources and inventory about them would provide some form of accountable representation constructed to guide the development of management plans in the notion of community (which is always a stratified ensemble of persons with different needs and powers) is to have a collective meaning in the context of sustainable resource usage.
Where powerful government machinery imposes unsustainable controls, networks such as through civil society can provide alternative channels to multiply the voices that are heard in international and domestic policies. These voices will argue, persuade, strategise, document, pressure and complain...
By overcoming the deliberate suppression of the age-old benefits from plant resources for human survival we can reframe actions.
When discussing desertification particularly amongst lay-persons, confusion reigns as what desertification is? Yet, this is a process that is easily manifested. It is for the reasons that desertification is easily manifested, easily confused and easily triggered off that this paper attempts to bring out key elements of land management that can lead to the control of desertification.
For the purposes of this paper, three concepts become important. These are desertification, land management and sustainability.
The convention to combat Desertification defines desertification as "Land degradation in arid, semi arid and dry sub-humid areas resulting from various factors, including climatic variations and human activities". Key words in the definition are land degradation will be used synonymously.
Land degradation refers to the reduction of land qualities to a lower rank than previously. Thus land will be referred to as "degraded" if it no longer produces as it used to in the past. If land cannot meet the requirements of a particular use to which it is because of its reduced capability, that land is degraded. Perhaps, Blaikie and Brookfield (1987) have provided a better definition of land degradation as the definition relates to natural process and human activity. Their definition is:
Net degradation= (natural degradation process + human interference ) - (natural reproduction + restorative management)
This definition however, assumes that effects of the first components of the equation (natural degradation process + human interference) must surpass the effects of the second components (natural reproduction + restorative management).
If this was not the case, then there is no degradation.
Land management is any action taken in relation to land productivity. The action can be restorative or indeed it can interfere as indicated in the equation and can culminate into either some negative or positive impact on land productivity. The element of decision making therefore becomes cardinal.
Sustainable land management is that which meets the needs of the present while, at the same time, conserving resources for future generations. Sustainability therefore addresses production or productivity as at present and production or productivity in the future.
Desertification or land degradation is influenced by as many factors as there are for degradation processes. Natural processes, of which climatic effects (flooding, drought, heat waves etc.) and geological upheavals (volcanoes, earthquakes etc) are more significant and human activities that include agriculture, settlement, wars and pollution form the two important groups of factors that may trigger of desertification.
To be able to appreciate degradation, it is important to acknowledge that the processes of desertification are multidimensional and interact in a very complex manner. A typical example can be drawn from one process (soil loss) that contributes to land degradation. Several models, such as the Revised universal soil Loss Equation - RUSLE (Soil and Water Conversation Society, 1995) and the Soil Loss Estimation Model for Southern Africa - SLEMSA (Stocking, 1987) have been developed to try and explain the process. Several variables and factors have been incorporated into these models and yet, this is just one of the many processes in the realm of desertification. Considering that several of such processes are involved during desertification, it is difficult to explain desertification by a single and simple model. The levels and degrees of the impacts of the many processes are different from one place to the other.
To compound the situation further, the scales of problems vary from one place to the other and depend on how society appreciates the issues. The perception of desertification and its effects differs amongst individuals and amongst communities. The scale can therefore be at individual, community, society or country levels. Equally, the scale can be in terms of space. The problem might be localized to an individual's area or it might be very widely spread to even encompass a big Zone or region.
A number of several pertinent issues need to be revisited for a better understanding of desertification and for effective combating of desertification.
Effective and sustainable land management does not come about by accident, it is planned. It is therefore a requirement that planning be an integral part of land management. Given the various factors involved in degradation process, a comprehensive analysis of the process involved, the physical environment and the socio-economic circumstances of individuals and the communities must be made.
Strategies are important tools in implementing activities. A strategy is Imperative for effective land management. The objective of such a strategy or land management would be productivity, sustainability and adoptability. These are important ingredients as they relate to resources and technologies. Effective land management plans will include these elements.
Productivity relates to the capacity of land to produce. This must always be paramount in land management. Once the productivity element is not well articulated, the management plan may not yield the desired results.
Sustainability, as already indicated, focuses on productivity at present and productivity in the future. The successes of a land management programme will depend on this.
Adoptability is a function of the technology or package and the socio-economic and physical environmental circumstances. This element is critical in ensuring that sustainability is achieved. This is perhaps the key aspects of the implementation process.
Having dwelt on the key ingredients, one then needs to reflect on the natural processes that would promote desertification. As the case in Zambia, common processes that culminate into desertification include poor soil management, poor rangeland management, poor rainwater management and poor forest resource management. The fundamental principle then follows that one must control the processes that exacerbate desertification.
The common problem in most cases has been that the processes that may lead to desertification have been tackled in isolation. This is against the principal of effective land management as multidisciplinary approach seeks to tackle all the processes identified commonly. While, for instance, measures to control soil erosion are being implemented, deforestation, water management and soil fertility improvement measures must also be addressed. Similarly, conservation of the fauna and flora must be initiated.
The individual and society therefore become central in issues of land management. Just to what extent this is true seen when one concedes that decision making based on accumulated knowledge and experiences reign supreme.
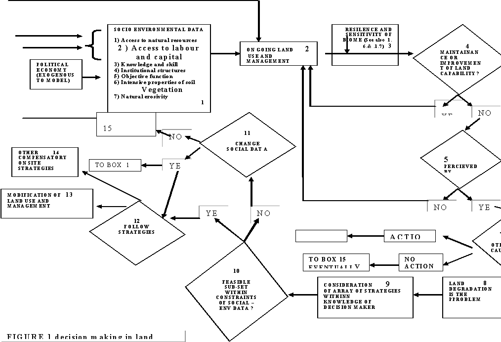
Decision making in land management as earlier hinted is very important. Just who makes the decisions? Several actors are involved in issues of land management and each one has to contribute effectively if desertification has to be combated. Figure 1, based on Blaikie and Brookfield (1987) explains the importance of decision making based on experiences and analysis.
Using the principle of "bottom up" the individuals or the communities are the main actors in land management. These are the land managers. All the other players are supporters. Thus the role of land manager is to manage natural processes by limiting their degrading consequences both onsite and offsite.
Several other actors can be identified but these have a supportive role. We have financiers, legislators, policy makers and administrators. The onus is therefore on the land manager who happens to be the person directly manipulating the land system.
As land managers, it is required of us to understand the role of land management. This is best done by looking at the sensitivity and resilience of land. Sensitivity of the land is the degree to which a given land system undergoes change due to natural forces following human interference. Resilience is the ability of land to reproduce its capability after interference.
Going by the analysis of sensitivity and resilience of land the following characteristics of land and implications of land management can be identified as was done by Blaikie and Brookfield 1987)
Many organizations, both Governmental and Non-governmental are involved in land management implementation in one way or the other. The characteristic of most programmes is similar. The Zambia efforts are characterized by the following:
In short, most of the land management programmes lack one or more of the required ingredients - sustainability, adoptability and productivity.
Blaikie .P and Brookfield .H, 1987. Land degradation and society.
Methuen and Company Ltd London.
Soil and water Conservation society, 1995. RUSLE User Guide, revised universal soil Loss equation. Soil and water conservation society
Stocking, M., 1987. A methodology for erosion Hazard mapping of the SADCC region. Overseas development group, University of East Anglia.



1. Kawanga, V, A Guide to conservation strategies(Workshop paper, Commonwealth Youth Initiative on environment and development, 1995, Blantyre , Malawi
2. Mkandawire, Richard, Prof: A Situation of Young People in Commonwealth Africa, the Plight of the Commons, 1997
3. Yannakis, Constantinou, Nature Conservation College Notes, Cyprus Forestry College, Cyprus,
4. Agro-Forestry extension in Eastern Zambia, Ministry of Agriculture and Cooperatives, Lusaka, Zambia
5. Mutale, M. Chiseche, Ministry of Tourism, Environment and Natural Resources, 2002
1 Commonwealth Forestry Association, Zambian Branch, P/Bag RW 359X, Ridgeway, 15102 Lusaka, Zambia