
0194-A3
Dr Norbert Gami 1
Dans la forêt équatoriale du Nord Congo Brazzaville, sur le site de Lossi, se déroule depuis 1992 une expérience exceptionnelle sur l'habituation de gorilles de plaine «Gorilla gorilla gorilla» à la présence de l'homme. Cette expérience est appuyée techniquement et financièrement par leProgramme de conservation et d'utilisation rationnelle des écosystèmes en Afrique centrale (ECOFAC), financé par l'Union Européenne.
Le site choisi est un ensemble de terres claniques des Mboko Alengui. Ces derniers ont un sens très poussé de la propriété foncière. Ainsi, un certain nombre de règles se basant sur le droit coutumier fixe les modalités de succession ou d'appropriation par les individus de ces terres.
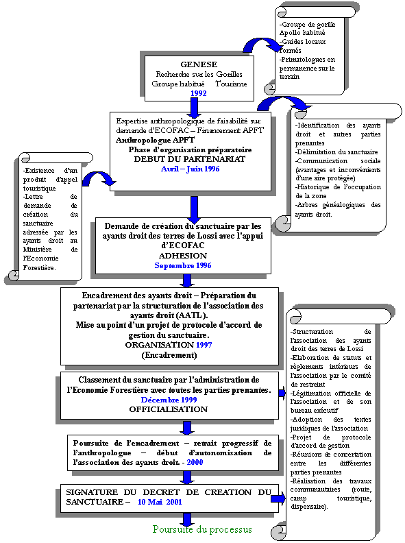
Cette expérience pilote s'est concrétisée aujourd'hui par la création, pour la première fois au Congo, d'un sanctuaire à la demande de la communauté locale (1996). Cette communauté des ayants droit espère s'impliquer dans la gestion du sanctuaire de gorilles, notamment à la prise de décision et au partage des revenus générés par l'écotourisme.
La recherche anthropologique a permis, grâce au droit coutumier des Mboko Alengui, de déterminer les familles ayant des terres, le nombre de terres, et de délimiter (de façon consensuelle avec toutes les parties prenantes) la zone à ériger en sanctuaire en tenant compte des besoins de la population et des règles traditionnelles de prélèvement des ressources naturelles.
Ce travail présente cette expérience en essayant de montrer comment, à base du droit coutumier et grâce à l'encadrement d'un anthropologue, une association villageoise a été créée pour la gestion en partenariat du sanctuaire de gorilles.

Le sanctuaire de gorilles de Lossi s'étend sur 350 Km2. Il se trouve dans la forêt équatoriale au Nord-Ouest du Congo-Brazzaville (Afrique centrale). Il fait partie de la dixième région administrative appelée Cuvette-Ouest dans la Sous-préfecture de Mbomo. Il se situe loin de la périphérie du Parc National d'Odzala-Kokoua.
Deux niveaux d'organisation sociopolitique régulent la vie des villages. Une structure moderne répondant aux exigences politiques et administratives nationales; une structure traditionnelle basée sur les coutumes et traditions héritées des ancêtres. Les personnes sont nommées dans les deux structures en fonction de leur sagesse et de l'influence qu'elles exercent dans leur clan respectif.
La structure traditionnelle est la plus efficace et la plus respectée car elle prend en considération les principes juridiques coutumiers. Mais le chef de village reste incontournable parce que représentant l'administration dans le village (Gami1996).
Trois villages: Lengui-lengui, Ombo et Mouangui sont actuellement concernés par le sanctuaire de gorilles de Lossi. Le village Lengui-lengui) comptait 160 habitants en 200, contre 127 en 1996 (Gami 2000).
Le village principal (Lengui-lengui) est habité essentiellement par les Mboko Alengui. Ils ont pour particularité, l'usage courant de trois langues Mboko, Kota et Mbéti.
Un couple de chercheurs primatologues est arrivé au Congo en 1992, dans le cadre du programme ECOFAC, après avoir quitté le Congo démocratique en 1991 à cause des troubles socio-politiques survenus dans ce pays.
La proposition fut faite alors au chef de la composante ECOFAC-Congo de l'époque d'initier un programme intitulé: «Conservation, Education Environnementale et recherche Scientifique». Grâce à la compréhension de certains habitants du village et de surcroît ayants droit des terres de Lossi, le programme s'est implanté sur l'ancien site de Lossi où les conditions étaient très favorables.
Depuis lors jusqu'aujourd'hui la recherche sur l'habituation de gorilles à la présence humaine se poursuit et deux groupes sont bien habitués. Il s'agit: d'Apolo, plus de 22 individus et Arès Actuellement, les chercheurs tentent d'habituer un troisième groupe dénommé Hermès.
Cet outil méthodologique fut utilisé pour la délimitation du sanctuaire, la localisation des terres et l'identification des ayants droit des terres de Lossi. Cette technique a permis aux ayants droit de délimiter la zone à classer en sanctuaire tout se réservant une grande zone pour les activités de subsistance (pêche, chasse, agriculture, cueillette...).
Nous avons eu comme support, la carte IGN (1/200.000) de la zone de Lossi
Pour recenser le nombre de terres et des ayants droits, nous nous sommes appuyés au départ sur une personne ressource. Ce dernier maîtrise très bien la zone, car il fut un grand chasseur d'éléphants à l'époque ou la tradition de remettre une part du gibier abattu à l'ayant droit de la terre était encore respectée.
C'est à base de ces premières informations que nous avons commencé l'approfondissement auprès des ayants droit et d'autres personnes ressources.
Les renseignements recueillis individuellement auprès des ayants droit ont été soumis au reste du groupe lors des réunions au niveau des villages
Nous avons organisé des réunions avec les chercheurs primatologues et les ayants droit pour que les premiers expliquent à la population certains points au sujet des interférences entre l'activité paysanne et l'aire de répartition des gorilles.
Les mêmes types de réunions ont eu lieu chaque fois que le besoin se sentait avec le chef de composante ECOFAC-Congo, le Conservateur du Parc d'Odzala et le Sous-préfet de Mbomo.
Nous avons confronté les informations recueillies à Lengui-lengui (village moteur) auprès des autres ayants droit résidents à Mbomo et Kéllé (de nombreux voyages ont été nécessaires entre Lengui-lengui - Kéllé et Mbomo).
Nous avons privilégié pour cette partie des entretiens individuels (formels et informels) semi-directifs, animation de groupe (focus group), des réunions (regroupant la quasi-totalité des habitants du village, outre les ayants droit) et enfin les causeries libres... Les focus group nous ont permis d'identifier les perceptions, les attitudes et les attentes vis à vis du sanctuaire en particulier pour les non ayants droit
Pour bien s'imprégner de la réalité sur l'habituation des gorilles, nous allions souvent sur le site de Lossi pour passer deux à trois jours. Il en a été de même pour la visite de certaines terres avec les ayants droit.
Le droit coutumier (ensemble des règles de gestion traditionnelle des ressources naturelles sur des espaces données) des Mboko alengui a servi de base pour la détermination des ayants droit et des différentes terres.
Les Mboko alengui tout comme les autres sous-groupes ethniques Mboko (assi-Mbandza, assi-Mbolo et assi-Bouya) ont un sens très développé de la propriété foncière. La terre appartient au clan dont la manifestation actuelle se voit a travers les lignages.
En effet dans la culture Mboko, chaque terre porte un nom et correspond à une lignée. Les limites de chaque terre ont pour repère les éléments naturels (cours d'eau, ligne de crête, arbres, savane...). Les droits de succession au sein du lignage sont parfaitement connus et maîtrisés par les vieux Mboko.
Le sanctuaire de gorilles de la Lossi est délimité en concertation avec les ayants droit, le programme ECOFAC et le Ministère de l'Economie Forestière.
Carte des terres - elle sera insérée lors de la présentation
Les Mboko délimitent leurs terres par les éléments du milieu (cours d'eau, arbres, savane, ligne de crête...). Chaque terre porte un nom bien défini. Nous avons attribué à chaque terre un numéro.
Nous avons aussi établi des arbres généalogiques pour chaque famille d'ayant droit afin de prévenir des conflits éventuels qui pourrait survenir lors des successions. Chacun devant connaître et reconnaître devant la communauté ses droits. Car la terre appartient au lignage et non à un seul individu. Les membres d'une famille n'habitent pas tous au même endroit, ce qui peut être l'objet de disputes au sein des familles.
Ainsi, nous avons pu dénombrer 39 terres et actuellement 21 ayants droit représentant leur famille et lignage respectif.
Chaque ayant droit est désigné par le conseil de famille. Cela est à l'image des mariages coutumiers où il n'y qu'un seul représentant par clan ou lignage.
L'exemple Lossi à notre connaissance est unique pour l'instant en Afrique centrale. Si pour les autres, il s'agit des aires protégées créées sans le consentement des populations et qui y sont associées après plusieurs échecs de gestion autoritaire de l'Etat, ce n'est pas le cas de Lossi. Ici la démarche est novatrice. Car ce sont les villageois qui demandent la création d'un sanctuaire de gorilles (ils mettent leurs terres au service de la conservation).
L'approche participative de gestion des ressources naturelles se développe en Afrique Centrale avec une implication de plus en plus directe des populations locales.
Mais, le premier exemple grandeur nature de cogestion est celui du programme CAMPFIRE «Communal Areas Management Program For Indigenous Ressources» au Zimbabwe (Afrique Australe) mis en place grâce à la loi de 1975 et son amendement en 1982 qui ont permis aux villageois de gérer leurs ressources naturelles. Le programme CAMPFIRE a permis aux communautés locales de créer et gérer des réserves à vocation touristique (Parc naturel de Mavuradona, Sunungukai...). Ainsi, le nombre de districts générant des revenus grâce au tourisme est passé de 1 en 1989 à 23 en 1993 (Courouble Marianne, in Canopée, 1999).
Ce modèle nous a beaucoup inspiré dans le cadre de Lossi. En effet la démarche est similaire, car il s'agit d'amener les populations à gérer autrement leurs ressources naturelles en développant le tourisme. Mais dans le cas de CAMPFIRE, nous avons tiré les leçons sur le travail d'organisation des communautés pour être des partenaires capables de gérer l'activité touristique sur tous les plans (financiers, guides touristiques, culturel...)
Il existe quelques initiatives en cours dans la sous-région Afrique centrale (Bassin du Congo)
Plusieurs initiatives visant à associer les populations rurales à la gestion des ressources naturelles se sont développées en Afrique centrale depuis une dizaine d'années.
Nous passerons en revue des initiatives de gestion en partenariat avec comme produit phare d'appel une ou des espèces fauniques.
Dzanga-Sangha, au sud-ouest de la forêt dense de la République Centrafricaine reçoit les visiteurs qui viennent observer les gorilles de plaine sur les sentiers forestiers. Quarante pour cent (40%) des revenus des permis de visites sont versées à une ONG locale gérant les activités de développement communautaire, et 10% au fonds forestier national pour les coûts de conservation des autres aires protégées. Cette expérience d'habituation de gorilles est menée par le WFF (Wilkie D., 1998; Cipolletta C., 1999 in Canopée 1999).
Au Cameroun, nous avons actuellement le cas des populations des villages de Koungoulou et de Karagoua (sud-est de la réserve du Dja) qui ont demandé et obtenu une forêt communautaire. Contrairement à ce qui se passe de manière général dans ce pays, la forêt communautaire va servir au développement du tourisme de vision des gorilles dans leur milieu naturel. Une forêt communautaire à vocation touristique.
Cette initiative se rapprochant de celle de Lossi est appuyée par une ONG locale dénommée CIAD avec l'appui financier et technique de la coopération Néerlandaise. Nous avons fourni à l'ONG concernée à leur demande nos rapports sur Lossi. Les communautés comme à Lossi espèrent ainsi bénéficier des revenus générés par le tourisme.
Au Congo-Brazzaville, l'approche participative dans le cadre de la gestion des ressources naturelles se déroule aussi au niveau du parc national de Conkouati-Douli au sud-Congo. Le COGEREN (Comité de Gestion des Ressources Naturelles de du parc de Conkouati-Douli) grâce à l'encadrement d'un anthropologue (UICN) a signé en 1999 avec les autorités Sous-préfectorales, le Ministère de l'Economie Forestière une charte portant sur la cogestion des ressources naturelles du parc.
D'autres exemples intéressants de gestion en partenariat existent en Afrique centrale:
Gabon
Cameroun
Toutes ces initiatives intéressantes souffrent du manque d'échanges d'expériences entre les différents pays de la sous-région.
Notons aussi l'évolution du contexte institutionnel en matière de législation forestière au niveau international et du Congo en faveur de l'implication de toutes les parties prenantes.
Ce modèle est intéressant car, il allie conservation et participation de la population. Il a régné un bon esprit de dialogue et de compréhension mutuelle sans complexe entre le chef de la Composante ECOFAC-Congo, les primatologues, l'anthropologue, la population locale et l'administration locale et régionale.
En plus l'initiative (stimulée, canalisée, organisée par les biologistes et l'anthropologue) de création de l'aire protégée vient du terrain (c'est à dire de la population) pour remonter au niveau des décideurs. Ce qui n'est pas souvent le cas pour les parcs et réserves existants en Afrique Centrale, excepté la situation toute récente des forêts communautaires pour l'exploitation au Cameroun.
Le maintien de l'anthropologue sur le terrain sur une période d'un an étalée sur deux ans a permis de mieux comprendre et parfois corriger ou gérer les différents conflits d'intérêt qui naissaient au fur et à mesure de l'évolution du programme et qui continuent d'ailleurs. Mais cette fois-ci, l'association après plus de deux ans d'encadrement, gère elle-même certains conflits.
La réussite pour l'instant de ce programme, tient au fait que la zone du sanctuaire est située très loin des finages villageois. Elle ne joue que le rôle de zone de transition entre deux grands villages. En clair, il n'y a pas d'empiétement sur les terroirs agricoles et de chasse.
Cette réussite tient aussi à l'existence d'un produit gorille (groupe habitué) palpable aux yeux des paysans et vendable sur le plan touristique.
BERMEJO M., 1997. Expérience pilote de conservation communautaire du sanctuaire de gorilles de Lossi. Groupement AGRECO G.E.I.E. - BDPA-SCETAGRI - SECA - CIRAD Forêt en association avec Fauna & Flaura International, rapport ECOFAC, Composante Congo, 26p.
BORRINI-Feyerabend G.,1997. Gestion participative des aires protégées: l'adaptation au contexte. UICN, Gland, Suisse et Cambridge, Royaume-Uni, vi + 80p.
GAMI N., 1996. Vérification de constitution d'un secteur forestier villageois pouvant être géré avec l'aide de l'administration chargée de la faune et de la flore, par les populations exerçant un droit d'usage sur les terres de la Lossi et de Lengui-Lengui dans la Sous-préfecture de Mbomo (Tourisme de vision de gorilles).Brazzaville, Congo, rapport final expertise APFT "Avenir des Peuples des Forêts Tropicales" en appui à ECOFAC-Congo, 59p.
GAMI N., 2000. Création du sanctuaire de gorilles de Lossi ( cogestion et valorisation de la ressource gorille a travers le tourisme par les ayants droit), Rapport final, APFT/AGRECO, 53p.
GAMI N., 2002. Le sanctuaire de gorilles de Lossi «Congo»: les leçons d'une approche participative, ECOAFAC, Forafri, 87p (en cours de publication).
CIPOLLETTA C., 1999. Habituation de gorilles pour un tourisme de vision à Dzang-Sangha, en Centrafrique. In Canopée n°13 pp22-24.
COUROUBLE M., 1999. CAMPFIRE, ou l'option communautaire. In canopée n°13 d'après un article rédigé par CAMPFIRE et Africa Resources Trust (ART), pp12-13
VIVES M., 1999. L'importance de produits d'appel pour développer le tourisme en Afrique centrale. In Canopée n°13, pp5-8.
WILKIE D.S., 1998. Can tourism help finance protected areas in Congo Basin? In Canopéé n°13, pp11.
AATL Association des Ayants droits des Terres de Lossi
APFT Avenir des Peuples des Forêts Tropicales «Projet Union Européenne»
CAMPFIRE Communal Areas Managment Program For Indigenous ressources "Zimbabwe"
CIB Congolaise Industrielle du Bois "Congo Brazzaville"
CIAD Centre International d'Appui au Développement Durable «ONG-Camerounaise»
ECOFAC Programme Conservation et utilisation des écosystèmes forestiers en Afrique centrale
GTZ Coopération Technique Allemande
MINEF Ministère des Eaux et Forêts «Cameroun»
ONG Organisation Non Gouvernementale
WWF World Wildlife Fund
WCS Wildlife Conservation Society
1 S/C. ECOFAC, BP: 15115, Libreville (Gabon)
Fax S/C ECOFAC: (241) 73 23 45, Tél (personnel): (241) 37 41 89
E-mail: [email protected] ou [email protected]