
0306-B1
Muljanto Nugroho[1], Aldrianto Priadjati, Alias Sood and Yurdi Yasmi
The Indonesian Ministry of Forestry and Wageningen University are collaborating to develop a Remote-Sensing Monitoring System for Forest Management and Land Cover Change in Indonesia. In the same line, the Forestry Department of Peninsular Malaysia is designing a Management Information System and a Geographical Information System to enable information to be captured on forest operational activities.
Information derived from these initiatives should encourage multi-stakeholders to manage the forests in a more transparent way, which in turn should lead to good forest governance and improvement of local peoples well-being. There is no single system to do the monitoring and planning and the system approach would categorize in medium-resolution, high-resolution, and air and ground surveys. The difference in systems is not due to difference in sensors or wavelength, but the differences are laid in functionality. This remote-sensing monitoring system works in an integrated way that includes daily hot-spot detection, specific forest cover quality, and an aggregation from tree mapping, in order to obtain optimal information for sustainable forest management and good governance. In addition, transparency for the public in the decision-making processes is a prerequisite. The future quality of the forest can be quickly assessed using additional information that is derived from remote sensing, e.g. settlements, towns, non-forest features and information that belongs to governments and other institutions (e.g. trading statistics). A good presentation and analysis on the state of our forests, local people, private sectors and government would lead to an improvement of forest sustainability as well as peoples well-being.
Technically speaking, in Indonesia, adequate hardware and software tools are available to process spatial as well as non-spatial data and information types. However, planning and decision-making processes do not fully utilise the existing facilities. This problem is illustrated by the recent 1997/1998 forest fire problems, when a lot of haze bothered neighbouring countries and caused severe health problems. Other problems remain critical, such as soil erosion and endangered species habitat destruction practices. Cloud cover problems prevent timely acquisition of data by optical remote sensing sensors, i.e. aerial photography, Landsat Thematic Mapper (TM) or SPOT. Since Indonesia is a large country and an archipelago, it is even more difficult to achieve the accuracy, volume, and timeliness needed. Information, which was collected and/or presented without considering scales, can be insufficiently accurate, used at every level of forest decision-making. For example, the 1:500,000-scale map of Forest Land Use Planning by Consensus was the only legal map available, until the 1:250,000-scale map of National Spatial General Plan was established in mid-nineties. Both maps are not sufficiently used at the local level, when integration with the 1:1,000 scale maps of the forest-state is needed. Thus, new methodologies are needed to overcome such problems.
Information management at the Forestry Department of Peninsular Malaysia was enhanced with the operationalization of the GIS Section in late 1997 and setting up of an Information Technology (IT) Unit in early 2000. The main task of this unit is to develop an integrated computer system linking spatial and non-spatial data interactively, capturing all forest and forest activities information, allowing easy accessibility and data sharing. Effective monitoring requires real-time data, though is not yet available at this moment, but with close cooperation from the Malaysian Remote Sensing Centre (MACRES), this service would be possible upon readiness of the satellite ground receiver expected by the year 2003. This information system development may need further learning curves for planners and decision-makers as the potential users to use these new information systems.
Most of tropical forest countries, i.e. Indonesia and Malaysia are members of the International Tropical Timber Organisation (ITTO). ITTO has set several guidelines. The ITTO Guidelines contained of several principles and related recommendations (ITTO, 1990; 1991). With regard to remote sensing aspect, the National Forest Inventory is the major concern. In Appendix 2 of the ITTO Guidelines for the sustainable management of natural tropical forests, it is indicated that information on the state of forested land should be available. Major information needs are:
- the production of timber,
- the nature conservation,
- local agricultural and other land-uses.
The above information should be updated in the framework of the dynamic inventory for National Forest Inventory (NFI). The major purpose of the dynamic inventory is to assess possibilities for timber harvesting and longer-term timber production. Therefore, forest inventories at various scales and data updates need to be established.
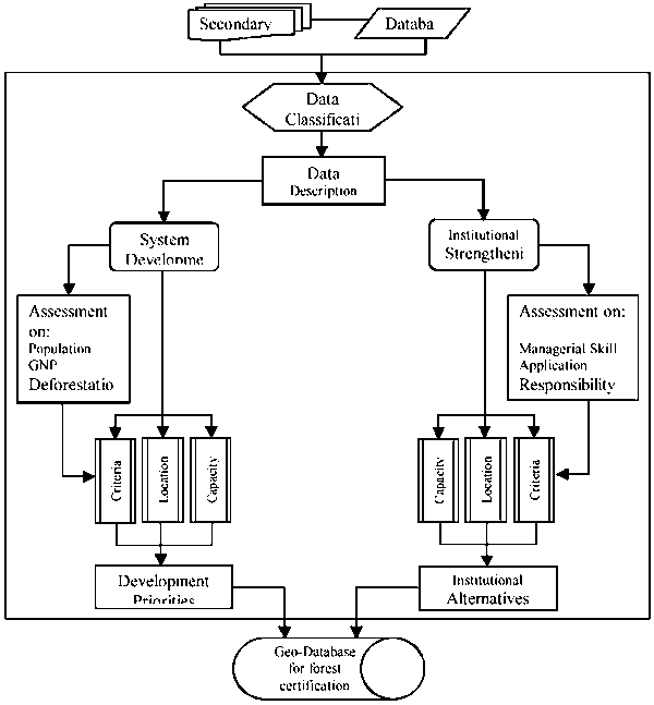
This paper is trying to provide several examples of information products for multi stakeholders, i.e. local people, private sectors and the government to manage the forests in a transparency way that would lead to good governance and would improve the future welfare of local people. There is no single system for monitoring and planning and the system approach would categorize in medium-resolution, high-resolution and air and ground surveys. The difference in systems is not due to difference in sensors or wavelength, but the differences are laid in functionality (Figure 1). The functionality of each system category, e.g. medium resolution will consider the criteria, the respective location, and capacity. This remote sensing monitoring system works in an integrated way that varied from daily hot-spot detection, specific forest cover quality, and an aggregation from tree mapping, in order to obtain optimal information for sustainable forest management (SFM) and good governance. In addition, the transparency to the public in the decision-making processes is a prerequisite as well as to fulfil the ITTO's dynamic inventory for National Forest Inventory (NFI).
The objective of this paper is to increase the awareness of multi-stakeholders for using information in such a way that decision-making processes are transparent, participatory and accountable. In short, it is hoped that information can be used as a medium for good forest governance.
The condition of forests changed from over time because people need more land for the agricultural practices and agricultural estates i.e. palm oils and paddies, and the increasing demand for wood supply due to the increasing of wood industries capacities. Population pressure becomes a major source of forest degradation problems as well as the poor decision making process (Figure 2). The rapid forest changes and timber harvesting caused by logging and conversion activities should be monitored and predicted using the existing and information from the ministry of forestry, private companies, public, and other government institutions.
The governments economic policies, private business objectives, and the socio-economic interests of rural and increasingly urban communities predominantly influenced natural resource management practices in Indonesia. Present economic policies, particularly those, which stimulated export earnings, favour short-term resource exploitation and under value the long-term benefits and costs of promoting sustainable development were the major problems of policies and decision-making processes. Because the government of Indonesia is the predominant actor in resource allocation decisions, the structure and behaviour of its institutions play a key role in natural resources and environmental management degradation impacts. The primary characteristics of these government institutions are that sector strategy and policy formulation is highly centralised. Natural resources are viewed as commodities for direct use, exports, or inputs for productions and services, inter-ministerial co-ordination is weak, and government actions tend to strongly bias economic forces. At the same time, most natural resource management problems and environmental degradations occur at the local level, but there are little opportunity for local participation in natural resource policies and programs (Tarrant and Barbier, 1987).
Figure 1. System development methodology for forest sustainable management

Indonesia is currently under an era of decentralisation. There have been growing demands for reformation and more democratic way of natural resource management and forest is no exception. The economic crisis and era of the political reform engendered changes in the structure and policies of the Indonesian government, perhaps best evinced by the passing of the laws on regional autonomy (Act No. 22/1999) and intergovernmental fiscal balance (Act No. 25/1999). Decentralisation in Indonesia is a reactionary measure that ostensibly attempts to ensure that those regions that have natural resources and bear the costs of their management, in turn, gain benefits from those resources (Down to Earth 2000, MFEC 2000).
Figure 2. Problem structure of the forest and environmental degradation at the District of

One of the biggest problems in forestry sector at the moment is conflict among different stakeholders (e.g., local versus national government, private industries versus local communities, and mining versus conservation) (Yasmi, 2002). In many cases conflict is triggered by inconsistency in policies and different in interest. While conflict is quite prominent feature in forestry sector nowadays, the capabilities in managing it are still questionable. One of the alternatives in approaching this situation is by providing accurate information and conflict map to be used to manage the conflict.
The use of remote sensing data (e.g. Landsat and SPOT) in forestry sector could assess the changes in the forested area and this led the Indonesian MoF to have information on the rate of deforestation (Anonymous, 1996). Forestry Department of the Peninsular Malaysia could assess the forest cover changes regularly using the combination between remote sensing (RS) system and GIS (Sood and Mastura, 2001). Inability to provide regular information on the deforestation can lead to an in-ability to fulfil ITTO's dynamic inventory for National Forest Inventory (NFI) and create many problems in the environment, local people welfare, and any reforestation-rehabilitation efforts.
The governments behaviors might contribute to the forest and environmental degradation problems and in 1997, the serious forest fires took the Indonesian people and other Southeast Asia countries people as victims. The efforts and abundance information were existed, but they might not be carefully structured, therefore the flows and utilization of information did not appropriately give added values to overcome the forestry and environmental problems. In addition, it has indicated that the awareness of forestry GIS users was low and many users required more time to understand the new information system. The culture of manual information handling would not be easily changed in few years (Nugroho and Santosa, 1997).
The ideal system development would consider the real world problem and the objective and/or goal of an organisation (Dewitz, 1996), but for the Indonesian MoF, the ideal condition was the objective without considering the real situation. If the MoF only considers its ideal achievement, the available information and/or data from various organisations might have some duplication (Nugroho, 1991). They might have to produce the same information because such information is vital to perform their tasks and functions, but each institution might have its own arguments since the detail and the scale of land use were different. For example, the Indonesian MoF has two scales of land use information with different details i.e. land use information of scale 1:250,000 using Landsat MSS, Landsat TM or SPOT satellite images as the sources and aerial photo for the scale of 1:25,000. However, the ministry of public works uses the same satellite image types with different scale of 1:100,000 and 1:50,000 and aerial photo for the bigger scale than 1:25,000 (e.g. 1:10,000 and 1:5,000). Information sharing and integration need willingness and time to understand the position, tasks, functions, and information requirements within the national system. Even if all parties understand that information sharing will be done when there are regulations and communication facilities (Nugroho and Sugardiman, 1995).
The forestry sector contributes significantly to the Malaysian economy. The last several years have witnessed the role of forestry being heightened and given prominence as the government and the public have both become more aware and concerned of the triple forest-economy-environment functionality relationship. Comprehending this, the Forestry Department Peninsular Malaysia (FDPM) has strengthened the sustainable forest management strategies to achieve its goals and to fulfil the obligations to the government and the public.
Information management is still insufficient and requires higher commitment by the Government. There is a need to better understanding of the bio spherical processes of the forest, understanding of their spatial inter linkages and continuous monitoring of the human interventions. Up-to-date and accurate information of each operational forest activities at compartmental level need to be captured and verified for accurate monitoring of the forest products and effective prescription of forest management. Thus, theres a compelling necessity for the spatial information linked with non-spatial data to structure a proper assessment and monitoring of the forest. More information such as biodiversity, ecology, habitat and biomass data are correspondingly pertinent for forest management, but it remains fragmented with many agencies. Consolidating this information would be an uneasy task and challenge for these agencies in achieving a wholly effective forest management for the country.
The regular remote sensing data availability is the crucial problem to the forestry decision-makers and planners. Most of tropical forest countries use the optical sensor remote sensing that could not penetrate clouds where they are persistent in such tropical forest areas (Hoekman et al., 1999). Therefore, regular information availability is another information problem that can lead to difficulties for assessing annual deforestation rate.
Aerial Photography is the major remote sensing technology at the beginning 1950 in relation with forest management activities. This technology is still widely use for assessing the forest potential, but for monitoring purposes, satellite or spaceborne remote sensing showed many advantages both in frequency and resolution. Indonesia and Malaysia as the tropical forest countries use the satellite remote sensing data (e.g. Landsat and SPOT) to monitor their forest status, but recent economic crisis can force the tropical forest countries to consider new remote sensing technology for monitoring the increasing annual rate of deforestation. For example, the Indonesian tropical forest showed the increasing rate of deforestation of 800,000 Ha/year in 1993 (Revilla, 1993) and became 1.2 million Ha/year in 1996 (Anonymous, 1996).
Hoekman et al. (1999) indicated that the 1996 INDREX campaign has provided evidences that SAR images are suitable for addressing many important issues concerned with the use of radar data for forest management and land cover change in Indonesia and similar tropical countries. Several current evidences/products are:
- Individual tree mapping;
- Dominating canopy crowns identification;
- Forest and non-forest mapping;
- Tree height assessment.
Another high-resolution SAR image is NASAs AirSAR. NASAs AirSAR has fully polarimetric C- L- and P-band with a pixel spacing of 6.66 m in range and around 8.20 m in azimuth. Hoekman and Quiñones (2000) showed that AirSAR images can differentiate between forested and non-forested areas, and there is very little confusion between primary, secondary and recently cut forest in the Colombian Amazon. In addition, using C, L, and P band together in the same Colombian Amazon Hoekman and Quiñones (2000) can produce the flooding map. Van den Sanden and Hoekman (1999) indicated that texture is the most important source of information to identify land cover types in high-resolution SAR images for a visual interpretation purpose. Indeed, the integration would not directly be done without any proper aggregation techniques otherwise they would mislead the decisions. Hoekman et al. (1999) indicated the possible relation between information products and radar system types and user requirements (Table 1).
Table 1. Generalised overview of information products and their possible relation to radar system types and user requirements. Examples of systems used, or planned to be used, in the research program are indicated (A-F) (Hoekman et al., 1999)
|
SYSTEMS |
AIRBORNE 1) |
SATELLITE 1) |
||
|
REQUIREMENTS |
(A, B) |
(C) |
(D, E) |
(F) |
|
Detailed |
-tree maps |
-forest type |
- |
- |
|
Monitoring Indicators of Sustainable Management |
-tree extraction |
-land degradation |
-illegal clear-cut detection |
-land degradation 2) |
|
Fire Risk & Damage Assessment 3) |
-moisture content |
- |
-moisture content 2) |
- |
|
Map Updating |
1:5,000-25,000 range |
-biomass classes |
-change detection |
-biomass classes 2) |
|
A) Dornier SAR |
D) ERS, ASAR |
1) Interferometric and/or polarimetric. |
||
|
B) PHARUS |
E) Shuttle radar topography mission |
2) Lower spatial resolution, more frequent observations, larger areas. |
||
|
C) AirSAR |
F) LightSAR |
3) Fire detection with NOAA (thermal infrared). |
||
Note: Table taken from progress review presentations for H.E. Mr Sumahadi, Minister of Forestry, in May 1998 and H.E. Dr. Muslimin Nasution, Minister of Forestry, in November 1998
SPOT Vegetation and NOAA satellite take image of the world about 2-4 times a day. The forest cover analysed from SPOT Vegetation can inform multi stakeholders in direct and transparent way, because it provides change detection[2] within Internet media (Figure 3).
Figure 3. Example of the use medium resolution SPOT Vegetation by SarVision BV, the Netherlands

The special technique can assure that each year the state of forest status is available and it is accessible at any time, in which multi stakeholders will be able to use it with similar perception.
Landsat TM, SPOT and ERS or ENVISAT are the common remote sensing data used by tropical forest countries, but they may not contribute significantly in a collaborative decision making process. These remote sensing data seem quite expensive for certain parties, even when the price varies only between USD 100 and USD 700, but still thanks to these satellite imageries that allow many tropical forest governments assessing the forest changes in their countries, respectively. These high-resolution data could be used in the efficient way when such an area would be suspected changed drastically because of forest fire, degazettement, or the progress of forest rehabilitation. Such degazettement is an example for a conflict between social needs and forest conservation (Sood and Mastura, 2001).
The measurements taken through radar imaging data and the spatial information from multispectral data allow defining spatial structure in a quantitative way. Trees can be grouped in a quantitatively way without loosing individual tree information to be integrated into the smaller scale geo-database, e.g. forest density cover type. The natural tendency of tropical lowland forest is to develop a 'clumped' distribution of mature trees. Deviations from the crown structure as well as the 'natural' distribution might indicate forest function loss, degradation or recovering stages in the forest development. Therefore, the reconstruction of the forest spatial structure using very high resolution remote sensing data should allow making estimation up to what extend the forest can be considered 'intact' (Nugroho et al., 2002).
The general conceptual framework concerning the tropical forest countries and their peoples well being shall comply with the ITTO Guidelines. This framework should also consider each stakeholder information needs or to compromise between social needs and forest conservation, in which such criteria, location, and capacity would reflect the need of remote sensing data or integrated information (e.g. remote sensing and GIS). Therefore, the proposed conceptual framework will be able to improve people welfare, because it accommodates such compromise needs among multi stakeholders and it meets ITTO Guidelines, e.g. timber certification (Figure 4).
Figure 4. Conceptual framework for forest monitoring

Rapid development in remote sensing GIS technologies could provide multi-stakeholders capabilities for using information in such a way that decision-making processes are transparent, participatory and accountable. In contrast, multi-stakeholders as users at the local level are not aware of this rapid development.
Several tropical forest developing countries (e.g. Indonesia and Malaysia) understood about the on-going research and development on remote sensing and GIS as shown by their efforts to establish collaboration with the developed countries (e.g. European Union). To accept the newest technology would require prudent approaches and many years, because users need to arrive at a similar perception to avoid different interpretation from such remote sensing and GIS analysis.
It can be concluded that researchers and users may not have a common language to increase the awareness of multi-stakeholders for using information in such a way that decision-making processes are transparent, participatory and accountable. The major reason is that some users are reluctant and it is not an easy process to adopt new developments for the new standard operation procedures and/or new regulations.
In order to bridge the gap between the new remote sensing and GIS rapid developments and the existing standard regulations on the use of remote sensing and GIS analysis, both researches and multistakeholders shall share the common language through many workshops on the use of remote sensing and GIS data. User awareness is the major keyword and all parties should work hard to realise the information transparency.
Anonymous, 1996. Report of The National Forest Inventory for Indonesia. DG of Forest Inventory and Landuse Planning Ministry of Forestry, Government of Indonesia and Food and Agriculture Organisation of the United Nations, Jakarta
Barbier, E.B., 1987. "Natural Resources Policy and Economic Framework", in J. Tarrant, Natural Resources and Environmental Management in Indonesia, Jakarta: United States Agency for International Development
Dewitz, S.D., 1996. Systems analysis and design and the transition to objects. The McGraw-Hill Companies, Inc., New York.
Down to Earth, 2000. Special Issue on regional autonomy, communities and natural resources. Newsletter No. 46
Hoekman, D.H., R.A. Sugardiman, V. Schut, and M. Vissers, 1999. Land cover change and fire damage monitoring using ERS 1/2 SAR multi-temporal data sets in East-Kalimantan, Indonesia. Workshop on Radar technology for forestry applications, Jakarta Nov. 30, 1999.
Hoekman, D.H. and M. Quiñones, 2000. Land Cover Type and Biomass Classification using AirSAR data for Evaluation of Monitoring Scenarios in the Columbian Amazon. IEEE Trans. Geosci. Remote Sensing, vol 38, pp685-696, Mar. 2000.
ITTO. 1990. ITTO guidelines for sustainable management of natural tropical forest. ITTO Technical Series 5, Yokohama, Japan.
ITTO. 1991. Criteria for measurement of sustainable tropical forest management. International Tropical Timber Organization (ITTO), Yokohama, Japan.
Nugroho, M., 1991. The Applications of Geographical Information System for Environmental Impact Assessment in West Java, Indonesia. Unpublished M.Sc. Thesis.
Nugroho, M. and R.A. Sugardiman, 1995. Integrating the national forestry database as a node into the national GIS database national system. GIS´95 Symposium Proceeding, Vancouver
Nugroho, M. and I. Santosa, 1997. The Improvement of Forestry GIS User's Awareness at the National and Regional Levels. GIS ´97 Conference Proceedings p72-74.. Fort Collins: GIS World, Inc.
Nugroho, M, D.H. Hoekman, and R. de Kok, 2002. Analysis of the Forests Spatial Structure using SAR and Ikonos Data. The ForestSAT Symposium, 5-9 August 2002, Edinburgh
Revilla, J.A.V., 1993. Preliminary Study on the Rate Forest Cover Loss in Indonesia. FAO Project UTF/INS/066/INS Field Document No. 35, 35 pp.
Sood, A.M. and S. Mastura, 2001. Land Use and Land Cover Change Analysis in Forested Areas-Case Study at Klang-Langat Basin. Persidangan Perhutanan Malaysia ke-13, 20-25 August 2001, Johor Baru, Malaysia
Van der Sanden, J.J. and D.H. Hoekman, 1999, Potential of airborne radar to support the assessment of land cover in a tropical rain forest environment, Remote Sensing of Environment, Vol.68, pp. 26-40.
Yasmi, Y., 2002. Conflict in forest management: a study for collaborative forest management in Indonesia. MSc. Thesis. Wageningen University, the Netherlands
| [1] Department of Environmental
Sciences, Wageningen University, Nieuwe Kanaal 11, 6709 PA Wageningen, The
Netherlands. Tel: +31 317 483576; Fax: +31 317 484885; Email: [email protected]
[2] SarVision BV at http://www.sarvision.nl/ |