CCP:
BA/TF 01/13 |
COMITÉ DE PROBLEMAS DE PRODUCTOS BÁSICOS |
GRUPO INTERGUBERNAMENTAL SOBRE EL BANANO Y LAS FRUTAS TROPICALES |
Segunda reunión |
San José, Costa Rica, 4 - 8 de diciembre de 2001 |
EVOLUCIÓN DE LA POLÍTICA COMERCIAL RELATIVAS A LAS FRUTAS TROPICALES |
Documento de trabajo presentado por la Secretaría de la Convención internacional de protección fitosanitaria |
1. Al cumplir la Organización Mundial de Comercio el 50º aniversario del sistema comercial reglamentado que comenzó con el GATT después de la Segunda Guerra Mundial, es evidente que la globalización y liberalización del comercio se han convertido en rasgos permanentes de la formulación de las políticas comerciales internacionales. Ahora más que nunca, la prosperidad de los países depende del mantenimiento de una economía internacional abierta, basada en normas convenidas de común acuerdo. La importancia de las frutas tropicales en esta economía internacional se aprecia rápidamente por las crecientes cantidades de frutas frescas y elaboradas que, a través de mares y fronteras, llegan a los mercados situados en los rincones más lejanos del mundo, donde hace sólo dos décadas, hubiera sido inconcebible la disponibilidad de tales productos.
2. La importación y exportación de productos agrícolas es esencial para la prosperidad de la economía y la salud de la población de todos los países del mundo. Para los países no industrializados, en particular, la agricultura es la piedra angular del comercio. Para los países industriales, el comercio de los productos agrícolas es también esencial en lo que respecta a la cantidad, calidad y variedad de artículos que demanda el consumidor contemporáneo.
3. Continúan existiendo importantes limitaciones a la libre circulación de los frutos tropicales por todo el mundo, a pesar de las oportunidades que ofrece la globalización, y muchos países han experimentado dificultades para ajustarse a un nuevo medio comercial caracterizado por la reducción de los obstáculos arancelarios. Los países podrían entonces recurrir a otras medidas (como el SFS) a fin de proteger los mercados internos, asegurar la participación en los mercados o bien obtener otras ventajas comerciales lícitas, particularmente en aquellos casos en los que los actuales obstáculos arancelarios pueden haber sido eliminados como resultado de lo cual ha aumentado el recurso de los gobiernos a las medidas técnicas o no arancelarias para limitar las importaciones.
4. Es importante, sin embargo, reconocer que las medidas SFS deben aplicarse en la medida necesaria para proteger la vida o la salud de la población, los animales y las plantas. Además, las preocupaciones de los consumidores y las relativas al medio ambiente han ejercido importantes efectos sobre los cambios aparentes de la política comercial, ya que ello afecta a los frutas tropicales y a otros muchos productos básicos agrícolas. Comprendiendo la situación actual y las fuerzas que intervienen en la conformación de las políticas comerciales internacionales relativas a las frutas tropicales, los países podrían ajustar mejor sus estrategias y prioridades nacionales para obtener el máximo beneficio.
5. La última ronda de negociaciones comerciales multilaterales en el marco del Acuerdo General sobre Aranceles Aduaneros y Comercio (GATT), la Ronda Uruguay, y los acuerdos que en ella se tomaron sobre la agricultura, puede considerarse como la iniciación de una nueva era para la política comercial sobre productos agrícolas. Fruto de esas negociaciones fue el Acuerdo sobre la Aplicación de Medidas Sanitarias y Fitosanitarias (Acuerdo SFS), que trata específicamente de la cuestión de las medidas que hay que tomar para proteger la vida y la salud de la población, de los animales y de las plantas.
6. El Acuerdo SFS entró en vigor en 1995 en casi todos los Estados Miembros de la OMC, y en el año 2000 en todos los demás. El Acuerdo tiene como finalidad disciplinar el uso de las medidas de protección, a fin de evitar que esas medidas sean utilizadas como obstáculos comerciales injustificados. Está basado en varios principios fundamentales, partiendo del derecho soberano de cada país a aplicar medidas de protección, pero equilibrándolas con la obligación de garantizar que tales medidas estén justificadas y no sean más restrictivas de lo que requiere la consecución de un grado de protección adecuado.
7. El Acuerdo SFS prevé también la imposición por los países de medidas provisionales en ausencia de información suficiente y la adopción de las medidas de emergencia que se consideren necesarias ante la aparición de peligros nuevos o inesperados. No obstante, el SFS sigue manteniendo como requisito correspondiente el tratar de conseguir la información requerida para valorar la pertinencia de las medidas. Tales medidas deben mantenerse únicamente si están basadas en los principios científicos y en los datos tomados en consideración en el marco de un proceso sistemático de evaluación conocido como evaluación de riesgos. Los requisitos que se hayan considerado inapropiados deben ser modificados. La transparencia en la adopción y aplicación de las medidas es esencial en todo momento.
8. El Acuerdo SFS contiene otros varios principios y definiciones muy importantes que, en su conjunto, representan un proyecto básico para establecer medidas justas y para evaluar las medidas ajenas.
9. Los conceptos del SFS relativos a las cuestiones más importantes del comercio de frutos tropicales son:
Equivalencia - se consideran aceptables medidas que no sean idénticas pero que consigan el mismo efecto. Los requisitos fitosanitarios son los que se han visto tradicionalmente sancionados por la costumbre (p. ej., el tratamiento con bromuro de metilo en una cierta dosis). Con arreglo al principio de equivalencia, cualquier otra medida que consiga el mismo grado de protección debe ser tomada en consideración y aceptada si se demuestra que es eficaz y factible.
Zonas libres o con escasa prevalencia de plagas - reconocer que pueden existir zonas libres de una plaga que está presente en el resto del país, o que pueden existir zonas con una escasa prevalencia de la plaga. El reconocimiento de estos conceptos por parte de los países se ha revelado sumamente importante para el comercio de los productos agrícolas, en particular las frutas tropicales. El establecimiento de una vigilancia efectiva y de programas de supresión por parte de los países exportadores ha ofrecido muchas oportunidades para la eliminación o reducción de restricciones fitosanitarias por parte de sus asociados comerciales.
No discriminación - la aplicación de medidas fitosanitarias sin discriminación entre países que estén en la misma situación fitosanitaria, o entre productos nacionales e importados con situación análoga. La proliferación de acuerdos bilaterales con anterioridad al Acuerdo SFS dio lugar a importantes discriminaciones. Como la transparencia permite a los países descubrir la diversidad de requisitos entre asociados comerciales, la justificación de tales diferencias ha planteado problemas, y es frecuente que se ajusten las medidas cuando se consideren incoherentes o injustificadas.
Análisis de riesgos - el proceso de evaluación de pruebas relativas a la probabilidad, magnitud e incertidumbre asociadas a un riesgo potencial, y determinación del tipo e intensidad de las medidas necesarias para reducir o eliminar tal riesgo. Cuando no existen normas internacionales que sustituyan a medidas específicas, los países tienen que recurrir al análisis de riesgos como base para la adopción de sus medidas. En el momento actual, hay muy pocas normas específicas, de forma que casi todos las medidas fitosanitarios existentes son objeto de evaluación, y la adopción de otras nuevas se basa en el análisis de riesgos. Se han dado casos en que el fundamento de los requisitos no basados en el análisis de riesgos ha sido impugnado, y en que se han tenido que facilitar las informaciones pertinentes necesarias para mejorar las decisiones cuando el análisis de riesgos plantea incertidumbres. La necesidad de colaboración entre asociados comerciales y la posibilidad de incluir al sector privado significa que la carga se comparte y aumenta las posibilidades de llegar a un acuerdo sobre medidas eficaces y factibles.
10. Las medidas fitosanitarias (requisitos destinados a proteger contra la introducción de plagas vegetales exóticas y perjudiciales) constituye una de las medidas no arancelarias más importantes que afectan a la circulación de productos básicos agrícolas. Entre las medidas que las frutas tropicales requieren con más frecuencia figuran los tratamientos: el más común y más utilizado es la fumigación con bromuro de metilo.
11. La inquietud mundial que suscita el bromuro de metilo, por ser una sustancia que contribuye al agotamiento del ozono, y las iniciativas multilaterales tomadas en virtud del Protocolo de Montreal para la completa eliminación de su producción en 2005, han acelerado el recurso a otros tratamientos conocidos y fomentado la investigación sobre otros posibles. Los tratamientos físicos tales como el calor, el frío y las atmósferas controladas, son cada vez más utilizados para sustituir al bromuro de metilo o bien como tratamiento elegido, incluso donde no puede utilizarse el bromuro de metilo. Se están aplicando cada vez más sistemas menos utilizados, como la irradiación, así como los tratamientos combinados, y se está procediendo a un intenso trabajo para identificar otros posibles tratamientos químicos.
12. La tendencia a identificar y utilizar más tratamientos diferentes es una tendencia positiva que tendrá particular importancia para el comercio de los frutos tropicales, ya que las medidas sobre un tratamiento único son una base muy importante de la industria. Sin embargo, una tendencia paralela, que es impulsada por el Acuerdo SFS, está adquiriendo la misma importancia a largo plazo. Esta segunda tendencia se debe al uso de análisis de riesgos y a la obligación de que las medidas que se adopten estén basadas en normas internacionales o en el análisis de riesgos.
13. La necesidad de tratamiento fitosanitario ha tenido como base tradicionalmente un cuadro de casos muy graves, pero para los que se disponía de márgenes de seguridad, a fin de compensar las incertidumbres y garantizar un alto grado de seguridad. Como los tratamientos tradicionales, como el del bromuro de metilo, se han hecho inasequibles o han caído en desgracia, los funcionarios fitosanitarios se encuentran con creciente frecuencia en la situación de tener que reevaluar sus necesidades y estudiar alternativas. En muchos casos, pueden recurrir a su experiencia y a una mejor información para ser mucho más precisos sobre el riesgo efectivo de plagas y evitar con ello la necesidad de suposiciones pesimistas.
14. Esto hace posible la adopción de medidas más leves y aumenta notablemente la serie de medidas disponibles. En la medida en que un país cuenta con la experiencia y los datos necesarios para demostrar que el peligro de plaga que pueda afectar a un producto básico particular no justifica un tratamiento riguroso, podrá argumentar, en el contexto del análisis de riesgos, que están justificadas medidas más leves. Esto ofrece oportunidades de suma importancia a los productores de frutas frescas que están muy limitados por la falta de tratamientos o por los inaceptables efectos colaterales asociados a tratamientos muy rigurosos.
15. Otro efecto positivo de esta tendencia es la creciente renuncia a la adopción de una medida única y a abordar el riesgo en un solo punto. Se insiste cada vez más en la variedad de posibilidades que se ofrecen al productor y al consumidor para reducir el peligro de plagas en varios puntos, y en tomar en consideración el efecto combinado de medidas múltiples en lo que se conoce popularmente como "enfoques sistemáticos". Aunque durante décadas este método ha sido realmente practicado en escala limitada, no ha sido bien descrito hasta recientemente, cuando su popularidad para la gestión de los riesgos fitosanitarios empezó a extenderse rápidamente, en particular en lo relativo a las frutas tropicales.
16. En principio, los enfoques sistemáticos reflejan muchas de las características asociadas al sistema del análisis de peligros y de puntos críticos de control (HACCP), que es muy conocido en el ambiente de la seguridad alimentaria. Sin embargo, los sistemas fitosanitarios suelen ser normalmente más inciertos, y es también más difícil identificar los puntos críticos de control en los sistemas fitosanitarios, de acuerdo con las definiciones estrictas del HACCP. A pesar de ello, el enfoque conceptual es fundamentalmente idéntico y se ha revelado sumamente útil como instrumento para el fomento de nuevas medidas que faciliten el comercio de las frutas frescas tropicales.
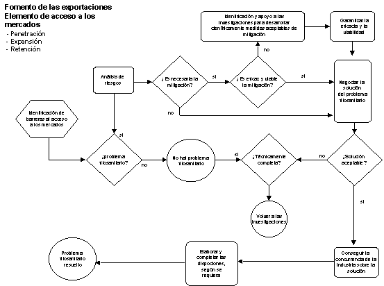
17. La Figura 1 es un diagrama resumido en el que se describen los procesos y los puntos de decisión típicamente asociados con el acceso a los mercados (con inclusión de la penetración, expansión y retención de los mercados). Es útil señalar la función esencial desempañeda por el análisis de riesgos y la importancia de una interacción entre asociados comerciales, así como entre los funcionarios fitosanitarios y el sector privado.
Figura 1. Procesos y puntos de decisión asociados al fomento del acceso a los mercados

18. Las consideraciones y el diagrama anteriores coinciden en varios puntos, en los que es esencial la cooperación entre asociados comerciales. Se observa que la cooperación del sector privado puede ser también de suma utilidad para facilitar procesos que ofrecen oportunidades comerciales. El concepto es algo más que un idealismo abstracto, ya que existen muchos ejemplos contemporáneos en los que la cooperación del sector privado ha sido el factor que ha contribuido al acceso a los mercados; en realidad, es casi siempre un elemento esencial.
19. La historia de las exportaciones de frutas frescas de Chile constituye un excelente estudio monográfico. En un período de cerca de dos décadas, Chile pasó de ser un exportador de poca importancia a uno de los principales exportadores del mundo de hortalizas y frutas frescas. Es un buen ejemplo de una cooperación en la que la industria de exportación ha sido el medio necesario para conseguir, extender y mantener el acceso a los mercados.
20. La estrategia es sencilla, pero requiere una dedicación duradera y sistemática, tanto por parte de los encargados de la reglamentación como por la industria, para cooperar en la definición y consecución de objetivos razonables. Para empezar, es necesario identificar, en colaboración, un número razonable de productos básicos y de mercados en los que es necesario una aportación mínima para conseguir el acceso y adquirir credibilidad, no sólo fitosanitaria sino también entre los compradores y consumidores. La cooperación de la industria es necesaria para asegura que sólo se exportan productos de constante alta calidad y que se han reducido al mínimo los rechazos por motivos fitosanitarios. Los problemas deberán abordarse a tiempo y abiertamente sobre la base de un entendimiento cooperativo entre cultivadores, empaquetadores, transportistas, funcionarios fitosanitarios y agentes, en la medida necesaria para asegurar un flujo ininterrumpido de información fidedigna.
21. Las próximas etapas implican un incremento de las propuestas de aumentar los productos básico y ampliar los mercados, aprovechando al mismo tiempo la experiencia y la información para propugnar medidas más leves donde sea posible para las autorizaciones existentes. La clave es la cooperación generalizada y el establecimiento de una credibilidad en los sistemas y en la información. Con el tiempo podrán añadirse propuestas cada vez más complejas y arriesgadas, a medida que se establece la confianza y aumentan los ingresos financieros.
22. Además de la simple cooperación en la aplicación de los sistemas de exportación, el sector privado puede también contribuir útilmente a la realización de los análisis de riesgos, facilitando información o los fondos necesarios para obtenerla, o para llevar a cabo un análisis de riesgos. El sector privado está también en una buena situación para formular y evaluar la viabilidad de las propuestas sobre la manera de abordar los riesgos. Por último, el sector privado tiene la posibilidad de efectuar investigaciones o de facilitar los recursos necesarios para llevar a cabo las investigaciones pertinentes, con objeto de subsanar la falta de informaciones específicas que podrían servir de base a la adopción de medidas restrictivas.
23. En resumen, es evidente que no sólo el éxito de conseguir el acceso a los mercados sino también la magnitud de tal éxito está muy supeditado a la cooperación del sector privado, lo cual implica la cooperación en sentido horizontal entre entidades del sector privado, así como la cooperación en sentido vertical con las autoridades legislativas, el personal de investigación y otras entidades no comerciales interesadas en las cuestiones relacionadas con el acceso a los mercados.
24. En todos los casos debe reconocerse que, independiente de la situación fitosanitaria, es el consumidor quien decide en definitiva si existe un mercado. A tal fin, convendría hacer las "tareas" necesarias para asegurar que existe realmente un mercado que vale la pena, antes de proceder a las iniciativas necesarias para superar las barreras comerciales.
25. Hay varias cuestiones y tendencias específicas caracterizan la actual situación, y que podrían resultar útiles para establecer estrategias y prever necesidades futuras en lo que respecta a la política comercial para las frutas tropicales.
26. Se ha dicho que los países en desarrollo no se han beneficiado en la medida prevista de los Acuerdos de la Ronda Uruguay. En el caso del Acuerdo SFS, y en particular en lo que respecta a las medidas fitosanitarias, los gobiernos nacionales han actuado siguiendo políticas, reglamentaciones y mecanismos establecidos hace mucho tiempo, y que tienen que atravesar un período de transición, para ajustarse al nuevo régimen comercial. Aunque hay claros indicios de que esto está sucediendo, tal vez sea demasiado pronto para juzgar los méritos o defectos del Acuerdo basándose en las pruebas actuales.
27. Los países en desarrollo, en particular, se encuentran ante el reto de tener que actualizar sus propios sistemas fitosanitarios, para satisfacer las exigencias de los asociados comerciales y proteger sus propios territorios de la difusión de plagas a través del comercio internacional. La labor de capacitación para conseguirlo incluye la necesidad de una formación en cuestiones fitosanitarias, en particular el uso y aplicación de los análisis de riesgos como parte del proceso de regulación de adopción de decisiones. Los países requieren igualmente un acceso suficiente tanto a la información técnica como científica, para garantizar que sus propias medidas sean técnicamente válidas, así como para cumplir las exigencias de los asociados comerciales. Es también importante intensificar los medios de vigilancia interna y los sistemas de seguimiento para poder demostrar estar libre de plagas (o de establecer zonas de baja prevalencia de las mismas), así como para prevenir la entrada y difusión de las plagas. En términos generales, los países que hayan alcanzado la capacidad necesaria conseguirán comprender y aplicar mejor los principios del Acuerdo SFS, entre los cuales figuran la transparencia, equivalencia y no discriminación, que son esenciales para un sistema comercial reglamentado.
28. Es indudable que actualmente hay muchas más oportunidades que antes y que la situación resulta mucho más predecible. Históricamente, el comercio de frutas tropicales ha sido objeto de medidas de carácter conservador. Mediante el conocimiento de las fuerzas que afectan a las políticas comerciales y el estudio cuidadoso de las nuevas opciones en el ámbito del medio comercial contemporáneo, la industria encontrará muchas nuevas posibilidades de acceso a los mercados. Cuando se logre una buena cooperación entre los asociados comerciales, así como entre la industria y los funcionarios gubernamentales aumentarán las oportunidades y la sostenibilidad, se necesitarán menos recursos, y se perderá menos tiempo. En particular, deben considerarse como factores esenciales la competencia técnica, la credibilidad y la transparencia.