Meeting report and recommendations
The goal of the United Nations Convention to Combat Desertification (UNCCD) is the identification, promotion and implementation of effective responses to land degradation in dryland areas. However, the countries participating in this Convention have recognised for some time now that not enough is known of the nature, extent and severity of the different kinds of land degradation or of their causes on which remedial actions could be based. Presently available assessment methods have been based on expert estimates and, although valid, are not well reproducible across countries or regions.
The project on Land Degradation Assessment in Dryland Areas (LADA) aims to develop and validate quantitative, reproducible assessment methods, to make them widely available and to demonstrate and build capacity for their application in the dryland areas of the world.
The Global Environment Facility (GEF) funded a Project Development Framework (PDF), enabling United Nations Environment programme (UNEP) and FAO to initiate the development and validation of methodologies through pilot activities to be undertaken in two or three countries over a two-year period. A stakeholders’ meeting was convened in Rome, 23-25 January 2002, to discuss priorities, strategy and technical aspects of the LADA work, with emphasis on this initial period.
This section summarises the structure of the sessions and of this report, and refers to the presentations, background papers and documents in the Annexes and on the enclosed CD-ROM. Annex 4 comprises the agenda and timetable of the sessions; Annex 5 the list of participants.
In the opening session, Ms Louise O. Fresco, Assistant Director-General, Agriculture Department, welcomed participants and provided guidance to the discussions (Annex 1). Ms A. Tengberg (UNEP/GEF), Mr A. Cissoko (UNCCD) and Ms Ana T. Saez (Global Mechanism of UNCCD) gave introductory statements on behalf of the respective agencies (UNEP-GEF and Global Mechanism statements in Annexes 2 and 3). Parviz Koohafkan summarised the objectives and organisation of the workshop. This and the next plenary sessions are summarised in section 2 of this report.
The first plenary working session was devoted to seven keynote papers, informing participants on several past and current approaches, methods and systems relevant to land degradation assessment, and a brief discussion. The papers covered.the philosophy and history of land degradation and rehabilitation (M. Stocking); the components of land and the LADA project (P. Koohafkan); socio-economic causes of land degradation (C. Lilin); the Terrestrial Ecosystems Monitoring System (G. Servin); data sources and land degradation assessment methodology (R. Oldeman); the World Overview of Conservation Approaches and Technologies (P. Liniger); and the role of remote sensing in LADA (D. Lantieri).
In the next plenary session, country and regional or inter-country experiences in land degradation assessment and rehabilitation were presented, comprising China (prof. Sun Siheng); Senegal (F. Planchon); Tunisia (M. Farhat and H. Chourabi); India (M. Velayutham); Brazil (S.R. Vieira); the Mediterranean region (J-C. Griesbach); Australia (B. Lloyd); and Europe (L. Montanarella). Mr Koohafkan then presented the project objectives and implementation strategy.
The meeting then divided into parallel working sessions. The Technical Advisory Group discussed technical and tactical aspects of the LADA project and related activities. Section 3 of this report comprises a summary of their discussions and section 4, issues and recommendations. Five background papers were submitted to the technical advisory group.
The sessions on the LADA Steering Committee discussed its terms of reference and its intended composition, as well as policy and strategic aspects of the LADA project. Section 5 of this report comprises the Minutes of their discussions, conclusions and recommendations.
The final plenary session (section 6) briefly discussed the reports of the parallel sessions and adopted the Minutes of the Steering Committee sessions.
This meeting report and all documents on the enclosed CD-ROM are also available on-line, with other background information on the project and on the earlier (2000) LADA workshop, at: http://www.fao.org/ag/agl/agll/lada/
Mr K.Yoshinaga, Director, Land and Water Division, FAO, opened the meeting and welcomed the participants. In her welcome address, Ms Louise O. Fresco, Assistant Director-General, Agriculture Department, provided some guidance for the discussions (Annex 1). Ms A.Tengberg, on behalf of UNEP-GEF, Mr A.Cissoko, on behalf of UNCCD secretariat and Ms A. Saez on behalf of the Global Mechanism, traced the genesis of the project to this stage and their expectations with regard to the outputs during the first two years (Annexes 2–4).
It was expected that LADA would build partnerships with other ongoing regional and global initiatives such as the Millennium Assessment and the National Action Plans of countries participating in the UN Convention to Combat Desertification. At the same time, the need for capacity building of the technicians and stakeholders of land management was stressed. The focus on global environmental implications (international waters, biodiversity and climate change, notably carbon sequestration/GHG emissions) was emphasised and, in this regard, attention was drawn to the cross-cutting issues across the UN Convention on Biological Diversity and the UN Framework Convention on Climate Change and its International Panel on Climate Change. The need for a linkage between regional networks on desertification monitoring (particularly TPN1 in Asia) and LADA was emphasised.
The objectives and practical organisation of the Workshop were explained by Mr P. Koohafkan and the agenda of the workshop (Annex 4) was adopted.
During the second plenary session, chaired by Mr P. Koohafkan, seven keynote papers were presented (documents 1–7 on the CD-ROM), informing participants on several past and current approaches, methods and systems relevant to land degradation assessment, and a brief discussion. The papers covered:
Mr Koohafkan then presented the global scenario of the state of land and water resources, the objectives of this stakeholders’ meeting and the implementation strategy of the PDF-B phase of the LADA project.
The main objectives of the full LADA project are:
The objectives of the PDF-B phase of the LADA project are to develop and test novel integrated approaches and methods for assessing land degradation in dry areas for application in the full LADA project. Specifically this phase is to:
In a brainstorming discussion on the keynote papers it was noted that lessons from past experiences and studies and a stock-taking review should assist in filling the gaps. Pilot studies and thematic reviews would lead to the assessment of degradation, but also to setting priorities for rehabilitation and monitoring the pace and trends of degradation. Mr Shaxson emphasized that land degradation concerns sustainability of livelihoods. Manipulating water retention, soil porosity and biological activities of the soil in a positive way is crucial for soil recuperation and resilience against soil degradation. Mr Pretty remarked that the multi-functional soil services in farming systems should be kept in view for promoting attention to soil health. Ms. Farvar emphasised the importance of community-driven projects as the best approach for land management programmes.
Country experiences in land degradation assessment and rehabilitation were presented by representatives of China, Senegal, Tunisia, India and Brazil, demonstrating the variety of methods and approaches to land degradation assessment and rehabilitation actually in use. This was followed by overviews of regional approaches in the Mediterranean Region (Priority Action Programme/RAC), the European Union (The European Soils Bureau) and Australasia (Landcare Organisation, Australia).
The Technical Advisory Group explored conceptual and methodological issues, in the light of the outputs specified for the PDF-B. The Chair provided a brief introduction and an indicative outline of issues and questions requiring consideration. Further background papers submitted to the group dealt with shifting views on land degradation; soil conservation and conservation agriculture; participatory and multi-stakeholder processes; and low external input agriculture.
The very broad scope of the mandate for the two half-days of discussion precluded attempts to address the wide range of issues in depth or to discuss working modalities in detail. It was suggested that an electronic discussion be opened among participants to further develop specific technical issues after FAO will have made available a draft procedure and work plan. This will allow a wide range of expertise and partnerships to contribute to the development of specific aspects of the LADA programme.
The hazards of working along the lines of one implicit paradigm (market liberalisation) and using a relatively mechanical concept (the pressure-state-response model) was raised in discussion. It was agreed that complementary approaches will be required to provide a balanced analysis – including ecological and economic parameters as well as social dynamics – in order to do justice to the complex situation on the ground. This includes the cultural, social, economic, policy, institutional, physical and technological interactions and the diverse nature of the range of stakeholders –particularly land users and their communities– and decision-making processes. The Group pointed out the wide range of information and issues that would need to be explored from global to local levels.
It was recalled that LADA hinges on the underlying principle of global environmental benefits (in terms of international waters, carbon sequestration and biodiversity). It was noted that degradation assessment should look at positive aspects such as stability, resilience and equity as well as at negative trends, it should make reference to specific agro-ecological/farming/land use systems (for example pastoral, rainfed and irrigated systems) and also consider social dynamics such as social organisation and self-empowerment (e.g. participation and decision-making).
In reviewing information issues a particular focus was placed on pilot sites and partnership with knowledgeable people in local communities, as this, it was felt, would minimise risks of misleading mechanistic analyses and assumptions. It was suggested that the list of issues and recommendations should be provided to CCD committees in the pilot countries with a view to obtaining feedback from different levels and stakeholders (local to national) that would help guide LADA development.
There was general agreement that the work should be based on existing, proven technologies and approaches of assessment and development, and that testing and validation should focus on their applicability and effectiveness for LADA. The five groups of capital, as used in the sustainable livelihoods concept (natural, human, social, physical, and economic), were felt to be a useful basis for structuring and analysing the several kinds of information to be collected.
Four categories of issues and questions were discussed by the Technical Advisory Group:
It was noted that the assessment would cover two complementary general kinds of information, with dissimilar characteristics and modes of aggregation and generalisation: a) stratified or quantitative outputs and b) conceptual, issues-based information which is generally more qualitative, complex and multifaceted.
On the question of how LADA could meet the interests and priorities of local land users, the discussion identified the need to enable and empower communities to look at and analyse their resources, conditions and objectives in relation to wider environmental concerns, and to help them look at their longer-term and communal interests and opportunities. In this regard, capacity building and conflict resolution mechanisms were considered important. Participatory rural appraisal and other participatory diagnostic methods supported by a multi-disciplinary team would also be essential to better understand constraints, opportunities and perspectives of the range of local stakeholders (including for example, local and wider power relations). Immediate feedback of the results of any interpretation by the team to the local counterparts is considered a prerequisite to build trust, to retain interest and empower those holding local knowledge, to strengthen local stewardship mechanisms and support continued stakeholder cooperation. Once a LADA method of participatory diagnosis will have been tested and validated, appropriately trained teams including members from an advisory or extension service and, for example, a soil survey institute could extend the coverage over more sites in a country.
Discussing what kinds of information would be useful to global stakeholders, the meeting recognised that the GEF process, for example, should be served by information on the links between land degradation or rehabilitation and global environmental benefits, in particular in regard to international waters, carbon sequestration (above- and below-ground) and biodiversity, including soil biodiversity.
Various biophysical and socio-economic examples of indicators were discussed, applicable at different resolutions (scales).
It was suggested that, where possible, selected indicators should be of interest for local communities as well as globally: a good example is soil carbon, in view of its relationship to soil quality (moisture and nutrient retention, reduced erodibility) as well as water quality. It is also necessary to understand how local land use and land management practices affect factors such as water quality and availability, soil productivity, ecosystem resilience and how they affect global carbon stocks, GHG emissions, etc. In addition, there is a need to link, for example, impacts on the hydrological cycle from soil water to the groundwater table, to streamflow, to water quality. Observations and interpretation of remote sensing data can be backed up by site-specific data, for example from runoff plots and erosion monitoring. Seasonality is also recognised as an important factor in regard to land use and management practices that will require several measurements per year.
It was noted that maps and analyses of certain variables can be used to facilitate discussions and a two-way exchange of information both to build trust and empower local communities and to compile more qualitative and historic information on trends, impacts, responses and options. Emphasis was placed on effective participatory processes, in collaboration with experienced actors on the ground, including NGOs. In this regard the work of SANREM CRSP (University of Georgia) on landscape-lifescape analysis was noted as well as the work in Mexico on sustainability by Martha Astier et al.
The meeting discussed the issue of a sound selection strategy of pilot sites and communities, the local information from which should be representative for significant areas and avoid bias. Stratification criteria identified include the agro-ecology; the land-use system; the kind and rate of current degradation (or improvement); the degree of human influence on degradation; the degree of rehabilitation potential (taking into account social capital); and the social and economic change dynamics, e.g. in population, land use, and livelihoods. Some pilot sites should be located where rehabilitation or improvement is ongoing or has been successful.
Desirable features of a pilot site (but which might in certain cases make it less representative) would be the availability of historic information; the presence of a functioning advisory or extension service, active NGOs or other potential partners; and no evidence of earlier, extractive surveys. Recognising that certain pilot countries had already been identified based on country interest and ongoing programmes (China, Senegal, Argentina, Tunisia), it was agreed that the number of pilot sites should not be limited but that there should be core pilots and others that would feed additional information into the process. South Africa was suggested as a possible pilot country. Linkage with the MA, Millennium Assessment of Ecosystems (goods and services and trends) was noted and the aim for LADA to feed into the MA (which has a 4-year time span).
LADA should explore which options for prevention, rehabilitation or stabilisation of land degradation fit within a sound, common philosophy of land improvement and management, yet to be clearly defined and agreed. The principles of conservation agriculture may be a good basis, even though its implementation requires adaptation to different climates, ecosystems and land uses. Preconceived assumptions that all degraded land should be rehabilitated would be counter-productive: the feasibility of rehabilitation should be determined by realistic cost/benefit analysis combined with consideration of cultural, heritage and other local values and know-how regarding land resources. The perspective in which LADA should be grounded is sustainable improvement of human livelihoods through stabilising, improving or rehabilitating land resources. The dual landscape-lifescape perspective developed by SANREM-CRSP (University of Georgia) was cited as a valuable approach.
As an example of the dynamics and interrelationships, three interconnected processes would need to be considered for pastoralism in drylands to reach sustainability: out-migration, which is generally ongoing; improvement of local livelihoods outside pastoralism; and improvement of the land and the livestock system. Since populations in many dryland areas face extreme poverty, the lack of risk-taking capacity and the dearth of obvious options for development need to be recognised. The joint FAO and World Bank global study “Farming Systems and Poverty: improving farmers’ livelihoods in a changing world”, was cited as a useful reference, which could be further refined at national level.
LADA should identify those aspects of capacity building that will most effectively and rapidly contribute to the assessment process, including the methodological development, and the LADA goals – in particular, the underlying goal to increase the effectiveness of the several global instruments, such as the CCD, at local and national level. The ongoing decentralisation process in many countries emphasises responsibilities at local levels, hence local capacity building is a priority which should include inter alia: goal setting, ecosystems analysis, developing options for intensification and better land management, and conflict resolution and negotiating use of land by multiple users. Local authorities and communities should be empowered to address short-term and long-term issues, to develop local action plans and to plan and allocate funds with a long-term perspective. This will require the development and implementation of enabling policies and support mechanisms (financial, technical, information). Strong capacities at local levels will provide sound support for the implementation of national action plans and help mobilise resources to be applied both nationally and locally.
Capacity building thus should also address the reciprocal linkages between local communities and Government. The GEF-UNU project on People, Land management and Environmental Change (PLEC) was cited as an example that has brought farmers’ insights into politicians’ and decision-makers’ perceptions; the SARCCUS model was also effective in this regard. A further example is the Integrated Pest Management (IPM) process, whereby farmers’ conviction and lobbying have brought about major policy shifts in some countries. It was noted that the extremely limited resources of many government institutions are an important inhibiting factor in the implementation of strategies, programmes and national action plans. Capacity building therefore should not be limited to training but should also include measures to alleviate this constraint.
Both nationally and internationally, a multidisciplinary group of experts should be identified to guide the capacity-building process, for example through study tours, an induction training programme, and at local level through farmers’ field schools and other participatory approaches.
LADA should devote significant efforts to the dissemination of knowledge and insights on land degradation and rehabilitation. On the basis of the identification of successes and failures at different scales and the analysis of the processes and formulation of lessons learnt, this would lead to policy advice and promote increased coherence among the diverse policies pursued by Government ministries and departments. The past structure of SARCCUS suggests a way in which inter-country collaboration and information sharing might be facilitated, and regional recommendations, based on technical information, might be provided in support of Governments’ decision-making processes.
LADA should facilitate a cultural learning process on land husbandry and its improvement, since the links between the increasingly urban populations and the land have been weakening in many countries. The broad-based Australian Landcare movement and its associated public relations institution have proved successful and may be a useful model for adaptation in other countries. LADA should build up a knowledge base to support the emerging willingness of nations and the international community to pay for countering land and water degradation – a willingness that has grown out of the increased understanding and awareness of the wider environmental and social as well as economic benefits. The costs involved in improving the situation are likely to be significantly lower than in the past, when engineering solutions to land degradation were still dominant. The main costs would be in assisting people to adopt an agronomy-based, ecologically sound approach to better land husbandry and to adapt it to their needs and conditions.
Linkages and working relationships should be promoted through discussion with partners, both direct and through electronic consultation on different aspects and through further expansion of the LADA Web site. LADA should build up an ecology of disciplines: starting with common goals, build ongoing working relationships among individual natural and social scientists and among different institutions. The role of natural resource economists is considered crucial in the LADA process and in the interdisciplinary cooperation. Working relationships should include existing movements, programmes and networks on different aspects of land and water management; and national and (sub)regional institutions, such as appropriate SADC or CILSS institutions. International partners should include CGIAR centres such as ICRISAT, ICARDA and ILRI.
While two Ministries, Agriculture and Environment, would have a major role, the scope of a national LADA is wider than research and technical ministries, and should also involve Finance and Planning Ministries, as well as the Prime Minister’s office.
Near-term activities necessary to bring the LADA process forward include: the preparation of an issues paper to stimulate discussion and commitment by different partners, including Governments, networks, NGOs; the expansion of the LADA Web site with all information, reports and links becoming available; building thematic working groups on different aspects including methods, data acquisition, institutional relations and partnerships. In addition the Technical Working Group recommended the preparation of a LADA presentation for relevant meetings and conferences – in particular, as a side event at the Earth Summit + 10 in Johannesburg, September 2002, well coordinated with the several Convention secretariats that will have a presence there.
1. The pressure-state-response model will be valuable; however, it should be complemented by less mechanical approaches that address, for example, social dynamics and policy, institutional and cultural dimensions as well as ecological and economic parameters, in order to provide a balanced analysis that does justice to the complex contextual situation on the ground.
2. The land degradation assessment should cover two kinds of information:
The sustainable livelihoods concept, based on five groups of assets or capital (natural, physical, human, social and economic) may prove a useful basis for structuring and analysing the information.
3. During the pilot study, methods will be tested to link information needs and priorities of different stakeholders (local to global levels), for example, linking local decision-makers with national decision-makers to enhance consideration of local insights and perspectives in policy development and planning. The resulting information and analytical tools should enable better policies to be defined to reverse negative. The work should, to the extent possible, be rooted in assessing the impacts of actual land use, technologies and practices and on validating existing assessment and development approaches.
4. The selection strategy of pilot sites should be representative for significant land degradation situations, taking into account biophysical and socio-economic parameters. Stratification criteria could be inter alia: agro-ecology, land use systems, kind and rate of current degradation (or restoration), degree of human and/or livestock pressure, degree of rehabilitation potential, social and economic change dynamics of the area, and where possible, presence/capacity of extension system, NGOs and potential partners in the area and the historic information base.
5. The LADA project would concentrate on capacity building and conflict resolution mechanisms which will empower local stakeholders (communities and local authorities) to look at and analyse their resource management strategies and development plans in relation to wider environmental concerns and long-term interests. Such interests include protection/rehabilitation of water resources, carbon sequestration and biodiversity conservation and sustainable use, including soil biodiversity.
6. Participatory rural appraisal processes and multidisciplinary diagnostic methods would be essential for stakeholder analysis of constraints and opportunities and identification of ways and means, through improved resource management strategies and actions and support mechanisms (technical, information, financial, policy), to match local, national and global goals. A dual landscape-lifescape analytical approach was considered useful.
7. Multidisciplinary processes and partnerships are essential to build up an ecology of disciplines and strengthened collaboration at all levels (i.e. among natural and social scientists, resource economists, and various institutions and networks). The project in its methodological development would work on standardising key indicators (qualitative and quantitative) of land degradation and sustainability, using simple indicative biophysical and socio-economic parameters that are widely applicable. In selecting indicators, emphasis should be placed on the need to link land use/management practice with land resource status and trends and to link different scales/levels, i.e. use of remote sensing and local measurement. The temporal dimension is also important in determining frequency of measurements (e.g. seasonality).
8. LADA would devote significant efforts in the dissemination of knowledge and insights on land degradation and rehabilitation. This could be initiated through, inter alia: the preparation of a LADA issues paper to facilitate wide consultation and partnership development at various levels (local, country level, regional networks, research and development partners); thematic reviews; the identification of successes and failures and analysis of lessons learnt; expansion of the LADA Web site and electronic consultations; and presentation of LADA as a side event at the EARTH Summit+10 conference. This should contribute to raised awareness of the multiple benefits and increased commitment of governments (agriculture, environment, finance, planning etc,) rural and urban populations, and the international community to invest efforts and resources in countering land and water degradation.
9. LADA will ensure liaison with existing technical advisory bodies such as STAP and technical groups under CCD, NAPs, the CBD liaison group on biodiversity in drylands (currently being established), CG centres and regional partners and so forth.
10. LADA outcomes, while focusing on assessment, should strengthen capacities at all levels to implement strategies and actions to counter land degradation and in this regard it should establish links with programmes and projects that can help meet expectations of stakeholders through implementing remedial actions. DFID expressed its interest in providing support in enhancing the application of the sustainable livelihoods approach through linkages with the ongoing DFID-funded sustainable livelihood programme in FAO.
1. Ms. Tengberg opened the first session of the Steering Committee Meeting by welcoming all participants and proceeded to receive suggestions for the establishment of the Committee according to the provisions in the Project Document.
2. A provisional Steering Committee was established with as confirmed members GEF/ UNEP, Mr Koohafkan (FAO), Mr Cissoko (UNCCD), the Global Mechanism of the UNCCD and UNDP. Provisional members included the donor community (two members to be identified), national representatives (China, Argentina and Senegal), technical experts (Messrs Stocking and Pretty) and institutes and organisations (ISRIC, the Millennium Assessment), the NGO community (Landcare Australia with other NGOs to be explored), and Regional CCD-linked organisations (CILLS and SADDC).
3. The IFDC and the European Commission were welcomed as observers in the Steering Committee.
4. Terms of Reference for this Steering Committee were agreed upon.
5. The Committee would meet at least once a year and keep contact via e-mail for internal communications and via a LADA Web site for more public exchanges.
6. It was noted that the harmonisation process between the various global assessments (GIWA, Millennium Assessment, GEO, IPCC, WOCAT) and LADA will be continuously kept in view.
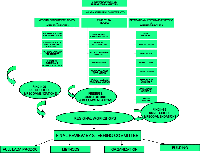
7. A flowchart was produced illustrating the major steps of the PDF-B process (Figure 1).
8. Terms of Reference for each activity are to be prepared and the Steering Committee should be invited to review these, including the institutes and experts to be involved in the execution of these reviews and studies.
9. A gap analysis would be included in the various data and methodology reviews and criteria would be provided that would permit to arrive at a priority setting for indicators and approaches to be followed.
10. After a brief discussion it was agreed that the acronym LADA would be maintained, it being understood that the project would also include the assessment of rehabilitation. FAO clearly indicated that additional support and funds would be sought to strengthen national capacities and in particular to promote rehabilitation of degraded areas.
11. Mr Per Ryden’s suggestion that a brochure or a flyer be prepared to inform the CCD community and the target groups of LADA (farmers, policy makers, donors, the private sector and GEF) of the objectives, timeframe and sustainability of the LADA project was very much supported.
12. The UNCCD Convention defines the geographical boundaries of the drylands and that LADA is specifically and by priority is aimed at these dryland regions. However, it was recognised that large watersheds could go beyond that and that in the final analysis the results of LADA should also be applicable globally.
13. Pilot studies at the country level (Senegal, China and Argentina) will have the specific objective to test methodologies for land degradation assessment, building on their own national experiences and adapted to the national context. This should lead to more innovative methodologies of which the cost-effectiveness and replicability should be of consideration. This should contribute to the development of a full LADA project strategy. Tunisia will also be considered as a pilot country for PDF-B, but with resources from FAO and Tunisia, outside the PDF-B budget.
14. Mr Cissoko chaired the last session focusing on the role of CCD’s related regional networks and NAP national focal points. Mr Cissoko explained that national focal points act as a gateway between the CCD and the governments. Regional CCD Workshops have been held or are planned for each region into which the LADA project progress could be dovetailed.
15. The European Commission stressed the importance of closer links between the LADA project and the CCD through the national focal points and UNDP suggested that the latter could also form the link with the farmer communities for the project. It was stressed that the principle of subsidiarity will be respected in all LADA activities and particularly in the area of national capacity building.
16. Mr Lantieri, after noting the importance of the private sector as a partner, requested that the national information systems on land degradation of the UNCCD National Action Programmes (NAPs) should not be duplicated. He also suggested involving NAPs and regional organisations.
17. Mr Perez-Trejo, Manager of WAICENT, gave a demonstration of how web-based platforms could be created that would permit to make a link between the local knowledge of farmers and research results.
18. It was noted that, in an ideal case, countries listed in all five CCD-Annexes would be covered by regional workshops, but given budgetary constraints and under the provisions of the project document, three regional workshops will be held with priority given to the African region. In principle the regional workshops should be held near the end of the PDF-B, but earlier occasions for dovetailing other workshops would certainly be used.
19. The European Commission made a particular call for inclusion of Annex 4 and 5 countries. USAID offered to organise a regional workshop covering North America and the Caribbean in a workshop planned in Mexico.
20. The Swedish observer noted the need for a closer link with IPCC in view of the relationship between land degradation and greenhouse gas emission.
21. The Committee noted that the financial engagements of all parties as reflected in the document were taken as approved. The European Commission did not exclude the possibility of contributing in the future, particularly towards a LADA workshop aimed at Annex 5 countries.
The findings of the Technical Advisory Group were discussed in the final plenary session. Important issues discussed were the need for LADA to focus on degradation assessment, including the identification of ways and means to address and improve the situation; and in order to meet raised expectations of local communities and stakeholders, the need to establish strong links with non-LADA activities that would support the implementation of remedial actions – for example, FAO TCP projects for capacity building (policy and legal, institutional and technological interventions) and other Donor programmes.
The Minutes of the Steering Committee were adopted. DFID expressed its interest in providing support in enhancing the sustainable livelihoods approach. The meeting was closed by Mr K. Yoshinaga.
Figure 1
The major steps of the PDF-B process
