This module embraces the sequence of activities and procedures for assessing and estimating the carbon stock in both aboveground and belowground biomass (soil and biomass).It is broken down into stages for both pools. First,the assessment of the carbon stock in the current land-use pattern is carried out.Then,the generation of scenarios of potential land uses and their CSPs are formulated.It is assumed that the geographic area of concern (i.e.the watershed or administrative unit) has been identified and that its boundaries have been delineated in a topographic base map or corresponding cartographic materials,and that the method attempts to make full use of existing databases and analytical systems (e.g.FAOs AEZ,AEZWIN,SOTER and SDB).
Assessment of carbon stock and sequestration in present land use
The details of the methodological steps are explained in terms of the two main pools or compartments: aboveground and belowground.
Figure 1 illustrates the procedures involved and the relationships between them. The component procedures in Figure 1 are generalized conceptually to some extent so that they can be used here as a schematic guide to methods. Thus, they allow for some flexibility in substitution and replacement according to available resources and technology. For example, the remote-sensing component in Figure 1 can be substituted or complemented by a reliable field sampling and the use of air-photographs. Similarly, the use of band ratio indices, i.e. Normalized Differential Vegetation Index (NDVI), is not necessary and sufficient for the estimation of biomass. They could be replaced by another index, e.g. Green Vegetation Index (GVI) or a mechanism such as regression equations for biomass estimation, developed in situ. In this sense, the charts attempt to illustrate the methodology and procedures and they should be taken with that degree of flexibility. They indicate activities and their possibilities, rather than dogmatically strict methodological paths.
FIGURE 1 - Assessment of carbon stock in present land use

Estimation of aboveground biomass
Detailed estimations of biomass of all land cover types are necessary for carbon accounting, although reliable estimations of biomass in the literature are few. Biomass and carbon content are generally high in tropical forests, reflecting their influence on the global carbon cycle. Tropical forests also have great potential for the mitigation of CO2 through appropriate conservation and management (FAO, 1997). The biomass assessment methods described here are not restricted to forests, agriculture or pastures. They assess the present biomass regardless of cover type. Thus, they may be applied to areas where trees are a dominant part of the landscape, including closed and open forests, savannahs, plantations, gardens, live fences, etc., as well as to agricultural and pasture systems, including all kinds of crop rotations, mixes of crops, trees and pastures. The biomass of all the components of the ecosystem should be considered: the live mass aboveground and belowground of trees, shrubs, palms, saplings, etc., as well as the herbaceous layer on the forest floor, including the inert fraction in debris and litter. The greatest fraction of the total aboveground biomass in an ecosystem is represented by these components and, generally speaking, their estimation does not present many logistic problems.
Biomass is defined here as the total amount of live organic matter and inert organic matter (IOM) aboveground and belowground expressed in tonnes of dry matter per unit area (individual plant, hectare, region or country). Typically, the terms of measurement are density of biomass expressed as mass per unit area, e.g. tonnes per hectare. The total biomass for a region or a country is obtained by upscaling or aggregation of the density of the biomass at the minimum area measured.
|
BIOMASS is defined here as the total amount of live and inert organic matter above and below ground expressed in tons of dry matter per unit area. |
Remote sensing for aboveground biomass estimation
Remotely sensed data are understood here as the data generated by sensors from a platform not directly touching or in close proximity to the forest biomass. Therefore, these data comprise images sensed from both aircraft and satellites. Remote-sensing imagery can be extremely useful, particularly where validated or verified with ground measurements and observations (i.e. groundtruth). Remote-sensing images can be used in the estimation of aboveground biomass in at least three ways:
classification of vegetation cover and generation of a vegetation type map. This partitions the spatial variability of vegetation into relatively uniform zones or vegetation classes. These can be very useful in the identification of groups of species and in the spatial interpolation and extrapolation of biomass estimates.
indirect estimation of biomass through some form of quantitative relationship (e.g. regression equations) between band ratio indices (NDVI, GVI, etc.) or other measures such as direct radiance values per pixel or digital numbers per pixel, with direct measures of biomass or with parameters related directly to biomass, e.g. leaf area index (LAI).
partitioning the spatial variability of vegetation cover into relatively uniform zones or classes, which can be used as a sampling framework for the location of ground observations and measurements.
The use of band ratio indices such as the NDVI, GVI or other indices based on exploiting the discriminating power of infrared band ratios of chlorophyll activity in vegetation, requires relatively involved measurements of other morphological and physiognomic parameters of the vegetation canopy such as the LAI, and the presence of a strong relationship between the LAI and the NDVI, and the LAI and the biomass. The strength and the form of such relationships vary considerably with canopy type and structure, the state of health of the vegetation and many other environmental parameters. Much of the work reported in the literature about such relationships is still a matter of research (Baret, Guyot and Major, 1989; Wiegand et al., 1991; Daughtry et al., 1992; Price, 1992; Gilabert, Gandia and Melia, 1996; Fazakas, Nilsson and Olsson, 1999; Gupta, Prasa and Vijayan, 2000). Therefore, remote-sensing products are suitable as a framework for providing upscaling mechanisms of detailed site measurements of aboveground biomass on the ground. However, their usefulness is circumstantial and depends on the strength of the relationships found for a given geographicarea.
Classification of vegetation cover using multispectral satellite imagery
The procedures, techniques and algorithms for multispectral image classification are all well documented in the remote-sensing literature and are also beyond the scope of this report. In summary, the steps comprise:
multispectral image acquisition (usually Landsat Thematic Mapper (TM) bands 1, 2, 3, 4, 5 and 7) and image enhancement (stretching and filtering), corrections (geometric and radiometric) and georeferencing (registration).
creation of false colour composite (FCC) images, typically TM3 (red), TM4 (short-wave infrared) and TM5 (near infrared).
selection and sampling of training sites on the image, inspection of clustering of pixels of such training sites in the feature space and selection of a classificatory algorithm for the supervised classification.
supervised classification consisting of using reflectance values from training sites and classes assigned to them in order to expand the classification to the rest of the FCC image, through the classificatory algorithms. An optional additional step is the conversion of the resulting classified image (in raster format) to vector format (raster-to-vector conversion) in order to create a polygon map of vegetation classes. Typically, the training sites should correspond to places on the ground where the vegetation cover type has been observed, recorded and validated.
FIGURE 2 - Estimation of biomass and carbon in aboveground pool of present land use

FIGURE 3 - Procedures for generating a land cover class map from multispectral classification of satellite images

The accuracy of the resulting vegetation map is a function of:
the complexity of the mix of species in the crop, vegetation or forest cover and the complexity of the spatial variability of the cover in the area;
the selection of the training sites and the degree to which they are representative of vegetation classes on the ground;
the adequacy of selection of the classificatory algorithm as a function of the nature of the clusters formed by the training sites and the types of histograms of radiance values of each image band used in the classification.
The generated vegetation map should display the spatial variability of major vegetation or forest cover classes in the area of concern as classes in raster or grid-cell format, or as polygons in vector format. Figure 2 shows the methodological framework for aboveground biomass estimation. Figure 3 illustrates the specific steps in the generation of a land cover vegetation map from multispectral satellite image interpretation.
Classification and mapping of vegetation cover from air-photograph interpretation
These techniques preceded the analysis and interpretation of satellite images. They have been standard procedures in the identification of vegetation classes and forest stands in conventional land cover mapping and forest inventory work in most countries. Therefore, this report does not describe them in detail. Together with field sampling and validation, air-photograph interpretation using photo-patterns, texture, tone and other photographic characteristics as well as the stereoscopic vision and the use of the parallax bar serves to delineate classes of crop or vegetation cover or forest stands. These boundaries of classes are later transferred to a map, creating mapping units, which in turn can be digitized into a GIS, so creating a vector polygon map. The end result of this procedure is comparable with that obtained from the interpretation and classification of satellite images. The accuracies of one or the other vary depending on the expertise of the photo-interpreter, the density of field samples used for validation and on how representative they are of the variability of vegetation classes.
Both procedures, multispectral satellite image interpretation and air-photo interpretation, only lead indirectly to aboveground biomass estimation. The literature reports a range of variants to such procedures. These procedures range from conventional forest inventory based on ground measurements of the dimensions of individual trees (allometric measurements), to the use of yield tables, regression equations and to measurements derived from a range of sensor platforms (e.g. Foody et al., 1996; Kimes et al., 1998). All of them have in common the need for validation of estimates by means of ground measurements of tree geometries and volumes.
In this report, remote-sensing methods and ground-based methods are considered part of the same procedure. Therefore, they are used in combination. Remote-sensing techniques are regarded here, in combination with spatial interpolation and extrapolation techniques, as mechanisms for upscaling and downscaling estimates to areas of different sizes. They also provide a useful spatial framework for field sampling. For many practical and logistical reasons related to the availability and cost of remote-sensing materials in the developing world, the emphasis in this report is on the attainment of ground measurements, which serve as the basis for validation of all other estimation procedures, including remote sensing.
Multipurpose field surveys and sampling design
The sampling design for the collection of aboveground biomass data should be a multipurpose one in order to realize efficiencies in data collection and minimize costs. That is, the sites that are used to take measurements for aboveground biomass estimation should also be used for biodiversity and land degradation assessments through the observation of its indicators. The multipurpose character of the sampling design demands that it should provide data for:
aboveground biomass estimation: morphometric measurements of standing vegetation; stem and canopy of various strata of trees and shrubs, as well as debris, deadwood, saplings, and samples of herbs and litter fall;
biodiversity assessment: plant species identification and quantification for calculation of plant diversity indices;
land degradation assessment: site measurements and observations of relevant indicators of the status of land degradation.
Sampling quadrats of regular shape of dimensions 10 × 10 m, 5 × 5 m and 1 × 1 m, nested within each other, were defined as the units for sampling the landscape and measuring biomass, biodiversity and land degradation. The dimensions of the quadrats coincide with recommended practice in the ecological literature and represent a compromise between recommended practice, accuracy and practical considerations of time and effort. Figure 4 illustrates the nesting of the quadrats.
FIGURE 4 - Quadrat sampling for biomass, biodiversity and land degradation assessments

|
QUADRAT DIMENSIONS |
USE OF QUADRAT IN MEASUREMENTS AND SAMPLING |
|
10 × 10 m |
Morphometric measurements of the tree layer. |
|
Measurements of trunk and canopy of trees and large deadwood. |
|
|
Identification of tree species and individual organisms within a species for biodiversity assessment. |
|
|
Site measurements and observations for land degradation assessment. |
|
|
5 × 5 m |
Study of the shrub layer. |
|
Morphometric measurements of the shrub layer. |
|
|
Measurements of stem and canopy and small deadwood. |
|
|
Identification of shrub species and individual shrub organisms within species for biodiversity assessment. |
|
|
1 × 1 m |
Sampling of biomass of herbaceous species and grasses, above- ground and roots, litterfall and debris for drying and weighing to determine live and dead biomass. |
|
Counting of herbaceous species and number of individuals within species. |
The design of nested quadrats of different sizes (Figure4) obeys requirements for measuring and counting vegetation of different sizes and strata, and for collecting debris and litter for estimation of biomass. Table1 indicates the designated use for eachquadrat.
Plates 1-4 illustrate the use of the nested quadrats by decreasing quadrat size.

PLATE 1 - Sampling a 10 × 10 m quadrat,concentrating on the tree layer and land degradation assessment

PLATE 2 - Work in the 5 × 5 m quadrat concentrating on the shrub layer,deadwood and debris

PLATE 3 - Work in the 1 × 1 m quadrat concentrating on the herbaceous layer,both of crops and of pastures and litter sampling

PLATE 4 - Quadrat sampling concentrating on agro-ecosystems
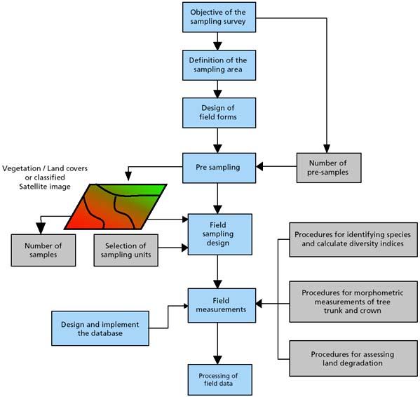
The sample sites and their location are selected through a number of activities. The goal is to obtain, at the lowest cost, a sample size and distribution that will provide data that are highly representative of the plant biodiversity, the spatial variability of aboveground biomass and the status of land degradation in the area studied. The process is complex because of the different spatial scales of variability of each variable of concern. Figure 5 illustrates a generalized flow chart of the sampling design.
Whether derived from multispectral satellite image interpretation or whether derived from air-photo interpretation and transformed into a raster or a vector map, the vegetation or land-cover classes map serves as the basis for stratification and allocation of the sampling sites to land cover classes, also referred to here as strata. A stratified random sampling design with probability of sampling sites allocated to a polygon or class proportional to size of the area covered by each land cover class (stratum) is considered appropriate for the sampling framework and the location of sampling sites in the field survey. Each of the strata is defined by a land cover or vegetation type. The tools for defining strata include classification of satellite imagery, photo-interpretation of air-photographs as well as pre-survey ground observation and measurements (i.e. establishment of training sites) for supervising and verifying the goodness of the classification.
FIGURE 5 - Processes and activities in the sampling design of field surveys of biomass,biodiversity and land degradation

The definition of variables to be observed or measured is a central part of the survey design.
These variables are grouped in three classes:
abiotic or site factors, including elevation, slope, aspect, local physiography, soil type and type of disturbance;
biotic factors, including aspects of terrestrial flora, relevant to both biomass measurement and biodiversity (the latter include vegetation type, state of succession, number of species in different layers and the number of individuals for each species in different layers);
land degradation factors, including the relevant indicator variables to be measured or observed for physical, chemical and biological land degradation.
Field data forms are designed and printed for each of the three areas of concern to the field sampling, namely: aboveground biomass (morphometric measurements), biodiversity indices and land degradation indicators. The field forms contain spaces for entry of data on the relevant variables in each of the three aspects of concern. Chapter 6 presents examples of these field data forms.
The morphometric measurements and the diversity of plants in two different landscape element types (strata) are discriminated. That is to say, dissimilarities within types of strata (polygons) should be significantly lower than those between them. The following statistical model depicts the partition of variability into sources and should be used for testing hypotheses during data processing using a one-factor analysis of variance (ANOVA) design. Normality and homogeneity of variance must also be tested:
Yij = m + vti + e ij
where, for example in the case of biodiversity indices: Yij is number of species or abundance in the j-th forest stand within the i-th type of vegetation (stratum); m is the general mean of all strata; vti is the effect of i-th vegetation type on morphometric or plant diversity measurements; and eij is the error in the j-th stand within the i-th type of vegetation(stratum).
The target level of accuracy for this sampling design should be set to 95 percent reliability and 5 percent error in the estimations.
The sample size must be determined for each stratum. However, typically, there is no prior information about the variance of the variables to be studied (i.e. morphometric measurements, number of species, abundance, etc.). Therefore, two steps should be taken to obtain the field information:
pre-survey estimation of the prior-variance. This first step leads to a subjective determination of the pre-survey sample size.
calculation of the number of samples for each stratum. The sample size is calculated by using the prior variance obtained from pre-survey and then using standard statistical formulae based on the prior variance of the variable of interest.
It is recognized that variables such as the total number of plant species would require the compilation and computation of saturation curves of species versus number of sampling quadrats in order to establish the total number of quadrats that would represent the variability of plant species population. This is a standard procedure in plant and landscape ecology work and the assessment team should aim at attaining such curves except where there are strong economic or logistical constraints.
The sampling sites (quadrats) are located in the field by selecting coordinate pairs randomly for each site with a random number generation device, after determining the number of sampling sites in each stratum or vegetation/land cover class. The number of samples for each stratum is selected proportional to its extent, using the vegetation map. The coordinate pairs of each site are located in the field with a global positioning system (GPS).
It is possible that more than one stratum of trees could be found within each vegetation type, particularly in tropical areas. This variability can be recognized by recording the number of canopy layers present at each quadrat of 10 × 10 m. Within each layer defined by either height or state of succession, for all trees, the number of plants by species should be recorded for each of the layers considered. For example, in a tropical forest in which three canopy layers have been observed, in the first layer, trees of 20 m and higher should be measured; in the second layer, trees between 10 and 20 m, and in the third layer, trees less than 10 m high.
One of the most difficult tasks in practical fieldwork is the identification of the species on the ground. Owing to practical constraints, it is not possible to collect plants with all the morphological components needed for identification in a herbarium. Therefore, the knowledge of local people who have been working and living in or near the forest should play an important role in data collection. Local people can identify species accurately using local or even botanical names. This provides a useful alternative to the inclusion of a full-time botanist in the multidisciplinary team conducting the study. However, wherever possible, validation procedures should be set up in order to calibrate the validity of the method for identifying species, by collecting samples for botanical identification in the herbarium.
Finally, data should be collected in an organized and systematic fashion. A digital database system can be designed ahead of time and modified later in view of the realities in the field in order to facilitate data entry into the databases to be linked to data processing software, computer modelling and GIS. A commercially available database management system (DBMS) could serve for this purpose. This software should be customized to reflect the information needs of the project. Common DBMS software packages could be useful for storing and later processing the fielddata.
Calculation of aboveground biomass from allometric methods
The aboveground biomass is estimated from the field measurements at specific sites (quadrats) with which the landscape was sampled in the area or watershed of concern. These are described above. Here, the procedural steps for the calculation of aboveground biomass from such field data are described.
In order to be able to calculate aboveground biomass in a watershed, the following steps concentrate on the forest layers. For methodological convenience, the calculations of trees and shrubs are divided in two sections according to tree morphology:
calculation of biomass for trunk or stem;
calculation of biomass for canopy or crown.
This distinction is necessary because different procedures and approaches for estimation are used in each case. In each quadrat of 10 × 10 m the following allometric measurements are obtained from field sampling of each tree within the quadrat boundaries (Figure 6):
tree height (H),
diameter at breast height (DBH),
diameter of canopy or crown in two perpendicular directions, termed here for convenience length (L) and width (W),
height to the base of the crown (Hc),
percentage of foliage cover in the crown or canopy (Fc).
FIGURE 6 - Allometric measurements in forest vegetation within the sampling quadrat,10 × 10 m

Here, two options are presented in terms of approaches to calculating trunk and canopy biomass. The selection of the approach depends to a large extent on the conditions and tools available during data collection, and therefore on the variables measured and the degree of accuracy required. The two approaches are:
the allometric method,
the linear regression equations method.
With the allometric method, consideration must be first given to the basal area (Ab) of the trunk. Where this has been recorded with conventional forest inventory equipment, the section below should be disregarded. Where the basal area has not been measured in the field, it can be estimated by:
Ab = P × r2
where: P= 3.1415927; and r is the radius of the tree at breast height (0.5 DBH).
With Ab, the volume (V) in cubic metres can be calculated from:
V = Ab × H × Kc
where: Ab is the basal area; H is the height; and Kc is a site-dependent constant in standard cubing practice used in forest inventory (e.g. in Texcoco, Kc = 0.5463).
Using the calculated volume of the trunk, total trunk biomass in kilograms may be calculated by multiplying by the wood density (WD) corresponding to each tree species measured:
Biomass = V × WD × 1 000
The linear regression equation approach requires the selection of the regression equation that is best adapted to the conditions in the study area. Linear regression models have been fitted to data in various situations of variable site and ecological conditions globally. The work done by Brown, Gillespie and Lugo (1989) and FAO (1997) on estimation of biomass of tropical forests using regression equations of biomass as a function of DBH is central to the use of this approach. Some of the equations reported by Brown, Gillespie and Lugo (1989) have become standard practice because of their wide applicability. Table 2 presents a summary of the equations, as found in the specialized literature, including the restrictions placed on each method.
|
AUTHOR |
EQUATION |
Restrictions: DBH and climate based on annual rainfall |
|
FAO |
(FAO-1) Y = exp{-1.996 + 2.32 ×
ln(DBH)} |
5 < DBH < 40 cm |
|
FAO |
(FAO-2) Y = 10 ^ (- 0.535 + log10 (p × r2)) |
3 < DBH < 30 cm |
|
FAO |
(FAO-3) Y = exp{-2.134 + 2.530 × ln
(DBH)} |
DBH < 80 cm |
|
Winrock (from Brown, Gillespie and Lugo, 1989) |
(Winrock-1) |
DBH ³ 5 cm |
|
Winrock (from Brown, Gillespie and Lugo, 1989) |
(Winrock-DH) |
DBH > 5 cm |
|
Winrock (from Brown Gillespie and Lugo, 1989) |
(Winrock-DHS) |
DBH > 5 cm |
|
Luckman |
Y = (0.0899 ((DBH2)0.9522) × (H0.9522) × (S0.9522)) |
Not specified |
Note: p = 3.1415927; r = radius (cm); DBH = diameter at breast height (cm); H = height (m); BA = J × r2; and S = wood density (0.61).
Using any of these methods, tree biomass can be estimated by applying the corresponding regression equation. Plots of tree biomass estimates by DBH using the various regression equations for different types of cover type can be generated to illustrate the variations in predictions from each of the regression equations listed in Table 2.
Where only the biomass of the trunk has been estimated (e.g. by allometric calculations), the biomass of the crown (canopy) will need to be estimated and added to the biomass of the trunk. The first step is to estimate the volume occupied by the canopy. Given the variability of shapes of tree crowns from one species to another and even intraspecific variations from one individual tree to another, some generalizations need to be made for estimation purposes in regard to the variations in canopy density given by the aerial distribution of the branches and their foliage. The methods used represent reasonable approximations under the current practical circumstances of estimation. The crown or canopy volume can then be estimated by a function depending on the geometrical properties of the shape of the crown, as indicated in Table 3.
The volume of the crown estimated by the equations in Table 3 is the gross total volume. In reality, much of this volume is empty space. The actual proportion of the volume occupied by branches and foliage is estimated by standing beneath the canopy or crown, beside the trunk, and obtaining a careful visual appreciation of the canopy structure. This proportion is then used to discount the air space in the crown volume: solid volume = V (m3) × proportion of branches and foliage in crown volume.
|
Approximate shape of the crown |
Equation |
|
Conical |
|
|
Parabolic |
|
|
Hemispherical |
|
Where possible, samples of branches and foliage should be taken to the laboratory in order to proceed with the determination of WD and dry matter in foliage. This ensures a more realistic approximation of biomass, leaving the estimation of foliage density as the only more subjective element in the estimation.
Literature pertaining to the calculation of WD of the crown is scarce. For the methodology presented here, a conservative approach is taken. Where the WD value of the tree is known, this value is divided in half to give an approximation of the density of leaves and small branches in the crown. Where the WD is unknown, then half the average for the WD values found for species in the quadrat plot or even in the same mapping unit or land cover polygon isapplied.
Calculation of total aboveground biomass
Total biomass is calculated for each tree in the sample quadrat by the addition of the trunk and crown biomass estimates, then summing the results for all trees in the sample quadrat. This value can then be converted to tonnes per hectare. To the tree biomass estimate in the 10 × 10 m quadrat, the estimates from shrubs, deadwood and debris measured in the nested 5 × 5 m quadrat need to be added. Shrub volume is estimated in a similar way to that of the trunk of trees, by calculating the volume of the stem. However, considerable reductions in wood density are applied given the much larger moisture content in the green tissue of shrubs. Moreover, the contribution to volume due to foliage in the case of shrubs is considered negligible. Therefore, it is not considered in the overall estimation of total biomass.
The herbaceous layer, the litter and other organic debris collected in the field from the 1 × 1 m quadrat are taken to the laboratory, dried and weighed. The resulting value is the dry organic matter estimate per square metre. The resulting biomass calculation is then extrapolated to the 100 m2 of the largest quadrat. This last figure can then be added to the estimates of biomass of tree trunk and crown (canopy) calculated earlier. The resulting calculation should yield a value of total aboveground biomass for each of the field sampling sites (10 × 10 m quadrats).
Minimum data sets for aboveground biomass estimation
Given the importance of aboveground biomass for carbon accounting, and as these estimations are used to derive inputs into the modelling of dynamics of soil carbon (SOC), the certain minimum data sets should be gathered during field surveys.
Both the allometric and the regression equation estimation methods require the data in Table 4.
|
Variable / measurement |
Unit |
|
Tree height |
m |
|
Diameter at breast height |
cm |
|
Length of the crown |
m |
|
Width of the crown |
m |
|
Height to base of the crown |
m |
|
Proportion of branches and foliage in canopy volume |
% |
In addition, some specific information is required about the tree species in order to complete the data sets, namely:
wood density,
volumetric coefficient,
some method to readily calculate the density of wood plus foliage of the canopy with minimal field data.
These variables are the minimum data set for biomass estimation. They are easily obtainable and can be measured at low cost.
Estimation of belowground biomass
In any biological system, C is present in several known forms in pools and compartments. In terrestrial systems, it is convenient to divide these reserves into aboveground and belowground pools. This section is concerned with the belowground biomass pool.
Estimation of root biomass
Roots play an important role in the carbon cycle as they transfer considerable amounts of C to the ground, where it may be stored for a relatively long period of time. The plant uses part of the C in the roots to increase the total tree biomass through photosynthesis, although C is also lost through the respiration, exudation and decomposition of the roots. Some roots can extend to great depths, but the greatest proportion of the total root mass is within the first 30 cm of the soil surface (Bohm, 1979; Jackson et al., 1996). Carbon loss or accumulation in the ground is intense in the top layer of soil profiles (0-20 cm.). Sampling should concentrate on this section of the soil profile (Richter et al., 1999).
Non-destructive (conservation) methods rely on calculations of belowground biomass for similar types of vegetation and coefficients as reported in the literature. They are derived from the measurement of the aboveground biomass. Santantonio, Hermann and Overton (1977) suggest that the biomass is close to 20percent of the total aboveground biomass and indicate that the majority of the underground biomass of the forest is contained in the heavy roots - generally defined as those exceeding 2mm in diameter. However, it is recognized that most of the annual plant growth is dependent on fine or thin roots. The data available and recorded in the literature are limited, owing to the high costs involved in the collection and measurement of root biomass. According to MacDicken (1997), the ratio of belowground to aboveground biomass in forests is about 0.2, depending on species. A conservative estimate of root biomass in forests would not exceed 10-15percent of the aboveground biomass. A reasonable estimate from the literature is: belowground biomass = aboveground forest biomass × 0.2.
|
METHOD |
EQUATION |
APPLICABILITY |
|
Winrock |
Species × 5:1 |
Trees |
|
More loss than outlined in literature |
Shrubs |
|
|
Santantonio, Hermann and Overton (1997) |
BGB = Volume AGB × 0.2 |
Trees |
|
BGB = Belowground biomass |
Shrubs |
|
|
AGB = Aboveground biomass |
|
|
|
Kittredge (1944) |
log W = a + b log DBH |
Trees |
|
W = dry weight of tree component (roots) |
Shrubs |
|
|
DBH = Diameter breast height (1.3 m) |
|
|
|
a and b are regression coefficients |
|
|
|
Ogawa et al. (1965) |
log W = a + b log d2h |
Trees |
|
W = dry weight of tree component |
Shrubs |
|
|
d = DBH |
|
|
|
h = height of tree |
|
|
|
a and b are regression coefficients |
|
|
|
Unattributed |
log W = a + b log (d2+ h + d2h) |
Trees |
|
W = dry weight of tree component |
Shrubs |
|
|
h = height of tree |
|
|
|
d = DBH |
|
|
|
a and b are regression coefficients |
|
Where a satisfactory estimate of volume and DBH of the aboveground component of plants is available, this information can be used to derive an estimate of the belowground biomass. The accuracy of the estimates depend noticeably on the size and selection of the sample, as suggested by Kittredge (1944) and Satoo (1955), who proposed the use of allometric regression equations of the weight of a given tree component on DBH, such as those of the form:
log W = a + b log DBH
where W represents the weight of a certain component of tree, DBH is the diameter at breast height (1.3 m), and a and b are regression coefficients. Although this type of regression has proved useful in several types of forests (Ovington and Madgwick, 1959; Nomoto, 1964; Ogino, Sabhasri and Shidei, 1964), a more exact estimation can be made using DBH2h, where h is the height of the tree (Ogawa et al., 1965). Nevertheless, Bunce (1968) showed that the inclusion of height improved the estimation of dry weight of the tree component marginally. In some cases, another expression was preferred: DBH2 + h + DBH2h. The knowledge of the weight of the trunk can generally increase the accuracy of the estimation by virtue of its correlation with root weight (Ogawa et al., 1965). As for correlation with the weight of branches and leaves, the regression is consistent. However, it would vary with species and even between families of a single species. Age and density of stems has shown inconsistent associations with roots (Satoo, 1955).
The growth of roots in length can be considered similar to that of the branches using the radial increase of these when it is visible, although the thickness of the roots can change with age. Table 5 provides a summary of non-destructive methods.
Several methods exist to measure roots directly. These are essentially destructive methods that are used for measurements required in ecological and agronomic research. They are:
excavation,
auger cores,
monolith method.
The Winrock International Institute of Agriculture (MacDicken, 1997) reports that the auger core sampling and the monolith methods of measurement of roots are economically more feasible than excavation. Therefore, these two methods are described briefly.
The sampling in these methods must be done when the biomass in the roots is at its highest, but avoiding the growing season. A correction factor of 1.25-2.0 can be applied to the mass of roots after the data have been collected. This factor is based on considerations of the losses due to sampling and processing.
The sampling of soil cores to determine the root biomass is usually carried out at a standard soil thickness of 0-30 cm. In contrast, monolith sampling is used to determine the relative distribution of roots below a depth of 30 cm. The choice of method depends on specific site conditions and includes considerations on: the accuracy required; the availability of data about the expected distribution of roots in the soil for the species inventoried; soil depth; soil texture; and stoniness.
The soil auger core method uses a cylindrical tube 15 cm in length and 7-10 cm in diameter, with an extension of about 1 m. It removes or displaces a known volume of soil from a soil profile of known depth. A core of 50-80 mm in diameter is considered sufficient. The auger corer can be inserted manually or mechanically. Manual insertion of the auger corer is not practical for depths greater than 50 cm or for clayey or stony soils. In sandy dry soils, a small diameter core may be necessary in order to reduce soil losses while extracting the core. In very stony soils, and particularly where these have many woody roots, coring may not be possible. In these circumstances, it may be more practical to take a known volume of soil through a monolith taken from the face of a cut or cross section of soil corresponding to a cut, trench, hole or naturally occurring gully in the landscape.
Ideally, the sample of the profile should be to the limit of the depth of the root system. Rooting intensity changes with soil depth, but the spatial variability of root intensity is typically high. However, the limits of the sample can be based on initial observations of the walls of the soil profile. In some cases, the sample can be based on an exponential model that relates root distribution to the mass of the main stem of the root. This function could be used to extrapolate root density in the soil samples. As far as possible, soils must be sampled to a minimum depth of 30 cm.
The best manner to examine roots is to wash them immediately after extraction from the cores. The core samples can be stored in polyethylene bags in a refrigerator for a few days or in a freezer until examination and processing. Dry weight must be verified by weighing of dry biomass or by loss-on-ignition methods. The texture, the structure, degree of compaction and the organic matter content have great influence on the precision and time required to extract the roots from the cores. The extraction involves a sieve or strainer of 0.3-0.5 mm mesh. The work can be simplified by a superficial washing and by combining strainers with 1.1 and 0.3 mm mesh. The first strainer will contain most roots, the second will contain the rest. The material taken from the strainers can also be mixed with water and the suspended material poured off (live roots of most species have a specific gravity near to 1.0). The remainder can be classified manually in a container under water (to remove fragments of organic matter and dead roots).
The fine roots are a small but important part of the system for the assimilation of water and nutrients. This functional distinction helps in classifying the root systems according to size. The class limits need to fall between 1 and 2 mm of root diameter. Roots larger than 10 mm in diameter are not sampled by the soil core. For herbaceous perennial vegetation, roots can be separated into classes of greater than and less than 2 mm. In mixed vegetation, the separation of roots of different species is difficult. Sampling in homogenous soils may not capture the spatial variability of root density, which is claimed to have weight variation coefficients commonly in excess of 40 percent. In heterogeneous soils, the variation coefficient can be much higher. This variability implies that many samples are required in order to estimate the weight of roots and the belowground biomass component. It is advisable to obtain experimental information from one or two sites on the nature of spatial variation of both soils and root distribution, where available.
The monolith method requires cutting a monolith of the soil, from which the roots are separated by washing. This method is frequently used for quantitative determinations of roots. Small monoliths can be sampled with simple tools such as a shovel. However, the use of machinery is required for the excavation of a trench front to be sampled.
The size of the monolith varies depending on the species of plant being investigated. Generally, the volume of a monolith varies between 1 and 50 dm3. The samples of the monolith can be obtained with a board of stainless steel pins nailed in wood. The size of the pinboard is determined by the type of pins, based on previous observations of depth and distribution of rooting. The soil collected with the pinboard is heavy (a sample of a block of 100 cm × 50 cm × 10 cm of soil can weigh almost 100 kg.). The soil is washed away, exposing the roots for observation. If rough soil fragments are shown in the mesh before putting the board in the ground, it will be of help to maintain the roots in the original location while the sample is washed. The washing of the sample can be facilitated through cold water soaking for clayey soils and soaking in oxalic acid for calcareous soils. Washed root samples can be stored in polyethylene bags for a short time in a refrigerator, but preferably they should be stored in a freezer. The samples are dried for 5 hours to 105 °C in an oven. The results can be expressed in dry matter per unit of volume of soil.
Choosing a belowground biomass estimation method
The methods presented thus far vary in their degree of rigour. There is an obvious trade-off between rigour and accuracy and cost and practical viability. In summary, it is felt that destructive sampling is not a feasible option owing to its high costs in terms of money, resources, effort and time. The data available from measurements obtained from any of the destructive methods that are reported in the literature are limited. This is so, again, because of the high cost of root sampling and measurement.
In summary, non-destructive methods should be preferred, particularly in situations where there may be an empirical function relating stem diameter or any other allometric measurement to root biomass. It is recommended that in situations where no empirical equation exists, the root volume and biomass should be estimated as a fraction of the aboveground biomass, as an interim measure, in order to estimate total biomass. Later, if time, circumstances and budget allow, the assessor should aim at developing regression equations of root biomass as a function of easy or cheap-to-measure variables, such as DBH or simply diameter of the stem at the base of the trunk. Obtaining the data to develop such regression functions will require samples obtained by some of the destructive methods described above.
In the case studies described in this report, the following relationships were used to estimate belowground biomass:
for coniferous vegetation: belowground biomass = 0.25 aboveground biomass,
for broadleaf vegetation: belowground biomass = 0.30 aboveground biomass.
Mapping biomass in present land use
A single method for the quantification of biomass with universal application has not yet been developed or identified. This report presents three methods for biomass estimation, with differing requirements and results.
The spatial representation of variations in biomass across the study area can be achieved by first computing the total biomass (i.e. aboveground and belowground) for each quadrat site.
Mapping total biomass
The sum of the aboveground and belowground biomass, as calculated with the procedures described above, is total biomass of the vegetation in the actual land use sampled by the quadrat site. This is calculated for each quadrat sampling site (10 × 10 m) and is expressed in tonnes per hectare.
Each quadrat sampling site lies within a given polygon that represents a land cover or land-use class, which was mapped by multispectral satellite image classification or air-photo interpretation or digitized from an existing paper map. The areas within each polygon (vector) or class (raster) are representative of homogenous vegetative cover types. The quadrat sites are also georeferenced from the GPS readings on the ground. The sampling design assured that all polygons received at least one quadrat site to represent them. For land cover polygons containing more than one quadrat site, total biomass for each polygon can be estimated by the following procedures.
Upscaling of biomass estimates from polygon or class averages
This procedure involves the calculation of the following:
average of total biomass estimates for all quadrat sites within the polygon;
upscaling by converting the total biomass averaged over the quadrat sites and their area to the total area covered by the polygon.
Procedures based on within-class averages carry the implicit assumption that the area of the polygon is sufficiently homogenous in vegetative cover to allow reliable spatial interpolation of data within the polygon boundaries. Issues of within-polygon spatial variability of total biomass may be a concern, particularly in situations of large differences between quadrat site biomass estimates within a given polygon.
Upscaling with spatial interpolation of biomass estimates using geostatistics
Geostatistics and regionalized variable theory provide a solid body of theory for the analysis of the structures of spatial variability and their estimation through spatial interpolation. Auto-covariance functions (e.g. the semi-variogram) allow for the elucidation of spatial dependence and of the structures of spatial variability in the biomass data from quadrat sites, which are considered as point data for the purpose of interpolation. The various forms of the technique called kriging use the information from the semi-variogram about the structures of spatial variability of biomass and can interpolate onto a fine grid of blocks (e.g. block kriging) or cells, whose resolution can be defined by the analyst. Thus, this would create a continuous coverage of pixel values of biomass over the entire area. A corresponding map of estimation variance could accompany the former map, providing information on the reliability of estimates.
However, the power of kriging estimates comes at a price. This is in terms of the amount of point data available for the computation of reliable semi-variograms to model the spatial variability of biomass data, and for the spatial interpolation process itself. Kriging is very demanding on the amount of point data (i.e. the sampling support) available for interpolation. Typically, one could expect some limitations on the amount of quadrat sites that could be afforded from a field survey budget. Where the quadrat sites (point samples) are limited in number, the kriging interpolation may not be applicable.
Upscaling with interpolation of biomass estimates by bicubic splines or nearest neighbour methods
Spatial interpolation of biomass data can also be realized by means of techniques whose accuracy does not depend strongly on the number of quadrat sites sampled. Bicubic splines provide a coverage of grid cell values from the quadrat sites values by fitting, patch-wise, panels whose joins are created with continuity and smoothness conditions. This creates a continuous coverage of estimates over the entire area of study. Bicubic splines are not as accurate as kriging but they offer reasonably accurate interpolation estimates in exchange for the freedom from the sample size constraint that kriging imposes.
Other nearest neighbour techniques can also be used for upscaling the biomass estimates from the quadrat sites. In particular, distance-weighting functions are common practice in spatial interpolation procedures without the restrictions of any of the techniques described above.
In summary, a reasonable course of action regarding upscaling procedures of biomass estimates would be, first, to decide on whether the quadrat sites are sufficient in number to compute reliable semi-variograms, and therefore interpolate with kriging. If the decision is that there are insufficient sites (point data) to estimate with this technique, then other interpolation algorithms (e.g. cubic splines) should be used. Class or polygon averages should be used in the event of having only a few quadrat sites in the total area and within each polygon.
The summation of the estimates per grid cell or pixel, polygon or biomass class results in a total of biomass for the entire watershed or study area.
Mapping carbon stock in present land use
Two main carbon pools are identifiable in a landscape:
C in biomass,
C in soils.
The first pool is the carbon stock in vegetation including living biomass and dead vegetation. The latter is the C present in SOM in its different forms and compartments, including litter in different degrees of decomposition. The remainder of this section focuses on simulation modelling and estimation procedures of SOM turnover in soils and carbon accumulation in the different SOC pools in present land use.
Carbon stock as biomass
The calculation of carbon stock as biomass consists of multiplying the total biomass by a conversion factor that represents the average carbon content in biomass. It is not practically possible to separate the different biomass components in order to account for variations in carbon content as a function of the biomass component. Therefore, the coefficient of 0.55 for the conversion biomass to C, offered by Winrock (1997), is generalized here to conversions from biomass to carbon stock: C = 0.55 × biomass (total). This coefficient is widely used internationally, thus it may be applied on a project basis. The results may be displayed in a similar fashion to totalbiomass.
Total carbon in present land use
The estimation of total C in present land use should include the carbon stock as biomass and the SOC present in the SOM. This estimation would consist of converting the SOM value reported for the soil mapping units in the study area to SOC. The content of SOC included in SOM may change depending of the type of organic residues present in the SOM. In turn, this changes with management and other factors. However, determining the composition of residues in SOM and the spatial variability of the different qualities of SOM in the soil is a difficult task. For estimation purposes, a generic coefficient can be assumed in order to transform SOM to SOC: SOC = 0.57 SOM.
Multiplying the values of SOM by this coefficient and then transforming them from percentage values to tonnes per hectare can be done through computing a weighted average of SOM over the layers of the analysed soil profiles that represent each soil mapping unit. The weights correspond to the thickness of each horizon multiplied by its soil bulk density.
Where required, spatial interpolation and other procedures for upscaling estimates would help in mapping SOC for the entire area of concern. Adding these SOC values to the C present as biomass would yield the total carbon stock for the present land use, as follows: carbon stock (total) = C as biomass + SOC.
In interpreting results from carbon stock calculations, the rather dynamic nature of SOM should be borne in mind. The relatively fast turnover of SOM, particularly in agricultural lands and other managed soils, implies that a value of carbon stock calculated from SOC values derived from SOM can only be reliable for a relatively short period of time. The relatively large contribution of soils to total CO2 emissions to the atmosphere (about 30 percent for agricultural soils) points to the need for a dynamic simulation of the turnover of SOM, with the consequent partition of C in the various pools within the soil. Land management has significant effects on the interannual and intra-annual variations in SOM and can make the difference in terms of the soil being an emitter or a sink. Thus, the need for dynamic simulation modelling of SOM turnover is linked strongly to the issue of stock permanence.