Por
J. Rodríguez, J.A. Frías y C. Perera
Ministerio de la Industria Pesquera, Habana — Cuba
La cría de ostiones en Cuba comienza su etapa comercial en el año 1975, luego de más de 10 años de investigaciones previas como parte de un proyecto FAO, con la fundación de la primera granja comercial en la región nor-oriental del país, basada en la tecnología descrita por Bosch y Frías (1977), donde se utilizan ramas de mangles para captar semillas del medio natural, y que posteriormente son puestas a crecer en instalaciones fijas al fondo en el nivel intermareal. Su aplicación se extendió a todo el país en 1978 mediante un plan de desarrollo aprobado por el Ministerio de a Industria Pesquera, con el propósito de fomentar un total de 30 granjas en 36 áreas que fueron seleccionadas previamente por sus condiciones para la implementación de esta técnica. De este plan inicial solamente pudieron ser fomentadas 18 granjas, que aportan cerca del 50% de la producción nacional. En la Tabla 5b.1 se muestra la producción de ostión fresco en su concha en Cuba desde 1985 a 1990, desglosada en cultivo y pesca e bancos naturales.
Tabla 5b.1. Producción de ostión fresco en su concha en Cuba de 1985 a 1990 expresada en toneladas métricas
| Años | Total | Cultivo | Bancos naturales |
| 1985 | 2,520 | 1,100 | 1,420 |
| 1986 | 2,534 | 1,300 | 1,234 |
| 1987 | 2,150 | 1,270 | 880 |
| 1988 | 2,425 | 1,327 | 1,098 |
| 1989 | 2,314 | 1,100 | 1,214 |
| 1990 | 2,152 | 1,333 | 819 |
Alteraciones ecológicas que provocaron desplazamientos impredecibles en los ciclos de captación larval así como contaminaciones industriales que afectaron a una cantidad importante de zonas con condiciones para el fomento de granjas comerciales de cría, determinaron que este programa no pudiera continuar. Por esta razón, el Ministerio de la Industria Pesquera comisionó al Centro de Investigaciones Pesqueras en 1986 para que trabajara en la adaptación a las condiciones de Cuba, de nuevas técnicas para un abastecimiento seguro de semillas y el desarrollo de sistemas de crecimiento que aprovecharan al máximo los espejos de agua existentes para el crecimiento de las mismas.
Como resultado de lo anterior y nuevamente con asesoramiento técnico de la FAO, se logró desarrollar una técnica para la obtención de larvas de C. rhizophorae (Rodríguez et al, 1990) que fue comprobada a escala pre-comercial durante tres años en un laboratorio piloto ubicado en Cayo Libertad, Provincia de Matanzas. Un Programa de Desarrollo elaborado para la diseminación de esta técnica, fue aprobado por el Gobierno en 1989, y en la actualidad el primer centro de desove construido, con 2 años de trabajo, ubicado en Cabo Cruz, Provincia Granma, mantiene niveles de producción de más de 10 millones de semillas fijadas anuales, de una capacidad instalada de 100.
La producción por este concepto fue en 1991 de 25 tm de ostión fresco en su concha, introduciendo las nuevas técnicas de crecimiento desarrolladas a partir de la utilización de sistemas suspendidos en balsas, con inmersión permanente de los colectores y exposiciones al aire por 24 horas, una vez a la semana, para el control de competidores y depredadores. Además, se han utilizado métodos para el crecimiento de semillas sueltas en faroles chinos, los cuales en este momento están en fase de introducción a escala comercial, con muy buenos resultados en cuanto al rendimiento en carne de los ostiones cosechados.
En julio de 1992 fueron inaugurados otros dos Centros de igual diseño y capacidad productiva, que se encuentran en fase de puesta en marcha, en Casilda, Provincia de Sancti Spíritus y en Gibara, Provincia de Holguín.
Aunque la larvicultura de moluscos bivalvos es conocida a escala comercial y ha sido descrita por diversos autores (Walne, 1970), (Dupuy et al. 1977), (Loosanoff and Davis, 1963) y (Breese y Malouf, 1975), se refieren a especies como Crassostrea virginica, C. gigas, y Ostrea edulis propias de países templados e inexistentes en Cuba, sin embargo, sobre C. rhizophorae y especies tropicales en general no existe abundante información sobre alimentación y nutrición de larvas, por lo que la experiencia cubana en este sentido (Rodríguez et al. op. cit., Helm 1991, Frías y Rodríguez, 1991) pudiera ayudar a enriquecer los conocimientos que sobre este tema se necesitan para el desarrollo comercial de esta especie.
El objetivo de este capítulo es ofrecer los aspectos más relevantes de la alimentación y nutrición, así como, una descripción del sistema de producción de microalgas, en el proceso de obtención de semillas de C. rhizophorae en centros de desoves comerciales en cuba.
El proceso se inicia con el acondicionamiento de los reproductores a una temperatura que oscila entre 19 y 22°C y a salinidades entre 28 y 30‰, con el objetivo de disponer de ejemplares maduros en eualquier época del año. A los reproductores maduros se les induce el desove elevando gradualmente la temperatura hasta 29°C en un lapso de tiempo, no menor de 2 horas, hasta que los primeros machos comienzan a expulsar la esperma. A continuación, todos los ostiones son trasladados a un tanque de larvas al que previamente se le ha reducido la salinidad del agua a 28‰, donde los machos continúan desovando, estimulando a las hembras a expulsar los óvulos, produciéndos así la fertilización de los huevos, con la cual se inicia el proceso embrionario que culmina con la eclosión de la primera fase larval (trocófora) al cabo de las 6 ó 7 horas de la fertilización. En este momento, comienza la cría de larvas en la que se efectúan toda una serie de tamizados, e intercambios de agua hasta que la larva recién eclosionada (45 μ) alcanza una talla superior a 210 μ, en un período que oscila entre 15 y 20 días, luego son trasladadas a tanques, donde se inicia el proceso de fijación en conchas o en una lámina de PVC, para obtener semillas fijadas y sueltas respectivamente. Por último, antes de pasar estas semillas definitivamente a las zonas de engorda, se requiere que reciban un crecimiento previo conocido como precría, hasta alcanzar una talla de 5 a 10 mm.
Paralelamente a todo este proceso, son producidas las microalgas para la alimentación, tanto para los reproductores como para las larvas y semillas recién fijadas.
Los centros de desove comerciales de C. rhizophorae en Cuba, cuentan con las siguientes áreas y sistemas:
Area de fijación y precría.
Las especies de microalgas utilizadas en la larvicultura de C. rhizophorae son:
| Especie | Volumen celular (μm3) |
| Bellerochea polymorpha | 40 |
| Isochrysis tahitiana | 40 |
| Chaetoceros gracilis | 80 |
| Tetraselmis tetrathele | 300 |
De forma experimental se está ensayando con la Nanocloropsis oculata, resistente a altas temperaturas y cumple con los requisitos de tamaño y contenido de ácidos grasos insaturados necesarios para los primeros estadios larvales. El método de producción utilizado es el cultivo de progresión de volúmenes, utilizando la operatoria que se presenta a continuación:

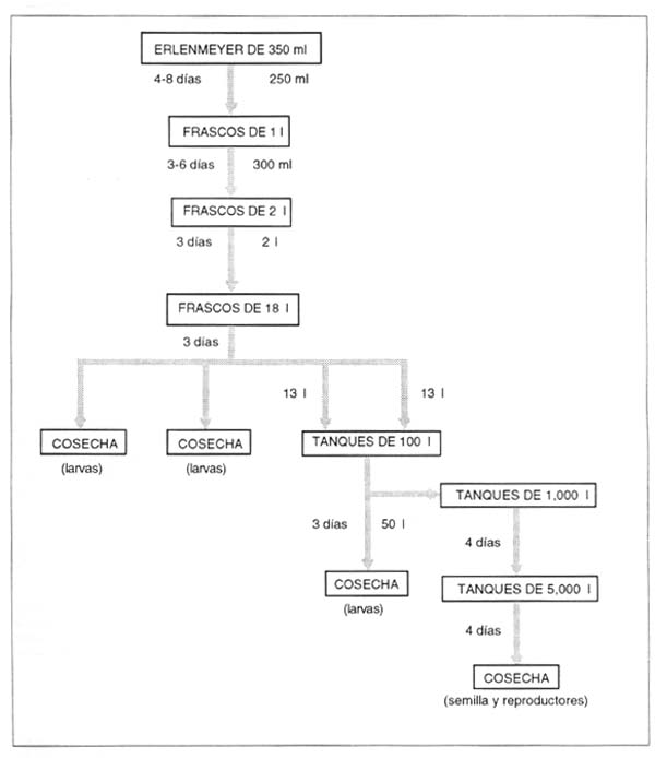
En la Tabla 5b.2. Se presenta el sistema de tratamiento de agua y medios de cultivo empleados. Las salinidades son ajustadas a 30‰ en los frascos de cultivo que serán sometidos a proceso de pasteurización.
| Fase del tratamiento del Agua | Medio de cultivo | |
| Erlenmeyer de 250 ml | Filtro de arena (20 μ) Filtro de cartucho (10, l μ) Lámpara de luz UV Esterilización en autoclave | Walne |
| Frascos de 2 y 18 l | Filtro de arena (20 μ) Filtro de cartucho (10, l μ) Lámpara de UV Pasteurización en la estufa | Walne |
| Tanques de 100 l | Filtro de arena (20 μ) Filtro de cartucho (10, l μ) Lámpara de UV | Walne modificado |
| Tanques de 1,000 l | Filtro de arena (20 μ) Filtro de cartucho (10, l μ) Lámpara de UV | Miquel Matue |
| Tanque de 5,000 l | Filtro de arena (20 μ) | Miquel Matue |
| Volumen de cultivo | Bellerochea polymorpha | Isochrysis galvana | Chaetoceros gracilis | Tetraselmis tetrathele |
| 21 | 22.0 | 17.0 | 14.6 | 2.4 |
| 181 | 6.3 | 5.3 | 3.8 | 0.8 |
| 1001 | - | - | 2.1 | 0.4 |
| 1,0001 | - | - | 1.5 | 0.3 |
| 5,0001 | - | - | - | 0.2 |
En gran medida, la calidad de los cultivos de microalgas está dada por la pureza con que se mantengan las cepas de cada una de las especies que serán cultivadas, para esto, en cada Centro de desove existe un capero, que se mantiene en las condiciones más higiénicas posibles. Existen dos fases en la conservación de los inóculos; los inóculos maestros y los inóculos de servicio. En todos los casos los medios de cultivo son esterilizados en la autoclave por espacio de 20 minutos y los trasvases de un recipiente a otro se efectúan bajo la llama de un mechero de alcohol y dentro de una cámara de siembra estéril. Los inóculos maestros, son preparados con medio Erdschreiber con el objetivo de mantener las células por largos períodos de tiempo (hasta 3 meses). Este medio de cultivo tiene la propiedad de que en vez de estimular la división celular, estimula la reproducción sexual, sobre todo en las diatomeas. Los volúmenes de inóculo utilizado son muy pequeños, para evitar la saturación de células (menos del 5% del volumen del cultivo).
Los inóculos de servicio se preparan con Medio Walne y se utilizan con el objetivo de mantener las células durante el proceso de trabajo cotidiano. Se siembran con un volumen de inóculo de aproximadamente el 5 % del volumen de cultivo y se les mantiene por espacio de hasta 10 días. Cuando existe contaminación de cepas con otras células de microalgas, protozoos o bacterias son utilizadas técnicas de aislamiento de células tales como, diluiciones sucesivas y siembra en medios sólidos.
Los estudios realizados sobre grupos de reproductores provenientes de diferentes áreas indican que la calidad de los huevos, expresada por el contenido de lípidos en los mismos, es de vital importancia para la obtención de larvas con la vitalidad requerida (Helm, 1991). Desafortunadamente, el hecho de que los ostiones no sean capaces de utilizar alimento artificial (no vivo), elimina la posibilidad de aumentar el contenido de lípidos de los óvulos durante el proceso de acondicionamiento en las condiciones de laboratorio, por lo que resulta imprescindible tener en cuenta lo siguiente: debido a la mayor variedad de alimento con el que disponen los ostiones que maduran en condiciones naturales, siempre producen huevos con mayor calidad que los que maduran en el laboratorio, por lo que, para tener éxito en la maduración de los ostiones en condiciones controladas, se requiere trabajar con ostiones que ya efectuaron su proceso de pre-acondicionamiento (acumulación de sustancias de reserva) en el medio natural.
Esto último se logra con una ración diaria de alimento que debe ser equivalente al 6 % del peso seco de la carne de los ostiones que están en acondicionamiento, como el peso seco de la carne de los ostiones es aproximadamente el 3.6 % del peso total, hay que adicionarle 7.56 mg de alimento al día. En el caso de la T. tetrathele que tiene un peso de 200 μg por cada 106 células, habría que añadir 37.8 × 106 células por cada litro de agua del tanque de maduración. De todo el análisis anterior, se deduce la siguiente fórmula para calcular el volumen de alimentación (Va):
| donde: f = | Factor que permite convertir la concentración de cualquier célula de microalgas en su equivalente en peso de Tetraselmis. Sus valores son: | |
| Tetraselmis: | f = 1.00 | |
| Isochrysis: | f = 0.10 | |
| Chaetoceros gracilis: | f = 0.15 | |
| Vt = | Volumen del tanque de maduración expresado en litros | |
| Ct = | Concentración media de células en el cultivo expresada en células / ml. | |
Si se utiliza una mezcla de especies de microalgas en vez de una sola para la alimentación, lo cual es más aconsejable, la concentración media ponderada es calculada mediante la siguiente fórmula:
donde: fi = 0.10, fch = 0.15 y ft = 1.00
Ci, Cch, Ct = Concentraciones de Isochrysis, Chaetoceros y Tetraselmis respectivamente expresadas en cel/ml.
Vi, Vch, Vt = Volúmenes de Isochrysis, Chaetoceros y Tetraselmis respectivamente expresados en litros.
Cx = Concentración media expresada en términos de Tetraselmis.
La ración diaria de alimentación (Va) es suministrada tres veces al día (equivalentes a 1/3 de Va cada una) para evitar problemas de contaminación por exceso de alimento en los tanques.
Para la alimentación de las larvas, se necesitan especies de microalgas que cubran los requerimientos nutricionales y que al mismo tiempo tengan un tamaño suficientemente pequeño como para que puedan ser ingeridas por los diferentes estadios larvales. En las larvas veliger, se emplea la B. polymorpha que es una diatomea con un contenido de ácidos grasos insaturados similar al C. gracilis, pero con un tamaño mucho menor. El C. calcitrans ha sido utilizado, pero su cultivo se desarrolla con mucha dificultad en nuestras condiciones. A medida que las larvas van creciendo se utiliza I. tahitiana, C. gracilis y T. tetrathele en las concentraciones que se expresan en la Tabla 5b.4.
| Talla de Larvas (μ) | 20–45 | 45–75 | 75–125 | 125–210 |
| Bellerochea (cel/ml) | 104 | 104 | ||
| Isochrysis (cel/ml) | 104 | 104 | ||
| Chaetoceros (cel/ml) | 2 × 104 | 3 × 104 | ||
| Tetraselmis (cel/ml) | 3 × 104 |
Los volúmenes de alimentación son calculados mediante la siguiente ecuación:
donde: Va = Volumen de alimentación expresados en litros.
Cd = Concentración de células deseada en el tanque de larvas expresadas en cel/ml.
Cc = Concentración de células en el cultivo de microalgas expresadas en cel / ml.
Vt = Volumen del tanque de cultivo de larvas expresado en litros.
Más que añadir una cantidad determinada de alimento en los tanques para que sea consumido por las larvas, lo que se logra es mantener una concentración de células estable, por lo que se hace una observación diaria del color del agua por las noches y al día siguiente del filtrado para comprobar por transparencia si se requiere añadir una mayor cantidad de alimento.
Como principio general, es recomendable que las larvas se queden sin alimentar, antes de utilizar un alimento en mal estado bacteriológico o contaminado por protozoos o crustáceos, por lo que todo el alimento es observado al microscopio antes de ser suministrado a las larvas y filtrado por tamices de 60 ó 70 μ.
(i) Semillas fijadas
Como resulta imposible determinar exactamente la cantidad de semillas que recién se han fijado a las conchas, la alimentación está basada en mantener una densidad de alimento determinada en los tanques y no una cantidad proporcional al número de semillas presentes. Para ello, se alimentan los tanques con una densidad de 10,000 cel/ml (en términos de Tetraselmis) tres veces al día, por la mañana, por la tarde y por la noche, aunque esta cantidad de alimento puede ser un poco mayor o menor según se observe la transparencia del agua en los tanques.
El volumen de alimentación viene dado por la fórmula:
donde: Va = Volumen de alimentación (se suministra tres veces al día).
Cx = Concentración media de células calculada igual que en el caso de los tanques de maduración.
Vt = Volumen del tanque.
(ii) Semillas sueltas
La precría de las semillas sueltas se realiza mediante un sistema de surgencia en tubos de diferentes diámetros, en dependencia del tamaño de éstas, el cual permite mantener las semillas en suspensión durante el proceso de crecimiento.
La alimentación se basa en el principio de añadir 2.86 × 108 células de Tetraselmis por cada gramo de semillas al día, de manera que el volumen de alimentación es calculado por la fórmula:
donde: Bs = Biomasa de semillas al inicio de cada semana (g).
Cx = Concentración media de células (cel/ml) equivalentes a Tetraselmis.
Va = Volumen de alimentación expresado en litros.
Si Va es tan grande que la concentración de Tetraselmis en el tanque de surgencia sobrepasa las 10,000 cel/ml, entonces la ración de alimento se suministra en dos o tres raciones.
Los problemas que comúnmente se presentan en los cultivos de microalgas, son los relativos a contaminaciones con protozoos, que en el caso del alimento destinado a las larvas, crean problemas de altas mortalidades en las tallas pequeñas. Se considera que la introducción de CO2 en los cultivos hasta 18 litros, podría de forma significativa aumentar las concentraciones de células y por ende reducir el número de días de cultivo, disminuyéndose así los riesgos de contaminación. A pesar de que en Cuba se conoce la técnica para su introducción y manejo, las disponibilidades actuales en el país de este gas hacen que por el momento no pueda ser utilizado.
Otro aspecto que debe solucionarse en un futuro inmediato, es la gradual sustitución de las especies de microalgas que requieren de bajas temperaturas para su crecimiento, por especies aisladas en aguas cubanas, que por su contenido de ácidos grasos insaturados y tamaño, sean apropiadas para la alimentación de las larvas, sobre todo en los primeros estadios.
Bosch, C.A. y J.A. Frías (1977). Tecnología para la producción de ostiones cultivados, aplicada comercialmente en Cuba. I Simposio de la Asociación Latinoamericana de Acuicultura (ALA). Maracay, Venezuela. Memorias.
Breese, W.P. and R.E. Malouf (1975). Hatchery Manual for the Pacific Oyster. Sea Grant Communications. Oregon State University, Corralis, Oregon 97331.
Dupuy, J.L.,N. T. Windsor y Ch. E. Sutton (1977). Manual for desing Crassostrea virginica. Special Report No142. In: Applied Marine Science an Ocean Engeneering of the Virginia Institute of Marine Science. Gloucester Point, Virginia.
Frías, J.A. y J. Rodríguez (1991). Oyster culture in Cuba: Current state, techniques and industry organization. In G.F. Newkirk and B.A. Field (Eds), Oyster Culture in the Caribbean. Proceeding of a Workshop, 19–22 November, 1990, at Kingston, Jamaica. Mollusc Culture Network, Halifax, Canada, pp. 51–74.
Helm, M.M. 1991. Development of industrial scale hatchery production of seed of the mangrove oyster Crassostrea rhizophorae in Cuba. Final Technical Report. FAO: TCP/CUB/8958. Technical Report.: 43 pp.
Loosanoff, V.L. and H.C. Davies (1963). Rearing of Bivalve Molluscs. In: F.S. Russell ed. Advances in Marine Biology, 1: 1–136 pp.
Rodríguez, J., J.A. Frías, C. Perera, R. Rubio, C.L. Felipe, E. Molina, C.R. Zayas y A. Morales (1990). Manual para el cultivo del ostión Crassostrea rhizophorae, Guilding 1828. MIP / CIP. Cuba. Publicación Especial.
Walne, P.R. (1970). Studies on the food value of nineteen genera of algae to juvenile bivalves of the genera Ostra. Crassostrea, Mercenaria and Mytilus. Fish. Invest. London, Serie 2, 24(5), 1–62 pp.