
by
William L. Chan 1), Budiono Martosudarmo2)
1. PREAMBLE
1.1. Recognising the potential role of seafarming in the betterment of the country's
needy rural coastal and small-scale fishing communities, and also recognising the vast unexploited
coastal resources and utilisable areas in support of the development of seafarming
in the country, the Government of the Republic of Indonesia has decided to assess the
possibilities of introducing seafarming with a view to creating it as a new fishery production
subsector.
1.2. With the decision taken in Presidential Decree No. 23 proclaimed on 25 May 1982
and the financial support of the United Nations Development Programme (hereafter referred
to as UNDP), the Seafarming Development Project INS/81/008 was conceived in February
1983 with the Directorate General of Fisheries (hereafter referred to as the DGF) as the
Government Implementing Agency and the Food and Agriculture Organization (hereafter
referred to as the FAO) as the Executing Agency.
1.3. The agreed design of this tripartite undertaking is presented at the official Document
of the Seafarming Development Project INS/81/008.
2. PHASING OF THE PROJECT
2.1 The project is divided for administrative convenience into two phases:
- Preparatory Phase: scheduled for February 1983 to January 1984, but due to
delays the period ended in mid-October 1984; primarily designed to prepare
the resources of the DGF making them ready for the following Operational
Phase; summary of the design of activities are seen in that document; operational
base in Jakarta; and
- Operational Phase: scheduled for February 1984 to January 1987, but resulting
from (a) there has been a reduction of 8 months in the beginning part; for the
purpose of ensuring adequate time available to the achievement of the set
objectives the end part now being considered to be extended to September
1987 making the total Project period approximately a 3-year duration;
operational base at the Seafarming Development Centre in Desa Hanura/Hurun
near the township of Bandar Lampung.
3. OBJECTIVES OF THE PROJECT
3.1 Development Objective. As stated in the Project Document, it reads: “The development
of seafarming in the coastal waters of Indonesia to utilise a hitherto unexploited resource
for food and productive employment, particularly for the betterment of the socio-economic
status of traditional small - scale fishing and rural coastal communities, and also for foreign
currency earnings through commercial enterprise.”
3.2 Immediate Objectives. The stipulated immediate objectives cited from the Project
Document as follows:
- The revision and updating of a national development plan. (Achievements
mainly assessed by the practicality of the plan in meeting development needs,
and by the design of administrative identification of utilisable sea areas for legal
designation throughout the country and the provision of legal measures to
control and to manage entries and orderly development. These will be prerequisities
to adminitrative preparedness. Technological performance of functional
manpower resources will also be essential qualifications of seafarming
development authority and logistical viewpoints.)
- The establishment of national seafarming development capability comprising
a National Seafarming Development Centre and 7 Seafarming Development
Pilot Farms, 3 of which to be eventually upgraded to Seafarming Development
Sub-Centres. (Achievements primarily measured by a number of experiences
established in these operational units; applicability and productivity of seafarming
package technologies introduced, tested and disseminated; the level of
capability of the core staff in these units; and the overall management and
technical abilities of these units. The role of these units as technical offices in
meeting the needs of the recipients, is a vital indication.)
- The creation of a central seafarming data/information system to facilitate long-term
management and development planning of seafarming in the country.
(Achievements assessed in two ways : (i) it is functional organisation and
(ii) practical usefulness of the system).
- Recruitment and training of national technical and managerial staff and key
fish farmers. (Achievement primarily indicated by the number of knowledgeable
trained staff and key fishfarmers placed and demonstrating their capability
to work independently and efficiently.)
- The development of postharvest systems for seafarmed products emphasising
the promotion of market outlets, the development of product utilisation and
processing, marketing practices, product relay/distribution and any other factors
ensuring viability in seafarming. (Achievements to be assessed using (i) information
from the seafarming data/information system and (ii) prevailing trends
at different sites under development.)
- The establishment of seafarming development coordination mechanism through
the integration of research and development activities. (Achievements judged
with reference to integrated programmes of research and development, and the
practical functionality of such coordination.)
4. IMPLEMENTATION OF THE PROJECT
4.1 Implementation Mechanism. The planned implementation mechanism is the joint
management between the Team Leader and Team Co-Leader through the enabling efforts of
a Seafarming Development Coordinating Committee. Technical and administrative backs-stopping
is provided by the Food and Agriculture Organisation. As an UNDP-assisted Project,
it is an undertaking of the Government. Participative management is thus a prerequisite to the
Project's success.
4.2 Progress Evaluation. This is a joint undertaking of the Government, the UNDP
and the FAO on a regular basis. But progress evaluation should be an on-going process of the
management of the Project to identify problems and to initiate timely actions.
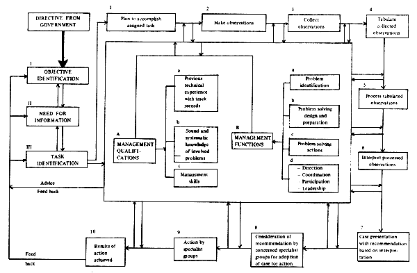
4.3 Logistics. Fig. 1 presents the inter-relationships of problem-solving processes and
requirements in the attainment of seafarming development objectives set out under Section
3 above. Four broad issues are involved :
- The arrival at a directive from the top of the hierarchy of the Government
involving many high-level policy factors. This is invariably based on development
needs.
- This triggers off another high-level process of the identification of development
objectives, and the design of strategies and tactics for the attainment of
the identified objectives. This process is represented by Steps I - III.
- This second process at (b) and (c) are supported by an implementation
mechanism, one emphasising on management of technical and non-technical
matters at all levels. Apart from supporting the other processes, it provides
support to and receives feedback from all activities. The requirements of this
mechanism is represented by the prerequisites A and B in management.
If the implementation process (para. c) and the implementation mechanism (para.d)
are considered, it can be seen that:
- It is of paramount importance that the implementation mechanism be strengthened
to such an extent that it becomes fully functional, that it can take on
all challenges, and that it speeds up implementation progress through proper
management practices.
- Upon having an effective implementation mechanism it will be possible to plan,
implement, direct, lead, coordinate and participate in all essential development
activities. It will also be possible to develop technologies and the manpower
resources required for the creation of a seafarming fishery subsector.
- In the implementation process, Steps 1 – 6 represent a professional investigatory
series of events (which is sometimes termed as the process of science) to establish
validity and applicability of introduced seafarming systems or technologies.
- Step 7 refers to development recommendation with all essential technical
details simplified for adoption and dissemination to the recipients.
- Step 8 and 9 stress on the involvement of all concerned authorities in a collective
and integrated approach to ensure the interest of the recipients. Authorities
may include DGF's cadres, cooperative, credit and loan, extension postharvest
and any essential bodies of the Government in realising the transfer of the
recommended seafarming undertaking to the recipients.
- Step 10 shows the results when linked to Steps I - III, will signify task accomplishment.
- It can be seen that in the implementation process, Steps 1 – 6 are often time-consuming
and in most cases fall under specialised disciplines. These disciplines
invariably adopt a research approach in the acquisition of the required data
especially in, say, establishing the growth rate or disease prevention for certain
fishes, or to explain an oxygen depletion phenomenon in a mass fish kill case.
In which instances, fisheries research could be called in to assist or specialist
consultants may be requested to provide a turn-key management plan.
- Close inter-relationship among the Seafarming Development Project and other
directly or indirectly related Government bodies and external funded projects
can also be derived from this concept.
5. ESTABLISHMENT OF SEAFARMING
5.1 The creation of seafarming as a new fishery production subsector depends on the
viability of its system of production, which in turn must be supported by improved postharvest
practices and the creation of new market outlets. Despite technological possibilities,
low profit levels would discourage new entries and encourage leavers. Needless to say, skilled
manpower resources must also be a vital prerequisite.
5.2 Fig. 2 summarises the inter-relationship of the role of dependent and independent
variables in the eventual realisation of viability of an investment. Investment in this case refers
to both small and commercial-scale operations.
5.3 In the design of the Project, these factors have systematically been considered.
6. FUTURE MANAGIBILITY OF SEAFARMING DEVELOPMENT
6.1 Even at this early point in time, efforts must also be directed towards establishing
management measures to enable orderly development in seafarming. In this connection, two
actions are required:
- In one, a resource and pollution-source map is essential summarising all utilisable
areas and the location of all sources of pollution. This enables the DGF to
designate suitable areas for seafarming use and to discourage conflicts of interest
between industrial and human activities, and seafarming requirements, to be
supported by legal and regulatory measures.
- In the other, seafarming regulations should be drafted initially from a technical
requirement point of view to be followed by legal adoption. Such regulations
must by necessity establish the rights of seafarming operator to his stocks,
facilities and interests; regulate conflicting activities; and provide legal provisions
for co-existence between seafarming and other activities.
6.2 Crisis Management Measures. Man-made and natural calamities causing great losses
to seafarming include oil spills, “mop-up” of oil spills, dumping chemicals and other outdated
industrial debris at sea, storms, diatom blooms and many other situations. Crisis management
measures must be designed well in advance so that the interest of seafarming operators can be
protected and the concerned Government bodies can find such situations at least more manageable.
Fig. 1. Inter-relationships of problem-solving processes and requirements
in the attainment of seafarming development objectives and targets.
Fig. 2 : The inter-relationships of key factors governing the eventual realisation of
positive or negative annual gross profit in seafarming production investments.