Previous PageTable of ContentsNext Page

Annex 5
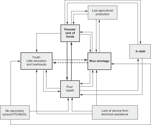
Conceptual schema on youth and family support

NEEDS AND POTENTIAL FOR RURAL YOUTH DEVELOPMENT IN LAO PDR