Previous PageTable of ContentsNext Page

3.13 THAILAND

I. GENERAL INFORMATION

Last updated: December 2006

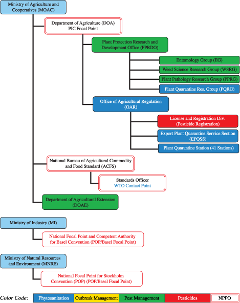
Plant Protection Organization Chart

Plant protection profiles
from
Asia-Pacific countries

Important Contact Addresses

Responsible Ministry/Ministries

Ministry of Agriculture and Cooperatives
Mr Bunpot Hongtong, Permanent Secretary

Ministry of Agriculture and Cooperatives
Rajadamnern Nok Road
Bangkok 10200, Thailand
Tel: 662-281-0858
Fax: 662-281-3513
E-mail:[email protected]

Responsible Department

Department of Agriculture (DOA)
Dr Adisak Sreesunpagit, Director General, DOA

50 Phaholyothin Road, Chatuchak
Bangkok 10900, Thailand
Tel: 662-940-5412
Fax: 662-940-5528
E-mail: [email protected]

Address for nominations

National Plant Protection Organization (NPPO) of Thailand

Department of Agriculture
Dr Adisak Sreesunpagit, Director General, DOA

Ministry of Agriculture and Cooperatives
50 Phaholyothin Road, Chatuchak
Bangkok 10900, Thailand
Tel: 662-579-8516, 662-579-8576
Fax: 662-561-0744, 662-579-5084
E-mail: [email protected]

Operational Offices:

Plant Protection

Surveillance, Pest Outbreaks and Invasive Species Management

Plant Protection Research and Development Office (PPRDO)
Mr Joompol Saranark, Director

Department of Agriculture
Ministry of Agriculture and Cooperatives
50 Phaholyothin Road, Chatuchak
Bangkok 10900, Thailand
Tel: 662-940-6371
Fax: 662-940-5396
E-mail: [email protected]

Plant Quarantine

Plant Quarantine Operation

Office of Agricultural Regulation
Mr Wichar Thitiprasert, Director

Department of Agriculture
Ministry of Agriculture and Cooperatives
50 Phaholyothin Road, Chatuchak
Bangkok 10900, Thailand
Tel: 662-579-8576
Fax: 662-579-5084
E-mail: [email protected]

Technical Plant Quarantine

Plant Quarantine Research Group
Mr Udorn Unahawutti, Chief

Plant Protection Research and Development Office
Department of Agriculture
50 Phaholyothin Road, Chatuchak
Bangkok 10900, Thailand
Tel: 662-579-8516
Fax: 662-561-0744
E-mail: [email protected]

Pesticide Registration

License and Registration Division

Office of Agricultural Regulation, Department of Agriculture
Mr Thanet Pingsuttiwong, Director

50 Phaholyothin Road, Chatuchak
Bangkok 10900, Thailand
Tel: 662-579-8576
Fax: 662-579-5084
E-mail: [email protected]

Official International Contact Points

National Plant Protection Organization (NPPO) Contact Point (for IPPC/APPPC)

National Bureau of Agricultural Commodity and Food Standards (ACFS)
Ms Oratai Silapanapaporn, Director, Office of Commodity and System Standards, ACFS

Ministry of Agriculture and Cooperatives
3 Rajadamnern Nok Avenue
Bangkok 10200, Thailand
Tel: 662-280-3902 or 662-281-0698
Fax: 662-280-1542
E-mail: [email protected]
Website: www.acfs.go.th

WTO-SPS Contact Point

National Bureau of Agricultural Commodity and Food Standards (ACFS)

Ministry of Agriculture and Cooperatives
3 Rajadamnern Nok Avenue
Bangkok 10200, Thailand
Tel: 662-629-8979
Fax: 662-629-8978, 662-629-8978-79
E-mail: [email protected]
Website: www.acfs.go.th

Rotterdam Convention (PIC) DNA Pesticides (P)

Department of Agriculture
Dr Adisak Sreesunpagit, Director General

Ministry of Agriculture and Cooperatives
50 Phaholyothin Road
Ladyao, Chatuchak
Bangkok 10900, Thailand
Tel: 662-579-0586
Fax: 662-561-5024
E-mail: [email protected]

Stockholm Convention (POP) National Focal Point (P)

Pollution Control Department
Ms Pornpimon Chareonsong, Senior Environmental Scientist

Ministry of Natural Resources and Environment
92 Soi Phaholyothin 7
Phaholyothin Rd.
Sam Sen Nai, Phayathai
Bangkok 10400, Thailand
Tel: 662-298-2457 / 298 2766
Fax: 662-298-2425
E-mails: [email protected]; [email protected]

Basel Convention Competent Authority (CA) and Focal Point (FP)

Department of Industrial Works
Director General

Ministry of Industry
75/6 Rama VI Road, Ratchatewi
Bangkok 10400, Thailand
Tel: 662-202-4228 or 245-7874
Fax: 662-202-4015
E-mail: [email protected]

Pollution Control Department
Director General

Ministry of Natural Resources and Environment
92 Soi Phaholyothin 7, Phaholyothin Road
Phayathai District
Bangkok 10400, Thailand
Tel: 662-298-2238, 2427 or 2447
Fax: 662-298-2425
E-mail: [email protected]

The Montreal Protocol

Department of Agriculture
Director General

50 Phaholyothin Road, Chatuchak, Bangkok 10900, Thailand
Tel: 662-579-8516, 662-579-8576
Fax: 662-561-0744, 662-579-5084
E-mail: [email protected]

Department of Industrial Works
Director General

Ministry of Industry
75/6 Rama VI Road, Ratchatewi
Bangkok 10400, Thailand
Tel: 662-202-4228 or 245-7874
Fax: 662-202-4015
E-mail: [email protected]

Selected Country Statistics

Agricultural Population

29.4 million

Agricultural Land

19.4 million ha

GDP $143 193 million

Agric. GDP: 9.4%

GNI per capita: $2 190

Undernourishment: 20%

Main crops grown:

GDP = Gross Domestic Product; GNI = Gross National Income; Hunger = Population below minimum energy requirement

II. PLANT QUARANTINE

Last updated: December 2006

List of Key Legislation/Regulations/Rules

Plant Quarantine Act. B.E. 2507 (1964) Amended by Plant Quarantine Act (2nd edition), B.E. 2542 (1999)

Web source for further information: http://www.doa.go.th

Policies (regarding plant quarantine)

Yes

No

Does phytosanitary legislation cover domestic quarantine?

x

 

Does phytosanitary legislation cover import quarantine?

x

 

Does phytosanitary legislation cover export quarantine?

x

 

Does phytosanitary legislation cover living modified organisms?

x

 

Is plant quarantine a separate organization from animal quarantine?

x

 

Other policy initiatives (under review/progress)

Web sources for further information: http://www.doa.go.th, http://www.acfs.go.th

 

Organization of Plant
Quarantine Functions

Responsible Organizational Unit
(Ministry/Department/Unit)

Pest Risk Analysis

MOAC/DOA/PPRDO/PQRG

National standards development

MOAC/DOA/OAR
MOAC/DOA/PPRDO
MOAC/ACFS

International notifications

MOAC/DOA/OAR
MOAC/DOA/PPRDO/PQRG
MOAC/ACFS

Import:

 

Import permits

MOAC/DOA/OAR

Import inspections

MOAC/DOA/OAR/PQ Stations
MOAC/DOA/PPRDO/PQRG

Emergency action

MOAC/DOA/OAR/PQ Stations

Export:

 

Phytosanitary certificates

MOAC/DOA/OAR/EPQS and PQ Stations
MOAC/DOA/PPRDO/PQRG

Treatment of commodities

MOAC/DOA/OAR/EPQS and PQ Stations
MOAC/DOA/PPRDO/PQRG

 

Infrastructure

Year: 2006

Number of plant quarantine officers authorized to inspect/certify

60

Total qualified personnel for plant pest risk analysis

6

Number of quarantine offices

 
 

entry points (sea/air/land/mail = total)

41

 

post-entry plant quarantine containment facilities

5

  other offices  

Number of quarantine service diagnosis laboratories

2

In-country recognized pest diagnostics capabilities
(incl. universities, etc.)

 

Number of laboratories for insect/mite (arthropod) samples

15

Number of laboratories for bacteria samples

15

Number of laboratories for virus samples

15

Number of laboratories for fungus samples

15

Number of laboratories for mycoplasma samples

15

Number of laboratories for nematode samples

15

Number of laboratories for plant/weed samples

15

Number of laboratories for other pests (snail, slug, rodents, etc.)

1
 

Pest-Free Areas
According to ISPM 10

 Responsible Organizational Unit
(Ministry/Department/Unit)

Overall management

MOAC/DOA/PPRDO
–  surveillance MOAC/DOA/PPRDO
–  management MOAC/DOA/PRRDO

– 

certification MOAC/DOA/PRRDO

List of target pest species and crops ISPM 4

Number of sites in 2005

       

List of target pest species and crops ISPM 10

Number of sites in [year]

Xanthomonas axonopodis pv. citri, pomelo

1

   

Key Situation Indicators

International Trade

 

Year:

Main Import Plant Commodities

Main countries/areas of origin

Quantity (tons)

Sawn timber

Malaysia

1 644

Raw cotton

USA

1 504

Wheat

USA, Australia

87, 64

Main Export Plant Commodities

Main destination countries

 
Rice

South Africa

69

Cassava

People Republic of China

116

Sawn Para wood

People Republic of China

3 602

 

Cooperation Projects

     

Title (Purpose/Target)

Donor Amount

Years (start-end)

Capacity building

Australia

training

2004-2005

Australian Fumigation Accreditation Scheme

     

Title of government follow-up programmes

Amount

Years (start-end)

     
       

Key Operation Indicators

Institutional Functions

Year: 2005

Number of import permits issued

17 (2005)

Number of import inspections carried out

275

Number of emergency phytosanitary treatments taken on imports

475

Number notifications of non-compliance

260

Number of conventional phytosanitary certificates issued

245 525

Number of electronic phytosanitary certificates issued

 

Number of quarantine pests intercepted

Year:

Top three commodities

Top three pest/commodity

# of interceptions

     
   
   
     
   
   
     
   
   
 

Lists of Regulated Pests

Year of last update

Insects

Pathogens

Plants

Number of quarantine pests

2003

34

125

10

Number of regulated non-quarantine pests

 

Number of regulated import articles

     

Web source for further information:

 

Pest Risk Analysis

Insects

Pathogens

Plants

No. of PRA completed and documented (according to ISPM)

     

PRA in process for citrus, potato, tomato seed, onion, apple, shallot, corn seed, grape and garlic

Web source for further information: –

Progress and Constraints

Main Progress in Recent Years (legislation, policies, infrastructure, investments, training, etc.)

  1. Methyl Bromide Fumigation Training by AQIS (Australian Fumigation Accreditation System)
  2. National Methyl Bromide Phase-out Plan (Funded by Multilateral Fund)
  3. PRA Workshop (4-10 December 2005)
  4. Thailand biosecurity workshop programme delivering to AusAID PSLP “Enhanced Biosecurity for Thailand and the Mekong Subregion” (6-29 November 2005)
  5. Training on Phytosanitary Principle for Plant Quarantine Officer (16-17 February 2006)
  6. Drafts of 3 Ministerial Notifications

Main Constraints (personnel, infrastructure, administrative, operational, training, etc.)

Skill personnel, PQ. Treatment facilities, Communication network (International and Domestic), Diagnosis facilities, Administrative.

 

Implementation of ISPM

Relevance

Implementation

Planned/Actual
Year of full implementation

International Measures

low medium high none partial most full

ISPM 01 

Principles of plant quarantine as related to international trade     x       x

1995

ISPM 02 

Guidelines for pest risk analysis     x       x

2003

ISPM 03 

Code of conduct for the import and release of exotic biological control agents     x       x

1996

ISPM 04 

Requirements for the establishment of pest free areas x       x      

ISPM 05 

Glossary of phytosanitary terms     x       x

1995

ISPM 06 

Guidelines for surveillance   x     x    

2008

ISPM 07 

Export certification system     x       x

1997

ISPM 08 

Determination of pest status in an area x       x    

2008

ISPM 09 

Guidelines for pest eradication programmes x     x      

2008

ISPM 10 

Requirements for the establishment of pest free places of production and pest free production sites     x       x

2005

ISPM 11 

Pest risk analysis for quarantine pests     x       x

2004

ISPM 12 

Guidelines for phytosanitary certificates     x       x

2001

ISPM 13 

Guidelines for the notification of noncompliance and emergency action     x       x

2001

ISPM 14 

The use of integrated measures in a systems approach for pest risk management x       x    

2008

ISPM 15 

Guidelines for regulating wood packaging material in international trade   x       x  

2005

ISPM 16 

Regulated non-quarantine pests: concept and application x     x      

2008

ISPM 17 

Pest reporting   x       x  

2002

ISPM 18 

Guidelines for the use of irradiation as a phytosanitary measure   x     x    

2006

ISPM 19 

Guidelines on lists of regulated pests     x       x

2007

ISPM 20 

Guidelines for a phytosanitary import regulatory system     x       x

2004

ISPM 21 

Pest risk analysis for regulated non-quarantine pests x       x    

2008

ISPM 22 

Requirements for the establishment of areas of low pest prevalence x     x      

2005

ISPM 23 

Guidelines for inspection     x       x

2005

ISPM 24 

Guidelines for the determination and recognition of equivalence of phytosanitary measures x       x    

2008

ISPM 25 

Consignments in transit   x       x  

2006

ISPM 26 

Establishment of pest free areas for fruit flies (Tephritidae) x       x    

ISPM 27 

Diagnostic protocols for regulated pests   x     x    

Comments/Constraint

III. SURVEILLANCE, PEST OUTBREAKS AND INVASIVE SPECIES MANAGEMENT

Last updated: December 2006

List of Key Legislation/Regulations/Rules for surveillance, pest reporting and emergency actions

Plant Quarantine Act. B.E. 2507 (1964) 1999 Amended by Plant Quarantine Act (2nd edition), B.E. 2542 (1999).

Web source for further information: www.doa.go.th

Policies (regarding invasive/migratory species management)

Yes

No

National strategy to control serious field pest outbreaks?

x

 

National strategy to control migratory or periodically occurring pests?

x

 

National strategy to eradicate serious newly invaded exotic pests?

x

 

Other policies: (e.g. subsidies, etc.)
Alien invasive species, Ministry of Natural Resources and Environment

Web source for further information: www.pcd.go.th

 

Organization of Outbreak
Management Functions

 Responsible Organizational Unit
(Ministry/Department/Unit)

Field/Storage Pest Outbreaks

(e.g. BPH, bollworm, etc.)

Response strategy/plans

MOAC/DOA/PPRDO
MOAC/DOAE

Surveillance MOAC/DOA/PPRDO
Control

MOAC/DOA/PPRDO
MOAC/DOAE

Migratory Pest Outbreaks

(e.g. locusts, birds, armyworm)

Response strategy/plans

MOAC/DOA/PPRDO
Surveillance MOAC/DOA/PPRDO
Control

MOAC/DOA/PPRDO
MOAC/DOAE

New Exotic Pest Eradication

(e.g. coconut beetle)

Response strategy/plans

MOAC/DOA
Surveillance MOAC/DOA/PPRDO

Control/eradication

MOAC/DOA/PPRDO
   

Reporting to bilateral or international organizations

MOAC/DOA
MOAC/ACFS

 

Infrastructure

Year: 2006

Number of designated staff for surveillance of field pests of national importance

106 (Staffs from PPRDO incl. Entomology Group, Weed Science Research Group, and Plant Pathology Group)

Number of designated staff for surveillance of migratory and periodically occurring pests

Number of designated staff for surveillance of invasive species

Number of designated staff for control of field pests of national importance

Number of designated staff for control of migratory and periodically occurring pests

Number of designated staff for eradication of invasive species

Key Situation and Operation Indicators
(Outbreaks and invasions in the past 2 years)

New exotic species found established in country

Insects

Pathogens

Weeds

Total number for year:

     

Total number for year:

     

Total number on record

     
 

Eradication or internal quarantine actions taken against economically important species

Name of species

Coconut beetle    

Year of first discovery

2003    
Passway      

Location of first discovery

Prajuabkeereekun Province

   

Area affected [ha]

     

Area treated [ha]

     
Control method

Biological Control

   
Expenditures

40 million baht

   
       
 

Pest outbreak actions

Outbreak 1

Outbreak 2

Outbreak 3

Name of species

Durian Longhorn stem borer

   

Year of outbreak

2003    

Area affected [ha]

     

Estimated damage $

     

Area treated by government [ha]

   

Expenditures by government [$]

     

Control method

Chemical/mechanical

   

More information

     

Progress and Constraints

Main Progress in Recent Years (legislation, policies, infrastructure, investments, training, etc.)

Surveillance training organized by AusAID in 2004.

Main Constraints (personnel, infrastructure, administrative, operational, training, etc.)

Personnel, experiences

IV. PEST MANAGEMENT

Last updated: December 2006

List of Key Legislation/Regulations/Rules for Pest Management

Pesticide Act.

Web source for further information: –

Policies (regarding pest management)

Yes

No

Do you have policies encouraging organic or low-pesticide use production

x

 

Is IPM specifically mentioned in laws or policy documents?

x

 

Do you have official Good Agricultural Practice (GAP) or any other relevant
food safety (ecofood, etc.) standards for pest management?

x

 

Is pest management extension separate from general extension?

x

 

Other policies: (subsidies, production inputs, etc.)
IPM, control of pesticide use, reduction of pesticide use

Web source for further information: www.doa.go.th

 

Organization of Plant
Protection Functions

 Responsible Organizational Unit
(Ministry/Department/Unit)

Policy development

MOAC/DOAA
MOAC/DOAE
MOAC/ACFS

Pest management research

MOAC/DOA/PPRDO

Control recommendations

MOAC/DOA/PPRDO

Pest management extension

MOAC/DOA
MOAC/DOAE

IPM training

MOAC/DOA
MOAC/DOAE

GAP training

MOAC/DOA/OARD
MOAC/DOAE

 

Infrastructure

Year:

Number of technical officers for pest management

 

Number of central, regional, provincial or state offices

8

Number of district and village level field offices

 

Number of field/extension agents for pest management advice

 

Number of field/extension agents trained in IPM-FFS facilitation

 

Number of government biocontrol production/distribution facilities

 

Number of government biopesticide production/distribution facilities

1

Number of general extension staff involved in pest management

 

Number of designated plant protection technical officers for extension

 

Key Situation and Operation Indicators

Pest Management

Yes

No

Does the country have a National IPM Programme?
If yes, give Name and Address of IPM Programme:
IPM development on economic crops, PPRDO

x

 

Does the country have specific IPM extension programmes?
If yes, in which crops?: baby corn

x

 

Does the country have specific IPM research programmes?
If yes, in which crops?: Durian, mangosteen

x

 

Does the country have specific GAP extension programmes?
If yes, in which crops?:

x

 

Does the country have specific GAP research programmes?
If yes, in which crops?:
(Durian, longan, orchid, fresh orchid cut flower, pineapple, pomelo, coffee, non-heading type chinese cabbage, tomato, asparagus, chinese kale, onion, cabbage, chilli, yard long bean, sugar pea, baby corn, chinese cabbage, shallot, cassava, rubber, mango, tangerine, curcuma)

x

 
 

Market shares (estimated value, volume or area under control)

Year: 2005

Size of chemical pest control market

99%

Size of biopesticides market

0.5%

Size of biological control agents market

0.5%

 

Major pest control requiring crops
(requiring most pesticide applications)

1st

2nd

3rd

Affected crop Vegetables Fruit crops

Flowers & ornamentals

Name(s) of pest(s)

Spodoptera spp., Thrips spp.

FF, Thrips spp.

Thrips spp.

Estimated crop loss

Unestimatable Unestimatable Unestimatable
Affected area Unestimatable Unestimatable Unestimatable

Number of pesticide applications or amount of pesticide used

8
(asparagus)

10-20
(mango, durian)

77/yr

Government action taken

Appropriated Application techniques

 

Cooperation Projects

     
Purpose/Target Donor Amount

Years (start-end)

Strengthening Farmer’s IPM in
Pesticide Intensive Areas

DANIDA  

2001-2006

Purpose/Target of government follow-up programmes

Amount

Years (start-end)

Food Safety Programme (IPM and GAP)

 

2004-at present

Royal Project    
 

Pest Management Extension

Year:

Number of farmers trained in IPM during the year

 

Number of IPM-FFS conducted during the year

 

Number of farmers trained in GAP standards during the year

 

Area under IPM/low pesticide management [ha]

 

Area under organic/pesticide-free management [ha]

 

Crops in which IPM or other ecology friendly programmes are successfully implemented: asparagus, baby corn, orchid cut flowers

Crops grown organic/pesticide-free: rice

Progress and Constraints

Main Progress in Recent Years (legislation, policies, infrastructure, investments, training, etc.)

40 farmers trained in vegetable IPM technology in 2006.
More than 200 000 GAP farms certified in 2005.

Main Constraints (personnel, infrastructure, administrative, operational, training, etc.)

 

V. PESTICIDE MANAGEMENT

Last updated: December 2006

List of Key Legislation/Regulations/Rules

1. The Hazardous Substances Act B.E. 2535/1992
2. Ministerial Regulation (B.E. 2537/1994) (3 regulations issued under Hazardous Substances Act B.E. 2535)
3. Notification of Ministry of Industry on
3.1 List of Hazardous Substances
3.2 Hazardous Substances According to Section 3 “Civil Obligation and Responsibility” B.E. 2538/1995
4. Notification of Ministry of Agriculture and Cooperatives on
4.1 Registration of Hazardous Substances under Responsibility of Department of Agriculture
4.2 Determination of Deviation from the Specified Quantity of Active Ingredient Hazardous Substance
4.3 Label and Toxicity Level of Hazardous Substances
4.4 Criteria and Procedure for Production, Import and Possession of Hazardous Substances under Responsibility of Department of Agriculture
4.5 Appointment of Hazardous Substances Act B.E. 2535 Officials
4.6 Exemption for Implementation of Hazardous Substances Act B.E. 2535
4.7 Managing of Type IV (Banned) Hazardous Substances
4.8 Determination of Storage Site for Possession of Hazardous Substances
4.9 Specification of Hazardous Substances (one notification for one pesticide, already done on paraquat dichloride and sodium nitrate)
5. Notifications of Department of Agriculture on
5.1 Determination on Details, Criteria and Procedure for Pesticide Registration
5.2 Notification on Action Made concerning Type II hazardous substances
5.3 Criteria, procedure and condition on determination of trade name of hazardous substances
5.4 Determination of experimental design and report on efficacy test of hazardous substances
5.5 efficacy test areas
6. Rules of Department of Agriculture
6.1 Application for Possession of Hazardous Substances in Provinces other than Bangkok B.E. 2539/1996.

Web source: www.doa.go.th, www.diw.go.th

Policies (regarding pesticide management)

Yes

No

Do you have national pesticide reduction targets?
If yes, what is the target: 25% in 2005

x  

Have you ratified the Rotterdam (PIC) Convention?

x  

Have you ratified the Stockholm (POP) Convention?

x  

Have your ratified the Basel Convention? (hazardous wastes)

x  

Have your ratified the Montreal Protocol? (CH3Br phasing-out)

x  

Have you reported the observance of the Code of Conduct to FAO according to
Art. 12 of the Code?

  x

Have you adopted Good Laboratory Practices (GLP)?

x  

Pesticide Registration

   

Do you require pesticides to conform to relevant FAO or WHO specifications?

x  

Do you allow the “me-too” registration and sale of generic pesticides?

x  

Do you require data on product equivalence for generic registration?

x  

Do you conduct country-specific risk assessments for…

   
 

occupational risks?

x  
 

consumer risks?

x  
 

environmental risks?

x  

Have you adopted the Global Harmonized System (GHS) for pesticides hazards evaluation and labelling?

x  

Do you accept evaluation results from other countries?

x  

Do you accept field studies conducted in other countries?

x  

Do you require environmental fate studies?

x  
     

Incentives/Disincentives

   

Do you have a special tax on pesticides to cover externality costs?

  x

Do you subsidize or provide low-cost pesticides?

  x

Do you subsidize or provide low-cost biopesticides?

   
         

Other policies:

   

Web source for further information: www.doa.go.th, www.diw.go.th

   
 

Organization of Plant
Protection Functions

 Responsible Organizational Unit
(Ministry/Department/Unit)

Legislation

MOAC/DOA/OAR
MI

Registration MOAC/DOA/OAR

Licensing of shops

MOAC/DOA/OAR

Licensing of field applicators

MOAC/DOA/OAR

Enforcement/inspections

MOAC/DOA/OAR

Testing of pesticide efficacy

MOAC/DOA/PPRDO

Development of pesticide use recommendations

MOAC/DOA/PPRDO

Safe use training/extension

MOAC/DOA MOAC/DOAE

Food residue monitoring

MOAC/DOA MOPH/FDA

Environmental monitoring

MOAC/DOA MONRE/DOPC

Health monitoring

MOPH

Other Stakeholders:

 

Pesticide Industry Association

Thai Agri-Business Assoc.; Thai Crop Protection Assoc.

Civil Society Organizations
(NGO, etc.)
   
 

Infrastructure

Year: 2006

Number of registration officers

19

Number of enforcement officers

 

Number of department quality control laboratories

 

Number of quality control laboratory personnel

 

Number of department residue analysis laboratories

 

Number of residue laboratory personnel

 
   

Key Situation Indicators

Pesticide Trade:

Tons

$ ’000 Value

Imports 53 050 279 295
Manufacture NA NA
Export 3 941 NA

Domestic Use/Sales

   

Pesticide Use Profile:

Tons
(a.i./formulation to be specified)

$ ’000 Value

Agriculture 49 108 253 537
 

Chem. Insecticides

15% 24%
 

Chem. Fungicides

10% 14%
 

Chem. Herbicides

70% 59%
  Chem. Others:
e.g. molluscicide, acaricide
5% 6%
  Other
e.g. Avamectrin, Bt, Neem
   
Other purposes    
TOTAL    

Post Registration Monitoring

Testing, Quality Control and Effects in the Field

Yes

No

Do you have significant problems with low-quality pesticides in the market?

x

 

Do you have significant problems with pesticide resistance?

x

 

Do you have a list of pesticides under close observation for problems

   

Source for more information: –

 

Health and Environmental Information

Yes

No

Do you maintain data on pesticide poisoning cases?

x

 

Do you have a system to monitor pesticide residues in food?

x

 

Do you have a system to monitor pesticide residues in the environment?

x

 

Do you have significant problems of environmental contamination from pesticides?

x

 

Do you have data on pesticides effects on wildlife and ecosystems?

   

Source for more information: –

 

Pesticide Disposal

Yes

No

Do you have system to collect and safely dispose of used containers and small quantities of left-over pesticides?

x

 

Do you have an inventory of outdated and obsolete pesticides in the country?
(e.g. banned and no longer traded, but still in storage)

   

Do you have illegal trade in pesticides?
if yes: what is the estimated amount: _______________

x

 

Source for more information: –

Key Operation Indicators

Registration/Regulation/Monitoring

Year: 

a.i.* Trade Name

Number of registered pesticide products

300

16 000

Number of registered biopesticides (Avamectrin, Bt, Neem, etc.)

9

NA

Number of restricted-use pesticides/formulations

11

 

Number of banned pesticides

96

 
       

Number of licensed outlets

9 389

Number of licensed field applicators (professional and/or farmers)

674

   

Number of licensing violations reported during year

86

   

Number of quality control analyses conducted during year

 
     

Number of food samples analyzed for pesticide residues during year

20 752

Number of samples exceeding MRL

756 (3.45%)

   

Number of environmental samples analyzed for pesticide residues

 

* active ingredient

 

Pesticides Restricted in Recent Years

Year

Name of active ingredient or hazardous formulation

   
   
   
 

Pesticides Banned in Recent Years

Year  Name of active ingredient
     
     
     
 

Cooperation Projects

     
Purpose/Target Donor Amount

Years (start-end)

       
       

Purpose/Target of government follow-up programmes

Amount

Years (start-end)

     
       

Progress and Constraints

Main Progress in Recent Years (legislation, policies, infrastructure, investments, training, etc.)

List of banned/prohibited pesticides in 2005

Main Constraints (personnel, infrastructure, administrative, operational, training, etc.)

 

VI. ADDITIONAL ISSUES OF INTEREST

Last updated: December 2006

Genetically Modified Crops

Name of GMO Crop

Area under Cultivation [ha]

   
   
   
   

Previous PageTop of PageNext Page