Previous Page Table of Contents Next Page


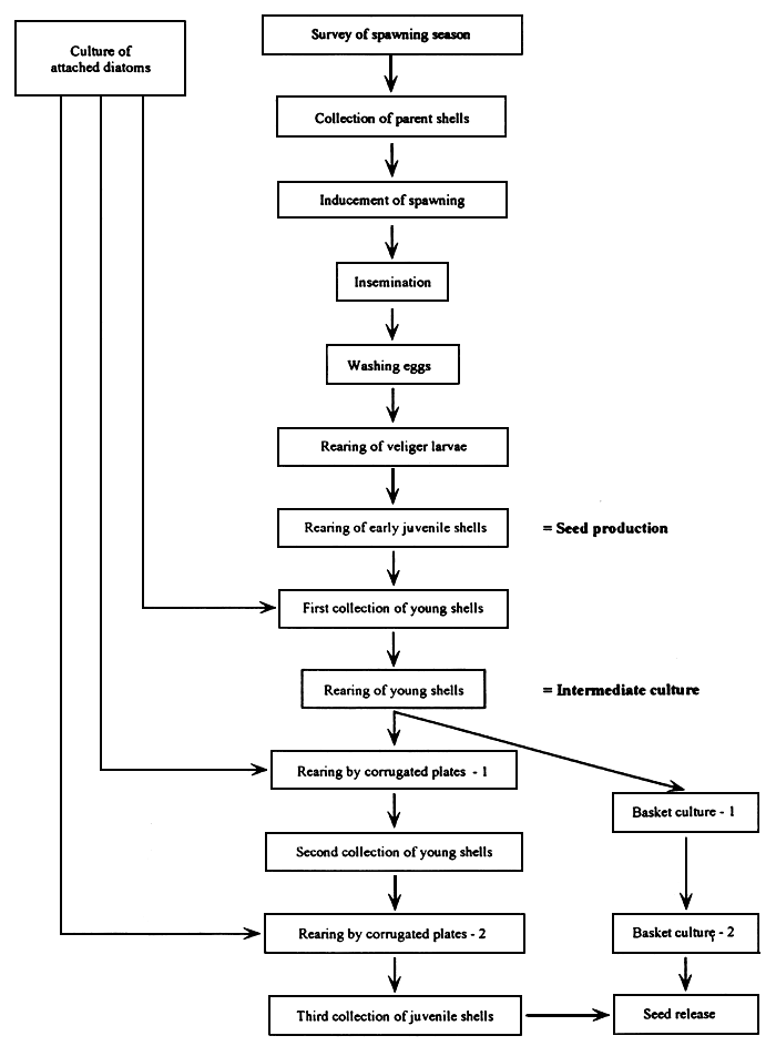
APPENDIX 3. PROCESS OF TROCHUS SEED PRODUCTION IN OKINAWA (Isa et al, 1977)


Previous Page Top of Page Next Page