N.F.C. Ranaweera
National Consultant
Colombo
Sri Lanka is largely self-sufficient in most animal products – apart from dairy. However, the consumption of dairy products has increased dramatically since the 1970s when the Government adopted open economic policies. Currently, Sri Lanka is about 15–20 percent self-sufficient with its milk products, though that level has been achieved mostly with imported milk powder.
The dairy industry has potential to contribute considerably to Sri Lanka’s economic development. A traditional industry surviving thousands of years, milk production also plays an important role in alleviating nutritional poverty in all age groups. And it is a source of extensive employment opportunities.
The Government’s ambitious target for growth in dairy production is an increase towards 50 percent self-sufficiency in milk products by 2015. At the current growth rate of 1–2 percent, the sector will need to grow at about 15 percent annually for the next eight years, with no increase in total consumption. This is a challenging task, given the current state of the industry, which only supplies approximately 20 percent of the domestic requirements. This contrasts with two decades ago when, prior to the economy’s opening in 1977, domestic sources of milk provided nearly 80 percent of Sri Lanka’s consumption needs. Given the current levels of malnutrition, particularly among pre-school children and pregnant mothers, milk production is an important activity for improving the nutrition situation.
The contribution of the agriculture sector, including plantation crops, livestock, forestry and fisheries to GDP was 16.8 percent in 2006, having dropped from 21.3 percent in 1998 (Central Bank of Sri Lanka, 2007). With almost 90 percent of the population considered rural (Central Bank of Sri Lanka, 2006), 2005 data show that agriculture provided employment to 30.7 percent of the population. Livestock accounts for only about 1.2 percent of GDP, but it is an integral part of many other agricultural enterprises providing draught power, transport and dung for fertilizer.
Total milk production in 2005 was an estimated 162 million litres, up 3 percent from the previous year, with approximately 13.6 million litres supplied by dairy cows. Of this growth, 98.9 million litres (47 percent) of local milk entered the formal market. However, the total consumption of milk (funnelled through the formal milk market) was 528.2 million litres of liquid milk equivalent (LME), down from 76 million litres in 2003 (Table 1). FAO estimates for milk production in Sri Lanka in 2007 reached 174 million litres.
By 2004, an estimated 429.3 million litres of LME products were imported (provisional data), valued at 12.26 billion rupees. Imports are estimated to account for approximately 80 percent of domestic consumption.
Table 1: Production and availability of milk, 1998–2005
Year |
Freshmilk | |||
Cowmilk (‘000tonnes) |
Buffalo milk (‘000tonnes) |
Total milk (‘000tonnes) |
Per capita | |
1988 |
124.48 |
25.09 |
149.57 |
4.80 |
1999 |
126.42 |
25.50 |
151.92 |
4.99 |
2000 |
127.74 |
25.52 |
153.26 |
4.96 |
2001 |
129.02 |
25.58 |
154.58 |
4.90 |
2002 |
129.09 |
25.64 |
14.73 |
5.3 |
2003 |
132.22 |
25.56 |
157.78 |
5.47 |
2004 |
134.88 |
25.84 |
160.72 |
5.34 |
2005 |
136.67 |
26.12 |
162.79 |
5.37 |
Source: Department of Census and Statistics, Sri Lanka | ||||
Production areas
Milk is produced in all districts, with the lowest in the conflict-affected northern districts. According to the 2002 agriculture census, the largest cattle populations are found in the country’s dry and intermediate zones. The wet mid- and up-country areas are often perceived as the main dairy-producing areas (Table 2). The dry and dry intermediate zones produce 50 percent more milk than the wet and wet intermediate zones.
Table 2: Milk production zones in Sri Lanka
Zone |
Dry zone |
Coconut |
Mid-country |
Upcountry & |
Wet zone & |
Location
|
Dry zone districts in the NC, Northern and Eastern Provinces and parts of Central, Southern and NW Provinces |
Intermediate and wet zone areas of the NW Province, and Gampaha district of the Western Province |
Wet zone areas in the Central Province –Kandy and Matale districts |
Nuwaraeliya district in the Central Province and Badulla district in the Uva Province |
Districts in the Western, Southern and Sabaragamuwa Provinces and cities |
Animal types |
Indigenous cattle, Zebu cattle and crosses, buffalo |
Crosses of exotic breeds, Zebu types, crosses of indigenous animals and buffalo |
Pure exotic animals and crosses, and Zebu crosses |
Pure exotic animals and crosses |
Crosses of exotic breeds and Zebu type and indigenous animals and buffalo |
Husbandry |
Free gazing, or nomadic-type Large herds or sedentary small/medium-sized herds |
Medium-sized herds, limited grazing tethered under coconut palms |
Small herds, some tethering, stall feeding |
Small herds, zero grazing |
Limited grazing, medium-sized herds or small herds, zero grazing |
Herd size
|
Few: 25 |
5 cows |
2–3 cows |
1–2 cows |
2–3 cows |
Average yield |
2.1 litres/cow/day Total 300–400 litres/cow over 180–200-day lactation |
3–4 litres/cow/day Total 500–800 litres/cow over 200-day lactation |
2–4 litres/cow/day Total 1 300 litre/cow |
6 or more litres/cow/day Total 1 700 litres/cow |
3 litres/cow/day Total 1 500– 1 600 litres/cow |
Source: Ranaweera and Attapattu 2006 | |||||
Cattle
The average cattle or buffalo farm has around five head of stock, with significantly larger herds in the dry zones. In the wet and intermediate zones, there are two to three head per farm. Only about 12 percent of the cattle are found in the wet zone, with the majority of the better dairy breed stock found in that area. The rest of the cattle are spread equally between the dry and intermediate zones. Some 32 percent of the total cattle population is in the four dry intermediate zone districts, and more than three-quarters of cattle are in either the dry or dry intermediate zones. The 2.2 million cattle and 0.98 million buffalo reported in 1989 decreased to a combined 1.2 million in 2006 (Table 3). There is now an increasing trend in the percentage of upgraded dairy animals, including dairy buffalo.
Table 3: Number of dairy cattle
|
Year | ||||
2003 |
2004 |
2005 |
2006 | ||
Milkcows |
Milkingat present |
211 800 |
216 050 |
222 300 |
229 230 |
Milkingnot at present |
277 400 |
284 420 |
288 570 |
295 840 | |
|
Othercows |
207 600 |
211 640 |
215 620 |
220 990 |
|
Bulls |
178 800 |
182 290 |
185 720 |
189 110 |
|
Calves |
263 100 |
266 500 |
272 810 |
279 480 |
|
Totalcattle |
1 138 700 |
1 160 900 |
1 185 020 |
1 214 650 |
Source: Agriculture and Environmental Statistics Division, Department of Census and Statistics, Colombo | |||||
Nuwara Eliya district has the highest average production per head, and the wet zone average production of 278 litres per head is more than double that achieved in the intermediate zone (130 litres per head) and two and a half times that of the dry zone (102 litres per head). Per-head productivity reflects the proportion of improved dairy genetics and the proportion of adult female stock in the herd.
Location and scale of livestock operations
The majority of livestock are reared in small-scale operations. Many factors influence the distribution of livestock in Sri Lanka; dominant among them are agro-ecological zoning and proximity to markets and feed resources. Tables 4 and 5 present some of the important topographical and climate information regarding dairying systems.
Table 4: Main dairy production systems in Sri Lanka
Production systems |
Average daily milk production per cow (litres) |
Popular management system |
Hill country |
6–8 |
Intensive |
Mid country |
4–5 |
Semi-intensive |
Coconut triangle |
3–3.5 |
Tethered |
Low country dry zone |
1–1.5 |
Extensive |
Low country wet zone |
3–3.5 |
Tethered |
Source: Bandara, 2007 | ||
Table 5: Cattle and buffalo systems: Topography, climate and animal types
Production system |
Rainfall (mm) |
Temperature range (°C) |
Animal species |
Hill country |
>2 000 |
10–32 |
Pure exotic and crosses |
Mid country |
>2 000 |
10–32 |
Pure exotic and crosses; some Zebu crosses |
Coconut triangle |
1 500–2 500 |
21–38 |
Crosses of exotic breeds, Zebu types, indigenous animals, buffalo |
Low country dry zone |
1 000–1 750 |
21–38 |
Zebu types, indigenous animals and their crosses, buffalo |
Low country wet zone |
1 875–2 500 |
24–35 |
Crosses of exotic breeds, Zebu types, |
Source: Ibrahim et al. (1999a and b) | |||
Marketing
The marketing of milk in Sri Lanka is complex and varied. There are individual farmers who sell direct to processors, consumers, hotels, cafeterias and canteens. Cooperatives are organized primarily for the purpose of collecting and selling milk to either hotels or processors. The formal, or processed dairy, market consists of small dairy cooperatives, larger local cooperatives, district dairy cooperatives, dairy cooperative unions and networks of collection points and milk chilling centres operated by cooperatives or the main dairy processors. Most farmers are not members of cooperatives or farmer societies. There are a few large-scale processors who have organized farmers to sell their milk to them.
Contributing to the informal market are small private milk collectors, small local processors of traditional dairy products, retailers and dairy producers who sell directly to hotels and restaurants or to consumers. Small local processors of modern dairy products also contribute to the supply.
Marketing institutions
Milk is currently sold through a combination of private and public organizations working in tandem with each other. Until 1981, farmers sold their milk to the National Milk Board (NMB), which was created in 1957 as the main outlet for milk purchases. Through the policy of liberalization and privatization introduced in 1981, Nestl é bought 80 percent of its shares and has since been operating in the country as a major player. Nestlé's milk collection network currently involves more than 25 000 farms and represents an estimated 40 percent of the total fresh milk collected nationwide.
Also in 1981 through the government-owned Cooperative Wholesale Establishment (CWE), Lanka Milk Foods (LMF) Ltd was established to package and distribute imported milk powder. Currently, LMF maintains an important market position in the milk-food industry, with its key brand of full cream milk powder Lakspray and a capacity of 48 000 million tonnes per year. In 1991, the Stassen Group of Companies, one of the largest conglomerates in Sri Lanka , bought 51 percent of the LMF shares; currently, LMF achieves an annual turnover of around 2 billion rupees.
Fonterra, another private company with New Zealand investment that sells a range of Anchor brand products, has been in Sri Lanka for many years. When first introduced, the only product in Anchor’s portfolio was Anchor Full Cream Milk.
The Government has a major involvement in the state-owned milk processing company MILCO, which engages in milk collection from farming areas. It also processes fresh milk, marketing it under the Highland brand.
The primary business of the formal private sector stakeholders are milk powder and other processed milk product imports. Nestl é is an exception, which runs a substantial milk powder-processing operation based on locally procured milk. In theory, all of the businesses extended their operations to procure fresh milk locally to cater to the developing market segments, such as liquid milk, pasteurized and sterilized milk, flavoured milks and yogurt. Locally procured milk is used for making ice cream and mixed-flavoured fruit drinks.
Over time, however, there have been changes in the composition of the milk-processing organizations, with collaboration through Indian investment as well as World Bank assistance. A number of other private sector processors, some of them extremely small, are involved in the milk-processing industry. The private sector is also engaged in milk collection and processing, but due to the low volumes in the production areas, there is wasteful competition by the different collecting agencies fighting for the available milk in a given area. In addition, lack of other marketing infrastructure, such as chilling tanks and transport vehicles, compound the problem.
According to a study by Ranaweera and Attapattu (2006), total milk collection increased by 13 percent in 2004 because of the increased price paid for milk (from 15 rupees per litre to 16 rupees per litre and then 18 rupees per litre), along with an improved collection network. This encouraged dairy farmers to produce more milk.
In 2004, there were 245 active dairy cooperatives along with six cooperative unions that had a total membership of around 57 000 members, of which some 30 000 were members (including the dairy federation). However, the number of dairy cooperatives declined from 2001 to 2004.
Most processors use imported milk powder for their products, except Nestl é , which purchases significant quantities of milk powder using locally procured milk. Imported milk powder has been quite controversial because it is subjected to low tariff measures in order to keep consumer prices low. The only way to increase dairy productivity is for the Government to increase the tariff on imported milk powders from the present 10 – 30 percent, which is unlikely due to World Trade Organization commitments. However, high international dairy commodity prices appear set to push powder prices even higher than such tariff increases would deliver.
The informal milk market plays a larger role than assumed. It is an important outlet for many smallholder farms and is critical for ensuring economic viability of dairy production for many producers because it typically provides higher prices. It also delivers many viable income-generating opportunities for small entrepreneurs. The public health risks in informal market channels, however, are uncertain, and will depend on consumer practices, such as boiling of milk before consumption. Growth in the informal market is likely when retail powder prices increase and fresh liquid milk becomes more competitive. That growth will probably continue, partly at the expense of the formal sector, until the formal market of liquid milk is better able to reach consumers.
Significantly, even after 25 years of activities within the dairy sector, there is no fresh milk available in the market. And the entire milk food industry is in the hands of just two or three large companies, namely Nestl é , Fonterra and Maliban, which primarily market only imported and locally processed milk powders.
Figure 1: Sri Lankan fluid milk prices

Pricing systems prevailing in the country are biased towards satisfying millions of consumers rather than producers of milk and milk products. The high opportunity cost of labour relative to the farmgate price of milk discourages farmers from intensive dairy farming. A rough estimate of the current farmgate price of milk to wage ratio is 1:13. Consequently, the value of one litre of milk sold at the farmgate is only one-thirteenth of a daily casual wage.
Unlike milk powder, the consumption of fresh milk appears to increase with income, suggesting that as incomes increase over time, demand could shift towards liquid milk. This presents good opportunities for smallholders who are involved in domestic dairy production. Domestic producers have a comparative advantage in the liquid milk market because reconstituted milk is not a good substitute. Awareness on increasing the market for such sales needs to be considered.
World market prices for milk powders have increased dramatically over the past year and are now more than double what they were in June 2006. This is already being felt in the wholesale market and in the cost of raw materials used by some companies to recombine for manufacturing “fresh” products, such as yogurt and flavoured milk. These companies also are struggling to increase local milk procurement as milk becomes more cost competitive. Payment of premiums to secure that milk is likely to become more common.
Because the profit margin is very low, there have not been adequate incentives offered to the producers to invest in dairy herds. Adequate recognition has not been given in the past to the important role played by smallholders, despite the difficulties they experience in operating at near subsistence level. Due to the limited economic opportunities, many of them will continue to remain in dairy farming for more years to come (SLVA, 1995).
Farmgate milk price is largely determined by MILCO’s processing and marketing costs, both of which are reputed to be relatively high. The Government uses the farmgate price as a political tool because it needs MILCO to cover its costs. Reducing the amount of milk diverted to powder production at MILCO will reduce the downward pressure on farmgate prices caused by relatively inefficient processing and marketing. The large private firms engaged in milk product manufacturing follow the purchasing prices offered by MILCO. They do pay a premium above MILCO’s price, depending on the competition in the local market where they operate. While this appears to serve the interests of the suppliers favourably, there is little inclination for them to buy the surpluses available during months of high milk production due to capacity constraints. In such instances, MILCO has to step in to buy the excess milk.
Till now, the milk price increases have not been reflected in increased local retail market prices. Consequently, there has not been any financial incentive for consumers to favour liquid or fresh milk products made from local milk. When the retail price of powder reflects the changes in international commodity prices, it is likely that the retail market price for fresh products will increase, also fuelling the upward pressure on the farmgate price. This scenario may provide a unique opportunity for further development of the dairy sector.
Table 6: Average cost of milk production and producer price, 2006 (rupees/litre)
Zone |
Wet lowland |
Mid country | ||
Village 1 |
Village 2 |
Village 1 |
Village 2 | |
Excluding family labour |
5.56 |
4.10 |
4.97 |
4.10 |
Including family labour |
16.77 |
12.67 |
13.99 |
11.47 |
Announced purchase price |
11.29 |
11.29 | ||
Source: Ranaweera and Attapattu 2006 | ||||
Smallholders dominate the livestock industry, with an estimated 3.5 million people (including dependants) finding livelihood within the sector. The sector contributed 22.5 billion rupees to the GDP (0.8 percent of the national GDP and 8.5 percent of the agricultural GDP ) in 2004. Some 17.9 percent of households own livestock and approximately 70 percent of them own cattle (SLIS, 1999 – 2000). The dairy animal population consists of 1.21 million cows (Department of Census and Statistics, 2006).
Dairy farming is predominantly a smallholder, mixed crop–livestock operation. Animals are mostly fed on natural grasses available in common lands, such as roadsides, railway banks, fallow paddy fields, tank beds and other vacant lots, all maintained under rain-fed conditions (Presidential Sub-Committee Report, 1997).
Currently, hundreds of thousands of smallholders operating at near-subsistence levels dominate the local milk production in these systems. The number of dairy farmers is estimated to be about 400 000, of which 200 000 provide milk to the formal sector.
Dairying is part of a partially closed, mixed farming system at the smallholder level. Some of the waste of the dairy unit, such as dung, urine and wasted-feeding materials, are used as manure for crop farming; some of the crops and crop wastes are fed to the animals. In addition, the cultivation of forages has helped to control soil erosion and improve soil fertility. Hence, dairying at the smallholder level is an environmentally friendly activity when it is properly managed within the farming system (SAEC, 1998). The production system can be classified into five main subsystems, as shown in Table 2.
A minimum of 15 litres daily production is needed to earn a reasonable income from dairy farming at the smallholder level. Three-cow equivalents of upgraded dairy animals with an adequate cattle shed and a fodder plot of more than 20 perches are needed to allow a smallholder to make this profit.
However, the majority of smallholders do not have these minimum requirements. There is a need to improve their dairy farms. On average, a minimum of 50 000 rupees ($500) of new investment is needed for each smallholder. This is beyond the capacity of most farmers, due to their subsistence living conditions. Although credit programmes are available in commercial banks, farmers have to pay back the loans within three to four years, with an annual interest of 18–20 percent. More concessionary credit programmes are needed that take into account the prevailing returns and profit margins of smallholder farmers.
Furthermore, dairying is not the main source of income for most of the smallholders and, in most instances, is not the activity of the husband in the family. In fact, housewives do most of the dairy-related activities while also attending to their other family obligations. Although nearly 40 percent of the members of registered dairy cooperatives are women, they are rarely represented in the management or executive committees of these organizations. However, when housewives do have a role in managing household dairy activities and their dairy cooperative, a substantial improvement can be seen in the economy of the family.
Validating constraints to the sector: A stakeholder survey
Ranaweera and Atapattu carried out a limited stakeholder survey in 2006 with the objectives of i) validating the continued relevance of the constraints frequently cited in various sector studies and ii) assessing the strength of the current service infrastructure to serve the needs of smallholder dairy farmers.
The survey covered 25 dairy farmers from the Badulla district in the upcountry, which is a highly productive area. Most farmers in the region are smallholder, commercial dairy producers who supply milk to collectors. The sample for the survey was selected from a dairy cow record-keeping in a the Department of Animal Production and Health (DAPH) project to identify superior animals for use in the calf-supply programmes and to monitor responses to changing conditions. The 25 respondents were selected randomly and interviewed during home visits. Data collected focused primarily on the cost of milk production and delivery of services by the State and other parastatals.
The results of that small survey are summarized as follows:
Case studies of nine farmers
Another survey conducted in 2007 among a sample of nine farmers from three districts, representing a cross-section of the dairy farming community, looked to assess the production and marketing structure in the field and to identify issues challenging dairy farmers. Essentially, they were case studies of dairy farmers representing two groups of farmers: one that sold their milk to Nestlé (a private processor) and one that sold to the informal sector.
Table 7: Survey results on the dairy industry: Cost of fluid milk production, 2007
A. Resources base
Informal farmer |
No. of animals |
Grazing (perches) |
Pasture |
Grass | ||||
Cows in milk |
Pregnant |
Heifers |
Bull calves |
Female calves | ||||
1 |
07 |
05 |
03 |
02 |
02 |
- |
40 |
10 |
2 |
14 |
10 |
05 |
06 |
02 |
- |
- |
- |
3 |
03 |
04 |
02 |
01 |
01 |
20 |
20 |
- |
4 |
09 |
05 |
02 |
02 |
02 |
20 |
20 |
- |
5 |
20 |
17 |
06 |
08 |
07 |
20 |
- |
- |
Nestlé farmer | ||||||||
6 |
03 |
01 |
- |
01 |
02 |
- |
08 |
20 |
7 |
02 |
01 |
01 |
01 |
01 |
- |
04 |
14 |
8 |
02 |
- |
01 |
01 |
01 |
- |
04 |
26 |
9 |
04 |
01 |
01 |
01 |
03 |
- |
20 |
100 |
B. Production
Informal |
Milk litres per day |
Total litres per |
Home consumption spoilt (litre) per day |
Quantity of milk sold-litres |
Price per litre rupees |
Income from milk rupees |
Income from sale of fertilizer rupees |
Income from sale of animal rupees |
Income from sale of manure rupees |
Total income rupees |
1 |
47 |
16 920 |
360 |
16 560 |
50 |
828 000 |
12 000 |
- |
- |
840 000 |
2 |
75 |
27 000 |
108 |
26 920 |
50 |
1 344 600 |
25 000 |
- |
65 000 |
1 434 600 |
3 |
16 |
5 760 |
360 |
3 600 |
22 |
118 800 |
- - |
- |
- |
118 800 |
4 |
40 |
14 400 |
360 |
14 040 |
45 |
631 800 |
- |
- |
8 000 |
639 800 |
5 |
100 * |
36 000 |
11 160 |
24 840 |
32 |
794 880 |
- |
- |
20 000 |
814 800 |
Nestlé farmer | ||||||||||
6 |
21 |
7 560 |
360 |
7 200 |
21 |
151 200 |
- |
22 000 |
- |
173 200 |
7 |
12 |
4 320 |
- |
4 320 |
20 |
86 240 |
- |
- |
- |
86 240 |
8 |
10 |
3 650 |
360 |
3 285 |
19 |
62 415 |
- |
- |
- |
62 415 |
9 |
26 |
9 490 |
360 |
9 130 |
20 |
183 600 |
- |
27 000 |
- |
209 600 |
| * Buffalo | ||||||||||
C. Operational costs (rupees)
Informal farmer |
Concentrates |
Minerals |
Drug fees |
Stud fees |
Labour costs |
Total cost |
1 |
51 000 |
2 400 |
6 000 |
3 300 |
109 500 |
172 200 |
2 |
87 600 |
2 400 |
6 000 |
3 800 |
10 800 |
110 600 |
3 |
10 080 |
960 |
- |
2 500 |
7 200 |
20 740 |
4 |
63 510 |
3 240 |
12 000 |
2 000 |
39 000 |
119 740 |
5 |
255 500 |
32 400 |
24 000 |
- |
328 000 |
639 400 |
Nestlé farmer | ||||||
6 |
16 200 |
1 200 |
3 400 |
1 050 |
6 000 |
20 670 |
7 |
14 400 |
1 200 |
3 000 |
800 |
6 000 |
25 400 |
8 |
10 800 |
600 |
600 |
3 500 |
15 500 | |
9 |
21 900 |
2 400 |
1 000 |
6 000 |
31 300 | |
D. Income/expenditure (rupees)
Informal farmer |
Operational |
Capital |
Total cost |
Gross |
Net |
1 |
172 200 |
75 000 |
247 000 |
840 000 |
593 000 |
2 |
110 600 |
55 000 |
165 600 |
1 434 600 |
1 269 000 |
3 |
20 740 |
72 500 |
93 240 |
118 800 |
25 560 |
4 |
119 740 |
95 000 |
214 740 |
639 800 |
425 060 |
5 |
639 400 |
75 000 |
714 400 |
814 800 |
103 400 |
Nestlé farmer | |||||
6 |
20 670 |
60 000 |
80 670 |
173 200 |
92 330 |
7 |
25 400 |
40 000 |
65 400 |
86 240 |
20 840 |
8 |
15 500 |
23 000 |
38 500 |
62 415 |
23 915 |
9 |
31 300 |
75 000 |
106 300 |
209 600 |
103 300 |
Survey highlights
Incomes
The net income of most of the farmer respondents was reasonably high and met all costs that were incurred, indicating that smallholder dairy farming was profitable. However, it was not adequate enough to improve and expand their operation because the capital costs, including the cost of animals, were quite high.
Farmer perceptions on increasing herd size
Veterinary services
All respondents commented that the veterinary services were useful and available on time. Four of the nine farmers had more than three visits, while three of them visited the veterinarian twice a year. The distance to the veterinarian office was in close proximity to their farms (1–5 km).
Financial services
Marketing
Joining a cooperative
Stakeholder perceptions on the industry’s future
Considering the results from the two Ranaweera and Atapattu surveys (previously mentioned) and the problems and key constraints identified repeatedly over time in other studies, the following is a summary of the primary factors affecting the development of the sector:
Low farmgate prices are a function of relatively inefficient collection and processing systems, partly caused by low volumes and a market that is distorted by government influence. The large number of smallholder farmers with no economies of scale is in itself a major constraint because this increases the complexity and difficulty of service provision, the cost of input supplies and the cost of milk collection, which decreases farmgate milk value.
One of the key reasons for low productivity in the dairy sector is the poor feeding of stock, primarily due to low levels of farmer knowledge and understanding of basic animal husbandry or nutrition issues.
The cost of milk collection systems escalates with the number of smallholder farmers and is exacerbated by the different enterprises competing for the milk supply. Milk quality is always difficult to maintain in smallholder dairy farms and reliance on hand milking and with no effective cooling available. The sheer number of farmers creates major difficulties with extension effectiveness and farmer training. The ineffective cattle marketing system is also largely a result of the number of smallholder farms.
Stock availability
The productivity of cows is limited, in most cases, by nutrition rather than any genetic limitation for milk production. There is, however, a significant opportunity to improve both the productivity and the profitability of many smallholders by motivating and facilitating them to use improved breeds. This necessarily implies a simultaneous, or prior, improvement in nutritional management. The generally poor level of young stock feeding and associated late maturity has a major impact on herd output of surplus animals, as does the prolonged calving interval. If the nutritional limitations are minimized and farmer knowledge on feeding and breeding is improved, breeding efficiency will, in the long-term, help to increase the number of superior quality animals available as well as improve productive efficiency in the medium term.
Animal health management
Overall, the constraints to dairy production from disease threats are less severe than some other factors, such as nutrition and marketing. While many bovine diseases are prevalent in the areas of current and potential dairy production, there are well-documented health management practices for minimizing the risk of infection and productivity loss. Disease constraints to dairy productivity are thus associated with the need to improve the delivery of veterinary services to dairy farmers and to improve the quality of those services, especially for preventive medicine. Clearly these are policy and institutional rather than technical issues.
The major issues in animal health management are:
Land availability
Limited land ownership by many dairy farmers constrains their ability to grow quality fodder for their cattle. Access to land for production of livestock forage and fodder is a critical issue if productivity gains in the sector are to be achieved. Land-growing grass is generally considered to be a waste of land because there is little appreciation of the potential value of quality grass or fodder for dairy stock feed.
There is a serious problem in exploiting the genetic potential of improved dairy animals due to the lack of good quality year-round feed at the farm level. This is primarily the result of pressure on agricultural land and competing opportunities for labour. There is significant seasonality of fodder supplies and prices, especially in hill and mid-country areas, which is where most of the upgraded dairy animals are found and where farmers depend on purchased concentrated feed to meet some of their maintenance requirements during the driest months of the year. Management of common grasslands, such as communal grazing land, public land and roadsides is weak.
According to the Ten-Year Development Framework, an estimated 44 percent of agricultural land (about 20 percent of the total land area) is “sparsely used, which means there remains a great potential for these lands to be properly developed/used”. It also notes that “land vested in state authorities, which are not utilized, will be made available for proper development purpose”. It stops short of stating that this land will be made available to the private sector, but the Livestock Development Policy paper acknowledges that “State lands will be made available to the private sector to promote superior planting materials for feeds and fodder and to demonstrate appropriate cultural practices of production and harvesting”. It also states that “while no land resources of NLDB will be privatized, allocation of state lands for the promotion of the private and corporate sector for organized programmes for livestock development will be actively encouraged”.
Farmer knowledge and skills
Hardly anything worthwhile has happened in the fodder development in the country. Land is not specifically allocated for forage, and grasses are not accepted as a “crop”, even though farmers do not fully use available local feed resources. As a result, large quantities of available local feed resources are currently wasted.
Compound cattle feed is not popular among most smallholders. Instead, they use feed ingredients such as coconut cake and rice bran. A few large-scale feed millers control the feed industry in the country. Rapid growth has been seen in the production of poultry feeds. However, more than 80 percent of the ingredients are imported, and production of compound feeds is an externally dependent system and vulnerable to changes in world market prices.
Previous studies have stressed the importance of increasing the use of quality forages to improve the nutritional status, productivity and profitability of the herds. Currently, few farmers are taking advantage of opportunities to produce and use quality feeds. The production cost (fertilizer) of good-quality fodder is between an estimated 2 and 4 rupees (excluding any land costs), compared to poonac at an average of about 17 rupees. The nutritional value of good quality pasture is sufficient to allow it to substitute for poonac.
Significant improvements in technical efficiency could be achieved through the introduction and adoption of simple changes in husbandry and the way stock is managed. Water is an essential component in any diet and especially critical for a lactating cow, which has additional losses in milk that need to be met. Increased use of low-cost, high-quality grass and forage as a substitute for high-priced concentrated feeds and poonac should improve the profitability of dairying. In many areas, smallholder dairy farmers do not have adequate land to grow grass or do not have secure access or rights to use existing grasslands.
Extension system limitations
The number of veterinary surgeons employed by the DAPH has risen markedly in recent years, but the cadre of livestock officers and livestock development inspectors has stagnated. It is the inspectors who are primarily responsible for providing extension and AI services to farmers. While these two roles are somewhat synergistic, it is apparent that the lack of inspectors dictates that the breeding service is prioritized and extension services are provided on an ad hoc basis. This lack of an extensive extension programme affects the development of the industry.
Other constraints
The key constraint to further developing the dairy industry is low profitability stemming from a relatively low farmgate price for milk, low productivity and the high cost of production. Stakeholders in both the public and private sector agree that the greatest constraint in the short-term expansion of the dairy sector by commercial medium- and large-scale farmers is the availability of good-quality dairy stock.
The dairy sector is regarded as the priority sector in livestock development for public investment. Promoting a liquid milk market, expanded to the regions outside the traditional centres of milk consumption, is a precondition for increasing the competitiveness of domestic milk.
The policy goal in developing the livestock sector is to achieve sustained and equitable economic and social benefits to livestock farmers while increasing the supply of domestic livestock produce at competitive prices for consumers.
To achieve this objective, the strategic approach for promoting livestock production for food security is planned as follows:
From a technical perspective, dairy farmers and processers can be empowered to further participate in the value chain of dairy products by:
Of paramount importance in developing the livestock sector is the feed resource base, including pasture and other natural forages as well as coarse grains, agricultural waste and by-products:
Annex I: Supply chain for milk

Source: Adapted from Ibrahim M.N.M et al. October 1999. Appraisal of the Sri Lanka Dairy Industry.
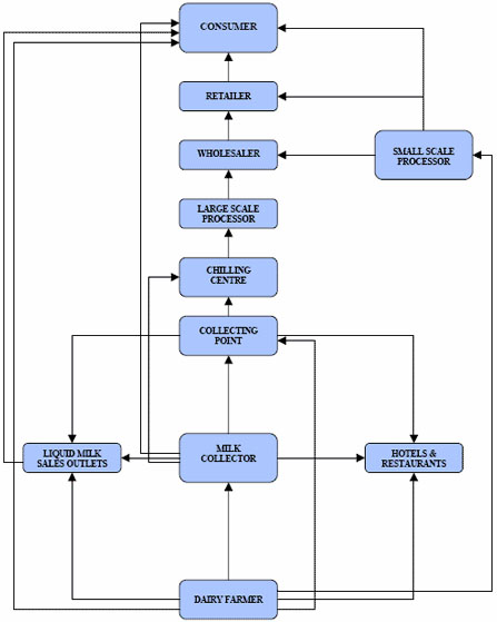
Annex II: A constraint analysis

Source: Kerry Straight. 2007. Working paper on dairy and livestock. PPTA 4800, Interim Report, Agribusiness Development Project, Ministry of Agriculture and Agrarian Services. Sri Lanka.
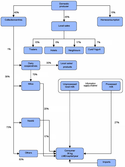
Annex III: Flow chart of the dairy industry in Sri Lanka
