(Sections at Step 3)
Table of Contents
SECTION 2 |
Definitions |
||
2.3 |
Live and [Raw] bivalve molluscs |
||
2.7 |
Salted Fish |
||
2.8 |
Smoked Fish |
||
2.9 |
Lobsters and Crabs |
||
2.10 |
Shrimps and Prawns |
||
2.11 |
Cephalopods |
||
2.13 |
Transport |
||
2.14 |
Retail |
||
SECTION 7 |
Live and [Raw] bivalve molluscs |
||
7.1 |
General Remarks, Addition to the Pre-requisite Programme |
||
7.2 |
Classification and Monitoring of Growing Areas |
||
7.3 |
Harvesting and Transportation of Live Molluscan Shellfish |
||
7.4 |
Relaying |
||
7.5 |
Purification of Molluscan Shellfish in Tanks, Floats and Rafts |
||
7.6 |
Dispatch of Molluscan Shellfish in a Dispatch Centre |
||
7.7 |
Heat Treatment / Heat Shocking of Molluscan Shellfish in Establishment |
||
7.8 |
Documentation |
||
7.9 |
Lot Identification and Recall Procedures |
||
SECTION 11 |
Processing of Salted Fish |
||
11.1 |
General |
||
11.2 |
Preparing for Salting |
||
11.3 |
Salt Handling and Salt Requirements |
||
11.4 |
Salting and Maturing |
||
11.5 |
Sorting, Packaging, Wrapping and Labelling |
||
11.6 |
Chill Storage |
||
11.7 |
Packaging, Labels and Ingredients |
||
SECTION 12 |
Processing of Smoked Fish |
||
12.1 |
Pre-Salting |
||
12.2 |
The Smoking |
||
12.3 |
Slicing of Cold Smoked Products |
||
12.4 |
Cooling |
||
12.5 |
Packing of Hot Smoked Products |
||
12.6 |
Labelling |
||
12.7 |
Storage, Distribution and Retail |
||
12.8 |
Thawing |
||
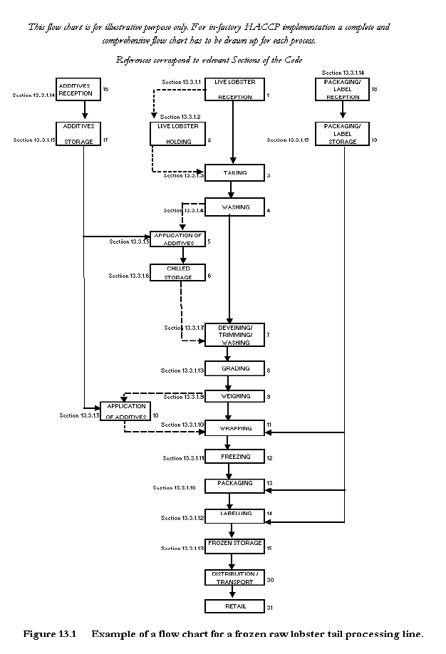
SECTION 13 |
Processing of Lobsters & Crabs |
||
13.1 |
General – Addition to Pre-requisite Programme |
||
13.2 |
General Considerations for the Handling of Lobsters and Crabs |
||
13.3 |
Processing Operations – Lobsters and Crabs |
||
SECTION 14 |
Processing of Shrimps and Prawns |
||
14.1 |
Frozen Shrimps and Prawns – General |
||
14.2 |
Processing Operations |
||
14.3 |
IQF Peel, Peel and De-vein, Cooked or Breaded Shrimps or Prawns |
||
SECTION 15 |
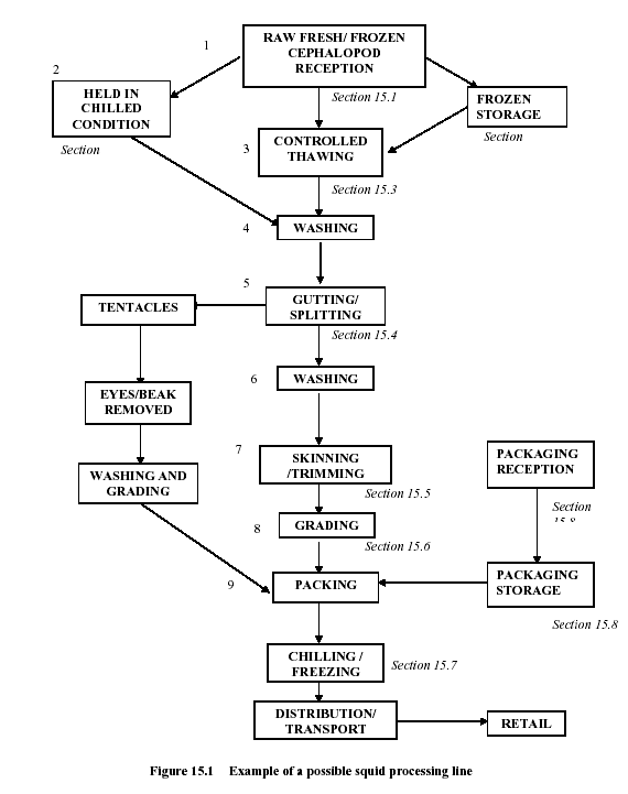
Processing of Cephalopods |
||
15.1 |
Reception of Cephalopods |
||
15.2 |
Storage of Cephalopods |
||
15.3 |
Controlled Thawing |
||
15.4 |
Splitting, Gutting and Washing |
||
15.5 |
Skinning, Trimming |
||
15.6 |
Grading / Packing |
||
15.7 |
Freezing |
||
15.8 |
Packaging, Labels and Ingredients – Reception and Storage |
||
SECTION 17 |
Transport |
||
17.1 |
Fresh, Refrigerated and Frozen Products |
||
17.2 |
Live Fish and Shellfish |
||
17.3 |
Canned Fish and Shellfish |
||
17.4 |
All Products |
||
SECTION 18 |
Retail |
||
18.1 |
Reception of Fish, Shellfish and their Products at Retail – General Considerations |
||
APPENDICES |
|||
Appendix I |
Modified Atmosphere Packing |
||
Appendix II |
Optional Final Product Requirements – Molluscan Shellfish
|
||
Appendix III |
Optional Final Product Requirements – Fresh, Frozen and Minced Fish |
||
Appendix IV |
Optional Final Product Requirements – Frozen Surimi |
||
Appendix V |
Optional Final Product Requirements – Coated QF Fishery Products |
||
Appendix VI |
Optional Final Product Requirements – Salted Fish [to be completed] |
||
Appendix VII |
Optional Final Product Requirements – Smoked Fish [to be completed] |
||
Appendix VIII |
Optional Final Product Requirements – Lobsters and Crabs
|
||
Appendix IX |
Optional Final Product Requirements – Shrimps and Prawns
|
||
Appendix X |
Optional Final Product Requirements – Cephalopods [to be completed] |
||
Appendix XI |
Optional Final Product Requirements – Canned Fish |
||
Appendix XII |
Optional Final Product Requirements – Codex Codes and Standards Concerning Fish and Fishery Products and Related Documents |
||
2.3 LIVE AND [RAW] BIVALVE MOLLUSCS |
||||
Accepted / Acceptable / |
means accepted by the official agency having jurisdiction; |
|||
Conditioning |
means placing live bivalve molluscs in tanks, floats or natural sites to remove sand, mud or slime and improve product acceptability; |
|||
Distribution Centre |
means any approved on-shore or off-shore installation or establishment for the reception, conditioning, washing, cleaning, grading and packaging of live bivalve molluscs fit for human consumption; |
|||
Growing Areas |
means all brackish and marine areas approved for the production or harvesting of bivalve mollusks either by natural growth or by aquaculture destined for human consumption. The growing areas may be approved as production or harvesting areas for bivalve molluscs for direct consumption, or they may be approved as production or harvesting areas for bivalve molluscs for either purification or relaying |
|||
Heat Shocking |
means the process of subjecting bivalve molluscs in the shell to any form of heat treatment, such as steam, hot water, or dry heat for a short period of time, to facilitate rapid removal of meat from the shell for the purpose of shucking. |
|||
[Post Harvest Treated Bivalve Molluscs] |
[are products prepared from live bivalve mollusc that have been treated after harvest to eliminate, reduce or limit specified target organisms within the product and to retain the sensory qualities of a live bivalve mollusc. As with all raw bivalve molluscs, post harvest treated bivalve molluscs must meet all microbiological criteria associated with traditional harvest water controls designed to prevent faecal contamination and resulting introduction of enteric pathogens. However, these traditional controls are not designed for control of such pathogens as Vibrios which are independent from faecal contamination.] |
|||
Purification |
(depuration) means the reduction of microorganisms to a level acceptable for direct consumption by the process of holding live bivalve molluscs for a period of time under approved, controlled conditions in natural or artificial sea water suitable for the process, which may be treated or untreated., |
|||
Relaying |
means the removal of bivalve molluscs from microbiologically contaminated growing area to an acceptable growing or holding area under the supervision of the agency having jurisdiction and holding them there for the time necessary for the reduction of contamination to an acceptable level for human consumption. |
|||
2.7 SALTED FISH | ||||
Barrel |
a cylindrical container made from wood or plastic with a lid for water-tight closure |
|||
Black membrane |
parietal peritoneum, the pigmented lining of the abdominal cavity | |||
Brine |
solution of salt in water; | |||
Brine Injection |
is the process for injecting brine directly into the fish flesh; | |||
Brining |
means the process of placing fish in brine for a period of sufficient length for the fish tissue to absorb a specific quantity of salt; | |||
Dry-Salting |
is the process of mixing fish with suitable salt and stacking the fish in such a manner that the resulting brine drains away; | |||
Dun |
a discoloration and a development of the mould Sporendonema epizoum which affect the fish surface and make it look like peppered. The fish flesh is unaffected; | |||
Fatty Fish |
is fish in which the main reserves of fat are in the body tissue [and the fat content is more than 2% ??] |
Gibbing |
the process of removing the gills, long gut and stomach from fatty fish, such as herring, by inserting a knife or using hands at the gills; the milt or roe and some of the pyloric caeca are left in the fish; |
Heavily Salted Fish |
the salt content of the fish muscle is above 20 g/100 g water phase; NOTE: NOT USED IN TEXT |
Medium Salted Fish |
the salt content of the fish muscle is above 10 g/100 g water phase or is lower or equal to 20 g salt/100 g water phase; NOTE: NOT USED IN TEXT |
Lean Fish (White Fish) |
is fish in which the main reserves of fat are in the liver [and less than 2 % fat in the body tissue )] |
Lightly Salted Fish |
the salt content of the fish muscle is above 4 g/100 g water phase or is lower or equal to 10 g salt/100 g water phase; NOTE: NOT USED IN TEXT? |
Maturing |
the process from salting until the fish is salt-matured |
Nobbing |
removing the head and gut from fatty fish, such as herring, in one operation by partially severing the head and pulling the head away together with attached gut, the roe or milt is left in; |
Pickle
|
brine which may contain vinegar and spices;
|
Pink |
a discoloration caused by red halophilic bacteria which damages the fish flesh |
Salt |
is a crystalline product consisting predominantly of sodium chloride. It is obtained from the sea, from underground rock salt deposits or from vacuum processed and refined brine; |
Salt Cured Fish |
means fish that is preserved with salt; NOTE NOT USED IN TEXT |
Salt-Matured Fish |
means salted fish that has an appearance, consistency and flavour characteristic of the final product; |
Salted Fish /Salted Fillet |
fish /fillets which have been treated by either brining, brine injection, dry-salting, pickling or wet-salting or a combination of these; |
Saturated |
the water phase of the fish muscle is saturated with salt (26,4 g salt/100g water phase); |
Split Fish |
fish that have been cut open from throat or nape to the tail, with gills, guts, roe or milt removed. Head and whole or part of backbone may be left in or removed; |
Stacking (restacking) |
laying fish in piles with salt spread evenly on the surface |
Very Lightly Salted Fish |
the salt content of the fish muscle is 4g/100g or less in the water phase Note: NOT USED IN TEXT |
Wet-Salting |
is the process whereby primary lean fish is mixed with suitable salt and stored in watertight containers under the resultant brine which forms by solution of salt in the water extracted from the fish tissue. Brine may be added to the container. The fish can be removed from the container and stacked so that the brine drains away. |
|||||
2.8 SMOKED FISH | ||||||
Cold Smoking |
means smoking at a temperature of the smoked product lower than the temperature where the fish flesh shows sign of heat denaturation; | |||||
Hot Smoking |
means smoking at a temperature of the smoked product until the fish flesh is denatured throughout; | |||||
Mechanical Smoking |
means a smoking process where the smoke is generated outside the smoking chamber and by artificial ventilation forced to flow around the fish; | |||||
Smoke |
means the aerosol of particles and droplets in the combustion gases from the combustion of wood. The smoke might be submit to separation of tar before it enters the smoking chamber; | |||||
Traditional Smoking Kiln |
means an enclosed space such as a chamber or chimney where smoke is generated beneath the fish and allowed to flow around the fish by draught to a chimney; | |||||
Wood |
means wood including sawdust, shavings and chips, and woody plants in their natural or dried state. Painted, impregnated or otherwise treated wood or woody plants must not be used for the generation of smoke. | |||||
2.9 LOBSTERS AND CRABS | ||||||
Autolysis |
is the breakdown or deterioration of crustacean meat or viscera by means of indigenous enzymes; NOTE: NOT USED IN TEXT? | |||||
Batch systems |
are those processing methods where crabs are processed as bulk units; | |||||
Black spot |
is the appearance of dark pigments at the joints and injured parts of lobster segments, caused by oxidative enzyme reaction; | |||||
Butchering |
is the process of removing crab back shell, viscera and gills. In some fisheries it may also include the removal of walking legs and claws. Butchering may take place either before or after cooking; | |||||
Butt end of the tail |
is that part of the tail muscle of lobsters which extends into the cephalothorax; | |||||
Carpus |
is the second leg segment from the shoulder of the crab; NOTE: NOT USED IN TEXT | |||||
Cephalothorax |
is the body region of lobsters which is formed anatomically by the fusion of head and thorax; | |||||
Claw |
means the pincer appendage at the end of the crab or lobster arm; | |||||
Cocktail claw |
is a crab claw product where the shell is partially removed to expose the meat portion of the claw; NOTE: NOT USED IN TEXT | |||||
Cooking |
means boiling of crustaceans in potable water, clean sea water or brine or heating in steam for a period of time sufficient for the thermal centre to reach a temperature adequate to coagulate the protein; | |||||
Crab |
means the commercially important species of the Decapoda order in the Brachyura and Anomura sections; | |||||
Dactyl tip |
Is the lowest segment on a crab leg. NOTE: NOT USED IN TEXT | |||||
Deterioration |
means those natural processes of quality reduction that occur after harvesting and that are quite independent of man’s deliberate intervention; | |||||
De-vein |
Is to remove the intestine/vein from the lobster tail; | |||||
Droptail |
Is a condition observed in cooked lobsters which have died or deteriorated before processing. The tail does not curl under the lobster and there is a gap between the tail and cephalothorax; NOTE: NOT USED IN TEXT | |||||
Enzymatic activity |
Is the catalytic action of enzymes on biochemical reactions; | |||||
Insensible |
Is the state of unresponsiveness as a result of thermal, electrical, or physical process imposed on lobsters and crabs prior to cooking; | |||||
Intestine/Vein |
is used in this code to mean the posterior portion of the lobster alimentary tract; | |||||
Leg tips |
are the third leg segments counting from the crab shell; | |||||
Lobster |
Means commercially important species in the order Decapoda, and families Nephropidae, Palinuridae or Scyllaridae or other important economic taxonomic families; | |||||
Loose neck |
has the same meaning in some areas as “Droptail”; NOTE: NOT USED IN TEXT | |||||
Merus |
is the first leg segment from the shoulder of the crab; NOTE: NOT USED IN TEXT | |||||
Pasteurisation |
Means subjecting crustacean meat to heat at times and temperatures, which destroy a high proportion of micro-organisms without noticeable changes in appearance, texture and flavour of the product; | |||||
Picking |
refers to the process of removing meat from the crabs shell by machine or by hand; | |||||
Pounding |
refers to the holding of live crabs or lobsters in water tanks or floating crates for extended periods of time; | |||||
Propodus |
is the third leg segment from the shoulder of the crab; NOTE: NOT USED IN TEXT | |||||
Sections |
are the cleaned, eviscerated and degilled crab parts usually consisting of one half of the crab body and the attached walking legs and claw; | |||||
Shaking |
refers to the industrial practice of manual meat extraction used for king, snow and Dungeness crabs. The cooked sections are processed by hitting or shaking the meat out of the shell; | |||||
Shell |
the hard outer covering of lobsters and crabs; | |||||
Shoulder |
is the section containing meat in the body of the crab; | |||||
Shucking |
is the process of removing the meat from the shell and appendages of the lobsters; | |||||
Tail |
in crustacean is the abdomen or posterior part of the body; | |||||
Tailing |
is the process of separating the tail from the cephalothorax; | |||||
Trimming |
is the process of removing any signs of blood, membrane or remnants of the gut which may be attached to the shell or meat of lobsters. | |||||
Viscera |
refers to the contents of the gut of crabs; | |||||
Waste |
means those crab or lobster parts which remain after the meat removal operation is completed. | |||||
2.10 SHRIMPS AND PRAWNS | ||||||
Behead |
Means to remove the head from de entire shrimp or prawn; | |||||
De-veined shrimp |
Means all the shrimp which have been peeled, the back of the peeled segments of the shrimp have been open out and the gut ("vein") removed; | |||||
Fresh shrimp |
are freshly caught shrimp which have received no preserving treatment or which have been preserved only by chilling. It does not include freshly cooked shrimp; | |||||
Peeled shrimp |
are shrimps with heads and all shell removed; | |||||
Raw headless shrimp |
are raw shrimps with heads removed and the shell on; | |||||
Shrimp |
in this code means any of the commercial species of crustacean commonly known as "shrimp", "shrimps" or "prawns" of the families Penaeidae, Pandalidae, Palaemonidae and Crangonidae; | |||||
2.11 CEPHALOPODS | ||||||
Splitting |
is the process of cutting cephalopods along the mantle to produce a single fillet; | |||||
2.13 TRANSPORT |
||||||
2.14 RETAIL | ||||||
Retail |
means an operation that stores, prepares, packages, serves, or otherwise provides fish, shellfish and their products directly to the consumer for preparation by the consumer for human consuption. This may be free standing seafood markets, seafood sections in grocery or department stores, packaged chilled or frozen and/ or full service. | |||||
Packaged |
means packaged in advance and displayed chilled or frozen for direct consumer pick up. | |||||
Full Service Display |
means a display of chilled fish, shellfish and their products to be weighed and wrapped by establishment personnel at the request of the consumer. | |||||
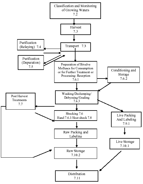
SECTION – 7 – LIVE AND [RAW] BIVALVE MOLLUSCS
In the context of recognising controls at individual processing steps, this section provides examples of potential hazards and defects and describes technological guidelines, which can be used to develop control measures and corrective action. At a particular step only the hazards and defects, which are likely to be introduced or controlled at that step, are listed. It should be recognised that in preparing a HACCP and/or DAP plan it is essential to consult Section 5 which provides guidance for the application of the principles of HACCP and DAP analysis. However, within the scope of this Code of Practice it is not possible to give details of critical limits, monitoring, record keeping and verification for each of the steps since these are specific to particular hazards and defects.
[This flow chart is for illustrative purpose only. For implementation of
HACCP principles, a complete and comprehensive flow chart has to be drawn up
for each product.]
References correspond to relevant Sections of the Code..

7.1 GENERAL REMARKS, ADDITION TO THE PRE-REQUISITE PROGRAMME
Bivalve molluscs species like oysters, mussels, manilla and hard shell clams can survive for extended periods out of water and can be traded for human consumption as live animals. Other species like cockles can be traded live if carefully handled, but are normally processed. Species not adapted to dry conditions soon die out of water and are best handled as chilled products or processed.
When spawning (following “gonad ripening”), it becomes undesirable and in many instances impracticable to trade them as live animals. Stress can induce spawning.
The main hazard known for the production of bivalve molluscs is microbiological contamination of waters in which they grow, especially when the bivalve molluscs are intended to be eaten raw. Since molluscs are filter feeders they concentrate contaminants to a much higher concentration than the surrounding sea water. The contamination with bacteria and viruses in the growing area is therefore critical for the end product specification and determines the process requirements for further processing. Gastro-enteritis and other serious diseases such as hepatitis can occur as result from agricultural run-off and/or sewage contamination like enteric bacterial and/or viral pathogens (Norwalk like viruses, viruses causing hepatitis) or from natural occurring bacterial pathogens (Vibrio spp.). Another hazard is formed by biotoxins. Biotoxins produced by some algae can cause various forms of serious poisoning like diarrhetic shellfish poisoning (DSP), paralytic shellfish poisoning (PSP), neurotoxic shellfish poisoning (NSP) , amnesic shellfish poisoning (ASP) or Azaspiracid (AZP). Chemical substances, such as heavy metals, pesticides, organochlorides, petro-chemical substances may also form a hazard in certain areas.
To control the hazards, identification and monitoring of growing areas is very important for bivalve molluscs safety. The identification, classification and monitoring of these waters is a responsibility for competent authorities in cooperation with fishermen and primary producers. Until better methods are available, E. coli/faecal coliforms or total coliforms may be used as an indicator for the possibility of bacterial and viral pathogens. If biotoxins are found in the bivalve molluscs flesh in hazardous amounts the growing area must be closed for harvesting bivalve molluscs until toxicological investigation has made clear that the bivalve molluscs meat is free from hazardous amount of biotoxins. Harmful chemical substances should not be present in such amounts that the calculated dietary intake exceeds the permissible daily intake.
Bivalve molluscs from waters subject to low levels of microbiological contamination, as determined by the authority having jurisdiction, can be made safe by relaying in a suitable area or a purification process to reduce the level of bacteria and of viruses if the process is continued long enough, or by a heat treatment to destroy the pathogens. Purification is a short-term process commonly used to reduce low levels of bacterial contamination, but long term relaying is required if there is a greater risk of contamination.
Especially when the bivalve molluscs need to undergo relaying or purification to be eaten raw, stress and excessive shocks of the bivalve molluscs must be avoided. This is important because these bivalve molluscs should be able to function again during purification, relaying or conditioning.
Many, but not all, species of bivalve molluscs are considered suitable for purification.
7.2 CLASSIFICATION AND MONITORING OF GROWING AREAS
Potential Hazards: |
Microbiological pathogens, Biotoxins, Chemical contamination. |
Potential Defects: |
unlikely |
Technical Guidance: |
|
There are 5 different types of important hazards coming from the bivalve molluscs growing environment:
• enteric bacterial pathogens;
• enteric viral pathogens (e.g. Norwalk like viruses, viruses causing hepatitis);
• naturally occurring bacterial pathogens (e.g. Vibrio spp.);
• biotoxins (e.g. DSP toxins, PSP toxins, NSP toxins, ASP toxins);
• chemical contaminants.
7.2.1 Classification of growing areas
Surveys of the growing area, shoreline and land catchment should be conducted to determine sources of both domestic and industrial pollution which may affect the quality of the growing area water and bivalve molluscs. Sources may include municipal sewage outputs, industrial outputs, mine wastes, geophysical contaminants, domestic animal holding pens, nuclear power plants, refineries or other sources. The need to reschedule hygiene surveys will be determined by population shifts and changes in agricultural and industrial activities in the coastal area. Resurveys should be conducted at an acceptable frequency and known pollution sources should be re-evaluated on a regular basis to determine any changes to their impact on the growing area.
When pollution sources have been identified and evaluated, sampling stations for water and/or bivalve molluscs and/or sediments should be established and studies conducted to determine the effects of the pollutants on water and bivalve molluscs quality. The data should be evaluated by the official agency having jurisdiction and growing areas should be classified according to official standards and criteria.
When interpreting growing area data, the official agency having jurisdiction should take into account variations which may affect the level of pollution during the most unfavourable hydrographic and climatic conditions as influenced by rainfall, tides, winds, methods of sewage treatment, population variations and other local factors, since bivalve molluscs respond rapidly to an increase in the number of bacteria or viruses in their environment by accumulating these agents. The agency should also consider that bivalve molluscs have the ability to accumulate toxic chemicals in their tissue in concentrations greater than the levels found in the surrounding water. FAO, WHO, or other international or national food standards may be used as a guide to acceptable levels.
The official agency having jurisdiction should immediately announce decisions concerning the classification of growing areas to the affected producers and purification and distribution centres.
When the limits of any biological or chemical hazard set in the end product specification are exceeded, appropriate measures must be taken under the responsibility of the official agency having jurisdiction.
Classified growing areas should be clearly defined by the official agency having jurisdiction as suitable for harvesting for either:
- direct human consumption;
- relaying in acceptable water or purification in an approved purification centre or other forms of approved treatment e.g. heat treatment, radiation;
- non-suitable for growing or harvesting bivalve molluscs.
The presence of pathogenic Vibrio or viruses do not correlate with the bacterial organisms used as indicators of faecal contamination.
7.2.2 Monitoring of growing areas
Growing areas should be routinely monitored for changes in water quality and/or bivalve molluscs quality, and sub-standard areas patrolled to prevent harvesting for purposes other than that established by the official agency.
Biotoxins in bivalve molluscs can be caused by plankton containing toxins. For early warning purposes it is recommended to have a programme present to monitor growing areas for the species of plankton that can produce toxins and to recognize other environmental signals that a toxic event may be developing.
Harmful chemical substances within bivalve molluscs should not be present in amounts so that the calculated dietary intake exceeds the permissible daily intake. A monitoring system should be present for harmful chemical substances.
When routine monitoring programmes or resurveys show that the growing area no longer meets the classification criteria, the area should be reclassified or closed for harvesting immediately by the official agency having jurisdiction.
In determining the public health suitability of bivalve molluscs classified growing areas the official agency having jurisdiction may take the following actions:
- Classification/reclassification of growing areas by sanitary survey, frequent monitoring of E. coli/faecal coliforms or total coliforms, and other sanitary control measures as applicable.
- Classification/reclassification of growing areas by frequent monitoring of pathogens in bivalve mollusc meat (see 7.2.2.2).
- Closure/Reopening of growing waters by the monitoring of biotoxins in bivalve molluscs alone or in combination with the monitoring of phytoplankton in seawater at an appropriate frequency based on the risk of contamination.
- Control of chemical contaminants.
Under the responsibility of the official agency having jurisdiction the growing areas providing bivalve molluscs for direct human consumption meet the following requirements at time of harvest:
- the area is not subject to contamination that may present an actual or potential hazard to human health;
- The bivalve molluscs harvested meet the end product specification.
Growing areas providing bivalve molluscs for indirect human consumption should be defined in relation to the further procedure of the lot.
7.2.2.1 E. Coli/faecal coliforms/total coliforms
All growing areas should be frequently monitored on the presence of E. Coli/faecal coliforms or total coliforms
Tests for suitable indicator bacteria such as faecal coliforms or Escherichia coli or total coliforms should be used to determine the degree of faecal contamination. The effectiveness of indicator bacteria used should be kept under constant review for their reliability as measures for the degree of faecal contamination. If faecal contamination exceeds a certain threshold-levels relaying or purification for a time approved by the official agency having jurisdiction may be allowed.
E. coli/faecal coliforms or total coliforms may be used as an indicator for the presence of enteric bacterial pathogens, enteric viral pathogens and some naturally occurring bacterial pathogens.
[Bacteriophage and viral detection could also be used as indicators when validated analytical methods become available in the future]
7.2.2.2 Pathogen Monitoring
Shellfish sanitation programs rely upon the use of indicator organisms for the presence of contamination rather than upon attempts to monitor for specific pathogens. However, where there has been a shellfish borne outbreak caused by an identified pathogen such as Salmonella, monitoring the shellfish meats may be appropriate as part of the process of reopening the affected harvest area. The species, and typically the actual strain, should be known to ensure that monitoring is addressing the source of the pathogen. Predetermined acceptance/rejection levels for the pathogen should have been established in order to use such monitoring results for decision making. Other conditions including the sanitary survey requirements should also have been satisfied as a condition of reopening this area.
7.2.2.3 Marine biotoxin control
All growing areas should be monitored for the presence of algae with potential for producing marine biotoxins/and marine biotoxins as appropriate. The risk of blooms of toxic algae may show seasonal variability and areas may also be affected by toxic algae previously unknown in the surrounding sea or coastal waters. These risks should be recognised when drawing up monitoring schedules.
The official agency having jurisdiction should close immediately and effectively patrol affected areas when acceptable levels are exceeded in edible portions of bivalve molluscs meats. These areas should not be opened before toxicological investigation has made clear that the bivalve molluscs meat is free from hazardous amounts of biotoxins.
The official agency having jurisdiction should immediately announce these decisions to the affected producers and purification and distribution centres.
7.2.2.4 Chemical contaminants
Growing areas should be monitored on regular basis for chemical contaminants.
7.3 HARVESTING AND TRANSPORTATION OF LIVE BIVALVE MOLLUSCS
Refer also to Sections 3.1, 3.3, 3.4 and 3.5
This section applies to the transportation of bivalve molluscs for the purpose of direct human consumption, further processing, relaying or purification.
Appropriate handling procedures depend on different species, growing area and season.
Potential Hazards: |
Microbiological pathogens, Biotoxins, Chemical.contamination |
Potential Defects: |
Physical damage |
Technical Guidance: |
|
• Dredges and other harvesting equipment, decks, holds and containers, which are contaminated from use in a polluted area, should be cleaned and if applicable disinfected (sanitised) before being used for bivalve molluscs from an unpolluted area.
• Holds in which bivalve molluscs are held or containers should be so constructed that the bivalve molluscs are held above the floor level and drained so that the bivalve molluscs is not in contact with wash-down or bilge water, or shell fluid. Where necessary a bilge pumping system must be provided.
• Suitable precautions should be taken to protect bivalve molluscs from being contaminated by polluted water, droppings from sea birds, footwear which may have been in contact with faecal matter or by other polluted material.
• Wash-down pumps should draw water only from non-contaminated seawater.
• Bivalve molluscs should be harvested from and stored in an growing area or relaying area acceptable to the official agency having jurisdiction.
• On removal from water or during handling and transportation, bivalve molluscs should not be subjected to extremes of heat or cold or sudden variations in temperature. Temperature control is critical in handling live bivalve molluscs. Special equipment, such as insulated containers and refrigeration equipment should be used if prevailing temperatures and the time involved so require. Bivalve molluscs should not be exposed to full sun or surfaces heated by the sun or come into direct contact with ice and other freezing surfaces, nor should it be held in closed containers with solid carbon dioxide. In most cases storage above 10°C (50°F) or below 2°C (35°F) should be avoided.
• Bivalve molluscs should be freed from excessive mud and weed soon after being harvested by washing it with clean seawater or potable water under suitable pressure. Wash water should not be allowed to flow over bivalve molluscs already cleaned. The water should not be re-circulated.
• The interval between harvesting and immersion in water for relaying, storage, conditioning or purification should be kept as short as possible. This also applies to the interval between final harvesting and handling in a distribution centre.
• If bivalve molluscs are to be re-immersed after harvest they should be re-immersed in clean seawater.
• Appropriate documentation should be maintained for harvesting and transportation activities.
7.4 RELAYING
The requirements for classification and monitoring of growing areas also apply to Relaying areas.
Relaying is intended to reduce the level of biological contaminants that may be present in bivalve molluscs which have been harvested from contaminated areas to such levels that the bivalve molluscs will be acceptable for human consumption without further processing. Bivalve molluscs harvested for relaying should only be harvested from areas that are so designated/classified by the official agency having jurisdiction.
Potential Hazards: |
Microbiological pathogens, Biotoxins, Chemical contamination. |
Potential Defects: |
unlikely. |
Technical Guidance: |
|
• Relaying operations should be strictly supervised by the official agency having jurisdiction to prevent contaminated bivalve molluscs from being diverted directly to the consumer market or from cross contamination of other bivalve molluscs. Boundaries of relaying areas should be clearly identified by buoys, poles or other fixed means.
• Holding time and minimum temperature in the accepted area prior to harvest will be determined by the official agency having jurisdiction according to the degree of contamination before relaying, the temperature of the water, the bivalve molluscs species involved and local geographic or hydrographic conditions.
• Bivalve molluscs should be laid out at a density which will permit them to open and undergo natural purification.
• Appropriate documentation should be maintained for relaying operations.
7.5 PURIFICATION OF BIVALVE MOLLUSCS IN TANKS, FLOATS AND RAFTS
Refer also to Sections: 3.2, 3.3, 3.4 and 3.5
Purification is intended to reduce the number of pathogenic micro-organisms that may be present in bivalve molluscs which have been harvested from moderately polluted areas to such levels that the bivalve molluscs will be acceptable for human consumption without further processing. Purification alone is not suitable for cleansing bivalve molluscs from more heavily contaminated areas or areas subject to contamination by hydro-carbons, heavy metals, pesticides, viruses or biotoxins. Bivalve molluscs harvested for purification should only be harvested from areas that that so designated/classified by the official agency having jurisdiction.
The required conditions vary according to the species of molluscs and the design of the purification system.
For natural functioning and therefore purification to occur it is essential that the molluscs have not been over-stressed or damaged during harvesting or handling prior to purification and are not in a seasonally weak or spawning condition.
Purification centres should maintain the same hygiene standards as sections 3.2, 3.3, 3.4, 3.5.
Potential Hazards: |
Microbiological pathogens |
Potential Defects: |
physical damage |
Technical Guidance: |
|
Purification centres and tanks must be approved by the official agency having jurisdiction.
• Bivalve molluscs subjected to the purification process should not contain metallic ions, pesticides, industrial wastes or marine biotoxins in such quantities that it presents a health hazard to the consumer.
• Use only shellstock designated as acceptable by the official agency having jurisdiction.
• The process and the equipment, tanks, float, rafts used for purification should be acceptable to the official agency having jurisdiction.
• Dead or damaged bivalve molluscs should be removed before the purification process, when practicable. Surfaces of shells should be free from mud and soft commensal organisms. If necessary the bivalve molluscs should be washed with clean sea water or potable water before the purification process.
• The length of the period of purification should be adapted to the water temperature and physical water quality parameters (clean sea water, salinity, dissolved oxygen and pH levels suitable to permit the bivalve molluscs to function normally), the degree of contamination before purification and the bivalve molluscs species. Microbiological investigation of process water and of bivalve molluscs meat should be used to assess purification parameters. It should be taken into account that viruses and Vibrio spp. are more persistent during purification than the indicator bacteria mostly used for microbiological monitoring (E. coli and faecal coliforms).
• Water used in purification tanks should be changed continuously or at suitable intervals or if recirculated be treated properly. The flow of water per hour should be sufficient to the amount of bivalve molluscs treated and should depend on the degree of contamination of the bivalve molluscs.
• Bivalve molluscs undergoing purification should remain immersed in clean sea water until it satisfies the sanitary requirements of the official agency having jurisdiction.
• Bivalve molluscs should be laid out at a density which will permit them to open and undergo natural purification.
• During the process of purification, the water temperature should not be allowed to fall below the minimum at which bivalve molluscs remain physiologically active; high water temperatures which adversely affect the pumping rate and the purification process should be avoided; tanks should be protected from the direct rays of the sun when necessary.
• Equipment in contact with water, i.e. tanks, pumps, pipes or piping, and other equipment should be constructed of non-porous, non-toxic materials. Copper, zinc, lead and their alloys should preferably not be used in tanks, pumps or piping systems used in purification processing.
• To avoid recontamination of bivalve molluscs undergoing purification, unpurified bivalve molluscs should not be placed in the same tank as bivalve molluscs which are already undergoing purification.
• On removal from the purification system, bivalve molluscs should be washed with running potable water or clean sea water, and handled in the same manner as living bivalve molluscs taken directly from a non-polluted area. Dead, with broken shells or otherwise unwholesome bivalve molluscs should be removed.
• Before removing the bivalve molluscs form the tanks drain the water from the system to avoid resuspension and reingestion. The tanks should be cleaned after each use and disinfected at suitable intervals.
• After purification the bivalve molluscs should meet the end product specification.
• Appropriate documentation should be maintained for purification.
7.6 [PROCESSING OF BIVALVE MOLLUSCS IN A DISTRIBUTION CENTRE OR AN ESTABLISHMENT]
Distribution centres should maintain the same hygiene standards as sections 3.2, 3.3, 3.4, 3.5.
7.6.1 Reception
Potential Hazards: |
Microbiological pathogens, chemical and physical contamination, viable parasites |
Potential Defects: |
Physical damage, foreign matter, dead or dying of bivalve molluscs |
Technical Guidance: |
|
• Bivalve molluscs dispatched by a distribution centre must leave the distribution centre alive. Therefore stress and excessive shocks of the bivalve molluscs must be avoided.
• Distribution centres should only accept bivalve molluscs which meet the end product specification and which originate directly from approved growing areas or after relaying in an approved relaying area or after purification in an approved purification centre or tank .
7.6.2 Conditioning and storage of bivalve molluscs in sea water tanks, basins etc.
Refer also to Sections 3.2, 3.3, 3.4 and 3.5
Potential Hazards: |
Microbiological pathogens, chemical contamination, Biotoxins |
Potential Defects: |
Physical damage, foreign matter, dead or dying of bivalve molluscs |
Technical Guidance: |
|
Conditioning means storage of bivalve molluscs in sea water tanks, basins, floats, rafts or natural sites with the intention to remove mud, sand and slime.
• The process of storing bivalve molluscs in sea water tanks, basins, floats, natural sites or rafts can be used if it is acceptable to the official agency having jurisdiction.
• Only clean sea water should be used in the tanks, floats, natural sites or rafts and should be of an adequate salinity and adequate physical water quality parameters to permit the bivalve molluscs to function normally. Optimum salinity will vary with bivalve molluscs species and with the harvesting area. Water condition has to be satisfactory adequate for the process.
• Before conditioning or storage bivalve molluscs should be washed to remove mud and soft commensal organisms and dead or damaged bivalve molluscs should be removed when practicable.
• During storage bivalve molluscs should be laid out at a density and under such conditions that will permit them to open and function normally.
• The oxygen content in the seawater should be maintained at an adequate level at all times.
• The temperature of the water in storage tanks should not be allowed to rise to such levels as to cause weakness of the bivalve molluscs. If ambient temperatures are excessively high, tanks should be placed in a well-ventilated building or away from the direct rays of the sun. The length of the period of conditioning should be adapted to the water temperature.
• Bivalve molluscs should be stored in clean sea water only for such time as they remain sound and active.
• Tanks should be drained, cleaned and disinfected at suitable intervals.
• Recirculating wet storage systems must contain approved water treatment systems.
7.6.3 Washing, declumping, debyssing and grading
Refer also to Sections 3.2, 3.3, 3.4 and 3.5
Potential Hazards: |
Microbiological pathogens, Chemical and Physical contamination |
Potential Defects: |
Mechanical damage |
Technical Guidance: |
|
• All steps in the process, including packaging, should be performed without unnecessary delay and under conditions which will prevent the possibility of contamination, deterioration and the growth of pathogenic and spoilage micro-organisms.
• Damage to shells and stress will shorten the shelf life of bivalve molluscs and increase the risk of contamination and deterioration. So bivalve molluscs have to be handled carefully:
- The number of handlings with bivalve molluscs should be minimised;
- Excessive shocks should be avoided.
• The different process steps should be supervised by technically competent personnel.
• The outsides of the shells should be washed free of mud, and all soft adhering organisms should be removed. Hard adhering organisms should also be removed when possible, care being taken not to chip lips of shells by vigorous washing. Washing should be carried out using pressurised clean (sea) water.
• Bivalve molluscs having formed clumps should be declumped and debyssed as appropriate. The equipment used should be designed and adjusted to minimise the risk of damage to the shells.
7.6.4 Packing
Refer also to Sections: 3.2, 3.3, 3.4 and 3.5
Potential Hazards: |
Microbiological pathogens, physical contamination |
Potential Defects: |
Incorrect labelling, presence of damaged or dead bivalve molluscs, foreign matter |
Technical Guidance: |
|
• Before packing bivalve molluscs should undergo visual inspection. Bivalve molluscs which are dead, with broken shells, with adhering soil or otherwise unwholesome, should not be passed for human consumption.
• The packaging material should be appropriate for the product to be packed and for the expected conditions of storage and should not transmit to the product harmful or other objectionable substances or odours and tastes. The packaging material should be sound and should provide appropriate protection from damage and contamination.
• The packaging material should avoid contamination and should be drained.
• Labels should be clearly printed and must comply with the labelling laws of the country where the product is marketed. The packaging material may be used to bear an indication as to how the bivalve molluscs should be kept from the time they were bought at the retailer. It is recommended to mention the date of packaging.
• All packaging material should be stored in a clean and sanitary manner. Product containers should not have been used for any purpose, which may lead to contamination of the product. Packaging material should be inspected immediately before use to ensure that they are in a satisfactory condition and where necessary disposed of or cleaned and/or disinfected; when washed they should be well drained before filling. Only packaging material required for immediate use should be kept in the packing or filling area.
7.6.5 Storage
Potential Hazards: |
Microbiological pathogens |
Potential Defects: |
physical damage |
Technical Guidance: |
|
• The end product should be stored under such conditions as will preclude the contamination with and/or proliferation of micro-organisms. The packaging material of the end product should not have direct contact with the floor but should be placed on a clean, raised surface.
• Storage periods should be kept as short as possible.
• Reimmersion in or spraying with water of live bivalve molluscs must not take place after they have been packed and have left the distribution centre except in the case of retail sale at the distribution centre.
7.6.6 Distribution
Refer also to Section 3.6
Potential Hazards: |
unlikely |
Potential Defects: |
Physical damage |
Technical Guidance: |
|
• The product should be dispatched in the sequence of the lot numbers.
• Bivalve molluscs intended for human consumption should only leave the distribution centre in closed packaging.
• The means of transport should provide sufficient protection of the bivalve molluscs against damage to the shells from shocks. The bivalve molluscs should not be transported with other products which might contaminate them.
[7.7. POST HARVEST TREATMENT
Refer also to Sections 3.2, 3.3, 3.4, and 3.5.
Post harvest treated bivalve molluscs are products prepared from live bivalve molluscs that have been treated after harvest to eliminate, reduce or limit specified target organisms within the product to levels that are satisfactory to the official agency having jurisdiction. Post harvest treatment is intended to retain the sensory qualities of a live bivalve mollusk. As with all live and raw bivalve molluscs, post harvest treated bivalve molluscs must meet all microbiological criteria associated with traditional harvest water controls designed to prevent faecal contamination and resulting introduction of enteric pathogens as well as toxins and other contaminants. However, these traditional controls are not designed for control of pathogens that are independent from faecal contamination. These treatments may include the application of low heat, hydrostatic pressure, (e.g., 60K lb/6 min.) irradiation, and individual quick freezing.
Potential Hazards: |
Failure to eliminate or reduce microbiological contamination by target organisms |
Potential Defects: |
Coagulation of meat, defective meat texture, hydrostatic medium forced into the flesh. |
Technical Guidance: |
|
• Any treatment developed to eliminate or reduce pathogens should be thoroughly validated scientifically to ensure that the process is effective.
• The control treatments (heat, pressure, etc.) should be closely monitored to ensure that the product does not undergo textural changes in the flesh that are unacceptable to the consumer.
• The treatment parameters established to reduce or eliminate pathogens should be approved by the appropriate official having jurisdiction.]
In this section only heat treatment/ heat shocking of bivalve molluscs is covered which is specific for this code of hygienic practice.
Most requirements for reception of bivalve molluscs, conditioning, storage, washing/ declumping/ debyssing/ grading, packaging, storage and distribution would also apply for bivalve molluscs intended for heat treatment or heat shocking.
Stress and excessive shocks of the bivalve molluscs to be heat treated are somewhat less critical than bivalve molluscs which are intended to be distributed.
7.7.1 Heat treatment for purification purposes
Refer also to Sections 3.2, 3.3, 3.4 and 3.5
Potential Hazards: |
Microbiological pathogens |
Potential Defects: |
unlikely |
Technical Guidance: |
|
Instead of relaying/ purification it is possible in certain circumstances to eliminate microbiological contamination with a heat treatment. This can be either a sterilisation or pasteurisation process. The time/ temperature control is important (F >= 15), and pressure where applicable. The heat treatment is very critical and must be approved by the official agency having jurisdiction. The establishments must carry out frequent own checks to ensure that the heat treatment is satisfying.
Also important is documentation of the lots of bivalve molluscs. Polluted bivalve molluscs should not come in contact/ be mixed with bivalve molluscs which meet the end product specification.
• The bivalve molluscs must come from growing areas designated as acceptable by the official agency having jurisdiction.
• Bivalve molluscs designated for heat treatment should not accede the acceptable chemical or biotoxin levels.
• Each establishment which purifies bivalve molluscs with a heat treatment must develop a heat treatment process schedule, acceptable to the official agency having jurisdiction, which addresses such critical factors as the species and size of bivalve molluscs, time of exposure to heat, internal bivalve molluscs temperature, type of heat process used, water/steam to bivalve molluscs ratios, nature of heat equipment, measurement devices and their calibration, post heating chilling operations, cleaning and sanitising of heat process equipment.
• The heat treatment process must be approved by the official agency having jurisdiction.
• All bivalve molluscs should be washed with pressurised potable water or clean sea water and culled for damaged and dead bivalve molluscs prior to heat treatment.
• Polluted bivalve molluscs should not come in contact with bivalve molluscs which meet the end product specification.
• After the heat treatment the bivalve molluscs must meet the end product specification of the Codes Standard.
7.7.2 Heat shocking of bivalve molluscs followed by packing
Heat shocking is a method to remove shells from the bivalve molluscs.
Refer also to Sections 3.2, 3.3, 3.4 and 3.5
Potential Hazards: |
Physical contamination |
Potential Defects: |
unlikely |
Technical Guidance: |
|
• The bivalve molluscs must come from approved growing areas and/or after relaying in an approved relaying area or purification in an approved purification centre or tank. Each establishment which heat shucks bivalve molluscs should develop a heat shuck process schedule, acceptable to the official agency having jurisdiction, which addresses such critical factors as the species and size of bivalve molluscs, time of exposure to heat, internal bivalve molluscs temperature, type of heat process used, water/steam to bivalve molluscs ratios, nature of heat equipment, measurement devices and their calibration, post heating chilling operations, cleaning and sanitising of heat process equipment.
• All bivalve molluscs should be washed with pressurised potable water or clean sea water and culled for damaged and dead bivalve molluscs prior to heat treatment.
• Before heat shocking the bivalve molluscs should be inspected if the bivalve molluscs are alive and not badly damaged
• Heat shocked bivalve molluscs should be cooled to 7°C or less within two hours of being heat treated (this time includes the shucking process). This temperature should be maintained during transport, storage and distribution.
• The heat shocked bivalve molluscs should be packed as soon as possible. Before packing the bivalve molluscs should be examined for objectionable matter such as shell pieces.
• After heat shocking the bivalve molluscs must meet the end product specification of the Codex Standard.
7.8 DOCUMENTATION
• The transport of live bivalve molluscs from a growing area to a distribution centre, purification centre, relaying area or establishment must be accompanied by documentation for the identification of batches of live bivalve molluscs.
• Permanent, legible and dated records of relaying and purification should be kept concerning each lot. These records should be retained for a period of minimal one year.
• Purification centres or tanks and distribution centres and establishments should only accept lots of live bivalve molluscs with documentation issued by or accepted by the official agency having jurisdiction. This document should contain the following information
- the gatherer’s identity and signature;
- the date of harvesting;
- name and quantity of bivalve molluscs;
- the location of the growing area.
• Complete records of harvest area and date of harvest and length of time of relaying or purification of each lot should be maintained by the distribution centre or establishment for a period designated by the official agency having jurisdiction.
7.9 LOT IDENTIFICATION AND RECALL PROCEDURES
Refer also to Section 3.7
• Each product leaving the distribution centre or establishment should have an easy identifiable lot number. This lot number must include an identification code, the number of the distribution centre or establishment, the country of origin and day and month of packing, in order to facilitate the trace-back of the product. The distribution centres should establish a record-keeping system based on these lot numbers so that individual lots of bivalve molluscs can be traced from the growing area to the end user.
• If a recall must be carried out its success depends on whether the management of the distribution centre has taken certain preparatory steps in advance.
• Some important aspects are:
- The affected product must be easy identifiable by lot numbers;
- Destination and customers of the affected product must be identifiable;
- Competencies and responsibilities of management and personnel must be clear;
- Names and telephone numbers of affected personnel, organisations and customers must be present.
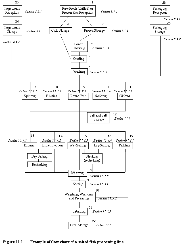
SECTION 11 - PROCESSING OF SALTED FISH
In the context of recognising controls at individual processing steps, this section provides examples of potential hazards and defects and describes technological guidelines, which can be used to develop control measures and corrective action. At a particular step only the hazards and defects, which are likely to be introduced or controlled at that step, are listed. It should be recognised that in preparing a HACCP and/or DAP plan it is essential to consult Section 5 which provides guidance for the application of the principles of HACCP and DAP analysis. However, within the scope of this Code of Practice it is not possible to give details of critical limits, monitoring, record keeping and verification for each of the steps since these are specific to particular hazards and defects.
Salted fish and fish products should be sound and wholesome, well prepared and packaged so that they will be protected from contamination and remain attractive and safe to eat. In order to maintain the quality of fish it is important to adopt quick, careful and efficient handling procedures.
This section does not cover dried salted fish (i.e. klippfish) or dried salted fish products.
11.1 GENERAL
Refer also to Section 8.1 for general handling prior to processing and figure 11.1 for and example flow chart of a salted fish processing line.
• depending on the species for salting, fish should be completely bled as soon as practical;
• where appropriate, fresh fish intended for processing salted fish should be checked for visible parasites;
• frozen fish should not be salted before it is thoroughly thawed and inspected for suitability;
• freezing, heating or adequate combination of salt content and storage time can be used as treatment procedures for killing living parasites;
• the salt penetration will depend upon fat content, temperature, amount of salt, salt composition, brine concentration, etc.
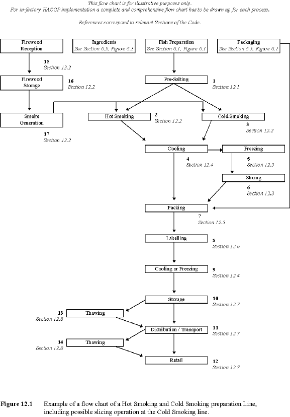
This flow chart is for illustrative purposes only. For in-factory HACCP implementation a complete and comprehensive flow chart has to be drawn up for each process.
References correspond to relevant Sections of the Code

11.2 PREPARING FOR SALTING
11.2.1 Splitting, Washing and Rinsing (Processing Steps 7)
Potential Hazards: |
Parasites, microbiological, chemical and physical contamination |
Potential Defects: |
Parasites, decomposition |
Technical Guidance: |
|
• the design of the splitting line should be continuous and sequential to permit the uniform flow without stops or slow-downs;
• fish should be split by a cut made parallel to the backbone straight down from the throat or nape to the tail and in such a way as to prevent uneven and ragged edges or a loss in recovery. If the backbone is to be removed, the fish should be split so deeply that the remains of the backbone (the tail-bone) lie free. It is important to cut the bone rather than to break it from the flesh;
• splitting of fish should be carried out expertly so that blood in nape and blood clots are removed;
• immediately after splitting, fish should be washed in plenty of running potable water or clean sea water, to remove all blood from the fish;
• all impurities, blood and livers should be removed;
• visible parasites should be removed;
• if the black membrane has to be removed than it should be done after the splitting step;
11.2.2 Filleting, Skinning and Trimming (Processing Steps 8)
Refer to Section 8.1.6.
11.2.3 Round Fish (Processing Steps 9)
Refer to Section 8.1.1 – 8.1.5.
11.2.4 Nobbing (Processing Steps 10)
Potential Hazards: |
Parasites, microbiological, chemical and physical contamination, histamine |
Potential Defects: |
Remaining gut content (bait) and intestines other than roe or milt, decomposition |
Technical Guidance: |
|
refer to section 11.2.1, 2nd bullet;
• after nobbing fish should be checked for remaining intestines;
• after nobbing fish should be thoroughly washed to remove blood, remaining intestines and scales if appropriate;
• depending on the vessel or processing facility product flow pattern and where a prescribed critical limit for staging time and temperature regime has been established for the control of histamine or a defect, the nobbed fish should be drained and well iced or appropriately chilled in clean containers and stored in specially designated and appropriate areas within the processing facility.
11.2.5 Gibbing (Processing Steps 11)
Potential Hazards: |
Parasites, microbiological, chemical and physical contamination, histamine |
Potential Defects: |
Remaining gut content (bait), decomposition |
Technical Guidance: |
|
refer to section 11.2.1, 2nd bullet;
• after gibbing fish should be checked for correct gibbing;
• fish with incorrect gibbing should be sorted out and used for other purposes;
• after gibbing fish should be thoroughly washed to remove blood, remaining undesirable intestines, heart, etc. and scales if appropriate;
• depending on the vessel or processing facility product flow pattern and where a prescribed critical limit for staging time and temperature regime has been established for the control of histamine or a defect, the gibbed fish should be drained and well iced or appropriately chilled in clean containers and stored in specially designated and appropriate areas within the processing facility.
11.3 SALT HANDLING AND SALT REQUIREMENTS (PROCESSING STEPS 12)
11.3.1 Handling
Potential Hazards: |
Biological, chemical and physical contamination |
Potential Defects: |
Biological, chemical and physical contamination |
Technical Guidance: |
|
• salt for salting of fish should be transported and stored dry and hygienically covered in salt bins, storerooms, containers or in plastic sacks;
• in order to minimise infections of salted fish the re-use of salt should be avoided;
11.3.2 Salt Requirements
Potential Hazards: |
Biological, chemical and physical contamination |
Potential Defects: |
Biological, chemical and physical contamination, incorrect composition |
Technical Guidance: |
|
• the quality of salt used in salting of fish should possess an appropriate composition for the product;
• the composition of salt differs according to the origin. Mine salt and solar salt of marine origin contain several other salts like calcium sulphate, magnesium sulphate and chloride as impurities. Vacuum processed and refined salt is almost pure sodium chloride;
• a relatively pure salt is needed for the dry-salting of fatty fish but for some products the presence of small quantities of calcium salts will give the product a somewhat superior appearance. Too much calcium may reduce the rate of salt penetration to an extent that spoilage may occur;
• magnesium salts if present at too high a concentration will give rise to unpleasant bitter flavours and may cause spoilage during the salting operation;
• salt produced from marine sources may contain halophilic bacteria and mould which continue to live in the salt and dry salted fish and could contribute to spoilage;
• salt used in salt fish should be inspected to ensure that it is clean, not used before, free from foreign matter and foreign crystals, show no visible sign of contamination with dirt, oil, bilge or other extraneous materials;
• the size of the salt granules used should be carefully considered. The use of very fine salt granules could result in the formation of clusters which is not favourable for ensuring the uniform distribution of salt on the fish. The use of very coarse salt granule could result in damage to the fish flesh during salting and may reduce the rate of maturation;
• small crystals of salt should be used for dry-salting of fatty fish and large crystals for lean fish;
• salt should meet the following requirements:
- content of iron not more than 10 mg/kg;
- content of copper not more than 0.1 mg/kg ;
- free from micro-organisms, which adversely affect the quality of final products;
•
salt used for salted fish of family Gadidae should meet the following requirements:
- levels of calcium salts between 0.15% and 0.35% have been found satisfactorily;
- levels of magnesium salts if present, not more than 0.15%;
- if the salt is not free from micro-organisms, further developing of micro-organisms would be delayed if the processes and products are kept at low temperature;
• Codex Standard for food grade salt (Codex Stan. 150-1985, Rev. 1-1997, Amend. 1-1999) applies to salt used as an ingredient of food, both for direct sale to the consumer and for food manufacture.
11.4 SALTING AND MATURING
Salted fish should be salt-matured, sound and wholesome. The fish should be free of remains of the guts, liver and other entrails.
Salting of fish either by brining, brine injection, wet-salting, dry-salting or pickling should be carried out with full understanding of their effects on the quality of the final product and should be done under strict hygienic condition.
Two particular conditions that can adversely affect the quality of salted fish are the occurrence of "pink" and "dun", Both defects can be combated by maintaining a temperature lower than 8°C. Salt produced from marine sources may contain halophilic bacteria, which continue to live in the salt and salted fish. In order to minimise infections of salted fish, previously used and/or contaminated salt should be removed from the plant.
Another adverse condition that can affect the quality of salted fish is brown (yellow) discolouration often due to rancidity caused by metal catalysts in the salt. The quality of the salt is important, low temperature should be maintained during the process and light and oxygen should be avoided.
11.4.1 Brining (Processing Steps 13)
Potential Hazards: |
Microbiological pathogens, parasites, chemical and physical contamination, histamine, incorrect composition of brine |
Potential Defects: |
Parasites, microbiological, chemical and physical contamination, decomposition, histamine |
Technical Guidance: |
|
• only fresh stabilised brine should be used for the salting operations; water quality is important, potable water should be used for preparation of brine;
• the ratio of brine to fish and the concentration of the brine should be adjusted to desired product; time and temperature (<4°C) control is important if the brine concentration is lower than saturated;
• concentration of brine should be checked at regular intervals, incorrect concentration should be adjusted prior to use;
11.4.2 Brine Injection (Processing Steps 14)
Potential Hazards: |
Microbiological pathogens, parasites, chemical and physical contamination, injection needle fragment, histamine, incorrect composition of brine |
Potential Defects: |
Parasites, biological, chemical and physical contamination, decomposition, histamine |
Technical Guidance: |
|
• apparatuses used for brine injection should be cleaned and disinfected at regular intervals;
• needles of apparatuses should be inspected daily for broken tips, for blocking and deflections of needles;
• brine injection devices should be operated by trained personnel only;
11.4.3 Wet-Salting (Processing Steps 15)
Potential Hazards: |
Microbiological pathogens, parasites, chemical and physical contamination, histamine |
Potential Defects: |
Parasites, biological, chemical and physical contamination, decomposition, histamine |
Technical Guidance: |
|
• fish for wet-salting should be salted and carefully arranged in the curing container such that voids channels between the fish are minimised;
• amount of salt, time and temperature should be controlled to obtain the desired product;
• when salting the fish, the salt concentration of the brine should be checked periodically with a salinometer according to specifications;
• after salting, the fish can be stacked. This should not be done before the proper salt/water balance is obtained. In case of stacking, adequate amounts of salt should be added and evenly distributed over the whole surface of the fish;
• salted fish should be stored or maintained for a sufficient period under controlled temperatures, to ensure proper curing and to prevent deterioration of the product;
11.4.4 Dry-Salting (Processing Steps 16)
Potential Hazards: |
Microbiological pathogens, parasites, chemical and physical contamination, histamine |
Potential Defects: |
Parasites, biological, chemical and physical contamination, decomposition, histamine |
Technical Guidance: |
|
• fish for dry salting should be carefully arranged such that voids or channels between fish are minimised and that drainage is adequate;
• fish piles should never be placed directly on the floor or in direct contact with the wall;
• amount of salt, time and temperature should be carefully controlled to obtain the desired product. Sufficient amount of salt is important for the quality of the product;
• fish should be restacked periodically with the top of the pile going to the bottom of the new pile, and with the addition of fresh salt to ensure that sufficient salt will be present to complete the cure;
• if the fish is restacked on pallets, the pallet should be clean;
• fish should not be exposed to freezing temperatures during the salting process;
• salted fish of the Scombridae and Clupeidae families should be stored or maintained below 9° C to prevent possible scombrotoxin/histamine formation;
11.4.5 Pickling (Processing Steps 17)
Potential Hazards: |
Microbiological pathogens, parasites, chemical and physical contamination, histamine |
Potential Defects: |
Parasites, biological, chemical and physical contamination, decomposition, histamine |
Technical Guidance: |
|
• the amount of salt must be adjusted to the quality of the fatty (primary) fish (fat content). Salt, sugar and spices should be weighed/measured and be evenly distributed;
• during the pickling operation all fish should be well immersed in the resulting pickle;
• fish should be allowed to settle in containers and then salt or pickle added before the container is closed;
• cured fatty fish should be kept in brine or pickle;
• fatty fish should always be covered with pickle during curing;
• pickling is primary used for fatty fish. Under certain conditions dry salting of small fatty fish, such as anchovy and small herring, may be used;
11.4.6 Maturing (Processing Steps 18)
Potential Hazards: |
Microbiological pathogens, parasites, chemical and physical contamination, histamine |
Potential Defects: |
Parasites, biological, chemical and physical contamination, decomposition, histamine, rancidity and discolouring of the flesh or surface |
Technical Guidance: |
|
• maturing time depends on the fish (species, size and quality), temperature and the amount of salt absorbed by the fish tissues;
• wet-salted fish of the Gadidae family is regarded as mature after 10 to 12 days in the brine and following stacking and 7 to 10 days in piles, and for dry-salted fish after 20 to 28 days including at least one restacking, with temperature between 5°C to 8°C;
• fatty fish such as herring may be kept in a temperature range of 5°C to 10°C under the maturing period. The length of this period will vary from weeks and up to several month depending of the specific products. If the containers are to be held at lower temperatures, the maturing period will increase;
• the first part of curing period for fish of the Clupeidae and Scombridae families should be done at temperatures between 0°C and 5°C to prevent development of histamine;
• when salting fish of Scombridae and Clupeidae families, regular checks should be made of histamine content of the end product;
11.5 SORTING, WEIGHING, PACKAGING, WRAPPING AND LABELLING
Refer also to Sections 6.4.4 and 6.5.
11.5.1 Sorting (Processing Steps 19)
Potential Hazards: |
Unlikely |
Potential Defects: |
Incorrect sorting (quality, weight, size, species, etc.) |
Technical Guidance: |
|
• salted fish should be sorted into species, sizes and trade quality categories for the relevant market;
• loose salt should be removed from the fish before sorting and new salt should be added before packaging;
11.5.2 Weighing, Wrapping and Packaging (Processing Steps 20)
Potential Hazards: |
Microbiological pathogen, biotoxins, chemical and physical contamination |
Potential Defects: |
Subsequent dehydration, decomposition |
Technical Guidance: |
|
• packaging material should be clean, sound, durable, sufficient for its intended use and of food grade material;
• barrels in which fatty fish are ready to be marketed should be clean, whole and hygienic.
• the packaging operation should be conducted to minimise the risk of contamination and decomposition;
• products should meet appropriate standards for labelling and weights;
11.5.3 Labelling (Processing Steps 21)
Refer to Section 8.2.3 and 8.5.
11.6 CHILL STORAGE (PROCESSING STEPS 22)
Potential Hazards: |
Microbiological pathogens, chemical contamination, histamine |
Potential Defects: |
Biological, chemical and physical contamination, decomposition, histamine, development of "pink" and "dun" |
Technical Guidance: |
|
• salt matured fish should be stored in chill storage;
• the temperature in the chill storage should be between 1°C to 4°C;
• temperature and storage time should be monitored and recorded at regular intervals;
• the products should be handled carefully and not be over-stacked;
11.7 PACKAGING, LABELS & INGREDIENTS (PROCESSING STEPS 23, 24, 25 & 26)
Refer to Section 8.5.
SECTION 12 - PROCESSING OF SMOKED FISH
In the context of recognising controls at individual processing steps, this section provides examples of potential hazards and defects and describes technological guidelines, which can be used to develop control measures and corrective actions. At a particular step only the hazards and defects, which are likely to be introduced or controlled at that step, are listed. It should be recognised that in preparing a HACCP and/or DAP plan it is essential to consult Section 5 which provides guidance for the application of the principles of HACCP and DAP analysis. However, within the scope of this Code of Practice it is not possible to give details of critical limits, monitoring, record keeping and verification for each of the steps since these are specific to particular hazards and defects.
Smoking of fish has a long tradition as a preservation method for fish. As such experience regarding the potential hazards has been gained over the time.
Modern ways of smoking and keeping the smoked products refrigerated however has changed the traditional barriers to growth of bacteria and substituted them in essence by refrigeration resulting in an extended storage time.
As a result the historic knowledge of product safety is no longer sufficient but has to be extended with new knowledge.
[Whether the use of liquid smoke is a process under this code or it is to be seen as use of flavouring substances is to be discussed.]
Nevertheless the potential hazards and potential defects for the different types of raw materials used for the production of smoked fish are known.
In general the pre-requisite programme described in Section 3 applies as well as the general considerations for the handling of fresh fish in Section 4, and the description of HACCP and DAP analysis in Section 5.
The recommendations made for the production of fresh fishery products in Section 6 are valid for the preparation of fish used as raw material for the production of smoked fish. If fresh fish of species likely to harbour viable [and hazardous] parasites are to be used as raw material for a smoked product and is not during later processing steps treated in a way that will kill parasites, the fresh fish should be frozen [for at least 24 hours at -20°C] as a step in the fish preparation. As an example this may be necessary when using wild salmon from certain waters as raw material for cold smoked salmon, if the smoked salmon is not frozen prior to sale.
Cold smoked fish should meet the requirements set out in the Codex Standard for Pre-Packed Cold Smoked Fish1.
The objects to be dealt with in this chapter will be those covering the special features of the smoked products and the handling of these products.
Where the process, packaging or storage conditions of the product are not as described in this code, the operator should endeavour to scientifically validate the safety of such a process, packaging or storage of the product so as to eliminate further hazards to the consumer.
12.1 PRE-SALTING (PROCESSING STEP 1)
Potential Hazards: |
Microbiological, chemical and physical contamination, microbiological growth, biochemical development |
Potential Defects: |
Decomposition, physical contamination |
Technical Guidance: |
|
Usually fish for hot smoking are pre-salted only a short time to gain taste, i.e. 0-2 hours, by floating in medium strength salt brine.
Usually fish for cold smoking are dry salted or salted by pickle injection of a medium strength salt brine to gain taste. The salted fish is left to equilibrate for about 24 hours under refrigeration.
Histamine formation may take place in fish of the susceptible species, if the fish is kept at a too high temperature for a prolonged time.
• new brine should be prepared each day of production from food grade salt;
• salt content in the brine should be monitored;
• for fish for cold smoking the salt content in the fish should be more than [3%][3.5%] salt in the water phase to avoid growth of Clostridium botulinum;
• the brine should be kept cooled and the temperature should be monitored, in particular if the brine is recycled for pickle injection;
• if the brine is recycled a decontamination step should be instated;
• the flow of products should be maintained in such a way as to avoid undue accumulation.
12.2 THE SMOKING (PROCESSING STEPS 2 & 3)
Potential Hazards: |
Microbiological, chemical and physical contamination, microbiological growth, biochemical development |
Potential Defects: |
Decomposition, physical contamination |
Technical Guidance: |
|
The smoking process usually is initiated by a drying phase. This phase should be kept short, as prolonged exposure to ambient temperature may lead to unwanted microbiological growth and to formation of histamine in susceptible species.
In the hot smoking process the temperature in the centre of the product will normally reach [63°C][72°C] for about ½ hour. Time and temperature has to be managed to ensure heat coagulation of the flesh has occurred completely in to the backbone.
In the cold smoking process the temperature of the products is kept below the coagulation temperature for the fish, usually under 30°C, but can vary between 27°C and 38°C.
To avoid cross contamination with wood dust and spores from moulds, the smoke should be generated in a separate room. Where smoke generators are part of units, special care should be exercised not to contaminate the smoke room with wood shavings and smoke emitted from generators.
Only wood that has not been treated with any chemicals such as paint or impregnating remedies should be used for smoke generation.
• wood for generating smoke should not have been treated with any chemicals;
• store wood in a dry place separated from the production rooms;
• avoid cross contamination from wood to products by placing the smoke generator in a separate room from the production rooms;
• keep drying time of fish before smoking as short as possible;
• monitor time and temperature of the smoking process.
12.3 SLICING OF COLD SMOKED PRODUCTS (PROCESSING STEPS 5 & 6)
Potential Hazards: |
Microbiological cross contamination, microbiological growth |
Potential Defects: |
Unlikely |
Technical Guidance: |
|
Most cold smoked fish products are sold as packages of sliced filets of different sizes or as whole filets. Before slicing the smoked filets may be frozen to about -5°C to stabilise the fish flesh to be sliced.
The slicing process and the transport of the conveyer belts are critical to the hygienic condition of the end product.
Special care should be taken to control the presence of Listeria monocytogenes. Avoid undue accumulation and growth of Listeria monocytogenes by keeping the slicers and the conveyer belts clean and avoid any possibilities of bacterial growth.
• maintain a flow of products to avoid undue accumulation of products along the processing line;
• keep the slicer and the conveyer belts clean by frequent and planned cleaning during the process.
12.4 COOLING AND/OR FREEZING (PROCESSING STEPS 4 & 9)
Potential Hazards: |
Microbiological contamination, microbiological growth |
Potential Defects: |
Decomposition, physical contamination |
Technical Guidance: |
|
Cooling after smoking (process step 4) is important and should be carried out with care.
Cooling after packing (process step 9) is equally important.
• cool hot smoked products adequately[, i.e. products should be cooled to below 10°C within 2 hours and to below 3°C within 6 hours];
• cool cold smoked products adequately[, i.e. products should be cooled to 0°C-2°C within 2 hours].
12.5 PACKING OF HOT AND COLD SMOKED PRODUCTS (PROCESSING STEP 7)
Potential Hazards: |
Microbiological, chemical and physical contamination, microbiological growth, dilution of preservatives from smoke by condensing water |
Potential Defects: |
Physical contamination |
Technical Guidance: |
|
Hot smoked fish are presented to the market in many forms but mostly in boxes or pre-packaged in plastic bags, possibly evacuated or in modified atmosphere (MAP).
Cold smoked fish are presented to the market mostly in pre-packaged evacuated plastic bags or sold as freshly cut slices directly to the consumer.
If the products after cooling are packed in a room at ambient temperature condensation might occur on the surface of the smoked products leading to a dilution of the preservatives deposited by the smoking process.
• avoid condensation of water on the surface of the smoked product;
• maintain a flow of products to avoid undue accumulation of products along the processing line;
• packaging material should be clean, sound, durable, and sufficient for its intended use and of food grade material.
12.6LABELLING (PROCESSING STEP 8)
Refer to Section 8.2.3 “Labelling”.
Potential Hazards: |
Unlikely |
Potential Defects: |
Incorrect labelling |
Technical Guidance: |
|
Hot as well as cold smoked products can be produced from fish of seasonal availability as well as throughout the year for other fish species.
The end products may be kept in storage over a period as frozen products, and then thawed and sold as chilled products.
It should be clear from the labelling if the products have been stored frozen and thawed prior to sale.
• it should be stated on the labelling if the product has been kept in storage under frozen condition and then thawed prior to sale.
12.7 STORAGE, DISTRIBUTION AND RETAIL (PROCESSING STEPS 10, 11 & 12)
Potential Hazards: |
Microbial growth |
Potential Defects: |
Loss of quality characteristics of product |
Technical Guidance: |
|
Definition of storage temperature and shelf life for both cold and hot smoked products should take into account the risk of microbiological growth during chilled storage, in particular growth of Listeria monocytogenes in cold smoked products but also in skinned hot smoked filets en evacuated plastic bags.
12.8 THAWING (PROCESSING STEPS 13 & 14)
Potential Hazards: |
Microbiological growth, biochemical development and microbiological contamination |
Potential Defects: |
Decomposition |
Technical Guidance: |
|
The thawing process should follow the relevant recommendations in Section 8.1.4.
SECTION 13 - PROCESSING OF LOBSTERS AND CRABS
In the context of recognising controls at individual processing steps, this section provides examples of potential hazards and defects and describes technological guidelines, which can be used to develop control measures and corrective action. At a particular step only the hazards and defects, which are likely to be introduced or controlled at that step, are listed. It should be recognised that in preparing a HACCP and/or DAP plan it is essential to consult Section 5 which provides guidance for the application of the principles of HACCP and DAP analysis. However, within the scope of this Code of Practice it is not possible to give details of critical limits, monitoring, record keeping and verification for each of the steps since these are specific to particular hazards and defects.
This section applies to lobsters, rock lobsters, spiny lobsters, slipper lobsters from the genus Homarus of the family Nephropidae and from the families Palinuridae and Scyllaridae and other similar species but does not apply to Nephrops.
This also applies, generally, to commercial crabs of the Cancer species, king crab related species (Lithodes and Paralithodes), swimming crabs (Portunidae), Geryon species and snow crab species (Chionoectes) as well as other species of crabs which are similar in physical structure to the above mentioned.
13.1 GENERAL – ADDITION TO PRE-REQUISITE PROGRAMME
In addition to the pre-requisite programme outlined in Section 3 of this document, the processing facility is encouraged to evaluate the design and construction of their facility and the maintenance and sanitation of their operation, specific to the processing of lobsters and crabs. Consideration should be given to the following:
13.1.1 Design and Construction of Equipment and Utensils
• in batch systems the inactivation tank, cooker and cooling tank should be located adjacent to each other and may be provided with an overhead hoist or gantry provided to transfer baskets from one to the other;
• cookers should be designed to provide constant and adequate supply of heat so that all crustaceans could be given the same time/temperature exposure during the cooking operation;
• a chamber of adequate length, through which an open link conveyor passes and which is equipped with spray nozzles so that the crabs are sprayed from all sides, may be used for the purpose.
13.1.2 Hygiene Control Programme
• [When in-factory chlorination of water is used, the minimum residual content of free chlorine should be maintained at the effective level for the use intended.
• [Chlorinating system should not be relied upon to solve all hygiene problems].
• water, which has been in contact with crustaceans, should not be re-used to avoid taint problems;
• if it is unavoidable for the same workers to handle the raw as well as the cooked, stringent precautions should be taken to prevent contamination of the cooked product by micro-organisms from raw material;
13.2 General Considerations for the Handling of Lobsters and Crabs
Refer to Section 4 – General Considerations for the Handling of Fresh Fish and Shellfish of the Proposed Draft Code of Practice for Fish and Fishery Product (ALINORM 01/18 – APPENDIX V)
13.2.1. Potential Hazards and Defects Associated with Lobsters and Crabs
Refer also to Section 4.1 Potential Hazards Associated with Fresh Fish and Shellfish and Section 5.3.3.1 Identification of Hazards and Defects
13.2.1.1. Biological Hazards
Parasites
A trematode belonging to the genus Paragonimus is the very common oriental lung fluke. Humans are infected by eating raw or inadequately cooked crabs or crayfish. The adult parasite lives in cysts in the lungs, but it also has a tendency to migrate to other sites such as liver, spleen and brain. A chronic pulmonary disease ensues when the worms develop in the lungs.
Bacteria
Staphylococcus aureus in an aerobic or facultatively anaerobic gram positive spherical micro-organism. It is coagulase-positive and ferments glucose. Some strains can produce enterotoxins.
Staphylococcus is not found in the normal microflora on fish. The natural habitat for this organism is the skin and mucous membranes of animal and man. The presence of Staphylococcus on fish is an indication of post-harvest contamination due to poor personal hygiene. The organism is a poor competitor and will not multiply in fish. However, in fish or shellfish products, where the normal flora is reduced or eliminated (i.e. cooked peeled shrimp or crab meat), the presence of staphylococci indicates a potential for food poisoning.
Although the data are limited, surveys suggest that cooked fish and other seafood may also be contaminated with Lysteria monocytogenes.
Chemical Hazards
Biotoxins
The US reports PSP and ASP toxin in dungeness crabs, tanner crabs and red rock crabs. PSP toxin has also been identified in lobster (Homarus spp.).
Defects
Blue discoloration in crab meat [NOTE: insert short description and move rest of text to relevant Appendix]
The problem of the blue discoloration in canned crab meat has caused trouble until recent times. The blue meat often appears not only on the surface of crab meat in the cans, but also, though rarely, on crab meat several hours after boiling and cooling of the carcasses. The blue meat appears more often on the surface of joint of shoulder meat, claw meat and other leg joints. It appears in canned horse hair crab meat (“kegani”) more often than in king crab. The appearance of the blue meat is undoubtedly due to the cooper contained in haemocyanin which is a component of the blood of molluscs or arthropods.
Inoue and Motohiro have investigated on a cause and mechanism of blue discoloration. Cooper contents in blue and normal meats of king crabs were 2.80mg/100g and 0.49mg/100g (wet weight) in average, respectively. Higher copper contents were found in the shoulder meat, surface of first leg, and meats nearer a joint and claw meat than those in other parts. The limit of copper above which blueing occurs appears to be about 2.0mg/100g. The haemocyanin contained in crab haemolymph can react with hydrogen sulphide to produce a blue coloured pigment by heating (100ºC, 15 minutes). Heat coagulated haemocyanin may also react hydrogen sulphide to give a blue colour by heating. Reflectance spectrum of haemocyanin-sulphide complex closely resembles that of the blue meat. The chemical composition of a blue substance that the blue meat of canned crab was digested by protease was in accord with that of king crab haemocyanin-sulphide complex, apart from the sulphide content. And they concluded that the causative substance of the blue discoloration of canned crab meat is haemocyanin-sulphide complex.
Osakabe has succeeded in preventing the appearance of the blue meat of the canned crab by “Low-temperature and fractional heating” of the carcasses from which shell had been removed. According to his experiments, the coagulating temperature of blood protein of crabs is from 69ºC to 70ºC, and that of meat protein of crabs is from 59ºC to 60ºC. Thus, if the carcasses are heated at 59ºC~60ºC the meat coagulates, but the uncoagulated blood will run out. After removing the meat from the shell in a half-heated condition, the blood will run out leaving the meat alone. When the meat from which the blood has been removed is boiled for a few minutes and packed in can as the usual manner, the blue meat will not appear in the finished product. In addition, when the “low-temperature and fractional heating” method is used, canned tendonless (boneless) crab meat be prepared. In Japan the introduction of Osakabe’s method made an epoch in the procedure of canning crab meat.
Black discoloration [NOTE: insert short description and move rest of text to relevant Appendix]
Black discoloration (melanosis), is caused by melanin formation in the ventral tail segments of lobsters owing to oxidative enzymatic reaction (polyphenol oxidase), followed by auto-oxidation and polymerisation. It is thought that live individuals have an underlying defense mechanism that sets off enzymatic processes which develop melanosis, depending only on certain abnormal conditions such as the degree of injuries and probably stress under agonizing circumstances.
Histochemical enzymatic tests done with lobster specimens subjected to two different treatments showed negative test results for those which were anaesthetised in ice-cold water for 30 min, while those which were injured showed positive results. This suggests that the even distribution of enzymes and substrates is changed in the integumentary tissues, and that the accumulation of fluids (haemolymph) in affected parts results in greater concentrations of these substances. Thus, the phenomenon which occurs is probably a host defense mechanism similar to that in insects, where humoral and/or cellular defense reactions help them recover from injuries.
The growth of lobster is cyclical, periods of comparative rest alternate with periods of metabolic changes in the epidermis, subepidermal tissues and hepatopancreas. Blackening appears more frequently when lobsters go through stage C (intermoult) and stage D (pre-moult). After ecdysis, in stage A and early B, live lobsters would harden their carapace (sclerotisation) than form melanin, as this gives them more protection against predators, and so being rarely appeared black spots.
Melanosis was found to be inevitable for lobsters once traumatised alive during the process of storing and thawing, while lobsters which suffered no injuries before dying showed no signs of blackening whatsoever.
Since traumatism occurs in lobsters normally due to unavoidable circumstances, they should be submitted to quick freezing as soon as possible and stored at as low a temperature as possible so as not to advance the melanisation. Quick thawing using running water is recommend to wash out the water-soluble melanin forming substances. However, affected lobsters are not always of low quality, but because of rough handling, losses in quality will take place in a short time. Blackening develops only in the integumentary tissues and muscle surfaces, not reaching the internal muscles.
Other defects
Northern crab often have infestation of marine leeches that are ecto-parasites and black shell which is a fungal infection. Both are common defects.
13.2.2 Minimise the Deterioration of Crustaceans - Handling
Refer also to Section 4.3 – Minimise the Deterioration of Fish – Handling of the Proposed Draft Code of Practice for Fish and Fishery Product (ALINORM 01/18 – APPENDIX V)
• it is generally known that under similar conditions, the quality of crustaceans deteriorate more rapidly than fish and therefore care in maintaining the crustaceans live prior to processing is strongly recommended;
• since crustacean legs and other appendages can be easily broken and the damage can cause the risk of infection and weakening of the crustacean, care should be taken to handle live crustaceans at all times;
• tanks and wells for pounding live crustaceans should be so placed and constructed as to ensure survival of the crustaceans;
• time is one of the most effective method in controlling crab product processing. It is strongly recommended that all operations in crab product processing be achieved as rapidly as possible;
• [good quality of crab butchered sections can be maintained by immediate cooking and chilling or freezing;]
• live crustaceans should be carefully packed in clean tanks, wells, crates, open-weave bag, or in boxes covered with wet sacking and held at as low a temperature as practicable, as required of varying species;
• holding tanks are regarded as a better method of storage for long-term handling than well storage;
• the use of clean hessian or jute bags, for transport, is preferred. Bags made of woven synthetic material should not be used;
• where bags open weave are used for transport, precautions should be taken to avoid suffocation of crustaceans due to slime or mud;
• care also should be taken to maintain the necessary humidity in holding the crustaceans live in bags for transport;
• species, which mutilate each other, should have the claws banded as soon as possible after catching;
• if it is not possible to keep crustaceans alive until the time of processing, lobsters should be killed and crabs butchered. Tails and sections, respectively, should be carefully separated and cleaned before freezing or cooling down to the temperature of melting ice, which should be done as rapidly as possible.
13.3 Processing Operations – Lobsters and Crabs
Once a processing facility has establish a pre-requisite programme (section 3) the principles of HACCP (Section 5) can be applied to each individual process within that facility.
This section provides three examples of products derived from lobsters and crabs. Special consideration was given to elaborate on products which involve heat treatment because of their potential impact on food safety (such as post processing handling). The products and their respective flow diagrams are as follows: Frozen Raw Lobster Tails (Fig. 13.3.1), Chilled Cooked Whole Lobster/Chilled Cooked Lobster Meat (Fig. 13.3.2) and Chilled Pasteurized Crab Meat (Fig. 13.3.3). To provide an appreciation for other products of lobsters and crabs, a reference has been included in Appendix A and B.
13.3.1 Frozen Raw Lobster Tail
13.3.1.1 Live Lobster Reception (Processing Step 1)
Potential Hazards: |
Phycotoxins (PSP). |
Potential Defects: |
Reception of weak or injured lobsters, lobster mortality |
Technical Guidance: |
|
• live lobsters should be inspected upon receipt to ensure that they are alive, which can be demonstrated by active leg movement and the tail of lobsters being curled light by underneath the body when the lobster is picked up;
• lobsters which are dead or may pose a hazard to human should not be processed, should be rejected and disposed of in a proper manner;
• weak lobsters should be processed immediately;
• since lobster legs and other appendages can be easily broken and the damage can cause to risk of infection and weakening of the lobsters, care in handling should be applied to live lobsters at all times. The necessary skills should be acquired by lobster handlers;
• training in species identification and communication in product specification should be provided to lobster handlers and appropriate personnel to ensure a safe source of incoming lobsters. Of special consideration are the reception and sorting of lobster species that poses a risk of PSP toxin;
• lobsters should be rejected if they are known to contain harmful or extraneous substances and/or defects which will not be eliminated or reduced to an acceptable level by normal procedures of sorting or preparation. An appropriate assessment should be carried out to determine the reason(s) for loss of control and the HACCP or DAP plan should be modified where necessary.
13.3.1.2 Live Lobster Holding (Processing Step 2)
Refer also to Section 13.2.2 – Minimise the Deterioration of Crustaceans – Handling, of this document.. Refer also to “Section 6.1.2 – Growing Water Quality”).
Potential Hazards: |
Unlikely |
Potential Defects: |
Lobster mortality |
Technical Guidance: |
|
• all live lobsters should be processed as soon as possible;
• storage time should be monitored where appropriate and should be as short as practical;
• to minimise damage and mortality losses during captivity, especially for the moulting stage of lobsters, over-crowding should be avoided and this can be achieved by controlling the stocking density;
• for short-term storage, live lobsters should be held in suitable containers and in land-based tanks and wells should be supplied with running sea water;
• dead lobsters should not be processed and should be rejected and disposed in a proper manner. An appropriate assessment should be carried out to determine the reason(s) for loss of control and the DAP plan should be modified where necessary.
13.3.1.3 Tailing (Processing Step 3)
Potential Hazards: |
Microbiological contamination |
|
Potential Defects |
Unlikely | |
Technical Guidance: |
||
• when lobsters are not landed alive, the tail and cephalothorax should be separated immediately after catching. This practice is strongly recommended as they are brought on board. Tails should be carefully separated and cleaned before freezing or cooling down to the temperature of melting ice, which should be done as rapidly as possible;
• tailing should be carried out as rapidly as possible.
13.3.1.4 Washing (Processing Step 4)
Refer also to section 8.1.5 – Washing and Gutting
Potential Hazards: |
Unlikely |
Potential Defects: |
Unlikely |
Technical Guidance: |
|
• [lobster tails should be washed in plenty of running potable water, or clean sea water, [or chlorinated water], to remove all impurities]
13.3.1.5 Application of Additives to Lobster Tails (Processing Steps 5 & 10)
Potential Hazards: |
The use of non-approved additives; incorrect application of Sulphites2. |
Potential Defects: |
Physical contamination, black spots due to inadequate application of Sulphites7, incorrect application of Phosphates7. |
Technical Guidance: |
|
• Mixing and application of appropriate additives should be carried out by trained operators;
• Regular checks of the levels of additives applied.
13.3.1.6 Chilled Storage (Processing Step 6)
Refer to sections 4.2 – Time and Temperature Control and 8.1.2 - Chilled Storage.
Potential Hazards: |
Unlikely. |
Potential Defects: |
Unlikely |
Technical Guidance: |
|
• for lobster tails, storage in refrigerated sea water is not recommended because excessive salt penetration into the muscle will take place rapidly. However, refrigerated clean water systems can be used for rapid pre-cooling before freezing or storage in ice;
13.3.1.7 De-veining/Trimming/Washing (Processing Step 7)
Refer to Section 8.1.5 – Washing and Gutting of the Proposed Draft Code of Practice for Fish and Fishery Product (ALINORM 01/18 – APPENDIX V)
Potential Hazards: |
Microbiological contamination |
Potential Defects: |
Incomplete de-veining, decomposition, dark membrane attached to the shell, physical contamination |
Technical Guidance: |
|
• the intestine should be removed immediately and consideration should be given to use methods such as ejection by water pressure, vacuum, or physical removal by appropriate utensils (such as scissors, knives or extractors);
• skills should be acquired by lobster handlers with particular attention being given to the removal of membrane and blood from the butt end of the tail;
• an adequate supply of clean water, potable water [or chlorinated water] should be available for the washing of de-veined and trimmed lobster tails to ensure that no remnants of the gut or its contents remain;
• depending on the vessel or processing facility product flow pattern and where a prescribed critical limit for staging time and temperature regime has been established for the control of the development persistent and distinct objectionable odours or flavours indicative of decomposition, the de-veined or trimmed lobster tails should be washed and well iced or appropriately chilled in clean containers and stored in specially designated and appropriate areas within the processing facility;
13.3.1.8 Grading (Processing Step 8)
Potential Hazards: |
Unlikely |
Potential Defects: |
Incorrect grading |
Technical Guidance: |
|
• lobster tails should be graded into species, sizes and weights for the relevant market, to assure the economic integrity of the final product;
• calibrated balances should be provided for accurate grading.
13.3.1.9 Weighing (Processing Step 9)
Potential Hazards: |
Unlikely |
Potential Defects: |
Incorrect net weight |
Technical Guidance: |
|
• balances should be calibrated periodically with a standardized mass to ensure accuracy.
13.3.1.10 Wrapping and Packaging (Processing Steps 11 & 13)
Potential Hazards: |
Unlikely |
Potential Defects: |
Subsequent dehydration |
Technical Guidance: |
|
• packaging material should be clean, sound, durable, sufficient for its intended use and of food grade material;
• care should be taken to ensure that the butt end of tail is completely wrapped to protect against dehydration.
13.3.1.11 Freezing (Processing Step 12)
Refer to section 8..3.1 – Freezing Process
Potential Hazards: |
Unlikely |
Potential Defects: |
Unlikely |
Technical Guidance: |
|
• air blast and liquid nitrogen freezing should be used to produce high quality tails;
• the freezing and storage of whole uncooked lobsters is not recommended.
13.3.1.12 Labelling (Processing Steps 14)
Refer to Section 8.2.3 “Labelling”.
Potential Hazards: |
Absence of labelling of allergenic additives |
Potential Defects: |
Incorrect labelling |
Technical Guidance: |
|
• where sulphites were used in the process, care should be taken to ensure that this additive is properly declared on the label.
13.3.1.13 Frozen Storage (Processing Step 15)
Refer to Section 8.1.3 – Frozen Storage
Potential Hazards: |
Unlikely |
Potential Defects: |
Unlikely |
Technical Guidance: |
|
13.3.1.14 Additives, Packaging and Label Reception (Processing Steps 16 & 18)
Refer to section 8.5.1 – Reception – Packaging, Labels & Ingredients
Potential Hazards: |
Biological, chemical and physical contamination |
Potential Defects: |
Misdescription |
Technical Guidance: |
|
13.3.1.15 Additives, Packaging and Label Storage (Processing Steps 17 & 19)
Refer to section 8.5.2 – Storage – Packaging, Labels & Ingredients
Potential Hazards: |
Biological and chemical contamination |
Potential Defects: |
Unlikely |
Technical Guidance: |
|



13.3.2 Chilled Cooked Whole Lobster and Chilled Cooked Lobster Meat
This section is designed with additional operation steps pertaining specifically to Chilled Cooked Whole Lobster and Chilled Cooked Lobster Meat.
13.3.2.1 Drowning or Insensibilising (Processing Step 3)
Potential Hazards: |
Unlikely | |
Potential Defects: |
Unlikely | |
Technical Guidance: |
||
• some species (not Homarus) are prepared for cooking by drowning suffocation in clean water with a low oxygen content or by immersing in chilled clean water;
• another possible process is an electric shock (pulse) in potable water, clean water or brine.
13.3.2.2 Cooking (Processing Step 4)
Potential Hazards: |
Survival of pathogenic micro-organisms due to insufficient cooking |
Potential Defects: |
Over / undercooking |
Technical Guidance: |
|
• a cooking schedule for boiling or steaming should be designed which takes into consideration the appropriate parameters which can affect the cook such as time/temperature and size of the lobster;
• cooking should be carried out by appropriately trained personnel who has acquired the necessary skills to monitor and ensure that all lobsters are given the same time/temperature exposure and adequate heat penetration during the operation ;
• each cooker should be equipped with a suitable thermometer to show the cooking operation temperature. Fitting of a recording thermometer is strongly recommended. A simple device to indicate time of cooking should be supplied.
• lobsters should be cooked according to size until the shell is uniformly orange-red in colour, and depending on the product, until the meat can be easily removed from the shell. Overcooking causes the meat to shrink excessively, lower yields and undercooking makes it difficult to remove the meat from the shell;
13.3.2.3 Cooling (Processing Step 5)
Potential Hazards: |
Unlikely |
Potential Defects: |
Unlikely |
Technical Guidance: |
|
• cooling times should be kept as short as possible and every effort should be made to avoid contamination of the product during this period;
• cooling should be done in a proper manner, immediately after cooking, to end it uniformly throughout the batch and to avoid holding at temperatures which would encourage the growth of bacteria;
13.3.2.4 Trimming (Processing Step 6)
Potential Hazards: |
Microbiological contamination |
Potential Defects: |
Unlikely |
Technical Guidance: |
|
• an adequate supply of clean sea water, potable water or [chlorinated water] should be available to remove adhering coagulate protein. Spray washing on a conveyor is sometimes sufficient but it may be necessary to brush by hand. These methods can be combined;
• all surfaces and brushes should be frequently cleaned during operation in order to minimise the microbial activity of contact surface and utensils;
13.3.2.5 Shucking, De-veining and Washing (Processing Step 9)
Potential Hazards: |
Microbiological recontamination during shucking and de-veining, microbial proliferation, microbial toxin development |
Potential Defects: |
Presence of shell fragments |
Technical Guidance: |
|
• the shucking and de-veining of cooked lobsters should be done quickly and carefully, in order to provide an attractive product and prevent cross-contamination of cooked product with raw crustacean or any questionable material;
• depending on the vessel or processing facility product flow pattern and where a prescribed critical limit for staging time and temperature regime has been established for the control of hazards, the shucked or de-veined cooked lobster should be washed and appropriately chilled in clean containers and stored in specially designated and appropriate areas within the processing facility;
• lobster meat should be thoroughly washed on all surfaces in cold potable water, clean sea water or [chlorinated water];
13.3.2.6 Chilling, Final Packaging, Labelling (Processing Step 11)
Refer to Section 8.2.3 “Labelling”.
Potential Hazards: |
Unlikely |
Potential Defects: |
Incorrect labelling |
Technical Guidance: |
|
• packaging material should be clean, sound, durable, sufficient for its intended use and of food grade material;
• for sale in the fresh cooked form, whole lobsters or lobster meat should be immediately chilled and maintained at melting ice temperature;
• where ice is used for chilling, it should be manufactured using potable water, clean sea water or [chlorinated water];

![]()

13.3.3
Chilled Pasteurized Crab Meat
13.3.3.1 Live Crab Reception (Processing Step 1)
Refer also to section 13.3.1.1 of this document.
Potential Hazards: |
Phycotoxins (PSP and ASP), parasite (Paragonimus westermani). |
Potential Defects: |
Reception of weak or injured crab, crab mortality, ecto-parasites, black shell. |
Technical Guidance: |
|
• live crabs should be inspected upon receipt to ensure that they are alive, which can be demonstrated by active leg movement.
• training in species identification and communication in product specification should be provided to crab handlers and appropriate personnel to ensure a safe source of incoming crabs. Of special consideration are the reception and sorting crabs species at poses a risk of PSP and ASP toxins and parasites as well as defects, such as ecto-parasites and black shell;
• in factories which process crabs, any dead crabs should be discarded. Where sections are processed, any defective or deteriorated parts should be removed from the lot and disposed off in a proper manner;
• weak crabs should be processed immediately.
13.3.3.2 – Live Crab Holding (Processing Step 2)
Refer also to [Section 6.1.2– Growing Water Quality] and Section 13.3.1.2 – Live Lobster Holding
Potential Hazards: |
Unlikely |
Potential Defects: |
Crab Mortality |
Technical Guidance: |
|
• live crabs should be stored in circulated sea water, at temperatures of their natural environment or slightly lower, depending on the species. Some species (e.g. Ucides cordatus cordatus ) can be stored, during short periods, in tanks, without water;
• dead crabs should not be processed and should be rejected and disposed in a proper manner.
13.3.3.3 Washing and Drowning or Insensibilising (Processing Step 3)
Potential Hazards: |
Unlikely |
Potential Defects: |
Loss of Legs and claws, deterioration |
Technical Guidance: |
|
• crabs should be washed in plenty of running potable water, or clean sea water, [or chlorinated water], to remove all impurities. For some species, scrubbing by brush may be necessary. These methods can be combined;
• crabs which are to be processed whole for fresh and frozen products should be rendered insensible or killed just prior to cooking to prevent legs and claws loss. This may be accomplished by the following methods:
• cooling the crabs for [twenty minutes or until two hours] at 0ºC or lower, depending of the specie;
• immersion of the crabs in potable water or clean sea water which is approximately 10-15ºC warmer than the natural environment of the species;
• piercing of the two nerve centres by means of a stainless steel skewer or rod. A rod is inserted through one of the eyes and through the vent;
• stunning the crabs by passing a weak electric current through seawater or freshwater in which the crabs are immersed;
• since spoilage in dead crabs takes place very rapidly and any delay prior to cooking may reduce the meat quality, crabs that are rendered insensible or killed should be cooked immediately;
13.3.3.4 Cooking (Processing Step 4)
Potential Hazards: |
Survival of pathogenic micro-organisms due to insufficient cook. |
Potential Defects: |
Over/undercooking. |
Technical Guidance: |
|
• where the final product is to be marketed as cooked crabs in the shell or the shucked meat should be chilled to a temperature approaching that of melting ice and either passed into the distribution chain or processed within 18 hours;
• in most cases the cooking of crabs in boiling water is preferred to steaming. Steaming has a tendency to dry the meat, resulting in the flesh adhering to the shell. Continuous conveyorised cooking is recommended;
• Cooking should be carried out by appropriately trained personnel who has acquired the necessary skills to monitor and ensure that all crabs are given the same time/temperature exposure during the operation;
• adequate uniform cooking is essential because too much cooking causes excessive meat shrinkage, moisture loss and lower yields, and too little cooking makes it difficult to remove the meat from the shell;
• it is difficult to specify cooking times and temperatures generally due to differences in size, structure and physiology of the different species of crabs. Considering these reasons, time and temperature should be previously determined for cooking operation to assure the accomplishment of the microbiological levels of pathogenic bacteria. In general, a minimum meat temperature of 82 to 93ºC (180 to 200ºF) should be achieved.
• [The following represents some general practices presently used in the industry for various crab species:
Blue crab (whole crab):
- steam retorted for 10 min after reaching 121ºC retort temperature and
- boiling or steaming for a minimum of 15 min at 100ºC.
King crab section:
- one-stage cook - 22-25 min in seawater at 100ºC;
- two-stage cook - 10 min at 71-75ºC followed by meat removal and a second cook for about 10 min at 100ºC in brine and
- “green cook or partial cook” for canning where sections are blanched for 10-15 min at 100ºC.
Snow crab and Geryon sections:
- one-stage cook - 7-15 min at 100ºC depending on the size of the crab and
- two-stage cook - 4 -5 min in water at 71-82ºC followed by meat removal and a second cook of 3-5 min in steam (100ºC) .
Cancer species:
- butchered sections - 10-15 min in water or steam at 100ºC and
- whole crabs - inactivation followed by boiling or steaming 100ºC for 15-25 min depending on size.]
13.3.3.5 Cooling (Processing Step 5)
Potential Hazards: |
Microbiological contamination |
Potential Defects: |
unlikely |
Technical Guidance: |
|
• cooling should be done in cold circulated air, running potable water or clean sea water;
• where crabs are cooked on a continuous basis, cooling is also best done on a continuous basis;
• cooling should be completed as quickly as possible and every effort should be made to avoid contamination of the product during this period;
• the same water should not be used for cooling more than one batch;
• in some species, the body cavity contains a considerable amount of water, so that adequate drainage, in an area set aside for the purpose, is desirable;
13.3.3.6 Sectioning/Meat Extraction (Processing Step 6)
Potential Hazards: |
Recontamination with pathogenic micro-organisms, microbiological growth, microbial toxin development, presence of shell fragments. |
Potential Defects: |
Unlikely |
Technical Guidance: |
|
• after butchering, any remaining viscera and gills should be removed by brushing and washing. Proper cleaning at this stage is strongly recommended since it eliminates the risk of foreign material being included in the finished product;
• it is recommended that different staff be involved in operations with cooked and uncooked crabs, to avoid cross-contamination;
• picking or shaking operations should be carefully controlled to prevent contamination from bacteria and/or foreign materials;
• it is recommended that all types of meat are picked, packaged and either chilled [(internal temperature of 4.5ºC/40ºF or less) or frozen within two hours];
• depending on the vessel or processing facility product flow pattern and where a prescribed critical limit for staging time and temperature regime has been established for the control of hazards, the crab meat should be appropriately chilled in clean containers and stored in specially designated and appropriate areas within the processing facility;
• because of the possibilities of microbiological contamination, continuous mechanical processing is preferable to hand picking or shaking of white meat by batch processing;
• claws, leg tips and shell parts containing recoverable meat should be continuously separated, rapidly and efficiently, from waste material during the picking operation and should be kept chilled and free from contamination;
• meat recovery operation materials should be carried out continuously;
13.3.3.7 Shell Fragments Removing (Processing Step 7)
Potential Hazards: |
Presence of shell fragments, microbial toxin development |
Potential Defects: |
Unlikely |
Technical Guidance: |
|
• particular care should be taken to ensure that shell fragments are removed from crab meat since they are very objectionable to consumers and in some circumstances they may be dangerous;
• to minimize time delays, the design of the meat extraction and shell fragment removal line should be continuous to permit a uniform flow without stoppages or slow-downs and removal of waste.
• depending on the vessel or processing facility product flow pattern and where a prescribed critical limit for staging time and temperature regime has been established for the control of hazards, the crab meat should be appropriately chilled in clean containers and stored in specially designated and appropriate areas within the processing facility.
• the use of an ultraviolet light could improve the detection of shell fragments in crab meat. If the ultraviolet light is used it should be in compliance with the requirements of the official authorities having jurisdiction;
13.3.3.8 Primary-Packaging/Sealing/Final Packaging/Labelling (Processing Steps 8 and 12)
Refer to Section 8.2.3 “Labelling” (NOTE: check that this is standard wording)
Refer to section 16.4.7 – Packing in Containers (Filling, Sealing and Coding)
Potential Hazards: |
Subsequent microbiological contamination due to a bad sealing |
Potential Defects: |
Incorrect labelling |
Technical Guidance: |
|
• packaging material should be clean, sound, durable, sufficient for its intended use and of food grade material;
• the operation, maintenance, regular inspection and adjustment of sealing machines should received particular care;
• the sealing operation should be conducted by qualified personnel specially trained;
• packaging integrity of the finished product should be inspected at regular intervals by an appropriately trained personnel to verify the effectiveness of the seal and the proper operation of the packaging machine;
13.3.3.9 Pasteurisation (Processing Step 10)
Potential Hazards: |
Survival of pathogens |
Potential Defects: |
Deterioration |
Technical Guidance: |
|
• pasteurising of product should be carried out by appropriately trained personnel who has acquired the necessary skills to monitor and ensure that all packages are given the same time/temperature exposure during the operation;
• pasteurisation should be carried out in hermetically sealed containers;
• crab meat should be pasteurised immediately after picking and packaging;
• to prevent any possible deterioration of the product the crab meat should be pasteurised immediately. It is preferable that the meat be at a temperature of approximately 18ºC (64.4ºF) when the container are hermetically sealed to provide a slight vacuum after chilled storage temperatures;
• a time and temperature regime for the pasteurisation of different crab products should be established and should take into consideration the pasteurisation equipment and capacity, the physical properties of the crab and packaging container including their thermal conductivity, thickness, shape and temperature, to ensure that adequate heat penetration has been achieved for all containers in the lot;
• each container of crab meat should be exposed to a minimum processing temperature of 85ºC (185ºF) of at least 1 min at the geometric centre of the container;
• the water bath should be preheated to a temperature of 90ºC (194ºF) before the loaded basket is put into it. Special concern should be given to proper water circulation within the bath and around each individual container being pasteurised. Hot water bath temperature should remain constant until processing is completed;
• [Proper pasteurisation procedures for blue crab usually require a cooking time of 110 to 115 min when 401 flat cans are used.];
• once proper times and temperatures are established, they must be adhered to closely and pasteurisation processes should be standardized by accurate thermocouple measuring equipment. It is recommended that new equipment be standardized after installation and re-standardize on an annual basis or when difficulties are experienced;
• calibration and appropriate maintenance of temperature recording equipment should be performed on a regular basis to ensure accuracy;
13.3.3.10 Cooling (Processing Step 11)
Potential Hazards: |
Microbiological recontamination due to a bad sealing, poor/rough handling and contaminated water, formation of Clostridium botulinum toxin. |
Potential Defects: |
Unlikely |
Technical Guidance: |
|
• the pasteurized container of meat should be immediately cooled after processing.
• cooling is best accomplished in an ice water bath. The size of the cooling bath should exceed the size of the pasteurizing water bath to allow for an excess of ice, which is needed if the water is to be kept below 8ºC (46.4ºF) and a maximum cooling rate is to be realised. No water agitation is required since adequate convection currents are created by differences between bath and product temperatures;
• the water used at the cooling operation should be [chlorinated] in order to avoid recontamination of the product;
• the product should be removed from the ice bath when the temperature has been reduced to below 3.0ºC (38ºF) with subsequent transfer to chilled storage as quickly as possible;
• crates used to hold container in chilled storage should allow free passage of air currents in order to complete the cooling cycle;
• the processing facility should implement a traffic control system that will ensure that the unpasteurised product cannot be mixed with any pasteurized product.
13.3.3.11 Chilled Storage (Processing Step 13)
Potential Hazards: |
Formation of Clostridium botulinum Toxin. |
Potential Defects: |
Unlikely |
Technical Guidance: |
|
• the pasteurized crab meat should be moved to the chilled storage facility without undue delay;
• the pasteurized product is perishable and unless it is kept chilled at a minimum temperature of below 3ºC (38ºF), there is a possibility that Clostridium botulinum may grow and produce toxins;
• the chillroom should be equipped with a calibrated indicating thermometer. Fitting of a recording thermometer is strongly recommended;
SECTION 14 – PROCESSING OF SHRIMPS AND PRAWNS
In the context of recognising controls at individual processing steps, this section provides examples of potential hazards and defects and describes technological guidelines, which can be used to develop control measures and corrective action. At a particular step only the hazards and defects, which are likely to be introduced or controlled at that step, are listed. It should be recognised that in preparing a HACCP and/or DAP plan it is essential to consult Section 5 which provides guidance for the application of the principles of HACCP and DAP analysis. However, within the scope of this Code of Practice it is not possible to give details of critical limits, monitoring, record keeping and verification for each of the steps since these are specific to particular hazards and defects.
14.1 FROZEN SHRIMPS AND PRAWNS – GENERAL
• the term shrimp is the internationally recognised generic name for Paneus, Pandalus and Palamindae species.
• shrimps for frozen product originate from a wide variety of sources as varied as deep cold seas to shallow tropical inshore waters and rivers through to aquaculture in tropical and semi tropical regions.
• the methods of catching, or harvesting and processing are as equally varied. Species in northern regions may be caught by modern freezer vessels, cooked, individually quick frozen and packed on board in their final marketing form. More often however, they will be raw IQF on board for further processing at on-shore plants, or even landed chilled on ice. Shrimps of these species are invariably pre-cooked at onshore plants through in-line integrated process lines, followed by mechanical peeling, cooking, freezing, glazing and packing. On the other hand, Paneus species, or warm water shrimps are usually hand peeled before cooking and freezing. More common marketing formats for these shrimps however, are in raw presentations such as head-off shell-on, or as butterfly shrimps, where the head and shell, except for the tail swimmers, are removed and the body is split ventrally and longitudinally to yield an attractive presentation.
• warm water shrimps may also be subject to further added value processes such as marinading and batter and crumb coatings.
• since some raw shrimp products, as well as cooked ones, may be consumed without further processing safety considerations are paramount.
• the processes described above are captured on two flow charts, but it must be appreciated that because of the diverse nature of production methods individual HACCP/DAP plans must be devised for each product.
• Other than the previous description of on-board cooking, there is no reference to processing of shrimps at sea or in farms. It is assumed that product will be correctly handled and processed in line with the relevant sections in the code of practice and that where appropriate some element of pre-preparation, such as de-heading, will have taken place prior to receipt at processing plants.
• Fresh shrimps from estuaries, and shallow coastal waters should be processed as soon as possible after receipt, particularly from artisinal sources with limited facilities.
Figure 14.2 Process flow diagram for preparation of frozen shrimps via typical routes
for cooked, whole, cooked and peeled and raw prepared and semi prepared
products.

14.2.1 Raw Fresh and Frozen Shrimp Reception (Process Steps)
Potential Hazards: phyto toxins (e.g. PSP)
pathogens/Microbiological contamination
antibiotics/Pesticides
Potential Defects: variable batch quality
mixed species
taints
Technical Guidance:
• inspection protocols should be devised to cover identified quality , HACCP and DAP plan parameters together with appropriate training for inspectors to undertake these tasks.
• shrimps should be inspected upon receipt to ensure traceability and that they are well iced or deep frozen.
• the origin and previous known history will dictate the level of checking that may be necessary for, for example, phyto toxins in sea caught shrimps for potential antibiotics presence in aquaculture shrimps, particularly if there is no supplier assurance certification. In addition, other chemical indicators for heavy metals, pesticides and indicators of decomposition such as TVBN’s may be applied.
• Microbiological checks should be undertaken.
• shrimps should be stored in suitable facilities and allocated use-by times for processing to ensure quality parameters are met in end products.
14.2.2 Frozen Storage
Potential Hazards: unlikely
Potential Defects: protein denuration, dehydration
Technical Guidance:
• protective packaging should be undamaged, otherwise repacking to exclude possibilities of contamination and dehydration.
• cold storage temperatures to be suitable for storage with minimum fluctuation.
• product to be processed within the best before time on the packaging, or before as dictated at reception.
14.2.3 Controlled Thawing
Potential Hazards: - microbiological deterioration/contamination
- contamination from wrapping
Potential Defects: quality deterioration
Technical Guidance:
• thawing processes may be undertaken from block frozen or IQF shrimps depending on the raw material source. The outer and inner packaging should be removed prior to defrosting to prevent contamination and extra care should be taken on block frozen prawns where inner wax or polyethylene packaging may be entrapped with blocks.
• thawing tanks should be purpose designed and allow for ‘counter current’ water defrosting where necessary to maintain lowest temperatures possible. However water re-use is discouraged.
• thawing water and ice should either be fresh or sea water of potable quality with a water temperature no higher than 20oC (68oF) by use of additional ice.
• thawing should be achieved as quickly as possible to maintain quality.
• it is desirable for the exit conveyor, leading from the defrost tanks, to be equipped with a series of low velocity sprays to wash the shrimps with chilled clean water.
• immediately after thawing, the shrimps should be re-iced or held in chill to avoid temperature abuse before further processing.
14.2.4 Chilled Storage
Potential Hazards: unlikely
Potential Defects: quality deterioration
Technical Guidance:
• chilled storage, preferably under ice in chill rooms at less than 4oC after reception.
14.2.4 Selection
Potential Hazards: unlikely
Potential Defects: quality deterioration
Technical Guidance:
• shrimps may be selected for different quality grades according to specification requirements. This should be undertaken with minimum of delay followed by re-icing of the shrimps
12.2.6 Size Grading
Potential Hazards: microbiological
Potential Defects: quality deterioration
Technical Guidance:
• size grading of shrimps is typically undertaken through mechanical graders of various degrees of sophistication. There is a possibility of shrimps becoming trapped in the bars of the graders so that regular inspection is required to prevent ‘carry over’ of old prawns and bacteriological contamination.
• Shrimp should be re-iced and stored in chill prior to further processing.
14.2.7 Addition of Ingredients and Use of Additives
Potential Hazards: chemical and microbiological contamination
Potential Defects: quality deterioration
ingredient quality
exceeding legislation standards
Technical Guidance:
• according to specification and legislation, certain treatments may be applied to shrimps to improve organoleptic quality, preserve yield or preserve them for further processing.
• examples would including sodium metabisulphite to reduce shell blackening, sodium benzoate to extend shelf-life between processes and sodium polyphosphates to maintain succulence through processing and prevent black spot after peeling, whilst common salt would be added as brine for flavour.
• these ingredients can be added at various stages, for instance common salt and sodium polyphosphates at defrost stages or chilled brine as a flume conveyor between cooking and freezing, or as glaze.
• at whatever stage ingredients are added, it is essential to monitor the process and product to ensure that any legislative standards are not exceeded, quality parameters are met and that where dip baths are used, the contents are changed on a regular basis according to drawn up plans.
• chill conditions to be maintained throughout.
14.2.8 Full and Partial Peeling
Potential Hazards: microbiological cross contamination
Potential Defects: quality deterioration
shell fragments
Technical Guidance:
• this process applies mainly to warm water prawns and could be as simple as inspecting and preparing whole large prawns for freezing and down-grading blemished prawns for full peeling.
• other peeling stages could including full peeling or partial peeling leaving tail swimmers intact.
• whatever the process, it is necessary to ensure that the peeling tables are kept clear of contaminated shrimps and shell fragments with water jets and the shrimps are rinsed to ensure no carry over of shell fragments.
14.2.9 Deveining
Potential Hazards: microbiological cross contamination
foreign body contamination
Potential Defects: objectionable matter
quality deterioration
Technical Guidance:
• the vein is the gut which may appear as a dark line in the upper dorsal region of prawn flesh. In large warm water prawns, this may be unsightly, gritty and a source of bacterial contamination.
• removal of the vein is by razor longitudinally cutting along the dorsal region of the shrimp with a razor slide and removal of the vein by pulling. This may be partially achieved with head-off shell-on shrimps as well.
• this operation is considered to be a mechanical though labour intensive process so that:
• cleaning and maintenance schedules should be place and cover the need for clearing before, after and during processing by trained operatives.
• further, it is essential to ensure that damaged and contaminated shrimps are removed from the line and that no debris build up is allowed.
14.2.10 Washing
Potential Hazards: microbiological contamination
Potential Defects: quality deterioration
contamination
Technical Guidance:
• washing of peeled and deveined shrimps is essential to ensure that shell and vein fragments are removed.
• shrimps should be drained and chilled without delay prior to further processing.
14.2.11 Cooking Processes
Potential Hazards: undercooking, microbiological cross contamination
Potential Quality Defects: under/over cooking
Technical Guidance:
• the cooking procedure, in particular time and temperature, should be fully defined according to the specification requirements of the final product, for example whether it is to be consumed without further processing and the nature and origin of the raw shrimp and uniformity of size grading.
• the cooking schedule should be reviewed before each batch and where continuous cookers are in use, constant logging of process parameters should be available.
• only potable water should be used for cooking, whether in water or via steam injection.
• cooking temperatures should be monitored by selecting samples and recording the process in shrimps of the largest size used.
• maintenance and cleaning schedules should be available for cookers and all operations should only be undertaken by fully trained staff.
• adequate separation of cooked shrimps exiting the cooking cycle utilising different equipment is essential to ensure no cross contamination.
14.2.12 Peeling Cooked Prawns
Potential Hazards: cross contamination
Potential Defects: presence of shell
Technical Guidance:
• this is essentially a process for Pandalus species of cold water prawns and is a highly mechanised process in-line with cooking, cooling and freezing processes.
• cleaning and maintenance schedules should be available, implemented by fully trained staff to ensure efficient and safe processing are essential.
14.2.13 Cooling
Potential Hazards: microbiological contamination
Potential Defects: unlikely
Technical Guidance:
• cooked shrimps, should be cooled as quickly as possible to bring the temperature of the product to a temperature range limiting bacteria proliferation or toxin production
• cooling schedules should enable the time-temperature requirements to be met and maintenance and cleaning schedules should be in place and complied with by fully trained operatives.
• only cold/iced potable water should be used for cooling and should not be used for further batches, although for continuous operations a top-up procedure and maximum run-length will be defined.
• raw/cooked separation is essential.
• after cooling and draining, the shrimps should be frozen as soon as possible, avoiding any environmental contamination.
14.2.14 Freezing Processes
Potential Hazards: mcrobiological
Potential Defects: slow freezing – textural quality and clumping of shrimps
Technical Guidance:
• the freezing operation will vary tremendously according to the type of product. At its simplest, raw whole or head-off shrimps may be block or plate frozen in purpose-designed cartons into which potable water is poured to form a solid block with protective ice.
• cooked and peeled Pandalus cold water prawns, at the other extreme, tend to be frozen through fluidised bed systems, whilst many of the warm water shrimp products are IQF frozen either on trays in blast freezers or in continuous belt freezers.
• whichever the freezing process, it is necessary to ensure that the freezing conditions specified are met and that for IQF products, there is no clumping, i.e. pieces frozen together. Putting product into a blast freezer before it is at operating temperature may result in glazed, slow frozen product and contamination.
• freezers are complex machines requiring cleaning and maintenance schedules operated by fully trained staff.
14.2.15 Glazing
Potential Hazards: microbiological cross-contamination
Potential Defects: inadequate glaze, too much glaze, spot welding, incorrect labelling.
Technical Guidance:
• glazing is applied to frozen shrimps to protect against dehydration and maintain quality during storage and distribution.
• ice block frozen shrimps is the simplest form of glazing, followed by dipping and draining frozen shrimps in chilled potable water. A more sophisticated process is to pass frozen size graded shrimps under cold-water sprays on vibratory belts such that the shrimps pass at a steady rate to receive an even and calculable glaze cover.
• ideally, glazed shrimps should receive a secondary re-freezing prior to packing, but if not, they should be packaged as quickly as possible and moved to cold storage. If this is not achieved, the shrimps may freeze together and ‘spot weld’ or clump as the glaze hardens.
• there are Codex methods for the determination of glaze.

14.3.1 Further Processing and Packing
Potential Hazards: microbiological and toxin production
Potential Defects: contamination by extraneous material
poor quality coatings
14.3.4 Coated Product Production
Potential Hazards: oil fire risks
microbiological toxins
Potential Defects: Incorrect coating pick ups and labelling issues
burnt crumb coating
poor texture
Technical Guidance:
• the essential process flow for further processed added value coated products involves the use of cooked frozen shrimps, raw frozen shrimps or either of these taken chilled immediately from the process lines.
• where chill shrimp materials are used, the issues of quality and continued protein deterioration need to be taken into account.
• where frozen shrimp materials are used, steps should be taken to keep them frozen to preserve quality and texture. Note also that frozen shrimp material should not be glazed otherwise coatings will ‘blow-off’ on frying or cooking.
14.3.2 Batter
• batter ingredients powders should be checked against buying specification and ideally sieved before use to remove any packaging and extraneous materials.
• water should be potable and chilled
• batter mixing should be to preset recipes and viscosity checked to ensure correct for batter pick up required on product.
• note that bacterial toxin formation is a possibility in batter mixes so that usage times and temperatures should be set and cleaning schedules of equipment defined and maintained.
• tempura style batters may be used, in which case additional crumb coatings will probably not be applied. However, frying temperatures and times will be critical to ensure correct texture.
• where batter is for adherence of a crumb coating, formulation and viscosity will be different to tempura styles.
14.3.3 Breadcrumb
• Breadcrumb formulation and grist, or particle size will need to be checked against buying specification and stored according to supplier instructions to avoid stailing.
14.3.5 Frying
• Whilst frying is necessary for tempura batter coatings, it may not always be used for crumb coating operations, although it does ensure adhesion.
• Fryers should be operated by trained staff. Oil changed on a regular basis to avoid oxidative rancidity.
• Oil temperatures should be controlled to avoid burning crumb or fire risks.
14.3.6 IQF
• Freezing conditions are typical of those described in 14.2.14
14.3.7 Weighing, Packing and Labelling of Al l Products
Potential Hazards: unlikely
Potential Defects: incorrect labelling
quality deterioration
Technical Guidance:
• all wrappings for products and packaging including glues and inks should have been specified to be food grade, odourless with no risk of substances likely to be harmful to health being transferred to the packed food.
• all food products should be weighed in packaging with scales appropriately tared to ensure correct weight.
• where products are glazed, coated or otherwise prepared, checks should be carried out to ensure the correct compositional standards to comply with legislation and packaging declarations.
• ingredients lists on packaging should declare presence of ingredients in the food product in descending order by weight, including any additives used and still present in the food.
• all wrapping and packaging should be carried out in a manner to ensure that the frozen products remain frozen and that temperature rises are minimal before transfer back to cold storage.
14.3.8 Metal Detection
Potential Hazard: residual metal contamination
Potential Defect:
Technical Guidance:
• products should be metal detected in final pack through machines set to the highest sensitivity possible.
• larger packs will be detected at a lower sensitivity than smaller packs so that consideration should be given to testing product prior to packing. However, unless potential re-contamination prior to packing can be eliminated, it is probably still better to check in-pack.
14.3.9 Storage of End Product
Potential Hazard: none likely
Potential Defects: texture and flavour deviations due to fluctuations in temperature,
deep freezer burn, cold store flavour, cardboard flavour
• all end products should be stored at frozen temperature in a clean, sound and hygienic environment.
• severe fluctuations of storage temperature (greater than 3oC) has to be avoided.
• too long storage time (depending on fat content of species used and type of coating) should be avoided.
• the facility should be capable of maintaining the temperature of the fish at or colder than 18oC with minimal temperature fluctuations.
• the storage area should be equipped with a calibrated indicating thermometer. Fitting of a recording thermometer is strongly recommended.
• a systematic stock rotation plan should be developed and maintained.
• products should be properly protected from dehydration, dirt and other forms of contamination.
• all end products should be stored in the freezer to allow proper air circulation.
14.3.11 Transport of End Product
Potential Hazard: none likely
Potential Defects: quality deterioration
Technical Guidance:
• during all transportation steps deep-frozen conditions should be maintained –18oC (maximum fluctuation +/-3oC) until final destination of product is reached.
• cleanliness and suitability of the transport vehicle to carry frozen food products should be examined.
use of temperature recording devices with the shipment is recommended.
SECTION 15 - PROCESSING OF CEPHALOPODS
In the context of recognising controls at individual processing steps, this section provides examples of potential hazards and defects and describes technological guidelines, which can be used to develop control measures and corrective action. At a particular step only the hazards and defects, which are likely to be introduced or controlled at that step, are listed. It should be recognised that in preparing a HACCP and/or DAP plan it is essential to consult Section 5 which provides guidance for the application of the principles of HACCP and DAP analysis. However, within the scope of this Code of Practice it is not possible to give details of critical limits, monitoring, record keeping and verification for each of the steps since these are specific to particular hazards and defects.
This section applies to fresh and processed cephalopods including cuttlefish (Sepia and Sepiella), squid (Alloteuthis, Berryteuthis, Dosidicus, Ilex, Lolliguncula, Loligo, Loliolus, Nototodarus, Ommastrephes, Onychoteuthis, Rossia, Sepiola, Sepioteuthis, Symplectoteuthis and Todarodes) and octopuses (Octopus, and Eledone) intended for human consumption.
Fresh Cephalopods are extremely perishable and should be handled at all times with great care and in such a way as to prevent contamination and inhibit the growth of micro-organisms. Cephalopods should not be exposed to direct sunlight or to the drying effects of winds, or any other harmful effects of the elements, but should be carefully cleaned and cooled down to the temperature of melting ice, 0°C (32°F), as quickly as possible.
This section shows an example of a cephalopod process. Figure 15.1 lists the steps associated with receiving and processing fresh squid. It should be noted that there are a variety of processing operations for cephalopods and this process is being used for illustrative purposes only.
This flow chart is for illustrative purposes only. For in-factory HACCP implementation a complete and comprehensive flow chart has to be drawn up for each process.

15.1 RECEPTION OF CEPHALOPODS (PROCESSING STEP 1)
Potential Hazards: |
Pathogenic micro-organisms, chemical contamination, parasites |
Potential Defects: |
Damaged products, extraneous matter |
Technical Guidance: |
|
• The processing facility should have in place a programme for inspecting cephalopods on catching or arrival at the factory. Only sound product should be accepted for processing.
• Product specifications could include:
- organoleptic characteristics such as appearance , odour, texture etc.
- chemical indicators of decomposition and / or contamination e.g. TVBN, heavy metals (cadmium)
- microbiological criteria
- parasites e.g. Anasakis foreign matter
- the presence of lacerations, breakages and discolouration of the skin, or a yellowish tinge spreading from the liver and digestive organs inside the mantle, which are indicative of product deterioration.
• Personnel inspecting product should be trained and experienced with the relevant species in order to recognise any defects and potential hazards.
Further information can be found on Section 8 “Processing of Fresh, Frozen and Minced Fish” and Codex Guidelines for Sensory Evaluation of Fish and Shellfish in Laboratories.
15.2 STORAGE OF CEPHALOPODS
15.2.1 Chilled storage (Processing steps 2 and 10)
Potential Hazards: |
Microbiological pathogens |
Potential Defects: |
Decomposition, physical damage |
Technical Guidance: |
|
Refer to Section 8.1.2 “Chilled Storage”
15.2.2 Frozen Storage (Processing steps 2 & 10)
Potential Hazards: |
Heavy metals e.g. cadmium migration from the gut. |
Potential Defects: |
Freezer-burn |
Technical Guidance: |
|
Refer to Section 8.1.3 “Frozen Storage”.
• Consideration needs to be given to the fact that when there are high cadmium levels in the gut contents there may be migration of this heavy metal into the flesh.
15.3 CONTROLLED THAWING (PROCESSING STEP 3)
Potential Hazards: |
Microbiological pathogens |
Potential Defects: |
Decomposition, discoloration |
Technical Guidance: |
|
• The thawing parameters should be clearly defined and include time and temperature. This is important to prevent the development of pale pink discoloration.
• Critical limits for the thawing time and temperature of the product should be developed. Particular attention should be paid to the volume of product being thawed in order to control discoloration.
• If water is used as the thawing medium then it should be of potable quality
• If recirculated water is used then care must be taken to avoid the build up of micro organisms
For further guidance refer to Section 8.1.4 “Control Thawing”.
15.4 SPLITTING, GUTTING AND WASHING (PROCESSING STEPS 4, 5, 6, 11, 12 &13)
Potential Hazards: |
Unlikely |
Potential Defects: |
Presence of gut contents, parasites, shells, ink discolouration. |
Technical Guidance: |
|
• Gutting should remove all intestinal material and the cephalopod shell if present.
• Any by-product of this process which is intended for human consumption e.g. tentacles, mantle should be handled in a timely and hygienic manner.
• Cephalopods should be washed in clean seawater or potable water immediately after gutting to remove any remaining material from the tube cavity and to reduce the level of micro-organisms present on the product.
• An adequate supply of clean seawater or potable water should be available for the washing of whole cephalopods and cephalopod products
15.5 SKINNING, TRIMMING (PROCESSING STEP 7)
Potential Hazards: |
Unlikely |
Potential Defects: |
presence of objectionable matter, bite damage, skin damage |
Technical Guidance: |
|
• The method of skinning should not contaminate the product nor should it allow the growth of micro-organisms e.g. enzymatic skinning or hot water techniques should have defined time/temperature parameters to prevent the growth of micro-organisms.
• Care should be taken to prevent waste material from cross contaminating the product.
• An adequate supply of clean seawater or potable water should be available for the washing or product during and after skinning.
15.6 GRADING/PACKING (PROCESSING STEPS 8 & 9)
Refer to Section 8.2.3 “Labelling”.
Potential Hazards: |
chemical or physical contamination from packaging |
Potential Defects: |
incorrect labelling, incorrect weight, dehydration |
Technical Guidance: |
|
• Packaging material should be clean, be suitable for it’s intended purpose and manufactured from food grade materials;
• Grading and packing operations should be carried out with minimal delay to prevent deterioration of the cephalopod;
15.7 FREEZING (PROCESSING STEP 10)
Potential Hazards: |
parasites |
Potential Defects: |
freezer burn, decomposition, loss of quality due to slow freezing. |
Technical Guidance: |
|
Cephalopods should be frozen as rapidly as possible to prevent deterioration of the product and a resulting reduction in shelf life due to microbial growth and chemical reactions.
• The time/temperature parameters developed should ensure rapid freezing of product and should take into consideration the type of freezing equipment, capacity, the size and shape of the product, and production volume. Production should be geared to the freezing capacity of the processing facility;
• If freezing is used as a control point for parasites, then the time/temperature parameters need to ensure that the parasites are no longer viable need to be established;
• The product temperature should be monitored regularly to ensure the completeness of the freezing operation as it relates to the core temperature;
• Adequate records should be kept for all freezing and frozen storage operations;
For further guidance refer to Section 8.3.1 “Freezing Process”.
15.8 PACKAGING, LABELS AND INGREDIENTS – RECEPTION AND STORAGE
Consideration should be given to the potential hazards and defects associated with packaging, labelling and ingredients. It is recommended that users of this code consult Section 8.5 “Packaging, Labels and Ingredients”.
SECTION 17 - TRANSPORT
Transportation applies to all sections and is a step of the flow diagram which needs specific skills. It should be considered with the same care as the other processing steps. This section provides examples of potential hazards and defects and describes technological guidelines, which can be used to develop control measures and corrective action. At a particular step only the hazards and defects, which are likely to be introduced or controlled at that step, are listed. It should be recognised that in preparing a HACCP and/or DAP plan it is essential to consult Section 5 which provides guidance for the application of the principles of HACCP and DAP analysis. However, within the scope of this Code of Practice it is not possible to give details of critical limits, monitoring, record keeping and verification for each of the steps since these are specific to particular hazards and defects.
It is particularly important throughout the transportation of fresh, frozen or refrigerated fish, shellfish and their products that care is taken to minimise any rise in temperature of the product and that the chill or frozen temperature, as appropriate, is maintained under controlled conditions. Moreover, appropriate measures should be applied to minimize damage to products and also their packaging.
Potential Hazards: |
Biochemical development (histamine). Microbial growth and contamination |
Potential Defects: |
Decomposition, physical damage. Chemical contamination (fuel) . |
Technical Guidance: |
|
17.1 FOR FRESH, REFRIGERATED AND FROZEN PRODUCTS
• pre-cool vehicles before loading;
• avoid unnecessary exposure to elevated temperatures during loading and unloading of fish, shellfish and their products;
• load in order to ensure a good air flow between product and wall, floor and roof panels ; load stabilizer devices are recommended
• monitor air temperatures inside the cargo hold during transportation; the use of a recording thermometer is recommended
• during transportation
- frozen products should be maintained at –18°C or below (maximum fluctuation +3°C)
- fresh fish, shellfish and their products should be kept at a temperature as close as possible to 0°C. Fresh whole fish should be kept in shallow layers and surrounded by finely divided melting ice; adequate drainage should be provided in order to ensure that water from melted ice does not stay in contact with the products or melted water from one container does not cross contaminate products in other containers.
- [transportation of fresh fish in containers with dry freezer bags and not ice should be considered where appropriate;]
- [transportation of fish in an ice slurry, chilled sea water or refrigerated sea water (e.g. pelagic fish) should be considered where appropriate;]
- refrigerated processed products should be maintained at the temperature specified by the processor [but generally should not exceed 4° C].
- provide fish, shellfish and their products with adequate protection against contamination from dust, exposure to higher temperatures and the drying effects of the sun or wind.
17.2 FOR LIVE FISH AND SHELLFISH
• refer to the specific provisions laid down in the relevant sections of the code.
17.3 FOR CANNED FISH AND SHELLFISH
• refer to the specific provisions laid down in section 16.
17.4 FOR ALL PRODUCTS
• before loading, the cleanliness, suitability and sanitation of the cargo hold of the vehicles should be verified;
• loading and transportation should be made in order to avoid damage and contamination of the products and to ensure the packaging integrity.
SECTION 18 - RETAIL
In the context of recognising controls at individual processing steps, this section provides examples of potential hazards and defects and describes technological guidelines, which can be used to develop control measures and corrective action. At a particular step only the hazards and defects, which are likely to be introduced or controlled at that step, are listed. It should be recognised that in preparing a HACCP and/or DAP plan it is essential to consult Section 5 which provides guidance for the application of the principles of HACCP and DAP analysis. However, within the scope of this Code of Practice it is not possible to give details of critical limits, monitoring, record keeping and verification for each of the steps since these are specific to particular hazards and defects.
Fish, shellfish and their products at retail should be received, handled, stored and displayed to consumers in a manner that minimizes potential food safety hazards and defects and maintains essential quality. Consistent with the HACCP and DAP approaches to food safety and quality, products should be purchased from known or approved sources under the control of competent health authorities that can verify HACCP controls. Retail operators should develop and use written purchase specifications designed to ensure food safety and desired quality levels.
Proper storage temperature after receipt is critical to maintain product safety and essential quality. Chilled products should be stored in a hygienic manner at temperatures less than or equal to 4°C (40°F), MAP products at 3°C (28°F) or lower, while frozen products should be stored at temperatures less than or equal to -18°C (0°F).
Preparation and packaging should be carried out in a manner consistent with the principles and recommendations found in Section 3, Prerequisite Programmes and Codex Labelling Standards. Product in an open full display should be protected from the environment such as use of display covers (sneeze guards). At all times, displayed seafood items should be held at temperatures and conditions that preclude the development of potential bacterial growth, toxins and other hazards in addition to loss of essential quality.
Consumer information at the point of purchase, for example placards or brochures, that inform consumers about storage, preparation procedures and potential risks of seafood products if mishandled or improperly prepared, is important to ensure that product safety and quality is maintained.
A system of tracking the origin and codes of fish, shellfish and their products should be established to facilitate product recall or public health investigations in the event of the failure of preventive health protection processes and measures. These systems exist for molluscan shellfish in some countries in the form of molluscan shellfish tagging requirements.
18.1 RECEPTION OF FISH, SHELLFISH AND THEIR PRODUCTS AT RETAIL – GENERAL CONSIDERATIONS
Potential Hazards: |
see Reception 7.1, 8.1 | |
Potential Defects: |
see Reception 7.1, 8.1 | |
Technical Guidance: |
||
• The transport vehicle should be examined for overall hygienic condition. Products subject to filth, taint or contamination should be rejected.
• Product in the transport vehicle should be examined for possible cross contamination. Determine that cooked-ready-to-eat product has not been exposed to raw product or juices or live molluscan shellfish and that raw molluscan shellfish have not been exposed to other raw fish or shellfish.
• Seafood should be regularly examined for adherence to purchasing specifications.
• All products should be examined for decomposition and spoilage at receipt. Products exhibiting signs of decomposition should be refused.
18.1.1 Reception of Chilled Products at Retail
Potential Hazards: |
Pathogen growth, microbiological pathogens, chemical and physical contamination, Scombrotoxin formation, C. botulinum formation | |
Potential Defects: |
Spoilage (decomposition), Contaminants, Filth | |
Technical Guidance: |
||
• Product temperature should be taken from several locations in the shipment and recorded. Chilled fish, shellfish and their products should be maintained at or below 4°C (40°F). MAP product, if not frozen, should be maintained at or below 3°C (28°F).
18.1.2 Reception of Frozen Products at Retail
Potential Hazards: |
None likely |
Potential Defects: |
Thawing, Contaminants, Filth |
Technical Guidance: |
|
• Incoming frozen seafood should be examined for signs of thawing and evidence of filth or contamination. Suspect shipments should be refused.
• Incoming frozen seafood should be checked for internal temperatures, taken and recorded from several locations in the shipment. Frozen fish, shellfish and their products should be maintained at or below -18°C (0°F) and should be rejected if the internal temperature exceeds 0°C (32°F).
18.1.3 Chilled Storage of Products at Retail
Potential Hazards: |
Scombrotoxin formation, microbiological pathogens, pathogen growth, chemical contamination, C. botulinum formation |
Potential Defects: |
Decomposition, Contaminants, Filth |
Technical Guidance: |
|
• Products in chilled storage should be held at 4°C (40°F). MAP product should be held at 3°C (28°F) or below.
• Seafood should be properly protected from filth and other contaminants through proper packaging and stored off the floor.
• A continuous temperature recording chart for seafood storage coolers is recommended.
• The cooler room should have proper drainage to prevent product contamination.
• Ready-to-eat items and molluscan shellfish should be kept separate from each other and other raw food products in chilled storage. Raw product should be stored on shelves below cooked product to avoid cross contamination from drip.
• A product rotation system to ensure first in, first out usage should be established.
18.1.4 Frozen Storage of Products at Retail
Potential Hazards: |
None Likely |
Potential Defects: |
Chemical decomposition (rancidity), Dehydration |
Technical Guidance: |
|
• Product should be maintained at -18°C (0°F) or less. Regular temperature monitoring should be carried out. A recording thermometer is recommended.
• Seafood products should not be stored directly on the floor. Product should be stacked to allow proper air circulation.
18.1.5 Preparation and Packaging Chilled Product at Retail
Refer to Section 8.2.3, “Labelling”.
Potential Hazards: |
Microbiological pathogens, Scombrotoxin formation, pathogen growth, physical and chemical contamination, allergens |
Potential Defects: |
Decomposition, Incorrect Labelling |
Technical Guidance: |
|
• Care should be taken to ensure that handling and packaging product is conducted in accordance to guidelines in Section 3, Pre-requisite Programmes.
• Care should be taken to ensure that labelling is in accordance to guidelines in Section 3, Pre-requisite Programmes and Codex Labelling Standards especially for known allergens.
• Care should be taken to ensure that product is not subjected to temperature abuse during packaging and handling.
• Care should be taken to avoid cross contamination of ready-to-eat and raw shellfish, shellfish and their products at the work areas or by utensils or personnel.
[NOTE: New section needed re: labelling of loose products sold from retail fish counters etc.]
18.1.6 Preparation and Packaging of Frozen Seafood at Retail
Refer to Section 8.2.3, “Labelling”.
Potential Hazards: |
Microbiological pathogens, chemical or physical contamination, allergens |
Potential Defects: |
Thawing, Incorrect Labelling |
Technical Guidance: |
|
• Care should be taken to ensure that allergens are identified, in accordance to Section 3, Pre-requisite Programmes and Codex Labelling Standards.
• Care should be taken to avoid cross contamination of ready-to-eat and raw product.
• Frozen seafood products should not be subjected to ambient room temperatures for a prolonged period of time.
18.1.7 Retail Display of Chilled Seafood
Potential Hazards: |
Scombrotoxin formation, microbiological growth, microbiological pathogen contamination, C. botulinum formation. |
Potential Defects: |
Decomposition, Dehydration |
Technical Guidance: |
|
• Products in chilled display should be kept at 4°C (40°F) or below. Temperatures of product should be taken at regular intervals.
• Ready-to-eat items and molluscan shellfish should be separated from each other and from raw food products in a chilled full service display. A diagram of display is recommended to ensure that cross contamination does not occur.
• If ice is used, proper drainage of melt water should be in place. Retail displays should be self-draining. Replace ice daily and ensure ready-to-eat products are not placed on ice upon which raw product was previously displayed.
• Each commodity in a full service display should have its own container and serving utensils to avoid cross contamination.
• Care should be taken to avoid arranging product in such a large mass/depth that proper chilling cannot be maintained and product quality is compromised.
• Care should be taken to avoid drying of unprotected products in full service displays. Use of an aerosol spray, under hygienic conditions is recommended
• Product should not be added above the “load line” where a chilled state cannot be maintained in self-service display cases of packaged product.
• Product should not be exposed to ambient room temperature for a prolonged period of time when filling/stocking display cases.
18.1.8 Retail Display of Frozen Seafood
Potential Hazards: |
None Likely |
Potential Defects: |
Thawing, Dehydration (Freezer Burn) |
Technical Guidance: |
|
• Product should be maintained at -18°C (0°F) or less. Regular temperature monitoring should be carried out. A recording thermometer is recommended.
• Product should not be added above the “load line” of cabinet self-service display cases. Upright freezer self-service display cases should have self-closing doors or air curtains to maintain a frozen state.
• Product should not be exposed to ambient room temperature for a prolonged period of time when filling/stocking display cases.
• A product rotation system to ensure first in, first out usage of frozen seafood should be established.
• Frozen seafood in retail displays should be examined periodically to assess packaging integrity and the level of dehydration or freezer burn.
APPENDIX I
MODIFIED ATMOSPHERE PACKING
GOOD PROCESS CONTROLS ARE ESSENTIAL WHEN PACKING FILLETS AND SIMILAR PRODUCTS IN A MODIFIED ATMOSPHERE
Modified atmosphere packing (MAP), in which the composition of the atmosphere surrounding the fillet is different from the normal composition of air, can be an effective technique for delaying microbial spoilage and oxidative rancidity in fish.
For white fish gas mixtures containing 35-45% CO2, 25-35% O2 and 25-35% N2 are recommended. Gas mixtures containing up to 60% CO2 in combination solely with N2 are recommended for oily fish. The inclusion of CO2 is necessary for inhibiting common aerobic spoilage bacteria such as Pseudomonas species and Acinetobacter/Moraxella species. However, for retail packs of fillets or similar products, too high a proportion of CO2 in the gas mixture can induce pack collapse, excessive drip and may cause bleaching. Other gases, N2 and O2, are included as diluents to prevent these effects. O2 is preferentially excluded from oily fish in MA packs so as to inhibit oxidative rancidity. A gas/product ratio of 3:1 is commonly recommended. Any reductions in this ratio can result in an impaired shelf-life extension.
The extent to which the shelf-life of the product can be extended by MAP will depend on the species, fat content, initial bacterial load, gas mixture, type of packaging material and, especially important, the temperature of storage. Determination of the shelf life of a particular product should be by a suitably qualified person such as a food technologist or microbiologist. Since fish can be contaminated with Clostridium botulinum type E great care has to be exercised when determining the shelf life. Although it is generally accepted that Clostridium botulinum does not grow at temperatures below +3°C other factors, e.g. salt content or pH etc., can also have an inhibitory effect. Thus when determining the shelf life of MAP fresh fish it is advisable to do challenge tests on the product which accurately reflect the product conditions and storage and distribution environment. It is very important to note that the inclusion of O2 does not preclude the growth of Clostridium botulinum type E and temperature control throughout the shelf-life of the product is very important. In many circumstances it is considered undesirable to use ice to cool these packs and therefore mechanical refrigeration methods are preferred.
Seal integrity of MA packs is a critical control point since it determines whether a MA pack is susceptible to external microbial contamination and air dilution of the gas mixture. Essential checks on heat sealing should include proper alignment of the sealing heads or jaws, dwell time, temperature, pressure and machine speed. Great care should be taken to ensure that the seal area is not contaminated with product, product drip or moisture since seal integrity may be reduced. In addition, the quality of the film used is important, particularly with regard to gas permeability, and only film with a clearly defined specification from reputable manufacturers should be used.
Maintenance of the correct gas mixture injected into MA packs is essential to ensure product quality, appearance and shelf life extension. For these reasons routine gas analysis of MA packs should be included as part of the process control. Analysis of the gases within MA packs can indicate faults with seal integrity, MA materials, MAP machinery or gas mixing prior to flushing. The use of continuous gas analysers is recommended. Immediate gas analysis following packing is necessary as CO2 absorption takes place rapidly.
APPENDIX II - OPTIONAL FINAL PRODUCT REQUIREMENTS - MOLLUSCAN SHELLFISH [TO BE COMPLETED]
APPENDIX III
OPTIONAL FINAL PRODUCT REQUIREMENTS3 - FRESH, FROZEN AND MINCED FISH
These end product specifications describe the optional defects for quick frozen fish. The descriptions of optional defects will assist buyers and sellers in describing those defect provisions, which are often used in commercial transactions or in designing specifications for final products.
The following definitions are recommendations for use by purchasers or sellers of quick frozen fish in designing specifications for final product. These specifications are optional and are in addition to the essential requirements prescribed in the appropriate Codex Product Standards and may be appropriately applied for purchases or sales of fresh fish.
1.1 Quick Frozen Finfish, Uneviscerated and Eviscerated
Defect |
Recommended Defect Description |
a) Body Deformation |
Deformation of the back (hump-back) or of the head if present (hooked snout) as a result of the extension of cartilaginous material in these areas as the fish approaches spawning condition. |
b) Damage to protective coating |
Voids in the ice glaze or tears in the covering membrane. |
c) Surface defects:
|
Readily discernible localised discoloration caused by diffusion of blood into the flesh.
|
d) Gutting and Cleaning Defects Gill and body cavity cuts Remains of viscera |
Improper washing
|
1.2 Quick Frozen Fish Fillets4
Defect a) Moderate Dehydration |
Recommended Defect Description
|
b) Ragged or Torn Fillets |
Longitudinal edges markedly and excessively irregular. |
c) Small Pieces |
A fillet piece weighing less than 25 g. |
d) Skin and black membrane(does not include sub-cutaneous layer). In flat fish white skin is not regarded as defect. |
Skinless fillets
|
e) Black Membrane or Belly Lining (does not include white membrane) |
Skin-on fillets
|
f) Scales: |
Skin-on fillets - scaled |
Readily noticeable loose scales |
Skinless fillets |
g) Blood Clots (spots) |
Any mass or lump of clotted blood greater than 5 mm in diameter. |
h) Bruises & Discoloration |
Diffused blood causing distinct reddish, brownish or other off-coloration. Any aggregate area of discoloration or bruising exceeding 3 cm2. |
i) Fins or part of fins |
Two or more bones connected by membrane, including internal or external bones, or both in a cluster. |
j) Bones |
Any bone greater than or equal to 10 mm in length or with a diameter greater than or equal to 1 mm; any bone greater than or equal to 5 mm in length is not to be considered if the diameter is not greater than or equal to 2 mm. The foot of a bone (where it has been attached to the vertebra) shall be disregarded if its width is less than or equal to 2 mm or if it can be easily stripped off by a finger nail |
Critical Bone |
Each defect whose maximum profile cannot be fitted into a rectangle, drawn on a flat solid surface, which has a length of 40 mm and a width of 10 mm. |
k) Packaging Material |
Each instance. |
l) Viscera |
Each instance of the internal organs. |
1.3 Quick Frozen Blocks of Fish Fillet, Minced Fish Flesh and Mixtures of Fillets and Minces Fish Flesh
Defect |
Recommended Defect Description |
a) Block Irregularity (applies only to blocks intended for cutting into cores for fish slices or fish portions) |
Deviations from declared dimensions (e.g. length, width and thickness of a block), non-uniformity of shape, poor angles, ragged edges, ice pockets, air pockets or other damage which would result in product loss.
Length, width and thickness |
b) Ice pockets |
Each pocket with a surface area greater than 10 cm2. |
c) Air pockets (including troughs) |
Each pocket with a surface area greater than 2 cm2 and with a depth greater than 3 mm |
d)Moderate Dehydration |
A loss of moisture from the surface of the sample unit which is colour masking, but does not penetrate the surface and can be easily removed by scraping.
|
e) Skin and Black Membrane Skin (does not include sub-cutaneous layer). In flat fish white skin is not regarded as a defect. |
Skinless fillet block
|
f) Black Membrane or Belly Lining (does not include white membrane) |
Skin-on fillet blocks
|
g) Scales (Attached to skin) |
Skin-on fillet blocks (scaled)
|
Scales (Readily noticeable loose scales) |
Skinless fillet blocks
|
h) Blood Clots (spots) |
Any mass or lump of clotted blood. |
i) Bruises and Discoloration |
Diffused blood causing distinct reddish brownish or other off coloration which appears as significantly intense discoloration due to melanin deposits, bile stains, liver stains or other causes. .
|
Minced part of mixed blocks: |
Objectionable discoloration, spots or particles derived from skin, black membrane, blood clots, blood spots, spinal cord or viscera. (i) Distinctly discoloured, spotted or otherwise heavily deviating from the colour of the species. (ii) Objectionable deviation from the colour of the fillet. |
j) Fins or Parts of Fins |
Two or more bones connected by membrane, including internal or external bones, or both, in a cluster.
|
k) Bones |
Any bone greater than or equal to 10 mm in length or with a diameter greater than or equal to 1 mm; any bone less than or equal to 5 mm in length is not to be considered if the diameter is not greater than 2 mm. The foot of a bone (where it has been attached to the vertebra) shall be disregarded if its width is less than 2 mm or if it can be easily stripped off by a finger nail. |
Critical Bone |
Each bone whose maximum profile cannot be fitted into a rectangle, drawn on a flat solid surface, which has a length of 40 mm and a width of 10 mm. |
l) Viscera |
Each instance. |
m) Packaging Material |
Each instance.] |
APPENDIX IV
OPTIONAL FINAL PRODUCT REQUIREMENTS - FROZEN SURIMI
These end product specifications describe the optional defects for frozen surimi. The descriptions of optional defects will assist buyers and sellers in describing those defect provisions which are often used in commercial transactions or in designing specifications for final products.
Frozen surimi is myofibrillar protein concentrate prepared from fish meat without retaining the original shape of fish, so that it is difficult to determine its quality from its appearance. Moreover, it is generally not consumed directly, but further processed. This means that the quality of frozen surimi is measured by both the compositional properties and the functional properties for surimi-based products. Therefore, it is strongly recommended to inspect such functional properties, as the following quality attributes, that are different from those for other fishery products.
It is most important to evaluate the following primary test attributes: moisture content, pH and objectionable matter of raw surimi and gel strength, deformability, and colour of cooked surimi gel. Other secondary attributes may be measured as desired.
1. Primary Quality Attribute
1.1 Raw Surimi Tests
Preparation of test sample:
Put 2-10 kg of frozen surimi in a polyethylene bag, seal the bag, and temper the surimi at room temperature (20°C) or below so that the temperature of the surimi rises to approximately -5°C. Do not soften the surface of the test sample.
1.1.1 Moisture
Sample for moisture content should be taken from the interior of a surimi block to insure no freezer burn (surface dehydration) of the sample has occurred. Put the test sample in a polyethylene bag or polyethylene bottle, seal the bag or bottle and let the test sample thaw so that the temperature of the sealed article rises to room temperature. Then measure the moisture using any of the following methods:
In case of using a drying oven method (see AOAC Method);
In case of using an infrared lamp moisture tester, take out 5 g of the test sample precisely weighed with a sample tray, and dry it immediately [Details of the method to be provided]; or
In case of using a microwave drying moisture tester (see AOAC Method). [Details of an alternate method to be provided].
Calculate the moisture according to the following formula to the first decimal place.
In using any of the measurement methods, test two or more pieces of the test sample, and indicate the average value obtained thereby.
When measuring a fatty test sample with a microwave drying moisture tester, cover the top of the sample tray with glass fibre paper to prevent fat from splashing, as being dried.
Moisture (%) = Pre-dry weight (g) - After-dry weight (g)
Pre-dry weight
1.1.2 pH
Add 90 or 190 ml as needed to disperse the sample of distilled water to 10 g of the test sample as need to disperse. Homogenize it, and then measure pH of the suspension with a glass electrode pH meter to second decimal place. Indicate the value obtained thereby.
1.1.3 Objectionable Matter
The term "objectionable matter" as used in this item shall mean skin, small bone and any objectionable matter other than fish meat.
Spread 10 g of the test sample to the thickness of 1 mm or less, and count the number of visible objectionable matter in it. Indicate the value obtained thereby, provided an objectionable matter of 2 mm or larger shall be counted as one and an objectionable matter smaller than 2 mm shall be counted as one half, respectively, and any unnoticeable matter smaller than 1 mm shall be disregarded.
The inspection method for distinguishing scales visibly unnoticeable is specified in Section 2.1.1 of this Appendix.
1.2 Cooked Surimi Gel Tests
1.2.1 Gel Strength and Deformability
Two methods are presented here. The test to use should be decided upon between buyer and seller.
1.2.1.1 Puncture Test
Preparation of test sample:
Put 2-10 kg of frozen surimi in a polyethylene bag, seal the bag, and temper the surimi at room temperature (20°C) or below so that the temperature of the surimi rises to approximately -5°C. Do not soften the surface of the test sample.
Preparation of surimi gel for testing: Surimi gel not containing added starch
A. Comminution
Sample volume necessary for surimi paste preparation depends on the capacity of mixing instrument used. Use of 1.5 kg or more is necessary to represent the property of 10 kg of block. Regarding that enough amount of surimi is necessary for consistency of testing, equipment of large capacity which can mix surimi of 1.5 kg or more must be installed in laboratory. When you use larger size of the equipment, you also need to put in adequate amount of surimi in accordance with equipment to secure enough texture of surimi paste. Crush 1.5 kg or more of the test sample with a silent cutter, then add 3% of salt to it, and further grind and mash it for 10 minutes or more into homogenized meat paste. Remember to keep the temperature of the material to be tested, at 10°C or less.
Desirable timing for adding salt is at -1.5°C.
Desirable temperature of the test material is 5-8°C.
B. Stuffing
Stuff a polyvinylidene chloride tube of 48 mm width (30mm in diameter), when flatten, with approximately 150 g (resulting in approximately 20 cm in length) of the meat paste by the use of a stuffer with a 18 mm diameter stuffing tube, and tie the both ends of the tube.
C. Heating
Heat the test material in hot water of 84-90°C for 30 minutes.
At the time the test material is being put in, the temperature drop should not exceed 3°C.
D. Cooling
Immediately after finishing the heating treatment, put the test material in cold water and fully cool it, and then leave it at the room temperature for 3 hours or longer.
Test Method
Perform between 24 and 48 hours after cooking the following measurements of the prepared inspection sample of surimi gel of which temperature should equilibrate to the room temperature and record the temperature of the sample at the time of measurement.
Measure the gel strength and deformability of the inspection sample of surimi gel with a squeeze stress tester (rheometer). Use a spherical (plunger), of which diameter shall be 5 mm and speed shall be 60 mm/minute.
Remove film off the inspection sample of surimi gel, cut it into 25 mm long test specimen, and place test specimen on the sample deck of the tester so that the centre of the test specimen will come just under the plunger. Apply load to the plunger, and measure the penetration force in g and the deformation in mm at breakage.
Record the obtained value of the penetration and deformation in g by integral number. Record the obtained value of the deformation in mm to the first decimal place.
Prepare six or more test specimens from the same inspection sample of Surimi gel, and test each of them. Record the average values obtained thereby.
1.2.1.2 Torsion Test
Preparation of the surimi gel test specimen
A. Comminution
Temper frozen surimi at room temperature (near 25 degree C) for 1 hr., or in a refrigerated tempering room to approximately -5°C. Cut the tempered surimi blocks into slices or chunks and load into bowl of a silent cutter or cutter/mixer equipped for vacuum use. First reduce the frozen surimi to a powder by comminution at low speed without vacuum. Add sodium chloride (2% on total batch weight basis) and ice/water (sufficient to obtain 78% final moisture content on total batch weight basis). Secure the lid and begin chopping again at low speed with no vacuum, gradually (if possible) increasing to high speed (about 2000 rpm). At the point that the mixture becomes a single mass, turn on the vacuum pump and allow approximately 70-80% of a full vacuum (approximately 20- 25 inch Hg or 500-650 mm Hg) to be obtained. During comminution insure that paste is scraped from the walls and balls of paste are forced down into the blades of a cutter/mixer. Discontinue chopping when a temperature of 5-8°C is obtained. A minimum 6 minute chopping time is recommended.
B. Stuffing
Transfer the paste to the sausage stuffer with a minimum of air incorporation. Maintain paste temperature below 10°C at all times. Stuff into polycarbonate or stainless steel tubes 1.9 cm (i.d.) of an appropriate length, typically about 20 cm. Tubes should be sprayed with lecithin release agent prior to filling. Stuff the paste uniformly and without air pockets into tubes. Cap or seal both ends and place in ice bath until ready to heat process (within one hour).
C. Heating
Heat process by immersing filled tubes in a water bath previously equilibrated to the proper temperature. Time-temperature relationships for thermal processing are: low temperature setting ability: 0-4°C for 12-18 hours, followed by 90°C for 15 min; median temperature setting ability: 25°C for 3 hours, followed immediately by 90°C for 15 min; high temperature setting ability: 40°C for 30 minutes, followed immediately by 90°C for 15 min; evaluation of protease activity: 60°C for 30 minutes, followed immediately by 90°C for 15 min; rapid cooking effect: 90°C for 15 minutes. It is recommended that water baths be heated to about 5°C higher than the intended treatment temperature, to account for the heat loss experienced upon loading, and the temperature be adjusted approximately within 2 minutes, possibly requiring ice addition.
Only cold water species will demonstrate good setting ability at lower temperatures. The heat process used to prepare the sample should be specified; if not, it is assumed that only the rapid cooking effect is being assessed. Relative proteolytic activity is assessed by comparing tests conducted on gels prepared at 60/90°C with those processed only at 90°C.
Ohmic heating can be used as a means of heating method. Heat is uniformly generated through electrical resistance. Paste placed in a chlorinated PVC tube is heated between two electrodes. Internal temperature of 90 can be reached within 1 min. Heating rate (fast and slow) can be controlled linearly. This method provides another advantage: Pacific whiting surimi or others with proteolytic enzymes can be successfully gelled (without enzyme inhibitors) under ohmic heating because fast heating can inactivate the enzyme.
D. Cooling
After heat processing, quickly transfer tubes to an ice water bath and equilibrate to 0°C. Remove gels from tubes with a plunger and seal in plastic bags. Keep samples refrigerated until tested (within 48 hours).
Test Method
Perform within 24 hours the following measurements of the prepared inspection sample of surimi gel, whose temperature should be equilibrated to the room temperature ( 20-25°C ).
Measurement of Stress and Strain:
The gel-forming ability of surimi is evidenced by the fundamental rheological properties of the test product when strained to failure (breakage). Allow refrigerated samples to reach room temperature (near 25°C) before testing. Cut test specimens to length of about 30 mm. Attach specimens to mounting discs at each flat end with cyanoacrylate glue, being careful to place samples in centre of mounting discs. Mill centre of test specimens to a capstan shape, the milled portion being 1 cm. in diameter. Mount the milled test specimen in the torsion rheometer. Rotate top of sample to the point of sample failure (breakage) and record torque and rotational distance at this point. Calculate and report stress and strain at sample failure as: Stress = t = 1581 x (torque units); Strain = ln [1+(g2/2) + g(1+g2/4)0.5], where g = 0.150 x (rotational distance, mm) - 0.00847 x (torque units). In practice these equations are normally programmed onto a computer linked to the torsion rheometer for data acquisition and analysis, thus yielding directly the stress and strain measurements.
1.2.2 Colour
Cut the inspection sample of Surimi gel into flat and smooth slices 15 mm or more thickness, and immediately measure with a colour-difference meter the cross section of the slice pieces in the values of L*(lightness) ,a* (red-green) and b* (yellow-blue) to the first decimal place. Test three or more slice pieces, and indicate the averages of the values obtained thereby.
2. Secondary Quality Attributes
2.1 Raw Surimi Tests
Preparation of test sample:
Put 2-10 kg of frozen surimi in a polyethylene bag, seal the bag, and defrost the surimi at room temperature (20°C) or below so that the temperature of the surimi rises to approximately -5°C. Do not soften the surface of the test sample.
2.1.1 Objectionable Matter(Scales)
After the measurement according to Appendix.1.1.3 add 100 ml of water to the same test sample, homogenize it, further add 100 ml of 0.2M-NaOH solution to it, and dissolve it with a stirrer. Filter the dissolved solution with filter paper (No.2), wash the residue with water, and then dry it at 105 for two hours. Count the number of scales obtained thereby, and indicate that number in (brackets) appearing subsequent to the number of the objectionable matter according to Section.1.1.3 of this Appendix.
After having dissolved, leave the dissolved solution still to insure precipitation, and scoop up as much skim as possible before filtration.
2.1.2 Crude Protein Content
AOAC Kjeldahl Method
2.1.3 Sugar Content
Precisely weigh 10 g of the test sample, put it in a 50 ml beaker, add to it 10 ml of 2% trichloroacetic acid (TCA) solution, and fully stir the material. Leave it still for approximately 10 minutes, stir it again, and leave it still for 10 minutes. Filter it with filter paper(No.2), drop some part of the filtered liquid on a refractometer (for Brix 0-10% use), and read the graduation on the refractometer. Apply it to the following formula and calculate a value to the first decimal place. Indicate the value obtained thereby.
Calibrate in advance the refractometer at a specified temperature with distilled water.
Sugar(%)=2.04 x Brix(%) - 2.98
2.1.4 Crude Fat Content
Put in a mortar, a precisely weighed 5-10 g of the test sample with approximately same quantity of anhydrous sodium sulphate and a small amount of refined sea sand. Mash the material uniformly into dry powder, and put it in a cylindrical filter paper. Do not fail to take out and put in the cylindrical filter paper the powder remaining in the mortar by the use of a small amount of ethyl ether and absorbent cotton. Extract and determine the fat according to Soxhlet method, and calculate a value according to the following formula to the first decimal place. Indicate the value obtained thereby.
Fill the ends of the cylindrical filter paper with a slight amount of absorbent cotton so that the material to be tested will not fall out.
Dry the extraction receptacle in advance at 100 - 106°C, and weigh it.
Extraction speed shall be 20 times per hour.
(W1 - W0)
Crude Fat(%) = S X 100
S : Quantity of test sample taken(g)
W0 : Weight of receptacle(g)
W1 : Weight of receptacle after fat has been extracted(g)
2.1.5 Colour and Whiteness
Colour: Temper frozen surimi completely to room temperature (near 25°C). Fill into a 50 ml glass beaker (4 cm diameter, 5.5 cm height) and measure colour values of L*, a*, and b* (CIE Lab system) to the first decimal point. Complete contact between the test specimen and the colorimeter measurement port, as well as filling of the beaker with no voids, is recommended for consistent results. Measure three or more samples and record the average value.
Whiteness: Whiteness can be calculated as: whiteness = L* - 3b* or whiteness = 100 - [(100 - L*)2 + a*2 + b*2]0.5.
2.1.6 Pressure Induced Drip
Defrost 50 g of the test sample and put it in a circular cylinder of 35 mm inner diameter and 120-150 mm long made of stainless steel or synthetic resin and having 21 holes of 1.5 mm diameter distant 3 mm from each other opened in the bottom. Immediately apply 1 kg of load with a pressurizing cylindrical rod of 34 mm diameter, of which weight shall be included in the load. Leave as it is for 20 minutes, and then measure the weight of the dripped liquid. Calculate its percentage to the weight of the test sample to the first decimal place. Indicate the value obtained thereby.
2.2 Cooked Surimi Tests
2.2.1 Preparation of test sample
2.2.1.1 Water-added Surimi gel:
A. Comminution
Sample volume necessary for surimi paste preparation depends on the capacity of mixing instrument used. Use of 1.5 kg or more is necessary to represent the property of 10 kg of block. Regarding that enough amount of surimi is necessary for consistency of testing, equipment of large capacity which can mix surimi of 1.5 kg or more must be installed in laboratory. When you use larger size of the equipment, you also need to put in adequate amount of surimi in accordance with equipment to secure enough texture of surimi paste. Crush 1.5 kg or more of the test sample with a silent cutter, then add to it 3% of salt and 20% of 3% cooled salt water, and further grind and mash it for 10 minutes or more into homogenized meat paste. However, if using the remaining water-unadded, starch-unadded test material under Section 1.2.1.1.A of this Appendix, add 20% of 3% cooled salt water only, and further grind and mash it for 5 minutes into homogenized meat paste, while keeping the temperature at 10°C or less for cold water species, such as Alaska Pollocks (Theragra chalcogramma) . Warm water species may be processed at a slightly higher temperature (not to exceed [15°C]). However, better quality will be achieved at a lower temperature.
B. Casing
Same as Section1 2.1.1.B of this Appendix
C. Heating
Same as Section 1.2.1.1.C of this Appendix
D. Cooling
Same as Section 1.2.1.1.D of this Appendix
2.2.1.2 Starch-added Surimi gel
A. Comminution
Add 5% of potato starch to the meat paste prepared according to the method under Section 1.2.1.1.A of this Appendix, and mix ( homogenize ) within 5 minutes. Remember to keep the temperature of the test material at 10°C or below all the while. Desirable temperature of the test material is 7-8°C.
B. Stuffing
Same as Section 1.2.1.1.B of this Appendix
C. Heating
Same as Section 1.2.1.1.C of this Appendix. However, if performing treatment to secure Suwari (setting), same as Section 2.2.1.3.C of this Appendix Suwari- treated surimi gel.
D. Cooling
Same as Section 1.2.1.1.D of this Appendix.
2.2.1.3 Suwari (setting)-treated Surimi gel
A. Comminution
Same as Section 1.2.1.1.A of this Appendix.
B. Casing
Same as Section 1.2.1.1.B of this Appendix.
C. Heating
After treatment to secure Suwari(setting) in warm water of 30 (28-32)°C for 60 minutes, perform the same heating as Section 1.2.1.1.C of this Appendix.
D. Cooling
Same as Section 1.2.1.1.D of this Appendix.
2.2.2 Test method
Perform between 24 and 48 hours after cooking the following measurements of the prepared inspection sample of surimi gel which temperature should equilibrate to the room temperature and record the temperature of the sample at the time of measurement.
2.2.2.1 Whiteness
Whiteness, as an index for the general appearance of a surimi gel, can be calculated as: Whiteness = L* - 3b*. or: Whiteness = 100 - [(100 - L*)2 + a*2 + b*2]0.5.
2.2.2.2 Expressible Moisture
Place a slice of surimi gel (2 cm diameter X 0.3 cm thick and about 1 g in weight ) between two filter papers and press them by an oil pressure equipment under a fixed pressure (10 kg/cm2) for 20 sec.
Calculate the expressible water according to the following formula to the first decimal place.
Test three or more pieces of the test sample, and indicate the average value obtained thereby.
Pre-pressed weight (g)-after-pressed weight (g)
Expressible water (%) = Pre-pressed weight (g)
Water holding capacity is also used as an index of surimi gel as well as the expressible water.
Water holding capacity (%) is calculated as follows.
Expressible water content (g)
Water holding capacity (%) = Total moisture content of pre-pressed sample(g)
2.2.2.3 Folding test:
The folding test is conducted by folding a 5-millimeter thick slice of gel slowly in half and in half again while examining it for signs of structural failure (cracks). Make sure the sample is folded completely in half. Keep the folded state for five seconds, and then evaluate the change in the shape by 5 - stage merit marks. The minimum amount of folding required to produce a crack in the gel determines the score for this test. Test three or more slice pieces of the same inspection sample, and indicate the average mark obtained. In case of folding by hand, apply constant power throughout the folding surface.
Merit Mark Property
5 No crack occurs even if folded in four.
4 No crack occurs if folded in two but a crack(s) occur(s) if folded in four.
3 No crack occurs if folded in two but splits if folded in four.
2 Cracks if folded in two.
1 Splits into two if folded in two.
2.2.2.4 Sensory (Biting) Test
Bite a 5 mm thick slice piece of the gel sample, and evaluate its resilience upon touch to teeth and cohesiveness upon bite by 10-stage merit marks. Test three or more slice pieces of the same inspection sample by a panel consisting of three or more experts, and indicate the average mark obtained thereby. Merit marks 2, 3, 4, 5 and 6 corresponds to the folding merit marks 1, 2, 3, 4 and 5 under (2), respectively.
Merit Mark “Ashi (footing) Strength”
10 Extremely strong
9 Very strong
8 Strong
7 Slightly strong
6 Fair
5 Slightly weak
4 Weak
3 Very weak
2 Extremely weak
1 Incapable to form gel
APPENDIX VI - OPTIONAL FINAL PRODUCT REQUIREMENTS - SALTED FISH
[TO BE COMPLETED]
These products specifications describe the optional defects for salted fish. The descriptions of optional defects will assist buyers and sellers in describing those defect provisions. These descriptions are optional and are in addition to the essential requirements prescribed in the appropriate Codex Products Standards.
1. PRODUCT DESIGNATION OF SALTED FISH OF FAMILY GADIDAE
Reference is given to Standard for Salted Fish and Dried Salted Fish of the Gadidae Family of Fishes (Codex Stan. 167-1989, Rev. 1-1995).
Produced from the following species, all belonging to the Gadidae family that have been bled, gutted, beheaded and split so that approximately two thirds of the backbone is removed, washed and 90-100 % saturated with salt.
English name |
Latin name |
Cod |
Gadus morhua |
Pacific cod |
Gadus macrocephalus |
Polar cod |
Boreogadus saida |
Greenland cod |
Gadus ogac |
Saithe |
Pollachius virens |
Ling |
Molva molva |
Blue ling |
Molva dypterygia |
Tusk |
Brosmius brosme |
Haddock |
Gadus aeglefinus / Melanogrammus aeglefinus |
Quality classification
Imperial/superior
Fish products in this trade category are made from fish that is thoroughly bled, well washed and rinsed to remove remains of blood and entrails, and with nape skin attached.
The fish is to be properly split and evenly salted, well pressed and restacked during processing. The fish is to be light-coloured and firm, and without blemishes.
This category may include fish with the following characteristics:
1. poorly bled bellies
2. small tears or longitudinal cracks
3. not properly rinsed
4. some blood clots
5. somewhat unevenly salted
When assessing fish for this category, special consideration will be given to fish that has been thoroughly bled and properly restacked during production. In this case, somewhat larger defects will be tolerated if the overall impression justifies this, particularly if the fish is light-coloured and firm.
Universal
Fish that do not meet the requirements to Imperial/Superior are to be classified as Universal.
This trade category may include fish with the following characteristics:
1. inadequately split
2. round tail
3. inadequately washed or rinsed
4. insufficient removal of backbone
5. moderate blood clot
6. major tears or longitudinal cracks
7. moderate cracking
8. minor blood, liver and/or bile stains
The fish must retain its natural shape. Disfiguring blemishes such as stains/lumps of dried blood or remains of entrails shall be removed.
Popular
Fish that does not satisfy the requirements to Universal, but which nevertheless is fit for human consumption is to be categorised as Popular. However, this trade category must not contain fish that is sour, has been exposed to contamination, has ragged bellies, bile or gut content, fish that is badly cracked/loose fleshed or visibly affected with red halophilic bacteria (pink) or heavily infested halophilic mould (dun).
2. Product designation of ….
APPENDIX VII OPTIONAL PRODUCT REQUIREMENTS – SMOKED FISH
[TO BE COMPLETED]
APPENDIX VIII - OPTIONAL FINAL PRODUCT REQUIREMENTS – LOBSTERS AND CRABS
(HAS TO BE COMPLETED)
The following definitions are recommendations for use by purchasers or sellers of lobsters in designing specifications for final product. These specifications are optional and are in addition to the essential requirements prescribed in the appropriate Codex Product Standard.
1. Quick Frozen Lobsters
Defect Recommended Defect Description
a) Appearance (i) Not easily separated without thawing when labelled as individually quick frozen.
(ii) Colour not generally uniform and non characteristic of the product, species and habitat or areas from which harvested.
(i) In the case of products in the shell, the shell is not firm and is broken.
b) Damaged Broken telson, cuts or scars penetrating the shell, crushed or cracked shell.
c) Soft Shell The shell is easily flexed by hand.
The raw meat is not characteristically translucent.
(% affected by weight)
d) Opacity The meat of lobster, rock lobsters, spiny
a) Texture lobsters and slipper lobsters is tough, fibrous, mushy or
gelatinous. (% affected by weight).
A. FROZEN AND IQF PEEL AND DE-VEIN SHRIMPS OR PRAWN
The grade should be determined by examining the product in the frozen, thawed and cooked states, using the table of deduction:
100 to 90 First quality
89 to 80 Second quality
Flavour: |
Characteristic, without unpleasant flavours. |
Frozen: |
Means the product with a thermal centre of maximum temperature of -18° C ( 0° F ) |
Odour: |
Characteristic. Yodoform odour isn’t considered a defect. |
Dehydration: |
The shell and/or meat of the shrimps or prawns have parts that affect appearance, texture and flavour. |
Texture: |
Texture should be firm, but tender and moist.
|
Black spots: |
The shell and/or meat of the shrimps or prawns should be absent of black spots that affect the appearance. |
Broken: |
Shrimps with a broken part bigger than ¾ of the size. |
Piece: |
Part of shrimps or prawns, minimal ¼ of the size. |
Extraneous material: |
All the material present in the pack that isn’t part of shrimps or prawn and is not dangerous. |
Uniformity of size: |
Select by count 10 of the largest shrimps or prawns, and 10 of the smallest shrimps or prawns and divide the largest weight by the smallest weight to get a weight ratio. |
Evaluation of flavour and odour:
For the evaluation of odour hold the shrimps or prawns close to the nose for evaluation. If the results of the raw odour evaluation indicate the existence of any off-odours, the sample shall be cooked to verify the flavour and odour.
Steam method:
Put the sample in a plastic bag, and place on a wire rack suspended over boiling water in a covered container. Steam the packaged product for 5 to 10 minutes.
Examination for physical defects:
Each of the shrimps or prawns in the sample should be examined for defects using the list of defect definitions.
Schedule of Point Deductions per Sample
Type of Product |
Factor scored |
Method of determining score |
Deduct |
Frozen State |
Dehydration |
Up to 5%
|
0
|
Thaw State |
Black spot only in shell |
Absence
|
0
|
Black spot in meat |
Absence
|
0
| |
Broken, damaged and pieces |
Up to 1%
|
1
| |
Dehydration |
Absence
|
0
| |
Dehydration in meat |
Absence
|
0
| |
Heads and unacceptable shrimps or prawns |
Up to 1%
|
2
| |
Extraneous material, not dangerous |
1 piece
|
1
| |
Uniformity of size |
Slightly larger or smaller. Each 3% or fraction.
|
1
| |
Odour |
Characteristic.
|
0
| |
Inappropriate peel and de-vein |
Absence
|
0
| |
Shells |
Up to 3%
|
0
| |
Cooked State |
Texture |
Firm, but tender and moist
|
0
|
Odour |
Characteristic
|
0
| |
B. BREADED SHRIMPS OR PRAWNS
QUALITY FACTOR
Determination of Grade
The grade should be determined by examining the product in the frozen and cooked states, using the table of deduction:
100 to 85 First quality
84 to 75 Second quality
Type of Product |
Factor scored |
Method of determining score |
Deduct | ||
Frozen State |
Broken |
Break or cut greater than ¾ of the size |
15 | ||
Uniformity of size |
Over 1.0; not over 1.35
|
0
| |||
Easy of separation |
Slight: Hand separation difficult. Each affected.
|
1
| |||
Cook State |
Black spot in meat |
Absence
|
0
| ||
Coating defects |
Absence
|
0
| |||
Texture |
Shrimp flesh |
Firm, but tender and moist
|
0
| ||
Coating |
Moderately dry, soggy or tough
|
5
| |||
APPENDIX X - OPTIONAL FINAL PRODUCT REQUIREMENTS -CEPHALOPODS
[TO BE COMPLETED]
APPENDIX XI
OPTIONAL FINAL PRODUCT REQUIREMENTS - CANNED FISH
The following definitions are recommendations for use by purchasers or sellers of canned fish in designing specifications for final product. These specifications are optional and are in addition to the essential requirements prescribed in the appropriate Codex Product Standards.
1. Canned finfish
Defects |
Recommended Defect Description |
a) Drained or Washed Drained Weight |
The drained weight of fish (liquid pack), or the washed drained weight of fish (sauce packs) shall be not less than the following % (m/m) of water capacity of the can when packed in : |
Exuded water |
Water content (expressed as % of declared net contents of can). |
Separation of sauces |
Sauce separated into solid and liquid (except oil) |
b) Appearance |
The product in a can shall comprise fish of an appearance and colour characteristic of the genus processed and packed in the manner indicated. |
Dressed Fish and Cutlets in Various Packing Media |
Cutting, Trimming and Evisceration (i) Parts of tail (except for small fish) and/or head Excessive amount of viscera (one or more fish not eviscerated). |
Non characteristic pieces
| |
Fillets, Bits, and Flakes in Various Packing Media |
Cutting and Trimming
|
Skin (fillets labelled skinless) - Each instance greater than 3 cm² | |
Black Membrane - Each instance greater than 5 cm² | |
Non characteristic pieces (fillets and pieces only)
| |
Discoloration, packing media |
The packing medium not of normal colour and consistency for the type of pack. |
Fill of Container |
A can not well filled with fish and packing media not in accordance with the type of pack. |
2. Canned sardines and sardine-type products
Defects |
Recommended Defect Description |
a) Appearance |
The fish in the container :
(iii) are not neatly cut to remove the head ; (iv) have excessive ventral breaks (unsightly rupture of the ventral area), or breaks and cracks in the flesh.
|
b) Exuded water (oil packs only) |
Water content expressed as % of net contents of can |
3. Canned tuna and bonito
No optional defects have been developed for this product.
4. Canned salmon
Defect |
Recommended Defect Description |
a) Appearance
|
(i) The can is not well filled with fish.
|
b) Bones |
Hard bone |
c) Colour of Flesh |
Fish having the appearance and colour of the following : |
d) Bruising and Blood Spots |
Presence of bruising or blood spots expressed as |
5. Canned crab meat
Defect |
Recommended Defect Description |
Appearance |
On opening the cans are not well filled and are not well arranged where appropriate for the style of presentation. |
6. Canned shrimps or prawns
No optional defects have been developed for this product..
APPENDIX XII
CODEX CODES AND STANDARDS CONCERNING FISH AND FISHERY PRODUCTS AND RELATED DOCUMENTS
Recommended International Code of Practice for the Processing and Handling
of Quick-Frozen Foods CAC/RCP 8-1976
Method of Checking Product Temperature of Quick-Frozen Foods Addendum 1, 1978 to
CAC/RCP 8-1976
Recommended International Code of Practice for Fresh Fish CAC/RCP 9-1976
Recommended International Code of Practice for Canned Fish CAC/RCP 10-1976
Recommended International Code of Practice for Frozen Fish CAC/RCP 16-1978
Recommended International Code of Hygienic Practice for Shrimp or Prawns CAC/RCP 17-1978
Recommended International Code of Hygienic Practice for Molluscan Shellfish CAC/RCP 18-1978
Recommended International Code of Practice for Lobsters CAC/RCP 24-1979
Recommended International Code of Practice for Smoked Fish CAC/RCP 25-1979
Recommended International Code of Practice for Salted Fish CAC/RCP 26-1979
Recommended International Code of Practice for Minced Fish Prepared by
Mechanical Separation CAC/RCP 27-1983
Recommended International Code of Practice for Crabs CAC/RCP 28-1983
Standard for Quick Frozen Raw Squid CODEX STAN 191-1995
Standard for Salted Fish and Dried Salted Fish of the Gadidae Family CODEX STAN 167-1989, Rev. 1-1995
Standard for Canned Salmon CODEX STAN 3-1981, Rev. 1-1995
Standard for Quick Frozen Finfish CODEX STAN 36-1981, Rev. 1-1995
Standard for Canned Shrimp or Prawns CODEX STAN 37-1981, Rev. 1-1995
Standard for Quick Frozen Fish Fillets CODEX STAN 190-1995
Standard for Canned Tuna and Bonito CODEX STAN 70-1981, Rev. 1-1995
Standard for Canned Crab Meat CODEX STAN 90-1981, Rev. 1-1995
Standard for Quick Frozen Shrimp or Prawns CODEX STAN 92-1981, Rev. 1-1995
Standard for Canned Sardines and Sardine-type Products CODEX STAN 94-1981, Rev. 1-1995
Standard for Quick Frozen Lobster CODEX STAN 95-1981, Rev. 1-1995
Standard for Canned Finfish CODEX STAN 119-1981, Rev. 1-1995
Standard for Quick Frozen Blocks of Fish Fillets, Minced Fish
Flesh and Mixtures of Fish Fillets and Minced Fish Flesh CODEX STAN 165-1989, Rev. 1-1995
Standard for Quick Frozen Fish Sticks (Fish Fingers),
Fish Portions and Fish Fillets-Breaded or in Batter CODEX STAN 166-1989, Rev. 1-1995
Guide to Shellfish Hygiene by P.C. Wood WHO Offset Publication No. 31 (1976)
Recommended International Code of Practice -
General Principles of Food Hygiene (including an Annex on the HACCP System and Guidelines for its Application: CAC/VOL. A - Ed. 1
Codex Guidelines for the Sensory Evaluation of Fish and Shellfish CAC - GL 31 - 1999
in Laboratories
WHO Guidelines for Drinking Water Quality 2nd edition, 1993
1 Codex Standard for Pre-Packed Cold Smoked Fish (under elaboration)
2 List of additive names for “sulphites”and “phosphates”can be found in the Codex Standard for Quick Frozen Lobsters (Codex Stan. 95-1981. Rev. 1-1995)
3 Optional final product specifications for Quick-frozen Finfish, Uneviscerated and Eviscerated were developed from the Codex Standard for Quick-frozen Gutted Pacific Salmon (Codex Stan 36 1981).
4 In skinless Flat Fish, small pieces of white skin should not be regarded as defects, provided that the skin does not exceed more than 10% of the surface area of the fillets in the sample unit.