APÉNDICE VIII
(Secciones en el Trámite 3 del Procedimiento)
Índice
SECCIóN 2 |
Definiciones |
||||||||
2.3 |
Moluscos bivalvos vivos y [crudos] |
||||||||
2.7 |
Pescado salado |
||||||||
2.8 |
Pescado ahumado |
||||||||
2.9 |
Langostas y cangrejos |
||||||||
2.10 |
Camarones y langostinos |
||||||||
2.11 |
Cefalópodos |
||||||||
2.13 |
Transporte |
||||||||
2.14 |
Venta al por menor |
||||||||
SECCIÓN 7 |
Moluscos bivalvos vivos y [crudos] |
||||||||
7.1 |
Consideraciones generales que complementan el programa de requisitos previos |
||||||||
7.2 |
Clasificación y vigilancia de las zonas de cría |
||||||||
7.3 |
Recolección y transporte de moluscos bivalvos vivos |
||||||||
7.4 |
Reinstalación |
||||||||
7.5 |
Purificación de los moluscos bivalvos en tanques, flotadores y balsas |
||||||||
7.6 |
Expedición de moluscos bivalvos en un centro de distribución |
||||||||
7.7 |
Tratamiento térmico/desconchado térmico aplicado a los moluscos bivalvos en el establecimiento |
||||||||
7.8 |
Documentación |
||||||||
7.9 |
Procedimientos de identificación y recuperación de lotes |
||||||||
SECCIÓN 11 |
Elaboración de pescado salado |
||||||||
11.1 |
Consideraciones generales |
||||||||
11.2 |
Preparación del pescado para la salazón |
||||||||
11.3 |
Manipulación de la sal y requisitos relativos a la sal |
||||||||
11.4 |
Salazón y maduración |
||||||||
11.5 |
Clasificación, envasado, envoltura y etiquetado |
||||||||
11.6 |
Almacenamiento en frío |
||||||||
11.7 |
Envasado, etiquetas e ingredientes |
||||||||
SECCIÓN 12 |
Elaboración de pescado ahumado |
||||||||
12.1 |
Salazón previa |
||||||||
12.2 |
Ahumado |
||||||||
12.3 |
Fileteado de productos ahumados en frío |
||||||||
12.4 |
Enfriamiento |
||||||||
12.5 |
Envasado de productos ahumados en caliente |
||||||||
12.6 |
Etiquetado |
||||||||
12.7 |
Almacenamiento, distribución y venta al por menor |
||||||||
12.8 |
Descongelación |
||||||||
SECCIÓN 13 |
Elaboración de langostas y cangrejos |
||||||||
13.1 |
Consideraciones generales que complementan el programa de requisitos previos |
||||||||
13.2 |
Consideraciones generales sobre la manipulación de langostas y cangrejos |
||||||||
13.3 |
Operaciones de elaboración de langostas y cangrejos |
||||||||
SECCIÓN 14 |
Elaboración de camarones y langostinos |
||||||||
14.1 |
Consideraciones generales sobre los camarones y langostinos congelados |
||||||||
14.2 |
Operaciones de elaboración |
||||||||
14.3 |
Camarones o langostinos pelados, pelados sin intestino, cocidos o empanados, congelados rápidamente por separado |
||||||||
SECCIÓN 15 |
Elaboración de cefalópodos |
||||||||
15.1 |
Recepción de cefalópodos |
||||||||
15.2 |
Almacenamiento de cefalópodos |
||||||||
15.3 |
Descongelación controlada |
||||||||
15.4 |
Seccionado, eviscerado y lavado |
||||||||
15.5 |
Desuello y corte |
||||||||
15.6 |
Clasificación/envasado |
||||||||
15.7 |
Congelación |
||||||||
15.8 |
Envases, etiquetas e ingredientes – Recepción y almacenamiento |
||||||||
SECCIÓN 17 |
Transporte |
||||||||
17.1 |
Productos frescos, refrigerados y congelados |
||||||||
17.2 |
Peces y mariscos vivos |
||||||||
17.3 |
Pescado y mariscos en conserva |
||||||||
17.4 |
Todos los productos |
||||||||
SECCIÓN 18 |
Venta al por menor |
||||||||
18.1 |
Consideraciones generales sobre la recepción de pescado, mariscos, y sus productos en la venta al por menor |
||||||||
APÉNDICES |
|||||||||
Apéndice I |
Envasado en atmósfera modificada |
||||||||
Apéndice II |
Requisitos facultativos para el producto final – Mariscos moluscos [por completar] |
||||||||
Apéndice III |
Requisitos facultativos para el producto final – Pescado fresco, congelado y picado |
||||||||
Apéndice IV |
Requisitos facultativos para el producto final – Surimi congelado |
||||||||
Apéndice V |
Requisitos facultativos para el producto final – Productos pesqueros rebozados congelados rápidamente |
||||||||
Apéndice VI |
Requisitos facultativos para el producto final – Pescado salado [por completar] |
||||||||
Apéndice VII |
Requisitos facultativos para el producto final – Pescado ahumado [por completar] |
||||||||
Apéndice VIII |
Requisitos facultativos para el producto final – Langostas y cangrejos [por completar] |
||||||||
Apéndice IX |
Requisitos facultativos para el producto final – Camarones y langostinos [por completar |
||||||||
Apéndice X |
Requisitos facultativos para el producto final – Cefalópodos [por completar] |
||||||||
Apéndice XI |
Requisitos facultativos para el producto final – Pescado en conserva |
||||||||
Apéndice XII |
Requisitos facultativos para el producto final – Códigos y normas del Codex relativos al pescado y los productos pesqueros, y documentos afines |
||||||||
SECCIÓN 2 |
|||||||||
2.3 MOLUSCOS BIVALVOS VIVOS |
|||||||||
Aceptado / Aceptable / |
Significa aceptado por el organismo oficial competente. |
||||||||
Acondicionamiento |
Acción de poner los moluscos bivalvos vivos en tanques, balsas o sitios naturales con objeto de eliminar la arena, el fango o el limo y mejorar la aceptabilidad del producto. |
||||||||
Centro de distribución |
Cualquier instalación o establecimiento aprobado, situado en tierra o en el mar, donde tienen lugar la recepción, acondicionamiento, lavado, limpieza, clasificación y envasado de moluscos bivalvos vivos aptos para el consumo humano. |
||||||||
Desconchado térmico |
Proceso de someter moluscos bivalvos dentro de la concha a cualquier forma de tratamiento térmico, por ejemplo mediante vapor, agua caliente o calor seco, durante un breve período de tiempo a fin de facilitar la extracción rápida de la carne. Dicho tratamiento no deberá considerarse como parte de un proceso de cocción. |
||||||||
Purificación |
(Depuración). Eliminación de microorganismos de los moluscos bivalvos por el procedimiento de mantener los moluscos bivalvos vivos – en tanques, balsas o flotadores – durante un período de tiempo y en condiciones aprobadas y controladas, en agua de mar natural o artificial idónea para el proceso, que puede haber sido tratada o no. |
||||||||
Reinstalación |
Traslado de los moluscos bivalvos de una zona de cría contaminada a una zona de cría o de estabulación aceptable bajo la supervisión del organismo competente, y su mantenimiento en dicha zona durante el tiempo necesario para reducir la presencia de contaminantes a un nivel aceptable. |
||||||||
[Moluscos bivalvos tratados después de la recolección] |
[productos preparados con moluscos bivalvos vivos que han sido tratados después de la recolección para eliminar, reducir o limitar organismos específicos en el producto y mantener las características sensoriales del molusco bivalvo vivo. Así como en el caso de los moluscos bivalvos crudos, los moluscos bivalvos tratados deben cumplir con todos los criterios microbiológicos relacionados con el control tradicional del agua de recolección diseñado para prevenir la contaminación fecal y la introducción consiguiente de patógenos entéricos. Sin embargo, este control tradicional no esta diseñado para el control de patógenos como Vibrios que son independientes de la contaminación fecal.] |
||||||||
Zonas de cría |
Zonas de aguas marinas o salobres aprobadas para la producción o la recolección de moluscos bivalvos destinados al consumo humano, ya sea por desarrollo natural o por acuicultura. |
||||||||
2.7 PESCADO SALADO |
|||||||||
Apilamiento (reapilamiento) |
Acción mediante la cual el pescado se apila cubriendo su superficie uniformemente de sal. |
||||||||
Barril |
Recipiente cilíndrico de madera o de plástico con tapa de cierre hermético. |
||||||||
Eliminación de cabeza y vísceras |
Eliminar la cabeza y las vísceras de los pescados grasos, como el arenque, con una sola operación cercenando la cabeza y arrancándola junto con las vísceras que están unidas a ella. La hueva o la lecha quedan en el interior del pescado. |
||||||||
Enrojecimiento |
Decoloración causada por bacterias halófilas que perjudican a la carne del pescado. |
||||||||
Escabeche
|
Salmuera que puede contener vinagre y especias.
|
||||||||
Eviscerado desde las agallas |
Procedimiento que consiste en eliminar las agallas, el intestino grueso y el estómago de un pescado graso, como el arenque, introduciendo un cuchillo o las manos por las agallas; quedan en el interior del pescado la lecha o la hueva y una parte del apéndice pilórico. |
||||||||
Inyección de salmuera |
Procedimiento mediante el cual se inyecta salmuera directamente en la carne del pescado. |
||||||||
Madurar |
Salar el pescado hasta que quede madurado en sal. |
||||||||
Membrana negra |
Peritoneo parietal, revestimiento pigmentado de la cavidad abdominal. |
||||||||
Moho pardo |
Decoloración y formación del moho Sporendonema epizoum que afecta a la superficie del pescado y hace que aparezca moteada. La carne del pescado no se ve afectada. |
||||||||
Pescado curado con sal |
Pescado conservado en sal. NOTA: NO UTILIZADA EN EL TEXTO. |
||||||||
Pescado graso |
Pescado en que las principales reservas de grasa se encuentran en los tejidos orgánicos [con un contenido de grasa de más del 2%]. |
||||||||
Pescado ligeramente salado |
Pescado en que el tejido muscular tiene un contenido de sal superior a 4 g/100 g o bien inferior o igual a 10 g/100 g en la fase acuática. NOTA: NO UTILIZADA EN EL TEXTO. |
||||||||
Pescado madurado en sal |
Pescado salado que tiene el aspecto, la consistencia y el sabor característicos del producto final. |
||||||||
Pescado magro (pescado de carne blanca) |
Pescado en que las principales reservas de grasa se encuentran en el hígado [con un contenido de grasa de menos del 2% en los tejidos orgánicos]. |
||||||||
Pescado medianamente salado |
Aquél en que el tejido muscular tiene un contenido de sal superior a 10 g/100 g o bien inferior o igual a 20 g/100 g en la fase acuática. NOTA: NO UTILIZADA EN EL TEXTO. |
||||||||
Pescado muy ligeramente salado |
Pescado en que el tejido muscular tiene un contenido de sal de 4 g/100 g, o bien inferior, en la fase acuática. NOTA: NO UTILIZADA EN EL TEXTO. |
||||||||
Pescado muy salado |
Pescado en que el tejido muscular tiene un contenido de sal superior a 20 g/100 g en la fase acuática. NOTA: NO UTILIZADA EN EL TEXTO. |
||||||||
Pescado salado/ filetes salados |
Pescado o filetes que han sido tratados mediante salmuerado, inyección de salmuera, salazón en seco, escabechado o salazón en húmedo o por una combinación de estos tratamientos. |
||||||||
Pescado seccionado |
Pescado que ha sido abierto mediante un corte desde la garganta o cerviz hasta la cola, eliminando las agallas, las vísceras y la hueva o lecha. La cabeza y toda la espina dorsal, o parte de ella, pueden retirarse o bien dejarse en el pescado. |
||||||||
Sal |
Producto cristalino que contiene principalmente cloruro de sodio. Se obtiene del mar, de los depósitos subterráneos de sal gema o de salmuera desecada al vacío y refinada. |
||||||||
Salazón en húmedo |
Procedimiento mediante el cual el pescado magro se mezcla con sal idónea y se almacena en recipientes estancos en la salmuera resultante, que se forma por solución de la sal en el agua extraída del tejido del pescado. Es posible añadir salmuera al recipiente. El pescado puede quitarse del recipiente y apilarse para dejar escurrir la salmuera. |
||||||||
Salazón en seco |
Procedimiento que consiste en mezclar el pescado con sal idónea y apilarlo para dejar escurrir la salmuera resultante. |
||||||||
Salmuera |
Solución de sal en agua. |
||||||||
Salmuerado |
Procedimiento que consiste en colocar el pescado en salmuera durante un tiempo suficiente para que el tejido del pescado absorba una determinada cantidad de sal. |
||||||||
Saturada |
Fase acuática del tejido muscular del pescado saturada de sal (26,4 g de sal/100 g en la fase acuática). |
||||||||
2.8 PESCADO AHUMADO |
|||||||||
Ahumado en caliente |
Acción de ahumar el pescado a una determinada temperatura hasta lograr la desnaturalización de toda la carne del animal. |
||||||||
Ahumado en frío |
Procedimiento en el que la temperatura del producto ahumado es inferior a aquélla en la que la carne del pescado comienza a dar signos de desnaturalización térmica. |
||||||||
Ahumado mecánico |
Procedimiento de ahumado en el que el humo se genera fuera de la cámara de ahumar, empleándose ventilación artificial para forzarlo a pasar en torno al pescado. |
||||||||
Ahumado tradicional |
Espacio cerrado, tales como una cámara o chimenea, en que el humo se genera debajo del pescado y fluye en torno a éste gracias al tiro de una chimenea; |
||||||||
Humo |
Aerosol de partículas y gotas en los gases originados por la combustión de la madera. Antes de su entrada en la cámara de ahumado, el humo podría someterse a un procedimiento para eliminar el alquitrán. |
||||||||
Madera |
Leña, con inclusión del aserrín, las virutas y las astillas, y plantas leñosas en su estado natural o secas. No deberán emplearse para producir humo madera o plantas leñosas que hayan sido pintadas o impregnadas o hayan sufrido otros tratamientos. |
||||||||
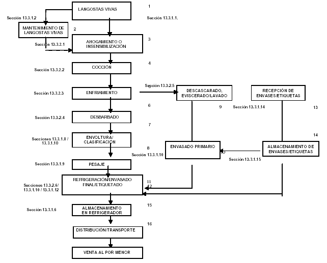
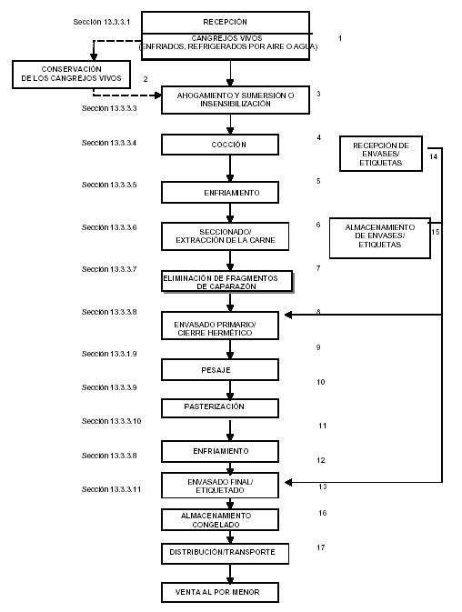
2.9 LANGOSTAS Y CANGREJOS | |||||||||
Abdomen |
Sección del cuerpo del cangrejo que contiene carne; | ||||||||
Actividad enzimática |
Acción catalizadora de las enzimas en las reacciones bioquímicas; | ||||||||
Autolisis |
descomposición o deterioro de la carne o vísceras del cangrejo a causa de enzimas indígenas; NOTA: NO UTILIZADA EN EL TEXTO | ||||||||
Cangrejo |
Especies de importancia comercial del orden de los decápodos incluidas en los subórdenes de los braquiuros y los anomuros; | ||||||||
Caparazón |
La cubierta exterior dura de las langostas y los cangrejos; | ||||||||
Carpus |
Segmento de la segunda pata que parte de la espalda del cangrejo; NOTA: NO UTILIZADA EN EL TEXTO | ||||||||
Cefalotórax |
Parte del cuerpo de la langosta constituido por la fusión de la cabeza y el tórax; | ||||||||
Cocción |
Acción de hervir los crustáceos en agua potable, agua de mar limpia o salmuera o de calentarlos al vapor durante un período de tiempo suficiente para que el centro térmico alcance una temperatura idónea para la coagulación de la proteína; | ||||||||
Cola |
En los crustáceos es el abdomen o parte posterior del cuerpo; | ||||||||
Cola caída |
Aspecto que presentan las langostas cocidas que han muerto o se han deteriorado antes de la elaboración. La cola no se enrosca debajo del cuerpo de la langosta y se observa un hueco entre la cola y el cefalotórax; NOTA: NO UTILIZADA EN EL TEXTO | ||||||||
Conservación en viveros |
Mantener los cangrejos y langostas vivos en depósitos de agua o jaulas flotantes durante períodos prolongados de tiempo; | ||||||||
Cuello flojo |
En algunas regiones es sinónimo de “cola caída”; NOTA: NO UTILIZADA EN EL TEXTO | ||||||||
Dáctilo |
Es el segmento que se encuentra en el extremo de la pata del cangrejo. NOTA: NO UTILIZADA EN EL TEXTO | ||||||||
Desbarbado |
Procedimiento de eliminar cualesquiera signos de sangre, membranas o restos de las vísceras que pueden haber quedado adheridos al caparazón o a la carne de los cangrejos. | ||||||||
Descascarado |
Procedimiento de extracción de la carne del caparazón y los apéndices de las langostas; | ||||||||
Desechos |
Partes del cangrejo o la langosta que quedan después de haber completado la extracción de la carne. | ||||||||
Deterioro |
Procesos naturales de reducción de la calidad que se producen después de la captura o recolección y que son totalmente independientes de cualquier intervención humana deliberada; | ||||||||
Eliminación del intestino |
Extracción del intestino de la cola de la langosta; | ||||||||
Extracción |
Separación de la carne del caparazón de los cangrejos a máquina o a mano; | ||||||||
Extremo de la cola |
Parte del músculo caudal que se extiende al cefalotórax; | ||||||||
Extremos de las patas |
El tercer segmento de las patas contando a partir del caparazón del cangrejo; | ||||||||
Insensibilidad |
Estado de falta de reacción como resultado de un tratamiento térmico, eléctrico o físico al que se someten las langostas y cangrejos antes de la cocción. | ||||||||
Intestino |
En el presente Código, la porción posterior del tracto alimentario de la langosta; | ||||||||
Langosta |
Especie comercialmente importante del orden de los decápodos, y de las familias de nefródipos, palinúridos o esciláridos u otras familias taxonómicas económicamente importantes; | ||||||||
Mancha negra |
Aparición de pigmentos oscuros en las articulaciones y partes dañadas de los segmentos de la langosta, causados por una reacción enzimática oxidativa; | ||||||||
Mero |
Primer segmento de la pata a partir del caparazón del cangrejo; NOTA: NO UTILIZADA EN EL TEXTO | ||||||||
Pasterización |
Someter la carne de cangrejo al calor durante un tiempo y a temperaturas que destruyan una elevada proporción de microorganismos sin determinar cambios sensibles en el aspecto, textura y sabor del producto; | ||||||||
Pinza |
apéndice en forma de tenaza en el extremo del brazo del cangrejo o la langosta; | ||||||||
Pinzas para cóctel |
Producto de las pinzas de cangrejo en que se quita parte del caparazón para dejar al descubierto la porción de carne de la pinza; NOTA: NO UTILIZADA EN EL TEXTO | ||||||||
Propodio |
Tercer segmento de la pata a partir del caparazón del cangrejo; NOTA: NO UTILIZADA EN EL TEXTO | ||||||||
Sacudida |
Procedimiento industrial de extracción manual de la carne utilizada para los cangrejos Real, Chionoextes y Dungenes. Las secciones cocidas se elaboran golpeando o sacudiendo la carne para sacarla del caparazón; | ||||||||
Seccionado |
Proceso de extracción de la parte trasera del caparazón, las vísceras y las agallas de los cangrejos. En algunos casos puede incluir también la extracción de las patas y pinzas. Esta operación puede efectuarse antes o después de la cocción; | ||||||||
Secciones |
Partes limpias, evisceradas y sin branquias del cangrejo, que constan por lo general de la mitad del cuerpo del cangrejo junto con las patas ambulatorias y pinzas adheridas; | ||||||||
Separación de la cola |
Procedimiento de separar la cola del cefalotórax; | ||||||||
Sistemas de lotes |
Métodos de elaboración en que los cangrejos se elaboran como lotes a granel; | ||||||||
Vísceras |
Contenido del vientre de los cangrejos; | ||||||||
2.10 CAMARONES | |||||||||
Camarón |
En el presente Código cualesquiera especies comerciales de crustáceos comúnmente conocidos como camarones de las familias Penaeidae, Pandalidae, Palaemonidae y Crangonidae; | ||||||||
Camarón eviscerado |
Camarón que ha sido pelado, en que la parte posterior de los segmentos pelados del camarón se han abierto y eliminado las vísceras; | ||||||||
Camarón fresco |
Camarón capturado fresco que no ha sido sometido a tratamiento de conservación o que se ha conservado únicamente por enfriamiento. No incluye el camarón recién cocido; | ||||||||
Camarón pelado |
Camarones a los que se ha eliminado la cabeza y todo el caparazón; | ||||||||
Crudos sin cabeza |
Camarones crudos a los que se eliminado la cabeza y el caparazón; NOTA: NO UTILIZADA EN EL TEXTO | ||||||||
Descabezado |
Separación de la cabeza del cuerpo del camarón; | ||||||||
2.11 CEFALÓPODOS | |||||||||
Seccionado |
Procedimiento de seccionar los cefalópodos a lo largo del manto para producir un único filete; | ||||||||
2.13 TRANSPORTE |
|||||||||
2.14 VENTA AL POR MENOR | |||||||||
Envasado |
Envasado anteriormente y dispuesto refrigerado o congelado para la selección directa por el consumidor. | ||||||||
Exposición con servicio completo |
Exposición en condiciones refrigeradas de pescado, mariscos y sus productos para ser pesados y envueltos por el personal del establecimiento a petición del consumidor. | ||||||||
Venta al por menor |
Operación por la que se almacena, prepara, envasa, sirve, o se proporciona de otro modo pescado, mariscos y sus productos directamente al consumidor para su preparación y consumo por el consumidor. Ello puede efectuarse en mercados de pescado autónomos, secciones de venta de productos marinos en comercios al detalle, refrigerados o congelados y/o con servicio completo. | ||||||||
SECCIÓN 7 - MOLUSCOS BIVALVOS VIVOS [Y CRUDOS]
Con miras a reconocer los controles en las distintas fases de elaboración, en esta sección se ofrecen ejemplos de posibles peligros y defectos y se describen directrices tecnológicas que pueden utilizarse para establecer medidas de control y medidas correctivas. Para cada fase concreta, sólo se enumeran los peligros y defectos que podrían introducirse y controlarse en ella. Hay que tener presente que, al preparar un plan de APPCC y/o de PCD, es esencial consultar la Sección 5, en la que se ofrece orientación para la aplicación de los principios de APPCC y de PCD. Sin embargo, dentro del ámbito de aplicación de este Código de Prácticas no es posible dar detalles de los límites críticos, la vigilancia, el mantenimiento de registros y la verificación para cada una de las fases, ya que éstos son específicos de los peligros y defectos concretos.
[Este diagrama de flujo se presenta únicamente a título ilustrativo. A efectos de la aplicación de los principios de APPCC es necesario trazar un diagrama de flujo completo y exhaustivo para cada producto.]
Las referencias corresponden a las secciones pertinentes del Código.


7.1 OBSERVACIONES GENERALES QUE COMPLEMENTAN EL PROGRAMA DE REQUISITOS PREVIOS
Las especies de moluscos bivalvos como ostras, mejillones, almejas japonesas y almejas de concha dura pueden sobrevivir durante un tiempo prolongado fuera del agua, de modo que pueden comercializarse vivas para el consumo humano. También los moluscos de otras especies, como los berberechos, pueden comercializarse vivos si se manipulan con cuidado, pero normalmente se someten a elaboración. Los moluscos de especies no adaptadas a condiciones de deshidratación mueren al poco tiempo de ser extraídos del agua, por lo que es más fácil manipularlos como productos refrigerados o elaborados.
Durante el desove (que sigue a la “maduración de las gónadas”) resulta poco conveniente y, en muchos casos, impracticable comercializar los moluscos como animales vivos. El estrés puede inducir el desove.
El principal peligro conocido para la producción de moluscos bivalvos es la contaminación microbiológica de las aguas en que se crían, especialmente cuando los moluscos bivalvos están destinados a consumirse crudos. Puesto que los moluscos son organismos filtrantes, en ellos los contaminantes se concentran en niveles mucho más altos que los de las aguas marinas que los circundan. Por consiguiente, la contaminación por bacterias y virus en la zona de cría es de importancia crítica para la especificación del producto final y determina los requisitos del proceso de elaboración ulterior. La contaminación por aguas de escorrentía agrícola o aguas negras que contienen patógenos bacterianos y/o víricos (virus del tipo de Norwalk, virus de la hepatitis) o patógenos bacterianos presentes naturalmente (Vibrio spp.) puede provocar gastroenteritis y otras enfermedades graves como la hepatitis. Otro peligro es el que deriva de las biotoxinas. Las biotoxinas producidas por algunas algas pueden causar diversas formas de grave intoxicación, como la intoxicación diarreica de moluscos bivalvos (DSP), la parálisis tóxica producida por los moluscos bivalvos (DSP), la intoxicación neurotóxica producida por los moluscos bivalvos (NSP), la intoxicación amnésica producida por moluscos bivalvos (ASP) o la intoxicación por azaspirácido (AZP). En determinadas zonas también pueden constituir un peligro sustancias químicas como metales pesados, plaguicidas, compuestos organoclorados, sustancias petroquímicas.
A efectos de controlar los peligros, es muy importante la identificación y vigilancia de las zonas de cría para la inocuidad de los moluscos bivalvos. La identificación, clasificación y vigilancia de estas aguas es tarea de las autoridades competentes en cooperación con los pescadores y productores primarios. Mientras no se disponga de métodos más eficaces, pueden utilizarse el recuento de E. coli/coliformes fecales o el recuento total de coliformes como indicadores de la posible presencia de patógenos bacterianos y víricos. Si se encuentran biotoxinas en la carne de moluscos bivalvos en cantidades peligrosas, debe cerrarse la zona de cría a la recolección de moluscos bivalvos hasta que la investigación toxicológica no aclare que la carne de tales moluscos está exenta de cantidades peligrosas de biotoxinas. No debe haber presencia de sustancias químicas peligrosas en cantidades que determinen una ingestión alimentaria superior al nivel máximo admisible.
Los moluscos bivalvos procedentes de aguas que según lo determinado por la autoridad competente, pueden presentar niveles reducidos de contaminación microbiológica podrán hacerse inocuos reinstalándolos en zonas idóneas o aplicando ya sea un proceso de purificación que reduzca el nivel de las bacterias y virus, siempre que tal proceso se continúe por un tiempo suficiente, o bien un tratamiento térmico que destruya los patógenos. La purificación es un procedimiento a corto plazo utilizado habitualmente para reducir niveles bajos de contaminación bacteriana, pero en caso de que el riesgo de contaminación sea mayor se requerirá la reinstalación a largo plazo. En particular cuando los moluscos bivalvos necesitan ser sometidos a reinstalación o purificación para ser consumidos crudos, debe evitarse todo estrés y golpes excesivos. Esto es importante porque los moluscos bivalvos en cuestión deben poder cumplir nuevamente sus funciones durante la purificación, la reinstalación o el acondicionamiento.
Muchas, pero no todas las especies de moluscos bivalvos se consideran idóneas para el tratamiento de purificación.
7.2 CLASIFICACIÓN Y VIGILANCIA DE LAS ZONAS DE CRÍA
Posibles peligros: |
Contaminación microbiológica, por biotoxinas y química. |
Posibles defectos: |
Improbables |
Orientación técnica: |
|
Existen cinco tipos distintos de peligros significativos procedentes del medio en el que crecen los moluscos bivalvos:
• las bacterias patógenas entéricas;
• los virus patógenos entéricos (virus del tipo de Norwalk, virus de la hepatitis);
• patógenos bacterianos presentes naturalmente (p. ej. Vibrio spp.);
• biotoxinas (p. ej. DSP, PSP, NSP, ASP);
• contaminantes químicos.
7.2.1 Clasificación de las zonas de cría
Se deberán realizar estudios de la zona de cría, del litoral y de la zona terrestre de captación a fin de determinar cuáles son las fuentes de contaminación doméstica e industrial que pueden afectar a la calidad de las aguas de la zona de cultivo, así como de los moluscos bivalvos. Estas fuentes pueden ser las salidas de redes municipales de alcantarillado, efluentes industriales, aguas residuales de minas, contaminantes geofísicos, recintos de retención de animales domésticos, actividades agropecuarias, centrales nucleares, refinerías u otras. La necesidad de programar nuevos estudios de higiene estará determinada por eventuales desplazamientos de población y cambios en las actividades agrícolas e industriales de la zona ribereña. Deberán realizarse exámenes con frecuencia aceptable y reevaluar las fuentes de contaminación anualmente para determinar cualesquiera variaciones de sus efectos en la zona de cría.
Cuando se hayan identificado y evaluado fuentes de contaminación, deberán establecerse estaciones de muestreo del agua y/o de los moluscos bivalvos y/o sedimentos y realizarse estudios para determinar los efectos de los contaminantes en el agua y la calidad de los moluscos bivalvos. El organismo oficial competente deberá evaluar estos datos y clasificar las zonas de cría con arreglo a las normas y criterios oficiales.
En la interpretación de los datos relativos a las zonas de cría, el organismo oficial competente tendrá en cuenta las posibles variaciones del nivel de contaminación en las condiciones hidrográficas y climáticas más desfavorables, determinadas por precipitaciones, mareas, vientos, métodos de tratamiento de las aguas residuales, variaciones demográficas y otros factores locales, ya que cuando el número de bacterias o virus presentes en el medio acuático aumenta los moluscos bivalvos responden con rapidez acumulando estos agentes. El organismo competente también deberá tener en cuenta que los moluscos bivalvos son capaces de acumular productos químicos tóxicos en sus tejidos en concentraciones superiores a las de las aguas circundantes. Para determinar los niveles aceptables se utilizarán como guía las normas alimentarias de la FAO, de la OMS u otras directrices internacionales o nacionales.
El organismo oficial competente deberá anunciar inmediatamente las decisiones relativas a la clasificación de las zonas de cría a los productores y los centros de purificación y distribución a los que atañe.
Cuando se superen los límites de cualesquiera peligros biológicos o microbiológicos establecidos en la especificación para el producto final, deben adoptarse medidas apropiadas bajo la responsabilidad del organismo oficial competente.
El organismo oficial competente deberá definir claramente las zonas de cría clasificadas como idóneas para la recolección para los fines siguientes:
- la recolección destinada al consumo humano directo;
- la reinstalación en aguas aceptables o la purificación en un centro de purificación aprobado u otras formas de tratamiento, como por ejemplo el tratamiento térmico, la radiación;
- no idóneas para el cultivo o la recolección de moluscos bivalvos.
La presencia de Vibrio o virus patógenos no se asocia con los organismos bacterianos utilizados como indicadores de contaminación fecal.
7.2.2 Vigilancia de las zonas de cría
Las zonas de cría se controlarán sistemáticamente a fin de detectar posibles cambios en la calidad del agua y/o los moluscos bivalvos, y las zonas de condiciones deficientes se patrullarán para impedir que en ellas se recojan moluscos para fines diferentes de los establecidos por el organismo oficial.
Las biotoxinas en los moluscos bivalvos pueden proceder de plancton que contiene toxinas. Para fines de alerta, se recomienda disponer de un programa para vigilar las zonas de cría con el fin de identificar especies de plancton que puedan producir toxinas. Deberá disponerse también de un programa para vigilar las zonas de cría con el fin de determinar la presencia y concentraciones de biotoxinas en la carne de moluscos bivalvos.
Las sustancias químicas nocivas en los moluscos bivalvos no deberán encontrarse en concentraciones tales que la ingestión dietética calculada exceda de la ingestión diaria admitida. Deberá disponerse de un sistema de vigilancia respecto de las sustancias químicas nocivas.
Si los programas ordinarios de vigilancia o los estudios periódicos revelan que la zona de cría ha dejado de cumplir con los criterios de clasificación, inmediatamente el organismo oficial competente deberá volver a clasificarla o bien cerrarla a la recolección.
A efectos de determinar la idoneidad de las zonas de cría de moluscos bivalvos desde el punto de vista de la salud pública, el organismo oficial competente adoptará las siguientes medidas:
- Clasificación/reclasificación de las zonas de cría mediante vigilancia frecuente de E. coli/coniformes fecales o número total de coliformes.
- Clasificación/reclasificación de las zonas de cría mediante vigilancia frecuente de Salmonella spp. en la carne de moluscos bivalvos.
- cierre/reapertura de las aguas de cría, en función de una vigilancia frecuente de la presencia de algas en las aguas marinas y de biotoxinas en los moluscos bivalvos.
- control de contaminantes químicos.
Bajo la responsabilidad del organismo competente, las zonas de cría en que se producen moluscos bivalvos para consumo humano directo deberán satisfacer los siguientes requisitos al momento de la recolección:
- la zona no está expuesta a contaminación que pueda suponer un riesgo efectivo o potencial para la salud humana;
- Los moluscos bivalvos recogidos satisfacen la especificación para el producto final.
Las zonas de cría en que se producen moluscos bivalvos para el consumo humano indirecto deberán definirse en relación con la elaboración a que ha de someterse el lote posteriormente.
7.2.2.1 E. Coli/coliformes fecales o número total de coliformes
Todas las zonas de cría deberán ser vigiladas frecuentemente para detectar la presencia de E coli/coliformes fecales o un número total de coliformes
Para determinar el grado de contaminación fecal se efectuarán ensayos con indicadores bacterianos idóneos, como coliformes fecales o Escherichia coli. Deberá mantenerse en examen constante la eficacia de los indicadores bacterianos utilizados para su fiabilidad como medidas respecto del grado de contaminación fecal. Si la contaminación fecal supera determinados niveles umbral, podrá permitirse la reinstalación o purificación durante el tiempo que apruebe el organismo competente.
Podrán utilizarse E. coli/coliformes fecales o el número total de coliformes como indicadores de una presencia de patógenos bacterianos, patógenos víricos entéricos y algunos patógenos bacterianos presentes naturalmente.
7.2.2.2 Vigilancia patógena/Salmonella
Los programas de saneamiento para los moluscos se basan en la utilización de organismos indicadores de una presencia de contaminación más que en la vigilancia de patógenos específicos. Sin embargo, en el caso de epidemia de enfermedades causada por un patógeno identificado tal como Salmonella, la vigilancia sobre la carne de moluscos puede ser adecuada en el ámbito del proceso de reapertura de la zona de recolección afectada. La especie, y en particular la cepa misma se debería conocer para asegurar que la vigilancia considera la origen del patógeno. Se deberían establecer anteriormente los niveles de aceptación/rechazo para los patógenos con el fin de utilizar tales resultados de vigilancia para el proceso de decisión. Se debería cumplir con otras condiciones incluyendo los requisitos de monitoreo sanitario como condición para la reapertura de tal área.
7.2.2.3 Control de biotoxinas marinas
Deberán vigilarse todas las zonas de cría para detectar la presencia de algas con potencial para producir biotoxinas marinas. El riesgo de proliferación de algas tóxicas puede acusar variaciones estacionales, y las zonas de cría pueden sufrir contaminación por algas tóxicas antes desconocidas en los mares o aguas litorales circundantes. Estos riesgos deberán tenerse en cuenta a la hora de elaborar los calendarios de vigilancia.
Cuando se exceden los niveles aceptables en las partes comestibles de la carne de moluscos bivalvos, el organismo oficial competente deberá cerrar inmediatamente la zona y patrullarla con eficacia. Estas zonas no volverán a abrirse hasta que la investigación toxicológica haya establecido con claridad que la carne de los moluscos bivalvos está exenta de cantidades peligrosas de biotoxinas.
El organismo oficial competente deberá anunciar inmediatamente estas decisiones a los productores y centros de purificación y distribución afectados.
7.2.2.4 Contaminantes químicos
Las zonas de cría deberán ser objeto de vigilancia periódica para determinar la presencia de contaminantes químicos.
7.3 RECOLECCIÓN Y TRANSPORTE DE MOLUSCOS BIVALVOS VIVOS
Véanse también las Secciones 3.1, 3.3, 3.4 y 3.5
Esta sección se aplica al transporte de moluscos bivalvos para fines de consumo directo humano, elaboración posterior, reinstalación o purificación.
Los procedimientos de manipulación apropiados variarán en función de la especie, la zona de cría y la temporada del año:
Posibles peligros: |
Contaminación microbiológica, de biotoxinas y química. |
Posibles defectos: |
Daños mecánicos |
Orientación técnica: |
|
• las dragas y otros aparejos de captura, cubiertas, bodegas y recipientes que resulten contaminados por el uso en una zona contaminada deberán limpiarse y, si procede, desinfectarse antes de ser empleados para moluscos de una zona no contaminada;
• los contenedores en los que se mantienen los moluscos bivalvos deberán ser de construcción tal que el molusco bivalvo se mantenga por encima del nivel del suelo y pueda escurrir, de forma que no entre en contacto con agua de lavado o de sentina ni con líquido de concha. De ser necesario se instalará un sistema de bombeo de agua de sentina.
• Deberán adoptarse precauciones idóneas para proteger a los moluscos bivalvos de la contaminación por agua contaminada, deyecciones de aves marinas, calzado que pueda haber entrado en contacto con material fecal o por material contaminado.
• Las bombas de lavado deberán tomar el agua sólo de agua marina no contaminada.
• los moluscos bivalvos se deberán recoger y almacenar en una zona de cría o de reinstalación que el organismo oficial competente considere aceptable;
• en el momento de sacarlos del agua y durante la manipulación y el transporte, los moluscos bivalvos no deberán someterse a calor ni frío extremos o a variaciones repentinas de temperatura. El control de la temperatura reviste importancia crítica en la manipulación de moluscos vivos. Si las temperaturas imperantes y la duración de las operaciones así lo exigen, deberán emplearse equipos especiales, tales como contenedores aislados y refrigeradores. Los moluscos bivalvos no deberán exponerse a la acción directa de los rayos solares o de superficies calentadas por el sol, o entrar en contacto con hielo o con otras superficies refrigerantes, ni tampoco mantenerse en recipientes cerrados con bióxido de carbono sólido. En la mayoría de los casos, deberá evitarse el almacenamiento a temperaturas superiores a 10ºC (50ºF) o inferiores a 2ºC(35ºF).
• Los moluscos bivalvos deberán lavarse con agua de mar limpia o agua potable a presión idónea para eliminar el exceso de fango y hierbas. No deberá permitirse que el agua del lavado caiga sobre los moluscos bivalvos ya lavados. No deberá recircularse tampoco el agua de lavado;
• deberá mantenerse lo más breve posible el intervalo entre la recolección y la inmersión en agua para la reinstalación, almacenamiento, acondicionamiento o purificación. Lo mismo se aplica para el intervalo entre la recogida final y la entrega en el centro de distribución;
• Si los moluscos bivalvos deben ser sumergidos de nuevo después de la recolección deberán ser sumergidos en agua de mar limpia.
• Deberá mantenerse la documentación apropiada relativa a las actividades de recolección y transporte.
7.4 REINSTALACIÓN
Los requisitos de clasificación y vigilancia de las zonas de cría se aplican también a las zonas de reinstalación.
La finalidad de la reinstalación es reducir el nivel de contaminantes que pueden estar presentes en los moluscos bivalvos recogidos en zonas contaminadas, hasta alcanzar niveles en que el marisco resulte aceptable para el consumo humano sin elaboración ulterior. Los moluscos bivalvos destinados a reinstalación sólo deberán recogerse en zonas designadas/clasificadas para tal fin por el organismo oficial competente.
Posibles peligros: |
Contaminación microbiológica, de biotoxinas y química. |
Posibles defectos: |
Improbables |
Orientación técnica: |
|
• Las operaciones de reinstalación deberán ser rigurosamente supervisadas por el organismo oficial competente, para evitar que el los moluscos bivalvos contaminados se lleven directamente al mercado de consumo e impedir la contaminación cruzada de otros moluscos bivalvos. Los límites de las zonas de reinstalación deberán identificarse claramente mediante, boas, postes u otros elementos fijos;
• el organismo oficial competente determinará el tiempo de estancia y la temperatura mínima en la zona aprobada antes de la recogida según el grado de contaminación previo a la reinstalación, la temperatura del agua, la especie de que se trate y las condiciones geográficas e hidrográficas locales;
• los moluscos bivalvos deberán disponerse con una densidad que les permita abrirse y desarrollar el proceso de purificación natural;
• Deberá mantenerse la documentación apropiada relativa a las operaciones de reinstalación.
7.5 PURIFICACIÓN DE LOS MOLUSCOS BIVALVOS EN TANQUES, FLOTADORES Y BALSAS
Véanse también las secciones: 3.2, 3.3, 3.4 y 3.5
La finalidad de la purificación es reducir el número de microorganismos patógenos que pueden estar presentes en los moluscos bivalvos recogidos en zonas moderadamente contaminadas, para alcanzar concentraciones tales que el molusco bivalvo resulte aceptable para el consumo humano sin elaboración ulterior. La purificación por sí sola no es idónea para la limpieza de moluscos bivalvos procedentes de zonas donde el nivel de contaminación es más alto, o que pueden estar contaminadas por hidrocarburos, metales pesados, plaguicidas o biotoxinas. Los moluscos bivalvos recogidos para fines de purificación deberán recolectarse solamente de zonas que estén designadas/clasificadas a tal efecto por el organismo oficial competente.
Las condiciones exigidas varían según la especie y el diseño del sistema de purificación.
Para que el funcionamiento natural y, por tanto, la purificación sean posibles es indispensable que los moluscos no se hayan sometido a un estrés excesivo ni hayan sufrido daños durante la recolección o la manipulación previas al proceso de purificación, y que no se encuentren en condiciones de debilidad estacional o en el período de desove.
Los centros de purificación deberán cumplir las mismas normas de higiene que las indicadas en las secciones 3.2, 3.3, 3.4, 3.5.
Posibles peligros: |
Contaminación microbiológica |
Posibles defectos: |
Daños físicos |
Orientación técnica: |
|
Los centros y tanques de purificación deben estar aprobados por el organismo oficial competente.
• los moluscos bivalvos sometidos al proceso de purificación no deberán contener iones metálicos, plaguicidas, residuos industriales o biotoxinas marinas en cantidades que representen un riesgo para la salud del consumidor.
• Deberán utilizarse únicamente moluscos designados aceptables por el organismo oficial competente.
• el procedimiento de purificación, así como el equipo y los tanques, flotadores y balsas que se empleen, deberán haber sido aprobados por el organismo oficial competente;
• siempre que sea posible, los moluscos bivalvos muertos o dañados se eliminarán antes del proceso de purificación. La superficie de las conchas habrá de estar exentas de lodo y organismos comensales blandos. De ser necesario, los moluscos bivalvos se lavarán con agua de mar limpia o agua potable antes del proceso de purificación;
• La duración del período de purificación deberá adaptarse a los parámetros de temperatura del agua y calidad física del agua (agua de mar limpia, salinidad, concentraciones de oxígeno y pH disueltos idóneos para permitir el funcionamiento normal de los moluscos bivalvos), el grado de contaminación antes de la purificación de las especies de moluscos bivalvos. Para establecer los parámetros de la purificación se efectuarán estudios microbiológicos del agua empleada en el proceso y de la carne de los moluscos bivalvos. Hay que tener presente que los virus y Vibrio spp. resultan más persistentes durante la purificación que las bacterias más comúnmente utilizadas como indicadores en la vigilancia microbiológica (E. coli y coliformes fecales);
• El agua empleada en los tanques de purificación deberá cambiarse continuamente o a intervalos adecuados, y en caso de recircularse deberá someterse al tratamiento apropiado. La corriente de agua por hora deberá ser suficiente para la cantidad de moluscos bivalvos tratados y dependerá del grado de contaminación de los mismos.
• los moluscos bivalvos que hayan de someterse a purificación deberán quedar sumergidos en agua de mar limpia hasta que satisfagan los requisitos sanitarios del organismo oficial competente;
• los moluscos bivalvos deberán disponerse con una densidad que les permita abrirse y desarrollar el proceso de purificación natural;
• durante el proceso de purificación no deberá dejarse que las temperaturas del agua desciendan por debajo del nivel mínimo al cual los moluscos bivalvos se mantienen fisiológicamente activos; asimismo deberán evitarse las temperaturas elevadas que pueden tener un efecto desfavorable en la velocidad de bombeo y en el proceso de purificación; cuando sea necesario, los tanques han de estar protegidos contra la acción directa de los rayos solares;
• el equipo que haya de estar en contacto con el agua, es decir, tanques, bombas, tuberías, etc. deberá estar construido con materiales que no sean porosos ni tóxicos. Será preferible no emplear cobre, zinc, plomo, ni sus aleaciones en los tanques, bombas o sistemas de tuberías utilizados en el proceso de purificación;
• Para evitar toda recontaminación de moluscos bivalvos sometidos a purificación, los moluscos bivalvos no purificados no deberán disponerse en el mismo tanque que los moluscos bivalvos que estén ya sometidos al proceso de purificación.
• una vez extraídos del sistema de purificación, los moluscos bivalvos deberán lavarse con agua potable corriente o agua de mar limpia, y manipularse de la misma manera que los moluscos bivalvos vivos recogidos directamente en zonas no contaminadas. Deberán eliminarse los moluscos bivalvos muertos, con la concha quebrada o de otro modo no sano.
• antes de sacar los moluscos bivalvos de los tanques se hará escurrir el agua del sistema para evitar que las sustancias eliminadas vuelvan a entrar en suspensión y puedan ser reingeridas. Los tanques se limpiarán después de cada uso y se desinfectarán a intervalos adecuados;
• Después de la purificación, los moluscos bivalvos deberán satisfacer los requisitos de la especificación del producto.
• Deberá mantenerse la documentación apropiada relativa a la purificación.
7.6 [ELABORACIÓN DE MOLUSCOS BIVALVOS EN UN CENTRO O ESTABLECIMIENTO DE DISTRIBUCIÓN]
Los centros de distribución deberán cumplir las mismas normas de higiene que las establecidas en las secciones 3.2, 3.3, 3.4 y 3.5.
7.6.1 Recepción
Posibles peligros: |
Contaminación microbiológica, química y física, parásitos viables |
Posibles defectos: |
Daños físicos, contaminación física, moluscos bivalvos muertos o que están muriendo |
Orientación técnica: |
|
• los moluscos expedidos por un centro de distribución deben salir vivos del mismo. Por consiguiente se evitará someterlos a estrés y condiciones desfavorables que sean excesivos;
• Los centros de distribución deberán aceptar únicamente moluscos bivalvos que satisfagan los requisitos de la especificación para el producto final y que procedan directamente de zonas de cría aprobadas o después de la reinstalación en zonas de reinstalación aprobadas o después de la purificación en centros o tanques de purificación aprobados.
7.6.2 Acondicionamiento y almacenamiento de moluscos bivalvos en tanques, cubetas, etc. de agua de mar
Véanse también las secciones 3.2, 3.3, 3.4 y 3.5
Posibles peligros: |
Contaminación o proliferación microbiológica, química y de biotoxinas |
Posibles defectos: |
Daños físicos, contaminación física, moluscos bivalvos muertos o que están muriendo |
Orientación técnica: |
|
El acondicionamiento es el almacenamiento de moluscos bivalvos en tanques, cubetas, flotadores, balsas o sitios naturales de agua marina con la intención de eliminar el fango, la arena y la baba.
• se podrá emplear el procedimiento de almacenar moluscos bivalvos en tanques, cubetas, flotadores, balsas o sitios naturales de agua marina siempre y cuando el organismo oficial competente lo considere aceptable;
• Deberá utilizarse únicamente agua de mar limpia en los tanques, flotadores, sitios naturales o balsas y deberá mantener parámetros apropiados de salinidad y calidad física del agua para permitir el funcionamiento normal de los moluscos bivalvos. La salinidad óptima dependerá de la especie y de la zona de recolección. Las condiciones del agua deberán ser adecuadas y satisfactorias para el proceso;
• antes del acondicionamiento los moluscos bivalvos se lavarán éstos para eliminar el fango y los organismos comensales blandos; cuando sea posible se eliminarán los moluscos bivalvos muertos o dañados;
• durante el almacenamiento los moluscos bivalvos se dispondrán con una densidad y en unas condiciones que les permitan abrirse y funcionar normalmente;
• el contenido de oxígeno del agua marina se deberá mantener en todo momento a un nivel adecuado;
• no se permitirá que la temperatura del agua de los tanques de almacenamiento aumente hasta niveles que puedan causar debilidad en los moluscos bivalvos. Si la temperatura ambiente es demasiado elevada, los tanques se deberán colocar en un edificio con buena ventilación, o en un lugar protegido de la acción directa de los rayos solares. La duración del período de acondicionamiento dependerá de la temperatura del agua;
• los moluscos bivalvos se almacenarán en agua de mar limpia solamente por el tiempo durante el cual permanezcan sanos y activos:
• a intervalos adecuados se escurrirá el agua de los tanques y éstos se someterán a limpieza y desinfección;
• si se adopta el almacenamiento con recirculación de agua, se deberán aplicar sistemas aprobados para el tratamiento de ésta.
7.6.3 Lavado, separación, eliminación del biso y clasificación
Véanse también las secciones 3.2, 3.3, 3.4 y 3.5
Posibles peligros: |
Contaminación microbiológica, química y física y proliferación microbiológica |
Posibles defectos: |
Daños mecánicos |
Orientación técnica: |
|
• todas las operaciones del proceso, incluido el envasado, deberán realizarse sin excesivas demoras y en condiciones que impidan toda posibilidad de contaminación, deterioro o proliferación de microorganismos patógenos o causantes de putrefacción;
• si las conchas resultan dañadas o el molusco bivalvo se somete a estrés excesivo, esto acortará su tiempo de conservación y aumentará el riesgo de contaminación y deterioro. En consecuencia, los moluscos bivalvos deberán manipularse cuidadosamente:
- Deberá reducirse al mínimo el número de manipulaciones de moluscos bivalvos;
- se evitará someter los moluscos a condiciones desfavorables en grado excesivo;
• las distintas fases del proceso deberán ser supervisadas por personal técnico competente;
• la superficie de las conchas deberá lavarse hasta quedar libre de lodo, y se eliminarán todos los organismos blandos adheridos a ellas. Lo propio deberá hacerse con los duros, aunque evitando que un lavado demasiado enérgico astille los bordes de las conchas. El lavado deberá realizarse utilizando agua (de mar) limpia a presión.
• los moluscos bivalvos que hayan formado aglomeraciones deberán separarse y ser privados del biso cuando sea necesario. Los equipos empleados estarán proyectados y ajustados para reducir al mínimo el riesgo de dañar las conchas.
7.6.4 Envasado
Véanse también las secciones: 3.2, 3.3, 3.4 y 3.5
Posibles peligros: |
Proliferación microbiológica o contaminación física subsiguientes |
Posibles defectos: |
Etiquetado incorrecto, presencia de moluscos bivalvos dañados o muertos, presencia de contaminación física, tales como el fango |
Orientación técnica: |
|
• Antes de envasar los moluscos bivalvos deberá someterse éstos a una inspección visual. No se aceptarán para el consumo humano moluscos bivalvos muertos, con la concha rota, con tierra adherida o que por otros motivos no resulten íntegros;
• el material de envasado deberá ser apropiado para el producto que haya de contener y para las condiciones de almacenamiento previstas, y no ha de transmitir al producto sustancias, olores o gustos nocivos u objetables. Dicho material deberá ser satisfactorio y conferir una protección apropiada para que el producto no sufra daños ni se contamine;
• el material de envasado no deberá dar lugar a contaminación, y estar bien escurrido;
• las etiquetas deberán estar impresas con claridad y ajustarse a la legislación sobre etiquetado del país donde se comercialice el producto. El material de envasado podrá emplearse para ofrecer indicaciones de cómo deberán conservarse los moluscos bivalvos desde el momento de su compra al por menor. Se recomienda indicar la fecha de envasado.
• todo el material que se emplee para el envasado deberá almacenarse en condiciones higiénicas y limpias. Los recipientes no deberán haber sido utilizados para ningún fin que pueda dar lugar a contaminación del producto. El material de envasado deberá inspeccionarse inmediatamente antes del uso a fin de tener la seguridad de que se encuentre en buen estado y, de ser necesario, poder eliminarlo o bien limpiarlo y/o desinfectarlo. Cuando se lave, deberá escurrirse bien antes del llenado. En la zona de envasado o llenado sólo deberá almacenarse el material de envasado necesario para uso inmediato;
7.6.5 Almacenamiento
Posibles peligros: |
Proliferación microbiológica |
Posibles defectos: |
Daños físicos |
Orientación técnica: |
|
• el producto final deberá almacenarse en condiciones tales que excluyan su contaminación y/o la proliferación de microorganismos. El material de envasado del producto final no deberá estar en contacto directo con el suelo, sino que deberá colocarse sobre una superficie limpia y elevada;
• los períodos de almacenamiento deberán ser lo más cortos posible;
• una vez que los moluscos bivalvos vivos se han envasado y han salido del centro de distribución no se deben volver a sumergir o rociar con agua, salvo en el caso de venta al por menor en el centro de distribución.
7.6.6 Distribución
Véase también la sección 3.6
Posibles peligros: |
Improbables |
Posibles defectos: |
Daños físicos |
Orientación técnica: |
|
• el producto se deberá expedir siguiendo el orden de numeración de los lotes;
• los moluscos bivalvos destinados al consumo humano deberán salir del centro de distribución únicamente en envases cerrados;
• Los medios de transporte deberán ser tales que proporcionen suficiente protección a los moluscos bivalvos contra posibles daños de golpes a las conchas. No se transportarán los moluscos bivalvos junto con otros productos que podrían contaminarlos;
7.7 TRATAMIENTO DESPUÉS DE LA RECOLECCIÓN
Véanse también las secciones 3.2, 3.3, 3.4 y 3.5.
Los moluscos bivalvos tratados después de la recolección son productos preparados a partir de moluscos bivalvos que han recibido un tratamiento después de su recogida, con objeto de eliminar, reducir o limitar la presencia en el producto de ciertos organismos especificados, reducirla o limitarla a niveles que resulten satisfactorios para el organismo oficial competente. La finalidad del tratamiento posterior a la recolección consiste en mantener las cualidades sensoriales de un molusco bivalvo vivo. Al igual que todos los moluscos bivalvos crudos, los tratados después de la recolección deben cumplir todos los criterios microbiológicos relacionados con los controles tradicionales de las aguas de cría destinados a prevenir la contaminación fecal y la consiguiente introducción de patógenos entéricos, así como de toxinas y otros contaminantes. Sin embargo, estos controles tradicionales no tienen por objeto verificar la presencia de patógenos que son independientes de la contaminación fecal. Estos tratamientos pueden incluir la aplicación de calor moderado, presión hidrostática (p. ej. 60 Klb/6 min.), irradiación, y la congelación rápida individual.
Posibles peligros: Que no se consiga eliminar o reducir la contaminación microbiológica por los organismos en cuestión
Posibles defectos: Coagulación de la carne, textura defectuosa de la misma, penetración del medio hidrostático en la carne.
Orientación técnica:
• Todo tratamiento que tenga por objeto eliminar o reducir la presencia de patógenos debe ser objeto de una completa validación científica y garantizar la eficacia del proceso.
• Los tratamientos de control (calor, presión, etc.) deben vigilarse atentamente para garantizar que la textura de la carne del producto no sufra cambios que la hagan inaceptable para el consumidor.
Los parámetros de tratamiento establecidos para reducir o eliminar la presencia de patógenos deben ser aprobados por el órgano oficial competente.)
En esta sección se regula únicamente el tratamiento térmico/desconchado térmico de los moluscos bivalvos propio de este Código de Prácticas de Higiene.
La mayoría de los requisitos relativos a la recepción de moluscos bivalvos (acondicionamiento, almacenamiento, lavado/separación/eliminación del biso) clasificación, envasado, almacenamiento y distribución se aplicarán también a los moluscos bivalvos destinados a tratamiento térmico o desconchado térmico.
El estrés y excesivos golpes a los moluscos bivalvos que han de ser sometidos a tratamiento térmico son algo menos críticos que en el caso de los moluscos bivalvos destinados a la distribución.
7.7.1 Tratamiento térmico para fines de purificación
Véanse también las secciones 3.2, 3.3, 3.4 y 3.5
Posibles peligros: |
Proliferación microbiológica |
Posibles defectos: |
Improbables |
Orientación técnica: |
|
En determinadas circunstancias es posible aplicar un tratamiento térmico, en lugar de los procedimientos de reinstalación/purificación, para eliminar la contaminación microbiológica. Este tratamiento puede consistir en un proceso de esterilización o de pasterización. Es importante el control del tiempo/temperatura (F >= 15), así como la presión cuando proceda. El tratamiento térmico es muy importante y debe ser aprobado por el organismo oficial competente. El establecimiento debe efectuar con frecuencia sus propios controles para asegurar que el tratamiento térmico sea satisfactorio.
Es también importante la documentación de los flotes de moluscos bivalvos. Los moluscos contaminados no deberán entrar en contacto ni mezclarse con los que satisfacen la especificación para el producto final.
• Los moluscos bivalvos deben proceder de las zonas de cría designados aceptables por el organismo oficial competente.
• Los moluscos bivalvos que han de ser sometidos a tratamiento térmico no deberán superar las concentraciones de sustancias químicas o biotoxinas consideradas aceptables.
• todo establecimiento que purifique moluscos bivalvos mediante tratamiento térmico deberá elaborar un programa de tratamiento térmico que resulte aceptable para el organismo oficial y en el que se tengan en cuenta factores fundamentales como la especie y el tamaño del moluscos bivalvos, el tiempo de exposición al calor, la temperatura interna del molusco, el tipo de tratamiento térmico empleado, la proporción de agua/vapor que se aplica al molusco, la naturaleza del equipo térmico empleado, los dispositivos de medición y su calibración, las operaciones de enfriado después del calentamiento, la limpieza y desinfección del equipo utilizado para el tratamiento térmico;
• El proceso de tratamiento térmico debe estar aprobado por el organismo oficial competente.
• todos los moluscos bivalvos se lavarán con agua potable o agua de mar limpia a presión; antes del tratamiento térmico se eliminarán los moluscos dañados o muertos;
• Los moluscos bivalvos contaminados no deberán entrar en contacto con moluscos bivalvos que satisfacen las especificaciones para el producto final.
• Después del tratamiento térmico, los moluscos bivalvos deben satisfacer las especificaciones para el producto final establecidas en la Norma del Codex.
7.7.2 Desconchado térmico de moluscos bivalvos seguido de envasado
El desconchado térmico es un método para eliminar las conchas de los moluscos.
Véanse también las Secciones 3.2, 3.3, 3.4 y 3.5
Posibles peligros: |
Contaminación física |
Posibles defectos: |
Improbables |
Orientación técnica: |
|
• los moluscos bivalvos deben proceder de zonas de cría aprobadas y/o haber sido sometidos a reinstalación en una zona aprobada para tal fin, o a un proceso de purificación en un centro o tanque de purificación aprobado. Cada establecimiento que aplica este procedimiento debe elaborar un programa de desconchado térmico considerado aceptable por el organismo oficial y en el que se tengan en cuenta factores críticos como la especie y el tamaño del moluscos bivalvos, el tiempo de exposición al calor, la temperatura interna del molusco, el tipo de tratamiento térmico, la proporción de agua/vapor que se aplica al molusco, la naturaleza del equipo térmico empleado, los dispositivos de medición y su calibración, las operaciones de enfriado después del calentamiento, la limpieza y desinfección del equipo utilizado para el tratamiento térmico;
• todos los moluscos bivalvos se lavarán con agua potable o agua de mar limpia a presión; antes del tratamiento térmico se eliminarán los moluscos dañados o muertos;
• Antes de someter al desconchado térmico, deberán inspeccionarse los moluscos bivalvos para ver si están vivos y no excesivamente dañados.
• Los moluscos bivalvos sometidos a desconchado térmico deberá ser enfriados a una temperatura de 7ºC o menos en el plazo de dos horas del tratamiento térmico (este tiempo incluye el proceso de descascarado). Esta temperatura se deberá mantener durante el transporte, el almacenamiento y la distribución del producto;
• Los moluscos bivalvos sometidos a desconchado térmico deberán envasarse lo antes posible. Antes del envasado se examinará el producto a fin de eliminar materias objetables, por ejemplo trozos de concha;
• Después del desconchado térmico, los moluscos bivalvos deberá satisfacer las especificaciones para el producto final establecidas en la Norma del Codex.
7.8 DOCUMENTACIÓN
• los moluscos bivalvos vivos que se transportan de una zona de cría a un centro de distribución, centro de purificación, zona de reinstalación o establecimiento de elaboración deben ir acompañados de documentación que identifique los lotes de moluscos bivalvos vivos;
• se deberán mantener registros permanentes, legibles y debidamente fechados de los procedimientos de reinstalación y purificación para cada lote. Estos registros se conservarán por lo menos durante dos años;
• Los centros o tanques de purificación y establecimientos de distribución deberán aceptar únicamente lotes de moluscos bivalvos vivos con documentación emitida o aceptada por el organismo oficial competente. Estos documentos deberán contener la siguiente información:
- identidad y firma del recolector;
- fecha de la recolección;
- nombre y cantidad de moluscos bivalvos;
- localización de la zona de cría;
• el centro de distribución o establecimiento deberá mantener registros completos de la zona de recolección y la fecha de recogida, así como la duración de la reinstalación o purificación de cada lote, durante un período establecido por el organismo oficial competente.
7.9 PROCEDIMIENTOS DE IDENTIFICACIÓN Y RECOPILACIÓN DE LOTES
Véase también la Sección 3.7
• cada producto que salga del centro o establecimiento de distribución deberá tener un número de lote fácilmente identificable. Este número de lote incluirá una clave de identificación del centro o establecimiento de distribución, el país de origen y el día y fecha de envasado, a fin de facilitar la recuperación del producto. Los centros de distribución deberán establecer un sistema para el mantenimiento de registros sobre la base de estos números de lotes, a fin de que sea posible seguir el rastro de cada lote de moluscos bivalvos desde la zona de cría hasta el usuario final;
• si se debe recuperar un producto, el resultado del intento de recuperación dependerá de que previamente la dirección del centro de distribución haya tomado ciertas medidas preparatorias;
• algunos aspectos importantes son los siguientes:
- el producto afectado debe ser fácil de identificar por la clave numérica del lote al que pertenece;
- debe ser posible establecer cuál ha sido el destino del producto e identificar a los clientes que lo han adquirido;
- debe resultar claro cuáles son las competencias y responsabilidades respectivas de la dirección y del personal;
- se debe poder disponer de los nombres y números de teléfono del personal, las organizaciones y los clientes afectados.
SECCIÓN 11 - ELABORACIÓN DE PESCADO SALADO
Con miras a reconocer los controles en las distintas fases de elaboración, en esta sección se ofrecen ejemplos de posibles peligros y defectos y se describen directrices tecnológicas que pueden utilizarse para establecer medidas de control y medidas correctivas. Para cada fase concreta, sólo se enumeran los peligros y defectos que podrían introducirse y controlarse en ella. Hay que tener presente que, al preparar un plan de HACCP y/o de PCD, es esencial consultar la Sección 5, en la que se ofrece orientación para la aplicación de los principios de HACCP y de análisis de PCD. Sin embargo, dentro del ámbito de aplicación de este Código de Prácticas, no es posible dar detalles de los límites críticos, la vigilancia, el mantenimiento de registros y la verificación para cada una de las fases, ya que son específicos de los peligros y defectos concretos.
El pescado y los productos pesqueros salados deben estar sanos e íntegros, bien preparados y envasados de manera que estén protegidos contra la contaminación, manteniéndose a la vez atractivos e inocuos para el consumo alimentario. A fin de mantener la calidad del pescado es importante adoptar procedimientos rápidos, cuidadosos y eficientes para su manipulación.
Esta sección no abarca el pescado salado seco (es decir, klippfish) o productos pesqueros salados secos.
11.1 CONSIDERACIONES GENERAL
Véase también la Sección 5 en lo referente a la manipulación general antes de la elaboración y la Figura 11.1 en lo referente a un ejemplo de diagrama de flujo para una cadena de elaboración de pescado salado.
• dependiendo de las especies que han de ser saladas, el pescado deberá
estar completamente desangrado tan pronto como sea posible;
• según proceda, el pescado fresco destinado a ser elaborado como pescado
salado deberá ser inspeccionado para detectar posibles parásitos visibles;
• el pescado congelado no se debe salar antes de que se haya descongelado
completamente y haya sido inspeccionado para determinar su idoneidad.
• podrá utilizarse la congelación, el calentamiento o una combinación
adecuada de contenido de sal y tiempo de almacenamiento como tratamiento para
eliminar parásitos vivos;
• la penetración de la sal dependerá del contenido de grasa, temperatura,
cantidad de sal, composición de la sal, concentración de la salmuera, etc.
11.2 PREPARACIÓN DEL PESCADO PARA LA SALAZÓN
11.2.1 Seccionado, lavado y escurrimiento (fase de elaboración 7)
Posibles peligros: |
Parásitos, contaminación microbiológica, química y física |
Posibles defectos: |
Parásitos, descomposición |
Orientación técnica: |
|
• la cadena de seccionado estará organizada en forma continua y secuencial para permitir un flujo uniforme, sin interrupciones ni embotellamientos.
• el pescado deberá seccionarse con un corte hecho paralelamente a la espina dorsal desde la cabeza hasta la cola, y de tal manera que se impida la formación de bordes desiguales y mellados o una pérdida de recuperación. Si ha de eliminarse la espina dorsal, el corte deberá ser tan profundo como para dejar libre la parte restante de la espina dorsal (vértebra caudal). Es importante que la espina se corte en lugar de arrancarse de la carne;
• el pescado se seccionará con pericia de modo que se eliminen los coágulos y la sangre del cuello;
• inmediatamente después del seccionado, el pescado se lavará en abundante agua potable o agua de mar limpia corriente para eliminar toda la sangre;
• deberán eliminarse todas las impurezas, la sangre y las astillas;
• deberán eliminarse los parásitos visibles;
• si se necesita sacar la membrana negra, esto se hará después de haber seccionado el pescado.
11.2.2 Fileteado, desuello y desbarbado (fase de elaboración 8)
Véase la Sección 8.1.6.
11.2.3 Rodajas de pescado (Fase de elaboración 9)
Véase la Sección 8.1.1 – 8.1.5.
11.2.4 Descabezado y eviscerado (Fase de elaboración 10)
Posibles peligros: |
Parásitos, contaminación microbiológica, química y física, histamina |
Posibles defectos: |
Restos de vísceras (cebo) e intestinos distintos de la hueva o la lecha, descomposición |
Orientación técnica: |
|
Véase la Sección 11.2.1, 2do punto grueso;
• después de descabezar y eviscerar el pescado, deberá ser inspeccionado para eliminar partes de intestino restantes;
• después de descabezar y eviscerar el pescado, deberá ser lavado a fondo para eliminar sangre, partes de intestino restantes y escamas, si procede;
• según el modelo de circulación de los productos utilizado en la embarcación o la establecimiento de elaboración, y siempre que se haya establecido un límite crítico prescrito para la duración de la operación y el régimen de temperaturas con objeto de controlar la histamina o un defecto, el pescado eviscerado se escurrirá y se cubrirá totalmente con hielo o se refrigerará de manera apropiada en recipientes limpios, y se almacenará en zonas especialmente designadas e idóneas del establecimiento de elaboración;
11.2.5 Eviscerado desde las agallas (Fase de elaboración 11)
Posibles peligros: |
Parásitos, contaminación microbiológica, química y física, histamina |
Posibles defectos: |
Contenido de vísceras restantes (cebo), descomposición |
Orientación técnica: |
|
Véase la sección 11.2.1, 2do punto grueso;
• después del eviscerado desde las agallas, el pescado deberá ser inspeccionado para comprobar que la operación ha sido correcta;
• todo pescado no eviscerado correctamente deberá separarse y utilizarse para otros fines;
• después del eviscerado desde las agallas, el pescado deberá ser lavado a fondo para eliminar la sangre, partes de intestino restantes, corazón, etc. y escamas si procede;
• según el modelo de circulación de los productos utilizado en la embarcación o la establecimiento de elaboración, y siempre que se haya establecido un límite crítico prescrito para la duración de la operación y el régimen de temperaturas con objeto de controlar la histamina o un defecto, el pescado eviscerado se escurrirá y se cubrirá totalmente con hielo o se refrigerará de manera apropiada en recipientes limpios, y se almacenará en zonas especialmente designadas e idóneas del establecimiento de elaboración;
11.3 MANIPULACIÓN DE LA SAL Y REQUISITOS RELATIVOS A LA SAL (FASE DE ELABORACIÓN 12)
11.3.1 Manipulación
Posibles peligros: |
Contaminación biológica, química y física |
Posibles defectos: |
Contaminación biológica, química y física |
Orientación técnica: |
|
• la sal que se empleará para salar el pescado deberá transportarse y almacenarse en seco y ser cubierta higiénicamente en bidones, en depósitos, bodegas, recipientes o bolsas de plástico especiales;
• a efectos de reducir al mínimo las infecciones en el pescado salado, se evitará volver a utilizar la sal.
11.3.2 Requisitos relativos a la sal
Posibles peligros: |
Contaminación biológica, química y física |
Posibles defectos: |
Contaminación biológica, química y física, composición incorrecta |
Orientación técnica: |
|
• la sal que se utilice en la salazón del pescado deberá poseer una composición apropiada para el producto;
• la composición de la sal difiere según su origen. La sal gema y la sal solar de origen marino contiene varias otras sales, tales como sulfato de calcio, sulfato de magnesio y cloruro como impurezas. La sal elaborada al vacío y refinada es prácticamente cloruro sódico puro;
• para salar en seco el pescado graso se necesita una sal relativamente pura, pero en algunos productos la presencia de pequeñas cantidades de sales de calcio da un producto de aspecto algo superior. Sin embargo, un exceso de calcio puede reducir la tasa de penetración de la sal hasta el punto que puede dar lugar a la putrefacción del producto;
• la presencia de sales de magnesio en concentraciones demasiado elevadas da lugar a sabores agrios desagradables y puede echar a perder el producto durante la salazón;
• la sal derivada de fuentes marinas puede contener bacterias halófilas y moho que continúan vivas en la sal y en el pescado salado en seco, y contribuir a su deterioro;
• la sal utilizada en el pescado salado deberá ser inspeccionada para asegurar que sea limpia, no haya sido utilizada anteriormente, esté exenta de materias y cristales extraños, no muestre signos visibles de contaminación con suciedad, aceite, agua de sentina u otras materias extrañas;
• El tamaño de los granos de sal utilizados deberá ser objeto de un atento examen. El uso de gránulos de sal muy finos puede dar lugar a la formación de grumos, lo cual no es conveniente para asegurar la distribución uniforme de la sal en el pescado. El uso de gránulos de sal muy gruesa puede producir daños a la carne del pescado durante el salado y reducir la tasa de maduración;
• la sal de cristales pequeños deberá utilizarse para el salado en seco de pescado graso y la sal de cristales grandes para el pescado magro;
• La sal deberá satisfacer los requisitos siguientes:
- contenido de hierro que no supere 10 mg/kg;
- contenido de cobre que no supere 0,1 mg/kg;
- estar exenta de microorganismos que perjudiquen la calidad de los productos finales.
• La sal utilizada para el pescado salado de la familia de los gádidos deberá satisfacer los requisitos siguientes:
- se han considerado satisfactorios niveles de sales de calcio comprendidos entre 0,15 por ciento y 0,35 por ciento;
- si hay una presencia de sales de magnesio, su concentración no debe ser superior a 0,15 por ciento;
- si la sal no está exenta de microorganismos, se retardará la proliferación ulterior de microorganismos si el proceso y los productos se mantienen a temperatura baja;
• La Norma del Codex para la Sal de Calidad Alimentaria (Codex Stan. 150-1985, Rev. 1-1997, Enmendada. 1-1999) se aplica a la sal utilizada como ingrediente de alimentos, tanto para venta directa al consumidor como para fabricación de alimentos.
11.4 SALAZÓN Y MADURACIÓN
El pescado salado deberá ser madurado en sal, sano y saludable. El pescado deberá estar exento de residuos de vísceras, hígado y otras entrañas.
La salazón del pescado ya sea por salmuerado, salazón en húmedo, salazón en seco o escabechado deberá realizarse conociendo cabalmente los efectos que tendrán estos procedimientos en la calidad del producto final, y en rigurosas condiciones higiénicas.
Dos condiciones particulares que pueden perjudicar a la calidad del pescado salado son la presencia de carne enrojecida y carne parda. Ambos defectos pueden combatirse manteniendo a una temperatura inferior a 8ºC. La sal derivada de fuentes marinas puede contener bacterias halófilas, que continúan viviendo en la sal y en el pescado salado. Para reducir al mínimo las infecciones del pescado salado se deberá eliminar del establecimiento la sal ya utilizadas anteriormente y/o contaminada.
Otra condición que puede perjudicar a la calidad del pescado salado es la decoloración parda (amarilla), debida a menudo a la rancidez causada por catalizadores metálicos presentes en la sal. La calidad de la sal es importante, por lo que debería mantenerse la temperatura baja durante el proceso y evitarse la luz y el oxígeno.
11.4.1 Salmuerado (Fase de elaboración 13)
Posibles peligros: |
Patógenos microbiológicos, parásitos, contaminación química y física, histaminas, composición incorrecta de la salmuera |
Posibles defectos: |
Parásitos, contaminación microbiológica, química y física, descomposición, histamina |
Orientación técnica: |
|
• deberá utilizarse solamente salmuera recién estabilizada para las operaciones de salazón; la calidad del agua es importante, por lo que debería utilizarse agua potable para la preparación de la salmuera;
• la relación de salmuera con respecto al pescado y la concentración de la salmuera deberán ajustarse al producto deseado; es importante controlar el tiempo y la temperatura (<4°C) si la concentración de la salmuera es inferior a la saturación;
• deberá comprobarse periódicamente la concentración de la salmuera y ajustar toda concentración incorrecta antes de su uso;
11.4.2 Inyección de salmuera (Fase de elaboración 14)
Posibles peligros: |
Patógenos microbiológicos, parásitos, contaminación química y física, fragmentos de agua de inyección, histamina, composición incorrecta de salmuera |
Posibles defectos: |
Parásitos, contaminación biológica, química y física, descomposición, histamina |
Orientación técnica: |
|
• los instrumentos utilizados para la inyección de salmuera deberán limpiarse y desinfectarse a intervalos regulares;
• las agujas de los instrumentos deberán inspeccionarse diariamente para comprobar posibles roturas de la punta, bloqueos y torceduras de las agujas;
• los instrumentos de inyección de salmuera deberán ser manejados por personal capacitado solamente;
11.4.3 Salazón en húmedo (Fase de elaboración 15)
Posibles peligros: |
Patógenos microbiológicos, parásitos, contaminación química y física, histamina |
Posibles defectos: |
Parásitos, contaminación biológica, química y física, descomposición , histamina |
Orientación técnica: |
|
• el pescado destinado la salazón en húmedo deberá salarse y disponerse cuidadosamente en los recipientes de curado, de forma que se reduzcan al mínimo los espacios vacíos entre el pescado;
• se controlará cuidadosamente la cantidad de sal, así como el tiempo y la temperatura, a fin de obtener el producto deseado;
• al salar el pescado, se controlará periódicamente la concentración de sal en la salmuera mediante un salinómetro conforme a las especificaciones;
• después de haberlo salado el pescado podrá ser apilado. Esta operación no deberá efectuarse antes de haber obtenido un equilibrio adecuado de sal/agua. Si el pescado se apila se deberán añadir cantidades adecuadas de sal, que se distribuirá uniformemente sobre toda la superficie del pescado;
• el pescado salado deberá almacenarse o mantenerse durante un período suficientemente largo a temperaturas controladas, a fin de asegurar un curado apropiado e impedir que el producto se deteriore.
11.4.4 Salado en seco (Fase de elaboración 16)
Posibles peligros: |
Patógenos microbiológicos, parásitos, contaminación química y física, histamina |
Posibles defectos: |
Parásitos, contaminación biológica, química y física, descomposición, histamina |
Orientación técnica: |
|
• el pescado destinado la salazón en seco deberá disponerse cuidadosamente, de forma que se reduzcan al mínimo los espacios vacíos entre el pescado y el escurrimiento sea suficiente;
• las pilas de pescado no deberán disponerse directamente a contacto con el suelo o indirectamente a contacto con las paredes;
• se controlará cuidadosamente la cantidad de sal, así como el tiempo y la temperatura, a fin de obtener el producto deseado. Es importante que la cantidad de sal sea suficiente para una buena calidad del producto;
• periódicamente se deberán volver a formar las pilas de pescado poniendo en la base el que estaba en la parte superior, y añadiendo más sal a fin de que haya sal suficiente para completar el curado;
• si las nuevas pilas se forman sobre bandejas, éstas deberán estar limpias;
• el pescado no deberá estar expuesto a temperaturas de congelación durante el proceso de salazón;
• el pescado salado de las familias Scrombridae y Clupeidae deberá almacenarse o mantenerse a temperaturas inferiores a 9ºC para evitar la posible formación de escombrotoxina/histamina;
11.4.5 Escabechado (Fase de elaboración 17)
Posibles peligros: |
Patógenos microbiológicos, parásitos, contaminación química y física, histamina |
Posibles defectos: |
Parásitos, contaminación biológica, química y física, descomposición, histamina |
Orientación técnica: |
|
• la cantidad de sal dependerá de la calidad de pescado graso (contenido de grasa). La sal, el azúcar y las especias se pesarán o medirán y se distribuirán de manera uniforme;
• durante el escabechado, todo el pescado debe quedar perfectamente sumergido en el escabeche resultante;
• se dejará que el pescado se asiente en los recipientes, y luego se añadirá sal o escabeche antes de cerrarlos;
• el pescado graso curado se conservará en salmuera o escabeche;
• el pescado graso deberá estar siempre cubierto de escabeche durante el curado;
• El escabechado se utiliza principalmente para pescados grasos. En ciertas condiciones se podrá recurrir a la salazón en seco para peces grasos de tamaño reducido, como la anchoa y arenques pequeños.
11.4.6 Maduración (Fase de elaboración 18)
Posibles peligros: |
Patógenos microbiológicos, parásitos, contaminación química y física, histamina |
Posibles defectos: |
Parásitos, contaminación biológica, química y física, descomposición, histamina, rancidez y decoloración de la carne o la superficie |
Orientación técnica: |
|
• el tiempo de maduración depende del pescado (especie, tamaño y calidad), de la temperatura, y de la cantidad de sal que absorben los tejidos del pescado;
• el pescado salado en húmedo de la familia de los gádidos se considera maduro después de 10 a 12 días en la salmuera y una fase de apilamiento de 7 a 10 días, y para el pescado salado en seco después de 20 a 28 días, incluido por lo menos un reapilamiento, con temperaturas entre 5ºC a 8ºC;
• el pescado graso, como el arenque, puede mantenerse en una gama de temperatura de 5ºC a 10ºC durante el período de maduración. La duración de este período variará en semanas e incluso en varios meses dependiendo de los productos específicos. Si los recipientes se mantienen a temperaturas inferiores aumentará el tiempo de maduración;
• en el caso del pescado de las familias Clupeidae y Scombridae la primera parte del período de curado debe desarrollarse a temperaturas comprendidas entre 0ºC y 5ºC, a fin de impedir que se desarrolle histamina.
• al salar pescado de las familias Scombridae y Clupeidae, deberán efectuarse comprobaciones periódicas del contenido de histamina y el producto final;
11.5 CLASIFICACIÓN, ENVASADO, ENVOLTURA Y ETIQUETADO
Véanse también las secciones 6.4.4 y 6.5.
11.5.1 Selección (Fase de elaboración 19)
Posibles peligros: |
Improbables |
Posibles defectos: |
Selección incorrecta (calidad, peso, tamaño, especies, etc.) |
Orientación técnica: |
|
• el pescado salado debe clasificarse por especie, tamaño y categoría de calidad comercial para el mercado pertinente;
• antes de la clasificación se eliminará del pescado la sal suelta, y se añadirá nueva sal previamente al envasado.
11.5.2 Pesaje, envoltura y envasado (Fase de elaboración 20)
Posibles peligros: |
Patógenos microbiológicos, biotoxinas, contaminación química y física |
Posibles defectos: |
Deshidratación subsiguiente, descomposición |
Orientación técnica: |
|
• el material de envasado debe estar limpio e íntegro y ser duradero, suficiente para el uso previsto y de calidad alimentaria;
• los barriles en los que se comercialicen los pescados grasos deberán estar limpios, íntegros y en buenas condiciones higiénicas.
• la operación de envasado debe realizarse de manera que se reduzca al mínimo el riesgo de contaminación y descomposición;
• el etiquetado y el peso de los productos deben ajustarse a las normas correspondientes;
11.5.3 Etiquetado (Fase de elaboración 21)
Véase en la Sección 8.2.3 y 8.5.
11.6 ALMACENAMIENTO EN FRÍO (FASE DE ELABORACIÓN 22)
Posibles peligros: |
Patógenos microbiológicos, contaminación química y física, histamina |
Posibles defectos: |
Contaminación biológica, química y física, descomposición, histamina, formación de carne enrojecida y parda |
Orientación técnica: |
|
• el pescado salado maduro debe almacenarse en frío.
• la temperatura de almacenamiento en refrigerador deberá mantenerse entre 1°C y 4°C;
• a intervalos regulares se controlarán y registrarán la temperatura y el tiempo de almacenamiento;
• los productos deberán manipularse con cuidado, evitándose formar pilas demasiado altas.
11.7 ENVASADO, ETIQUETADO E INGREDIENTES (FASES DE ELABORACIÓN 23, 24,
25 Y 26)
Véase la Sección 8.5.
SECCIóN 12 - ELABORACIóN DE PESCADO AHUMADO
Con miras a reconocer los controles en las distintas fases de elaboración, en esta sección se ofrecen ejemplos de posibles peligros y defectos y se describen directrices tecnológicas que pueden utilizarse para establecer medidas de control y medidas correctivas. Para cada fase concreta, sólo se enumeran los peligros y defectos que podrían introducirse y controlarse en ella. Hay que tener presente que, al preparar un plan de HACCP y/o de PCD, es esencial consultar la Sección 5, en la que se ofrece orientación para la aplicación de los principios de HACCP y de análisis de PCD. Sin embargo, dentro del ámbito de aplicación de este Código de Prácticas, no es posible dar detalles de los límites críticos, la vigilancia, el mantenimiento de registros y la verificación para cada una de las fases, ya que son específicos de los peligros y defectos concretos.
El ahumado es un método de conservación del pescado con una larga tradición. Por ello en el curso del tiempo se ha adquirido experiencia con respecto a los posibles peligros.
Sin embargo, en las técnicas modernas para ahumar los productos y conservarlos refrigerados los sistemas tradicionales para frenar el desarrollo de las bacterias, se han sustituido fundamentalmente por la refrigeración, con la prolongación consiguiente del tiempo de conservación.
Como resultado de ello, los conocimientos tradicionales sobre el modo de obtener productos inocuos ya no son suficientes, sino que han de ampliarse con nuevos conocimientos.
[Está todavía por examinar la cuestión de si el uso de humo líquido es un proceso al que se aplica este Código o ha de equipararse al uso de sustancias aromatizantes.]
No obstante, se conocen los posibles peligros y defectos de los diferentes tipos de materias primas utilizadas para la producción de pescado ahumado.
En general, se aplica el programa previo descrito en la Sección 3 así como las consideraciones generales para la manipulación de pescado fresco expuestas en la Sección 4, y la descripción del sistema de HACCP y de análisis de PCD en la Sección 5.
Las recomendaciones formuladas para la producción de productos pesqueros frescos en la Sección 6 son válidas para la preparación de pescado utilizado como materia prima para la producción de pescado ahumado. Si se utiliza como materia prima de un producto ahumado pescado fresco perteneciente a una especie susceptible de hospedar parásitos viables [y peligrosos] y si ese pescado fresco no se trata durante las fases posteriores de elaboración de manera que se eliminen los parásitos, deberá congelarse [al menos durante 24 horas a –20ºC] como fase de la preparación del pescado. Esto puede resultar necesario, por ejemplo, cuando se utiliza como materia prima para producir salmón ahumado en frío salmón capturado en ciertas aguas, si no se congela el salmón ahumado antes de la venta.
El pescado ahumado en frío deberá cumplir los requisitos que se estipulan en la Norma del Codex para el Pescado Ahumado en Frío Preenvasado.1
En este capítulo se tratarán las cuestiones relativas a las características específicas de los productos ahumados y la manipulación de esos productos.
Cuando en este Código no se describan las condiciones de elaboración, envasado o almacenamiento, la persona encargada de las operaciones deberá esforzarse por comprobar científicamente la inocuidad de las condiciones concretas de elaboración, envasado o almacenamiento del producto con el fin de evitar futuros peligros para el consumidor.
12.1 SALAZÓN PREVIA (FASE DE ELABORACIÓN 1)
Posibles peligros: |
Contaminación microbiológica, química y física, proliferación microbiológica, desarrollo bioquímico |
Posibles defectos: |
Descomposición, contaminación física |
Orientación técnica: |
|
Para que el pescado destinado al ahumado en caliente adquiera sabor, suele someterse a salazón previa durante un breve período (de 0 a 2 horas) mediante flotación en una salmuera poco concentrada.
Para que el pescado destinado al ahumado en frío adquiera sabor, suele someterse a salazón en seco o a una inyección de salmuera medianamente concentrada. El pescado salado se deja durante 24 horas en lugar refrigerado para que alcance un equilibrio.
En el pescado de especies susceptibles, puede producirse una formación de histamina en el pescado, si se deja a una temperatura demasiado alta durante un período de tiempo prolongado.
• cada día de producción se preparará una nueva salmuera con sal de calidad alimentaria;
• deberá vigilarse el contenido de sal en la salmuera;
• para el pescado destinado al ahumado en frío el contenido de sal en el pescado deberá ser superior a [3%][3,5%] de sal en la fase acuosa para evitar la formación de Clostridium botulinum;
• la salmuera se mantendrá refrigerada y se vigilará su temperatura, especialmente si se reutiliza para la inyección;
• si se reutiliza la salmuera, se introducirá una fase de descontaminación;
• el flujo de los productos se mantendrá de manera que se evite una acumulación excesiva.
12.2 AHUMADO (FASES DE ELABORACIÓN 2 Y 3)
Posibles peligros: |
Contaminación microbiológica, química y física, proliferación microbiológica, desarrollo bioquímico |
Posibles defectos: |
Descomposición, contaminación física |
Orientación técnica: |
|
El proceso de ahumado suele comenzar con una fase de secado. Esta fase deberá ser breve, ya que la exposición prolongada a la temperatura ambiente puede dar lugar a proliferación microbiológica indeseada y a formación de histamina en especies susceptibles.
En el proceso de ahumado en caliente la temperatura en el centro del producto alcanzará normalmente [63°C][72°C] durante una ½ hora. Deberán regularse el tiempo y la temperatura para asegurar que la coagulación térmica de la carne en la espina dorsal sea completa.
En el proceso de ahumado en frío la temperatura de los productos deberá ser inferior a la temperatura de coagulación del pescado, normalmente inferior a 30ºC, pero puede variar entre 27°C y 38°C.
Para evitar la contaminación cruzada con polvo de madera y esporas de mohos, el humo deberá generarse en una sala aparte. Cuando los generadores de humo formen parte de las unidades, se tendrá especial cuidado para que la sala de ahumado no se contamine con virutas de madera y humo emitido por los generadores.
Para generar humo sólo se utilizará madera que no se haya tratado con sustancias químicas como pintura o medios de impregnación.
• la madera para generar humo no deberá haber sido tratada con sustancias químicas;
• la madera se almacenará en un lugar seco y separado de las salas de producción;
• se evitará la contaminación cruzada de los productos con la madera colocando el generador de humo en una sala separada de las salas de producción;
• el tiempo empleado para secar el pescado antes de ahumarlo será lo más breve posible;
• se vigilarán el tiempo y la temperatura del proceso de ahumado.
12.3 FILETEADO DE PRODUCTOS AHUMADOS EN FRÍO (FASES DE ELABORACIÓN 5 Y 6)
Posibles peligros: |
Contaminación microbiológica cruzada, proliferación microbiológica |
Posibles defectos: |
Improbables |
Orientación técnica: |
|
La mayor parte de los productos pesqueros ahumados se venden envasados en forma de filetes de diferentes tamaños o como filetes enteros. Antes del rebanado, los filetes ahumados pueden congelarse a unos –5ºC para estabilizar el pescado que ha de cortarse en filetes.
El proceso de fileteado y el transporte de las cintas transportadoras son fundamentales para la condición higiénica del producto final.
Deberán adoptarse medidas especiales para controlar la presencia de Listeria monocytogenes. Habrá de evitarse la acumulación excesiva y proliferación de Listeria monocytogenes manteniendo las máquinas de rebanado y las cintas transportadoras limpias y evitar también cualesquiera posibilidades de proliferación bacteriana.
• el flujo de los productos se mantendrá de manera que se evite su acumulación excesiva a lo largo de la cadena de elaboración;
• mantener las máquinas rebanadoras y las cintas transportadoras limpias mediante frecuente y planificada limpieza durante el proceso.
12.4 REFRIGERACIÓN Y/O CONGELACIÓN (FASES DE ELABORACIÓN 4 Y 9)
Posibles peligros: |
Contaminación microbiológica, proliferación microbiológica |
Posibles defectos: |
Descomposición, contaminación física |
Orientación técnica: |
|
El enfriamiento después del ahumado (fase de elaboración 4) es importante y habrá de realizarse con cuidado.
El enfriamiento después del envasado (fase de elaboración 9) es igualmente importante.
• los productos ahumados en caliente se enfriarán en forma apropiada [, es decir, se enfriarán a una temperatura inferior a 10ºC en un plazo de dos horas e inferior a 3ºC en un plazo de seis horas];
• los productos ahumados en frío se enfriarán en forma apropiada [, es decir, se enfriarán a una temperatura comprendida entre 0ºC y 2ºC en un plazo de dos horas].
12.5 ENVASADO DE PRODUCTOS AHUMADOS EN CALIENTE (FASE DE
ELABORACIÓN 7)
Posibles peligros: |
Contaminación microbiológica, química y física, proliferación microbiológica, dilución de conservantes procedentes del humo en el agua de condensación |
Posibles defectos: |
Contaminación física |
Orientación técnica: |
|
El pescado ahumado en caliente se comercializa en muchas formas, pero principalmente en cajas o preenvasado en bolsas de plástico, de ser posible al vacío o en atmósfera modificada (EAM).
El pescado ahumado en frío se comercializa en su mayor parte en bolsas de plástico preenvasadas al vacío o en forma de filetes recién cortados para venta directa al consumidor.
Si una vez enfriados los productos se envasan en una sala a temperatura ambiente, puede producirse una condensación en la superficie de los productos ahumados que da lugar a la dilución de los conservantes depositados por el proceso de ahumado.
• se evitará la condensación de agua en la superficie del producto ahumado;
• el flujo de los productos se mantendrá de manera que se evite su acumulación excesiva a lo largo de la cadena de elaboración;
• el material de envasado deberá estar limpio e íntegro y ser duradero, suficiente para el uso previsto y de calidad alimentaria.
12.6 ETIQUETADO (FASE DE ELABORACIÓN 8)
Véase la sección 8.2.3 “Etiquetado”.
Posibles peligros: |
Improbables |
Posibles defectos: |
Etiquetado incorrecto |
Orientación técnica: |
|
Los productos ahumados tanto en caliente como en frío pueden producirse a partir de pescado de disponibilidad estacional así como a lo largo de todo el año para otras especies de pescado.
Los productos finales pueden mantenerse almacenados durante un período en forma de productos congelados, y descongelarlos luego para venderlos como productos refrigerados.
En la etiqueta debe quedar claro que los productos se han almacenado congelados y se han descongelado antes de la venta.
• en la etiqueta deberá indicarse claramente si el producto se ha conservado congelado en el almacén y se ha procedido después a descongelarlo antes de la venta.
12.7 ALMACENAMIENTO, DISTRIBUCIÓN Y VENTA AL POR MENOR (FASES DE ELABORACIÓN 10, 11 y 12)
Posibles peligros: |
Proliferación microbiológica |
Posibles defectos: |
Pérdida de características de calidad del producto |
Orientación técnica: |
|
Al determinar la temperatura de almacenamiento y la duración en almacén de los productos ahumados tanto en frío como en caliente deberá tenerse en cuenta el riesgo de proliferación microbiológica durante el almacenamiento en condiciones refrigeradas, en particular la proliferación de Listeria monocytogenes en los productos ahumados en frío, pero también en los filetes sin piel ahumados en caliente dispuestos en bolsas de plástico al vacío.
12.8 DESCONGELACIÓN (FASES DE ELABORACIÓN 13 Y 14)
Posibles peligros: |
Proliferación microbiológica, desarrollo bioquímico y contaminación microbiológica |
Posibles defectos: |
Descomposición |
Orientación técnica: |
|
Durante el proceso de descongelación se seguirán las recomendaciones pertinentes que figuran en la Sección 8.1.4.
SECCIÓN 13 - ELABORACIÓN DE LANGOSTAS Y CANGREJOS
Con miras a reconocer los controles en las distintas fases de elaboración, en esta sección se ofrecen ejemplos de posibles peligros y defectos y se describen directrices tecnológicas que pueden utilizarse para establecer medidas de control y medidas correctivas. Para cada fase concreta, sólo se enumeran los peligros y defectos que podrían introducirse y controlarse en ella. Hay que tener presente que, al preparar un plan de HACCP y/o de PCD, es esencial consultar la Sección 5, en la que se ofrece orientación para la aplicación de los principios de HACCP y de análisis de PCD. Sin embargo, dentro del ámbito de aplicación de este Código de Prácticas, no es posible dar detalles de los límites críticos, la vigilancia, el mantenimiento de registros y la verificación para cada una de las fases, ya que son específicos de los peligros y defectos concretos.
Esta sección se aplica a los bogavantes, las langostas y los escilaros del género Homarus, pertenecientes a la familia Nephropidae, y a las familias Palinuridae y Scyllaridae y otras especies similares, pero no a las cigalas.
También se aplica generalmente a los cangrejos de la especie Cancer que son objeto de comercio, a las especies afines al cangrejo real (Lithodes y Paralithodes), a los cangrejos nadadores (Portunidae), a la especie Geryon y a la especie del cangrejo de la nieve (Chionoectes), así como a otras especies de cangrejos cuya estructura física es similar a la de las especies anteriormente mencionadas.
13.1 CONSIDERACIONES GENERALES QUE COMPLEMENTAN EL PROGRAMA DE REQUISITOS PREVIOS
Además del programa de requisitos previos esbozado en la Sección 3 de este documento, se exhorta a los establecimientos de elaboración a que evalúen el diseño y la construcción de sus estructuras y el mantenimiento e higiene de sus operaciones, que han de ser específicos para la elaboración de langostas y cangrejos. También han de tenerse en cuenta los aspectos siguientes.
13.1.1 Diseño y construcción del equipo y los utensilios
• en los sistemas de lotes, el depósito de inactivación, los recipientes de cocción y de enfriado estarán situados unos junto a otros y podrán estar provistos de una cabría o grúa aérea para trasladar las cestas de unos a otros;
• los recipientes de cocción estarán proyectados de manera que suministren continuamente una cantidad de calor adecuada, a fin de que durante la cocción todos los crustáceos reciban la misma exposición en cuanto a tiempo y temperatura;
• podrá utilizarse una cámara de longitud adecuada, a través de la cual pase un transportador de eslabones abiertos y que esté equipada con toberas de pulverización a fin de rociar a los cangrejos por todos los lados.
13.1.2 Programa de control de la higiene
• [Cuando en el establecimiento se proceda a la cloración del agua, el contenido mínimo de residuos de clorolibre deberá mantenerse al nivel eficaz para el uso a que se destina.
• [no deberá recurrirse a un sistema de cloración para resolver todos los problemas de higiene];
• el agua que haya estado en contacto con los crustáceos no deberá reutilizarse para evitar problemas de contaminación;
• si es inevitable que los mismos operarios manipulen los productos crudos y cocidos, se tomarán precauciones rigurosas para impedir la contaminación de los productos cocidos con microorganismos procedentes de las materias primas.
13.2 Consideraciones generales sobre la manipulación de langostas y cangrejos
Véase la Sección 4: Consideraciones generales para la manipulación de pescado fresco y mariscos, del Anteproyecto de Código de Prácticas para el Pescado y los Productos Pesqueros (ALINORM 01/18 – APÉNDICE V)
13.2.1. Posibles peligros y defectos relacionados con las langostas y cangrejos
Véanse también la Sección 4.1 – Posibles peligros asociados con el pescado y los marisco frescos y la Sección 5.3.3 – Identificación de peligros y defectos.
13.2.1.1. Peligros biológicos
Parásitos
El distoma pulmonar es una enfermedad muy común en Oriente, producida por un trematodo del género Paragonimus. Los seres humanos se infectan comiendo cangrejos de mar o de río crudos o insuficientemente cocidos. El parásito adulto forma quistes en los pulmones, pero tiene también tendencia a pasar a otras partes del cuerpo, como el hígado, el bazo y el cerebro. Cuando los gusanos se desarrollan en los pulmones, dan origen a una enfermedad pulmonar crónica.
Bacterias
El Staphylococcus aureus es un microorganismo esférico gram positivo aerobio o, facultativamente, anaerobio. Es positivo a la coagulasa y fermenta la glucosa. Algunas cepas pueden producir enterotoxinas.
El Staphylococcus aureus no se encuentra en la microflora normal de los peces. El hábitat natural de este organismo es la piel y las mucosas de animales y del hombre. La presencia de Staphylococcus en los peces indica una contaminación después de la captura, debido a la falta de higiene personal. El organismo es un mal competidor y no se multiplica en los peces. Sin embargo, en los productos de pescado o marisco en los que se reduce o elimina la flora normal (por ejemplo, camarones pelados y cocidos o carne de cangrejo) la presencia de estafilococos indica una posibilidad de intoxicación alimentaria.
Si bien se dispone de datos limitados, los estudios sugieren que el pescado y otros mariscos cocidos pueden estar contaminados también con Lysteria monocytogenes.
Peligros químicos
Biotoxinas
Los informes de los Estados Unidos de América indican que se encuentran toxinas de parálisis tóxica y de intoxicación amnésica en bueyes del pacífico, cangrejos y langostas rojas. Se han detectado también toxinas de parálisis tóxica en la langosta (Homarus spp.).
Defectos
Mancha azul en la carne de cangrejo [NOTA: insertar una breve descripción y pasar el resto del texto al apéndice correspondiente]
Las manchas azules de la carne de cangrejo en conserva han causado problemas hasta hace poco tiempo. Estas manchas aparecen no sólo en la superficie de la carne de cangrejo enlatada, sino también en la carne de cangrejo varias horas después de hervir y enfriar las carcasas. Se presenta con más frecuencia en la superficie de las articulaciones de la carne de la espalda y de las pinzas y en otras articulaciones de las patas. Aparece más a menudo en la carne del cangrejo “kegani” que en la de cangrejo real. La aparición de manchas azules en la carne se debe sin duda al cobre que contiene la hemocianina, que es un componente de la sangre de los moluscos y los artrópodos.
Inoue y Motohiro investigaron la causa y el mecanismo de las manchas azules. En el cangrejo real el contenido de cobre era como promedio de 2,80 mg/100 g (peso en húmedo) en la carne azul y de 0,49 mg/100 g en la normal. Se observaron contenidos más altos de cobre en la carne de las articulaciones de la espalda, la superficie de la primera pata, la carne más próxima a las articulaciones y la carne de las pinzas que en otras partes. El límite del cobre por encima del cual se produce la coloración azul parece ser de 2,0 mg/100g aproximadamente. La hemocianina contenida en la hemolinfa del cangrejo puede reaccionar con el sulfuro de hidrógeno produciendo un pigmento de color azul cuando se calienta (a 100ºC durante 15 minutos). La hemocianina coagulada por calentamiento puede reaccionar también con el sulfuro de hidrógeno para producir un color azulado. El espectro obtenido por reflectancia del complejo hemocianina-sulfuro es muy parecido al de la carne azul. La composición química de la carne azul del cangrejo en conserva digerida por la proteasa era similar a la del complejo hemocianina-sulfuro del cangrejo real, con la excepción del contenido de sulfuro. Los investigadores llegaron a la conclusión de que la sustancia que causaba las manchas azules de la carne de cangrejo en conserva era el complejo hemocianina-sulfuro.
Osakabe ha logrado prevenir la aparición de las manchas azules en la carne del cangrejo en conserva mediante el calentamiento fraccionado y a baja temperatura de las carcasas a las que se ha quitado el caparazón. De acuerdo con sus experimentos, la temperatura de coagulación de la proteína de la sangre de los cangrejos varía entre 69ºC y 70ºC y la de la proteína de la carne de los cangrejos entre 59ºC y 60ºC. Por consiguiente, si se calientan las carcasas a una temperatura de 50ºC-60ºC la carne se coagula pero la sangre no coagulada fluye. Después de quitar la carne del caparazón cuando está a medio calentar, la sangre fluye y queda sólo la carne. Cuando la carne de la que se ha quitado la sangre se hierve durante unos minutos y se envasa en una lata de la manera habitual, en el producto final ya no aparecen las manchas azules. Además, si se emplea el método de calentamiento fraccional a baja temperatura, puede prepararse carne de cangrejo sin tendones. En Japón, la introducción del método de Osakabe marcó una época en el procedimiento de elaboración de la carne de cangrejo en conserva.
Manchas negras [NOTA: insertar una breve descripción y pasar el resto del texto al apéndice correspondiente]
Las manchas negras (melanosis) se deben a la formación de melanina en los segmentos ventrales de la cola de las langostas como consecuencia de una reacción enzimática oxidativa (polifenol oxidasa) seguida de autooxidación y polimerización. Se supone que los individuos vivos tienen un mecanismo básico de defensa que activa los procesos enzimáticos causantes de la melanosis, sólo cuando se dan ciertas condiciones anómalas como por ejemplo la gravedad de las heridas y probablemente la tensión durante la agonía.
Las pruebas enzimáticas histoquímicas realizadas con especímenes de langosta sometidos a dos tratamientos diferentes dieron resultados negativos en los que habían sido anestesiados con agua helada durante 30 minutos, mientras que en el caso de los que habían sufrido heridas dieron resultados positivos. Esto parece indicar que la distribución uniforme de las enzimas y los substratos se modifica en los tejidos tegumentarios y que la acumulación de fluidos (hemolinfa) en las partes afectadas da lugar a una mayor concentración de esas sustancias. Por consiguiente, el fenómeno es probablemente un mecanismo de defensa análogo al que se da en los insectos, que les ayuda a recuperarse de las heridas mediante reacciones de defensa humorales y/o celulares.
El crecimiento de la langosta es cíclico: períodos de reposo relativo se alternan con períodos de cambios metabólicos en la epidermis, los tejidos subepidérmicos y la hepatopáncreas. El ennegrecimiento aparece con más frecuencia cuando las langostas pasan por la fase C (entre reinstalaciones) y por la fase D (antes de la reinstalaciones). Después de la ecdisis, en la fase A y a principios de la fase B, el caparazón de las langostas vivas se endurece (esclerotización) con la formación de melanina, lo que les da mayor protección contra los depredadores y hace que rara vez aparezcan manchas negras.
Se ha comprobado que la melanosis es inevitable cuando las langostas vivas sufren un traumatismo durante el proceso de almacenamiento y descongelación, mientras que las langostas que no han sufrido heridas antes de morir no muestran signo alguno de ennegrecimiento.
Dado que los traumatismos que padecen las langostas se deben normalmente a circunstancias inevitables, es necesario someterlas cuanto antes a una congelación rápida y almacenarlas a una temperatura lo más baja posible para que la melanización no siga avanzando. Se recomienda una descongelación rápida utilizando agua corriente para eliminar las substancias hidrosolubles que forman la melanina. Sin embargo, las langostas afectadas no siempre son de baja calidad, aunque a causa de la manipulación brusca se producen pérdidas de calidad en poco tiempo. El ennegrecimiento sólo aparece en los tejidos tegumentarios y en la superficie de los músculos, sin llegar al interior de éstos.
Otros defectos
El cangrejo del norte suele ser a menudo objeto de infestación de sanguijuelas marinas que son ectoparásitos y de caparazón negro que es una infección fúngica. Ambos son defectos comunes.
13.2.2 Reducción al mínimo del deterioro de los crustáceos – Manipulación
Véase también la sección 4.3 – Reducción al mínimo del deterioro del pescado – Manipulación, del Anteproyecto de Código de Prácticas para el Pescado y los Productos Pesqueros (ALINORM 01/18 – APÉNDICE V)
• es generalmente sabido que, en condiciones similares, la calidad de los crustáceos se deteriora con mayor rapidez que la del pescado, por lo que es muy recomendable cuidar de que los crustáceos permanezcan vivos antes de la elaboración;
• dado que las patas y otros apéndices de los crustáceos pueden romperse fácilmente y producir daños, de manera que los crustáceos queden expuestos al riesgo de infección y debilitamiento, habrá que tener cuidado en todo momento al manipular crustáceos vivos;
• los depósitos y pozos para conservar los crustáceos vivos deberán colocarse y construirse de manera que se garantice la supervivencia de los crustáceos;
• el tiempo es uno de los métodos más eficaces para controlar la elaboración de productos de cangrejo. Es muy recomendable que todas las operaciones necesarias para la elaboración de productos de cangrejo se efectúen con la mayor rapidez posible;
• [es posible mantener la buena calidad del cangrejo seccionado cociéndolo y enfriándolo o congelándolo inmediatamente;]
• los crustáceos vivos deberán colocarse cuidadosamente en tanques, pozos o bolsas de trama poco tupida que estén limpios o en cajas cubiertas con sacos húmedos, y mantenerse a la temperatura más baja posible, según las necesidades de las diversas especies;
• la conservación en tanques se considera un método mejor que el almacenamiento en pozos para la manipulación a largo plazo;
• es preferible utilizar sacos limpios de yute para el transporte. No deberán emplearse sacos de material sintético;
• cuando se utilicen para el transporte bolsas de trama poco tupida, se tomarán precauciones para evitar que los crustáceos se ahoguen con la baba o el lodo;
• para conservar los crustáceos vivos en sacos durante el transporte, habrá que tener también cuidado de mantener la humedad necesaria;
• las pinzas de las especies que se mutilan entre sí deberán ser vendadas lo antes posible después de la captura;
• si no es posible mantener los crustáceos vivos hasta el momento de su elaboración, se deberá matar las langostas y trocear los cangrejos. Las colas y los trozos, respectivamente, se mantendrán cuidadosamente separados y se limpiarán antes de congelarlos o enfriarlos hasta que alcancen la temperatura del hielo en fusión, lo que deberá hacerse con la mayor rapidez posible,
13.3 Operaciones de elaboración de langostas y cangrejos
Una vez que se ha preparado un programa de requisitos previos en el establecimiento de elaboración (Sección 3), podrán aplicarse los principios de HACCP (Sección 5) a cada uno de los distintos procesos que se realizan en él.
En esta sección se ofrecen tres ejemplos de productos derivados de langostas y cangrejos. Se ha concedido especial importancia a la exposición detallada de los productos que se someten a tratamiento térmico, a causa de sus posibles efectos sobre la inocuidad de los alimentos (como en el caso de la manipulación después de la elaboración. Los productos y sus respectivos diagramas de flujo son los siguientes: colas de langosta crudas congeladas (Fig. 13.3.1), langosta entera cocida refrigerada/carne de langosta cocida refrigerada (Fig. 13.3.2) y carne de cangrejo pasterizada refrigerada (Fig. 13.3.3). Para dar una idea de otros productos de langosta y cangrejo, se ha incluido una referencia en los Apéndices A y B.
________________________________
Figura 13.1 Ejemplo de diagrama de flujo para la cadena de elaboración de colas de langostas crudas congeladas
13.3.1 Colas de langosta crudas congeladas
13.3.1.1 Recepción de langostas vivas (Fase de elaboración 1)
Posibles peligros: |
Ficotoxinas (PSP). |
Posibles defectos: |
Recepción de langostas débiles o heridas, mortalidad de las langostas |
Orientación técnica: |
|
• se inspeccionarán las langostas cuando se reciban para asegurarse de que están vivas, lo que se demuestra porque mueven las patas y al levantarlas la cola se enrosca debajo del cuerpo;
• las langostas que estén muertas o puedan representar un peligro para la salud humana no se elaborarán, debiendo rechazarse y eliminarse de manera apropiada;
• las langostas débiles deberán elaborarse inmediatamente;
• dado que las patas y otros apéndices de las langostas pueden romperse fácilmente y producir daños, de manera que las langostas queden expuestas al riesgo de infección y debilitamiento, habrá que tener cuidado en todo momento al manipular langostas vivas. Las personas que manipulen langostas deberán adquirir los conocimientos especializados necesarios;
• se proporcionará a las personas que manipulan langostas y al personal competente capacitación en la identificación de especies e información sobre especificaciones de productos a fin de garantizar que las langostas que se reciben proceden de fuentes inocuas. Se prestará especial atención a la recepción y clasificación de las especies de langostas que plantean un riesgo de toxina PSP.
• se rechazarán las langostas de las que se sepa que contienen sustancias dañinas o extrañas y/o defectos que no se eliminarán o reducirán a un nivel aceptable mediante los procedimientos normales de clasificación o preparación. Se efectuará una evaluación apropiada para determinar las razones de la pérdida de control y se modificará el plan de HACCP o de PCD en caso necesario.
13.3.1.2 Conservación de las langostas vivas (Fase de elaboración 2)
Véase también la Sección 13.2.2 – Reducción al mínimo del deterioro de los crustáceos – Manipulación, en este documento. Véase también la Sección 6.1.2 – Calidad del agua de cría.
Posibles peligros: |
Improbables |
Posibles defectos: |
Mortalidad de las langostas |
Orientación técnica: |
|
• todas las langostas vivas se elaborarán lo antes posible;
• el tiempo de almacenamiento se vigilará cuando proceda y será lo más breve posible;
• para reducir los daños y las pérdidas debidas a la mortalidad de las langostas durante la cautividad, especialmente durante la fase de reinstalación, se evitará el hacinamiento, lo que podrá conseguirse controlando la densidad de almacenamiento;
• cuando se almacenen durante breves períodos, las langostas vivas se conservarán en recipientes adecuados y en depósitos situados en tierra, y los pozos estarán provistos de agua de mar corriente;
• las langostas que estén muertas no se elaborarán, debiendo rechazarse y eliminarse convenientemente. Se efectuará una evaluación apropiada para determinar las razones de la pérdida de control y se modificará el plan de PCD en caso necesario.
13.3.1.3 Separación de la cola (Fase de elaboración 3)
Posibles peligros: |
Contaminación microbiológica |
|
Posibles defectos |
Improbables | |
Orientación técnica: |
||
• cuando las langostas no se desembarcan vivas, se separará la cola del cefalotórax inmediatamente después de la captura. Esta práctica es muy recomendable cuando se llevan a bordo las langostas. Las colas se separarán y limpiarán cuidadosamente antes de congelarlas o enfriarlas hasta que alcancen la temperatura del hielo en fusión, lo que deberá hacerse con la mayor rapidez posible;
• la separación de la cola se efectuará con la mayor rapidez posible.
13.3.1.4 Lavado (Fase de elaboración 4)
Véase también la Sección8.1.5 – Lavado y eviscerado
Posibles peligros: |
Improbables |
Posibles defectos: |
Improbables |
Orientación técnica: |
|
• [las colas de las langostas deberán lavarse con abundante agua potable corriente o agua de mar limpia [o agua clorada], para eliminar todas las impurezas.]
13.3.1.5 Aplicación de aditivos a las colas de langosta (Fases de elaboración 5 y 10)
Posibles peligros: |
Contaminación física, utilización de aditivos no aprobados, aplicación incorrecta de sulfitos2. |
Posibles defectos: |
Contaminación física, manchas negras debidas a la aplicación insuficiente de sulfitos7, aplicación incorrecta de fosfatos7. |
Orientación técnica: |
|
• La mezcla y aplicación de aditivos apropiados deberá ser realizada por operarios capacitados;
• Se aplica la comprobación periódica de los niveles de aditivos.
13.3.1.6 Almacenamiento en refrigerador (Fase de elaboración 6)
Véanse las Secciones 4.2 – Control del tiempo y la temperatura y 6.1.2 – Almacenamiento en refrigerador.
Posibles peligros: |
Improbables. |
Posibles defectos: |
Improbables |
Orientación técnica: |
|
• para las colas de langosta no se recomienda el almacenamiento en agua de mar refrigerada, dado que en breve tiempo se produciría una penetración excesiva de sal en el músculo. Sin embargo, pueden utilizarse sistemas de agua de mar refrigerada para un enfriamiento rápido antes de la congelación o el almacenamiento en hielo;
13.3.1.7 Eliminación del intestino/Recorte/Lavado (Fase de elaboración 7)
Véase la Sección 8.1.5 – Lavado y eviscerado, del Anteproyecto de Código de Prácticas para el Pescado y los Productos Pesqueros (ALINORM 01/18 – APÉNDICE V)
Posibles peligros: |
Contaminación microbiológica |
Posibles defectos: |
Eliminación incompleta del intestino, descomposición, membrana oscura adherida al caparazón, contaminación física |
Orientación técnica: |
|
• se eliminará de inmediato el intestino y se considerará la posibilidad de utilizar métodos como la expulsión por presión de agua, el vacío o la extracción física con instrumentos apropiados (como tijeras, cuchillos o extractores);
• las personas que manipulen langostas deberán adquirir conocimientos especializados, teniendo especial cuidado de retirar la membrana y la sangre del extremo de la cola;
• se dispondrá de un suministro suficiente de agua de mar limpia o de agua potable [o de agua clorada] para el lavado de las colas de langosta sin intestino y recortadas, con el fin de garantizar que no quedan restos del intestino o de su contenido;
• según la modalidad de flujo de los productos en la embarcación o el establecimiento y cuando se haya establecido un límite crítico prescrito para el tiempo de conservación y el régimen de temperaturas con el fin de controlar el desarrollo de olores o sabores objetables claros y persistentes que indican descomposición, las colas de langosta sin intestino o recortadas se lavarán y cubrirán totalmente con hielo o se refrigerarán de manera apropiada en recipientes limpios, y se almacenarán en zonas especialmente designadas e idóneas del establecimiento de elaboración;
13.3.1.8 Clasificación (Fase de elaboración 8)
Posibles peligros: |
Improbables |
Posibles defectos: |
Clasificación incorrecta |
Orientación técnica: |
|
• las colas de langosta se clasificarán por especies, tamaños y pesos para el mercado correspondiente, con el fin de garantizar la integridad económica del producto final;
• se dispondrá de balanzas calibradas para clasificar los productos con precisión;
13.3.1.9 Pesaje (Fase de elaboración 9)
Posibles peligros: |
Improbables |
Posibles defectos: |
Pesaje incorrecto |
Orientación técnica: |
|
• las balanzas se calibrarán periódicamente con unas pesas normalizadas para garantizar la precisión;
13.3.1.10 Embalaje y envasado (Fases de elaboración 11 y 13)
Posibles peligros: |
Improbables |
Posibles defectos: |
Deshidratación subsiguiente |
Orientación técnica: |
|
• el material de envasado deberá estar limpio e íntegro y ser duradero, suficiente para el uso previsto y de calidad alimentaria;
• se tendrá cuidado en asegurar que el extremo de la cola quede totalmente envuelto con el fin de protegerlo contra la deshidratación;
13.3.1.11 Congelación (Fase de elaboración 12)
Véase la Sección 8.3.1 – Proceso de congelación
Posibles peligros: |
Improbables |
Posibles defectos: |
Improbables |
Orientación técnica: |
|
• se utilizará la congelación por corriente de aire y nitrógeno líquido para obtener colas de alta calidad;
• no se recomienda la congelación y el almacenamiento de langostas enteras sin cocer.
13.3.1.12 Etiquetado (Fase de elaboración 14)
Véase la sección 8.2.3 “Etiquetado”.
Posibles peligros: |
Ausencia de etiquetado de aditivos alergénicos |
Posibles defectos: |
Etiquetado incorrecto |
Orientación técnica: |
|
• cuando se utilicen sulfitos en el proceso, habrá que velar porque que este aditivo se declare debidamente en la etiqueta;
13.3.1.13 Almacenamiento en congelador (Fase de elaboración 15)
Véase la Sección 6.1.3 – Almacenamiento en congelador.
Posibles peligros: |
Improbables |
Posibles defectos: |
Improbables |
Orientación técnica: |
|
13.3.1.14 Recepción de aditivos, envases y etiquetas (Fases de elaboración 16 y 18)
Véase la sección 8.5.1 – Recepción de envases, etiquetas e ingredientes.
Posibles peligros: |
Contaminación biológica, química y física |
Posibles defectos: |
Descripción errónea |
Orientación técnica: |
|
13.3.1.15 Almacenamiento de aditivos, envases y etiquetas (Fases de elaboración 17 y 19)
Véase la sección 8.5.2 – Almacenamiento de envases, etiquetas e ingredientes.
Posibles peligros: |
Contaminación biológica y química |
Posibles defectos: |
Improbables |
Orientación técnica: |
|
![]()


13.3.2 Langostas enteras cocidas refrigeradas y carne de langosta cocida refrigerada
Esta sección se ocupa de las operaciones suplementarias específicamente relacionadas con las langostas enteras cocidas refrigeradas y la carne de langosta cocida refrigerada.
13.3.2.1 Ahogamiento o insensibilización (Fase de elaboración 3)
Posibles peligros: |
Improbables | |
Posibles defectos: |
Improbables | |
Orientación técnica: |
||
• Algunas especies (distintas de Homarus) se preparan para su cocción mediante ahogamiento en agua limpia con bajo contenido de oxígeno o inmersión en agua limpias refrigerada; otro procedimiento posible es el electrochoque en agua potable o agua de maroma;
• otro procedimiento posible es el electrochoque en agua potable, agua limpia o salmuera
13.3.2.2 Cocción (Fase de elaboración 4)
Posibles peligros: |
Supervivencia de microorganismos patógenos debido a insuficiente cocción |
Posibles defectos: |
cocción excesiva o insuficiente |
Orientación técnica: |
|
• para hervir o cocer al vapor las langostas, se preparará un plan en el que se tendrán en cuenta los parámetros que pueden afectar a la cocción, como la relación tiempo/temperatura y las dimensiones de la langosta;
• la cocción estará a cargo de personal debidamente capacitado, que haya adquirido los conocimientos necesarios para vigilar la operación y garantizar que en el curso de ella todas las langostas queden expuestas a las mismas condiciones de tiempo/temperatura y a una penetración adecuada del calor;
• cada una de las personas que se ocupen de la cocción estará equipada con un termómetro apropiado que indique la temperatura de la operación. Es muy recomendable que se instale un termómetro con registro de la temperatura. Deberá suministrarse un dispositivo sencillo para medir el tiempo de cocción;
• las langostas se cocerán en función de su tamaño, hasta que el caparazón adquiera un color rojo anaranjado uniforme y, según el producto, hasta que la carne pueda separarse fácilmente del caparazón. Una cocción excesiva hace que la carne se encoja excesivamente y rinda menos, mientras que si la cocción es insuficiente resulta difícil separar la carne del caparazón;
13.3.2.3 Enfriamiento (Fase de elaboración 5)
Posibles peligros: |
Improbables |
Posibles defectos: |
Improbables |
Orientación técnica: |
|
• el tiempo de enfriamiento será lo más breve posible y se intentará por todos los medios evitar la contaminación del producto durante ese período;
• el enfriamiento se llevará a cabo en forma apropiada, inmediatamente después de la cocción, para mantenerlo uniforme hasta el final y a lo largo de todo el lote y evitar que se alcancen temperaturas que pudieran favorecer la proliferación de bacterias;
13.3.2.4 Desbarbado (Fase de elaboración 6)
Posibles peligros: |
Contaminación microbiológica |
Posibles defectos: |
Improbables |
Orientación técnica: |
|
• se dispondrá de un suministro suficiente de agua limpia de mar, agua potable o [agua clorada] para eliminar las proteínas coaguladas que se adhieren. A veces es suficiente un lavado mediante aspersión en un transportador, pero puede que sea necesario efectuar un cepillado a mano. Estos métodos pueden combinarse;
• todas las superficies y cepillos se limpiarán con frecuencia durante la operación para reducir al mínimo la actividad microbiana en la superficie de contacto y los utensilios;
13.3.2.5 Descascarado, eliminación del intestino y lavado (Fase de elaboración 9)
Posibles peligros: |
Contaminación microbiológica durante el descascarado y la eliminación del intestino, proliferación microbiana, desarrollo de toxinas microbianas |
Posibles defectos: |
Presencia de fragmentos de caparazón |
Orientación técnica: |
|
• se rechazarán las langostas de las la cáscara y el intestino de las langostas cocidas se quitarán rápidamente y con cuidado, con el fin de obtener un producto atractivo y evitar la contaminación cruzada del producto cocido con crustáceos crudos o cualquier materia objetable;
• según la modalidad del flujo de los productos en la embarcación o el establecimiento y cuando se haya establecido un límite crítico prescrito para el tiempo de conservación y el régimen de temperaturas con el fin de controlar los peligros, las langostas cocidas sin cáscara ni intestino se lavarán y enfriarán de manera apropiada en recipientes limpios, y se almacenarán en zonas especialmente designadas e idóneas del establecimiento de elaboración;
• la carne de la langosta se lavará a fondo en toda su superficie con agua potable, agua de mar limpia o [agua clorada] fría;
13.3.2.6 Enfriamiento, envasado final, etiquetado (Fase de elaboración 11)
Véase la sección 8.2.3 “Etiquetado”.
Posibles peligros: |
Improbables |
Posibles defectos: |
Etiquetado incorrecto |
Orientación técnica: |
|
• el material de envasado debe estar limpio e íntegro y ser duradero,
suficiente para el uso previsto y de calidad alimentaria;
• las langostas enteras o la carne de langosta destinadas a venderse cocidas
y sin congelar se enfriarán inmediatamente y se mantendrán a la temperatura
del hielo en fusión;
• cuando se utilice hielo para el enfriamiento, deberá fabricarse con
agua potable, agua de mar limpia o [agua clorada];


![]()
13.3.3 Carne de cangrejo pasterizada enfriada
Recepción de los cangrejos vivos (Fase de elaboración 1)
Véase también la Sección 13.3.1.1. del presente documento.
Posibles peligros: |
Ficotoxinas (PSP y ASP), parásito (Paragonimus westermani). |
Posibles defectos: |
Recepción de cangrejos débiles o heridos, mortalidad de los cangrejos, ectoparásitos, caparazón negro. |
Orientación técnica: |
|
• se inspeccionarán los cangrejos en el momento de su recepción para asegurarse de que están vivas, lo que se demuestra por el movimiento activo de las patas;
• se proporcionará a las personas que manipulan cangrejos y al personal competente capacitación en la identificación de especies e información sobre especificaciones de productos con el fin de garantizar que los cangrejos que se reciben proceden de fuentes inocuas. Se prestará especial atención a la recepción y clasificación de las especies de cangrejos que plantean un riesgo de toxina PSP y parásitos así como defectos, tales como los ectoparásitos y el caparazón negro;
• en las fábricas donde se elaboran cangrejos, se descartarán los cangrejos muertos. Cuando se elaboren secciones de cangrejos, se retirarán del lote las partes defectuosas o deterioradas, que se eliminarán en forma apropiada;
• los cangrejos débiles deberán elaborarse inmediatamente;
Conservación de los cangrejos vivos (Fase de elaboración 2)
Véase también la [Sección 6.1.2– Calidad del agua de cría] i Sección 13.3.1.2 – Conservación de las langostas vivas
Posibles peligros: |
Improbables |
Posibles defectos: |
Mortalidad de los cangrejos |
Orientación técnica: |
|
• los cangrejos vivos se almacenarán en agua de mar en circulación, a la temperatura de su medio natural o a una temperatura ligeramente inferior, según las especies; Algunas especies (p. ej., Ucides cordatus cordatus) pueden almacenarse durante breves períodos en recipientes sin agua;
• los cangrejos que estén muertos no se elaborarán, debiendo rechazarse y eliminarse de manera apropiada.
13.3.3.3 Lavado, inmersión y ahogamiento o insensibilización (Fase de elaboración 3)
Posibles peligros: |
Improbables |
Posibles defectos: |
Pérdida de patas y pinzas, deterioro |
Orientación técnica: |
|
• los cangrejos deberán lavarse en abundante agua potable corriente o en agua de mar limpia [o en agua clorada], para eliminar todas las impurezas. En el caso de algunas especies, puede que sea necesario restregar con un cepillo. Estos métodos pueden combinarse;
• los cangrejos que se elaboren enteros para fabricar productos frescos y congelados se insensibilizarán o matarán inmediatamente antes de su cocción para evitar la pérdida de patas y pinzas. Esto puede conseguirse por los métodos siguientes:
• enfriamiento de los cangrejos durante [20 minutos o hasta dos horas] a 0ºC o a una temperatura inferior, según la especie;
• inmersión de los cangrejos en agua potable o agua de mar limpia que esté a una temperatura de 10 a 15ºC superior a la del medio natural de la especie;
• perforación de los dos centros nerviosos con un espetón o varilla de acero inoxidable. La varilla se inserta a través de uno de los ojos y a través de la cloaca;
• aturdimiento de los cangrejos haciendo pasar una corriente eléctrica de bajo voltaje a través de agua de mar o agua dulce en la que están inmersos;
• dado que los cangrejos muertos se deterioran con gran rapidez y que toda dilación antes de la cocción puede reducir la calidad de la carne, los cangrejos que han sido insensibilizados o matados se cocinarán inmediatamente;
13.3.3.4 Cocción (Fase de elaboración 4)
Posibles peligros: |
Supervivencia de microorganismos patógenos debido a insuficiente cocción. |
Posibles defectos: |
Cocción excesiva o insuficiente |
Orientación técnica: |
|
• cuando el producto final vaya a comercializarse como cangrejo cocido con caparazón o como carne sin cáscara, se enfriará a una temperatura cercana a la del hielo en fusión y se enviará a la cadena de distribución o se elaborará en un plazo de 18 horas;
• en la mayoría de los casos, es preferible cocer los cangrejos en agua hirviendo que cocerlos al vapor. La cocción al vapor tiende a deshidratar la carne, con lo que ésta se adhiere al caparazón. Se recomienda una cocción mediante transportador continuo;
• la cocción estará a cargo de personal debidamente capacitado, que haya adquirido los conocimientos necesarios para vigilar la operación y garantizar que en el curso de ella todos los cangrejos queden expuestos a las mismas condiciones de tiempo/temperatura;
• es esencial que la cocción sea apropiada y uniforme, ya que una cocción excesiva hace que la carne se encoja demasiado, pierda humedad y rinda menos, mientras que si la cocción es insuficiente resulta difícil separar la carne del caparazón;
• por lo general es difícil especificar los tiempos y temperaturas de cocción, debido a las diferencias en las dimensiones, la estructura y la fisiología de las diferentes especies de cangrejos. Por ese motivo, se determinará de antemano el tiempo y la temperatura para la operación de cocción a fin de garantizar el cumplimiento de la normativa sobre niveles microbiológicos de bacterias patógenas. En general, la carne deberá someterse a una temperatura mínima de 82 a 93ºC (180 a 200ºF).
• [Los datos que se ofrecen a continuación corresponden a prácticas generales actualmente utilizadas en la industria para diferentes especies de cangrejos:
Cangrejo azul (cangrejos enteros):
- al vapor en retorta durante 10 minutos tras haber alcanzado una temperatura de 121ºC y
- cocción en agua o al vapor durante un mínimo de 15 minutos a 100ºC.
Secciones de cangrejo real:
- cocción en una fase – 22-25 minutos en agua de mar a 100ºC;
- cocción en dos fases – 10 minutos a 71-75ºC, seguida de la separación de la carne y de una segunda cocción en salmuera durante unos 10 minutos a 100ºC y
- “cocción verde o cocción parcial” para el cangrejo en conserva, en la que se escaldan las secciones durante 10-15 minutos a 100ºC.
Secciones de cangrejo de la nieve y Geryon:
- cocción en una fase – 7-15 a 100ºC, según las dimensiones del cangrejo, y;
- cocción en dos fases – 4-5 minutos en agua a 71-82ºC, seguida de la separación de la carne y de una segunda cocción en vapor de 3-5 minutos (100ºC).
Especies Cáncer:
- secciones troceadas – 10-15 minutos en agua o vapor a 100ºC y
- cangrejos enteros – inactivación seguida de cocción en agua o al vapor a 100ºC durante 15-25 minutos, según las dimensiones.]
13.3.3.5 Enfriamiento (Fase de elaboración 5)
Posibles peligros: |
Contaminación microbiológica |
Posibles defectos: |
improbables |
Orientación técnica: |
|
• el enfriamiento se llevará a cabo en aire frío en circulación o bien en agua potable corriente o agua de mar limpia;
• cuando los cangrejos se someten a un proceso continuo de cocción, es preferible que el proceso de enfriamiento sea también continuo;
• el enfriamiento se completará lo más rápidamente posible y se intentará por todos los medios evitar la contaminación del producto durante ese período;
• no deberá utilizarse la misma agua para enfriar más de un lote;
• en algunas especies, la cavidad del cuerpo contiene una cantidad de agua considerable, por lo que es conveniente escurrirla de forma apropiada en una zona reservada para ese fin;
13.3.3.6 Seccionado/Extracción de la carne (Fase de elaboración 6)
Posibles peligros: |
Recontaminación con microorganismos patógenos, proliferación microbiológicas, desarrollo de toxinas microbianas, presencia de fragmentos de caparazón |
Posibles defectos: |
Improbables |
Orientación técnica: |
|
• después del troceado, se eliminarán las vísceras y agallas restantes mediante cepillado y lavado. Se recomienda vivamente la máxima limpieza durante esta fase, a fin de eliminar el riesgo de que materias extrañas se introduzcan en el producto final;
• se recomienda que las personas que intervienen en las operaciones relacionadas con cangrejos cocidos y con cangrejos sin cocer no sean las mismas, para evitar la contaminación cruzada;
• las operaciones de selección y agitación se controlarán cuidadosamente para evitar la contaminación con bacterias y/o materias extrañas;
• se recomienda que todos los tipos de carne se seleccionen, se envasen y se enfríen [(a una temperatura interna de 4,5ºC/40ºF o inferior) o se congelen en un plazo de dos horas];
• según la modalidad de flujo de los productos en la embarcación o el establecimiento de elaboración y cuando se haya establecido un límite crítico prescrito para el tiempo de conservación y el régimen de temperaturas con el fin de controlar los peligros, la carne de cangrejo se enfriará de manera apropiada en recipientes limpios y se almacenará en zonas especialmente designadas e idóneas del establecimiento de elaboración;
• habida cuenta de las posibilidades de contaminación microbiológica, es preferible una elaboración mecánica continua que una selección o agitación manual de la carne blanca por lotes;
• durante la operación de selección, las pinzas, extremidades de las patas y partes del caparazón que contengan carne recuperable se separarán de los residuos en forma continua, rápida y eficiente y se conservarán refrigeradas y exentas de contaminación;
• la operación de recuperación de la carne se llevará a cabo de manera continua;
13.3.3.7 Eliminación de fragmentos de caparazón (Fase de elaboración 7)
Posibles peligros: |
Presencia de fragmentos de caparazón, desarrollo de toxinas microbianas |
Posibles defectos: |
Improbables |
Orientación técnica: |
|
• habrá que tener especial cuidado para asegurarse de que en la carne del cangrejo no quedan fragmentos de caparazón, los cuales suscitan reparos entre los consumidores y en ciertas circunstancias pueden ser muy peligrosos;
• para reducir al mínimo las demoras, la cadena de extracción de la carne y de eliminación de los fragmentos de caparazón estará organizada en forma continua para permitir un flujo uniforme, sin interrupciones ni embotellamientos, así como la eliminación de los desechos;
• según la modalidad de flujo de los productos en la embarcación o el establecimiento de elaboración y cuando se haya establecido un límite crítico prescrito para el tiempo de conservación y el régimen de temperaturas con el fin de controlar los peligros, la carne de cangrejo se enfriará de manera apropiada en recipientes limpios y se almacenará en zonas especialmente designadas e idóneas del establecimiento de elaboración;
• la utilización de luz ultravioleta permitiría mejorar la detección de fragmentos de caparazón en la carne de cangrejo. Cuando se utilice, la luz ultravioleta deberá cumplir los requisitos establecidos por las autoridades oficiales competentes;
13.3.3.8 Envasado primario/cierre hermético/envasado final/etiquetado (Fases de
elaboración 8 y 12)
Véase la Sección 8.2.3 “Etiquetado” (NOTA: comprobar que sea el texto normalizado)
Véase la Sección 13.4 – Envasado en recipientes (Llenado, cierre hermético y enfriamiento)
Posibles peligros: |
Contaminación microbiológica subsiguiente debido a un cierre hermético deficiente |
Posibles defectos: |
Etiquetado incorrecto |
Orientación técnica: |
|
• el material de envasado debe estar limpio e íntegro y ser duradero, suficiente para el uso previsto y de calidad alimentaria;
• se prestará especial atención al funcionamiento, mantenimiento, inspección periódica y ajuste de la maquinaria utilizada para el cierre hermético;
• la operación de cierre hermético estará a cargo de personal calificado que haya recibido una capacitación especial;
• personal capacitado inspeccionará a intervalos regulares la integridad de los envases para verificar la eficacia del cierre hermético y el buen funcionamiento de la maquinaria de envasado;
13.3.3.9 Pasterización (Fase de elaboración 10)
Posibles peligros: |
Supervivencia de patógenos |
Posibles defectos: |
Deterioro |
Orientación técnica: |
|
• la pasterización estará a cargo de personal debidamente capacitado, que haya adquirido los conocimientos necesarios para vigilar la operación y garantizar que en el curso de ella todos los envases queden expuestos a las mismas condiciones de tiempo/temperatura;
• la pasterización se llevará a cabo en recipientes herméticamente cerrados;
• la carne de cangrejo se pasterizará inmediatamente después de la selección y el envasado;
• para evitar todo posible deterioro del producto, la carne de cangrejo se pasterizará inmediatamente. Es preferible que, cuando el envase esté herméticamente cerrado, la temperatura de la carne sea de unos 18ºC (64,4ºF) para que, después de las temperaturas aplicadas durante el almacenamiento en refrigerador, se haga un ligero vacío;
• se establecerá un régimen de tiempo y temperatura para la pasterización de los diferentes productos de cangrejo teniendo en cuenta el equipo de pasterización y su capacidad, las propiedades físicas del cangrejo y los recipientes utilizados para el envasado, en particular su conductividad térmica, espesor, forma y temperatura, con el fin de asegurarse de que se ha conseguido una penetración de calor adecuada para todos los recipientes del lote;
• cada recipiente de carne de cangrejo se expondrá a una temperatura mínima de elaboración de 85ºC (185ºF) durante al menos un minuto en el centro geométrico del recipiente;
• el baño de agua se precalentará a una temperatura de 90ºC antes de introducir en él la cesta con la carga. Se tendrá especial cuidado de que el agua circule libremente dentro del baño y alrededor de cada uno de los recipientes que se están pasterizando. La temperatura del baño de agua caliente se mantendrá constante hasta que haya terminado el proceso;
• [los procedimientos correctos de pasterización del cangrejo azul suelen requerir un tiempo de cocción de 110 a 115 minutos cuando se utilizan 401 latas planas;]
• una vez establecidos los tiempos y temperaturas apropiados, deberán respetarse estrictamente. Los procesos de pasterización se normalizarán mediante un equipo termopar de medición precisa. Se recomienda normalizar el nuevo equipo después de su instalación y normalizarlo de nuevo cada año o cuando surjan dificultades;
• para asegurar la precisión se procederá periódicamente a la calibración y el mantenimiento apropiado del equipo utilizado para registrar la temperatura;
13.3.3.10 Enfriamiento (Fase de elaboración 11)
Posibles peligros: |
Recontaminación microbiológica debida a un cierre defectuoso, una manipulación deficiente o ruda y a agua contaminada, formación de la toxina Clostridium botulinum |
Posibles defectos: |
Improbables |
Orientación técnica: |
|
• el recipiente pasterizado que contenga la carne se enfriará inmediatamente después de la elaboración;
• El enfriamiento se realiza mejor en un baño de agua con hielo. Las dimensiones del baño de enfriamiento deberán ser superiores a las del baño de agua de pasterización para permitir un exceso de hielo, lo cual es necesario para mantener el agua a temperatura inferior a 8ºC, (46.4ºF) y lograr una tasa máxima de enfriamiento. No hace falta agitar el recipiente, ya que la diferencia entre la temperatura del baño y la del producto crea corrientes de convección adecuadas;
• el agua utilizada en la operación de enfriamiento se [clorará] para evitar la recontaminación del producto;
• cuando la temperatura se haya reducido a menos de 3,0ºC (38ºF), el producto se sacará del baño de hielo y se trasladará lo más rápidamente posible al refrigerador donde se almacenará;
• las cajas utilizadas para conservar los recipientes durante su almacenamiento en refrigerador deberán permitir la libre circulación de corrientes de aire para que se complete el ciclo de enfriamiento;
• el establecimiento de elaboración aplicará un sistema de control del tráfico para garantizar que los productos no pasterizados no puedan mezclarse con cualquier producto pasterizado.
13.3.3.11 Almacenamiento en refrigerador (Fase de elaboración 13)
Posibles peligros: |
Formación de toxina de Clostridium botulinum |
Posibles defectos: |
Improbables |
Orientación técnica: |
|
• la carne de cangrejo pasterizada se llevará sin demoras injustificadas al refrigerador donde se almacenará;
• el producto pasterizado es perecedero y, a menos que se mantenga refrigerado a una temperatura mínima inferior a 3,0ºC (38ºF), existe la posibilidad de que se desarrolle Clostridium botulinum y produzca toxinas;
• la cámara de refrigeración estará equipada con un termógrafo calibrado. Es muy recomendable que se instale un termómetro con registro de la temperatura;
SECCIÓN 14: ELABORACIÓN DE CAMARONES Y LANGOSTINOS
Con miras a reconocer los controles en las distintas fases de elaboración, en esta sección se ofrecen ejemplos de posibles peligros y defectos y se describen directrices tecnológicas que pueden utilizarse para establecer medidas de control y medidas correctivas. Para cada fase concreta, sólo se indican los peligros y defectos que podrían introducirse y controlarse en ella. Hay que tener presente que, al preparar un plan de APPCC y/o de PCD, es esencial consultar la Sección 5, en la que se ofrece orientación para la aplicación de los principios de APPCC y de análisis de PCD. No obstante, dentro del ámbito de aplicación de este Código de Prácticas, no es posible dar detalles de los límites críticos, la vigilancia, el mantenimiento de registros y la verificación para cada una de las fases, ya que son específicos de los peligros y defectos concretos.
14.1 CONSIDERACIONES GENERALES SOBRE LOS CAMARONES Y LANGOSTINOS CONGELADOS
• el término camarón es el nombre genérico internacionalmente reconocido para las especies Paneus, Pandalus y Palamindae.
• los camarones para productos congelados proceden de una amplia variedad de procedencias que van desde los mares fríos profundos a las aguas costeras tropicales poco profundas y de los ríos a la acuicultura de regiones tropicales y semitropicales.
• también los métodos de captura, o recolección y elaboración son igualmente variados. Las especies de las regiones septentrionales pueden ser capturadas por modernas embarcaciones congeladoras, cocinadas, congeladas rápidamente por separado y envasadas a bordo en su forma de comercialización final. Con mayor frecuencia, sin embargo, se mantienen crudos congelados rápidamente por separado a bordo para su ulterior elaboración en tierra, o bien se desembarcan enfriados en hielo. Los camarones de estas especies se someten invariablemente a precocción en plantas situadas en tierra a través de procesos integrados en línea, seguidos de pelado mecánico, cocción, congelación, glaseado y envasado. En cambio, las especies Paneus, o camarones de agua templada generalmente se pelan a mano antes de la cocción y la congelación. Sin embargo, los formatos de comercialización más comunes para estos camarones son los de presentación en crudo, como en el caso de los camarones con caparazón y descabezados, o como los camarones mariposa, en que se eliminan la cabeza y el caparazón, excepto las aletas caudales, y el cuerpo es dividido ventralmente en sentido longitudinal para ofrecer una presentación atractiva.
• los camarones de agua templada pueden someterse también a otros procedimientos de valor añadido, tales como el escabechado, rebozado y empanado.
• como algunos productos a base de camarón crudo, así como los cocinados, pueden consumirse sin ulterior elaboración, son de gran importancia las consideraciones relativas a la inocuidad.
• los procedimientos descritos anteriormente se recogen en dos diagramas de flujo, pero hay que percatarse de que, debido a la naturaleza diversa de los métodos de producción deben concebirse planes individuales de APPCC/PCD para cada producto.
• aparte de la descripción anterior de cocción a bordo, no se hace referencia a la elaboración de camarones en el mar o en piscifactorías. Se supone que el producto será manipulado y elaborado correctamente en consonancia con las secciones pertinentes del Código de Prácticas y que, cuando proceda, se habrán tenido en cuenta algunos aspectos previos a la preparación, tales como el descabezado, antes de recibir el productos en las plantas de elaboración.
• los camarones frescos de estuarios y de aguas costeras poco profundas deberán elaborarse lo antes posible después de la recepción, particularmente los provenientes de procedencias artesanales con limitadas instalaciones.
Figura 14.2 Diagrama de flujo de elaboración para la preparación de camarones congelados según las fases de elaboración típicas para productos cocidos, enteros, cocinados y pelados y preparados en crudo y semipreparados.

14.2.1 Recepción de camarones crudos frescos y congelados (fases del proceso)
Posibles peligros: fitotoxinas (p. ej. PSP)
patógenos/contaminación microbiológica
antibióticos/plaguicidas
Posibles defectos: calidad variable de la remesa
especies mixtas
manchas
Orientación técnica:
• deberán disponerse protocolos de inspección para verificar la calidad, establecer parámetros de APPCC y PCD junto con capacitación apropiada para que los inspectores puedan realizar estas tareas.
• deberán inspeccionarse los camarones al momento de la recepción para asegurar la rastreabilidad y que estén bien cubiertos de hielo o congelados en profundidad.
• el origen y la historia conocida precedente determinarán el nivel de comprobación que será necesario, por ejemplo, fitotoxinas en camarones capturados en el mar, posible presencia de antibióticos en camarones de acuicultura, sobre todo si no se dispone de certificación de garantía del abastecedor. Además, podrán aplicarse otros indicadores para metales pesados, plaguicidas e indicadores de la descomposición, tales como TVBN.
• deberán realizarse verificaciones microbiológicas.
• los camarones deberán mantenerse en instalaciones idóneas y asignárseles tiempos de utilización para la elaboración, con el fin de asegurar que se respeten los parámetros de calidad en los productos finales.
14.2.2 Conservación en forma congelada
Posibles peligros: improbables
Posibles defectos: denaturación de proteínas, deshidratación
Orientación técnica:
• el envase protectivo no deberá estar dañado, de lo contrario deberá procederse al reenvasado para excluir toda posibilidad de contaminación y deshidratación.
• las temperaturas de almacenamiento en frío deberán ser idóneas para la conservación con la fluctuación mínima.
• el producto deberá elaborarse en el plazo de tiempo “mejor antes de” indicado en el envase, o antes, según las instrucciones al momento de la recepción.
14.2.3 Descongelación controlada
Posibles peligros: - deterioro/contaminación microbiológica
- contaminación procedente del envoltorio
Posibles defectos: deterioro de la calidad
Orientación técnica:
• el proceso de descongelación podrá emprenderse a partir del bloque congelado o de los camarones congelados por separado dependiendo de la procedencia de la materia prima. El envasado externo e interno deberá eliminarse antes de la descongelación para evitar toda contaminación y deberá procederse con sumo cuidado en relación con los camarones congelados en bloque en que puede haber quedado atrapado material de envasado a base de papel encerado o polietileno.
• las cubetas de descongelación deberán estar diseñadas a tal propósito y permitir la descongelación mediante un flujo de agua “contracorriente” cuando sea necesario, para mantener unas temperaturas lo más bajas posibles. No obstante, se desaconseja la reutilización del agua.
• el agua de descongelación y el hielo deberán derivar de agua dulce o de mar potable con una temperatura del agua no superior a los 20ºC (68ºF) mediante utilización de hielo adicional.
• la descongelación deberá lograrse lo más rápidamente posible para mantener la calidad.
• es conveniente que el transportador de salida que conduce a las cubetas de descongelación esté equipado con una serie de rociadores de baja velocidad para lavar los camarones con agua limpia enfriada.
• inmediatamente después de la descongelación, los camarones deberán disponerse de nuevo con hielo o mantenerse en condiciones de enfriamiento para evitar todo exceso de temperatura antes de la elaboración ulterior.
14.2.4 Almacenamiento en frío
Posibles peligros: improbables
Posibles defectos: deterioro de la calidad
Orientación técnica:
• almacenamiento en frío, preferentemente en hielo en cámaras de enfriamiento a menos de 4ºC después de la recepción.
14.2.4 Selección
Posibles peligros: improbables
Posibles defectos: deterioro de la calidad
Orientación técnica:
• los camarones podrán seleccionarse de diferentes grados de calidad conforme a los requisitos de la especificación. Ello deberá realizarse con la mínima demora y procederse luego a nuevo recubrimiento de los camarones con hielo.
14.2.6 Clasificación por tamaños
Posibles peligros: microbiológicos
Posibles defectos: deterioro de la calidad
Orientación técnica:
• la clasificación por tamaños de los camarones se realiza normalmente mediante clasificadores mecánicos de diversos grados de complejidad. Puede suceder que los camarones queden atrapados en las barras de los clasificadores, por lo que se requiere realizar una inspección periódica para evitar el arrastre de camarones viejos y la contaminación bacteriológica.
• los camarones deberán disponerse con nuevo hielo y almacenarlos en frío antes de la elaboración ulterior.
14.2.7 Adición de ingredientes y uso de aditivos
Posibles peligros: contaminación química y microbiológica
Posibles defectos: deterioro de la calidad
calidad de los ingredientes
superación de las normas
Orientación técnica:
• conforme a la especificación y legislación, podrán aplicarse determinados tratamientos a los camarones para mejorar la calidad organoléptica mantener el rendimiento o protegerlos para ulterior elaboración.
• cabe indicar como ejemplos el metabisulfito de sodio para reducir el oscurecimiento del caparazón, el benzoato de sodio para ampliar la duración en almacén entre procesos y los polifosfatos de sodio para mantener la suculencia durante la elaboración e impedir las manchas negras después del pelado, mientras que se añadirá sal común como salmuera para el aroma.
• estos ingredientes pueden añadirse en varias fases, por ejemplo, sal común y polifosfatos de sodio en las fases de descongelación o salmuera enfriada como corriente transportadora entre la cocción y la congelación, o como glaseado.
• en cualquiera de las fases en que se añaden ingredientes, es esencial vigilar el proceso y el producto para asegurar que no se superen las normas establecidas, se cumplen los parámetros de calidad y en los casos en que se utilicen baños de sumersión, se cambie periódicamente el contenido conforme a los planes establecidos.
• mantener condiciones de frío en todos los procesos.
14.2.8 Pelado total y parcial
Posibles peligros: contaminación microbiológica cruzada
cuerpos extraños
Posibles defectos: deterioro de la calidad
fragmentos de caparazón
Orientación técnica:
• este proceso se aplica principalmente a los camarones de aguas templadas y puede consistir simplemente en inspeccionar y preparar camarones enteros de gran tamaño para congelación y clasificación en una categoría inferior de camarones estropeados para pelado completo.
• otras fases de pelado podrían incluir el pelado completo o pelado parcial dejando intactas las aletas caudales.
• cualquiera que sea el proceso, es necesario asegurar que las mesas de pelado se mantengan limpias de camarones contaminados y fragmentos de caparazón con flujos de agua y que se enjuagan los camarones para asegurar que no se arrastren fragmentos de caparazón.
14.2.9 Eviscerado
Posibles peligros: contaminación microbiológica cruzada
contaminación con metales
contaminación por cuerpos extraños
Posibles defectos: materias objetables
deterioro de la calidad
Orientación técnica:
• las vísceras son el intestino, que pueden aparecer como una línea oscura en la región dorsal superior de la carne del camarón. En los camarones grandes de agua templada, puede resultar desagradable a la vista, arenoso y fuente de contaminación bacteriológica.
• la eliminación de las vísceras se efectúa mediante cuchilla cortando longitudinalmente a lo largo de la región dorsal del camarón y arrancándolas. Esta operación puede realizarse también parcialmente con los camarones descabezados y con caparazón.
• esta operación se considera un proceso mecánico de duro trabajo intensivo de forma que:
• deberán establecerse planes de limpieza y mantenimiento y atender las necesidades de limpieza antes, durante y después del proceso por personal capacitado.
• además, es esencial que los camarones dañados y contaminados sean eliminados de la línea de trabajo y que no se permita la formación de suciedad.
14.2.10 Lavado
Posibles peligros: contaminación microbiológica
Posibles defectos: deterioro de la calidad
contaminación
Orientación técnica:
• es esencial lavar los camarones pelados y eviscerados para asegurar que se elimine todo fragmento de caparazón y de las vísceras.
• los camarones deberán enjuagarse y enfriarse sin demora antes de proceder ulteriormente.
14.2.11 Proceso de cocción
Posibles peligros: cocción insuficiente, contaminación microbiológica cruzada
Posibles defectos: cocción insuficiente/excesiva
Orientación técnica:
• deberá determinarse detalladamente el procedimiento de cocción, en particular el tiempo y la temperatura, conforme a los requisitos de las especificaciones para el producto final, por ejemplo, si se ha de consumir sin elaboración ulterior y la naturaleza y el origen del camarón crudo así como la uniformidad de la clasificación por tamaños.
• deberá examinarse el plan de cocción antes de cada remesa en el caso de que se utilicen instalaciones de cocción continua, deberá disponerse de los dispositivos de registro constante de los parámetros del proceso.
• deberá utilizarse únicamente agua potable para la cocción, bien sea en agua o por inyección de vapor.
• deberán supervisarse las temperaturas de cocción seleccionando muestras y registrando el proceso con los camarones de mayor tamaño utilizados.
• deberá disponerse de planes de mantenimiento y limpieza para las instalaciones de cocción y todas las operaciones deberán ser efectuadas por personal plenamente capacitado.
• es esencial separar adecuadamente los camarones cocidos que salen del ciclo de cocción, utilizando equipo diferente para asegurar que se evite la contaminación cruzada.
14.2.12 Pelado de los camarones cocidos
Posibles peligros: contaminación cruzada
Posibles defectos: presencia de caparazón
Orientación técnica:
• se trata esencialmente de un proceso aplicable a la especie Pandalus de camarones de agua fría, que es un proceso en línea altamente mecanizado que comprende las fases de cocción, enfriamiento y congelación.
• deberá disponerse de planes de limpieza y mantenimiento, realizados por personal plenamente capacitado para asegurar una elaboración eficiente y sana.
14.2.13 Enfriamiento
Posibles peligros: contaminación microbiológica
Posibles defectos: improbables
Orientación técnica:
• los camarones cocidos, deberán ser enfriados lo más rápidamente posible para llevar la temperatura del productos a una gama de temperatura que limite toda proliferación de bacterias o producción de toxinas.
• los planes de enfriamiento deberán permitir satisfacer los requisitos de tiempo-temperatura y deberán establecerse planes de mantenimiento y limpieza, que deberán ser aplicados por personal plenamente capacitado.
• sólo deberá utilizarse agua potable fría/con hielo para el enfriamiento, que no deberá ser reutilizado para nuevas remesas, aunque para las operaciones continuas deberá determinarse un procedimiento de llenado máximo y de longitud máxima del recorrido.
• es esencial la separación de producto crudo/cocido.
• después del enfriamiento y escurrimiento, los camarones deberán ser congelados lo antes posible, para evitar toda contaminación ambiental.
14.2.14 Procedimientos de congelación
Posibles peligros: microbiológicos
Posibles defectos: congelación lenta – calidad de la textura y agrupamiento de camarones
Orientación técnica:
• la modalidad de congelación variará en gran medida según el tipo de producto. En la forma más sencilla, el camarón crudo entero o los camarones descabezados pueden congelarse en bloque o en placa utilizando cajas de cartón diseñados a tal efecto que se llenan de agua potable para formar un bloque sólido con hielo protectivo.
• los camarones de agua fría de la especie Pandalus cocidos y pelados, en el otro extremo de modalidad de congelación, suelen congelarse mediante sistemas de lecho fluidificado, mientras que muchos productos de camarón de agua templada se congelan rápidamente por separado bien sea en bandejas de congeladores de inyección o congeladores de transportador continuo.
• cualquiera que sea el procedimiento de congelación, es necesario asegurar que se cumplan las condiciones de congelación especificadas y que los productos congelados rápidamente por separado, no formen aglomerados, es decir, piezas congeladas juntas. La colocación del producto en un congelador por inyección antes de que éste haya alcanzado la temperatura de funcionamiento puede dar lugar al glaseado, a la congelación lenta del producto y a contaminación.
• los congeladores son máquinas complejas que requieren planes de limpieza y mantenimiento aplicados por personal plenamente capacitado.
14.2.15 Glaseado
Posibles peligros: contaminación microbiológica cruzada
Posibles defectos: glaseado insuficiente, glaseado excesivo, soldadura en puntos, etiquetado incorrecto.
Orientación técnica:
• el glaseado se aplica a los camarones congelados para protegerlos de la deshidratación y mantener la calidad durante el almacenamiento y la distribución.
• los camarones congelados en bloques de hielo es la forma más sencilla de glaseado, seguida de la sumersión y escurrimiento de camarones congelados en agua potable enfriada. Un proceso más complejo es someter los camarones congelados clasificados por tamaño a un rociado de agua fría en cintas transportadoras vibratorias, de forma que los camarones pasen a un ritmo constante para recibir una cobertura de glaseado uniforme y calculable.
• lo ideal sería que los camarones glaseados recibieran una recongelación secundaria antes del envasado, pero en caso contrario, deberán reenvasarse lo antes posible y transportarse al almacén frío. De no hacerse así, los camarones podrían congelarse juntos y quedar soldados en puntos o agrupados cuando el glaseado se endurece.
• se dispone de métodos del Codex para la determinación del glaseado.

14.3.1 Elaboración ulterior y envasado
Posibles peligros: producción microbiológica y de toxinas
Posibles defectos: contaminación por materias extrañas
calidad deficiente de los revestimientos
14.3.4 Producción de producto revestido
Posibles peligros: riesgos de incendios del aceite
toxinas microbiológicas
Posibles defectos: revestimiento incorrecto y cuestiones de etiquetado
revestimiento con empanadura quemada
textura defectuosa
Orientación técnica:
• el flujo del proceso fundamental para los productos revestidos de valor añadido sometidos a ulterior elaboración prevé el uso de camarones cocidos congelados, camarones crudos congelados o ambos, tomados en condiciones frías inmediatamente de las líneas de elaboración.
• cuando el material utilizado es el camarón refrigerado, es necesario tener en cuenta las cuestiones de calidad y deterioro continuo de las proteínas.
• cuando el material utilizado es el camarón congelado, deberán adoptarse medidas para mantenerlos congelados para preservar la calidad y la textura. Obsérvese también que el camarón congelado no deberá someterse a glaseado, pues de lo contrario el revestimiento saltará al freír o cocer.
14.3.2 Rebozado
• los ingredientes del rebozado en forma de polvo deberán ser inspeccionados para comprobar que se hayan respetado las especificaciones de compra y sería conveniente pasarlos por un cedazo antes del uso para eliminar posibles materiales extraños o del envasado.
• el agua deberá ser potable y fría
• la mezcla para el rebozado deberá ser idónea para las recetas preestablecidas y deberá inspeccionarse la viscosidad para asegurar la correcta captación del rebozado que se requiere en el producto.
• téngase en cuenta que en las mezclas para el rebozado es posible la formación de toxinas de forma que deberán establecerse tiempos y temperaturas de uso y definirse y mantenerse planes de limpieza del equipo.
• podrán utilizarse rebozados de tipo “tempura”, en cuyo caso no se aplicarán probablemente revestimientos adicionales de empanado. No obstante, las temperaturas y tiempos de freidura serán críticos para asegurar la textura correcta.
• cuando el rebozado sirve para adherir un revestimiento de empanado, la formulación y la viscosidad serán diferentes de los tipos “tempura”.
14.3.3 Empanado
• La formulación y granulación del empanado, o el tamaño de partícula deberán supervisarse para comprobar que se ajusten a la especificación de compra y deberán almacenarse conforme a las instrucciones del abastecedor para evitar que se vuelva rancio.
14.3.5 Freidura
• si bien la freidura es necesaria para el revestimiento de tipo “tempura”, puede que no se utilice siempre para las operaciones de empanado, aunque de hecho asegura la adherencia.
• los freidores deberán ser utilizados por personal capacitado. Deberá cambiarse el aceite periódicamente para evitar la rancidez oxidativa.
• deberán controlarse las temperaturas del aceite para evitar que se formen migas quemadas o riesgos de incendio.
14.3.6 Congelación rápida por separado
• las condiciones de congelación son las típicas que se describen en la sección 14.2.14
14.3.7 Pesaje, envasado y etiquetado de todos los productos
Posibles peligros: improbables
Posibles defectos: etiquetado incorrecto
deterioro de la calidad
Orientación técnica:
• deberá haberse especificado que todos los envoltorios para productos y envasado incluidos pegamentos y tintas deberán ser de calidad alimentaria, exentos de olores y sin ningún riesgo de sustancias que puedan ser nocivas para la salud en caso de que sean transferidos al alimento envasado.
• todos los productos alimenticios deberán pesarse dentro del envase con balanzas taradas apropiadamente para asegurar la determinación del peso correcto.
• en el caso de los productos glaseados, revestidos o preparados de otra forma, deberán realizarse inspecciones para asegurar condiciones de composición correctas que se ajusten a las declaraciones legislativas y de envasado.
• en las listas de ingredientes que figuran en el envase deberán declararse la presencia de los ingredientes que contiene el producto alimenticio en orden descendente de peso, incluidos los aditivos utilizados y todavía presentes en el alimento.
• toda operación de envolver y envasar deberá realizarse de forma que se asegure que los productos congelados se mantengan congelados y que los aumentos de temperaturas sean mínimos antes de que vuelvan a ser almacenados en frío.
14.2.8 Detección de metales
Posibles peligros: contaminación de metales residuales
Posibles defectos:
Orientación técnica:
• los productos deberán ser sometidos a detección de metales en el envase final mediante máquinas ajustadas a la mayor sensibilidad posible.
• los envases más voluminosos serán sometidos a detección a una sensibilidad más baja que para los envases más pequeños, por lo que habrá de considerarse la posibilidad de someter el producto a esta prueba antes del envasado. No obstante, a no ser que pueda eliminarse toda posible recontaminación antes del envasado, probablemente es mejor comprobar el producto ya en el envase.
14.3.9 Almacenamiento del producto final
Posibles peligros: improbables
Posibles defectos: inobservancias en cuanto a la textura y el aroma debido a fluctuaciones de la temperatura, quemaduras de congelación profunda, aroma de almacenamiento en frío, aroma de cartón.
Orientación técnica
• todos los productos finales deberán almacenarse a temperatura de congelación en un ambiente limpio, sano e higiénico.
• deberán evitarse grandes fluctuaciones de temperatura de almacenamiento (superiores a 3ºC).
• deberá evitarse un tiempo de almacenamiento demasiado prolongado (dependiendo del contenido de grasa de las especies utilizadas y el tipo de revestimiento).
• las instalaciones deberán permitir mantener la temperatura del pescado a 18ºC o temperaturas más bajas con fluctuaciones mínimas.
• la zona de almacenamiento deberá estar equipada con termómetro calibrado que indique la temperatura. Se recomienda vivamente que se instale un termómetro que registre la temperatura.
• deberán elaborarse y mantenerse un plan de rotación sistemática de las existencias.
• los productos deberán protegerse apropiadamente de la deshidratación, la suciedad y otras formas de contaminación.
• todos los productos finales deberán almacenarse en el congelador de forma que se permita la circulación apropiada de aire.
14.3.11 Transporte del producto final
Posibles peligros: Improbables
Posibles defectos: deterioro de la calidad
Orientación técnica:
• durante todas las fases de transporte deberán mantenerse condiciones de congelación profunda a –18ºC (máxima fluctuación +/-3ºC) hasta que se alcance la destinación final del producto.
• deberá examinarse la limpieza e idoneidad del vehículo de transporte para transportar productos alimenticios congelados. Se recomienda el uso de dispositivos que registren la temperatura durante el transporte.
SECCIÓN 15: ELABORACIÓN DE CEFALÓPODOS
Con miras a reconocer los controles en las distintas fases de elaboración, en esta sección se ofrecen ejemplos de posibles peligros y defectos y se describen directrices tecnológicas que pueden utilizarse para establecer medidas de control y medidas correctivas. Para cada fase concreta, sólo se enumeran los peligros y defectos que podrían introducirse y controlarse en ella. Hay que tener presente que, al preparar un plan de HACCP y/o de PCD es esencial consultar la Sección 5, en la que se ofrece orientación para la aplicación de los principios de HACCP y el análisis de PCD. Sin embargo, dentro del ámbito de aplicación de este Código de Prácticas, no es posible dar detalles de los límites críticos, la vigilancia, el mantenimiento de registros y la verificación para cada una de las fases, ya que son específicos de los peligros y defectos concretos.
Esta sección se aplica a los cefalópodos frescos y elaborados incluida la sepia (Sepia y Sepiella), el calamar (Alloteuthis, Berryteuthis, Dosidicus, Ilex, Lolliguncula, Loligo, Loliolus, Nototodarus, Ommastrephes, Onychoteuthis, Rossia, Sepiola, Sepioteuthis, Symplectoteuthis y Todarodes) y pulpos (las especies Octopus, y Eledone) destinados para el consumo humano.
Los cefalópodos frescos son sumamente perecederos y han de manipularse en todo momento con gran cuidado y de manera que se evite la contaminación y se inhiba el desarrollo de microorganismos. Los cefalópodos no deben exponerse a la luz directa del sol y habrán de protegerse contra la desecación causada por el viento o contra cualquier otro efecto perjudicial de los elementos. Se limpiarán cuidadosamente y se enfriarán hasta que alcancen la temperatura del hielo en fusión, es decir 0ºC (32ºF), con la mayor rapidez posible.
En este Código se muestra un ejemplo de proceso de elaboración de cefalópodos. En la Figura 15,1 se indican las fases relacionadas con la recepción y elaboración de calamares frescos. Téngase presente que la elaboración de cefalópodos requiere una variedad de operaciones y que este ejemplo se ofrece a título meramente ilustrativo.
Este diagrama de flujo tiene solamente fines ilustrativos. Para la aplicación del sistema HACCP en la fábrica, se ha de elaborar un diagrama de flujo completo para cada proceso.
Las referencias corresponden a las secciones pertinentes del Código.
15.1 RECEPCIóN DE LOS CEFALóPODOS (FASE DE ELABORACIóN 1)
Posibles peligros: |
Microorganismos patógenos, contaminación química, parásitos |
Posibles defectos: |
Productos dañados, materias extrañas |
Orientación técnica: |
|
• El establecimiento de elaboración dispondrá de un programa para inspeccionar los cefalópodos en el momento de su captura o de su llegada a la fábrica. Sólo se aceptarán productos sanos para la elaboración.
• Las especificaciones del producto podrían incluir las características siguientes:
- características organolépticas, como por ejemplo aspecto, olor, textura, etc.;
- indicadores químicos de la descomposición y/o contaminación, p. ej.. NBVT, metales pesados (cadmio)
- criterios microbiológicos;
- Parásitos, por ejemplo materias extrañas de Anasakis
- La presencia de laceraciones, roturas y alteraciones del color de la piel, o de una tonalidad amarillenta que se extiende desde el hígado y los órganos digestivos situados en el interior del manto, son los primeros signos del deterioro del producto.
• El personal que inspeccione los productos deberá estar capacitado y tener experiencia con respecto a las especies en cuestión para poder reconocer los defectos y los posibles peligros.
Puede encontrarse más información en la Sección 8 “Elaboración de pescado fresco, congelado y picado” y las Directrices del Codex para la Evaluación Sensorial del Pescado y los Mariscos en Laboratorios.
15.2 ALMACENAMIENTO DE CEFALÓPODOS
15.2.1 Almacenamiento en refrigerador (Fases de elaboración 2 y 10)
Posibles peligros: |
Patógenos microbiológicos |
Posibles defectos: |
Descomposición, daños físicos |
Orientación técnica: |
|
Véase la Sección 8.1.2 “Almacenamiento en refrigerador”
15.2.2 Almacenamiento en congelador (Fases de elaboración 2 y 10)
Posibles peligros: |
Metales pesados, p. ej. migración de cadmio de las vísceras |
Posibles defectos: |
Quemadura de congelación |
Orientación técnica: |
|
Véase la Sección 6.1.3 – Almacenamiento en congelador.
• Es necesario tener en cuenta que, cuando se encuentran concentraciones elevadas de cadmio en el contenido de las vísceras, este metal pesado puede pasar a la carne.
15.3 DESCONGELACIóN CONTROLADA (FASE DE ELABORACIóN 3)
Posibles peligros: |
Patógenos microbiológicos |
Posibles defectos: |
Descomposición, decoloración |
Orientación técnica: |
|
• Deberían determinarse claramente los parámetros de descongelación e incluir tiempos y temperaturas. Ello es importante para evitar la formación de decoloración de color rosa pálido.
• Deberán elaborarse límites críticos para el tiempo y la temperatura de descongelación del producto. Se deberá prestar particular atención al volumen del producto objeto de descongelación para controlar la decoloración.
• cuando se utilice agua como medio de descongelación, deberá ser de calidad potable;
• Si se utiliza agua reciclada debe tenerse cuidado de evitar toda proliferación de microorganismos.
Para más información véase la Sección 8.1.4 “Descongelación controlada”.
15.4 SECCIONADO, EVISCERADO Y LAVADO (FASES DE ELABORACIóN 4, 5, 6, 11, 12 Y 13)
Posibles peligros: |
Improbables |
Posibles defectos: |
Presencia de contenido de las vísceras, parásitos, conchas, decoloración de la tinta |
Orientación técnica: |
|
• Durante el eviscerado se extraerá todo el material intestinal y la concha del cefalópodo, si la tiene.
• Todo subproducto de este proceso que esté destinado al consumo humano, como por ejemplo tentáculos, manto, etc., se manipulará con prontitud y de manera higiénica.
• Inmediatamente después del l eviscerado, los cefalópodos se lavarán en agua de mar limpia o agua potable para eliminar toda materia residual de la cavidad del tubo y reducir el nivel de los microorganismos presentes en el producto
• Deberá disponerse de un suministro suficiente de agua de mar limpia o de agua potable para el lavado de cefalópodos enteros y productos de cefalópodos.
15.5 DESUELLO, RECORTE (FASE DE ELABORACIóN 7)
Posibles peligros: |
Improbables |
Posibles defectos: |
Presencia de materias objetables, daños causados por mordeduras, daños en la piel |
Orientación técnica: |
|
• El método empleado para el desuello no deberá contaminar el producto ni permitir el desarrollo de microorganismos; por ejemplo, para las técnicas enzimáticas o basadas en la utilización de agua caliente se definirán parámetros de tiempo/temperatura que eviten el desarrollo de microorganismos.
• Deberá prestarse cuidado para evitar que los materiales de desecho contaminen el producto.
• Deberá disponerse de un suministro suficiente de agua de mar limpia o agua potable para el lavado del producto durante el desuello y sucesivamente.
15.6 CLASIFICACIóN/ENVASADO (FASES DE ELABORACIóN 8 Y 9)
Véase también la Sección 8.2.3 “Etiquetado”.
Posibles peligros: |
Contaminación química o física debido a los envases |
Posibles defectos: |
Etiquetado incorrecto, pesaje incorrecto, deshidratación |
Orientación técnica: |
|
• El material de envasado deberá ser limpio, idóneo para los fines a que se destina y fabricado a partir de materiales de calidad alimentaria;
• Las operaciones de clasificación y envasado deberán realizarse con la mínima demora para evitar el deterioro del cefalópodo;
15.7 CONGELACIóN (FASE DE ELABORACIóN 10)
Posibles peligros: |
Parásitos |
Posibles defectos: |
Quemadura de congelación, descomposición, pérdida de calidad debido a una congelación lenta |
Orientación técnica: |
|
Los cefalópodos deberían congelarse lo más rápidamente posible para evitar el deterioro del producto y la consiguiente reducción de su duración en almacén debido a la proliferación microbiana y a reacciones químicas.
• Los parámetros de tiempo y temperatura elaborados deberán asegurar la congelación rápida del producto y deberán tener en consideración el tipo de equipo de congelación, la capacidad, el tamaño y la forma del producto, así como el volumen de producción. La producción deberá adecuarse a la capacidad de congelación de la instalación de elaboración;
• Si se utiliza la congelación como punto de control para los parásitos, será necesario establecer parámetros de tiempo/temperatura para asegurar que los parásitos han dejado de ser viables.
• Deberá vigilarse regularmente la temperatura del producto para asegurar que la operación de congelación sea completa por lo que respecta a la temperatura del núcleo central;
• Deberán mantenerse registros apropiados relativos a todas las operaciones de congelación y almacenamiento en forma congelada;
Para más información véase la Sección 8.3.1 "Proceso de congelación”.
15.8 ENVASADO, ETIQUETAS E INGREDIENTES – RECEPCIóN Y ALMACENAMIENTO
Deberá prestarse atención a los posibles peligros y defectos relacionados con el envasado, el etiquetado y los ingredientes. Se recomienda a los usuarios de este Código que consulten la Sección 8.5 “Envasado, etiquetas e ingredientes”.
SECCIÓN 17 - TRANSPORTE
El transporte se aplica a todas las secciones y constituye una fase del diagrama de flujo que requiere aptitudes específicas. Deberá considerarse con el mismo cuidado que las otras fases de elaboración. En esta sección se ofrecen ejemplos de posibles peligros y defectos y se describen directrices tecnológicas que pueden utilizarse para establecer medidas de control y medidas correctivas. Para cada fase concreta, sólo se enumeran los peligros y defectos que podrían introducirse y controlarse en ella. Hay que tener presente que, al preparar un plan de HACCP y/o de PCD, es esencial consultar la Sección 5, en la que se ofrece orientación para la aplicación de los principios de HACCP y el análisis de PCD. Sin embargo, dentro del ámbito de aplicación de este Código de Prácticas, no es posible dar detalles de los límites críticos, la vigilancia, el mantenimiento de registros y la verificación para cada una de las fases, ya que son específicos de los peligros y defectos concretos.
Es particularmente importante durante el transporte de pescado, mariscos y sus productos frescos, congelados o refrigerados que se tenga cuidado de reducir al mínimo cualquier subida de temperatura del producto y que se mantenga en condiciones controladas la temperatura de enfriamiento y congelación, según proceda. Además, deberán aplicarse medidas apropiadas para reducir al mínimo daños a los productos y también a sus envases.
Posibles peligros: |
Desarrollo bioquímico (histamina). Proliferación y contaminación microbiana |
Posibles defectos: |
Descomposición, daños físicos Contaminación química (combustible) . |
Orientación técnica: |
|
17.1 RESPECTO DE PRODUCTOS FRESCOS, REFRIGERADOS Y CONGELADOS
• enfriar los recipientes antes de cargarlos;
• evitar la exposición excesiva a temperaturas elevadas durante la carga y descarga de pescado, mariscos y sus productos;
• cargar de forma que se asegure una buena corriente de aire entre el producto y las paredes, el suelo y los paneles del techo; se recomiendan dispositivos estabilizadores de la carga;
• vigilar las temperaturas del aire dentro del vehículo de transporte durante el transporte; se recomienda el uso de un termómetro con registro de la temperatura.
• durante el transporte
- los productos congelados deberán mantenerse a –18°C o temperaturas más bajas (fluctuación máxima +3°C)
- el pescado, los mariscos y sus productos frescos deberán mantenerse a una temperatura lo más cercana posible a 0ºC. El pescado entero fresco deberá mantenerse en estratos de poca altura y rodeados de hielo a temperatura de fusión finamente triturado; deberá facilitarse un drenaje adecuado para asegurar que el agua que se escurra del hielo fundido no entre en contacto con los productos o que el agua derretida en un contenedor no contamine los productos de otro contenedor.
- [cuando proceda, deberá considerarse la posibilidad de transportar pescado fresco en contenedores con bolsas de hielo en vez de hielo;]
- [cuando proceda, deberá considerarse la conveniencia de transportar el pescado en hielo aguado, agua de mar enfriada o refrigerada (p. ej. pescado pelágico);]
- los productos elaborados refrigerados deberán mantenerse a la temperatura especificada por el elaborador [pero en general no deberá superar los 4° C].
- proporcionar al pescado, los mariscos y sus productos suficiente protección contra la contaminación por polvo, exposición a elevadas temperaturas y efectos de secado por el sol o el viento.
17.2 RESPECTO DE PESCADO Y MARISCOS VIVOS
• véanse las disposiciones específicas establecidas en las secciones pertinentes del Código.
17.3 RESPECTO DE PESCADO Y MARISCOS EN CONSERVA
• véanse las disposiciones específicas establecidas en la sección 16.
17.4 RESPECTO DE TODOS LOS PRODUCTOS
• antes de cargar, deberá verificarse la limpieza, idoneidad y saneamiento del compartimiento de carga de los vehículos;
• la carga y transporte deberán realizarse de forma que se evite todo daño y contaminación de los productos y se asegure la integridad de los envases.
SECCIóN 18 – VENTA AL POR MENOR
Con miras a reconocer los controles en las distintas fases de elaboración, en esta sección se ofrecen ejemplos de posibles peligros y defectos y se describen directrices tecnológicas que pueden utilizarse para establecer medidas de control y medidas correctivas. Para cada fase concreta, sólo se enumeran los peligros y defectos que podrían introducirse y controlarse en ella. Hay que tener presente que, al preparar un plan de HACCP y/o de PCD, es esencial consultar la Sección 5, en la que se ofrece orientación para la aplicación de los principios de HACCP y de análisis de PCD. Sin embargo, dentro del ámbito de aplicación de este Código de Prácticas, no es posible dar detalles de los límites críticos, la vigilancia, el mantenimiento de registros y la verificación para cada una de las fases, ya que son específicos de los peligros y defectos concretos.
El pescado, los mariscos y sus productos destinados a la venta al por menor deberán recibirse, manipularse, almacenarse y exponerse a los consumidores de forma que se reduzcan al mínimo los posibles peligros y defectos de inocuidad alimentaria y se mantenga la calidad esencial. En consonancia con los principios de HACCP y de PCD respecto de la inocuidad y calidad de los alimentos, los productos deberán comprarse de fuentes de abastecimiento conocidas o aprobadas que estén bajo el control de las autoridades sanitarias competentes que puedan verificar los controles de HACCP. Quienes se encargan de la venta al por menor deberán elaborar y aplicar especificaciones de compra escritas destinadas a asegurar la inocuidad de los alimentos y los niveles de calidad deseados.
Es fundamental asegurar una temperatura de almacenamiento apropiada después de la recepción para mantener la inocuidad y la calidad esencial del producto. Los productos enfriados deberán almacenarse en condiciones higiénicas a 4ºC (40ºF) o temperaturas inferiores, los productos EAM a 3ºC (28ºF) o temperaturas inferiores, mientras que los productos congelados deberán almacenarse a -18°C (0°F) o temperaturas inferiores.
La preparación y el envasado deberán realizarse de forma coherente con los principios y las recomendaciones que figuran en la Sección 3, Programas previos y normas de etiquetado del Codex. Los productos expuestos en disposición totalmente abierta deberán ser protegidos del ambiente aplicando coberturas en las mesas de exposición (protecciones contra estornudos). En todo momento, los mariscos expuestos deberán mantenerse a temperaturas y condiciones que impidan el desarrollo de posible proliferación bacteriana, toxinas y otros peligros además de perder la calidad esencial.
La información para el consumidor expuesta en los puntos de venta, por ejemplo carteles o folletos, que informen a los consumidores acerca del almacenamiento, procedimientos de preparación y posibles riesgos de los productos marinos si se manipulan incorrectamente o no se preparan en forma apropiada, es importante asegurar que se mantenga la inocuidad y la calidad del producto.
Deberá establecerse un sistema de rastreo del origen y códigos para el pescado, los mariscos y los productos para facilitar la recuperación del producto o las investigaciones de salud pública en caso de que no funcionen los procedimientos y medidas preventivas de protección de la salud. En algunos países, estos sistemas se aplican a los moluscos bivalvos en forma de requisitos de identificación de mariscos.
18.1 CONSIDERACIONES GENERALES SOBRE LA RECEPCIÓN DE PESCADO, MARISCOS Y SUS PRODUCTOS EN LA VENTA AL POR MENOR
Posibles peligros: |
véase recepción 7.1, 8.1 | |
Posibles defectos: |
véase recepción 7.1, 8.1 | |
Orientación técnica: |
||
• Deberán inspeccionarse los vehículos de transporte para verificar las condiciones generales de higiene. Deberán rechazarse los productos sujetos a suciedad, manchas o contaminación.
• Deberán inspeccionarse los productos dispuestos en los vehículos de transporte para comprobar la posible contaminación cruzada. Determinar que los productos listos para el consumo no hayan estado expuestos al contacto con productos o jugos crudos o moluscos bivalvos vivos y que los moluscos bivalvos crudos no hayan estado expuestos a otros pescados o mariscos crudos.
• Deberán examinarse periódicamente los productos marinos para asegurarse que se ajusten a las especificaciones de compra.
• Deberán examinarse todos los productos para verificar la posible descomposición y deterioro al momento de la recepción. Deberán rechazarse los productos que muestren señales de descomposición.
18.1.1 Recepción de productos refrigerados en los establecimientos de venta al por menor
Posibles peligros: |
Proliferación de patógenos, patógenos microbiológicos, contaminación química y física, formación de escombrotoxina, formación de C. botulinum | |
Posibles defectos: |
Deterioro (descomposición), contaminantes, suciedad | |
Orientación técnica: |
||
• La temperatura del producto deberá tomarse en diversos puntos de la consignación y registrarse. El pescado, los mariscos y los productos enfriados deberán mantenerse a 4°C (40°F) o temperaturas inferiores. Los productos EAM, si no están congelados, deberán mantenerse a 3°C (28°F) o temperaturas inferiores.
18.1.2 Recepción de productos congelados en los establecimientos de venta al por menor
Posibles peligros: |
Improbables |
Posibles defectos: |
Descongelación, contaminantes, suciedad |
Orientación técnica: |
|
• Deberán examinarse los productos marinos congelados que entren en el establecimiento para detectar signos de descongelación, así como señales claras de suciedad o contaminación. Deberá rechazarse toda consignación sospechosa.
• Deberán comprobarse las temperaturas internas de los productos marinos congelados que entren en el establecimiento, tomándolas en diversos puntos de la consignación y registrándolas. El pescado, los mariscos y sus productos congelados deberán mantenerse a -18ºC (0ºF) o temperaturas inferiores y deberán rechazarse si la temperatura interna supera los 0ºC (32ºF).
18.1.3 Almacenamiento en refrigerador en los establecimientos de venta al por menor
Posibles peligros: |
Formación de escombrotoxina, patógenos microbiológicos, proliferación patógena, contaminación química, formación de C. Botulinum |
Posibles defectos: |
Descomposición, contaminantes, suciedad |
Orientación técnica: |
|
• Los productos almacenados en refrigerador deberán mantenerse a 4°C (40°F). Los productos EAM deberán mantenerse a 3°C (28°F) o a una temperatura inferior.
• Los productos marinos deberán protegerse adecuadamente de la suciedad y de otros contaminantes mediante un envasado correcto y almacenarse a cierta distancia del suelo.
• Se recomienda utilizar una ficha de registro constante de la temperatura para los refrigeradores de almacenamiento de productos marinos.
• La cámara de refrigeración deberá disponer de desagües apropiados para impedir la contaminación de los productos.
• Los artículos listos para el consumo y los moluscos bivalvos deberán mantenerse separados unos de otros de cualesquiera productos alimenticios crudos en almacenamiento refrigerado. Los productos crudos deberán almacenarse en estantes debajo de los productos cocidos para evitar la contaminación por goteo.
• Deberá establecerse un sistema de rotación de productos para asegurar que los primeros en llegar sean los primero en salir.
18.1.4 Almacenamiento en congelador en establecimientos de venta al por menor
Posibles peligros: |
Improbables |
Posibles defectos: |
Descomposición química (rancidez), deshidratación |
Orientación técnica: |
|
• Los productos deberán mantenerse a -18°C (0°F) o a una temperatura inferior. Deberá vigilarse periódicamente la temperaturaSe recomienda utilizar un termómetro de registro.
• Los productos marinos no deberán almacenarse directamente en el suelo. Los productos deberán apilarse para permitir una circulación adecuada del aire.
18.1.5 Preparación y envasado de productos refrigerados en establecimientos de venta al por menor
Véase también la Sección 8.2.3, “Etiquetado”.
Posibles peligros: |
Patógenos microbiológicos, formación de escombrotoxina, proliferación de patógenos, contaminación física y química, alergenos |
Posibles defectos: |
Descomposición, etiquetado incorrecto |
Orientación técnica: |
|
• Deberá asegurarse que la manipulación y el envasado del producto se realice de conformidad con las directrices establecidas en la Sección 3, Programas previos.
• Deberá asegurarse que el etiquetado se realice de conformidad con las directrices establecidas en la Sección 3, Programas previos y las normas de etiquetado del Codex, en particular para los alergenos conocidos.
• Deberá asegurarse que el producto no se someta a excesos de temperatura durante el envasado y la manipulación.
• Deberá tenerse cuidado de evitar toda contaminación cruzada de mariscos y sus productos listos para el consumo y crudos en las zonas de elaboración o por utensilios o por el personal.
[NOTA: Se necesita una nueva sección sobre: etiquetado de productos que se venden al detalle en los mostradores, etc., de establecimientos de venta al por menor]
18.1.6 Preparación y envasado de productos marinos congelados en establecimientos de venta al por menor
Véase en la Sección 8.2.3, “Etiquetado”.
Posibles peligros: |
Patógenos microbiológicos, contaminación química o física, alergenos |
Posibles defectos: |
Descongelación, etiquetado incorrecto |
Orientación técnica: |
|
• Deberá asegurarse que se identifiquen los alergenos, de conformidad con la Sección 3, Programas previos y las normas de etiquetado del Codex.
• Deberá tenerse cuidado de evitar toda contaminación cruzada de productos listos para el consumo y crudos.
• Los productos marinos congelados no deberán exponerse a temperaturas ambiente durante un prolongado período.
18.1.7 Exposición de productos marinos refrigerados en establecimientos de venta al por menor
Posibles peligros: |
Formación de scombrotoxinas, proliferación microbiológica, contaminación con patógenos microbiológicos, formación de C botulinum |
Posibles defectos: |
Descomposición, deshidratación |
Orientación técnica: |
|
• Los productos expuestos en mostradores refrigerados deberán mantenerse a 4ºC(40ºF) o una temperatura inferior. Deberán tomarse a intervalos regulares las temperaturas del producto.
• Los productos listos para el consumo y los moluscos bivalvos deberán mantenerse separados unos de otros y de los productos alimenticios crudos en mostradores de servicio refrigerado completo. Se recomienda utilizar un diagrama de exposición para asegurar que no se produzca la contaminación cruzada.
• Si se utiliza hielo, deberá disponerse de desagües apropiados para el escurrimiento del agua derretida. Los mostradores de establecimientos de ventas al por menor deberán ser autodrenantes. Se recomienda sustituir diariamente el hielo y asegurarse de que los productos listos para el consumo no se dispongan en el hielo sobre el que se hayan dispuesto anteriormente productos crudos.
• Cada producto y el mostrador de servicio completo deberá disponer de su propio contenedor y utensilios de servicio para evitar la contaminación cruzada.
• Deberá tenerse cuidado de evitar que se dispongan los productos en un amasamiento/profundidad de tales dimensiones que impidan mantener una refrigeración apropiada y comprometer la calidad del producto.
• Deberá tenerse cuidado de evitar la desecación de productos no protegidos en mostradores de servicio completo. Se recomienda utilizar un rociador de aerosol en condiciones higiénicas.
• No deberán añadirse productos por encima de la “línea de carga” en los casos en que no pueda mantenerse un estado refrigerado en mostradores de autoservicio de productos envasados.
• Los productos no deberán exponerse a temperatura ambiente por un prolongado período de tiempo en casos de exposición de llenado/almacenamiento.
18.1.8 Exposición de productos marinos congelados en establecimientos de venta al por menor
Posibles peligros: |
Improbables |
Posibles defectos: |
Descongelación, deshidratación (quemadura de congelación) |
Orientación técnica: |
|
• Los productos deberán mantenerse a -18°C (0°F) o una temperatura inferior. Deberán efectuarse controles periódicos de la temperatura. Se recomienda utilizar termómetros de registro.
• No deberán añadirse productos por encima de la “línea de carga” en los casos de exposición en armarios de autoservicio. En los casos de exposición en congeladores verticales de autoservicio deberán disponer de puertas de cierre automático o cortina de aire para mantener el estado de congelación.
• No deberán exponerse los productos a temperatura ambiente por un período prolongado de tiempo en los casos de exposición de llenado/almacenamiento.
• Deberá establecerse un sistema de rotación de productos para asegurar que los productos marinos congelados primeros en llegar sean los primeros en salir.
• Deberán examinarse periódicamente los productos marinos congelados en exposiciones de establecimiento de venta al por menor para evaluar la integridad de los envases y el nivel de deshidratación o quemadura de congelación.
APÉNDICE I
ENVASADO EN ATMÓSFERA MODIFICADA
UN BUEN CONTROL DEL PROCESO ES ESENCIAL PARA EL ENVASADO DE FILETES Y PRODUCTOS SIMILARES EN ATMÓSFERA MODIFICADA
El envasado en atmósfera modificada (EAM), en el cual la composición de la atmósfera que rodea al filete es diferente de la composición normal del aire, puede ser una técnica eficaz para retardar la descomposición microbiana y la aparición de ranciedad oxidativa en el pescado.
Para el pescado blanco se recomienda utilizar mezclas de gases que contengan 35-45% de CO2, 25-35% de O2 y 25-35% de N2. Para el pescado aceitoso se aconsejan mezclas que contengan hasta un 60 por ciento de CO2, combinado únicamente con N2 La inclusión de CO2 es necesaria para inhibir el desarrollo de las bacterias aerobias comunes de la putrefacción, como por ejemplo las especies Pseudomonas y Acinetobacter/Moraxella. Sin embargo, en el caso de envases de filetes o productos similares destinados a la venta al por menor, una proporción demasiado alta de CO2 en la mezcla de gases puede provocar el aplastamiento del paquete, así como goteo excesivo y blanqueado. Para impedir estos efectos se incluyen como diluyentes otros gases, N2 y O2. Es preferible excluir el O2 de los paquetes de pescado aceitoso en atmósfera modificada a fin de inhibir la ranciedad oxidativa. Por lo general se recomienda una proporción de 3:1 entre los gases y el producto. Cualquier reducción de esta proporción podría hacer que la duración del producto se redujera.
La medida en que el EAM podrá prolongar el tiempo de conservación del producto dependerá de la especie, el contenido de grasa, la carga bacteriana inicial, la mezcla de gases empleada, el tipo de material de envasado y, lo que es particularmente importante, la temperatura de almacenamiento. La determinación del tiempo de conservación de un producto particular la debe efectuar una persona con la especialización adecuada, por ejemplo un bromatólogo o microbiólogo. Dado que el pescado podría estar contaminado por Clostridium botulinum de tipo E, se deberá tener gran cuidado a la hora de establecer el tiempo de conservación. Si bien en general se considera que Clostridium botulinum no se desarrolla a temperaturas inferiores a +3ºC, otros factores, como el contenido de sal, el pH, etc., también pueden tener un efecto inhibidor. Por consiguiente, al determinar el tiempo de conservación del pescado fresco envasado en atmósfera modificada es conveniente efectuar ensayos que reflejen con exactitud las condiciones del producto y las del medio en el que tiene lugar el almacenamiento y la distribución. Es muy importante tener presente que la inclusión de O2 no impide el desarrollo de Clostridium botulinum de tipo E, y que es esencial mantener un control de la temperatura del producto durante todo su tiempo de conservación. En muchas circunstancias no se considera conveniente utilizar hielo para enfriar estos envases, prefiriéndose, por consiguiente, métodos de refrigeración mecánica.
La integridad del cierre hermético de los envases utilizados en el EAM constituye un punto crítico de control , ya que permite determinar si un envase es vulnerable a la contaminación microbiana externa y a la dilución de la mezcla de gases en el aire. Los controles esenciales de la junta térmica deberán verificar la adecuada alineación de los labios del cierre, el tiempo de penetración, la temperatura, la presión y la velocidad de la máquina. Se deberá tener gran cuidado de cerciorarse de que la zona del cierre no esté contaminada por el producto, por exudación del mismo o por humedad, ya que esto podría reducir la integridad del propio cierre. También es importante la calidad de la película que se utiliza, especialmente en lo referente a su permeabilidad a los gases; sólo deberá utilizarse película producida por fabricantes de confianza, con una especificación claramente definida.
El mantenimiento de la combinación correcta de gases que se inyectan en los envases de atmósfera modificada es esencial para garantizar la calidad, el aspecto y la duración del producto. Por estos motivos el proceso de control debe incluir análisis sistemáticos de los gases presentes en los envases de atmósfera modificada. Estos análisis pueden indicar fallos relacionados con la integridad del cierre hermético, los materiales de EAM, la maquinaria empleada o la mezcla de los gases antes de su salida. Se recomienda el uso de analizadores continuos de gases. Es preciso analizar los gases inmediatamente después del envasado, ya que la absorción del CO2 se produce rápidamente.
APÉNDICE II - REQUISITOS FACULTATIVOS PARA EL PRODUCTO FINAL – MOLUSCOS BIVALVOS [POR COMPLETAR]
APÉNDICE III
REQUISITOS FACULTATIVOS PARA EL PRODUCTO FINAL3 - PESCADO FRESCO, CONGELADO Y PICADO
En las presentes especificaciones para el producto final se describen los defectos facultativos que pueden estar presentes en el pescado congelado rápidamente. Las descripciones de defectos facultativos serán de ayuda para los compradores y vendedores, al indicar las disposiciones sobre defectos utilizadas comúnmente en las transacciones comerciales o en la formulación de especificaciones para productos finales.
Las definiciones que se ofrecen a continuación constituyen recomendaciones para uso de compradores y vendedores de pescado congelado rápidamente en la formulación de especificaciones para el producto final. Estas especificaciones son de carácter facultativo y complementan los requisitos esenciales prescritos en las correspondientes normas del Codex para productos, pudiendo aplicarse apropiadamente a las compras o ventas de pescado fresco.
1.1 Pescado congelado rápidamente, eviscerado y sin eviscerar
Defecto: |
Descripción recomendada del defecto |
a) Deformación del cuerpo |
Deformación de la zona dorsal (giba dorsal) o de la cabeza, en su caso (trompa ganchuda), debida a la extensión del material cartilaginoso en esta zona cuando el pez se acerca a la condición de desove |
b) Daño al revestimiento protector |
Huecos en la capa de hielo o roturas de la membrana de revestimiento. |
c) Defectos de la superficie:-
|
Decoloración localizada muy visible, provocada por la difusión de sangre en la carne.
|
d) Defectos de eviscerado y limpieza
Restos de vísceras |
Lavado inadecuado
|
1.2 Filetes de pescado congelados rápidamente4
Defecto: a) Deshidratación moderada |
Descripción recomendada del defecto
|
b) Filetes desbarbados o desgarrados |
Bordes longitudinales marcadamente y excesivamente irregulares. |
c) Trozos pequeños (no aplicable a filetes cortados de bloques) |
Una pieza de filete que pesa menos de 25 g.. |
d) Piel y membrana negra (no incluye el extracto subcutáneo). En el pescado plano la piel blanca no se considera un defecto. |
Filetes sin piel
|
e) Membrana negra o revestimiento ventral (no incluye la membrana blanca) |
Filetes con piel
|
f) Escamas: |
Filetes con piel – sin escamas |
Filetes sin piel |
Más de cinco, o en el caso de filetes de merluza, más de 10 escamas sueltas. |
g) Coágulos de sangre (manchas) |
Cualquier masa o grumo de sangre coagulada mayor de 5 mm. de diámetro. |
h) Magulladoras y decoloración |
Sangre difusa que da lugar a una clara coloración roja, parda u otra coloración extraña. Toda zona que en conjunto presente decoloración o magulladuras con una superficie superior a 3 cm2 |
i) Aletas o partes de aletas |
Dos o más espinas unidas por membrana, incluidas espinas internas o externas, o ambas en grupo. |
j) Espinas |
Toda espina de longitud igual o superior a 10 mm. o de diámetro igual o superior a 1 mm; las espinas de longitud igual o superior a 5 mm no se tomarán en consideración si el diámetro no es igual o superior a 2 mm. La base de la espina (por donde estaba unida a las vértebras) no se tomará en cuenta siempre que no supere los 2 mm de anchura o se pueda extraer fácilmente con una uña. |
Espina crítica |
Toda espina cuyo perfil máximo no quepa en un rectángulo dibujado sobre una superficie plana sólida de 40 mm de longitud por 10 mm de anchura. |
k) Material de envasado |
Cada caso |
l) Vísceras |
Cada caso de órganos internos. |
1.3 Bloques de filetes de pescado, carne picada de pescado y mezclas de filetes y carne picada de pescado congelados rápidamente
Defecto: |
Descripción recomendada del defecto |
a) Irregularidad del bloque (se aplica únicamente a los bloques que han de cortarse para obtener rodajas o porciones de pescado) |
Alteraciones respecto de las dimensiones declaradas (por ejemplo longitud, anchura y espesor de un bloque), falta de uniformidad de las formas, ángulos defectuosos, bordes irregulares, bolsas de hielo o de aire u otros daños que ocasionen una pérdida de producto.
Longitud, anchura y espesor (i) Más de 5 mm en cada dimensión. (ii) Aristas (formadas por dos superficies). Una diferencia de más de 10 mm entre el ángulo exacto y el real. iii) Ángulos (formados por tres aristas). Una diferencia de más de 10 mm entre el ángulo exacto y el real |
b) Bolsas de hielo |
Toda bolsa con una superficie superior a 10 cm2. |
c) Bolsas de aire (incluidas las depresiones) |
Toda bolsa con una superficie superior a 2 cm2 y una profundidad superior a 3 mm |
d)Deshidratación moderada |
Pérdida de humedad superficial de la unidad de muestra, que encubre el color pero no penetra en la superficie y se puede eliminar fácilmente mediante raspado.
|
e) Piel y membrana negra (no incluye la capa subcutánea). En el pescado plano la piel blanca no se considera un defecto. |
Bloque de filetes sin piel
|
f) Membrana negra o revestimiento ventral (no incluye la membrana blanca) |
Bloque de filetes con piel
|
g) Escamas (adheridas a la piel) |
Bloque de filetes con piel (sin escamas)
|
Escamas sueltas muy visibles |
Bloque de filetes sin piel
|
h) Grumos de sangre (manchas) |
Toda masa o grumo de sangre coagulada. |
i) Magulladuras y decoloración |
Sangre difusa que provoca una evidente decoloración rojiza o parda o de otro tono bastante intensa debida a depósitos de melanina, manchas de bilis, hepáticas o de otro origen. .
|
Carne picada en bloques mixtos: |
Decoloración, manchas o partículas objetables provenientes de la piel, la membrana negra, coágulos de sangre, manchas de sangre, médula espinal o vísceras.
ii) Alteración objetable respecto del color del filete. |
j) Aletas o partes de aletas |
Dos o más espinas unidas por una membrana, incluidas espinas internas o externas, o de ambos tipos agrupadas.
|
k) Espinas |
Toda espina de longitud igual o superior a 10 mm o de diámetro igual o superior a 1 mm; las espinas de longitud igual o superior a 5 mm no se tomarán en consideración si el diámetro no es igual o superior a 2 mm. La base de la espina (por donde estaba unida a las vértebras) no se tomará en cuenta siempre que no supere los 2 mm de anchura o se pueda extraer fácilmente con una uña. |
Espina crítica |
Toda espina cuyo perfil máximo no quepa en un rectángulo dibujado en una superficie plana sólida de 40 mm de longitud por 10 mm de anchura. |
l) Vísceras |
Cada caso |
m) material de envasado |
Cada caso |
APÉNDICE IV
REQUISITOS FACULTATIVOS PARA EL PRODUCTO FINAL – SURIMI CONGELADO
En las presentes especificaciones para el producto final se describen los defectos facultativos que pueden encontrarse en el surimi congelado. Las descripciones de defectos facultativos serán de ayuda para los compradores y vendedores, al indicar las disposiciones sobre defectos utilizadas comúnmente en las transacciones comerciales o en la formulación de especificaciones para productos finales.
El surimi congelado es un concentrado de proteína miofibrilar que se prepara con carne de pescado sin conservar la forma original de éste, de modo que no es fácil determinar su calidad guiándose por el aspecto. Además, generalmente no se destina al consumo directo sino a elaboración ulterior. Esto significa que la calidad del surimi congelado se determinará por las propiedades funcionales y de composición de los productos a base de surimi. Por consiguiente es muy recomendable que se inspeccionen tales propiedades funcionales, así como los consiguientes atributos de calidad, que son diferentes de los de otros productos pesqueros.
Es sumamente importante que se evalúen los siguientes atributos primarios de ensayo: contenido de humedad, pH y materias objetables en el surimi crudo, y firmeza del gel, deformabilidad y color del gel de surimi cocido. Si se desea también podrán medirse otros atributos secundarios.
1. Atributos primarios de calidad
1.1 Ensayos en surimi crudo
Preparación de la muestra de ensayo:
Poner 2-10 kg de surimi congelado en una bolsa de polietileno, cerrarla herméticamente, y templar el surimi a temperatura ambiente (20ºC) o más baja a fin de que la temperatura del surimi se eleve a –5ºC aproximadamente, sin ablandar la superficie de la muestra del ensayo.
1.1.1 Humedad
La muestra empleada para medir el contenido de humedad se tomará del interior de un bloque de surimi a fin de asegurarse de que la muestra no ha sufrido quemadura por congelación (deshidratación superficial). Poner la muestra del ensayo en una bolsa de polietileno o una botella del mismo material, cerrar la bolsa o botella herméticamente y dejar que la muestra se descongele, de forma que alcance la temperatura ambiente. Luego, medir la humedad empleando uno de los métodos siguientes:
Si se utiliza un método de horno de secado (véase método AOAC).
Si se utiliza un medidor de humedad a lámpara infrarroja, tomar 5 g de la muestra de ensayo, pesados con precisión en una bandeja de muestras, y secarlos inmediatamente [se han de proporcionar más detalles sobre este método]; o
Si se utiliza un medidor de humedad por secado con microondas (véase método AOAC). [se han de proporcionar más detalles sobre este método].
Calcular el contenido de humedad empleando la siguiente fórmula, hasta el primer decimal.
Cualquiera que sea el método empleado, éste se deberá aplicar a dos o más trozos de la muestra de ensayo y se indicará el promedio así obtenido.
Cuando se mide una muestra de ensayo grasa mediante un medidor de humedad por secado con microondas, la parte superior de la bandeja de la muestra se deberá cubrir con papel de fibra de vidrio para evitar salpicaduras de grasa durante el secado.
Humedad (%) = Peso antes del secado (g) – Peso después del secado (g)
Peso antes del secado
1.1.2 pH
Añadir 90 ó 190 ml de agua destilada, según se necesite para dispersar la muestra, a 10 g de la muestra de ensayo. Homogeneizarla, y luego medir el pH de la suspensión mediante un medidor de pH con electrodo de vidrio, hasta la segunda cifra decimal. Indicar el valor así obtenido.
1.1.3 Materias objetables
El término “materias objetables” se utiliza aquí para designar la piel, pequeñas espinas y cualquier otro material objetable distinto de la carne de pescado.
Esparcir 10 g de la muestra de ensayo hasta que tenga un espesor de 1 mm o menos, y contar el número de piezas de materia objetable que se observan. Indicar el valor así obtenido, teniendo en cuenta que un trozo de materia objetable de 2 mm o más grande se contará como uno y un trozo de menos de 2 mm se contará como medio, mientras que cualquier trozo imperceptible de menos de 1mm no se considerará.
El método de inspección para distinguir las escamas imperceptibles a primera vista se especifica en la Sección 2.1.1 de este Apéndice.
1.2 Ensayos en gel de surimi cocido
1.2.1 Firmeza del gel y deformabilidad
Se presentan aquí dos métodos. La decisión sobre el ensayo que ha de aplicarse la tomarán de común acuerdo el comprador y el vendedor.
1.2.1.1 Ensayo de penetración
Preparación de la muestra de ensayo:
Poner 2-10 kg de surimi congelado en una bolsa de polietileno, cerrarla herméticamente, y templar el surimi a temperatura ambiente (20ºC) o más baja a fin de que la temperatura del surimi se eleve a –5ºC aproximadamente, sin ablandar la superficie de la muestra del ensayo.
Preparación del gel de surimi para el ensayo: gel de surimi que no contenga almidón añadido.
A. Desmenuzamiento
El volumen de la muestra necesario para la preparación de la pasta de surimi dependerá de la capacidad del instrumento empleado para mezclar. Habrá que utilizar 1,5 kg o más para representar la propiedad de 10 kg de bloque. Considerando que se necesita una cantidad de surimi suficiente para la coherencia del ensayo, se deberá instalar en el laboratorio un equipo de gran capacidad, que pueda mezclar 1,5 kg o más de surimi. Si se utiliza un equipo de mayores dimensiones también se deberá emplear una cantidad acorde de surimi para poder obtener una pasta de surimi de la textura adecuada. Romper 1,5 kg o más de la muestra de ensayo mediante un cortador amortiguado, añadir luego un 3% de sal, y seguir moliendo y machacando durante 10 minutos o más, hasta obtener una pasta de carne homogénea. Cabe recordar que la temperatura del material sometido al ensayo debe mantenerse a una temperatura de 10ºC o más baja.
Lo más conveniente es añadir la sal a –1,5ºC.
La temperatura conveniente del material de ensayo es de 5-8ºC.
B. Llenado
Llenar un tubo de cloruro de polivinilideno que achatado tenga 48 mm de ancho (30 mm de diámetro), con unos 150 g (aproximadamente, 20 cm de longitud) de la pasta de carne, empleando un dispositivo rellenador con un tubo de 18 mm de diámetro, y atar ambos extremos del tubo.
C. Calentamiento
Calentar el material de ensayo en agua caliente a 84-90ºC durante 30 minutos.
En el momento en que el material de ensayo se sumerge en el agua, la temperatura no debe bajar más de 3ºC.
D. Enfriamiento
Inmediatamente después de terminado el tratamiento térmico, poner el material de ensayo en agua fría y enfriarlo por completo, dejándolo luego a temperatura ambiente durante 3 horas o más.
Método de ensayo
De 24 a 48 horas después de la cocción, efectuar las siguientes mediciones de la muestra de ensayo preparada para la inspección del gel de surimi, cuya temperatura deberá equilibrarse con la temperatura ambiente, y registrar la temperatura de la muestra en el momento de la medición.
Medir la firmeza del gel y la deformabilidad de la muestra de inspección del gel de surimi mediante un reómetro. Utilizar un elemento esférico (inmersor) de 5 mm de diámetro, con una velocidad de 60 mm/minuto.
Eliminar la película de la muestra de inspección del gel de surimi, cortarla en una probeta de 25 mm de longitud, y poner la probeta en la placa del medidor de modo que el centro de la probeta quede exactamente debajo del inmersor. Aplicar peso al inmersor y medir la fuerza de penetración en g y la deformación en mm en la fractura.
Registrar el valor de penetración obtenido en g, con su cifra integral. Registrar el valor obtenido de deformación en mm, hasta la primera cifra decimal.
Preparar seis o más probetas para la misma muestra de inspección de gel de surimi y efectuar el ensayo con cada una de ellas. Registrar los valores promedios así obtenidos.
1.2.1.2 Prueba de torsión
Preparación de la probeta de ensayo de gel de surimi.
A. Desmenuzamiento
Templar el surimi congelado a temperatura ambiente (alrededor de 25ºC) durante una hora, o en una cámara de templado refrigerada a –5ºC aproximadamente. Cortar los bloques templados de surimi en rodajas o en pedazos y ponerlos en la taza de un cortador amortiguado o cortador/mezclador equipado para el uso de vacío. Primero reducir el surimi a polvo desmenuzándolo a poca velocidad sin vacío. Añadir luego cloruro de sodio (2% del peso total del material) y agua/hielo (suficiente para obtener un contenido final total de humedad del 78% del peso total del material). Fijar la tapa y empezar nuevamente a desmenuzar a baja velocidad y sin vacío; pasar gradualmente (si es posible) a una velocidad alta (alrededor de 2000 rpm). En el momento en que la mezcla se transforma en una masa única, pasar a la bomba de vacío y dejar que se cree aproximadamente un 70-80% de vacío total (unas 20-25 pulgadas Hg, o 500-650 mm Hg). Durante el desmenuzamiento, cerciorarse de que se raspe la pasta adherida a las paredes y de que las bolas de pasta sean empujadas bajo las cuchillas del cortador/mezclador. Interrumpir el desmenuzamiento cuando se haya alcanzado la temperatura de 5-8ºC. Se recomienda un tiempo mínimo de desmenuzamiento de 6 minutos.
B. Llenado
Trasvasar la pasta al llenador de embutidos con una incorporación mínima de aire. La temperatura de la pasta debe mantenerse en todo momento por debajo de 10ºC. Llenar con la pasta tubos de policarbonato o acero inoxidable de 1,9 cm (d.i.) y de longitud adecuada, por lo general unos 20 cm. Llenar uniformemente los tubos con la pasta y sin formar bolsas de aire. Tapar o sellar ambos extremos y disponerlo en un baño de hielo hasta que esté listo para el tratamiento térmico (en el plazo de una hora).
C. Calentamiento
Someter a tratamiento térmico mediante inmersión de los tubos llenos en un baño de agua previamente equilibrado a la temperatura apropiada. Las relaciones de tiempo-temperatura para el tratamiento térmico son: capacidad de solidificación a temperatura baja: 0-4 C para 12-18 horas, seguido de 90ºC durante 15 minutos; capacidad de solidificación a temperatura media: 25°durante 3 horas, seguido inmediatamente por 90ºC durante 15 minutos; capacidad de solidificación a temperatura elevada 40ºC durante 30 minutos, seguido inmediatamente por: 90°C durante 15 minutos; Se recomienda calentar el baño de agua a una temperatura de 5ºC más elevada que la temperatura de tratamiento prevista, para tener en cuenta la pérdida de calor provocada durante la carga, y ajustar la temperatura aproximadamente en el plazo de dos minutos, lo que tal vez requerirá la adición de hielo.
Sólo las especies de agua fría demostrarán buena capacidad de solidificación a temperaturas bajas. Debe especificarse el tratamiento térmico utilizado para preparar la muestra; en caso contrario, se supone que se evalúa solamente el efecto de cocción rápida. La actividad proteolítica relativa se evalúa comparando ensayos realizados sobre gelatinas preparadas a 60/90°C con los tratados sólo a 90ºC.
Puede aplicarse calentamiento ohmico con un método de calentamiento. El calor se genera uniformemente mediante una resistencia eléctrica. La pasta colocada en un tubo de cloruro de polivinilo clorado se calienta entre dos electrodos. La temperatura interna de 90ºC puede alcanzarse en el plazo de un minuto. La tasa de calentamiento (rápida y lenta) puede controlarse linealmente. Este método ofrece otra ventaja: el surimi a base de colín del pacífico u otros tipos con enzimas proteolícticas pueden gelatinizarse facilmente (sin inhibidores) mediante calentamiento ónmico, ya que el calentamiento rápido puede inactivar la enzima.
D. Enfriamiento
Después del tratamiento térmico, trasladar rápidamente los tubos a un baño de agua con hielo y equilibrarlo a 0ºC. Extraer la gelatina de los tubos con un inmersor y cerrarlos herméticamente en bolsas de plástico. Mantener las muestras refrigeradas hasta el momento del ensayo (en el plazo de 48 horas).
Método de ensayo
Efectuar en el plazo de 24 horas las mediciones siguientes de la muestra de inspección preparada de gel de surimi, cuya temperatura deberá equilibrarse a la temperatura ambiente ( 20-25°C ).
Medición de tensión y tracción:
La capacidad de formación de gel del surimi se demuestra por las propiedades reológicas fundamentales del producto de ensayo cuando se somete a tensión y tracción (rotura). Dejar que las muestras refrigeradas alcancen la temperatura ambiente (cerca de 25ºC) antes de someterlas a ensayo. Cortar las muestras de ensayo en longitudes de unos 30 mm. Pegar las muestras a los discos de apoyo en cada extremo plano con cianoacrilato, teniendo cuidado de colocar las muestras en el centro de los discos de apoyo. Moler al centro de tales especímenes hasta darle una forma decabrestante, en que la porción molida alcance 1 cm. de diámetro. Montar la muestra tallada en el reómetro de torsión. Hacer rotar la parte superior de la muestra hasta que ésta se rompa, y registrar el momento de torsión y la distancia rotacional en este punto. Calcular y anotar la tensión y tracción de ruptura de la muestra, como sigue: Tensión = t = 1581 x (unidades de momento); tracción = ln [l+(g2/2) + g(l+g2/4)0,5 ], donde g = 0,150 x (distancia rotacional, mm) – 0,00847 x (unidades de momento). En la práctica estas ecuaciones normalmente se programan en un ordenador conectado al reómetro de torsión para la adquisición y el análisis de los datos, con lo que se obtienen directamente las mediciones de tensión y tracción.
1.2.2 Color
Cortar la muestra de inspección de gel de surimi en rebanadas chatas y lisas de 15 mm o más de espesor, y emplear inmediatamente un medidor de diferencia de color en la sección transversal de las rodajas, para obtener los valores de L* (luminosidad), a* (rojo-verde) y b* (amarillo-azul) hasta la primera cifra decimal. Efectuar la medición en tres o más rodajas e indicar los valores promedio así obtenidos.
2. Atributos de calidad secundarios
2.1 Ensayos en surimi crudo
Preparación de la muestra de ensayo:
Poner 2-10 kg de surimi congelado en una bolsa de polietileno, cerrarla herméticamente, y descongelar el surimi a temperatura ambiente (20ºC) o más baja, a fin de que su temperatura se eleve a –5ºC aproximadamente. No ablandar la superficie de la muestra de ensayo.
2.1.1 Materias objetables (escamas)
Después de la medición indicada en la Sección 1.1.3 de este Apéndice, añadir 100 ml de agua a la misma muestra de ensayo, homogeneizarla, añadir luego 100 ml de solución de 0,2M-NaOH, y disolver con un agitador. Filtrar con papel de filtro (nº2) la solución disuelta, lavar con agua el residuo, y luego secarlo a 105ºC durante dos horas. Contar el número de escamas así obtenidas, e indicar el número (entre paréntesis) que aparece sucesivamente al número de la materia objetable según se indica en la Sección 1.1.3 del presente Apéndice.
Después de haber disuelto la solución, dejarla inmóvil para permitir que precipite y recoger la mayor cantidad posible de escorias antes del filtrado.
2.1.2 Contenido de proteína cruda
Método AOAC – Kjeldahl
2.1.3 Contenido de azúcar
Pesar con precisión 10 g de la muestra de ensayo, poner esta cantidad en un vaso de 50 ml, añadirle 10 ml de solución de ácido tricloracético al 10 por ciento, y agitar bien el material. Dejar asentar durante 10 minutos aproximadamente, agitar nuevamente y dejar asentar una vez más durante diez minutos. Filtrarla con papel de filtro (Nº 2), verter una parte del líquido filtrado en un refractómetro (para 0-10% Brix) y leer la graduación del refractómetro. Aplicar a la siguiente fórmula y calcular el valor hasta la primera cifra decimal. Indicar el valor así obtenido.
Calibrar previamente el refractómetro a una temperatura especificada con agua destilada.
Azúcar (%)=2,04 x Brix (%) – 2,98
2.1.4 Contenido de grasa cruda
Poner en un mortero una cantidad pesada con precisión de 5-10 g de la muestra de ensayo, con la misma cantidad aproximadamente de sulfato de sodio anhidro y una pequeña cantidad de arena marina refinada. Machacar uniformemente el material hasta obtener un polvo seco, y ponerlo en un filtro cilíndrico de papel. Es importante que también se retire del mortero y se ponga en el filtro el polvo que quede adherido a la superficie interna del mortero, que se extraerá empleando una pequeña cantidad de éter etílico y algodón absorbente. Extraer y determinar el contenido de grasa mediante el método Sochlet, después de lo cual se calculará el valor aplicando la fórmula siguiente, hasta la primera cifra decimal. Indicar el valor así obtenido.
Obturar los extremos del filtro cilíndrico de papel con una pequeña cantidad de algodón absorbente, para evitar la caída del material de ensayo.
Previamente, secar el receptáculo de extracción a 100 – 106ºC, y pesarlo.
El ritmo de la extracción deberá ser de 20 veces por hora.
(W1 - W0)
Grasa cruda(%) = S X 100
S: Cantidad de muestra de ensayo tomada(g)
W0 : Peso del receptáculo(g)
W1 : Peso del receptáculo después de haber extraído la grasa(g)
2.1.5 Color y blancura
Color: Templar completamente el surimi congelado a temperatura ambiente (unos 25ºC). Introducirlo en un vaso de vidrio de 50 ml (4 cm de diámetro, 5,5 cm de altura) y medir los valores cromáticos de L*, a* y b* (sistema Lab CIE) hasta la primera cifra decimal. Para obtener resultados coherentes se recomienda asegurar un contacto completo entre la probeta y la puerta de medición del colorímetro, y llenar el vaso sin dejar huecos. Efectuar la medición en tres o más muestras y registrar el valor promedio.
Blancura: La blancura puede calcularse de la siguiente manera: blancura=L*-3b*, o blancura= 100 – [(100-L*)2 + a*2 + b*]0,5 .
2.1.6 Goteo inducido a presión
Descongelar 50 g de la muestra de ensayo y ponerlos en un cilindro de 35 mm de diámetro interno y 120-150 mm de longitud, que sea de acero inoxidable o resina sintética y que tenga en su base 21 agujeros de 1,5 mm de diámetro distantes 3 mm uno de otro. Aplicar inmediatamente una carga de 1 kg mediante un émbolo a presión de 34 mm de diámetro, cuyo peso se incluirá en la carga. Dejarlo así durante 20 minutos, y medir luego el peso del líquido que ha goteado. Calcular su porcentaje respecto al peso de la muestra de ensayo, hasta la primera cifra decimal. Indicar el valor así obtenido.
2.2 Ensayos en surimi cocido
2.2.1 Preparación de la muestra de ensayo:
2.2.1.1 Gel de Surimi con adición de agua:
A Desmenuzamiento
El volumen de la muestra necesario para la preparación de la pasta de surimi dependerá de la capacidad del instrumento empleado para mezclar. Habrá que utilizar 1,5 kg o más para representar la propiedad de 10 kg de bloque. Considerando que se necesita una cantidad de surimi suficiente para la coherencia del ensayo, se deberá instalar en el laboratorio un equipo de gran capacidad, que pueda mezclar 1,5 kg o más de surimi. Si se utiliza un equipo de mayores dimensiones también se deberá emplear una cantidad acorde de surimi para poder obtener una pasta de surimi de la textura adecuada. Triturar 1,5 kg o más de la muestra con un cortador amortiguado, añadir luego un 3% de sal y un 20% del 3% de agua salada enfriada, y seguir moliendo y machacando durante 10 minutos hasta obtener una pasta más homogénea. Si se utiliza el material de ensayo restante sin adición de agua ni almidón mencionado en la Sección 1.2.1.1.A del presente Apéndice, añadir solamente un 20% del 3% de agua salada enfriada, y seguir triturando y machacando durante cinco minutos hasta obtener una pasta homogénea; la temperatura se deberá mantener a 10ºC o menos para las especies de aguas frías como el colín de Alaska (Theragra chalcogramma). Las especies de aguas cálidas podrán elaborarse a una temperatura algo más elevada (que no sea de [15°C]). Aunque a temperaturas más bajas se obtendrá una calidad mejor.
B. Llenado
Igual que en la Sección 1 2.1.1.B de este Apéndice
C. Calentamiento
Igual que en la Sección 1.2.1.1.C de este Apéndice
D. Enfriamiento
Igual que en la Sección 1.2.1.1.D de este Apéndice
2.2.1.2 Surimi de gel con adición de almidón
A. Desmenuzamiento
Añadir 5 por ciento de almidón de batata a la pasta de carne preparada conforme al método indicado en la sección 1.2.1.1.A de este Apéndice y mezclar (homogenizar) durante 5 minutos. Recordarse de mantener la temperatura del material del ensayo a 10ºC o a una temperatura inferior durante todo el tiempo. La temperatura conveniente del material de ensayo es de 7-8ºC.
B. Llenado
Igual que la Sección 1.2.1.1.B de este Apéndice
C. Calentamiento
Igual que la Sección 1.2.1.1.C de este Apéndice. No obstante, se aplique el tratamiento para asegurar “Suwari” (endurecimiento), igual que la sección 2.2.1.3.C de este Apéndice: gel de surimi tratado con “Suwari”.
D. Enfriamiento
Igual que la Sección 1.2.1.1.D de este Apéndice.
2.2.1.3 “Suwari” (endurecimiento) Gel de surimi tratado
A. Desmenuzamiento
Igual que la Sección 1.2.1.1.A de este Apéndice.
B. Llenado
Igual que la Sección 1.2.1.1.B de este Apéndice.
C. Calentamiento
Después del tratamiento para asegurar el “Suwari” (endurecimiento) en agua caliente de 30 (28-32)ºC durante 60 minutos, proceder al mismo calentamiento que en la sección 1.2.1.1.C de este Apéndice.
D. Enfriamiento
Igual que la Sección 1.2.1.1.D de este Apéndice.
2.2.2 Método de ensayo
De 24 a 48 horas después de la cocción, efectuar las siguientes mediciones de la muestra de ensayo preparada para la inspección del gel de surimi, cuya temperatura deberá equilibrarse con la temperatura ambiente, y registrar la temperatura de la muestra en el momento de la medición.
2.2.2.1 Blancura
La blancura, como índice del aspecto general del gel de surimi, puede calcularse como sigue: Blancura = L* - 3b*. or: Blancura = 100 - [(100 - L*)2 + a*2 + b*2]0.5.
2.2.2.2 Humedad exprimible
Disponer una rebanada de gel de surimi (2 cm. de diámetro X 0,3 cm. de espesor y de 1 g de peso aproximadamente) entre dos papeles de filtro y prensarlos en un equipo de presión de aceite a una presión fija (10 kg/cm2) durante 20 segundos.
Calcular el contenido de humedad empleando la siguiente fórmula, hasta el primer decimal.
Someter a ensayo tres o más trozos de la muestra de ensayo, e indicar los valores promedio así obtenidos.
peso antes de exprimir (g) - peso después de exprimir (g)
Agua exprimible (%) = peso antes de exprimir (g)
La capacidad de retención de agua se utiliza también como índice del gel de surimi lo mismo que el agua exprimible.
La capacidad de retención de agua (%) se calcula como sigue.
Contenido de agua exprimible (g)
Capacidad de retención de agua (%) = Contenido total de humedad de la muestra preprensada(g)
2.2.2.3 Prueba de plegado
La prueba de plegado se efectúa plegando lentamente una rebanada de gel de 5 mm de espesor por la mitad, y luego de nuevo por la mitad, a la vez que se la examina para detectar signos de falla estructural (rupturas). Hay que cerciorarse de que la muestra se haya doblado completamente por la mitad. Mantenerla doblada durante cinco segundos, y luego evaluar el cambio de forma asignando una puntuación en una escala de uno a cinco. La puntuación de esta prueba se determinará según la cantidad mínima de pliegues que se necesite para producir una ruptura. Efectuar la prueba en tres o más rodajas de la misma muestra de inspección, e indicar la puntuación promedio que se ha obtenido. En caso de que se doble a mano, aplicar una fuerza constante en toda la superficie de pliegue.
Puntuación Propiedad
5 No se observan quebraduras incluso cuando se pliega en cuatro.
4 No se producen quebraduras si se pliega en dos pero se observan quebraduras si pliegan en cuatro.
3 No se producen quebraduras si se pliega en dos pero se parte si se pliega en cuatro.
2 Quebraduras si se pliega en dos.
1 Se parte en dos si se pliega en dos.
2.2.2.4 Ensayo sensorial (mordedura)
Morder una rebanada de 5 mm. de espesor de la muestra de gel, y evaluar su elasticidad al tacto con los dientes y su cohesión tras morder según una escala de puntuación de 10 grados. Ensayar tres o más rebanadas de la misma muestra de inspección por un cuadro integrado por tres o más expertos, e indicar la puntuación media obtenida. Las puntuaciones 2, 3, 4, 5 y 6 corresponden a las puntuaciones para el pliegue 1, 2, 3, 4 y 5 indicadas en (2), respectivamente.
Puntuación “Fuerza Ashi (soporte)”
10 Sumamente fuerte
9 Muy fuerte
8 Fuerte
7 Ligeramente fuerte
6 Discreto
5 Ligeramente débil
4 Débil
3 Muy débil
2 Sumamente débil
1 Incapaz de formar gel
APÉNDICE VI – REQUISITOS FACULTATIVOS PARA EL PRODUCTO FINAL – PESCADO SALADO
[POR COMPLETAR]
En las presentes especificaciones para el producto final se describen los defectos facultativos aplicables al pescado salado. Las descripciones de defectos facultativos serán de ayuda para los compradores y vendedores al describir las disposiciones relativas a esos defectos. Estas especificaciones son de carácter facultativo, y complementan los requisitos esenciales prescritos en las correspondientes normas del Codex para productos.
1. DENOMINACIÓN DEL PRODUCTO DE PESCADO SALADO DE LA FAMILIA DE LOS GÁDIDOS
Se hace referencia a la Norma para el Pescado Salado y el Pescado Salado Seco de la Familia de los Gádidos (Codex Stan. 167-1989, Rev. 1-1995).
Producida a partir de las especies que se indican a continuación, pertenecen todas a la familia de los Gádidos que han sido desangrados, eviscerados, descabezados y seccionados de forma que se eliminan dos tercios de la espina dorsal, se lava y se satura con sal en el 90-100 por ciento.
Nombre común |
Nombre latino |
Bacalao |
Gadus morhua |
Bacalao del Pacífico |
Gadus macrocephalus |
Bacalao Polar |
Boreogadus saida |
Bacalao de Groenlandia |
Gadus ogac |
Colín |
Pollachius virens |
Maruca |
Molva molva |
Maruca azúl |
Molva dypterygia |
Brosmio |
Brosmius brosme |
Eglefino |
Gadus aeglefinus / Melanogrammus aeglefinus |
Clasificación de la calidad
Imperial/superior
Los productos pesqueros de esta categoría comercial proceden de pescado que ha sido totalmente desangrado, bien lavado y escurrido para eliminar residuos de sangre y entrañas, y con la piel del cogote adherida.
El pescado se ha de seccionar adecuadamente y salar en modo uniforme, se ha de prensar bien y volver a apilar durante la elaboración. El pescado debe tener un color claro y una textura firme, y no tener defectos.
Esta categoría puede incluir el pescado de las características siguientes:
1. vientres deficientemente
2. desangrados pequeños desgarros o quebraduras longitudinales
3. no escurrido adecuadamente
4. algunos grumos de sangre
5. salado en forma poco uniforme
Al evaluar el pescado de esta categoría, se dará especial consideración al pescado que ha sido desangrado completamente y apilado adecuadamente durante la producción. En este caso, se tolerarán defectos algo mayores si la impresión general lo justifica, en particular si el pescado presenta un color claro y una textura firme.
Universal
El pescado que no satisfaga los requisitos de la categoría imperial/superior habrá de ser clasificada como universal.
Esta categoría comercial puede incluir las características siguientes:
1. no seccionado apropiadamente
2. cola redondeada
3. no lavado o escurrido apropiadamente
4. insuficiente eliminación de la espina dorsal
5. grumos de sangre en cantidad moderada
6. importantes desgarros o quebraduras longitudinales
7. quebraduras moderadas
8. manchas menores de sangre, hígado y/o bilis
El pescado debe mantener su forma natural. Deberán eliminarse los defectos que lo afean, tales como manchas/grumos de sangre desecada o restos de entrañas.
Popular
Todo pescado que no satisfaga los requisitos de la categoría universal, pero que sea no obstante apto para el consumo humano habrá de clasificarse como popular. No obstante, esta categoría no deberá contener pescado de sabor amargo, que haya estado expuesto a contaminación, tenga vientres irregulares, contenido de bilis o vísceras, pescado que presente muchas quebraduras/carne blanda o que esté visiblemente afectado de bacterias halófilas rojas (enrojecimiento) o muy infestado de moho halófilo (color pardo).
2. Denominación del producto ….
APÉNDICE VII - REQUISITOS FACULTATIVOS PARA EL PRODUCTO FINAL – PESCADO AHUMADO
[POR COMPLETAR]
APÉNDICE VIII – REQUISITOS FACULTATIVOS PARA EL PRODUCTO FINAL – LANGOSTAS Y CANGREJOS
(POR COMPLETAR)
Las definiciones que se ofrecen a continuación constituyen recomendaciones para uso de compradores y vendedores de langostas en la formulación de especificaciones para el producto final. Estas especificaciones son de carácter facultativo y complementan los requisitos esenciales prescritos en la correspondiente normas del Codex.
1. Langostas congeladas rápidamente
Peligro: |
Descripción recomendada del defecto |
a) Aspecto |
i) Dificultad para separar las langostas sin descongelarlas cuando se
|
.ii) Color en general no uniforme ni característico del producto, especie y hábitat o zonas en que se ha capturado. | |
iii) En caso de productos con caparazón, caparazón blando o roto. | |
b) Daños |
Telson roto, cortes o cicatrices que penetran en el caparazón, caparazón aplastado o hendido |
c) Caparazón blando |
El caparazón se flexiona fácilmente a mano. |
La carne cruda no es característicamente traslucida
| |
d) Opacidad |
La carne de bogavantes, langostas y escilaros del género |
e)Textura |
Homarus es dura, fibrosa, esponjosa o gelatinosa. (% afectado por peso). |
APÉNDICE IX
REQUISITOS FACULTATIVOS PARA EL PRODUCTO FINAL –
CAMARONES Y LANGOSTINOS
A. CAMARONES O LANGOSTINOS PELADOS Y SIN INTESTINO, CONGELADOS Y CONGELADOS RÁPIDAMENTE POR SEPARADO
FACTORES DE CALIDAD
Determinación de la calidad
La calidad se determinará mediante un examen del producto congelado, descongelado y cocido, utilizando el cuadro de deducción de puntos que se ofrece a continuación:
De 100 a 90 Primera calidad
De 89 a 80 Segunda calidad
Sabor: |
Característico, sin sabores desagradables. |
Congelado: |
Se refiere al producto cuyo centro térmico está a una temperatura máxima de –18ºC (0ºF) |
Olor: |
Característico. El olor a yodoformo no se considera un defecto. |
Deshidratación: |
El caparazón o la carne de los camarones o langostinos presenta zonas que afectan a su aspecto, textura y sabor |
Textura: |
La textura deberá ser firme, pero tierna y jugosa.Defecto leve: consistencia bastante firme, sólo ligeramente áspera o gomosa; no forma una masa fibrosa en la boca; jugosa pero no pulposa.Defecto moderado: consistencia moderadamente áspera o gomosa; con tendencia notable a formar una masa fibrosa en la boca; jugosa pero no pulposa.Defecto excesivo: consistencia excesivamente áspera o gomosa; con tendencia notable a formar una masa fibrosa en la boca; muy seca o muy pulposa |
Manchas negras: |
No deberá haber manchas negras en el caparazón y/o la carne de los camarones o langostinos que afecten a su aspecto. |
Quebrado: |
Camarón con un trozo partido superior a ¾ de su tamaño. |
Trozos: |
Parte de un camarón o langostino que constituya como mínimo ¼ de su tamaño. |
Materias extrañas: |
Toda materia presente en el envase que, sin ser dañina, no forme parte de los camarones o langostinos. |
Uniformidad de tamaño: |
Valor que se obtiene seleccionando por recuento 10 de los camarones o langostinos de tamaño mayor y 10 de los de tamaño menor y dividiendo el peso mayor por el peso menor para obtener la proporción entre pesos. |
Evaluación del sabor y el olor:
Para evaluar el olor, acercar a la nariz los camarones o langostinos. Si la evaluación del olor del producto crudo indica la existencia de malos olores, se cocerá la muestra para verificar el sabor y el olor.
Método del vapor:
Introducir la muestra en un saco de plástico y colocarla en un bastidor de alambre colgado sobre agua hirviendo en un recipiente tapado. Cocer al vapor el producto envasado durante 5 a 10 minutos.
Examen para detectar defectos físicos
Se examinará cada uno de los camarones o langostinos de la muestra para detectar defectos utilizando la lista de las definiciones correspondientes.
Cuadro de deducción de puntos por muestra
Tipo de producto |
Factor evaluado |
Método de determinar la puntuación |
Deducción |
Estado Congelado |
Dehidratación |
Hasta el 5%
|
0
|
Estado descongelado |
Manchas negras sólo en el caparazón |
Ausencia
|
0
|
Mancha negra en la carne |
Ausencia
|
0
| |
Quebrados, dañados y trozos |
Hasta 1%
|
1
| |
Deshidratación_ |
Ausencia
|
0
| |
Deshidratación de la carne |
Ausencia
|
0
| |
Cabezas y camarones o langostinos inaceptables |
Hasta el 1%
|
2
| |
Materias extrañas, no peligrosas |
1 trozo
|
1
| |
Uniformidad de tamaño |
Ligeramente mayor o menor. Cada 3% o fracción.
|
1 2 | |
Olor |
Característico.
|
0
| |
Pelado y eviscerado inapropiados |
Ausencia
|
0
| |
Caparazones_ |
Hasta el 3%
|
0
| |
Estado cocido |
Textura |
Firme, pero tierna y húmeda
|
0
|
Olor |
Característico
|
0
| |
B. CAMARONES O LANGOSTINOS EMPANADOS
FACTORES DE CALIDAD
Determinación de la calidad
La calidad se determinará mediante un examen del producto congelado, descongelado y cocido, utilizando el cuadro de deducción de puntos que se ofrece a continuación:
100 to 85 Primera calidad
84 to 75 Segunda calidad
Cuadro de deducción de puntos por muestra:
Tipo de producto |
Factor evaluado |
Método de determinar la puntuación |
Deducción | |
Estado congelado |
Quebradura |
Quebradura o corte mayor de ¾ del tamaño |
15 | |
Uniformidad del tamaño |
Más del 1,0; no más del 1,35
|
0
| ||
Facilidad de separación |
Leve: Separación manual difícil. Cada caso.
|
1
| ||
Estado cocido |
Manchas negras en la carne |
Ausencia
|
0
| |
Defectos de rebozado |
Ausencia
|
0
| ||
Textura |
Carne de camarón |
Firme, pero tierna y húmeda
|
0
| |
Rebozado |
Moderadamente seco, empapado o duro
|
5 15 | ||
APÉNDICE X – REQUISITOS FACULTATIVOS PARA EL PRODUCTO FINAL – CEFALÓPODOS
[POR COMPLETAR]
APÉNDICE XI
REQUISITOS FACULTATIVOS PARA EL PRODUCTO FINAL – PESCADO EN CONSERVA
Las definiciones que se ofrecen a continuación constituyen recomendaciones para uso de los compradores o vendedores de pescado en conserva en la formulación de especificaciones para el producto final. Estas especificaciones son de carácter facultativo, y complementan los requisitos esenciales prescritos en las correspondientes normas del Codex para productos.
1. Pescado en conserva
Defectos |
Descripción recomendada del defecto |
a) Peso escurrido o peso lavado |
El peso del pescado escurrido (envasado con líquido) o lavado y escurrido (envasado con salsa) no deberá ser inferior a los siguientes porcentajes (m/m) de la capacidad de agua de la lata para el producto envasado en: |
Agua exudada (sólo envasado en aceite) |
Contenido de agua (expresado como % del contenido neto de la lata declarado). |
Separación de salsas |
Separación de las salsas en partes sólida y líquida (excepto aceites) |
b) Aspecto |
El producto contenido en una lata podrá comprender pescado del aspecto y el color característicos del género elaborado y envasado de la manera indicada |
Pescado a condicionado y cortes en distintos líquidos de cobertura Corte, desbarbado y eviscerado | |
Envasado medio |
(i) Partes de la cola (excepto en peces pequeños) y/o la cabeza |
Cantidad excesiva de vísceras (uno o más peces no eviscerados) | |
Ninguna pieza característica
| |
Filetes, trozos y copos en distintos líquidos de cobertura Corte y recorte | |
Envasado medio |
Partes de cabeza, cola, vísceras o escudo, cada una |
Piel (filetes etiquetados como sin piel) – Cada trozo de más de 3 cm2 | |
Membrana negra – Cada trozo de más de 5 cm2 | |
Ninguna pieza característica (filetes y trozos solamente) | |
Carne de pescado en copos o más desintegrada, separada claramente de los filetes o trozos de filetes (expresada como porcentaje de la materia sólida escurrida de pescado) | |
Decoloración, líquido de cobertura |
Líquido de cobertura que no tiene el color y la consistencia normal en el tipo de envase considerado. |
Llenado del recipiente |
Lata no bastante llena de pescado y líquido de cobertura no conforme al tipo de envase considerado. |
2. Sardinas y productos análogos en conserva
Defectos |
Descripción recomendada del defecto_ |
a) Aspecto |
El pescado contenido en los recipientes:
|
b) agua exudada (sólo envasado en aceite) |
Contenido de agua expresado como % del contenido neto de la lata |
3. Atún y bonito en conserva |
|
No se han formulado defectos facultativos para este producto. | |
4. Salmón en conserva |
Descripción recomendada del defecto |
Peligro: |
|
a) Aspecto
|
(i) La lata no está suficientemente llena de pescado |
(ii) Aspecto desarreglado |
(ii) En el caso de envases normales, las secciones de pescado no están dispuestas de forma que las superficies cortadas no son aproximadamente paralelas al extremo abierto y la parte de la piel no es paralela a las paredes de la lata. Los envases normales no están razonablemente exentos de envases cruzados y de trozos o secciones de vértebras atravesadas en la parte superior de la lata
|
b) Espinas |
Espina dura |
_c) Color de la carne |
Aspecto y color del pescado con las siguientes características: |
d) Magulladuras y manchas de sangre |
Presencia de magulladuras o manchas de sangre expresada como porcentaje del contenido neto de la lata |
5. Carne de cangrejo en conserva
Peligro:_ |
Descripción recomendada del defecto |
Aspecto |
Al abrir las latas éstas no se encuentran suficientemente llenas o, cuando corresponda, el producto no está dispuesto de acuerdo con la forma de presentación adecuada |
6. Camarones o langostinos en conserva
No se han formulado defectos facultativos para este producto.
APÉNDICE XII
CÓDIGOS Y NORMAS DEL CODEX RELATIVOS AL PESCADO Y PRODUCTOS PESQUEROS
Y DOCUMENTOS AFINES
Código Internacional Recomendado de Prácticas para la Elaboración y Manipulación
de Alimentos Congelados Rápidamente CAC/RCP 8-1976
Método de comprobación de la temperatura del producto en alimentos
congelados rápidamente Addendum 1, 1978 a
CAC/RCP 8-1976
Código Internacional Recomendado de Prácticas para el Pescado Fresco CAC/RCP 9-1976
Código Internacional Recomendado de Prácticas para el Pescado en Conserva CAC/RCP 10-1976
Código Internacional Recomendado de Prácticas para el Pescado Congelado CAC/RCP 16-1978
Código Internacional Recomendado de Prácticas de Higiene para Camarones o Langostinos CAC/RCP 17-1978
Código Internacional recomendado de Prácticas de Higiene para Moluscos bivalvos CAC/RCP 18-1978
Código Internacional Recomendado de Prácticas para Langostas CAC/RCP 24-1979
Código Internacional Recomendado de Prácticas para Pescado Ahumado CAC/RCP 25-1979
Código Internacional Recomendado de Prácticas para Pescado Salado CAC/RCP 26-1979
Código Internacional Recomendado de Prácticas para Pescado Picado
Preparado Mediante Separación Mecánica CAC/RCP 27-1983
Código Internacional Recomendado de Prácticas para cangrejos CAC/RCP 28-1983
Norma para calamares crudos congelados rápidamente CODEX STAN 191-1995
Norma para pescado salado y el pescado salado seco de la familia
de los Gádidos CODEX STAN 167-1989, Rev. 1-1995
Norma para el salmón en conserva CODEX STAN 3-1981, Rev. 1-1995
Norma para el pescado congelado rápidamente CODEX STAN 36-1981, Rev. 1-1995
Norma para camarones o langostinos en conserva CODEX STAN 37-1981, Rev. 1-1995
Norma para filetes de pescado congelado CODEX STAN 190-1995
Norma para atún y bonito en conserva CODEX STAN 70-1981, Rev. 1-1995
Norma para carne de cangrejo en conserva CODEX STAN 90-1981, Rev. 1-1995
Norma para camarones o langostinos congelados rápidamente CODEX STAN 92-1981, Rev. 1-1995
Norma para sardinas y productos análogos en conserva CODEX STAN 94-1981, Rev. 1-1995
Norma para langostas congeladas rápidamente CODEX STAN 95-1981, Rev. 1-1995
Norma para pescado en conserva CODEX STAN 119-1981, Rev. 1-1995
Norma para bloques de filetes de pescado, carne de pescado picada
y mezclas de filetes de pescado y de carne de pescado picada
Norma para barritas y porciones de pescado empanadas o rebozadas
congeladas rápidamente CODEX STAN 165-1989, Rev. 1-1995
CODEX STAN 166-1989, Rev. 1-1995
Guía para la Higiene de los Mariscos por P.C. Wood Publicación FOCET de la OMS nº 31 (1976)
Código Internacional Recomendado de Prácticas - Principios Generales
de los Alimentos (incluido un anexo sobre el sistema de HACCP y
Directrices para su aplicación: CAC/VOL. A - Ed. 1
Directrices del Codex para la Evaluación Sensorial del Pescado y los Mariscos CAC - GL 31 - 1999
en los Laboratorios
Directrices de la OMS para la Calidad del Agua Potable 2nd edición, 1993
1 Norma del Codex para Pescado Ahumado en Frío y Preenvasado (en elaboración).
2 La lista de nombres de aditivos para “sulfito” y “fosfatos” puede encontrarse en la Norma del Codex para las Langostas Congeladas Rápidamente (Codex Stan. 95-1981. Rev. 1-1995)
3 Las especificaciones facultativas para el producto final en el pescado sin eviscerar y eviscerado congelado rápidamente se elaboraron tomándolas de la Norma del Codex para el Salmón del Pacífico sin Cabeza y Eviscerado Congelado Rápidamente (Codex Stand 36 1981).
4 En el pescado plano sin piel, pequeños trozos de piel blanca no deberán considerarse defectos, siempre que la piel no supere más del 10 por ciento de la superficie de los filetes en la unidad de muestra.