FC 108/23 |
第一O八届会议 |
2004年9月27-10月1日,罗马 |
业务程序审查: |
本文件提交执行局审议。 | ||
秘书处请对本文件有技术疑问的执行局成员与世界粮食计划署下列联络人员联系,最好尽早于执行局召开会议前提出。 | ||
人事处处长兼执行干事办公室主任(OED): |
M. Stayton先生 |
电话:066513-2002 |
执行干事办公室业务程序审查项目管理员 |
B. Busetto先生 |
电话:066513-2224 |
如对执行局的文件分发事宜有疑问,请与会议服务及分发组主管联系(电话:066513 - 2328)。 | ||
秘书处于2003年3月开始了业务程序审查,其旨在提高世界粮食计划署的工作效率。该审议具有两个目的:(i) 最大限度地利用项目指定资源,(ii) 提高粮食援助按时可利用性。审议过程中所提出的建议采取了一系列试验项目的形式,现正在实地进行试验。第一个试验项目是于2003年12月启动。
在业务程序审查中提出的建议之一,就是批准使用预计的捐助,而不用等到捐助得以确认。继执行局开展了一系列正式和非正式磋商之后,2004年2月执行局批准了在预计捐助的基础之上,使用业务储备金来资助这些试验项目。
在2004年5月与执行局进行磋商之后,为了展示试验项目的最新结果并为下一步工作提供指导,秘书处向执行局提交此文件以供讨论。
试验项目的主要结果包括:
决议草案1
执行局注意到“业务程序审查:试验项目的第二份进展报告”(WFP/EB.3/2004/12-B/1)所提供的信息和结果,包括业务程序审查已计划好的随后工作步骤。
1. 2003年秘书处开始了意在改进世界粮食计划署效率的业务程序审查(BPR),该审议促进了新业务模式的制定,而这些模式旨在:
2. 为了在实际行动中开始应用新的模式,秘书处正在实施一试验项目,以便实现下列目标:
3. 这一信息文件旨在提供业务程序审查进展中的最新成员数目,并概述下一步的工作路线。本文件包括:(i) 从高层次上概述该试验项目进展情况;(ii) 审议业务程序的改进情况;(iii) 分析到目前为止由这些改进而产生的益处及影响;(iv) 概述减少余款的进展情况;(v) 略述业务程序审查期望从捐助者得到什么以帮助实现我们的共同目标;(vi) 略述业务程序审查的下一步计划。
至今为止的结果:
|
4. 选择了五个试验项目:刚果民主共和国的长期救济和恢复行动,被占领的巴勒斯坦领土的紧急援助行动和柬埔寨、印度尼西亚及非洲西部海岸地区的长期救济和恢复行动。
5. 刚果民主共和国和被占领的巴勒斯坦领土的试验项目现在是完全“采用”新的业务模式。印尼已经启动了试验项目。柬埔寨和非洲西部的准备工作业已完成,以便确保一旦开始实施他们的项目就可以采用新的业务模式(见附件1)。
6. 特别需要指出的是,秘书处正在以综合的方法对新的业务模式进行测试。例如,下拨一笔行动运转资金予以资助,或者在单个项目帐户中迅速地转向新的灵活性,这些均相对比较容易。但是这些益处均是建立在推进重要改善的基础之上。这些“模块”均是必要的前提条件,在一个国家办事处有资格获得运转资金资助之前,必须具备这些条件,以便确保能尽可能高效率开展其工作和采用适宜的财务管理。正如原先的业务程序审查文件所强调的,这些模块包括:
7. 例如,强化的项目计划是确保充分地利用单一的项目帐户所必需的。同样,只有在一个项目已经极大地改进了其计划、监控和实施而且捐助预测也得以极大的改善之后,才能考虑提供运转资金。这些基本条件的改善为我们的工作开展提供了会计责任和活力,我们必须实现了这些改善之后,才可以在我们的计划设计和项目资助上考虑其他的灵活性。
8. 强化了项目预算及批准: 在对粮食援助需求进行了评估之后,在项目周期中的下一步工作就是制定项目预算。为了防止过度预算-用不完余款的主要原因之一-业务程序审查小组在刚果民主共和国和被占领的巴勒斯坦领土中编制了一个适应多种情况的预算,其可根据预先确定的触发机制依行动的变化而调整预算。
9. 如下所述的供应链和财务计划工具使得该国家小组能够制定适合于各种不同境况下的项目计划和预算,在每种境况下均详细记录项目每月所发生的费用。自项目按预期情况启动,我们就已确定了可能发生的事件(例如自陆运到空运的变化),这会触发从一种境况向另一境况转变,无论是最昂贵的最糟境况还是最便宜的最好境况。图1展示了刚果民主共和国多境况的临时预算。
10. 业务程序审查小组正致力于将强化的批准程序和多境况的预算方法相结合。
图1--多境况预算:由触发机制驱动资源分配
以刚果民主共和国行动为例
每月费用(1)(百万美元) |
||||
费用类别 |
最坏情况 |
期望情况 |
最好情况 |
触发机制 |
商品 境外运输 陆地运输 ITSH(2) |
2.97 0.69 1.09 1.75 |
2.79 0.66 0.92 1.59 |
2.69 0.64 0.86 1.47 |
l 发起国 l 商品价格波动 l 发起国 l 海运价格波动 l 混合运输 — 铁路、公路、空运 l 购买地点 — 当地、区域、海外 l 混合运输 — 铁路、公路、空运 l 购买地点 — 当地、区域、海外 |
(1) 第一年期间:每个月分发粮食8854吨
(2) 国内运输、储藏和处理
11. 强化的项目计划、执行和监测是新的业务程序的基础,其构成了提供运转资金和允许采用单一帐户方法的前提条件。这一模式着重于开发项目计划工具,该工具将后勤和现金供应渠道联系起来并建立了每月计划和审议的周期。
12. 在计划编制方法的开发过程中,是首次将后勤和现金供应渠道联系起来,此方法是由项目需求所驱动并和若干因子相结合,其中包括后勤走廊、商品和财务承诺的类型。刚果民主共和国和被占领的巴勒斯坦领土的国家办事处现已清楚地知道需要多少粮食和现金以及何时需要。国家办事处掌握了这些信息,就可以要求提供运转资金,或者利用单一项目帐户所提供的灵活性。其结果是极大地改进了项目管理和财务管理,从而能最有效地利用资源。
13. 如何运行:采用新近制定的费用预测方法,国家办事处可根据预计的资金短缺情况计算资金的净需求。将这些需求与预计的全部收入进行比较,以便使支出计划/分发指标和预计收入之间保持平衡。这是首次要求预计收入和项目支出之间必须相互均衡,这样国家办事处就可知道项目的需求,从而知道其将收到资金和支出的情况,从而最大限度的利用资源并提高其按时可用性。在过去,国家官员对捐助预测和需求情况的了解很有限,往往是根据这些有限的了解做出分配计划。图2展示了新方法的无作流程。
图2

14. 国家办事处每个月提出其费用预测的最新信息,以便随时了解潜在的资金不足和运转资金的需求。这一典型的预测体系现已经在刚果民主共和国、印度尼西亚和被占领的巴勒斯坦领土建立起来。迄今为止,刚果民主共和国的环境使得将该体系的建立面临着最大的挑战,鉴于该国家建立在若干运输走廊上的后勤复杂状况,这种挑战是不足为奇的。
15. 这一支出预测的模型为国家办事处提供了适宜的计划编制信息,也是一个非常好的工具,其为负责筹资的官员提供更好和更加准确的信息,以便和捐助者共享。附件2列出了刚果民主共和国和被占领的巴勒斯坦领土有关支出和收入预测的详细信息。
16. 捐助预测:目前正在对世界粮食计划署和波士顿咨询公司联合开发的收入预测新方法进行试验。已经对柬埔寨、刚果民主共和国、印度尼西亚、被占领的巴勒斯坦领土和非洲西部海岸地区进行了捐助预测。强化的供应链和财务计划是国家一级的第一个支柱而且也是支出预测的基础;捐助预测是第二支柱,其有助于进行收入预测。应当牢记的是,在新的业务模式中可以根据预测的但尚未确认的捐助情况启动项目。
17. 捐助预测是按月进行;自7月以来,刚果民主共和国已经进行了4次预测。新的捐助预测方法是建立在对诸多单一捐助者的“硬”和“软”数据进行汇总和建立相互关系之上,同时估计这些捐助者将对相关的项目提供捐助的可能性。硬数据包括记录捐助者所做捐赠及其表现的历史信息;软数据包括各捐助者对国际援助的态度及其财政和预算的政策
18. 到目前为止,超出本日历年对捐助进行预测是很困难的。这看来是筹资者所遵循保守的国内方法以及对捐助者未来资助方式缺乏预见性所致。但是,随着筹资者不断地积累经验而且世界粮食计划署和捐助者开展更加紧密的合作,期望捐助预测能够得以改进。
19. 运转资金筹措:正如在与执行局交流过程中所强调的,在资源可用性和项目需求之间在时间上往往不同步,即使实施了收入预测的项目。项目太迟收到资源,致使粮食无法按时抵达。为了解决这一不同步问题,粮食计划署必须致力于捐助预测,而不要陷于捐助的确认。实际上,国家办事处需要筹集运转资金而不是预测的“担保金”。
20. 迄今为止,刚果民主共和国的长期救济和恢复行动和被占领的巴勒斯坦领土的紧急援助行动从业务储备金账户获得了1500万美元的运转资金,这笔资金由执行局与2004年2月批准的。这显著提高了粮食按时可用性。在以下部分将更加详细地讨论运转资金的的积极作用。
21. 国家办事处一级在单一项目帐户内的资源分配:在老的业务模式中,针对特定国家的捐助的分配是由集权小组启动。捐助是按费用内容进行分解,例如,商品、运输和陆地运输、储藏和处理(LTSH)。在新的模式中,刚果民主共和国的国家主任现直接负责编制针对特定国家资源的分配,这更好地反映了国家主任对项目的自主权。这种做法增加了供应链开端的参与性,期望其能够成为改进资源利用的重要激励机制,并能够扩大国家办事处一级在项目上的自主权。在随后几个月内,被占领的巴勒斯坦领土的国家小组将接受这种能力的培训。
22. 项目的及时关闭和资源转移:这是项目周期中的最后一步,其应在新项目正式开始日期之前迅速地实施。及时关闭项目并将所有剩余资金快速地转移,显然会改进项目的管理,其避免了出现多个项目具有相同的目标和受益者。这些行动还减少了资金余额的累积,在某些情况下,其还可为所有的后续项目提供重要的启动资金。
23. 在刚果民主共和国,将上期的资源转移至下期帮助减缓了将近三个月的资金不足的困境。在老模式中,该项目可能要为新项目提出增加资金的呼吁,即使现有资金可能要结转。这种快速关闭和资源转移还减缓了对运转资金的需求。
24. 图3展示了试验项目迄今为止在业务程序上改进的概况。业务程序审查小组正致力于强化需求评估和强化预算批准程序,并且将尽快地开始增加粮食援助的优先性和捐助者报告。
图3

25. 增加了更多的区域监督:除了上述的程序改进之外,世界粮食计划署通过在每个司设立新的区域财务分析员的职位,还加强了区域办公室的能力。这些财务分析员负责:(i) 监督区域行动的预算执行情况;(ii) 开展预测和分析;(iii)为区域的业务程序审查试验项目提供支持。他们将监督和管理区域所有项目的现金供应渠道,并将在新业务模式最终的全面推广中发挥重要的作用。
26. 我们已经开发出若干个工具,以提高国家办事处的能力并从根本上改进资源的利用性和及时性。
运转资金筹措
27. 刚果民主共和国和被占领的巴勒斯坦领土的国家小组和业务程序审查小组共同努力,采用了上述的项目计划工具以准确地确定其粮食和现金需求。通过将支出预测和新的捐助预测相结合,国家小组已清楚地了解到预计的商品供应线的中断,此中断需要用临时的运转资金予以资助,同时还借助于捐助预测结果,了解了他们偿还运转资金贷款的能力。
28. 在开展了详细的财务预测之后,刚果民主共和国提出了要求并于6月获得了5400万美元的运转资金。利用这一预付的资金,世界粮食计划署确保了刚果东部的70万难民能在2004年最后一季度得到了粮食援助。这导致了该期间粮援行动的按时可用性提高了44%。这笔资金是针对预期在2004年第二和第三季度确认的捐助而预付,但这一确认时间太迟了,其会导致该年份后期资源的严重不足。
29. 迄今为止,拨给刚果民主共和国的运转资金贷款已经偿还了一半以上,这是利用欧洲援助机构、法国、芬兰和爱尔兰于七月和八月确认的捐助来偿还的。
30. 为了减少风险,秘书处正在想办法确保预付资金能够尽快地得以偿还。但是尽快地偿还并不能排除增加贷款的可能性,由于尽快还贷表明了还款是可以实现的,所以其确实提高了国家的信用度。根据目前对2005年需求和捐助的预测,事实上刚果民主共和国在十月份可能会提出增加运转资金的要求。这样将使得国家办事处能够按时地向受援者提供粮食,而且可以使得世界粮食计划署的现金余款能够成为运转资金,而不是像以前那样置于银行获取利息。
31. 捐助预测是粮食计划署用做担保手段,以确保运转资金的预付款,其并没有很多的捐助者约束问题,所以运转资金的提供和偿还一直比较顺利。但是,即使增加一个捐助约束(例如,以下所述的口袋标志),均将显著地减少这种资金的使用效率。
32. 在被占领的巴勒斯坦领土,一项有关支出和捐助收入预测结果的分析表明在项目的启动阶段十分需要运转资金的资助,因为从上一个项目结转的资源数量很少。捐助预测从总体上看是没有问题的,但是所预计的捐助却无法使得该项目按时启动。所以,在7月份共支付了960万美元的预付资金,其确保了90%的受援者(近20万人口)在该项目的第一个季度按时获得了粮援。
效果
33. 这些效果为:
34. 在试验项目结束时,预计不会有结转的余款,因为商品的购买和分发均是在捐助到位之前,而捐助可能会在项目结束时到位。在旧的业务模式中,刚果民主共和国上一个长期救济和恢复行动共剩余了3.7万吨库存粮食-占整个资源的20%。
财务风险管理的最新情况
35. 根据各个试验项目运转资金的情况,世界粮食计划署继续调整其财务风险管理。基本原则是运转资金对各捐助者没有风险:世界粮食计划署在可靠的收入和支出预测体系的基础上承担了这一风险。目前正在制定的风险管理方法是建立在具有三个步骤的方法的基础之上。对于每一个项目,基本的目标包括:
36. 世界粮食计划署期望能从试验项目中获得足够的数据,包括业务程序改进的结果以及有关收入和支出预测可靠性的更多资料,以便在2005年2月之前完成风险管理方法的开发并确定运转资金基金和风险储备金的大小和范围(见附件III)。
单一项目帐户
37. 刚果民主共和国国家小组于五月份开始使用其新的财务和供应链计划工具,以便确定所发生的直接支持费用(DSC)和其他的直接业务费用(ODOC)的临时缺口,因为这两项费用往往要在项目的早期就要支付一些款项,例如较长雇用期的职员工资。与此同时,刚果民主共和国在陆地运输、储藏和处理上出现余款,因为该费用平均是在商品购买之后平均3-4个月时才需要支付。该项目在陆地运输、储藏和处理(LTSH)款项上有520万美元不属于急需,通过单一项目帐户的方法,该笔资金被用于弥补直接支持费用和其他的直接业务费用的临时缺口(见图4)。
图 4

38. 国家办事处避免了近三个月的现金短缺并在无需投入新资金的情况下防止了职员的缩减。过去在这种情况下,即使所有资金均可利用,也需使用共同资金来预先支付直接支持费用,或者呼吁增加捐助,因为国家办事处的支出在任何情况下均需严格地按照处于不同“款项”下的现有经费的可用性来进行。单一帐户方法减少对追加资金的依赖性,而且在结构上也提高了资源使用的效率。
效果
39. 新方法的效果:
多情景的预算方法
40. 多情景预算方法的引入给两个试验项目的国家办事处提供了防止在项目实施期间出现余额积累的手段。系统地建立多情景预测能够更好地了解导致各种费用发生的因素。例如,在刚果民主共和国,影响陆地运输、储藏和处理费用的主要诱因包括 (i) 商品的起源地-当地、区域或是海外;(ii) 供应路线-铁路、公路或航运。在被占领的巴勒斯坦领土,其主要的诱因是商品的起源地和安全状况。
41. 事实上,陆地运输、储藏和处理费用包括多种内容,根据这一多情景的预算方法这些价格取决于商品的起源地,而不是每个项目的单一价格。所采用的这些价格将取决于这些商品究竟是来自当地、区域或者国际上。
42. 依触发因素而定的陆地运输、储藏和处理费用对于防止过度的余额积累具有显著的影响,因为在陆地运输、储藏和处理费用上的变化甚大。多情景预测的引入减少了过度预算的动机,因为在业务预算上已经建立了灵活机制。
效果
43. 效果包括:
强化的项目设计、执行和监督
44. 项目设计工具改进了资源的按时可用性,这不仅是因为其为预付运转资金奠定了基础,而且还促使更好地了解后勤行动方案,从而防止出现短期的商品供应线中断。例如,在刚果民主共和国的东部地区,国家办事处首次利用这一手段准确地判断即将出现的资金短缺,然后确定该国家其他地方临时存在的资金盈余。将这些盈余拨转以防止出现难民的供应不足。
45. 这一项目设计工具还有助于最大限度地利用资源,因为其可通过准确地预测何时需要现金用于购买商品、运输、陆地运输、储藏和处理、直接支持费用和其他的直接业务费用。在这一预测的基础上,刚果民主共和国已能够决定用其陆地运输、储藏和处理的暂时盈余来支付直接业务费用的暂时经费不足。换言之,该手段使得国家办事处能够从单一帐户方法中获得益处。此外,经过改进的财务计划在项目接近结束时会预测出可能出现的现金盈余,而且是在这些盈余变为真正余额之前指出的。提供预付资金或投入多边现金的需要被减少了,因为国家办事处可以利用更加有效地利用所有的可用的现金。
46. 最后,经过强化的项目设计有助于将重点置于筹资上。为了防止商品供应线的中断,国家办事处现在提供了筹资部门,该部门吸取了项目设计工具提供的详细内容,全面介绍了在受援者、运输走廊、商品类型、月份和所需要资金方面预计的短缺(见附件II有关刚果民主共和国和被占领的巴勒斯坦领土的详细情况)。
效果
47. 效果包括:
图表1. 正在不断的改善之中
|
行动计划 |
目标1: 改进按时可用性 |
目标2 减少未使用的余款 | ||
运转资金 |
¨ 刚果民主共和国 - 在第四季度提高了44% ¨ 被占领的巴勒斯坦领土 - 在9-11月提高了90% |
¨ 刚果民主共和国和被占领的巴勒斯坦领土 - 预计将没有剩余资金需要结转 | ||
单一项目帐户 |
没有资料 |
¨ 刚果民主共和国 - 预付资金的需求减少了680万美元 - 用于防止直接支持费用和其他直接业务费用不足的520万美元是从内部资助的。 | ||
强化的项目设计、监督和执行 |
¨ 刚果民主共和国 - 在第4季度3000吨玉米粉迅速发出,防止了商品供应线的中断。 - 从乌干达项目借用了120吨食糖。 |
¨ 刚果民主共和国和被占领的巴勒斯坦领土 - 财务计划表明没有结构性剩余款出现 | ||
资源结转 |
¨ 刚果民主共和国 - 一月份从上一个长期救济和恢复行动结转了3.7万吨粮食 - 七月份从上一个紧急援助行动中转出了900吨粮食 ¨ 被占领的巴勒斯坦领土 - 九月份从上一个紧急援助行动中转出了2500吨粮食 | |||
多情景的预算 |
没有资料 |
¨ 刚果民主共和国和被占领的巴勒斯坦领土 - 在编制计划时,采用了当地、区域或海外的价格。 | ||
监督效果
48. 在实现业务程序审查目标即 (i) 增加粮食援助的按时可用性 (ii) 确保充分地利用资源的过程中,通过世界粮食计划署建立了一个监测其进展情况的系统。
49. 按时可用性的监测是衡量:
50. 资源利用的监测是衡量:
51. 这些目标最终用于评价和完善世界粮食计划署整个项目的实施情况。
52. 业务程序审查的主要目标之一就是最大限度地利用资源,从而减少未使用的余款。秘书处的最主要的重点是置于长期的共同解决方法即一个新的业务模式,其将确保在第一个项目地点不会出现余款积累。即使在这一试验阶段,在很短的时间内开展了大量的工作以解决这一问题。
53. 自2002年以来,世界粮食计划署已经确认了7亿美元没有用完的余款,并对这些余款采取了行动,将这些余款用于新项目,或是退还,或者作为应收款而将其注销或入帐(见附件IV)。这一进展是下列短期行动的结果。
54. 对本组织现金状况进行了分析,其结果表明运转资金的比例(即运转现金数额占整个项目收入的百分比)全面下降,从2000-2001年的20%下降到2002-2003年度的17%。这一结果表明世界粮食计划署更加快速地将捐助直接用于项目上。截至2004年7月,该百分比略有上升。但是在本年度中期是难以对此做出结论,百分比的增加看来主要是由于快速收到捐助者的捐赠以及捐助者的捐助周期的时间安排所致。总之,世界粮食计划署目前仍然保持相当于三个月行动费用的现金(见附件IV)。
55. 在较长的时期内,秘书处将开展业务程序审查并建立新的业务模式,该模式将把未用完的余款减少至最低限度。正如以上所述,业务程序审查将通过以下的方法避免出现余款,这些方法包括: (i) 单一帐户的方法, (ii) 预付资金, (iii) 多情景预算法,以及(iv) 强化的项目设计和监督法。如前面所述,已在每一部门配备了新的区域财务分析人员,其主要作用就是确保有效地利用项目资源并避免出现资金盈余和不足现象。
56. 如上所述,世界粮食计划署正在将基本的改进内容引入其业务之中,以便开展真正的筹资工作。但是捐助方的四个变化对于最大限度地提高这一新业务模式的效率益处也是十分必要的。
运转资金和实物捐助者
57. 正如执行局原先文件所指出的,采用运转资金的潜在益处十分显著:对受援者粮食援助的按时可用性预计可提高20%。
图表 2

58. 这些估计数是建立在所有的捐助者、现金和实物捐助均支持使用运转资金以改进按时可用性的假设之上。只有世界粮食计划署能够根据实物捐助而提供预付资金,运转资金方能真正发挥作用,因为实物捐赠往往占整个捐助的一半以上。
59. 运转资金并不是单一步骤的改进方法:其是为满足各种需求而改进项目设计的综合措施的组成部分之一。更为重要的是,在世界粮食计划署致力于防止粮食不足时,运转资金只是作为最后选择方案之一。正如在试验项目中,世界粮食计划署首先是依赖于其他可利用的手段,例如,只有当其他方法均无效的情况下,方采用预先建立的粮食储备,区域借款和采取筹资的方法。
60. 关于将实物捐赠和运转资金相结合问题,世界粮食计划署正在和主要的实物捐助方进行协调,并为实现改进粮食援助按时可用性的目标而探讨有关的途径。可能的解决方法包括增加预先设置的储备,提高世界粮食计划署项目批准程序和捐助方授权程序的效率,以及预先购买实物捐赠。
用于提供资金捐助的标准包装袋标志
61. 目前,绝大多数的粮食援助是连袋分发,其包装袋上理所当然标明了捐助方名字。这种做法有助于提供可见性,但是其显著地减少了偿还的机会,因为在向一个捐助方偿还任一运转资金贷款时其具有限制作用。
分析人员指出,如果包装袋标志不构成制约因素,利用运转资金的风险将下降70%。 |
62. 因此,在针对预计捐助而提供资金时,世界粮食计划署非常希望能使用标准的世界粮食计划署包装袋的标志。
63. 为了确保捐助方获得可见性,世界粮食计划署将采取替代措施,例如发布新闻公报、召开新闻发布会和将捐助方的旗帜置于粮食分发地点。
支持世界粮食计划署改进捐助预测
64. 准确地预测捐助情况,对于平衡新的运转资金模式的潜在作用和其他程序的改善至关重要。在对下一个日历年的预测过程中,世界粮食计划署需要捐助方的帮助。
65. 过于乐观的预测可导致在项目结束时还不清贷款,或者过早耗尽资源。另一方面,过于保守的预测可导致按时可用性降低并在项目结束时出现资金滞留。捐助方的投入至关重要:世界粮食计划署承诺和捐助方开展更加紧密的合作,以提高其预测能力。世界粮食计划署的筹资部门计划和捐助方社会一起组织若干个研讨会,以便共享迄今为止的经验教训并帮助加强其预测的能力。
将捐助的截止日期及其他的使用限制和项目期限相连接
66. 这有助于世界粮食计划署能最有效将资源用于项目和被帮助的受益者。
67. 在2004年10月至2005年期间,世界粮食计划署将:
68. 根据至今为止的进展情况,秘书处希望将已全面完成的试验结果纳入关于批准运转资金方法的决议草案中,以便在2005年2月提交给执行局。但是这个问题太重要了不能仓促行事:为了确保本文件所讨论的尚未解决的问题能够获得解决方案,如果需要开展更多的试验,则将继续开展试验。
69. 在这一重要的试验阶段,秘书处将继续和执行局保持联系。世界粮食计划署初步计划在2005年1月和执行局成员举行一次非正式的磋商会,以确保在执行局2月份例会之前向成员们全面通报最新的结果。

i. 财务预测概要 — 刚果民主共和国 10288.0 (截至2004年9月4日)
收 入 |
贷款及还贷 |
累计盈余/短缺 | |||||||||
捐助款(美元) |
资源结转(美元) |
国外 |
国内 |
美元 |
公吨 | ||||||
季度 |
费用项目 |
资金需求(美元) |
确认 |
可能性极大 |
确认 |
可能性极大 |
预付资金-贷款 |
预付资金-偿还 |
单一帐户调整-贷款/偿还 |
经确认和高收入 |
|
期初余额 |
商品 |
-6.872.530 |
8.191.221 |
- |
- |
- |
- |
- |
- |
1.319.000 |
- |
国外运输 |
-32.666 |
3.359.802 |
- |
- |
- |
- |
- |
- |
3.327.000 |
||
陆地运输 |
- |
2.633.039 |
- |
- |
- |
- |
- |
- |
2.633.000 |
||
国内运输、储藏和处理 |
-1.293.766 |
4.340.087 |
- |
8.000.000 |
- |
- |
- |
- |
11.046.000 |
||
其他直接业务费用 |
-17.529 |
404.898 |
- |
- |
- |
- |
- |
- |
387.000 |
||
直接支持费用 |
-4.108 |
3.215.634 |
- |
- |
- |
- |
- |
- |
3.212.000 |
||
2004年 |
商品 |
-1.414.415 |
2.356.544 |
- |
- |
- |
- |
- |
- |
2.261.000 |
- |
国外运输 |
-3.616.030 |
925.517 |
- |
- |
- |
- |
- |
- |
636.000 |
||
陆地运输 |
- |
752.470 |
- |
- |
- |
- |
- |
- |
3.385.000 |
||
国内运输、储藏和处理 |
-4.693.537 |
1.256.480 |
- |
- |
- |
- |
- |
- |
7.609.000 |
||
其他直接业务费用 |
-24.907 |
117.220 |
- |
- |
- |
- |
- |
- |
479.000 |
||
直接支持费用 |
-2.309.446 |
930.944 |
- |
- |
- |
- |
- |
- |
1.833.498 |
||
2004年 |
商品 |
-3.836.992 |
643.561 |
- |
- |
- |
4.132.160 |
- |
- |
3.200.000 |
- |
国外运输 |
-572.066 |
192.486 |
- |
- |
- |
1.267.652 |
- |
- |
1.524.000 |
||
陆地运输 |
- |
198.110 |
- |
- |
- |
- |
- |
- |
3.583.000 |
||
国内运输、储藏和处理 |
-2.488.419 |
354.693 |
- |
- |
- |
- |
- |
-5.200.000 |
275.000 |
||
其他直接业务费用 |
-73.899 |
33.090 |
- |
- |
- |
- |
- |
850.000 |
1.288.000 |
||
直接支持费用 |
-1.893.341 |
262.797 |
- |
- |
- |
- |
- |
4.350.000 |
4.553.000 |
||
2004年 |
商品 |
-6.773.581 |
2.582.579 |
178.502 |
- |
- |
- |
-3.131.898 |
- |
-3.944.000 |
-364 |
国外运输 |
-916.583 |
772.437 |
53.389 |
- |
- |
- |
-1.267.652 |
- |
166.000 |
||
陆地运输 |
-1.436.703 |
795.006 |
54.949 |
- |
- |
- |
- |
- |
2.996.000 |
||
国内运输、储藏和处理 |
-6.801.289 |
1.423.367 |
98.380 |
227.213 |
1.640.499 |
- |
- |
2.600.000 |
-537.000 |
||
其他直接业务费用 |
-737.289 |
132.790 |
9.178 |
108.269 |
24.104 |
- |
- |
-425.000 |
400.000 |
||
直接支持费用 |
-3.920.571 |
1.054.594 |
72.891 |
13.437 |
187.879 |
-2.175.000 |
-214.000 |
||||
2004年 |
商品 |
-1.744.717 |
- |
- |
- |
- |
- |
-1.000.262 |
- |
-6.689.000 |
-7.239 |
国外运输 |
-611.898 |
- |
- |
- |
- |
- |
- |
- |
-446.000 |
||
陆地运输 |
-157.022 |
- |
- |
- |
- |
- |
- |
- |
2.839.000 |
||
国内运输、储藏和处理 |
-284.735 |
- |
- |
34.414 |
- |
- |
- |
- |
-787.000 |
||
其他直接业务费用 |
-257.816 |
- |
- |
16.370 |
- |
- |
- |
- |
159.000 |
||
直接支持费用 |
-1.342.420 |
- |
- |
2.061 |
- |
- |
- |
- |
-1.554.000 |
||
2005年 |
商品 |
-2.966.341 |
- |
87.823 |
- |
- |
- |
- |
- |
-9.568.000 |
-18.457 |
国外运输 |
-998.375 |
- |
26.267 |
- |
- |
- |
- |
- |
-1.418.000 |
||
陆地运输 |
-761.422 |
- |
27.035 |
- |
- |
- |
- |
- |
2.105.000 |
||
国内运输、储藏和处理 |
-1.127.543 |
- |
48.403 |
- |
- |
- |
- |
2.600.000 |
734.000 |
||
其他直接业务费用 |
-271.287 |
- |
4.516 |
- |
- |
- |
- |
-425.000 |
-533.000 |
||
直接支持费用 |
-4.457.005 |
- |
35.862 |
- |
- |
- |
- |
-2.175.000 |
-8.150.000 |
||
2005年 |
商品 |
-5.113.717 |
- |
- |
- |
- |
- |
- |
- |
-14.682.000 |
-35.799 |
国外运输 |
-1.543.439 |
- |
- |
- |
- |
- |
- |
- |
-2.961.000 |
||
陆地运输 |
-1.263.376 |
- |
- |
- |
- |
- |
- |
- |
842.000 |
||
国内运输、储藏和处理 |
-1.839.703 |
- |
- |
- |
- |
- |
- |
- |
-1.106.000 |
||
其他直接业务费用 |
-107.075 |
- |
- |
- |
- |
- |
- |
- |
-640.000 |
||
直接支持费用 |
-1.103.882 |
- |
- |
- |
- |
- |
- |
- |
-9.254.000 |
||
2005年 |
商品 |
-3.569.747 |
- |
- |
- |
- |
- |
- |
- |
-18.252.000 |
-47.795 |
国外运输 |
-1.067.588 |
- |
- |
- |
- |
- |
- |
- |
-4.029.000 |
||
陆地运输 |
-1.646.711 |
- |
- |
- |
- |
- |
- |
- |
-805.000 |
||
国内运输、储藏和处理 |
-2.844.089 |
- |
- |
- |
- |
- |
- |
- |
-3.950.000 |
||
其他直接业务费用 |
-710.337 |
- |
- |
- |
- |
- |
- |
- |
-1.350.000 |
||
直接支持费用 |
-1.542.027 |
- |
- |
- |
- |
- |
- |
- |
-10.796.000 |
||
2005年 |
商品 |
- |
- |
- |
- |
- |
- |
- |
- |
-18.252.000 |
-47.795 |
国外运输 |
- |
- |
- |
- |
- |
- |
- |
- |
-4.029.000 |
||
陆地运输 |
-549.468 |
- |
- |
- |
- |
- |
- |
- |
-1.354.000 |
||
国内运输、储藏和处理 |
-1.967.241 |
- |
- |
- |
- |
- |
- |
- |
-5.917.000 |
||
其他直接业务费用 |
- |
- |
- |
- |
- |
- |
- |
- |
-1.350.000 |
||
直接支持费用 |
-761.382 |
- |
- |
- |
- |
- |
- |
- |
-11.557.000 |
||
-90.340.026 |
36.929.367 |
697.196 |
8.401.764 |
1.852.481 |
5.399.812 |
-5.399.812 |
- |
-42.459.000 |
-47.795 | ||
ii. 财务预测概要 —被占领的巴勒斯坦领土紧急援助行动10190.2 (截至2004年9月4日)
收 入 |
贷款及还贷 |
累计盈余/短缺 | |||||||||
捐助款(美元) |
资源结转(美元) |
国外 |
国内 |
美元 |
公吨 | ||||||
季度 |
费用项目 |
资金需求(美元) |
确认 |
可能性极大 |
确认 |
可能性极大 |
预付资金-贷款 |
预付资金-偿还 |
单一帐户调整- |
经确认和高可能性收入 |
公吨 |
2004年 |
商品 |
-9.859.869 |
5.786.268 |
3.232.372 |
- |
- |
7.035.960 |
-5.261.035 |
- |
934.000 |
- |
国外运输 |
-991.103 |
1.001.238 |
559.320 |
- |
- |
667.790 |
-592.139 |
- |
645.000 |
||
陆地运输 |
- |
- |
- |
- |
- |
- |
- |
- |
- |
||
国内运输、储藏和处理 |
-1.199.734 |
926.770 |
517.720 |
139.652 |
- |
1.179.408 |
-970.476 |
- |
593.000 |
||
其他直接业务费用 |
- |
61.661 |
34.446 |
9.272 |
- |
78.514 |
-64.598 |
- |
119.000 |
||
商品 |
-338.092 |
498.217 |
278.318 |
75.056 |
- |
634.054 |
-521.728 |
- |
626.000 |
||
2004年 |
商品 |
-5.702.246 |
- |
3.496.592 |
- |
- |
- |
-1.774.925 |
- |
-3.047.000 |
- |
国外运输 |
-1.048.686 |
- |
605.040 |
- |
- |
- |
-75.651 |
- |
126.000 |
||
陆地运输 |
- |
- |
- |
- |
- |
- |
- |
- |
- |
||
国内运输、储藏和处理 |
-538.804 |
- |
560.039 |
- |
- |
- |
-208.931 |
- |
405.000 |
||
其他直接业务费用 |
- |
- |
37.261 |
- |
- |
- |
-13.916 |
- |
142.000 |
||
商品 |
-184.577 |
- |
301.068 |
- |
- |
- |
-112.326 |
- |
630.000 |
||
2005年 |
商品 |
-4.206.055 |
- |
- |
- |
- |
- |
- |
- |
-7.253.000 |
-12.062 |
国外运输 |
-726.926 |
- |
- |
- |
- |
- |
- |
- |
-601.000 |
||
陆地运输 |
- |
- |
- |
- |
- |
- |
- |
- |
- |
||
国内运输、储藏和处理 |
-1.019.264 |
- |
- |
- |
- |
- |
- |
- |
-614.000 |
||
其他直接业务费用 |
-200.000 |
- |
- |
- |
- |
- |
- |
- |
-58.000 |
||
商品 |
-1.519.169 |
- |
- |
- |
- |
- |
- |
- |
-889.000 |
||
2005年 |
商品 |
-997.961 |
- |
- |
- |
- |
- |
- |
- |
-8.251.000 |
-27.327 |
国外运输 |
-172.410 |
- |
- |
- |
- |
- |
- |
- |
-773.000 |
||
陆地运输 |
- |
- |
- |
- |
- |
- |
- |
- |
- |
||
国内运输、储藏和处理 |
-478.823 |
- |
- |
- |
- |
- |
- |
- |
-1.093.000 |
||
其他直接业务费用 |
-90.000 |
- |
- |
- |
- |
- |
- |
- |
-148.000 |
||
商品 |
-193.697 |
- |
- |
- |
- |
- |
- |
- |
-1.083.000 |
||
2005年 |
商品 |
- |
- |
- |
- |
- |
- |
- |
- |
-8.251.000 |
-33.070 |
国外运输 |
- |
- |
- |
- |
- |
- |
- |
- |
-773.000 |
||
陆地运输 |
- |
- |
- |
- |
- |
- |
- |
- |
- |
||
国内运输、储藏和处理 |
- |
- |
- |
- |
- |
- |
- |
- |
-1.093.000 |
||
其他直接业务费用 |
- |
- |
- |
- |
- |
- |
- |
- |
-148.000 |
||
商品 |
- 107.632 |
- |
- |
- |
- |
- |
- |
- |
-1.191.000 |
||
-29.575.049 |
8.274.154 |
9.622.176 |
223.980 |
- |
9.595.725 |
-9.595.725 |
- |
-11.456.000 |
|||
对捐助方无风险
1. 预付资金对捐助方不构成风险。世界粮食计划署是根据捐助方的捐助来决定是否预付运转资金,所以捐助方将不具有法律的义务来实现或确认预测的捐助。
世界粮食计划署具有严格的风险管理体系
2. 世界粮食计划署将承担与运转资金有关的所有风险。风险管理是与资助过程的每一步骤紧密相连,以便能最大限度地增加按时获得粮援的受益者人数,并将风险减至最小。为了防止过早耗尽资金和/或在项目结束出现赤字,现正在实施了若干风险管理措施。在2005年2月执行局会议之前,秘书处将检查并认真调整风险管理方法。
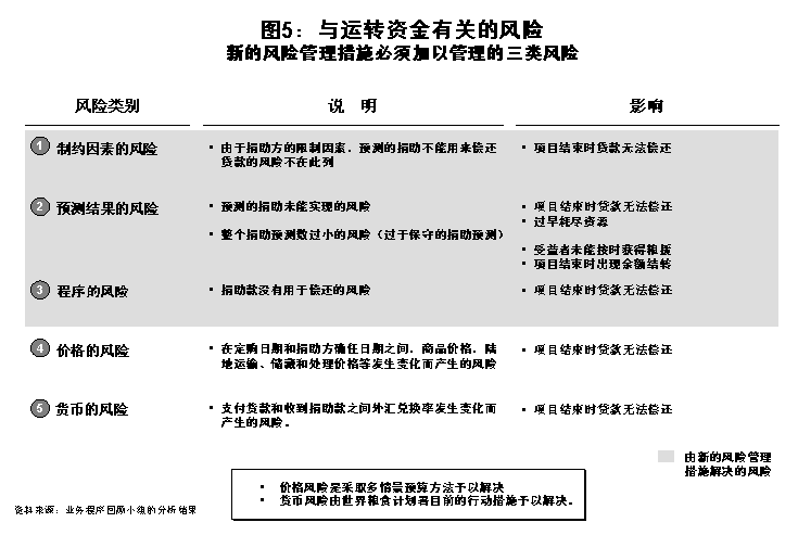
3. 图5列出了运转基金机制必须加以管理的三大类风险。
4. 正在试验的风险管理方法具有三个步骤:
主动减少风险

5. 通过对未偿贷款匹配相应的担保资金,来减少限制因素的风险。为了最大限度地偿还贷款,所有的运转资金均和各笔预测的“担保资金”相关联,这些担保资金是按其主要限制因素进行分类。在可能的情况下,国家办事处将选择与风险较低的限制条件有关的贷款,例如,没有限制条件的捐助方、提出当地/区域购买要求,或者包括不带转基因生物(GMOs)的要求。图6展示了一个国家办事处是如何将其未偿贷款和诸多担保因素相结合,而且随后对其加以监测的过程。
通过设立运转资金的条件来限制预测的风险
6. 为了最大限度地实现粮援的按时可用性并在项目结束时没有未偿还的贷款,希望获得运转资金的任一要求,在财务部门批准此要求之前,必须遵循严格的标准。其中最为重要的标准为:

7. 为了防止过早耗尽资源,或者不能实现最大限度的按时可用性,国家办事处定期地计算其粮食分发对象,然后根据捐助预测均衡其支出计划。如果需要减少分发对象,这种减少要尽可能推迟实施,以便给筹资部门填补资金缺口的机会,并确保受援者不会失去粮援或者减少粮援定额。图7展示了支出和捐助预测之间是如何平衡的。
确保执行偿还程序的实施水平
8. 为防止捐助款的“双重开支”并确保迅速偿还的措施包括:
监督风险
9. 世界粮食计划署正在建立监督体系,在该体系中根据系统规则将项目分成三种风险水平,该规则考虑了未偿还债务、预计收入、以确定的担保金、信用记录和项目周期。一个项目的风险水平影响了未来运转资金的决策:风险水平高将导致对资助机制提高控制力度。
10. 除了监测每一项目的风险之外,世界粮食计划署始终不懈地监督总体的风险暴露情况,这是通过记录每一风险水平上项目和未偿还贷款的数量,从而将未偿还贷款乘以每一风险类别的预计损失来计算整个的风险水平。世界粮食计划署总的风险暴露情况将对未来运转资金需求的决策产生影响。
11. 为了确保未来能避免出现贷款偿还问题,对偿还贷款问题进行了全面的评估。首先,每当已经确认的一笔担保金不能用于偿还贷款时,筹资部门需提供书面解释并提出解决方案。其次,具有未偿还贷款的项目在结束时将由银行分析员进行审议评估。这两个评估均有助于改进贷款偿还的不均衡状况和完善世界粮食计划署的风险管理方法。
应对意外费用的计划
12. 为了防止项目出现赤字,可以采取以下一些措施:
13. 最后采取的手段之一是利用风险储备金。预计发生这种情况的比例为2%。这一指标是世界粮食计划署整个风险监测的组成部分,其将受到严密的监督。
没有用完余款的减少情况(百万美元) | |||
2004 年7月YTD* |
前期 |
合计 | |
未使用完余款的重新编制计划 |
(35,0) |
(99,9) |
(134,9) |
偿还未使用完的余款 |
(10,4) |
(63,4) |
(73,8) |
作为应收捐助款进行销帐或帐面减值 |
(43,7) |
(333,7) |
(377,4) |
前期损益调整 |
(59,5) |
(53,0) |
(112,5) |
合计 |
(148,6) |
(550,0) |
(698,6) |
* 本年份至今日
截至2004年7月31日的财务比较分析(百万美元) | |||
现金余额 |
01年12月31日 |
01年12月31日 |
31-Jul-04 |
流动现金 |
391,1 |
412,9 |
450,5 |
双边和信托基金 |
80,8 |
96,9 |
414,9 |
储备金和其他帐户 |
290,4 |
397,6 |
391,3 |
现金合计 |
762,3 |
907,4 |
1256,7 |
运转资金比率 |
2000–2001年 |
2002–2003年 |
2004年7个月 |
按年计算的收入 |
1.991,6 |
2.494,1 |
1.778,9 |
流动现金 |
391,1 |
412,9 |
450,5 |
流动现金占年收入的百分比 |
20% |
17% |
25% |
月流动现金 |
2,4 |
2,0 |
3,0 |
平均每月的年收入 |
166,0 |
207,8 |
148,2 |
周转率 |
2000–2001年 |
2002–2003年 |
2004年7个月 |
应收捐助款 - 出现余款月份数 |
8,1 |
7,1 |
5,7 |
应付账款和未偿债务 - 出现余款月份数 |
2,9 |
2,3 |
2,8 |
BPR |
业务程序审查 |
DPRK |
朝鲜民主主义人民共和国 |
DRC |
刚果民主共和国 |
DSC |
直接支持费用 |
EMOP |
紧急援助行动 |
GMO |
转基因生物 |
ITSH |
国内运输、储藏和处理 |
LTSH |
陆地运输、储藏和处理 |
ODOC |
其他直接业务费用 |
PRRO |
长期救济和恢复行动 |
YTD |
本年份至今 |
FC-MEB32004-5180E
1 这是决议草案。要了解执行局通过的最后决议,请查阅本届例会结束后公布的“决议与建议文件。
2 包括已增强的财务计划和强化的供应链设计。
3 直至实物捐助的运转资金得以实现。