Page précédente Table des matières Page suivante


Production d'énergie à partir de bois Europe, U.R.S.S. et Amérique du Nord

Kit Prins

KIT PRINS travaille comme économiste dans la Division FAO/CEE de l'agriculture et du bois de l'Office des Nations Unies à Genève.

L'homme a d'abord utilisé le bois comme combustible, et cet usage est encore le plus répandu dans la plus grande partie du monde. La transition entre le bois et le charbon s'est amorcée en Grande-Bretagne à la fin du seizième siècle, lorsque les approvisionnements en bois n'ont plus suffi à satisfaire la demande croissante d'énergie (principalement pour le travail du fer et du verre et la cuisson des briques) et qu'il est devenu facile de s'approvisionner en charbon. Ceux qui s'occupent des prévisions en matière d'énergie aujourd'hui trouveront peut-être intéressant de noter que ce changement radical s'est produit en un temps relativement court - peut-être trente ou cinquante ans - et s'est accompagné de graves perturbations économiques et sociales, notamment de brutales augmentations des prix du bois de feu (Dwyer, 1976).

Depuis qu'on a commencé à abandonner le bois comme source d'énergie, ses avantages - c'est une ressource renouvelable, facile à récolter et à utiliser - ne compensent plus ses inconvénients - faible rendement thermique, ce qui augmente les coûts de manutention, et utilisation difficile dans les grandes chaudières automatiques. Mais le principal inconvénient est que les approvisionnements de bois de feu sont insuffisants pour faire face à l'accroissement de la demande mondiale d'énergie.

Une hausse des prix relatifs de l'énergie achetée, comme beaucoup le prévoient, pourrait avoir pour les industries forestières les conséquences suivantes:

· Augmentation de la production et augmentation de la part des coûts d'énergie dans les coûts de production - un tel changement pourrait se produire assez rapidement.

· Application de nouvelles mesures de conservation de l'énergie; nouvelle importance accordée aux critères de conservation de l'énergie dans les décisions en matière d'investissement.

· Réexamen de l'économie de l'utilisation du bois, résidus industriels y compris, comme source d'énergie, avec des conséquences éventuelles sur la disponibilité de matières premières pour la fabrication de pâte, de panneaux de particules et de panneaux de fibres.

· Modification de la situation concurrentielle des différents produits forestiers et des produits susceptibles de les remplacer en fonction de leur coefficient d'énergie.

En l'état actuel des connaissances sur la consommation d'énergie des industries forestières, aucune évaluation chiffrée de ces conséquences n'est possible et toute prévision serait hasardeuse.

Nous espérons qu'il y aura de plus en plus de renseignements permettant de mieux analyser cet aspect des industries forestières qui, jusqu'à une date très récente, a été négligé, du moins dans le secteur de la transformation mécanique du bois.

Pour avoir des bases pour la planification et l'exécution de telles mesures, les pays intéressés devraient renforcer considérablement ces bases de données, notamment en rassemblant des données comparables pour toutes les sources d'énergie, y compris les combustibles provenant du bois, et en fournissant sur les industries forestières des informations ventilées par produits.

La présente étude a pour objectif d'estimer la quantité d'énergie dérivée du bois à l'heure actuelle; de déterminer de quelle façon cette énergie est utilisée; d'examiner les conséquences pour les industries forestières d'une augmentation de l'utilisation du bois comme source d'énergie et enfin d'identifier certains facteurs susceptibles de causer une telle augmentation.

On ne tentera pas d'examiner les systèmes «non traditionnels» de fabrication d'énergie à partir du bois récemment proposés (fabrication de combustibles liquides ou gazeux, plantations pour la production d'énergie, etc.), dont s'occupent d'autres organes de la Commission économique des Nations Unies pour l'Europe (CEE). Le lecteur peut consulter les rapports sur la situation et les perspectives de l'énergie provenant du bois en Finlande, Norvège et Suisse, de MM. Hakkila, Gislerud et Semadeni (TIM/SEM.7/R.18, 4 et 6 respectivement), ainsi que l'évaluation faite par M. Zerbe du potentiel technique et économique des combustibles dérivés du bois (TIM/SEM.7/R.15).

La majeure part du bois coupé spécifiquement comme bois de feu est utilisée sur place, à la ferme ou dans la forêt dont il provient, principalement pour le chauffage des bâtiments et de l'eau dans les zones rurales. De grandes quantités de bois sont utilisées sans jamais entrer dans les circuits commerciaux, et ne figurent pas dans les statistiques. Par conséquent, les données sur la consommation de bois de feu sont probablement très peu exactes et il convient de ne pas trop se fier aux volumes indiqués; néanmoins, les données enregistrées reflètent probablement assez bien les tendances réelles.

Le tableau 1 montre le déclin régulier de la consommation de bois de feu dans la région de la CEE au cours des 25 dernières années. C'est en Amérique du Nord qu'il a été le plus marqué (- 75 pour cent) et en U.R.S.S. qu'il a été le plus faible (- 24 pour cent). En Europe la consommation de bois de feu a baissé de moitié.

La «crise de l'énergie» des années 1973-74 et l'attention qu'elle a attirée sur les questions d'énergie ont-elles affecté la consommation de bois de feu? Le tableau 2 indique que le déclin de la consommation de bois de feu semble s'être poursuivi en Europe et en U.R.S.S., avec des irrégularités temporaires en 1975-76 pour l'Europe et en 1974 pour l'U.R.S.S. En Amérique du Nord, toutefois, la consommation a augmenté de 9 pour cent en 1976 et de 16 pour cent en 1977 (mais la base était faible). S'agit-il d'une tendance passagère ou bien est-ce le premier signe d'un vrai retour du bois de feu dans une région où les gens sont très conscients des conséquences écologiques que peut avoir leur choix et où le bois est abondant dans les zones rurales? Le poêle à bois fait partie d'un «style de vie différent»: mais ce changement, cette augmentation de l'utilisation du bois de feu au niveau national auront-ils un effet sensible sur l'économie du bois? Dans l'affirmative, la tendance s'étendrait-elle à l'Europe, du moins aux zones où la présence de bois et les conditions générales peuvent en encourager l'utilisation? Il est impossible de répondre à ces questions alors que l'expérience et l'enthousiasme qu'elle a suscité dans la presse ne datent que de deux ans. Toutefois, il nous faudrait désormais considérer ces possibilités dans toute évaluation à long terme des perspectives de l'économie du bois et de l'approvisionnement en énergie.

Les industries forestières tirent également une partie de leur énergie des résidus solides de bois et des écorces ainsi que des liqueurs provenant d'usines de pâte. Nous avons admis ici que la moitié des résidus non utilisés comme matière première étaient utilisés pour produire de l'énergie. Pour estimer la quantité d'énergie obtenue à partir de liqueurs, nous avons utilisé les coefficients de conversion donnés dans une étude de l'OCDE. Sur la base de statistiques enregistrées pour le bois de feu et des hypothèses ci-dessus, on propose des estimations de la quantité d'énergie dérivée du bois (tableau 3). Ainsi le bois représente 1,4 pour cent de la consommation totale d'énergie en Europe, 1,2 pour cent en Amérique du Nord et 2,6 pour cent en U.R.S.S. Toutefois, ce pourcentage relativement faible ne reflète pas correctement l'importance du bois comme source d'énergie pour les collectivités rurales et les industries forestières.

Dans l'hypothèse raisonnable selon laquelle la majeure part du bois de feu est utilisée dans les habitations et les fermes et la totalité de l'énergie provenant des résidus de bois et des liqueurs est consommée à des fins industrielles, nous pouvons ventiler comme suit l'utilisation du bois pour la production d'énergie (en pourcentage de l'énergie totale dérivée du bois):


Domestique/rurale

Industrielle

Europe

56

44

Amérique du Nord

17

83

U.R.S.S.

77

23

Région de la CEE

51

49

Les contrastes sont frappants. En Amérique du Nord, l'énergie dérivée du bois est principalement industrielle: effectivement, plus de 70 pour cent proviennent des liqueurs, et la production d'énergie à partir de bois de feu ou de résidus solides est tombée à un niveau négligeable (mais elle semble reprendre de l'importance). Au contraire, en U.R.S.S., plus des trois quarts de l'énergie fournie par le bois proviennent du bois de feu, qui constitue une source d'énergie d'accès facile pour les populations des régions isolées telles que la Sibérie, où les combustibles fossiles comme le pétrole ou le charbon sont difficiles à obtenir et coûteux. En outre, par rapport à l'économie du pays dans son ensemble, l'industrie de la pâte chimique en U.R.S.S. est relativement peu développée. En Europe à l'exclusion de l'U.R.S.S., environ la moitié de l'énergie fournie par le bois provient du bois de feu utilisé dans les régions isolées (certaines parties de la Scandinavie et de la Finlande, vallées, zones de l'Europe méridionale et orientale) et l'autre moitié est produite à partir de résidus de bois et de liqueurs par les industries forestières de la région pour leur propre usage. L'équilibre entre les utilisations rurales/domestiques et industrielles du bois au niveau de la CEE représente l'effet global de ces tendances.

Région de la CEE: apports d'énergie aux industries forestières au milieu des années soixante-dix (10° TJ)

L'énergie peut être mesurée de nombreuses façons: calories, kilowatts/heure, Btu (unité thermique britannique), équivalent charbon ou équivalent pétrole. On a tendance, du moins au niveau international, à ramener les mesures au joule (symbole: J) et ses multiples pour les bilans énergétiques généraux. Le joule est utilisé dans tout le présent article. Un térajoule (TJ) correspond à un million de millions de (1012) joules. Un térajoule équivaut à 0,2388 téracalories 277700 kilowatts/heure, 947,8 millions de Btu ou 34,1 milliards de tonnes équivalent charbon. Un gigajoule (GJ) équivaut à I milliard de joules ou 1/1000 de térajoule.

Production primaire nette des forêts

La «production primaire nette» des forêts est la production de biomasse pendant une période donnée. On la définit comme la différence entre la biomasse totale au début et à la fin de la période envisagée, plus les végétaux ou parties de végétaux morts ou tombés et les végétaux ou parties de végétaux consommés par des animaux.

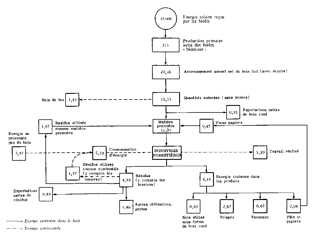
La figure 1 illustre, en termes d'énergie, les courants des matières premières et de l'énergie dans le secteur des industries forestières de la CEE au milieu des années soixante-dix (chaque fois que possible les chiffres sont des moyennes pour 1974-76). A partir du stade de l'accroissement annuel net, le graphique se base sur les statistiques du Comité CEE/FAO de l'agriculture et du bois ainsi que sur les estimations présentées dans deux documents du secrétariat.

L'énergie solaire reçue par les Forêts et la production primaire nette sont calculées à partir de valeurs publiées dans la littérature courante en matière d'écologie quantitative pour les latitudes et les principaux types de végétation correspondant aux forêts des pays de la CEE. Comme certains chiffres manquaient, il a fallu, pour compléter le graphique, les calculer en soustrayant les chiffres disponibles des totaux et, pour certaines sous-régions, estimer les données qui manquaient à partir de renseignements partiels ou officieux. On a également été obligé d'omettre certains facteurs parce que l'on manquait de renseignements (énergie utilisée pour la coupe et le transport, volume d'écorce, pertes naturelles, résidus d'exploitation, énergie contenue dans les colles et autres additifs, etc.).

En ce qui concerne l'évaluation du potentiel d'énergie solaire en général, et de la biomasse en particulier, il convient de noter l'énorme perte entre le rayonnement reçu et la production primaire nette (figure 1). Néanmoins, les forêts restent un des moyens les plus efficaces de capter l'énergie solaire, et surtout de l'emmagasiner de façon semi-permanente. C'est parce qu'on l'a compris que les responsables des programmes énergétiques nationaux et les forestiers s'intéressent tellement aujourd'hui aux possibilités de créer des plantations pour la production d'énergie.

Sur la base des estimations données ci-dessus, il est possible de faire une évaluation sommaire du rôle du bois en tant que source d'énergie.

Ni au niveau national ni au niveau régional, le bois n'est une importante source directe d'énergie. Les trois types d'énergie provenant du bois mentionnés dans le tableau 3 représentent environ 15 pour cent de la consommation d'énergie au milieu des années soixante-dix tant en Europe que dans l'ensemble de la région de la CEE. L'importance relative de la forêt dans les bilans énergétiques apparaîtrait plus grande si l'on tenait compte des économies que mettrait en évidence une comparaison entre la quantité d'énergie entrant dans la fabrication des produits dérivés du bois et celle nécessaire pour les autres produits remplissant la même fonction. En vérité, la synthèse biologiques du bois lui-même est un processus qui demande beaucoup d'énergie (solaire), comparable d'une certaine façon à la synthèse industrielle des produits qui peuvent le remplacer.

Tableau 1. Région de la CEE: consommation de bois de feu de 1949-51 à 1975-77


Volume consommé

Variation annuelle moyenne

1949-51 (moyenne)

1959-61 (moyenne)

1969-71 (moyenne)

1975-77 (moyenne)

1949-51 a 1959-61

1959-61 a 1969-71

1969-71 a 1975-77

millions de m3

pourcentage

Europe

121,8

93,6

68,4

52,8

-2,6

-3,1

-4,2

Amérique du Nord

69,9

50,9

20,7

19,9

-3,1

-8,6

-0,6

U.R.S.S.

111,6

111,1

86,9

79,2

-

-2,4

-1,5

Région de la CEE

303,3

255,6

176,0

151,9

-1,7

-3,6

-2,5

Tableau 2. Région de la CEE: consommation de bois de feu de 1973 à 1977


1969-71 (moyenne)

1973

1974

1975

1976

1977

millions de m3

Europe

68,4

58,8

54,0

54,9

56,0

50,4

Amérique du Nord

20,7

17,6

17,6

17,2

18,8

21,7

U.R.S.S.

86,9

83,5

84,8

82,2

81,6

74,0

Région de la CEE

176,0

159,9

156,4

154,3

156,4

146,1

Tableau 3. Région de la CEE: énergie provenant du bois et consommation totale d'énergie


Bois de feu

Résidus

Liqueurs

Total

Consommation totale d'énergie

milliers de TJ

Europe

505

110

280

895

61761

Amérique du Nord

160

105

650

915

77531

U.R.S.S.

765

*135

90

990

38656

Région de la CEE

1430

350

1020

2800

177948

* On estime que 15 pour cent des résidus disponibles sont utilisés comme combustible.

En raison de leurs limitations quantitatives et qualitatives, les ressources en bois ne pourront pas être une des principales sources d'énergie au même titre que le pétrole, le charbon ou le gaz sans s'épuiser, à moins d'innovations fulgurantes. Pour prendre un exemple limite, même l'accroissement annuel net total du bois fort soit environ 2275 millions de m3 avec écorce, dans la région de la CEE, n'équivaut qu'à un peu plus de 10 pour cent de la consommation d'énergie de la région. Il est donc logique de penser qu'en l'absence de mesures radicales telle l'allocation de vastes zones dé terre fertile pour la création de «plantations d'énergie», le bois ne peut pas constituer plus qu'une source d'énergie d'appoint dans la région de la CEE, si ce n'est peut-être dans certaines zones riches en forêts.

Si elle n'a qu'un rôle marginal dans les approvisionnements annuels en combustible, la forêt est une ressource renouvelable, ce qui lui donne certains avantages à long terme sur les ressources finies. Ainsi, si la composition et la productivité des forêts de la région de la CEE ne faisaient que rester constantes pendant les 50 prochaines années (période choisie comme correspondant, de l'avis général, à la durée maximale prévue des réserves de pétrole et de gaz), l'équivalent en énergie de l'accroissement cumulatif du bois fort serait légèrement supérieur à 1 t x 109 térajoules (voir graphique), ce qui équivaut à presque la moitié des réserves exploitables de pétrole et de gaz de la région, qui - selon les estimations de la Conférence mondiale de l'énergie (Istanbul, 1978), avec une modification pour l'Amérique du Nord représentent 2,2 t X 109 TJ, et à environ 15 pour cent des réserves mondiales de ces combustibles, estimées à 7 t X 109 TJ. Cette comparaison fait ressortir le potentiel à long terme parfois sous-estimé des apports limités d'une ressource renouvelable par rapport aux approvisionnements provenant de ressources importantes mais non renouvelables.

En tout état de cause, la production d'énergie reste une importante utilisation finale du bois. Un fait inattendu qui ressort des estimations du tableau 3 est qu'environ un quart des quanti tés enlevées dans la région de la CEE est finalement utilisé comme source d'énergie. En réalité, la quantité de bois brûlé semble être en gros équivalente au volume de sciages produit dans la région, légèrement supérieure au volume de fibres, y compris les vieux papiers, contenu dans la pâte et le papier, et considérablement supérieure au volume de bois contenu dans les panneaux. Il convient d'insister sur le fait que ces proportions sont des estimations, notamment en ce qui concerne les liqueurs; toutefois, elles devraient inciter les spécialistes des politiques forestières à examiner de plus près l'importance de cette utilisation finale du bois. En conclusion, on doit donc dire que même dans le monde développé, l'utilisation du bois pour la production d'énergie n'a pas été faible, même si elle a baissé. En outre, il semble qu'à mesure que les politiques accordent de plus en plus d'importance aux approvisionnements en énergie et que l'on cherche des ressources renouvelables pour remplacer les combustibles fossiles, cette utilisation du bois est destinée à se développer.

Pour les industries forestières, toutefois, le bois est une importante source d'énergie. A elles seules, les liqueurs représentent plus de 20 pour cent de l'énergie consommée par les industries papetières de la région, les résidus de bois solides et les liqueurs ensemble fournissent plus de 25 pour cent de l'énergie consommée par toutes les industries forestières.

En l'absence de mesures radicales comme l'allocation de vastes zones de terres fertiles pour la création de «plantations d'énergie», et à l'exception de certaines régions riches en forêts, le bois ne peut pas fournir plus qu'une énergie d'appoint en Europe' en U.R.S.S. et en Amérique du Nord.

Certains secteurs, notamment celui de la pâte chimique, sont en théorie autosuffisants ou produisent même un excédent d'énergie. L'utilisation accrue du bois comme source d'énergie pourrait augmenter l'autosuffisance en énergie des industries forestières en général et des scieries en particulier. En effet, la valeur énergétique des résidus des scieries et des fabriques de contreplaqués et de placages, soit environ 550 milliers de gigajoules (voir graphique) représente environ 2 fois et demie la consommation d'énergie des industries mécaniques du bois, qui est d'environ 210 milliers de GJ (y compris la fabrication de panneaux de particules et de panneaux de fibres, qui ne donne pas de grandes quantités de résidus solides). Toutefois, à l'heure actuelle, cette autosuffisance est presque totalement théorique: nous avons vu que le bois n'est actuellement qu'une source d'énergie mineure pour les industries mécaniques du bois. Egalement, la majeure part des résidus «disponibles»pour la production d'énergie se trouve dans des régions où les industries forestières sont relativement peu développées et où, à l'heure actuelle, une grande partie des résidus produits est probablement perdue. Les types d'essences jouent également un rôle important: les résidus de feuillus, moins recherchés comme matière première, sont disponibles en plus grande quantité comme source d'énergie. C'est ce qui devient évident aux Etats-Unis.

C'est dans les régions où il y a de nombreuses industries mécaniques du bois, grosses consommatrices d'énergie, que l'utilisation des résidus comme matière première est la plus intensive, ce qui réduit d'autant les disponibilités de résidus pour la production d'énergie. Toutefois, en termes purement quantitatifs, les résidus des scieries et des usines de contreplaqués et de placages pourraient fournir suffisamment d'énergie pour satisfaire les besoins des industries mécaniques du bois. Mais certaines industries ont besoin d'électricité; or, la production d'électricité à partir de résidus de bois à l'usine même - notamment lorsqu'il s'agit de petites unités - peut n'être ni commode ni économique. Dans chaque cas, la possibilité et l'opportunité d'utiliser davantage de résidus de bois pour produire de l'énergie dépendent de nombreux facteurs:

· Type et quantité d'énergie requise (vapeur à haute ou à basse pression, électricité, chauffage, etc.).

· Type, quantité et état des résidus disponibles (humidité, proportion d'écorce, sciure de ponçage, copeaux de rabotage, etc.).

· Installations existantes et coûts des différents types d'équipement nouveaux.

· Coût de l'énergie ne provenant pas du bois et changements possibles au cours de la durée de vie de l'équipement installé.

· Avantage de l'autonomie énergétique de l'usine (réduction des risques d'interruption de l'approvisionnement extérieur en énergie).

· Coûts et/ou bénéfices des autres utilisations possibles des résidus (par exemple, vente comme matière première, transfert à l'intérieur de l'usine, élimination).

L'ensemble de ces considérations dictera les décisions en fonction des circonstances; toutefois, la hausse des coûts de l'énergie entraînera probablement une augmentation de la proportion de résidus utilisée pour la production d'énergie, ce qui pourra avoir des conséquences sur l'approvisionnement des industries en bois de trituration.

Une augmentation significative de l'utilisation des résidus de bois comme source d'énergie, entraînée par une hausse du prix relatif de l'énergie, pourrait avoir des conséquences sur l'ensemble du secteur des forêts et industries forestières. Tout d'abord, la proportion de résidus inutilisés pourrait diminuer encore, même si, comme on l'a dit plus haut, ces résidus sont déjà limités dans certaines parties de la région.

Si l'expansion permanente de la demande de produits du bois de trituration se poursuit, c'est-à-dire si elle n'est pas gravement affectée par la hausse des prix de l'énergie, les choses se passeront probablement ainsi:

Comme la demande de résidus de bois pour la production d'énergie fera concurrence aux besoins de matière première, le prix des résidus montera et la demande d'autres types de matière première bois augmentera. Cette situation, à son tour, pourrait déterminer une augmentation de l'offre de matière première bois provenant de sources actuellement moins exploitées pour des raisons économiques ou techniques (exploitation en toute longueur, éclaircies sylvicoles, rondins à pâte dans les zones où les coûts élevés ont jusqu'à présent découragé l'exploitation). La hausse des prix du bois de trituration risque également de détourner certaines quantités de bois du secteur des sciages vers celui du bois de trituration (réduction en pâte de petites grumes ou baisse des rendements de sciages). La récupération des vieux papiers pourrait également être encouragée.

Dans ces circonstances, le coût global de l'approvisionnement en bois de trituration augmenterait. Les interrelations entre les facteurs en cause sont toutefois très complexes et varient largement entre les différentes zones et les différentes industries. Il est donc nécessaire de pousser davantage l'analyse, à la fois en termes qualitatifs et en termes quantitatifs, avant de pouvoir comprendre parfaitement toutes les implications d'une augmentation des prix de l'énergie pour le secteur des forêts et des industries forestières.

Pour accroître l'importance relative des sources d'énergie renouvelables et réduire ainsi les pressions qui s'exercent sur les réserves de combustibles fossiles, il a été suggéré de développer les sources potentielles d'énergie provenant du bois: produits des éclaircies; résidus d'abattage (branches, cimes, etc., dans le cas de l'exploitation en toute longueur ou par fûts entiers); «plantations d'énergie» d'arbres ou arbrisseaux à croissance rapide, cultivés exclusivement pour le potentiel d'énergie de leur biomasse.

Plusieurs pays ont étudié la possibilité technique et économique de tirer parti de ce potentiel soit par combustion directe, soit en fabriquant des combustibles liquides ou gazeux, et on a également examiné les conséquences que cela aurait pour le secteur forestier: accélération des opérations d'éclaircie lorsqu'elles ont pris du retard par rapport à une saine pratique sylvicole; concurrence entre le secteur de l'énergie et les industries de la pâte pour les résidus d'abattage; mécanisation plus poussée de l'exploitation et transformation des pratiques sylvicoles, et notamment choix d'essences différentes.

On a tenté ici de décrire brièvement la situation actuelle et les tendances passées de la consommation d'énergie des industries forestières et de l'énergie provenant du bois, et d'étudier les mesures que l'on pourrait prendre pour économiser l'énergie et les conséquences d'une augmentation de son prix. En résumé, voici comment ces industries peuvent contribuer aux économies d'énergie au niveau national ou régional:

· Améliorer les procédés de production (réduction de la consommation d'énergie pour faire un travail donné). Le secteur de la pâte et du papier détient un record dans ce domaine.

· Faire en sorte que tous les résidus de combustibles soient utilisés. A l'avenir des rapports de prix plus favorables pourraient encourager les industries à brûler aussi les résidus qui sont actuellement utilisés comme matière première; il est difficile d'en prévoir les conséquences.

· Encourager les produits à faible coefficient d'énergie. On n'a pas encore fait beaucoup dans ce sens car cela exige des calculs complexes. Il faudrait évaluer non seulement la quantité d'énergie utilisée pour la fabrication mais également les caractéristiques de chaque produit. Les produits forestiers semblent avoir un coefficient d'énergie plus faible que la plupart des autres produits de construction. Peut-être les économies d'énergie dans le secteur de la construction pourraient-elles être encouragées par une plus forte consommation de produits forestiers à la place d'autres matériaux comme le béton ou l'acier.

Malheureusement, les données sur lesquelles ces conclusions se basent laissent beaucoup à désirer du point de vue qualité et quantité. La principale conclusion à tirer n'a rien de surprenant: il faut encore étudier la question, faute de quoi on ne pourrait formuler une politique reposant sur des connaissances et des analyses solides.

Références

DWYER, ALAN D. 1976 Wood and coal: a change of fuel. History Today, September 1976.

OECD. Energy profile and opportunities for savings in the pulp and paper industry. Paris. DSTI/IND/PP/7802.

HANNON et al. 1978 Energy and labor in construction sector. Science, 24, November 1978.


Page précédente Début de page Page suivante