Página precedente Indice Página siguiente


La madera, fuente de energía en Europa, la U. R. S. S. y América del Norte

Kit Prins

KIT PRINS es economista de la Dirección FAO/CEPE de Agricultura y Madera de la Oficina de las Naciones Unidas en Ginebra. Este artículo está basado en trabajos realizados en colaboración con Jim Cunningham de la Dirección de Energía de la CEPE.

Inicialmente, el hombre usó la madera en forma de leña, y en la actualidad la madera sigue usándose principalmente en forma de leña en la mayor parte del mundo. El paso de la economía energética maderera a la economía energética hullera tuvo lugar por vez primera en Gran Bretaña a fines del siglo XVI, debido a que la oferta de madera no era capaz de satisfacer la creciente demanda de energía (principalmente para la industria siderúrgica y para las fábricas de vidrio y de ladrillos) y a la facilidad de obtener hulla para reemplazarla. Quizá interese a quienes hoy en día hacen pronósticos energéticos observar que este cambio radical tuvo lugar en un período relativamente breve - quizá 30 a 50 años - provocando los grandes trastornos económicos y sociales que hicieron subir de manera pronunciada el precio de la leña (Dwyer, 1976).

Desde que la economía energética se apartó por primera vez de la madera, las desventajas de la leña - escaso valor calorífico en relación con el volumen, lo que significa aumento de los costos de manipulación e inconveniencia del uso en grandes calderas automatizadas - han sido superiores a sus ventajas renovabilidad, simplicidad de la corta y de la combustión. Pero la principal desventaja de la leña es que su oferta no se pone a la altura de la creciente demanda mundial de energía.

El aumento de los precios relativos de la energía comprada que prevén muchos pronosticadores podría tener alguna de las consecuencias siguientes para las industrias forestales:

· Aumento de la producción forestal y de la parte de los costos de producción que representa el consumo de energía, cambio éste que puede producirse con la relativa rapidez.

· Aplicación de nuevas medidas de conservación de la energía y aumento de la importancia de los criterios de conservación de la energía en las decisiones sobre inversión.

· Reevaluación de la economía del uso de la leña y de los residuos de la industria maderera como fuente de energía y de sus posibles efectos sobre la oferta de materia prima para la industria de la pulpa y de los tableros de partículas y de fibras.

· Cambios de competitividad de los diferentes productos forestales en relación con materiales alternativos, según su intensidad energética.

Con los conocimientos que se tienen actualmente sobre la distribución del consumo de energía en las industrias forestales no es posible cifrar con exactitud la medida en que se producirán estas consecuencias, ni hacer pronósticos acertados.

Esperamos disponer de más información para poder analizar mejor un aspecto de las industrias forestales que hasta hace muy poco se había descuidado, por lo menos en el sector de la elaboración mecánica de la madera.

A fin de crear una base para la planificación de estas medidas y su aplicación, conviene que los países interesados amplíen considerablemente sus registros de datos, especialmente reuniendo datos comparables relativos a todas las fuentes de energía, comprendidos los combustibles madereros, y dando a las industrias forestales información por productos.

El presente estudio tiene por objeto estimar la cantidad de energía obtenido actualmente de la madera, averiguar cómo se usa esta energía, examinar las consecuencias que para las industrias forestales tendría el aumento del consumo de madera como fuente de energía e identificar algunos de los factores que podrían contribuir a tal aumento.

No se pretende estudiar los «nuevos» sistemas de uso de la madera como fuente de energía propuestos últimamente (fabricación de combustibles líquidos y gaseosos, «plantaciones energéticas», etc.), ya que los está estudiando otra dependencia. Se remite al lector a los informes presentados a un seminario sobre energía en las industrias forestales (1978), relativos a la situación y las perspectivas del uso de la madera como fuente de la energía en Finlandia, Noruega y Suiza, por Hakkila, Gislerud y Semadeni (TIM/SEM.7/R.18, 4 y 6 respectivamente) y a la estimación hecha por Zerbe del potencial técnico y económico de los combustibles derivados de la madera (TIM/SEM.7/R.15).

La mayor parte de la leña redonda se consume en las áreas rurales en los hogares de agricultores o en los bosques donde se corta, principalmente para calentar el ambiente y el agua. Se consume gran cantidad de leña que no circula por los canales comerciales ni figura en las estadísticas. Por eso probablemente los datos sobre consumo de leña son poco exactos y no conviene confiar demasiado en los volúmenes dados a conocer, a pesar de que las estadísticas reflejan relativamente bien las tendencias reales.

La disminución constante del consumo de leña en la región de la Comisión Económica para Europa (CEPE) en los últimos 25 años puede observarse en el Cuadro 1. En este período, la disminución llegó al máximo en América del Norte (-75%) y al mínimo en la U.R.S.S. (-24%). En Europa el consumo de leña disminuyó a la mitad.

¿La «crisis de la energía» de 1973-1974 y el aumento consiguiente del interés por las cuestiones energéticas han influido en el consumo de leña? En el Cuadro 2 puede observarse que la disminución del consumo de leña ha continuado en Europa y la U.R.S.S., con irregularidades pasajeras en 1975-1976 en Europa y en 1974 en la U.R.S.S. Sin embargo, en América del Norte el consumo aumentó en 9% en 1976 y en 16% en 1977 (cierto es que a partir de una cifra muy baja). ¿Es ésta una tendencia pasajera o el primer signo de un regreso significativo a la leña en una región donde se siente gran preocupación por las consecuencias ecológicas de la elección de un combustible y donde es fácil obtener leña en las áreas rurales? La estufa a leña forma parte de un «estilo de vida alternativo». Pero este cambio, este aumento del consumo de leña a nivel nacional ¿tendrá consecuencias mensurables en la economía maderera? De ser así, ¿se extenderá esta tendencia a Europa o por lo menos a las zonas en las cuales la existencia de leña idónea y condiciones adecuadas favorecen su uso? No se puede responder a estas preguntas después de sólo dos años, en que las cifras del consumo han aumentado, y basándose en reportajes periodísticos entusiastas. Sin embargo, en la actualidad es preciso tomar en consideración estas posibilidades en toda estimación a largo plazo del futuro de la economía maderera y de la oferta de energía.

Las industrias forestales obtienen además parte de su energía empleando residuos de madera, corteza y licores de palpación. En el presente estudio partimos del supuesto que la mitad de los residuos no usados como materia prima se destinan a la producción de energía. Los factores de conversión que aparecen en un estudio de la OCDE sirvieron para estimar la cantidad de energía obtenido de licores de pulpación. Basándose en las estadísticas leñeras y en las hipótesis mencionadas se puede estimar la cantidad de energía obtenido de la madera, como se indica en el Cuadro 3.

En Europa la madera representa el 1,4% del consumo total de energía, en América del Norte el 1,2% y en la U.R.S.S. el 2,6%. Sin embargo, este último porcentaje relativamente bajo no refleja con fidelidad la importancia de la madera como fuente de energía en las comunidades rurales y en las industrias forestales.

Suponiendo, como es lógico, que la mayor parte de la leña se consume a nivel doméstico o en la hacienda y que todos los residuos de madera y licores de palpación se emplean con fines industriales, el uso de la madera como fuente de energía puede subdividirse como sigue (en porcentaje de la energía obtenido de la madera):


Uso doméstico/rural

Uso industrial

porcentaje

Europa

56

44

América del Norte

17

83

U.R.S.S.

77

23

Región CEPE

51

49

El consumo según las regiones acusa diferencias marcadas. En América del Norte, la energía obtenido de la madera se destina sobre todo a usos industriales y, en efecto, más del 70% se obtiene de licores de palpación mientras que la leña y los residuos de madera como fuente de energía han perdido importancia hasta alcanzar porcentajes despreciables (a pesar de que parece que está comenzando a aumentar una vez más). En la U.R.S.S., en cambio, más de tres cuartos de la energía maderera provienen de la leña, material fácil de obtener en las poblaciones de regiones remotas como Siberia, donde los combustibles fósiles (petróleo y hulla) son caros y difíciles de procurar. Además, en relación con la economía total del país, la industria de la pulpa química en la U.R.S.S. se encuentra relativamente poco desarrollada. En Europa (con exclusión de la U.R.S.S.), alrededor de la mitad de la energía maderera se obtiene de la leña, y se emplea en lugares remotos (regiones de Escandinavia y Finlandia, valles montañosos, regiones del sur y del este de Europa); la otra mitad proviene de los residuos de madera y licores de palpación, y se consume en las industrias forestales de la zona. La uniformidad de la distribución entre el consumo rural/doméstico e industrial a nivel de los países de la CEPE se debe a la suma de estas tendencias.

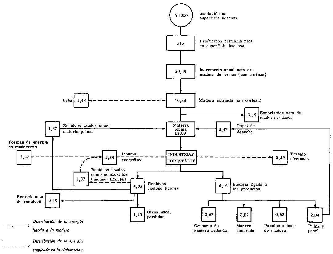
Región CEPE: distribución de la energía en las industrias forestales a mediados de los años setenta (106 TJ)

La energía se puede medir de muchas maneras, a saber: calorías, kilovatios-hora BTU (unidades térmicas británicas), equivalente de hulla o equivalente de petróleo. Por lo menos a nivel internacional en los análisis energéticos hay tendencia a uniformar empleando el julio (símbolo: J) y sus múltiplos en los balances energéticos generales. El julio se usa en todo el presente estudio. Un terajulio (TJ) = 1012 julios. Un terajulio equivale a 0,2388 teracalorías, 277,7 miles de kilovatios-hora, 947,8 millones de BTU, o 34,1 miles de millones de toneladas métricas de equivalente de carbón. Un gigajulio (GJ) es igual a 109 julios.

Producción primaria neta en superficie boscosa

La «producción primaria neta» es la producción de biomasa en un período dado, neta de fotosíntesis. Se define como la diferencia entre la biomasa total al comienzo y al fin del período, más las plantas o sus partes muertas o caídas y las plantas o sus partes consumidas por los animales.

En el gráfico puede observarse en términos de energía la distribución de las materias primas y de la energía en el sector de las industrias forestales de la región de la CEPE a mediados de los años setenta (donde es posible, se dan a conocer los promedios de 1974-1976). Desde la etapa del incremento anual neto en adelante, el gráfico se basa en las estadísticas del Comité de la Madera de la CEPE y en las estimaciones de la secretaría.

La insolación y la producción primaria neta se calcularon empleando los valores que aparecen en la literatura actual sobre ecología cuantitativa para las latitudes y principales tipos de vegetación representados por los terrenos boscosos de los países de la CEPE. Para completar el cuadro, se calcularon algunas partes de la energía distribuida como residuales y los rubros que faltan en algunas subregiones se estimaron basándose en informaciones parciales u oficiosas. Además fue necesario omitir ciertos factores por falta de información (energía empleada en la corta y el transporte, corteza, pérdidas naturales, residuos de madereo, energía incluida en las colas y demás aditivos, etc.).

En cuanto a la estimación del potencial de la energía solar en general y de la biomasa en particular conviene hacer notar el gran salto que hay entre la radiación solar incidente y la producción primaria neta (véase gráfico). Sin embargo, los bosques siguen siendo uno de los medios más eficientes de captación y sobre todo de almacenamiento semipermanente de la energía solar. El reconocimiento de este hecho cada vez más generalizado explica el interés que despiertan actualmente entre los planificadores energéticos y los forestales las posibilidades de las plantaciones energéticas.

Basándose en las estimaciones mencionadas anteriormente se puede resumir la evaluación del lugar que ocupa la madera como fuente de energía.

A nivel nacional y regional, la madera no es una fuente directa importante de energía. Los tres tipos de energía obtenidos de la madera mencionados en el Cuadro 3 representaban alrededor del 1,5% del consumo a mediados de los años setenta, tanto en Europa como en la región de la CEPE considerada en su conjunto. La importancia relativa del bosque en términos de energía se revelaría mayor si se tomaran en cuenta los efectos de sustitución, comparando el insumo de energía neta de los productos derivados de la madera con el insumo de energía neta de los productos no madereros destinados a desempeñar las mismas funciones. En efecto, la síntesis biológica de la madera misma es un proceso (solar) energointensivo comparable en cierto modo con el de la síntesis industrial de sucedáneos.

Cuadro 1. Región CEPE: consumo de leña


Volumen consumido

Diferencia media anual

1949-51 (promedio)

1959-61 (promedio)

1969-71 (promedio)

1975-77 (promedio)

1949-51 a 1959-61

1959-61 a 1969-71

1969-71 a 1975-77

millones de m³

porcentaje

Europa

121,8

93,6

68,4

52,8

-2,6

-3,1

-4,2

América del Norte

69,9

50,9

20,7

19,9

-3,1

-8,6

-0,6

U.R.S.S.

111,6

111,1

86,9

79,2

-

-2,4

-1,5

Región CEPE

303,3

255,6

176,0

151,9

-1,7

-3,6

-2,5

Cuadro 2. Región CEPE: consumo de leña


1969-71 (promedio)

1973

1974

1975

1976

1977

millones de m³

Europa

68,4

58,8

54,0

54,9

56,0

50,4

América del Norte

20,7

17,6

17,6

17,2

18,8

21,7

U.R.S.S

86,9

83,5

84,8

82,2

81,6

74,0

Región CEPE

176,0

159,9

156,4

154,3

156,4

146,1

Cuadro 3. Región CEPE: energía obtenido de la madera en comparación con el consumo total de energía


Leña

Residuos

Licores de pulpación

Total derivados de la madera

Consumo total de energía

miles de TJ

Europa

505

110

280

895

61761

América del Norte

160

105

650

915

77531

U.R.S.S.

765

1135

90

990

38656

Región CEPE

1430

350

1020

2800

177948

1 Se estimó que el 15% del total de los residuos disponibles se emplearon como combustible.

La dimensión y la índole del recurso no permitirán que la madera se convierta en una fuente anual importante de energía en la misma medida que el petróleo, la hulla o el gas sin que se produzcan cambios de magnitud sin precedentes o sin que se agote grandemente el recurso. Para tomar un ejemplo extremo, incluso el incremento anual neto total de madera de tronco con corteza, que es de 2275 millones de m³ aproximadamente en la región de la CEPE, equivale, en términos de energía, a poco más del 10% de su consumo de energía. Por eso se puede afirmar con razón que, sin tomar medidas trascendentales tales como la destinación de grandes extensiones de terrenos fértiles a plantaciones energéticas y salvo posiblemente ciertas áreas ricas en bosques, la madera no puede ser nada más que una fuente complementaria de energía en la región de la CEPE.

A pesar de ser marginal en relación con las necesidades anuales de combustible, el bosque es un recurso renovable y esto le da algunas ventajas sobre los demás recursos que son agotables a largo plazo. En efecto, si la composición y la productividad de los bosques de la CEPE se mantienen constantes en los próximos 50 años (periodo que se considera en general como el máximo que durarán las reservas de petróleo y de gas), el equivalente energético de la suma del incremento de madera de tronco seria poco más de 1 × 109 TJ (terajulio; véase gráfico), cifra que equivale a casi la mitad de las reservas utilizables de petróleo y de gas de la región, estimadas por la Conferencia Mundial de la Energía (Estambul, 1978), con ligeras modificaciones para América del Norte, en 2,2 × 109 TJ y a alrededor del 15% de las reservas mundiales de estos combustibles, estimadas en 7 × 109 TJ. Esta comparación pone de relieve el potencial a largo plazo, subestimado a veces, de pequeñas cantidades de energía producidas por un recurso renovable, en relación con las grandes cantidades de energía provenientes de un recurso no renovable.

A menos que grandes superficies de terreno fértil se destinen a plantaciones energéticas, la madera no puede llegar a ser sino una fuente de energía complementaria en Europa, la U.R.S.S. y América del Norte.

Sin embargo, la generación de energía sigue siendo una función importante de la madera. Un hecho imprevisto que se deduce de las estimaciones del Cuadro 3 es que alrededor de un cuarto de toda la madera cortada en los bosques de la región de la CEPE se destina en último término a la producción de energía. En efecto, se observa que la cantidad de madera que se quema equivale en grandes líneas al volumen de la madera aserrada producida por la región; dicha cantidad es algo mayor que el volumen de la fibra (incluyendo el papel de desecho), contenida en la pulpa y el papel, y mucho mayor que el de la madera que entra en los paneles. Aunque es preciso subrayar que estas proporciones se basan en estimaciones, sobre todo en lo que respecta a la importancia de los licores de pulpación, conviene que los interesados en las políticas del sector forestal examinen más de cerca la importancia de la energía como uso final de la madera. Hay que sacar la conclusión de que incluso en el mundo desarrollado no es poca la madera que se usa para producir energía, si bien su importancia ha disminuido. Más aún, hay indicios de que a medida que los gobernantes vayan prestando más atención a la oferta de energía y buscando más recursos renovables para reemplazar los combustibles fósiles, este uso de la madera se irá ampliando.

Sin embargo, para las industrias forestales la madera es una importante fuente de energía. Los licores consumidos representan, por si solos, más del 20% del insumo de energía de la industria de la pulpa y el papel de la región, y dichos licores sumados a los residuos de madera, más del 25% del insumo de energía de todas las industrias forestales.

Algunos sectores en teoría son autosuficientes e incluso tienen excedentes netos de energía. El aumento del consumo de madera como fuente de energía puede hacer que las industrias forestales en general y los aserraderos en particular lleguen a ser más autosuficientes en energía. En efecto, el valor energético de los residuos de los aserraderos y de las fábricas de madera terciada y de chapas - unos 550 miles de GJ (gigajulios; véase gráfico) - es alrededor de dos y media veces mayor que el consumo de energía del sector de la elaboración mecánica de la madera: unos 210 miles de GJ (incluidas las fábricas de tableros de partículas y de fibras que no generan grandes cantidades de residuos de madera). Sin embargo, actualmente esta autosuficiencia es casi totalmente teórica. Hemos visto que la madera es hoy una fuente menor de energía en el sector de la elaboración mecánica de la madera. Además, la mayor parte de los residuos «utilizables» como fuente de energía se encuentran en aquellos lugares donde las industrias forestales tienen un desarrollo menos intensivo y donde probablemente se pierde gran parte de los residuos generados. La especie juega también un papel importante. Los residuos de latifoliadas, menos idóneos como materia prima, son más fáciles de utilizar como fuente de energía. Esto se está demostrando hoy en día en los Estados Unidos.

En la práctica, las fábricas de pulpa química son autosuficientes en energía, y a menudo transfieren calor y energía a las fábricas integradas de papel.

Las regiones que tienen grandes sectores de elaboración mecánica de la madera y necesitan grandes cantidades de energía son naturalmente aquellas donde se ha desarrollado al máximo el uso de los residuos como materia prima y por consiguiente ha disminuido la disponibilidad de los residuos como fuente de energía. Con todo, en términos puramente cuantitativos, se podría generar energía suficiente para satisfacer las necesidades del sector de la elaboración mecánica de la madera mediante los residuos de aserraderos y fábricas de madera terciada y de chapas. En algunos sectores pueden presentarse dificultades debido a que suele necesitarse energía eléctrica y no es práctico ni económico generarla en las fábricas con residuos de madera, sobre todo si son pequeñas.

La posibilidad y la conveniencia económica de usar más residuos de madera para producir energía en cada uno de estos casos depende de una vasta gama de factores entre los que figuran los siguientes:

· Tipo y cantidad de energía necesaria (vapor a alta o baja presión, electricidad, calefacción, etc.).

· Tipo, cantidad y estado de los residuos disponibles (humedad, proporción de corteza, polvo de lijadoras, virutas, etc.).

· Equipo energético ya instalado y costo de los diferentes tipos de nuevo equipo.

· Costo de la energía no maderera y posibles innovaciones durante la vida útil del equipo instalado.

· Conveniencia de la autosuficiencia energética para la fábrica (riesgo de interrupción del suministro de energía externa).

· Costos y/o beneficios de otros posibles usos de los residuos (por ejemplo, venta como materia prima, transferencia dentro de la fábrica, eliminación).

La combinación de estos factores hará que se tomen decisiones diferentes en circunstancias también diferentes, a pesar de que el alza de los costos de la energía probablemente hará aumentar la proporción de residuos que se está empleando para producir energía, con sus posibles consecuencias sobre la oferta de materia prima para las industrias que usan madera palpable.

Un aumento significativo del consumo de residuos de madera como fuente de energía, debido a un aumento del precio relativo de la energía, puede acarrear consecuencias para todo el sector de los bosques e industrias forestales. La primera de estas consecuencias consistiría en una ulterior disminución de la proporción de residuos no utilizados, a pesar de que la reserva de estos residuos es relativamente escasa en algunas regiones.

En una situación de aumento continuo de la demanda de productos de madera palpable, es decir si la demanda no se ve gravemente afectada por el aumento de los precios de la energía, se prevé que la competencia entre la demanda de materia prima y la demanda de energía por los residuos disponibles puede hacer subir los precios y aumentar la demanda de tipos alternativos de materia prima maderera. Esto a su vez puede incrementar la disponibilidad de materia prima maderera proveniente de fuentes actualmente menos utilizadas por razones económicas y técnicas (madereo de árboles enteros, raleos silviculturales, madera redonda palpable en áreas donde los costos de madereo han desaconsejado su utilización hasta la fecha). El aumento del precio de la madera palpable puede desviar además parte de la madera destinada a los aserraderos hacia el sector de la pulpa, ya que podría permitir la palpación de trozas aserrables delgadas y reducir la rentabilidad de la madera aserrada. Además, podría estimular la recuperación de papel de desecho.

En tales circunstancias, aumentarían los costos generales de la materia prima de las industrias que emplean madera palpable. Sin embargo, la interrelación de los factores que entran en juego es muy compleja y varia mucho entre áreas o entre industrias diferentes. Por eso es necesario continuar los análisis tanto cualitativos como cuantitativos para poder comprender plenamente todas las implicaciones del aumento de precio de la energía para los bosques y las industrias forestales.

Se ha recomendado desarrollar las siguientes fuentes potenciales de energía maderera como parte de un esfuerzo por aumentar la participación de las fuentes de energía renovables, a nivel de la economía general de la energía, a fin de reducir la presión sobre las reservas de combustibles agotables: raleos silviculturales, residuos de madereo (incluso las ramas, copas, etc. que se aprovechan cuando el madereo se hace por árboles enteros o por troncos enteros), plantaciones energéticas de especies arbóreas y arbustivas de crecimiento rápido cultivadas exclusivamente como fuentes de biomasa energética.

Varios países han estado estudiando la viabilidad técnica y económica del desarrollo de estas fuentes de energía, para combustión directa o para fabricar combustibles líquidos o gaseosos, así como las implicaciones de dicho desarrollo para el sector forestal. Por ejemplo se está investigando la posibilidad de poner al día aquellos raleos que se han postergado más de lo que es conveniente en silvicultura; la competencia por los residuos del madereo entre el sector de la energía y el sector que usa madera palpable; la necesidad de emplear sistemas de corta más mecanizados y diferentes métodos silviculturales que aprovechen incluso especies diferentes.

En el presente articulo se ha tratado de dar a conocer brevemente la situación actual y las tendencias del pasado, en lo que se refiere al consumo de energía de las industrias forestales y a la energía obtenido de la madera, así como de explorar las consecuencias del aumento de precio de la energía. Las principales formas de participación de las industrias forestales en la conservación de la energía a nivel nacional y regional son las siguientes:

· La mejora técnica de los procesos de producción (empleando menos energía para realizar el mismo trabajo). El sector de la pulpa y el papel ha batido el récord al respecto.

· El procurar que no quede sin utilizar o sin quemar ningún residuo combustible sin que se recupere la energía. En el futuro economías más favorables podrán hacer que las industrias quemen incluso aquellos residuos que actualmente emplean como materia prima, con consecuencias difíciles de prever.

· El fomento de productos menos energointensivos. Esto se ha estudiado poco hasta la fecha, debido a la complejidad de los cálculos necesarios. No sólo es preciso estimar la mayor parte de la energía consumida en la manufactura, sino también las características de cada producto empleado (Hannon et al., 1978). Los productos forestales resultan ser menos energointensivos que la mayoría de los demás materiales de construcción. Es posible que la conservación de la energía en la construcción se pueda fomentar elevando el consumo de productos forestales, en sustitución de otros materiales tales como el concreto o el acero.

Por desgracia, la calidad y la cantidad de los datos en que se basan estas conclusiones dejan mucho que desear. La conclusión principal que se puede sacar es conocida de sobra: hay que investigar más. Sólo así se podrán formular políticas basadas en conocimientos y en análisis sólidos.

Referencias

DWYER, A.D. Wood and coal: a change of fuel. History Today, septiembre de 1976

HANNON et al. Energy and labor in construction sector. Science, 24, noviembre de 1978.

OCDE. Energy profile and opportunities for savings in the pulp and paper industry. DSTI/IND/PP/7802.


Página precedente Inicìo de página Página siguiente