2.6.1 Fish protein requirements. It is generally accepted that the daily total protein requirement (DPR) averages 65 g per capita. In Africa for example, starch food and maize meal ingested to meet the daily requirements in calories (2 500 Kcal) simultaneously provide about 80% of the DPR (Kenmuir, 1982). The remaining 20% should, as far as possible, include at least 5% DPR of fish protein (3.25 g/day), to be complemented by various other protein sources such as meat, vegetable and milk for example. Such daily fish protein requirement will be met by the daily consumption of 26 g of fresh fish (ratio 1:8), the equivalent of about 9.5 kg/yr.
Considering Kenya as a whole, the 1981 annual consumption averaged close to 3.5 kg/inh. (Table 4), of which only about 0.3 kg/inh. came from marine fish. Such amount provides to each inhabitant 1.2 g protein/day or 1.8% DPR only.1 The average nutritional status of the Lake Basin seems to be better. Total fish availability in this region was estimated in 1981 to reach 24 500 t (Table 11). Assuming that this quantity was consumed within the Lake Basin development area by 4.5 million people, the annual fish consumption averaged 5.4 kg/inh., providing daily 1.9 g protein or 2.9% DPR. This amount corresponds to 58% of the suggested daily fish protein requirements.
2.6.2 Fish production requirements. To meet the proposed fish protein requirements at the levels of 50 and 100%, Kenyan fisheries would have to produce much larger amounts of fish than today (Table 8). Just to presently meet about 75% of these requirements, the actual fish production would have to be doubled. By 1990, a similar production increase will only provide about 55% of the requirements. By the end of this century, at least 137 000 tonnes of fish will be necessary to merely satisfy a 50% fish protein level.
In the Lake Victoria development area, the actual production already meets the 50% requirements level (Sec. 2.6.1). On the basis of estimated population data (Table 5), it can be seen that this level is not attained anymore in 1990 (Table 8). By the year 2000, the actual regional fish availability will have to be boosted to 41 000 t to provide a similar fish protein level to the local population. If the 100% fish protein level is to be reached, additional fish catches will have to be planned for. It is to be noted that such projections are valid only if the present percentage (50%) of the Lake Victoria fish production which is available for the Lake Basin does not decline in the future, following for example an increased export of fish towards consuming centres located outside the Lake Basin development area.
2.6.3 Maximum sustainable fish yield in Kenya. Most contradictory estimates have been advanced in the past for the maximum sustainable fish yield which could be cropped on a long-term basis from Kenyan freshwater lakes and rivers (Table 9). It varies from 158 000–230 000 t/yr (FAO/UNDP, 1966) to a much more conservative value of 62 500 t/yr (Kenya, 1979c).
Figure 10. Average size of rural family holdings

Figure 11. Rural family holdings: distance to fresh water
(1974 – 1975)

Fish production requirements in Kenya and in the Lake Basin Development ares
(Assuming for this last region, that local consumption remains at 50 per cent of the local production (sec. 2.6.1))
| Year | Estimated population (in millions) | Annual fish production necessary to meet fish protein requirements, '000 t | |
| 100% | 50% | ||
| A. Kenya: present annual fish production - 60 000 t | |||
| 1981 | 17 | 161 | 80 |
| 1990 | 23 | 218 | 108 |
| 2000 | 29+ | 275+ | 136+ |
| B. Lake Basin: present annual fish production consumed - 24 500 t | |||
| 1981 | 4.5 | 43 | 22 |
| 1990 | 6.6 | 62 | 31 |
| 2000 | 8.7 | 83 | 41 |
On the basis of actual knowledge, it now appears that the first values are most probably overestimates. The Lake Turkana fishery does not appear to be able to yield much more than 20 000 – 30 000 t/yr, if properly managed, which does not seem to be the present case. Lakes Baringo and Naivasha also do not appear capable of sustaining much higher fishing pressures than today. Fish crops to be obtained from rivers and miscellaneous lakes/reservoirs, although difficult to estimate because of the lack of reliable resources inventories and catch statistics, should not reach much higher than 5 000 t/yr. As far as Lake Victoria is concerned, it still remains an enigma, having seemingly surpassed this year all previous potential yield estimates and the reliability of the available statistics being doubtful (Sec. 4.4.5). But, it might be realistic to consider that the present catch is near the maximum sustainable yield, at least without further major changes in the present species composition, as further discussed later (Sec. 4.5.5). In conclusion, it is our view that the second estimate, proposed by the Department of Fisheries, is probably closer to the real potential although slightly underestimated.
The maximum potential yield from the marine fisheries is now considered to be about 71 000 t/yr (Kenya, 1979c), which brings the total potential fish yield in Kenya to about 140 – 150 thousand t/yr. By the year 2000, such production would provide a little more than 50% of the national fish protein requirements, if totally consumed in the country (Table 8).
2.6.4 Actual freshwater fish yield. Until 1975, the total freshwater fish yield had remained in Kenya relatively stable, totalling about 21 – 25 thousand tons annually (Table 9). This production represented about 80% of the total fish yield of the country, including marine fish (Table 10). In 1976, as the Lake Turkana fishery became better developed, the production jumped to 37 000 t. Two years later, there was another increase to 41 000 t. By that time, freshwater fish contributed 90% of the national fish production, 95% of that freshwater production originating from Lakes Turkana and Victoria. During the last three years, new record catches have been landed, particularly in Lake Victoria where they suddenly increased by 70% in 1981. On the contrary, actual reports indicate a decline of the Lake Turkana production probably due to the local overfishing of the tilapia stock.
In the Lake Basin development area, practically all the fish consumed originate from Lake Victoria (Table 11) and it is estimated that half of the lake's production is consumed within this region. Additional fish are harvested from local waters (small lakes, rivers and ponds) and about 1 100 t are imported annually from other regions. Fish availability in the region in 1981 is thus estimated at about 24 500 t.
There has been a sudden increase of nearly 19 000 t in the 1981 Lake Victoria catches. This mostly results from the 600% increase of the Nile perch (Lates niloticus) landings (Table 28) and it is still doubtful that such high exploitation level of this piscivorous species will be sustainable in the long term. If not, this might mean that the Lake Victoria fish production could decline back to a lower value, with all the consequences that this would imply (Sec. 2.6.1 and 2.6.2).
2.6.5 Protein cost index. Prices to producers of various commodities known for their protein supply in human nutrition such as cereals, meats, eggs and milk have been used to calculate their protein cost index (Ksh/100g protein) for Kenya (Table 12). Average fish protein cost (1.21 Ksh/100g) ranks second after maize for its low value, except if one buys Lake Victoria tilapia (2.93 Ksh/100g). In general, fish and cereals protein costs compare very favourably with milk and meat proteins.
Between 1971 and 1980 (Table 12), the average increase of these commodities (excluding pork meat) has been minimum for milk and fish (9.1 – 10.2%). The latter still remains today one of the cheapest source of protein in Kenya.
During the course of the mission, a short survey was undertaken to determine consumers preferences related to individual fish size, species and processing status. Three landing beaches and two fish markets were randomly sampled, people being offered the choice of three fish sizes (50, 250 and 500 g) to be rated according to three preference classes (high, medium or low). Prices were simultaneously recorded (Tables 13 and 14).
Fish yields in the major freshwater capture fisheries and estimated maximum sustainable yields
| Lake Victoria | Lake Turkana | Lake Baringo | Lake Naivasha | Misc. lakes incl. artif. lakes | Rivers | FW Kenya Total | |
| Area, km2 | 3 755 | 6 405 | 129 | 210 | (3 200 km) | 10 500+ | |
| Altitude, m ab.MSL | 1 133 | 375 | 975 | 1 884 | - | - | - |
| Max.sust. - FAO/UNDP, 1966 | 28 000–40 000 | 50 000–160 000 | 2 500–3 500 | 3 000–4 000 | 12 000–23 000 | 158 000–230 500 | |
| yield, t - Kenya, 1979c | 30 000 | 25 000 | 1 500 | 1 000 | 5 000 | 62 500 | |
| Year | Fish yields (tons) as per Department of Fisheries Statistics | ||||||
| 1971 | 14 918 | 3 612 | 293 | 484 | 200 | 1 622 | 21 129 |
| 1972 | 15 989 | 4 090 | 58 | 117 | 208 | 1 624 | 22 084 |
| 1973 | 16 797 | 4 927 | 89 | 62 | 1 188 | 1 835 | 24 898 |
| 1974 | 17 175 | 5 731 | 122 | 39 | 572 | 1 526 | 25 165 |
| 1975 | 16 581 | 4 236 | 240 | 44 | 822 | 887 | 22 810 |
| 1976 | 18 680 | 17 044 | 257 | 78 | 776 | 37 | 36 872 |
| 1977 | 19 332 | 15 473 | 246 | 71 | 850 | 106 | 36 078 |
| 1978 | 23 856 | 15 560 | 315 | 255 | 998 | 219 | 41 203 |
| 1979 | 30 592 | 13 731 | 326 | 483 | 585 | 113 | 45 930 |
| 1980 | 26 914 | 12 384 | 411 | 477 | 1 849 | 251 | 42 286 |
| 1981 | 45 667 | - | - | - | - | - | (55 000) |
| Average yield kg/ha/year | 39.7–121.6 | 5.6–26.6 | 4.5–31.9 | 1.9–23.0 | - | - | - |
Total annual fish catch and value to the fishermena
of fish landed from all Kenyan waters, Lake Victoria and fish ponds, 1971–1981
(Acc. Fisheries Department Statistical Reports)
| Year | National | Lake Victoria | Fish Ponds, Kenya | ||||||||
| Catch (t) | Value 103K.Sh. | Price K.Sh./kgb | Catch (t) | %d | 103 K.Sh. | Price K.Sh./kgc | Yields | 103K.Sh. | Price K.Sh./kgc | ||
| t | %d | ||||||||||
| 1971 | 28 164 | 30 662 | 1.09 | 14 918 | 53.0 | 15 333 | 1.03 | ||||
| 2.75 | |||||||||||
| 1972 | 29 808 | 30 450 | 1.02 | 15 989 | 53.6 | 16 825 | 1.05 | ||||
| 2.93 | |||||||||||
| 1973 | 28 922 | 32 249 | 1.11 | 16 797 | 58.1 | 18 127 | 1.08 | ||||
| 3.50 | |||||||||||
| 1974 | 28 581 | 35 173 | 1.23 | 17 175 | 60.1 | 21 007 | 1.22 | ||||
| 2.79 | |||||||||||
| 1975 | 27 341 | 40 315 | 1.47 | 16 581 | 60.6 | 21 308 | 1.28 | ||||
| 4.48 | |||||||||||
| 1976 | 41 021 | 58 040 | 1.41 | 18 680 | 45.5 | 24 050 | 1.29 | ||||
| 6.21 | |||||||||||
| 1977 | 40 961 | 57 183 | 1.40 | 19 332 | 47.2 | 25 681 | 1.33 | 547 | 1.3 | 1 296 | 2.40 |
| 6.80 | |||||||||||
| 1978 | 46 394 | 74 820 | 1.61 | 23 856 | 51.4 | 36 980 | 1.55 | 557 | 1.2 | 1 368 | 2.46 |
| 6.20 | |||||||||||
| 1979 | 50 413 | 93 110 | 1.85 | 30 592 | 60.7 | 57 095 | 1.86 | 568 | 1.1 | 1 395 | 2.46 |
| 5.94 | |||||||||||
| 1980 | 48 218 | 109 317 | 2.27 | 26 914 | 55.8 | 58 805 | 2.18 | 596 | 1.2 | 1 464 | 2.46 |
| 6.57 | |||||||||||
| 1981 | 60 000e | 170 000e | 2.83 | 45 667 | 76.0 | 102 511 | 2.24 | ||||
a Money value to the fishermen
b Price to the fishermen (wholesale price on top); price to the consumer (retail price underneath)
c Wholesale price
d Percentage portion of national catch
e From a recent Fisheries Department press release (May 1982)
Fish availability for consumption in the Lake Basin development area, 1981
| Source of fish production | Availability for regional consumption (t) | |
| Lake Victoria (Table 10) | 22 840 | a |
| Lake Kanyaboli, Lake Sare, Nzoia River and six other rivers | 500 | b |
| Fish culture | 60 | b,c |
| Imports from Uganda | 100 | b |
| Imports from Lake Turkana | 1 000 | b |
| Total | 24 500 | |
a Fifty percent of the Lake Victoria production is supposedly consumed within the Lake Basin development area
b Acc. Coûteaux, 1981
c Slightly over-estimated value (section 3.2.1)
Protein cost index for selected commodities, 1980
| Commodity | Protein content %a | Mean price to producers K.Sh/kg b | Protein cost index 1980 K.Sh./100 g | Protein cost equivalent to fish | ||
| 1971 | 1980 | Annual increase % | ||||
| Cereals | ||||||
| Maize | 9.3 | 0.33 | 0.95 | 15.08 ± 9.86 | 1.02 | 0.8 |
| Wheat | 10.5 | 0.51 | 1.64 | 14.61 ± 8.35 | 1.56 | 1.3 |
| Rice | 7.0 | 0.48 | 1.51 | 15.8 ± 15.74 | 2.16 | 1.8 |
| Meats | ||||||
| Beef (low grade) | 20.6 | 2.85 | 7.95 | 12.4 ± 5.68 | 3.86 | 3.2 |
| Pig | 12.4 | 3.70 | 8.59 | 10.17 ± 6.02 | 6.93 | 5.7 |
| Mutton | 16.9 | 2.51 | 10.97 | 22.06 ± 24.5 | 6.49 | 5.4 |
| Poultry | 19.0 | - | (10) | - | (5.26) | 4.3 |
| Fish | ||||||
| All | 18.8 | 1.09 | 2.27 | 10.19 ± 5.34 | 1.21 | 1.0 |
| Tilapia (Lake Victoria) | 12.0 | 1.52 | 3.52 | 10.15 ± 5.82 | 2.93 | 2.4 |
| Milk | 3.8 | 0.69 | 1.46 | 9.08 ± 6.25 | 3.84 | 3.2 |
a Protein content estimates after Ritchie, 1978
b Producer prices according to Kenya, 1979a and Kenya, 1981a
2.7.1 Fish size preference. The preference for smaller fishes greatly depends upon the species composition of the local fish catch. For example, at the Usangi landing beach where tilapias are plentiful (Sec. 3.4.3) the preference for smaller fish was low, but at the Dunga landing beach where large Nile perch dominate the catch (Fig. 20), the preference for relatively small fish (tilapia and Nile perch) was high.
For tilapia, the general order of size preference is 250 g, 50 g and 500+ g. The smaller fish are sold to households of low income and large family size. Although the price paid is equivalent to other size groups of fish, the greater number of fish obtained enable each family member to receive a more equal portion.
2.7.2 Fish species preference. Traditionally, the fish eating community in the Lake Basin are used to tilapia, T. esculenta in particular. The relative value of this species is now further exaggerated, following its decline from the catch. Other tilapia species have been accepted in replacement. Although not as highly favoured as T. esculenta, they are still the most expensive of all species, their price averaging from Ksh. 18 to 21 per kilogram equivalent (Table 13).
The relative preference for other fish species is reflected from their marketing price (Ksh/kg) to the consumers: small Lates (4 to 11 - Table 14), Barbus (6.13), larger Lates (3.60), Clarias and Schilbe (2.70), Synodontis and Protopterus (2.50), Bagrus (2.30), Haplochromis and Engraulicypris (less than 2.00).
2.7.3 Processed versus fresh fish. Demand tends to be greatest for fresh fish rather than dried or salted fish, but this varies from region to region. Near the lake, people definitely prefer fresh fish, but in distant towns where fresh fish is scarce, processed fish are readily accepted.
2.7.4 Fish prices. On a national basis, fish prices have more than doubled during the last 10 years, both for the wholesaler and for the consumer (Table 10). In 1980, these prices averaged Ksh.2.27 and 6.57/kg respectively.
Whereas the national fishery production has on the average increased by 17.8% annually between 1971–1981, the value to the fishermen has gone up by 35.6% per annum (Fig. 26). The drop in wholesale price between 1975–1977 could be due to the greater influx on the market of fish from Lake Turkana. However, the market would appear to have absorbed the recent increase in output from Lake Victoria, and it has in fact shown a steady price increase to the fishermen. This would tend to suggest that the demand is as yet unsatiated and that fishermen are not experiencing any difficulty in disposing of their catch.
The retail market, however, would appear to have been much more affected in recent years. The stabilization of retail prices since 1977 could reflect the great price disparity between retail and wholesale prices, a three to five fold increase. This supports that the retailers have priced themselves above what the consumers are prepared to pay, other cheaper alternative sources of food being still available on the market. The trend could also reflect inflation. As fish prices in Kenya are not Government controlled (Kongere, 1979), this commodity has now become beyond the financial reach of most of the consumers, but the demand for proteins remains. Prices therefore have been stabilized, the retailers being still able to achieve a substantial profit and the yield increase ensuring a larger turnover.
At the Lake Victoria shore, average fish prices to the fishermen are a little lower than the national average value (Table 10). In 1980, they averaged Ksh.2.18/kg and one year later, the price increase was only 2.8%. Tilapia, a relatively small species, is much more expensive, being sold on a number basis rather than by weight (Sec. 2.7.2). In April 1982, its average marketing value per kilogram varied from Ksh.21.13 (50 g each) to 18.27 (500 g each). In some individual cases, the kilogram equivalent price reached Ksh.50, each individual 50 g tilapia being sold for Ksh.2.50 (Table 13).
Away from the lake, prices increase but the highest prices are not necessarily obtained for tilapia. Pond fish for example (Table 10), mostly tilapias, were on average valued in the Western Province at Ksh.5.02/kg (Table 22) in 1981. In Kaimosi (Kakamega District), 50 – 100 g tilapias cost Ksh.10–12/kg. In Mombasa, less than 200 g tilapias are sold at Ksh.10/kg, while larger fish fetch Ksh.20/kg in restaurants. In other parts of the country, common carp is being sold for Ksh.10/kg and trout sells at Ksh.40–60/kg.
2.7.5 Imports and exports of fishery products. The statistics of the Department of Fisheries show that the fish trade balance in Kenya is practically negative every year since 1971 (Table 15). A notable exception was recorded in 1979 when the balance suddenly became positive (Ksh.13 million). But the next year the deficit amounted to about the same value, fish imports reaching 3 757 t valued at Ksh.20 million.
Major imported fishery products are represented by sun-dried fish from Uganda/Tanzania and by fish meal (for animal feeds) and canned fish mainly from Europe. There is a small export trade which mainly includes high value shellfish (shrimps and molluscs) and trout (Europe), as well as salted/sun-dried Nile perch (Burundi, Rwanda, Zaire), some canned fish and fish oil.
In the Lake Basin, actual fish imports are estimated to amount to 1 100 t, most of it originating from Lake Turkana and being made of sun-dried or smoked fish, including tilapia (Table 11).
Because of its relatively low price and customers preference, freshwater fish demand will in the future remain greater than the supply, as already pointed out earlier. It would appear that Lake Victoria has already reached its maximum potential (Sec. 4.5.5) and that the potential of further resources such as Lake Turkana's are not likely to be realised in the near future. Population growth will most probably contribute to accentuate this trend (Sec. 2.6).
Currently, Kenya is a net importer of food, including fish. Agricultural production is increasing at the annual rate of 3.5% only. Much of this growth has come in the past from an increase in the production of the small rural holdings. But major problems subsist, which also affect some fisheries, as for example deforestation and subsequent soil erosion/siltation.
The current Fourth Development Plan (1979–1983) has been aimed at the stabilization of the annual population growth at 3.5% as well as at the increase of the food production (Kenya, 1979c). The present food policy is to achieve self sufficiency by 1989 (Kenya, 1981b). This will require the cultivation of over an additional one million hectares for the production of maize, wheat and sorghum/millet, using traditional extensive technology. The required expansion ideally should not diversify land use for the production of export crops and it should not destruct the remaining forest cover.
The targets for the fishery sector over the present plan period are the following:
to increase the total annual fish production by 30% to about 60 000 t, a target already attained in 1981 (Table 10);
to increase actual employment by 32% to about 50 000 full-time and 10 000 parttime operators;
to increase the average per capita fish consumption to 3.4 kg/yr which would offset to some extent the projected decline in meat consumption: this target has also been attained in 1981 (Table 4).
Tilapia customers size preference and retail value at Lake Victoria selected landing beaches
| Landing beach (date) | 10 cm = 50 g | 20 cm = 250 g | 30 cm = 500 g | |||||||
| K.Sh./piece | K.Sh./kga | Preference b | K.Sh./piece | K.Sh./kga | Preference b | K.Sh./piece | K.Sh./kga | Preference b | ||
| Kaloka 17 April 1982 | 1 | 0.33 | 6.6 | 3 | 5.00 | 20.0 | 2 | 7 | 14.0 | 1 |
| 2 | 0.50 | 10.0 | 2 | 10.00 | 40.0 | 1 | 12 | 24.0 | 3 | |
| 3 | 1.00 | 20.0 | 2 | 6.00 | 24.0 | 1 | 10 | 20.0 | 3 | |
| 4 | 0.33 | 6.6 | 1 | 6.60 | 26.4 | 1 | 12 | 24.0 | 1 | |
| 5 | 1.00 | 20.0 | 1 | 10.00 | 40.0 | 2 | 12 | 24.0 | 3 | |
| 6 | 1.00 | 20.0 | 1 | 8.00 | 32.0 | 3 | 12 | 24.0 | 2 | |
| Mean | 13.87 ± 4.99 | 1.67 | 30.4 ± 6.13 | 1.67 | 21.67 ± 2.98 | 2.17 | ||||
| Kisumu Dunga 17 April 1982 | 1 | 0.50 | 10.0 | 1 | 5.00 | 20.0 | 1 | 10.0 | 20.0 | 1 |
| 2 | 1.00 | 20.0 | 1 | 6.00 | 24.0 | 2 | 12.0 | 24.0 | 3 | |
| 3 | 1.00 | 20.0 | 1 | 7.00 | 28.0 | 2 | 11.0 | 22.0 | 3 | |
| 4 | 2.00 | 48.0 | 2 | 7.00 | 28.0 | 2 | 10.0 | 20.0 | 2 | |
| 5 | 2.50 | 50.0 | 1 | 10.00 | 40.0 | 2 | 14.0 | 28.0 | 3 | |
| 6 | 2.00 | 48.0 | 3 | 5.00 | 20.0 | 1 | 9.0 | 18.0 | 2 | |
| Mean | 32.67 ±13.09 | 1.50 | 26.67 ± 5.44 | 1.67 | 22.0 ± 2.61 | 2.33 | ||||
| Kibuye Market 18 April 1982 | 1 | 1.50 | 10.0 | 3 | 3.50 | 14.0 | 1 | 7.0 | 14.0 | 2 |
| 2 | 0.50 | 10.0 | 3 | 4.00 | 16.0 | 1 | 8.0 | 16.0 | 2 | |
| 3 | 0.67 | 13.3 | 1 | 3.50 | 14.0 | 2 | 9.0 | 18.0 | 3 | |
| 4 | 1.30 | 26.0 | 3 | 5.40 | 21.6 | 1 | 7.20 | 14.40 | 2 | |
| Kisumu Municipal Market 18 April 1982 | 1 | 4.50 | 18.0 | 2 | 10.0 | 20.0 | 1 | |||
| 2 | 5.50 | 22.0 | 2 | 10.0 | 20.0 | 1 | ||||
| 3 | 5.00 | 20.0 | 1 | 10.0 | 20.0 | 2 | ||||
| Mean | 14.8 ± 6.59 | 2.50 | 17.94 ± 2.32 | 1.43 | 17.49 ± 1.84 | 1.86 | ||||
| Usengi 21 April 1982 | 1 | 0.70 | 14.0 | 3 | 2.50 | 10.0 | 2 | 4.0 | 8.0 | 1 |
| 2 | 0.75 | 15.0 | 3 | 2.0 | 8.0 | 1 | 4.0 | 8.0 | 2 | |
| 3 | 1.50 | 30.0 | 3 | 3.0 | 12.0 | 1 | 3.0 | 6.0 | 2 | |
| 4 | 1.50 | 30.0 | 2 | 3.0 | 12.0 | 1 | 5.0 | 10.0 | 3 | |
| Mean | 22.25 ± 7.75 | 2.75 | 10.5 ± 1.66 | 1.25 | 8.00 ± 1.41 | 2.00 | ||||
| Overal Mean | 21.13 ± 6.45 | 2.10 | 21.38 ±4.47 | 1.59 | 18.27 ± 2.58 | 2.18 | ||||
a Retail price of fresh fish adjusted to kilogram equivalent
b Preference scale: 1 = High; 2 = Medium; 3 = Low
Nile perch customers size preference a and retail value at Dunga landing beach
| Landing beach (date) | 10 cm - 50 g | 20 cm – 250 g | 30 cm – 500 g | How marketed | |||||||
| K.Sh./piece | K.Sh./kgb | Preference c | K.Sh./piece | K.Sh./kgb | Preference c | K.Sh./piece | K.Sh./kgb | Preference c | |||
| Dunga (17.4.82) Kisumu | 1 | 0.17 | 3.40 | 1 | 2.00 | 8.00 | 2 | 5.00 | 10.00 | 3 | Fresh |
| 2 | 0.17 | 3.40 | 1 | 2.50 | 10.00 | 2 | 5.00 | 10.00 | 3 | Fresh | |
| 3 | 0.20 | 4.00 | 2 | 3.00 | 12.00 | 2 | 6.00 | 12.00 | 2 | Fresh | |
| 4 | 0.20 | 4.00 | 1 | 2.00 | 8.00 | 1 | 7.00 | 14.00 | 1 | Fried | |
| 5 | 0.33 | 6.60 | 1 | 2.50 | 10.00 | 2 | 5.00 | 10.00 | 3 | Fresh | |
| 6 | 0.33 | 6.60 | 2 | 1.50 | 6.00 | 2 | 6.00 | 12.00 | 2 | Fresh | |
| Mean ± 2SEx | 0.23 ±0.06 | 4.67 ±1.11 | 1.33 ±0.38 | 2.25 ±0.38 | 9.0 ±1.53 | 1.83 ± 0.30 | 5.67 ±0.60 | 11.33 ±1.19 | 2.33 ± 0.60 | ||
a Retail price of fresh fish adjusted to kilogram equivalent
b Preference scale: 1 = High; 2 = Medium; 3 = Low
The proposed 1979–1983 programme for fisheries development covers two main areas, fishery development and training, fishery research being now centralized in another Ministry (Sec. 2.9). But the budgeted expenditures to implement such a programme are relatively low (Kenya, 1979c):
the Ministry of Tourism and Wildlife has a total budget of K£ 3 519.11 million, representing 2.5% of the total Government budget only;
the Department of Fisheries has a budget of K£ 10.09 million, or only 0.29% of its total Ministry's budget;
the budget allocated to Fishery Development amounts to K£ 4.113 million or 40.8% of the total fisheries expenditures, but only 0.12% of the Ministry's budget.
2.8.1 The fishery development programme. At Lake Victoria, it is proposed to develop the Haplochromis fishery and to upgrade onshore facilities for fish processing/marketing (Sec. 4.5.2). Fish farming development is to be promoted by upgrading the Sagana fish culture station, to become a national centre for extension, research and training, as well as by upgrading the Kakamega, Kisii and Kiganjo (trout hatchery) government stations.
2.8.2 The fishery training programme. Professional staff will be trained at the University of Nairobi. A new National Wildlife and Fisheries Training Institute will be built in Naivasha to provide training for the middle and lower cadres of staff. Training courses will also be offered at the Sagana station (temperate fish culture) and at the Karen Co-operative College (for cooperative members, in collaboration with the Ministry of Agriculture).
2.8.3 Foreign assistance for fisheries development/training. During the present Fourth Development Plan, various bilateral and multilateral assistances have been or are involved in fisheries development (Table 16). This financial aid totals about Ksh.100 million, including the soft loan of the International Development Association (World Bank) for Ksh. 75 million, repayable within 50 years, with no interest.
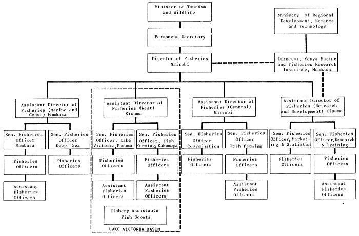
The primary responsibility for fisheries development rests with the Department of Fisheries in the Ministry of Tourism and Wildlife (Fig. 12). Some other Ministries are responsible for activities related to fisheries such as, for example, the Ministry of Co-operative Development (fishing cooperatives), the Ministry of Works (access roads), the Ministry of Transport and Communication (harbours and landings), and the new Ministry of Regional Development, Science and Technology (research institutes and development authorities).
By December 1981, the western Kenya antenna of the Department of Fisheries (DOF/Western), headquartered in Kisumu, had 487 employees, mostly involved with administration, fishing, statistics, law enforcement, lake restocking, boat building and some extension work (Table 19). For fish culture, this last activity was the responsibility of the District Fisheries Officers, assisted in the field by Fishery Assistants and Fish Scouts.
Also based in Kisumu, the Lake Basin Development Authority (LBDA) has been recently established and its functions have been defined by the LBDA Act (Laws of Kenya, Chapter 422, rev. 1980). Following the creation of the Ministry for Regional Development, Science and Technology, all development authorities have been regrouped under this new Ministry, although some coordination of the development programmes has remained the responsibility of the President's Office. LBDA's jurisdiction extends over a “development area” (Western and Nyanza Provinces) and over a “catchment area” which includes the extreme western part of the Rift Valley Province (Districts Trans Nzoia, Uasin Gishu, Nandi, Kericho and Narok-portion), as shown in Figure 2. In the first area (20 740 km2) LBDA plans, coordinates and generally implements programmes for accelerated development and improved food production, while in the second area (about 23 500 km2), it concentrates on watershed conservation. The present senior personnel include the Managing Director, his Administrative Assistant, a Regional Planner, a Water Resources Engineer, a Public Health Specialist and an Ecologist. Other senior personnel are under recruitment, such as for example a Fisheries Development Specialist most probably with an aquacultural background.
Imports and exports of fishery products in Kenya, 1971–80
| Year | Exports | Imports | Trade deficit 103 K.Sh. | |||||
| t | 103 K.Sh. | K.Sh./kg | t | 103K.Sh. | K.Sh./kg | |||
| 1971 | 2 941 | 10 373 | 3.53 | 3 942 | 11 380 | 2.89 | - | 1 007 |
| 1972 | 1 111 | 5 943 | 5.35 | 1 356 | 5 257 | 3.88 | + | 683 |
| 1973 | 1 312 | 7 406 | 5.65 | 2 013 | 7 982 | 3.96 | - | 576 |
| 1974 | 1 383 | 8 014 | 5.79 | 3 567 | 15 141 | 4.24 | - | 7 127 |
| 1975 | 1 119 | 8 117 | 7.25 | 2 435 | 14 450 | 5.93 | - | 6 333 |
| 1976 | 1 035 | 8 291 | 8.01 | 1 818 | 12 610 | 6.94 | - | 4 319 |
| 1977 | 319 | 10 372 | 12.66 | 1 977 | 11 232 | 5.68 | - | 860 |
| 1978 | 588 | 8 844 | 15.04 | 3 409 | 18 246 | 5.35 | - | 9 402 |
| 1979 | 2 353 | 24 300 | 10.33 | 1 983 | 11 484 | 5.79 | + | 12 816 |
| 1980 | 784 | 7 383 | 9.42 | 3 757 | 20 051 | 5.34 | - | 12 668 |
Past and present assistance projects for the development of Kenyan fisheries
| Region | Agency | Amount 106 K.Sh. | Area | Description |
| A. Development of Capture Fisheries | ||||
| Taite/Taveta | Nordic** | - | L. Jipe | To improve access and market facilities. |
| L. Chala | ||||
| Rift Valley | Norad* | 0.04 | L. Turkana | Improve processing and transport. |
| Rift Valley | EEC | 0.04 | L. Turkana | To develop the loyangalani fish processing plant, ice factory and storage. |
| Lake Basin | Nordic** | 0.055 | L. Victoria | To train and supervise Cooperative Management personnel, including ice plant, insulated boxes, stores, shades, smokers and transport boats. |
| Coast | Nordic | 0.05 | S. Coast/Malindi | To train and supervise cooperative staff and train artisanal fishermen. |
| 3. Development of Fish Farming | ||||
| Lake Basin | French bilateral aid* | - | L. Victoria | Survey of fish culture potential; propose rehabilitation scheme and identity potential projects (Coûteaux, 1981). |
| Lake Basin | IDRC | 0.20 | Ahero | Rice-cum-tilapia and cage trials in canals (Institute of Tropical Endocrinology, University of Nairobi). |
| Coast | UNDP/FAO | 0.685 | Malindi | Coastal aquaculture pilot project (1978–85). |
| Lake Basin and Central | USAID | - | Kisii, Busia, Siaya, Vihiga, Sagana, etc. | 17 Peace Corps Volunteers for small-scale rural fish culture development. |
| Lake Basin | UNDP/FAO** | 0.388 | Lake Basin | Development of small-scale fish farming (1983–86) |
| C. Mixed Development | ||||
| Central | GOK World Bank | 0.50 (?) | Naivasha Institute Wildlife Fisheries | To train 75 officers/year in wildlife, fisheries management and aquaculture, intensive and extensive systems. Due to start in 1983 with training. |
| Lake Basin and Coast | Japan | - | Kisumu (2) Mombasa (1) | 3 Volunteers for small-scale rural fish culture development and for fishing gear technology. |
| Lake Basin and Coast | IDA | 3.75 | L. Victoria and Coastal Sea | Development, expansion, upgrading of shore facilities (landings, storage, preserv., marketing). Establishment Fish Farming Development Centre (67ha). Training/research/studies/management/ monitoring/evaluation. |
| GOK | 1.15 | |||
* completed project;
** proposed project;
GOK: Government of Kenya
Figure 12. Kenya Department of Fisheries - Organization Chart in 1982
