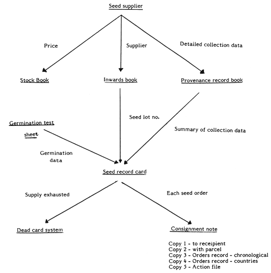
Descriptions of the type of records maintained at the Seed Centre are given below along with a diagram of the flow of information
Inwards book: Information on each seedlot date of arrival in store, the species, the collectors name and total seed weight is entered in the Inwards Book and allotted a seedlot number. This number is clearly written on the seed bag or container. Seedlot numbers in the Inwards Book are allocated in order of arrival in the store.
Provenance book: The detailed seed collection report sheet supplied by the bookcollector is filed by species after inclusion of the seedlot number from the Inwards Book. The seed origin information is summarised on a Seed Record Card.
Stock book: The purchase price and selling price (if appropriate) are entered in a Stock Book arranged alphabetically by species.
Seed record card: This card bears the seedlot number, species name, data on the locality of collection, details of parent trees, collectors name, germination capacity and a colour-coded container (tin) number for easy access to the seedlot in the store. This card is also used for stock control and forms a basis for the Consignment Note and Seed Certificate. On its reverse side, information on the distribution of any part of the seedlot is recorded and a running total of the amount of seed remaining in stock is maintained.
Seed record cards are filed in alphabetical order by species and numerical order within species.
When all the seed has been sent out, the amount left is recorded as NIL on the card and this card is then filed in a Dead Card System. For convenience the dead cards are kept in numerical order by seedlot number.
Germination test sheet: This is a permanent record of results of germination tests carried out on seedlots from individual tree and bulked provenance lots. This information is summarised on the Seed Record Card.
Consignment note: All seed leaving the seed store is documented with a combined Consignment Note and Seed Certificate. This provides the consignee with basic information about the seedlot i.e. seedlot number, species, number of parent trees, weight of seed sample, locality of origin and an estimate of viability. If requested by the consignee, a copy of the seed collection report sheet can be sent with the seed to provide additional information.
Copies of Consignment Notes are kept for record purposes.
Information flow in the seed store
