GESAMP Reports and Studies No. 30


IMO/FAO/Unesco/WMO/WHO/IAEA/UN/UNEP
Joint Group of Experts on the Scientific Aspects of Marine Pollution

ENVIRONMENTAL CAPACITY
An Approach to Marine Pollution Prevention

FOOD AND AGRICULTURE ORGANIZATION OF THE UNITED NATIONS
Rome, 1986


Table of Contents


Notes

1. GESAMP is an advisory body consisting of specialized experts nominated by the Sponsoring Agencies (IMO, FAO, Unesco, WMO, WHO, IAEA, UN, UNEP). Its principal task is to provide scientific advice on marine pollution problems to the Sponsoring Agencies and to the Intergovernmental Oceanographic Commission (IOC).

2. This study is only available in English from any of the Sponsoring Agencies.

3. The study contains views expressed by members of GESAMP who act in their individual capacities and their views may not necessarily correspond with those of the Sponsoring Agencies.

4. Permission may be granted by any of the Sponsoring Agencies for the study to be wholly or partly reproduced in publications by any individual who is not a staff member of a Sponsoring Agency of GESAMP or by any organization that is not a sponsor of GESAMP, provided that the source of the extract and the condition mentioned in 3 above are indicated.

DEFINITION OF MARINE POLLUTION

Pollution of the marine environment means: "The introduction by man, directly or indirectly, of substances or energy into the marine environment (including estuaries) which results in such deleterious effects as harm to living resources, hazards to human health, hindrance to marine activities including fishing, impairment of quality for use of sea water and reduction of amenities".

IMO/FAO/Unesco/WMO/WHO/IAEA/UN/UNEP Joint Group of Experts on the Scientific Aspects of Marine Pollution (GESAMP)

For bibliographic purposes, this document should be cited as:

GESAMP (IMO/FAO/Unesco/WMO/WHO/IAEA/UN/UNEP Joint Group of Experts on the Scientific Aspects of Marine Pollution), 1986. Environmental Capacity. An approach to marine pollution prevention. Rep.Stud.GESAMP, (30):49 p.

PREPARATION OF THIS STUDY

This document is the Report of the GESAMP Working Group on the Methodologies and Guidelines for the Assessment of the Impact of Pollutants on the Marine Environment, which met from 26 to 30 September 1983 in Rome, Italy, from 29 October to 9 November 1984 in Bangkok, Thailand, and from 23 to 27 September 1985 in Rome, Italy.

The following members participated in the preparation of the Report: Yves Adam, J. Michael Bewers, Davide Calamari, Lisandro Chuecas, Antonio Cruzado, Wolfgang Ernst, Edgardo D. Gomez, Gwyneth D. Howells, Manuwadi Hungspreugs, Taku Koyanagi, Uri Marinov, Jean-Marie Martin, Edward P. Myers, Heiner Naeve (Technical Secretary), Twesukdi Piyakarnchana, Teerayut Poopetch, John E. Portmann (Rapporteur), Velimir Pravdic (Chairman), Alan Preston, Marco Antonio Retamal, Lothar Riekert, Chelliah Satkunananthan, Anne E. Smith, Francisco Szekely (UNEP RS/PAC), Philip Tortell, Herb L. Windom.

The sessions of the Working Group were jointly sponsored by the Food and Agriculture Organization of the United Nations (FAO), the United Nations Educational, Scientific and Cultural Organization (Unesco), the World Health Organization (WHO), the International Maritime Organization (IMO), the International Atomic Energy Agency (IAEA) and the United Nations Environment Programme (UNEP).

EXECUTIVE SUMMARY

The aim of this Report is to provide guidelines for the assessment of the impact of potentially harmful substances released into the marine environment.

The Environmental (also known as receiving, absorptive or assimilative) Capacity is defined as a property of the environment, a measurement of its ability to accommodate a particular activity or rate of an activity, such as the discharge of contaminants, without unacceptable impact. The Environmental Capacity can be apportioned for various uses.

The Report proposes the use of a strategy to combat marine pollution based on this concept of Environmental Capacity. It provides the scientific rationale for the assessment of this entity, the methodology of calculation based on modelling, guidelines for its systematic application, monitoring and reassessment, and provides a number of case studies in the form of examples involving various contaminants and different geographical areas.

The Report opens with a short introduction outlining the basic concepts and premisses which lie behind the acceptance of disposal of wastes in the sea. When a development is first proposed, its impact on the whole environment, together with the costs and benefits to society as a whole, must be taken into account before the plans are actually implemented. The procedure is often now known as environmental impact assessment (EIA). This wide-ranging procedure embraces far more than the scientific assessment of the impact of pollutants on the environment and as such lies outside the terms of reference of GESAMP.

Accordingly, this Report concentrates on describing the parameters and processes which have to be taken into account in the assessment of the impact of pollutants on marine organisms, ecosystems, amenities and human health, as a consequence of any discharges to the marine environment.

The methodology of assessment of Environmental Capacity as proposed in the Report, involves critical pathway analysis for both conservative and non-conservative contaminants, establishment of environmental and water quality objectives, criteria and standards. Faced with the inevitability of several sources of uncertainty in real-life conditions, a probabilistic approach is proposed as an alternative to deterministic analysis. The approach proposed is Decision Analysis, and this is exemplified by a flow diagram.

The Report does not describe in detail how to gather the basic data or to carry out practical tasks such as conducting toxicity tests or measuring water movements. To have done so would simply have duplicated material which is already available in the open literature and therefore accessible to those persons who will be brought in to advise or otherwise provide expert opinion on any project. The Report does, however, provide guidelines on how to utilize information to assess the overall impact of the activity on the marine environment. Guidance is provided on those procedures which are most likely to ensure that the activity can be contained within the capacity of the marine environment to receive wastes without causing unacceptable effects.

The methodology of assessment of the Environmental Capacity is based on scientific research and resulting data. It is, by definition, site- and contaminant-specific. It is accomplished in stages, the preliminary assessment can be accomplished using approximations such as single-box and simple mass-balance models, and by averaging over larger time scales on the assumption of steady-state conditions. As more data become available and transport and modification processes become better understood, more accurate values of Environmental Capacity will be obtained. These can then be used in environmentally compatible development planning and project implementation. The need for monitoring and iterative assessment is emphasized as an essential component of the procedure proposed, both as a safeguard against errors and as a means of fine tuning the controls so as to be less conservative and make them fit the precise conditions of each situation.

The strategy based on the concept of Environmental Capacity is presented as a high order interactive environmental management technique. The traditionally used complex strategy based on environmental quality objectives, or the simple but readily enforceable strategies such as those based on uniform emission standards, maximum allowable concentrations in effluents, the black/grey lists of contaminants or the application of the principles of best available technology or best practical means available, are shown to be but simple components of the adaptive, interactive strategy proposed.

The examples given in the final section illustrate how the concepts and premisses are put into practice and how the guidelines can be applied.

1. INTRODUCTION

Environmental management consists of formulating and applying strategies by which the resources of a given ecosystem can be utilized in an efficient and sustainable manner in the context of the overall and specific socio-economic and political goals of a society. The use of the marine environment for waste disposal must only be undertaken after first conducting as rigorous an assessment as possible of the probable impact. The procedures by which this assessment is conducted should be based on a comprehensive scientific assessment of the local environment as well as on forecasting the potential effects that an activity might impose on that environment and human well-being dependent on it.

Recognizing the importance of social, economic and political considerations in the ultimate policy decisions, this document has been restricted as far as practicable to a description of an approach to a comprehensive scientific assessment in which 'hard' scientific data on local conditions are often limited. Because the criteria used in the scientific assessment must make reference to, and in many cases will change in response to, larger social decisions about the relative value of various amenities and uses, the report touches on how the scientific assessment process can be placed within the context of a generalized, illustrative, social evaluation process. To this end, the document describes the application of probabilistic analysis in decision-making.

The process by which the final decision is taken often centres on a document known by different names - Environmental Impact Report, Environmental Impact Assessment, Environmental Impact Statement. These documents contain the results of wide-ranging investigations. Input is required from economists, social scientists, engineers, scientists and other specialists.

The type of assessment undertaken in environmental impact assessment can follow one of two approaches:

(1) To make a 'deterministic' assessment of permissible effluent or water quality standards based on relatively simple techniques and applying empirical safety factors, and making conservative assumptions where uncertainties exist (Section 3.2).

(2) To perform a probabilistic assessment of the Environmental Capacity for the contaminant, based on the techniques described in Section 3.4. This permits an explicit weighing of risks associated with each effluent standard.

There can be many reasons for adopting one or other approach, but the planners should be aware that the choice between them should be a conscious step in the management process. The second approach is preferable when costs and risks can be explicitly balanced.

The assessment process may be enhanced by ranking options in social preference so that the appropriate research priorities for scientists are clear. It is essential that monitoring is undertaken as a follow up of the initial assessments, once the project has been implemented, in order to permit the accuracy of the assessment to be checked and correction made if necessary.

There is no methodology of assessment, which in itself would remove the requirement for difficult and often controversial decisions. The process of impact assessment serves to clarify objectives, quantifying potential impacts and risks, helps identify the opportunities for reducing undesirable consequences and assists in the decision-making process by systematizing information. The Environmental Impact Assessment process involves more than scientific considerations, and consequently is beyond the terms of reference of GESAMP, in that it considers political, economic and social, as well as scientific components.

Scientific input to the process of environmental impact assessment may be required, first when the scope of the investigations is being determined, secondly in the specific investigations required to provide the necessary data and, finally, in direct advice to decision-makers in interpreting scientific data and in allaying public concern. Further scientific input is required as follow-up action such as monitoring and review.

The wastes of society can be placed on land, in the atmosphere or in the water. It seems only reasonable to consider the comparative consequences of disposal in each of these receiving environments and to choose between them on the basis of scientific, technical, economic and social grounds. While GESAMP's brief is limited to the marine environment, other disposal options cannot be ignored.

The disposal of wastes in the marine environment, even those produced by the best available technologies and after extensive treatment, may have an impact on the marine ecosystem and resources, human health, amenities and other legitimate uses of the marine environment.

Identifying and assessing such potential impacts in view of the characteristics of the wastes and of the receiving environment, as well as available waste management options, is basically a scientific exercise requiring close harmonization with other aspects of environmental management.

The scientific concepts and methodologies discussed in the following sections and the guidelines put forward are intended for the scientific assessment of the impacts produced or expected by the disposal of wastes in the marine environments.

2. PREMISSES, CONCEPTS AND DEFINITIONS

The basic premisses for this document are that:

(1) a certain level of any contaminant will not produce any unacceptable effect on the marine environment or its various uses;

(2) the environment consequently has a finite capacity to accommodate wastes;

(3) such capacity can be quantified.

The last of these may prove difficult to achieve in practice but in principle is always possible.

2.1 Acceptability of Impact

Acceptability of impact is a subjective judgement often reflected in water quality standards and objectives which are set nationally or internationally within the political process. However, acceptability can be determined from a more scientific perspective, based on the GESAMP definition of pollution. According to this definition, any discharge which does not cause pollution would be deemed as acceptable from the scientific point of view.

The concentration (level) of a substance (or waste) at which deleterious effects on one of the various components of the ecosystem or uses of the marine environment occur may be defined through toxicological, epidemiological or other studies.

In some cases, that concentration (level) may be based on the acceptability or risk of exceeding the point at which deleterious effects actually occur.

2.2 Environmental Capacity

Various terms are used to describe the extent to which the environment is able to accommodate waste without unacceptable effects. One such term is Environmental Capacity. As commonly used, and certainly as used throughout this report, Environmental Capacity is a property of the environment and can be defined as its ability to accommodate a particular activity or rate of activity (e.g. volume of discharge per unit time, quantity of dredgings dumped per unit time, quantity of minerals extracted per unit time) without unacceptable impact. Definition of this capacity must take into account such physical processes as dilution, dispersion, sedimentation and evaporation, as well as all chemical, biochemical and biological processes which lead to degradation or removal from the impacted area by which a contaminant or an activity loses its potential for unacceptable impact. It should take into account processes which may lead to reaccumulation of the contaminant in question and the possibility that the substance may be transformed into a more toxic compound (e.g. mercury to methylmercury).

It must be stressed that Environmental Capacity will vary with the characteristics of each site and with the type and number of discharges or activities or affected resources and uses. Use of the capacity of an environment to assimilate a waste or activity must recognize the defined capacity as an upper limit. Proper management of the marine environment, giving attention to waste treatment and alternative means of disposal, should be successful in preventing excesses, as has been the case where effective management of river water quality has been practised. If the overall cost to society implied by the restrictions of the scientifically-defined Environmental Capacity is judged to be too high, e.g. a factory cannot be built, with consequent massive unemployment, the social decision process may lead to acceptance of some environmental damage in order to extend the Environmental Capacity. The procedure described here will ensure that such a revision of Environmental Capacity is the result of conscious, scientifically-informal decision.

2.3 Recovery of Polluted Ecosystems

Although pollution impacts may severely damage the marine environment, corrective measures tending to eliminate or reduce the pollutant load should in general allow recovery albeit to an altered state. In cases where serious pollution has occurred, identification of the cause and the resulting remedial action, which only rarely has necessitated total cessation of the input, has resulted in recovery of the affected environment.

It is important to recognize that many ecosystems do have a potential to recover from pollution, including that caused by accidental releases of pollutants. The ability of the system to recover should be assessed before any discharge of waste is allowed to take place. Knowledge of detoxification processes and of recovery potential may help to optimize remedies if an accident occurs or damage is suddenly detected. It is also important to understand the causes and time course of polluting events. Only if these are known, can effective remedial measures be applied.

3. SCIENTIFIC RATIONALE AND METHODOLOGY FOR THE ASSESSMENT OF THE IMPACT OF POLLUTANTS ON THE MARINE ENVIRONMENT

3.1 Approaches to Effluent Control

Waste management strategies should aim at selecting the disposal option which involves the least collective impact in terms of human health detriment, disturbance and/or damage to the natural environment and associated social and economic penalties.

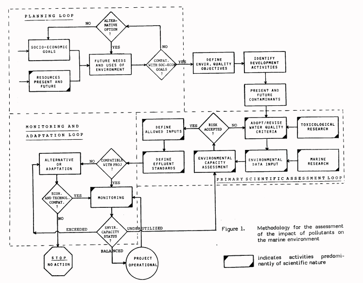
The methodology recommended for the assessment of the impact of pollutants on the marine environment is schematically shown in Figure 1. It consists of three stages (decision loops): (i) the planning loop, (ii) the preliminary scientific assessment loop, and (iii) the monitoring and adaptation loop. The scheme recognizes scientific and socio-economic inputs as two parallel, interactive and complementary activities in decision-making in integral, environmentally compatible, development planning. It emphasizes the objectivity and independence of scientific assessments, but also their deep involvement in influencing socio-economic feasibility decisions.

In the planning loop, socio-economic goals trigger an activity. Scientific assessment is needed in the identification of available present and future resources. The process also requires initial consideration of alternative options.

In the next stage the essence of the assessment process is to translate the defined environmental quality objectives (EQO) into the maximum allowable inputs. The assessment process proceeds through the identification of development activities, and of present and expected future contaminants. The process of adoption of water quality criteria will involve choice of the most sensitive target or population to be protected and investigation of the critical pathway of the contaminant to it. This accomplished, by use of toxicity data for the target and the contaminant along with a proper application factor, water quality criteria can be derived. Using environmental data and end points based on water quality criteria, the assessment of the Environmental Capacity, and apportionment of a fraction of it for the particular project, enables the setting up of allowable inputs. Such a procedure will always involve several sources of uncertainty, requiring approximations based on experience.

This final and most important stage is shown in the monitoring and adaptation loop. Monitoring provides a test of whether the Environmental Capacity is (i) balanced, thus allowing the project to become operational. If monitoring shows that Environmental Capacity is (ii) exceeded, the project must be revised or would require alternative technology, primarily in the waste and effluent treatment. If no economically or technologically acceptable alternative is available, environmental consideration would require cancellation of the project. If in conservative assessments too low application factors (see 3.2.1) were used, the Environmental Capacity might be found (iii) underutilized. In such cases, if economic and development needs dictate, allowed inputs may be increased, but only with caution and relying on long time series monitoring data.

3.1.1 Removal/reduction of contaminant levels by effluent treatment

From a purely technical standpoint it is possible to devise treatment processes to deal with most contaminants in most types of effluent. Treatment processes already exist for many industrial wastes, 'and methods are available to reduce the impact of such activities as dredging and sea-bed resource exploitation. The capital and running costs of effluent treatment usually increase the greater the degree of contaminant removal required. However, there may be a cost return in addition to environmental benefit if potentially re-usable or saleable materials are recovered or generated in the waste treatment process.

Given that there is to be a discharge, the greatest level of environmental protection" is provided if the effluent is treated with the best available technology (BAT), i.e. that which allows the maximum removal of the substance in question, regardless of costs. If economic factors are taken into consideration the level of treatment called for may be less. This option, which takes account of economic aspects, is often described as using the best practicable means available (BPMA).

This type of approach to environmental protection has been adopted by the European Economic Community as the procedure preferred by most of the member countries for the implementation of the Directive on Pollution Caused by Certain Dangerous Substances Discharged to the Aquatic Environment of the Community (EEC, 1976). This Directive seeks to eliminate pollution of surface waters, including estuaries and coastal waters, by various so-called black-list substances and to reduce pollution by so-called grey-list substances. The approach takes account of what is achievable in terms of effluent quality and sets limits on the concentrations of particular substances concerned. This approach is called the uniform emission standards (UES) approach because the same limits are applied to all discharges of the substance in question or all processes of a particular type. The limits are usually set in terms of the concentrations allowed in the effluent and, in the case of a particular process, in terms of the amount of product produced. For example, the limits for mercury arising from chlor-alkali production are expressed both in terms of grams of Hg per ton of chlorine produced and of mg/1 of the effluent.

These approaches to environmental protection all seek to reduce the potential impact of contaminants on the marine environment by reducing the input of wastes. Because such limits are based purely on praticable treatment technology, they cannot guarantee, and certainly are not designed for, protection of the environment on a site-specific basis. They do, however, have the additional advantage of being relatively easy to organize, administer and monitor, and they do not require detailed investigation of environmental variables, which inevitably vary from site to site.

It must be recognized that these approaches to environmental protection may require costly technology to be used, because they do not take account of the extent to which the environment can assimilate wastes. Consequently, although effluent treatment (whether BAT or BPMA) may reduce pollutant levels in effluents, pollution may not be avoided. Thus, for example, the discharge from an extremely large plant may cause pollution, even though that from a small one may not. Equally, a small plant discharging to a small river or estuary may have a disastrous effect whilst several quite large plants discharging to a large river, estuary or open coastline may have no detectable effect at all.

3.1.2 Water quality classification systems/water quality criteria

An approach to environmental protection, which attempts to ensure that pollution does not occur and takes Environmental Capacity into account, involves the adoption of environmental quality criteria. These may be adopted as standards within a legal framework of control. In their simplest form water quality criteria are derived so as to protect aquatic and human life, the more stringent of the two usually being applied. The use of water quality criteria within an overall environmental quality objective framework is discussed in detail below.

Protection of aquatic life is sought by assessment of all available toxicity data from both acute and chronic exposure tests. If data are sparse it may be necessary to apply a safety factor or to otherwise accommodate uncertainties, e.g. that other species may be more sensitive or other pollutants may be present and have an additive effect. Implementation of the resulting value as the maximum allowable concentration (MAC) in the aquatic environment would be expected under normal conditions to protect aquatic life. Different criteria may be derived for marine and freshwater life and may be further sub-divided, e.g. into standards to protect crustacea, molluscs or fish.

A similar procedure is used to ensure that human health is not at risk through use of the water for drinking purposes, for swimming or other recreational purposes, or through utilization of fish from the impacted area for food - marine organisms may accumulate the substance of concern and whilst not at risk themselves may be dangerous to man. In deriving criteria to protect man, the consumption rates used will be those of the most exposed group, e.g. in the case of an exposure pathway involving seafood consumption, they will be those who habitually eat large amounts of sea food. Values are usually set on the basis of the habits of an average member of the most critically exposed group of the population (Hunt et al., 1982).

A further dimension of the water quality criteria approach is that which permits the derivation of criteria to meet a whole series of Water Quality Objectives. Such a system acknowledges that, for a variety of reasons, it may not be desirable or practicable to require criteria to protect human health or aquatic life in every sector of the aquatic environment. For example, it may be decided that the most important use of a particular stretch of water is for navigation or irrigation and that protection of fish or other aquatic life is less important. To this end, different standards may be adopted to protect the various possible uses of the water. Those usually considered in a marine environment protection context are:

- a source of food for man

- abstraction of water for desalination for drinking water purposes

- abstraction of water for industrial purposes

- a recreational medium, i.e. for bathing and other water sports

- an environment which is aesthetically pleasing

- an environment which supports a normal population and diversity of aquatic life

- an environment which supports an exceptionally rich, productive, diverse or rare population of aquatic life.

Apart from the additional complication of having to derive separate standards to protect each of these uses, decisions also have to be made as to what single or multiple use is desired for the particular stretch of water. In common with other decisions which will be required, this clearly involves much more than inputs by scientists and will entail various value judgements being made.

The main advantage of the water quality objective approach is that standards can be set according to the particular uses of the environment. It provides a set of management goals upon which further decisions can be based.

The main disadvantages are that, in order to derive the criteria, a considerable amount of basic information may be required on the substances concerned and their behaviour in the environment, including their interaction with other substances. The application of water quality criteria also requires discharge limits to be set with regard to use and characteristics of the area into which each discharge is to be made. Discharge limits may be more relaxed than would be required under the best practical technology type approaches. However, discharge limits would normally be set to ensure that the water quality criteria are met with adequate safety margins. The extent of the safety margin would be determined by economic and other factors. Situations will also arise where the discharge limits may be such that they simply cannot be achieved even using best available technology and the project has to be abandoned, or moved elsewhere. This is particularly likely to arise if several similar discharges are already being made to a particular area, especially if the principle of setting individual discharge standards as low as reasonably achievable was not followed for the earlier plants. Also, for political reasons, the same water quality criteria could be adopted for all water bodies of a country, resulting in a diversion of discharges from already polluted areas to still undisturbed environments of a higher ecological value.

Water quality criteria have been set at international and national levels. These can be used as guidelines for application elsewhere. It should, however, be recognized that such criteria were derived with the particular needs of those regions' and countries' environments in mind. They may not therefore be sufficient to protect particularly sensitive ecosystems.

The criteria selected to ensure that water is suitable for the use desired will be a major component in the process of calculating the Environmental Capacity. This latter will include the amount of the contaminant which can be added to a particular body of water without the level defined by the criteria being exceeded.

3.2 Quantification and Derivation of Environmental Capacity

Any assessment of the capacity of the environment to assimilate wastes will require Maximum Allowable Concentrations or Water Quality Criteria to be set. At least some data have to be available for both these aspects and the level of precision of the evaluation is dependent on the quality of data available.

The quantification of capacity involves the following main components:

- characteristics of the contaminant, i.e. chemical physical and toxicological

- environmental distribution

- environmental fate

- definition of boundaries of the impacted ecosystem.

3.2.1. Characteristics of the contaminant

The most significant characteristic of the contaminant is its toxicological properties. The scientific basis for water pollution control regulations is the definition of water quality requirements. Depending on the intended use of the water, human utilization and aquatic life are the most demanding uses. Although most examples quoted in the following sections refer to freshwater experience, the same approaches have been used for coastal and marine waters, for example by EPA in the United States of America (U.S. EPA, 1980) and by the European Communities.

The criteria are defined by reviewing available scientific information and critically defining a limit not to be exceeded. This procedure can be applied only to thoroughly studied, well-known substances but, at least in fresh waters, its usefulness has been clearly demonstrated. According to EIFAC (1964), criteria for freshwater fish should satisfy the following needs:

'Water quality criteria for freshwater fish should ideally permit all stages in the life cycles to be successfully completed and, in addition, should not produce conditions in a river which would either taint the flesh of the fish or cause them to avoid a stretch of river water where they would otherwise be present, or give rise to accumulation of deleterious substances in fish to such a degree that they are potentially harmful when consumed. Indirect factors like those affecting fish-food organisms must also be considered, should these prove to be important'.

Each toxicant is usually reviewed on the basis of its chemistry in water, sublethal effects on fish, type of toxic action, factors which influence lethal levels, and then field observations in polluted waters, data regarding toxicity on algae and invertebrates. Tentative quality criteria for aquatic life are subsequently published. In the cases where validation has been possible, the results were consistent.

When data are scarce, several other approaches are helpful, depending on the type of information available. For example, in the U.S.A. the maximum acceptable toxicant concentration (MATC) (Mount and Stephan, 1967) is experimentally determined as that concentration which allows for the full life cycle of target organisms, usually fish, to be completed successfully (from egg to egg). Another way to identify a non-dangerous concentration is the no observed effect level (NOEL) approach which is used where a few consistent data are available, including some long- term exposures, but where full toxicity information is lacking. In some circumstances, a number of acute toxicity tests have been completed at various levels of biological organization. These provide the basis for evaluation of ecotoxicological characteristics of the substance in question by means of an integrated rating system (IRS) (Weber, 1977; Calamari et al., 1980, 1983; Schmidt-Bleek et al., 1982). This method involves the summation of empirical and consistent toxicological "scores" by which the substance can be ranked among others with known properties. In the case of necessity, therefore. this method allows tentative water quality criteria to be derived from the few data available, on the basis of analogy.

A further approach when data are scarce, and there is uncertainty, is the use of an application factor (AF) (Lloyd, 1979). This may be used to transform short-term LC50 data or chronic toxicity data available for a limited number of species into a concentration which should protect either also other species or all development stages of those species it is desired to protect. Whilst the use of an application factor may appear arbitrary, the concept is based on experience gained from toxicological studies of a wide variety of substance, verified by field experience, and is thus soundly empirically based. The usual toxicity curves showing the relationship of concentration with time of response for a chemical substance or an effluent will allow the identification of an appropriate application factor. For example, in Figure 2, curve (A) shows a well defined threshold of response (or incipient effect level) while curve (B) shows only a tendency to a threshold, whereas (C) has no threshold for the period of time tested. In this case, the application factors could be 0.1, 0.05, 0.01. The allowable concentration for the species tested is then the effective concentration multiplied by the application factor. Application factors should be used with care and the appropriate value is best judged by experienced toxicologists. Values less than 0.01 may be advisable in certain circumstances.

A further factor may also be needed to take account of different patterns of response so as to provide additional safety, e.g. in order to try to protect all life stages of all species concerned. The common relationship between effect and concentration is represented in Figure 3 by curve (D) which shows little effect at lower concentrations but a sharply increasing response at some higher concentration. Curve (E), on the other hand shows a sharp response at lower concentrations, but minimal response thereafter. This, therefore, could be regarded as a more sensitive system requiring a lower application factor. In the absence of evidence to the contrary, curve (E) should be assumed so as to ensure protection.

When more than one chemical substance is present in a water body, possible interactions have to be taken into account, in the event that more than additive effects (synergism) or less than additive effects (antagonism) can occur. However, in the majority of cases for which data exist the response is simply additive. This was the clear conclusion reached in a review of data on the acute toxicity of mixtures to freshwater organisms made by the EIFAC Working Party on Water Quality Criteria (Alabaster and Lloyd, 1982). Although most of the available data relate to freshwater organisms and very few to marine organisms, as a first approximation it is reasonable to assume that synergistic or antagonistic effects will arise equally rarely in the marine environment.

Furthermore, on the basis of their extensive review, the EIFAC Working Party concluded that for the common pollutants, e.g. metals and ammonia, there was no additive effect of concentrations below the no-observed effect level. However, in up-dating this review on the basis of recent information, the EIFAC Working Party acknowledges that for mixtures of certain organic compounds which have a well defined common quantitative structure-related activity (QSAR), the combined toxic action is additive at all concentrations. Also, for complex mixtures which in part include some of the common pollutants, the combined effect may be that of partial addition. Other groups (e.g. EPA in the U.S.A.) ask for a reduction in the established acceptable levels when more than one substance is present. The extent to which established acceptable levels have to be reduced in such cases will be determined to some extent by the information available on the joint action of the substances present. A conservative approach would be to assume additive joint action in all cases, but unless there are more than three disparate substances each present at their individual established acceptable level, it is unlikely that these levels would need to be reduced by more than two-fold in order to take joint action into account.

In the case of accumulative substances, control of the concentration in water may not be the best means to protect the ecosystem or any of its components, including man. A few metals, radionuclides and some organic substances are selectively retained in the living tissues of organisms where they may cause direct effects, or may be transferred via the food chain to other organisms. In these cases, the concentration in the tissues should be measured and used to derive control measures. For example, the level of mercury in aquatic organisms has been used in the U.K. to arrive at a maximum allowable discharge of mercury to coastal waters (Preston and Portmann, 1981). A second example of indirect protection of fish-eating sea birds against the effects of accumulative chemicals is the definition of an acceptable level of induced enzyme activity (e.g. acetyl-choline-esterase and mixed function oxidases) in bird liver.

The bioconcentration factor (BCF) can be used as an instrument of control. Potential bioconcentration factors for organic substances can be predicted on the basis of physico-chemical properties, using water solubility and/or partition coefficients in n-octanal/water (Neely et al., 1974). This has also been shown to apply to marine organisms (Ernst, 1980). In some instances, where biodegradation occurs, the BCF derived from physico-chemical properties may be too high. In contrast, if biomagnification via the food chain occurs, the derived BCF will be too low; such cases are rare.

3.2.2 Classification of pollutants

Several authors have attempted to classify pollutants by a variety of systems (see, for instance, Page, 1983; Morel and Schiff, 1983; U.S. EPA, 1984). Methodologies could proceed along one of two pathways or possibly simultaneously: (a) a whole effluent approach, and (b) a chemical-specific approach. The simultaneous application of both approaches might be needed where (a) is appropriate for the input and (b) is more appropriate for certain contaminants contained in the discharge. The choice of the most appropriate pathway can be made by identifying the classes of contaminants in the discharge.

Wastewater contaminants can be divided into four classes according to Page (1983):

Class I - nutrients and natural organic materials in the form of suspended solids, ammonia and other natural oxygen-demanding materials. These materials naturally cycle through ecosystems in large quantities. Heat discharges would fall into this category.

Class II - pathogens: bacteria and viruses.

Class Ill - heavy metals such as lead and cadmium in greater concentrations than appear in natural systems.

Clan IV - toxic chemicals which, by affecting the genetic code (genotoxic) may cause carcinogenic, mutagenic and teratogenic (CMT) effects and diseases. Many synthetic organics and radioactive materials fall into this class.

In general, the environmental uncertainty increases from Class I to Class IV. This is due to a greater knowledge regarding the earlier classes and relatively less knowledge regarding Class IV.

Page's classification includes a range of constituent classes, covering the spectrum from (traditional) constituents which have been part of the evolutionary experience to the non-traditional which have not. These also reflect different perceptions of environmental hazards. The former have been accommodated by marine systems throughout history, but are now being added in amounts exceeding the rate at which they can be accommodated in some situations. The latter are relatively new and may not have biogeochemical systems that can accommodate them without adverse effects.

Morel and Schiff (1983) proposed a general framework for understanding the environmental pathways of organic compounds that should prove useful in assessing environmental threat in classifying them primarily on reactivity or persistence time, although the classification (I - easily degradable, II - moderately resistant and Ill -very resistant to degradation) does not per se imply risk. If persistence is coupled with toxicity or bioaccumulation, the risk will generally increase from Class 1 to Class Ill.

It is perhaps worth noting that for traditional contaminants there is a good data base. Consequently, the water quality standards have been developed and tested on the basis of experience and have been demonstrated to be adequate. For other contaminants a calculation of the Environmental Capacity and an evaluation of risk within the context of Decision Analysis (Section 3.4) would be appropriate.

3.2.3 Environmental distribution

Knowledge of both the environmental and discharge characteristics is necessary in tracing the possible distribution of a contaminant from source to ecosystem. Some valuable information regarding the behaviour of a chemical released into the environment can be obtained through study of biogeochemical processes. However, in cases where only limited environmental data are available, the physico-chemical properties of the substance, including partition coefficients for the equilibrium distribution between phases, are valuable in predicting its probable behaviour. In particular, those environmental components in which the substance is likely to accumulate and those exposure pathways which will probably be the most important can be identified.

Over the last few years, it has become possible to establish the degree of affinity of chemicals to the fundamental environmental compartments (water, air, soil, biota) on the basis of four physicochemical properties: 5 - water solubility; H - Henry constant; K(p) - soil absorption coefficient; K(ow) - n-octanol/water partition coefficient. The values for these parameters can both be measured experimentally or calculated by means of property-property correlation equations (Kenaga and Goring, 1980). On the basis of these simple approaches, more complex calculations can be made using relatively simple models such as the fugacity model of Mackay and Peterson (1981), which allows the predicted environmental distribution (PED) to be calculated. More complex models based on the same principles have been developed. A limiting feature of these models is that, being based on thermodynamic principles, kinetic aspects of pollutant distribution have been largely neglected.

The extent to which physical processes contribute to the pollutant dispersion will be determined by topographic characteristics (shore lines, bottom slopes, existence of sills) and oceanographic characteristics (currents, rate of exchange with offshore waters. vertical gradients and stratification plumes, fronts, etc.), and the characteristics of the discharge itself (coastal, surface or deep water pipeline, jet or diffused discharge, etc.). Further consideration of physical processes will be found in subsection 3.2.5.

3.2.4 Environmental fate

Persistence in the environment of a given substance strongly depends on the characteristics of both the substance and the environment. Certain substances may be removed from the marine environment or rendered harmless by chemical transformation into naturally-occurring substances, Some of the removal processes involved are photolysis and photo-oxidation, biodegradation and metabolization, sedimentation and sediment burial, transfer into the atmosphere, etc.

Other substances, particularly some of the synthetically-produced organic chemical may not be so readily removed from the environment and thus become a potential threat in view of their persistence.

Few attempts have been made to obtain the data on organic chemicals needed to predict their environmental fate; however, some information is available. For further details, reference may be made to Haque (1980), Ernst (1984) and Hutzinger (1980, 1982). Many more data are available on degradability and for a number of substances their persistence is predictable, although the problem Is still controversial, particularly on methods for studying biodegradation (Gerike and Fisher, 1979, 1981) and in the application of laboratory data to the field.

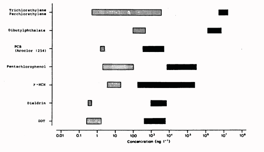
Concentrations in the field may slowly accumulate so long as addition contlnues, with the consequence that observed environmental concentrations can reach those known to cause effects If appropriate control measures are not applied (Figure 4).

Biological processes in various components of an ecosystem may hinder or enhance the mobility of contaminants, thus influencing the size of the impacted area. Metabolism In organisms plays a minor role in the transformation of environmental contaminants. In the water column, primary production or bacteriological oxidation-reduction may enhance the removal or degradation of contaminants. Likewise, processes such as bioturbation and sediment irrigation by macro infauna or microbial oxidation-reduction may mobilize sediment-bound contaminants.

A quantitative description of the kinetics of interacting processes responsible for decay and/or dispersal of contaminants in the system is needed. The kinetic coefficients will determine the concentration of contaminants at steady state and changes with time. Alternatively they can be expressed either as mean life times of. decaying substances or as mean residence times of entities which are subject to a conservation law (e.g. mass, amounts of chemical elements). However, all time-related parameters must be defined precisely and in operational units. It is important to distinguish between mean life of a chemical and mean residence time of a chemical (subsection 3.2.6). Whenever non-steady state conditions prevail crude approximations may be necessary but care should be exercised in applying them.

3.2.5 Definition of boundaries of the impacted ecosystem

An essential step in assessing the environmental impact of a discharge is the determination of the boundaries within which the ecosystem might be impacted. The diversity of site-dependent factors and of the physical and biogeochemical characteristics of both the ecosystem and substance as well as their time and space variability makes the definition of boundaries difficult.

At least three types of sites can be distinguished:

(1) An enclosed type (e.g. lagoon or gulf). This usually has restricted exchange of water and is most amenable to definition of boundaries of the impacted ecosystem. In its simplest form, it can be modelled as a lake.

(2) A semi-enclosed type (e.g. estuary or river mouth) will be amenable to mathematical descriptions similar to those used in determining a plume or sediment dispersion, or of the salinity or density field in the mixing region. The magnitude and potential influence of tidal exchange must be taken into account.

(3) The open coast type, especially if it is subject to strong long-shore and off-shore currents, the boundary might extend far along the coast on either side of the site of discharge and perhaps far out to the open ocean.

In all cases a further extension of the boundaries to coastal wetlands may be expected under strong tidal regimes.

In the case of suspended particulate materials, heat and other such contaminants, the size of the area affected is basically determined by hydrodynamic processes. For other contaminants, high persistence, toxicity and hydrodynamic or ecological mobility will tend to ' extend the size of the area, area, while easy removal or accumulation in sediments and sessile organisms will do the contrary.

A discharge may occur as continuous, intermittent, occasional or accidental releases, and may be from either point or non-point sources. For continuous releases, the boundaries will be determined mostly by considerations of contaminant persistence, system hydrodynamics and biogeochemical cycles. Intermittent releases present the greatest difficulties, whether they arise from operational, non-point source or accidental inputs. Furthermore, many of the characteristics of an aquatic ecosystem (mean residual current velocity, temperature, density and salinity, biological activity) are subject to diurnal, seasonal and annual fluctuations.

From the viewpoint of hydrodynamics, the boundary may be defined on the basis of topography, currents, and gradients of physical properties. A preliminary study using simple physical or mathematical models may provide an adequate estimate of concentration distribution. For soluble substances whose movement is governed solely by water transport, a useful parameter is the hydraulic retention time. This can be estimated by dividing the volume of the water body by the mean annual outflow.

In the absence of sufficient information, an arbitrary boundary developed from successive approximations may be used, although eventually careful data acquisition and/or modelling must be performed to take account of seasonal variability of the phenomena. In most cases, a proportion of any persistent substance(s) will escape from the impacted area, and an estimate of the fluxes is required.

Other factors which influence the size of the impacted area include:

- biological processes which hinder or enhance the mobility of contaminants;

- geochemical processes such as precipitation, dissolution, absorption and desorption which influence the residence time of a chemical contaminant in the water column,

- physico-chemical processes, such as oxidation-reduction and photochemical reactions which can accelerate the degradation of some organic contaminants.

3.2.6 On the calculation of Environmental Capacity

The Environmental Capacity of an ecosystem can be calculated using the information listed above. An impacted area may for convenience be divided into zones, for instance near- and far-field. Starting from a simple steady-state box model a preliminary calculation can be made and progressively refined by the inclusion of more parameters and variables.

Mean life of a chemical species is the ratio between the amount of this species (in mol or kg) in a given closed system and its rate of disappearance in this system (in mol/s or kg/s). Mean residence time of a material (e.g. of a chemical element) in an open system at steady state is the ratio between the amount of this material in the system (in mol or kg) and the rate of throughput (in mol/s or kg/s). It is important to distinguish these two different quantities.

Simple mass balance models such as those using the mean residence time concept may provide a good insight, although more complex models may have to be applied if a greater degree of accuracy is required. Numerical and/or probabilistic models might be helpful when various degrees of complexity and uncertainty are evident.

For a closed system, the Environmental Capacity is given by the total load, which is the volume of the system multiplied by the difference between the maximum allowable concentration and the existing concentration in the system. This input will bring the system up to the maximum allowable concentration after which any further input would be unacceptable.

For an open system, the Environmental Capacity is given by the sum of the capacity of a closed system and the flow-through capacity output of the substance into an adjacent system, assuming steady-state conditions.

Therefore, in a steady state condition, when the maximum allowable concentration is reached, the Environmental Capacity remaining is a function of the flow-through rate or the mean residence time.

An application, a posteriori, of the mass balance calculation has been made by Schwarzenbach et al. (1979) for Lake Zurich, using distribution, residence times and fluxes of 1.4-dichlorobenzene -and-tetrachloroethylene. The seasonal distribution of these compounds reflects lake circulation and is compatible with the assumption from laboratory studies that mass transfer to atmosphere is the principal elimination process. A mass balance has been established and an average residence time found for the chemicals. By applying a single box, steady-state model, a mass transfer coefficient has been obtained. However, the model used was somewhat conservative because the value obtained was smaller by more than an order of magnitude than those found typically in the laboratory, and for the open ocean.

Using this approach as an initial step and allowing for and considering possible limitations, similar calculations can be made for other, non-conservative, molecules.*

More complex models based on the same principles are the QWASI (Quantitative Water, Air, Sediment Interstation Model) (Mackay et al., 1983, 1983a) or that produced by EPA, the EXAMS (Exposure Analysis Modelling System) (Burns et al. 1981). The QWASI model describes the fate of a chemical in a lake system comprising water, bottom sediments and suspended matter, and air. Equilibrium is quantified using the fugacity concept and fugacity capacity. Fugacity is defined as the tendency of a chemical to transfer from one compartment to another. Equations are derived from processes of advective flow, volatilization, sediment deposition and resuspension, atmospheric deposition and degrading reactions (Figure 5).

Similar calculations have been employed in Italy for preparing a strategy of control of phosphorus to prevent eutrophication in the Adriatic Sea (Chiaudani et al., 1983). Their model for the prediction of the trophic state in a marine coastal area assumes a single river input with high load, and the parameters considered are phosphorus concentration in river and sea water and salinity distribution in the sea. When applied to Northern Adriatic coastal waters, the calculated chlorophyll concentrations show good agreement with experimental data. Then, different possibilities of reduction of phosphorus loading in the river basin are used to derive estimates of trophic state attainable in the given conditions.

These examples demonstrate that Environmental Capacity can be calculated using different models. The degree of complexity of the models will be determined by the needs identified by the users. In some instances, a satisfactory model may not be possible due to the particular complexity of the case under examination.

3.3 Choice of Objectives, Targets and Pathways

If water quality criteria are adopted they will usually serve to protect the water use desired. However, an assumption is normally made as to which use is likely to require the most stringent criteria. If this proves inaccurate, other water uses may be at risk. Accordingly, a variety of pathways and targets should be examined to decide which is most sensitive.

This has been done in a number of cases for a variety of contaminants, but it is most thoroughly conducted in the field of radiological protection where the process is known as critical pathway analysis (CPA). The CPA method is internationally accepted as a means of defining the quantity or rate of discharge of a particular radioisotope which can be discharged to a particular environment (Slansky, 1971; IAEA, 1978).

For a radionuclide, it can usually be assumed that man is likely to be the critical target. Steps are then taken to establish exposure pathways and to determine which one becomes critical in exposure terms. This will in turn allow the nature of the critical group(s) to be identified, taking account of existing demographic situations, including those human habits leading to exposure. For such calculations dose limits have been established by the International Commission on Radiological Protection (ICRP). Discharge limits corresponding to those dose limits can be determined on the basis of models. However, in radiological protection there is also a requirement that doses are as low as reasonably achievable (ALARA). Optimization, as defined by ICRP (1973) is the recommended procedure for compliance with ALARA. This includes the principle of keeping detrimental radiation exposures to levels that are reasonably achievable through technological improvements and by choice between available options. In this sense the term 'reasonably achievable' does not imply only the ease with which the technology can be applied, but also the social and economic cost for the benefit of dose reduction.

It has been suggested that the same formal approach can be applied in a much wider context to other types of contaminants (see e.g. Preston, 1979, 1982; Templeton and Preston, 1982). An example of such an application was that adopted by the U.K. in regulating the discharge of mercury to its coastal waters (Preston and Portmann, 1981).

The application of the CPA type of approach to pollutant classes other than radionuclides may call for some modification of these procedures. A single target (e.g. man or commercially-valuable fish, or a threatened, rare species) may not necessarily be identified, and a natural community or ecosystem may be threatened, or a combination of contaminants may interact. This latter condition is, indeed, likely to be the reality at sites of coastal development where there are usually discharges from energy generation, sewage discharge and complex industrial activity.

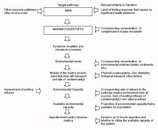
In general terms, the choice of targets might follow a similar approach to that adopted for radionuclides. An example of a pathway to man or marine organisms is given in Figure 6 where a unidirectional sequence of steps is shown. Various feedback loops can be superimposed to allow for regulatory control, the results of environmental surveillance of monitoring undertaken to assure the validity of prediction, or revision of standards in the light of new information. Other targets to be protected are sensitive and commercially important species, rare and endangered species or communities. It should also be assured that important biological processes such as photosynthesis (primary production) or essential enzymatic processes will not be disturbed. Organic synthetic compounds deserve special attention since they are usually present in complex mixtures of components with different physico-chemical properties.

In some instances it will be impossible to solve all the identified difficulties or to fill the gaps in information quickly enough to allow full application to the problem in question. This may be the case where new developments are proposed in a developing country. If a project nonetheless is to. proceed, other methods (e.g. 13PMA, Section 3.1.1) may still be applied.

The approach is equally applicable to common discharges involving targets other than man, e.g. metals, organic compounds, heated discharges. An example of the way in which it could be applied to a sediment discharge is illustrated in Figure 7. Other applications are illustrated in Section 6.

For sediment discharges or disturbance, littoral or benthic communities may be at risk only through their physical effects. However, significant interactions with other contaminants may have to be taken into account. Sediments and suspended matter may exert, according to their particle size, significant sorption potentials for organic compounds and should be taken into account to protect bottom living and sediment-feeding fauna.

Until recently, the hazard of many non-radioactive substances was recognized only when harm became evident (though not necessarily irreversible). Knowledge of the chemical nature of these substances and their chemical transformations and biological responses (especially carcinogenic, mutagenic and teratogenic effects) will help to identify their real or potential risks. This may allay the feats perceived in the absence of information by an exposed human population which may otherwise demand costly and/or ineffective controls or alternatives, even where risk is low. In this case the CPA type of approach seems appropriate. Particular attention should be given to susceptible stages in life histories where exposure is greatest or sensitivity critical, for example accumulation of fat-soluble pesticide residues in birds eggs and associated egg-shell thinning.

3.4 Probabilistic Analysis as Applied to the Assessment of Environmental Capacity

Traditionally, risk avoidance has been exercised by making conservative assumptions. An alternative to such an approach is probabilistic analysis, derived from the procedures of Decision Analysis (Howard, 1966, 1975; Hietamaki et al., 1982). This is more complex than the traditional approach but it has been applied to radioactive discharges and is beginning to be applied to other environmental situations. For this reason, it is briefly outlined here.

Any major development requires complex decisions which must be taken on a systematic and consistent basis. Many goals and policies have to be taken into account, yet may be apparently in non-comparable terms and include value judgements. The techniques of Decision Analysis provide a conceptual and practical tool, responsive to the need to evaluate risks as well as expected gains.

The decision rule in the case of application of probabilistic analysis to the assessment of the Environmental Capacity would be that the risk of exceeding some critical value should be below a limiting level of probability. This approach requires definition of decision criteria and of the value system.

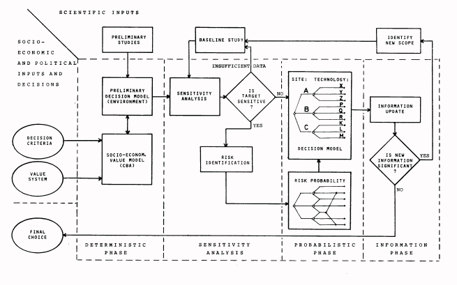
The approach is shown schematically in Figure 8, based on the example of the location and technology choice for a power plant. In principle it is adaptable to any problem, whether or not there is risk of pollution resulting from a new development project.

The basic tenet of the approach is that the input to decision making originates from two independent social strata, the socio-economic and political on one side, and the scientific community on the other. The division is not necessarily one of confrontation, but rather one of independent assessment and advancement of issues. The proposed approach is designed to reconcile needs and knowledge into a form suitable for reaching decisions.

The socio-economic and political input is needed to define decision criteria and the value system. With these established, the process enters the deterministic phase (first box in Figure 8). The first step is a socio-economic value model, often based on techniques such as the cost/benefit analysis (CBA), or, in cases where only modifications or expansion of an existing production unit is considered, the techniques of cost/effectiveness analysis (CEA). The socio-economic value model is then combined with the results of preliminary environmental studies produced by the scientific sector. The result is a preliminary decision model, a component of the overall environmental impact assessment process. These procedures are best seen as an interactive, iterative process involving some effort at review and refinement before completion, for the socio-economic value models are most complete and most useful when they incorporate valuations of likely physical effects identified in the scientific environmental studies.

The preliminary decision involves certain critical parameters (e.g. water quality criteria, susceptibility of the ecosystem to stress exerted through discharge of heated effluents, etc.). At this stage, adequate baseline study data are required to assess the dose/response characteristics of man, biota, or any other sensitive target of the impacted ecosystem. If the target examined is sensitive, in terms of stress exerted by the project, one proceeds to the step of risk identification. If the first target examined is not sensitive, one proceeds to the Decision Model. If there are insufficient data (in quantity or quality) the process must revert to baseline studies, and the procedure be repeated.

The analysis enters next into the probabilistic phase. The sensitive variable, incorporating possible environmental risk, is encoded as a probability density function (pdf) over its range of possible values. Such an approach is necessarily based on information gathering and similarity analysis. It can be based on interviews (Spetzler and Stael von Holstein, 1975) with expert scientists and engineers. By stating sensitive variables probabilistically, the analysis of environmental capacity is, for example, expressed as the risk of exceeding a maximum tolerable limit for any water contaminant of concern.

With the risk probability identified for each of the contaminants, and each of the technological options, one enters the decision model of site selection. In addition, if the sensitivity analysis has indicated that no variable is really sensitive, the decision model can be entered without risk probability analysis.

With the selection of site and technology made, one strives for an information update. This is indicated by the information phase box in Figure 8. If no new information significantly changes the assumptions on which the sensitivity and risk analyses were made, the proposed option can be accepted. If, however, some new information extends the scope of the proceeding analysis, an expanded baseline study is needed and the sensitivity analysis must be repeated.

With such a probabilistic analysis, the policy maker can then set water quality standards just tightly enough so that society is willing to accept the remaining risk that unacceptable adverse effects will actually occur. Thus excessive expenditures or overly conservative control technologies can be avoided better than with an approach using non-probabilistic conservative assumptions.

If the control technology which is indicated as necessary to avoid excessive risk is too expensive or unavailable, then the policy maker must reconsider the socio-economic goals and alternative marine uses. If this does not result in reconsideration of water use and a revised classification then the decision must be either to accept greater risks of unacceptable adverse effects arising or not to allow the polluting activity to develop.

If, on the other hand, the necessary technology of control is less stringent than practicable, then the policy makers can allow the activity to develop with the higher effluent concentrations than BPMA would provide. Some may argue that more stringent control measures should be applied simply because they are feasible or because a pristine environment is a goal in its own right. If the social goals originally identified were correct and if present and future activities were accounted for, such proposals are contradictory and economically unsound. Any decision to justify more stringent control should therefore be directed toward a re-examination of the relative social values of environment and economic development, and of the social attitudes towards acceptable levels of risk. This is primarily the job of the policy maker, not of the scientist.

A word of caution is needed concerning the interpretation of a probabilistic assessment of Environmental Capacity. The resulting probability density functions are not predictions of future events. Rather, they are expressions of an expert's subjective beliefs of the likelihood that each particular value is the true value for a range of possible values. However, the uncertainty which surrounds the location of the true value induces subjective opinions which effectively create a density function for the true value's probability. Nevertheless, since experts embody the most information on the particular parameter, then their beliefs would provide the best basis for such a pdf, and ultimately their views should be the best guidance for the decision-maker wishing to make use of scientific advice.

3.5 Presentation of Scientific Results

The presentation of scientific results is often the weak link between those tendering advice and those receiving it. It will be especially so if the scientific advice obtained from several quarters either conflicts or appears to be non-definitive. Decision-makers, and the public at large, who are rarely specialists and usually not conversant with scientific terminology, have no basis for selecting from the available advice. Decision-makers are also often in the difficult position of having to take. into account other advice and information. The results of scientific studies should, therefore, be clear and concise, and expressed in non-technical language. Advice for scientists who are writing for non-specialists is available (Rathbone and Stone, 1962; NAS, 1970).

An effective method of presenting the results from a variety of studies in a comprehensive manner is through the use of graphic techniques. These can be used 'in conjunction with other methods and techniques such as geographic information systems, remote sensing, predictive modelling and computer-assisted data analysis. A cumulative, visual presentation of results will highlight the interrelationship of data and place specialist input against the overall context. Summaries of information and data, evaluation of risks, identification of hazards and assessment of impact, can all be presented graphically in map form. Such maps, which can show spatial distribution of abstract and hidden data, can range from a resource atlas, to vulnerability indices and hazard maps (U.S. National Ocean Survey, 1981; Tortell, 1981). They could take the form of a series of transparent overlays on a base map or the total data can be depicted on a single map. All data, including graphics, should be prepared in a manner suitable for computer storage and retrieval. Whatever the method used, the aim is to provide a cumulative, comprehensive picture without the need for a decision-maker to refer to different sources or sets of data.

4. VERIFICATION OF THE ASSESSMENT MADE AND ENVIRONMENTAL QUALITY CRITERIA ADOPTED

Once the acceptable level of input has been established, monitoring will be necessary both within a purely control framework and as an essential feedback mechanism to validate the model used. Thus, monitoring should be regarded as the measurement of a contaminant or its effects for reasons related to the assessment or control of exposure to that contaminant of either man or some other target. Three monitoring requirements will need to be fulfilled:

- measurement of the levels and/or effects in the environment,

- measurement of the rate of input to the environment,

- measurement of effects on the identified target(s).

4.1 Monitoring of Primary and/or Other Targets

Monitoring of levels of contaminants will usually start with a baseline survey to establish existing levels. This will be essential if previous introductions of the contaminant in question have already taken place either naturally or from man's activities. It may occasionally be possible to look for the first signs of effects of pollution, e.g. in sensitive areas, by biological monitoring. More usual, however, will be chemical measurement of the level of the contaminant in the water, sediments or biological tissue.

The levels found are then compared to the water quality criteria or relevant standards. In some cases, the comparison may be direct, e.g. the criteria for a metal in sea water but it may be more practical to use an indirect target as an indicator of the level of exposure of the primary target. For example standards for organochlorine pesticides to protect aquatic organisms will usually be expressed as a concentration in water but it will be more practicable to measure the pesticide in the tissue of the organism concerned or in its food. Such monitoring requires the definition of secondary standards. Once the primary standard and exposure pathways have been defined, this is usually comparatively easy to achieve.

4.2 Monitoring of Qualities and Quantities of Effluent

After discharge limits are set, it is essential that the extent of compliance be monitored. Such monitoring will also be necessary in order to verify the validity of the model and/or exposure routes assumed in establishing Environmental Capacity and safe input levels. If such data are not collected and the selected criteria or standards are exceeded there will be no way of knowing whether this is due to an error in the model or its assumptions or whether it was due to the developer failing to observe the discharge limits.

The pursuit of environmental monitoring without the ability to interpret the data generated will rarely be profitable, unless it is undertaken in the context of a basic scientific investigation of spatial and temporal trends and statistically designed to answer certain key questions. If the latter is the case, the frequency of surveys can usually be substantially reduced compared to that of regulatory monitoring programmes.

4.3 Incorporation of New Information and Reassessment

It must again be emphasized, as throughout, that the Environmental Capacity concept is extremely factor-dependent and subject to continual change and revision. It is rare that a development proceeds and continues exactly as initially planned. The user demand may change, resulting in either expanded or reduced production or even in the need for a new process. Process technology is continuously developing and chemical plant life is usually not longer than ten to twenty years. Monitoring programmes should therefore be planned on an appropriate time scale. Other developments may take place in the general vicinity of that which was first considered and populations of people and animals may change substantially. Social habits and values may also change, e.g. a marine organism which was previously not exploited may find a new use either as a food or for some other purpose (e.g. fertilizer). Furthermore, scientific knowledge and understanding is generally expanding and improving and may, with time, justify reassessment.

All these changes may require a reassessment of the impact. Reassessment may lead either to a tightening or a relaxation of the control measures considered necessary. In some cases it may even reveal a new, more sensitive target than that which was originally perceived or identified. In such a case a complete reappraisal of the situation will be necessary.

5. GUIDELINES FOR THE SCIENTIFIC ASSESSMENT
OF THE IMPACT OF POLLUTANTS ON THE MARINE ENVIRONMENT

These guidelines are intended to assist scientists who have been given the task of determining the potential impact of discharges into the marine environment from a particular industrial development or other human activity. Other specialists will also be assigned parallel tasks in order to assist the decision-maker. Interaction between them will assist in the decision as to whether a development or activity should proceed and under what conditions. The input of the scientist will be directed toward the development of measures to restrict impacts within acceptable limits (Section 3). .Some guidance is also provided on the presentation of results and for undertaking monitoring studies (Sections 3.5, 4.1 and 4.2).

A specific procedure for investigation cannot be made concrete until or unless the discharge and design characteristics are identified. However, in all cases, a sequential procedure, similar to that outlined below, can be followed.

5.1 Nature of Project/Problem

(1) Specify the nature of the proposed development activity, discharge, etc. This should include the type of engineering activity, or process, its size and the expected characteristics (in quantity and quality terms) of the discharge.

(2) Resource requirements likely to lead to inputs to or other forms of impact on the environment should be listed, e.g. energy, water, routes of import and export of raw materials and products, ports and jetties.

(3) Interacting activities - other industry, urban growth and development, exploited commercial resources, etc. - should be categorized and potential conflicts identified.

(4) The timescale of proposed developments should be charted, together with expected changes in interacting activities.

(5) At this stage, existing regulatory constraints should also be identified and negotiation with authorities initiated, so that design modifications can be incorporated early in the proceedings.

(6) Alternative options available and comparative impacts should be considered.

5.2 Collection of Information Phase

Before embarking on the indiscriminate collection of data on the existing environment, the likely impact and relevant goals should be identified (Section 3.1). These should reflect acceptable levels of contamination and of risk, assigned by a wider group than the scientists alone. They should also serve the needs of any models which might be used (Section 3.2). Uncertainties may be addressed either by an explicit evaluation of the risk involved in exceeding acceptable levels or through the adoption of conservative assumptions and safety factors (Section 3.4). An indicative list of the parameters which might have to be measured is given below. The particular circumstances will determine what is appropriate. Some data would normally be readily available, other data may need to be collected perhaps over a substantial timescale. Wherever applicable, seasonality should be taken into account. If an urgent response is called for, recourse can be made to accounts of similar problems elsewhere (see, for instance, WHO/UNEP, 1982 and WHO, 1982).

It will first be necessary to identify the potential environmental hazards. Accordingly, information should be collected on environmental behaviour and fate of raw materials, products, by-products and other associated releases such as:

- organic materials subject to rapid degradation,
- nutrients,
- persistent organic materials (including halogenated organics),
- radionuclides,
- metals and other inorganic materials,
- particulate materials,
- pathogenic micro-organisms or nuisance organisms,
- energy (heated effluents or radiation),
- petroleum hydrocarbons and petrochemicals.

The literature should be reviewed for pertinent toxicity data. If data are not available, it will be necessary to initiate preliminary toxicity bioassay tests on target organisms and/or calculate dose, e.g. to man (Section 3.2).

It will be necessary to identify sites for pre- and post-development sampling, including sites outside the expected area of impact, and initiate investigation of for example:

(1) Climatology: wind direction and speed, gust strength; rainfall distribution, periods of precipitation longer than 24 hours; storm events.

(2) Terrestrial geology: land types/uses, topography, vegetation cover, erosion, accretion; volcanicity, seismicity; special features.

(3) Marine geology: bathymetry; sediment types and other characteristics; stability, seismicity; littoral drift (transport), erosion, accretion; special features.

(4) Marine and coastal hydrography and physico-chemical characteristics: tidal regime, currents, wave patterns, circulation; temperature, salinity, density, dissolved oxygen, alkalinity, pH; nutrients, particulate organic matter, other suspended solids.

(5) Biology: rare and endangered species; species diversity and habitats; population structure and trophic interrelationships; biomass, productivity, biochemical constituents and essential processes.

(6) Human values and uses: fishing; aquaculture, transport and communications; sand or gravel extraction, other mineral extraction in the coastal zone from the sea bed; desalination for water supply, salt and other mineral extraction from the water; waste discharges, existing and potential, domestic and industrial; archaeological, historical, aesthetic values; recreation, tourism; reserves and other special designations; human health.

5.3 Potential Impact Assessment Phase

From a knowledge of the nature of the contaminants and the quantities to be discharged, existing background levels, as well as biota and human uses at risk and bearing in mind existing water quality criteria or standards, the extent of impact on the receiving environment can be assessed. This will involve some, or all, of the following steps.

5.3.1 Definition of boundary conditions

Determine environmental boundaries: based on environmental characteristics, hydrodynamics, existing uses; properties of contaminants, biogeochemical processes, kinetic parameters.

5.3.2 Identification of targets

Consider protection of possible targets at risk: human population, habitat, food, livelihood, well-being, quality of life; plankton, intertidal species, shellfish, benthos, pelagic or demersal fish, marine birds, marine mammals, marine reptiles; egg, larval and juvenile stages; rare, endangered species or critical habitats, and the functioning of the natural environment.

5.3.3 Pathways by which the pollutant may reach the target at risk

The following steps should be taken:

(1) Identify possible pathways through which contaminants may endanger ecosystems, human health and resources deemed to be at risk: persistent or ephemeral contaminants; food chains, bioconcentration, biomagnification (Section 3.2.1).

(2) Consider the ways in which the impact or activity of the pollutant may be modified during transfer through water, sediment or biota. This will involve determination of rate of transfer, partition coefficients, rates of removal, degradability of contaminant, mean-life or mean residence time (Sections 3.2.3, 3.2.4, 3.2.5 and 3.2.6).

(3) Where practicable, use the CPA type of approach to identify the most probable route by which the pollutants involved affect the targets (Section 3.3). It may be necessary' to follow several pathways to several targets in order to establish which is the most sensitive to the impact of the development or activity. This may involve some arbitrary assumptions or the use of the probabilistic approach (Section 3.4).

5.3.4 Selection or derivation of standards

Where appropriate effluent standards or water quality criteria or other specific standards exist these may be used directly. Where none exist these may be derived from data from similar cases elsewhere or generated by simple toxicity testing under appropriate conditions (Section 3.2.1).

5.3.5 Calculation of Environmental Capacity

Environmental Capacity will have to be assessed on the basis of the environmental standard selected, boundary conditions, removal processes, etc. (Section 3.2.6). This will involve construction of some form of model which might range from a simple conceptual model based on mean residence time for example, to more complex ones requiring numerical or probabilistic approaches. Iterative assessment of the procedure may be advisable to refine some of the assumptions that may have been made in a first approximation.

5.3.6 Determination of acceptable discharge rates

Based on the derived Environmental Capacity, an allowable input rate or quantity can be defined. Depending upon the degree of certainty with which the calculation was made, scientific prudence would normally lead to recommending that only a fraction of the input rate initially calculated should be discharged.

5.3.7 Design and treatment options

Assess available on-site options with respect to technology, effluent and waste treatment, to establish whether they are capable of meeting the defined input rates or quantities.

5.3.8 Overall impact assessment

After identifying the potential targets, it may be useful, as a preliminary step towards defining those which represent the key resources or critical targets to be protected, to summarize in a matrix those resources and environmental parameters which may be affected by the proposed development and/or the contaminants which may be released. To this end the probable effects can be assigned qualitative scores to describe positive (+), indifferent (o), negative (-) and double negative (--). In this way the environmental impact assessment matrix can serve as a primary basis to encompass many aspects involved and provides material to link scientific, social and economic facets of the case.

5.4 Decision Phase/Presentation of Results

On the basis of the foregoing activities it will be possible for the scientist to offer advice to the regulatory agencies and/or developers as to the constraints necessary to protect the marine environment. The data and advice must be communicated in a clear and simple form to the various parties involved in the decision-making process (Section 3.5).

The decision to go ahead with the proposed development/discharge will be made with reference to the specified constraints. If the expected discharges cannot meet the concentrations or quantities defined, alternative systems for siting, technical design, operational procedures or alternative clean-up procedures will need to be considered. The final decision will however take account of factors other than consideration of marine environmental interests alone. A final decision will rarely be clear-cut and easy.

5.5 Monitoring, Validation and Reassessment Phase

When the proposed activity has begun, or when commissioning trials are underway, the extent of impact on the receiving environment should be assessed by relating the results of baseline studies and the permitted quantities to what actually occurs (Sections 4 and 5.2), i.e. the situation should be monitored to ensure predictions were either conservative or correct. This will involve some, or all, of the following steps:

(1) Establish the concentration of identified pollutant(s) in the discharge and, if variable, the frequency distribution with time.

(2) Sampling should be initiated to ascertain effects on biotic and abiotic ecosystem components.

(3) Sample identified targets within the expected exposure plume and at locations expected to be outside the influence of the plume. Observations of significant changes in population (numbers), biomass and variety of species present may be enough to establish whether the discharge is causing changes outside the expected natural level of variations.

If significant changes are observed, then it will be necessary

(1) To confirm that the cause of the changes is the expected agent, or some other characteristic of the discharge alone or in conjunction with the identified effects. This may be done by further reference to toxicological studies, by field or laboratory bioassay of the target species in progressive dilutions of the discharge, and by parallel observations of no change in similar communities in areas outside the influence of the plume. The latter requirement is often difficult to achieve because of natural variability of populations, because of uncharted excursions of the plume in question, or of other discharges in the same receiving water.

(2) To establish whether such changes are likely to affect the survival, vitality, reproductive capacity or distribution of a species over a wider area. This will entail obtaining some estimate of the local population size, and of its potential for recovery of a lost or damaged fraction or recolonization of a damaged area.

(3) To sample food items where the target is man and food chain contamination is indicated, to establish the extent of contamination and to monitor compliance with agreed criteria for protection of the target.

If the observed effects prove to be unacceptable, methods for abatement will need to be considered. These may include limiting the period of discharge (e.g. to avoid spawning periods), limiting the volume of discharge, reducing pollutant concentrations (e.g. by pretreatment or by changed operations), or by changed outfall design or location. In extreme cases the activity may need to cease altogether at that site, if its consequences are considered unacceptable and cannot be abated.

Even though a discharge may be designed and operated to have no unacceptable effect on the environment or on specific targets, it will be necessary to ensure continued compliance with the defined conditions. This can, in many cases, be restricted to a programme involving measurement of only a few critical parameters. Changes in 'acceptability', e.g. in legislative restrictions or in public perception, must also be taken into account (Section 4.3).

It may be necessary to reassess the allowed discharge limits if monitoring reveals any of the following:

(1) Changes in operational procedures or levels of activity (and effects of changes assessed and monitored), as well as other, independent, changes influencing the same receiving waters.

(2) Changes in biological or abiotic status of the receiving water.

(3) Changes in the status of the defined target(s).

In any event, the position should be reassessed in the light of new scientific data, new treatment technologies, refinements in earlier assumptions, confirmation/refutation of initial impact assessment and revision in regulatory procedures.

Contingency plans should be formulated; likely malfunctions and other emergencies should be identified and plans developed to minimize impacts.

6. PRACTICAL APPLICATION OF GUIDELINES

This report has dealt thus far with the concepts and principles involved in Environmental Capacity, a strategy used to ensure that unacceptable effects do not arise when wastes are disposed of to the marine environment. Section 5 provides Guidelines for the Scientific Assessment of the Impact of Pollutants on the Marine Environment in the form of a list of topics which may need consideration and steps which might have to be taken. Throughout that section, reference is made back to earlier sections where more detail of procedures is given.

Every step or topic does not have to be examined in equal depth in every case. In certain situations it may be quite acceptable to omit several complete steps; indeed it may be necessary to do so on grounds of lack of information and/or lack of time to acquire. it. Examples using case studies to illustrate this principle are given in this section.

The preliminary phase is described in section 5.1 and 5.2. In the course of this the proposal is considered and the planning options are detailed, and data are gathered for use in the assessment of the probable impacts of the development. At this stage it is possible to decide which steps can be omitted or considered in less detail. These decisions are sometimes described as scoping. It is impossible to generalize on how particular problems should be dealt with. What can be done is to illustrate how the concepts and principles of Environmental Capacity can be employed to ensure that unacceptable effects do not arise. In order to be able to use this approach, data must be obtained relevant to the particular situation. Unless a certain minimum data set is available, no assessment can be made, but clearly the more data there are the better will be the assessment. Without high precision over-protection will result and it will not be possible to achieve a properly optimized decision.

All but one of the case studies given here relate to real situations. It will be noted that all follow a site-specific Environmental Capacity approach rather than the administratively simple, but more arbitrary, uniform emission standard (UES) approach. Its value as a starting point is acknowledged but, as soon as a reasonable system of pollution prevention or control has been established, the desirability of site-specific measures will become apparent. This is now the position throughout the developed world and is already practicable in developing countries.

Not all the examples are given in the same depth of detail; all do, however, illustrate the concepts and principles previously described. The first example describes in a theoretical way how the capacity of a receiving water can be calculated for a degradable material. This is followed by the first of the real examples which spells out in considerable detail how the practical difficulties in applying the Section 5 guidelines were translated into numerical terms. Each of the remaining examples is given in less detail but illustrates a particular type of problem. It will be seen from these that highly sophisticated procedures do not always have to be used in order to achieve useful and reliable answers. Whilst there are many other examples recorded in the literature those cited here were selected because they relate to different types of substances, different sources of input, different environments and different potential effects. They also illustrate the point that Environmental Capacity can be assessed with different levels of precision and accuracy depending on the extent of information available. Other routes of waste disposal, e.g. discharge to the atmosphere, will also have an eventual impact on the marine environment. Indeed, whatever procedure for handling wastes is chosen, including long-term containment on land, in the final analysis entry into the sea must be assumed to occur at some point in time.

It must be emphasized that the examples are provided only as illustrations of the applicability of the approach. Because the approach adopted is site-specific, readers must not attempt to apply the same procedures in an identical way to similar effluents. To do so would be to invite problems and would ignore a basic principle viz. that each case should be considered in relation to the receiving environment concerned and the interests which it is desired to protect.

There are many publications which provide values and other information which might be useful in particular situations. A few of these are indicated below with brief details of their contents.

The WHO Manual on Rapid Assessment of Sources of Air, Water and Land Pollution (WHO, 1982) contains numerous tables of data which can be used if the developer is uncertain what effluents might arise or what they may contain. For example, figures are given for the average anticipated volume, weight and composition of waste produced per unit production capacity, or per inhabitant, for a number of major industries and cities in various parts of the world. These data can be used for preliminary assessment, but caution has to be applied with respect to specific conditions in the area.

Similar information has been compiled in a manual entitled Waste Discharge into the Marine Environment, Principles and Guidelines for the Mediterranean Action Plan (WHO/UNEP, 1982). It contains useful information on the characteristics and composition of wastes associated with particular production processes and on the availability of waste treatment technology. It also includes a section on the potential effects of wastes, and lists the principal information on topological, geological and hydrographic characteristics necessary to describe the discharge site and the receiving marine environment. Finally, a number of examples of potential impairment of marine ecosystems and examples of waste management are provided, including the most common engineering options available.

The application of compartmental models to describe the distribution and fate of chemicals in the environment or in a particular system is a technique which is now widely used. For example, in the framework of the Toxic Substances Control Act in the U.S.A. and the Directive on Dangerous Substances in the EEC countries, a number of simple techniques have been proposed for modelling the fate of chemicals in the environment. These models have been demonstrated useful and have been validated in a number of well-documented cases. In particular, Neely (1980) describes several cases in which such mathematical models have been used as an aid in decision making. The theory which led to these simple models is described for example by Baughman and Lassiter (1978) and the report of the National Research Council of Canada (NRCC, 1981).

6.1 A Theoretical Model Applicable to Degradable Substances

The initial conceptual model of various possible interactions of an organic chemical in an aquatic ecosystem is shown in Figure 9.

Any preliminary calculation of the Environmental Capacity needs an identification of the major processes and reactions to which a molecule can be subjected, in order to evaluate its environmental fate. A simple case can be illustrated by admitting that one or the other of the dissipating mechanisms is the most relevant while the rates of reactions of all the other processes approach zero or are irrelevant. If this situation can be envisaged, the model becomes:

Model 6.1

Most of the physico-chemical processes such as hydrolysis, photodegradation, etc., and also biological transformations such as biodegradation, can be adequately described by a first order, or pseudo-first order, reaction, with a rate constant in units t -1 . The disappearance rate expression it in the differential form

d[P] / dt = -K[P]

where P is the pollutant concentration, and in the integrated form

[P]t = [P]o · e-Kt

where Po is the initial pollutant concentration and Pt is the pollutant concentration at time t.

By looking at the biological properties of the product P, one can define an acceptable concentration. Alternatively, where water quality criteria have been established for the use in question, these may be used directly. Then by reference to the literature or by experiments, one can quantify the K-constant and calculate the input concentration that can be allowed in order to match the established standard at the steady state. Volume of the water body impacted and total quantity of the discharge must be included in the calculation at a later stage, considering the impacted environment as a single-box model.

Another simple example, where only dilution intervenes, is the progressive diminution in time of bacterial numbers as a result of dispersion. The equation for the description of the phenomenon is the same as before

Nt = No · e-Kt

where N is the number of bacteria. A further development of this equation led to a practical application concerning the design of a disposal system.

Empirical and experimental formulae are available and have been validated by their practical application. They take into account the most important parameters of dispersion of microbiological contaminants such as volume discharged, pipeline depth and sea current velocity. These formulae were developed by Pomeroy (1959) and Aubert and Desirotte (1968), after studying the Californian coast and the Mediterranean area respectively.

Examples of application of these equations are referred to, together with many other examples, in the previously-cited manual 'Waste Discharge into the Marine Environment' (WHO/UNEP, 1982).

6.2 Example Involving Multiple Coastal Area Development

6.2.1 Nature of project

The town of Futura and the Island of Hope (Figure 10) in the Bay of Future were chosen as an area for the development of industry. The Project called for the establishment of an oil port, a refinery, a petrochemical complex, a power plant, and expansion of general cargo port facilities. The town had 150 000 inhabitants with manufacturing industries, shipyards, an iron-ore port and cokery already operating in the Bay of Iron. The town of Futura has good access to the inland region (railroad, highways) and has traditionally been an arrival point for the tourists visiting the nearby resort of Newtown. Also, fisheries, mostly small scale and recreational, have been traditional in the Bay of Futura. Major commercial resources were shrimps (Nephrops norvegicus) and mussels (Mytilus galloprovincialis).

6.2.2 Collection of information

The size of the plants and technology proposed are outlined below (for locations see Figure 10).

Oil refinery, power plant: Proposed location: industrial zones; capacity: 8 Mt/year maximum; 300 MWe capacity; construction period: 5 years and 3 years respectively.

Oil port; petrochemical complex: Proposed: Islands of Hope, Bay of Hope. Connection inland via crude oil and product pipelines; water supply from inland via water pipeline. Size: 20 Mt/year of crude oil; petrochemicals: 200 kt/year of chlorinated monomer (vinyl chloride monomer, VCM). Transhipment of liquified VCM to plants overseas.

Technological options: Standard technologies of refining adaptable to crude oil of different origins, including hydrodesulfurization of high sulphur grades. Conceptual approach of waste treatment: decentralized units; secondary treatment standard, tertiary based only on the requirements of the assessment process.

Resource requirements: Sites with access capability from land and sea; raw materials supply, such as crude oil, refinery products, chlorine, sulphuric acid, limestone and other chemicals; adequate supply of fresh water (industrial and potable), and sea water for cooling and scrubbing; construction materials (cement, steel).

Potential pollutants: The following were identified:

- petroleum hydrocarbons, largely non-volatile;
- chlorinated hydrocarbons;
- phenols;
- heavy metals: Cd, Pb, Cu, Zn, Hg (dissolved), iron oxide (as carrier, particulate);
- heated discharge, chlorination;
- sewage and associated pathogenic bacteria.

Interaction of contaminants with the environment and components of the environment was recognized as a possibility but there were no major indications of synergistic or antagonistic effects of the major contaminants.

Half-lives of contaminants: The values for the specific conditions in the temperate climate zone of the Bay of Futura, taking account only of chemical and bacteriological degradation, were estimated to be 100 days for petroleum hydrocarbons and 1 000 days for chlorinated hydrocarbons and phenols. The mean residence times for the metals were estimated to range from 60 days for lead and particulate iron oxides to 6 000 days for mercury.

Standards adopted: In the present example, these relate mostly to water quality objectives. Category I was applied to the Newtown resort area, the Island of Cicadas, and for the south shore of the Island of Hope. Category 11 was to be achieved at any point within 5 km of a point source of contaminants, i.e. roughly along the broken line in Figure 10 from Point Pleasant to Monastery Cove. The following values, based on international criteria, were used:

 

Water Quality Standards (mg/l)

Contaminant

Category I

Category II

Crude oil

0.05

1

Suspended matter

10

20

Low molecular weight chlorinated hydrocarbons

   

e. g. dichlorohexane

0.02

0.2

trichloroethylene

0.5

10

tetrachloropentane

0.005

2

Phenol

0.001

0.3

Lead

0.05

0.1

Mercury

0.001

0.001

Zinc

0.2

1.0

Copper

0.01

0.1

The standards were defined both on health considerations and on politically-motivated decisions. Warnings were issued against such concepts as 'sacrificed zones', because their influence on adjacent areas was difficult to assess.

Of the various potential pollutants, the low molecular weight chlorinated hydrocarbons from the VCM plant were considered to present a major hazard. The impact of the development was therefore assessed on this basis.

6.2.3 Potential impact assessment

6.2.3.1 Identification of targets

Of the various possible targets, human health was considered as the main priority. Other targets were commercial fisheries and the tourist attractions of the area (bathing waters, etc.).

6.2.3.2 Environmental variables

Figure 10 indicates critical zones and the extent of the highly impacted area. For the determination of Environmental Capacity, hydrographic studies were needed.

Measurements of currents were made on four occasions covering the main seasons: the summer (dry) season, the onset of rains in the fall, the winter temperature minimum and the season in spring, when there is maximum influx of water from the interior. Tidal movements are slight (0.6 m max). The major characteristics of the bay were as follows:

maximum depth

60 m

average depth

52 m

area

450 km2

The upper 15 m of the water column are well mixed and the total volume of this layer is 6.8 km3. The total volume of She bay is 32 km3 of which 7 km3 are poorly mixed pockets in the NW part of the bay, and 18 km3 are the bottom layer below the average thermocline, 15 to 60 m depth. Mean current velocity in the Straits of Iron is 1.5 knots. The predominant net movement of water is into the Bay of Futura through the Straits of Shrimp and out through the Bay of Hope. These movements are found in the three wet seasons but are reversed in the summer. There are also minor diurnal oscillations, a small tidal influence and occasional strong south winds. A simple model indicated an average residence time of waters in the Bay of Futura of 35 days. Considering the uncertainties involved, a conservative value of 50 days was used.

Special attention was paid to an inventory of benthic species. In the first year of the study, a total of 240 plant and 230 animal species were found. Algae were found to cover 80% of the bottom. A ratio of Rhodophyta/Phaeophyta of 2.9 was observed and considered a useful index for future monitoring.

As sediments were recognized as an important sink for pollutants, sedimentation rates were measured using sediment traps at chosen locations, particularly 2 km off the estuary of the Futura River, in front of the proposed site of the petrochemical complex, and in the middle of the Bay of Futura. The average size of suspended particles, their composition, ion exchange and adsorption properties, and adsorption capacity for oil, heavy metals and chlorinated hydrocarbons were measured. Estimates of distribution were made for the part of the Bay, N and NE of the lines connecting Monastery Cove, in the NW part of the Bay, to the Point Pleasant in the SE (see Figure 10), an area of 220 km2. An average deposition rate of 15 g/m2 day was estimated, i.e. a total daily deposit of 3 300 tonnes.

Assuming that all sediments remain within the Bay of Futura, an average deposition rate to the whole area was calculated as less than 3 mm/year. Accordingly, it was not considered necessary to examine erosion or sediment transport. For low molecular weight chlorinated hydrocarbons the sediments' adsorbing capacity is 10-5 g/g.

6.2.3.3 Pathways to targets

Two principal pathways by which the contaminant (e.g. VCM) may reach the targets at risk were recognized: (1) the direct contact of man with bathing waters, accidental imbibition and skin contact, and (ii) food chain transfer. Petroleum hydrocarbons are accumulated by biota and absorbed by sediments (average concentration factor, biomass concentration/water concentration = 10). To allow for possible further concentration in the food chain, e.g. by shrimp, an additional factor of 10 was assumed. Consumption of shrimp by the most exposed group of population (critical group) was estimated to be 2 kg/month. Although this approach included crude approximations, the actual conditions in the area validated the assumptions.

6.2.3.4 Calculation of Environmental Capacity

A single box model was used to represent the environment affected. A single point source, and a background concentration of the contaminant in the water, which may or may not include contribution of other non-point sources such as atmospheric fallout and terrestrial run-off, was assumed in calculating the mass balance.

The petrochemical plant was designed to produce VCM at a rated capacity of 200 000 t/year or 600 t/day with waste products comprising 3% of low molecular weight chlorinated hydrocarbons, of which tetrachloropentane was taken to be representative. The standards for this substance are lower than those for similar compounds expected in the discharge and therefore are the most restrictive. Thus the adopted WQ5 allows for a maximum concentration of 5 µg/l. Analysis of sea water indicated a background concentration of 0.6 ng/1. The single box model is then defined as follows:

Model 6.2.3.4

As a basis of these calculations, a throughput of surface waters of 6.8 km3/50 days (0.136 km3/day) was used.

The calculations showed that the maximum allowable concentration (end point) of 5 µg/l would be reached by a discharge of 680 kg/day, of which 80 kg/day enters from uncontrolled source; thus, for the discharge the maximum available Environmental Capacity was 600 kg/day.

Degradation by chemical or biochemical processes was considered to be negligible. However, sedimentation will remove a portion of material. On a basis of a throughput of 3 000 t/day suspended matter and an adsorption capacity of 10-5 µg/g, 30 kg/day of the material would be removed. Thus the total Environmental Capacity can be raised to 630 kg/day. It was assumed that one contaminant was representative of all others of the same class.

It was known at that time that small amounts of more persistent high molecular weight chlorinated hydrocarbons might also be produced, and that stricter standards apply for these substances. Calculations showed that, if the tetrachloropentane limit was observed, since only small amounts of these substances would be released, the standards for them would not be exceeded.

6.2.4 Decision taken

A policy decision was made that the VCM plant should utilize only one third of the available Environmental Capacity; thus the discharge to marine waters must be limited to 210 kg/day. On the conservative assumption that no volatilization would occur, the actual allowable discharge was confirmed at 210 kg/day. If the maximum allowable concentration in the effluent is 0.5 mg/l, i.e. 100 times the allowable concentration in the receiving water, then the effluent throughput would be 210/500 x 10-9 = 4 x 105 m3/day, or approximately 5 m3/sec.

At the stated capacity and efficiency of VCM synthesis, 18 t/day of waste chlorinated hydrocarbons will arise, and since this cannot be discharged directly, it was decided that this should be disposed of by incineration. Since no more than 210 kg/day can be discharged into the marine environment, an incineration efficiency of 99% was called for to ensure that the effluent from the flue gas scrubbers should not exceed the defined allowable input of low molecular weight chlorinated hydrocarbons.

These calculations and assumptions exemplify the stringent requirements which can result from the application of the concept of Environmental Capacity.

6.2.5. Monitoring and validation

The VCM plant was commissioned only recently. A programme of monitoring has been initiated. At the planning stage the combined effects of other pollutants, notably sewage discharged from the town of Futura, were neglected. If the results of monitoring reveal the necessity, one option, which is already planned, is to introduce improved sewage treatment. A second option is to require more efficient removal of chlorinated hydrocarbons from the waste products. A further option might be to limit the production of VCM or even to relocate the plant.

6.3 Example Involving a Detergent Additive

6.3.1 Nature of problem

This case considers a proposal to use an alternative material XYZ to replace phosphates in detergent powders. A total quantity of 9 000 t/year was projected nationally for inclusion in washing machine powders.

6.3.2 Collection of information

The predicted environmental concentration of XYZ was calculated for a major river basin. According to statistical data, it was known that in the region considered, consumption of detergents was 31.4 percent of national consumption, viz 2 830 t XYZ/year. The flow of the river at the mouth is 1.54 108m3/day (mean) with minimum 0.45 108m3/day and maximum 4.92 108m3/day. Half of the population was served by treatment plants, achieving 90 percent efficiency at best, 50 percent in worst conditions. XYZ is biodegradable in natural conditions, with first-order kinetics, dependent on temperature and concentration. A conservative representative value of K = 0.3/day was chosen.

The three issues of concern were:

- mobilization of heavy metals from sediments, at concentrations greater than 200 µg/l;

- damage to aquatic life: a concentration of 200 µg/l was taken from literature as the water quality criterion;

- suitability for drinking water consumption, a concentration no higher than 5 µg/l.

Environmental concentrations of surfactants (LAS) associated with XYZ in washing machine powders, at a 10 to 1 ratio, were known for the region studied. Biodegradation constants for the two molecules are similar.

6.3.3 Potential impact assessment

By dividing the annual load by river flow, a theoretical concentration of XYZ at the river mouth was calculated:

 

Mean flow

Min. flow

Max. flow

% biodegradation

 

50

172

16

0

Predicted concentration (µg/l)

25

86

8

50

 

5

17

2

90

The calculation of biodegradation assumes steady state conditions.

A more complex calculation can include the data on treatment plants and their efficiency. About 50 percent of XYZ used is discharged via treatment plants, viz 1415 tonnes/year. For 90 percent efficiency of treatment, 1 556 tonnes/year are discharged to the river, while for 50 percent efficiency 2 122 tonnes are discharged. Repeating the above calculation for each case:

 

Mean flow

Min. flow

Max. flow

Concentration (µg/l)

28

95

9

 

40

129

12

This assumes no biodegradation; if biodegradation in the river was also included, using the constant K = 0.3/day, and the equation:

Ct = Co e-Kt

revised values in µg/l in case of mean flow became 6 and 9 (after five days) or 21 and 30 (after one day) for treatment efficiencies of 90 percent and 50 percent respectively.

Similar calculations could be made for any other section of the river, incorporating appropriate values for load, flow and velocity of current.

Results show that predicted concentrations would vary along the length of the river, including some 'hot spots' where predicted concentrations would be well in excess of 5 µg/l.

These calculations were compared with existing data for surfactants (LAS), for which the load is ten times greater and biodegradation rate is similar. Measured concentrations of LAS in the river, if divided by 10, matched XYZ concentrations predicted by the model, thus validating the approach taken.

6.3.4 Decision taken

With regard to mobilization of heavy metals and protection of aquatic life, the predicted concentrations never exceeded the level of 0.2 mg/1 identified as required to meet the water quality standards quoted above. In contrast, a predicted concentration of XYZ in excess of 5 µg/l would occur in some sections of the river, breaching the level required for drinking water supply. As the river was used as a source of drinking water supply, the proposed quantity of XYZ could not be accepted without exceeding the Environmental Capacity, unless the use of river water was changed.

This example for a river could equally be applied to calculating the input of a substance from a river to the sea, and, for example, to estuarine or fjord conditions.

6.4 Example Involving Sewage Disposal

6.4.1 Nature of problem

Sewage is perhaps the most common of all pollutants discharged to the marine environment. It is also one of the most complex because it contains many constituents, and has several potential adverse effects. In the example chosen the sewage had already been discharged to sea for many years but from a number of separate outfalls; each discharged untreated effluent at around low water mark or above. These discharges were causing severe microbial contamination of the beach and bathing waters as well as visual contamination of the beach by sewage derived solids. The objective was to improve this unsatisfactory situation but without transferring the problem elsewhere. Among the options considered was an onshore sewage treatment plant with one or more treatment stages, in combination with a sea outfall.

6.4.2 Collection of information

The sewage was mainly of domestic origin with only a small proportion of industrial effluent included in it (a typical analysis of such a sewage is given in Table I).

Investigations, using current meters, floats and dye releases, showed that in order to avoid microbial contamination of beaches under all but storm conditions (when the need to protect bathers would not arise) the terminal section of a long sea outfall would have to be at or adjacent to an area of rocky escarpments known to be the site of a productive lobster and crab fishery. This area was also of importance for fin-fish caught by long-lining.

Table I

Analysis of the sewage effluent

Suspended Solids

150 mg/l

BOD

240 mg/l

Ammonia

5 mg/l

Cadmium

0.01 mg/l

Mercury

0.001 mg/l

Copper

0.06 mg/l

Lead

0.05 mg/I

Zinc

0.40 mg/l

Chromium

0.10 mg/l

Dry Weather Flow

300 l/sec

6.4.3 Potential impact assessment

The primary purpose of the long sea outfall was to avoid visible pollution of the beach by offensive debris and to eliminate the risk of illness arising through bathing in sewage contaminated waters. There were, however, other possible hazards to be considered, for example:

- other exposure routes to man of microbial contaminants, e.g., by consumption of fish and shellfish which might be externally or internally contaminated by the sewage discharge offshore

- contamination of the fish or shellfish by metals or other substances present in the sewage

- direct or indirect toxicity of the effluent to marine organisms, exploitable or otherwise

- interference with fishing activities

- damage to fish or shellfish habitats.

Microbial contamination of fish or shellfish by sewage is only important if they are eaten raw or lightly cooked: in practice in the area affected only bivalve molluscs come into this category. No such shellfish are exploited from the area; crabs and lobsters are present but they are well cooked before consumption, so that neither internal nor external microbial contamination would be a problem. Experience with sewage discharges in other areas also indicated that, taking account of the residual current, dispersion, etc., there was no danger of any of the exploited species being killed either by the diluted effluent or by reduced dissolved oxygen concentrations. In fact the oxygen concentration was not expected to fall below 95 percent compared to the desired minimum of 60 percent. It was considered that this would be true even if raw sewage were discharged, provided an adequate diffuser was fitted to give good initial dilution. Similarly there was considered to be no possibility of the fish or shellfish becoming unsuitable for human consumption as a consequence of their accumulating substances such as heavy metals. All the predicted environmental concentrations arising from the quantity of sewage to be discharged were well within the environmental quality criteria, and therefore within the Environmental Capacity, e.g. copper 0.06 µg/l, zinc 0.4 µg/l compared to environmental quality criteria of 5 µg/l and 40 µg/l respectively.

The main concerns remaining, therefore, were interference with fishing activity and/or the fish and shellfish habitat. Experience with long sea outfalls elsewhere suggests that even bottomtrawling can be practised over long sea outfall diffusers if they are suitably designed to deflect the trawls over them. In the area affected, bottom-trawling is impractical because the sea-bed consists of a series of rocky escarpments. No interference with long-lining was envisaged. The escarpments do however provide an ideal habitat for crabs or lobster and there was concern about the possible silting-up of holes and crevices in which these valued species live. Accordingly a more detailed examination of the possible fate of sewage particulates was conducted. The available current meter records indicated that the denser particles such as grit might settle close to the outfall diffuser section and not be resuspended, leading to accumulation in the longer term. They also indicated that some settlement of lighter organic particulates derived from sewage might occur in exceptionally quiescent conditions, but that these would be resuspended and dispersed repeatedly by storm or strong swell conditions which are common in the area. These materials would eventually decompose completely and leave no trace in the receiving environment.

6.4.4 Decision taken

An examination of the options showed that a short outfall with full tertiary treatment of the effluent would not be sufficient to meet the desired bathing beach water quality critera, unless some form of disinfection were adopted in addition to reduce the number of bacteria present. The risks to operators and nearby residents of the only proven system of disinfection (chlorination), and doubts about the nature and effect on the receiving environment of chlorinated organics which might be formed, were such that disinfection was considered an unacceptable option. The alternative was the construction of a long sea outfall.

Partly because of the costs involved in constructing a long sea outfall, the regulatory authority questioned the need for full treatment, especially as this would give rise to additional expenditure for the disposal of sludge either to sea or to a land-fill. As the adjacent area was heavily built-Up, land disposal presented major problems. Attention was therefore focussed on the acceptability of discharging to sea a partially treated sewage effluent (i.e. one given only primary settlement and screening) via a long outfall.

It was therefore decided that the sewage should be given primary settlement to remove grit and be passed through fine screens to break up suspended particles. The grit and larger sewage particles were to be disposed of on land and the screened sewage was to be discharged to sea without further treatment; this formed the best practicable means available (BPMA).

6.4.5 Monitoring and validation

The scheme is now operational and monitoring is being undertaken to confirm the prediction that the discharge would have no detectable effect on the suspended solids content of the water, on dissolved oxygen concentrations, on lobster or crab habitat and no significant effect on levels of metals and other bioaccumulat able substances in fish, crabs, lobsters or whelks. Thus far the results confirm the predictions that there was sufficient Environmental Capacity to accommodate this effluent discharge. If adverse effects are detected in the future a number of remedial measures are provided for, e.g., further removal of sewage solids by use of additional settlement tanks and treatment to remove particular pollutants, or removal of particular substances (e.g., metals) at source or by further treatment at the settlement plant (e.g., nutrients).

The method of control adopted in this case was a combination of environmental quality standards, based on an analysis of the most sensitive target to be protected and conducted by a form of critical pathway analysis.

6.5 Example Involving Several Sources of Mercury

6.5.1 Nature of problem

Since the Minamata Bay incident, when many people were poisoned by mercury in fish and shellfish which had been contaminated by an industrial discharge containing mercury, mercury has been considered to be a substance the discharge of which should be rigorously controlled. In 1971 a survey of the mercury content of fish caught at various locations in a European country revealed a number of areas in which the fish tissue concentrations were well above those found elsewhere. These investigations identified two sources of the mercury: a treated sewage effluent discharged to the outer reaches of the nearby estuary, and the sewage sludge from that works which was taken by ship and dumped in the affected area. The main source of mercury was a factory, the effluent from which was accepted into the public sewer. Prompt measures were taken to reduce this input of mercury, but at the same time the maximum quantity which could safely be discharged had to be calculated.

6.5.2 Collection of information

A detailed literature search established that the concentrations of mercury which were at that time found in the waters of the affected area (total maximum 50 ng/l) were well below those which could cause harm to marine organisms, even with long-term exposure to the contaminated waters. Thus, although fish in particular accumulated unusual levels of mercury in their muscle tissue, they were not themselves at risk. However, a typical mix of fish likely to be consumed by the local population contained mercury levels of about 0.45 mg/kg of mercury in their edible tissue.

The main sources of mercury to the affected area (sewage effluents and dumped sludges) accounted for 24.8 kg/day out of a total estimated input of 25.4 kg/day (Table II). This gave rise to a mean concentration in fish of 0.45 mg/kg.

6.5.3 Potential impact assessment

FAO/WHO has recommended that the provisional tolerable weekly intake (PTWI) of mercury should not exceed 0.3 mg; a consumption of between 650 and 700 g of fish per week could lead to this limit being exceeded. Thus, although fish were not themselves at risk, there was a potential hazard to those people who ate more than the normal amount of fish (average for the country less than 120 g week).

Table II

Inputs of mercury to the affected area (kg/day)

 

1971

1976

1978

1980

1982

1983

Sewage effluents

6.8

1.7

1.7

1.7

1.7

1.7

River and main tributaries

0.35

0.35

0.35

0.35

0.35

0:35

Other watercourses

0.20

0.20

0.20

0.20

0.20

0.20

Dumping (mainly sewage sludge)

18.0

3.6

3.8

7.1

2.5

1.1

Total

25.4

5.9

6.1

9.4

4.8

3.4

Examination of the basis of the FAO/WHO PTWI figure indicated that it was based on the detectability of first symptoms of mercury poisoning in the most sensitive individuals being associated with a blood mercury concentration of 20 µg/l00 mI which in turn was associated with a weekly intake of as little as 1.4 mg methyl mercury. Dietary studies suggested that a typical daily consumption rate of 300 g would be the norm for extreme fish eaters in the country in question. Making the conservative assumption that all the mercury in fish is present in the methyl form, the maximum tolerable concentration in the fish consumed would be about 1 mg/kg of, if the PTWI were not to be exceeded, about 0.1 mg/kg. Two duplicate diet studies carried out with extreme fish consumers suggested that their mercury uptake rate was lower than that assumed by FAO/WHO and that if a limit of 0.3 mg/kg was set for fish the mercury concentration in the blood of consumers would not exceed about 2.6 µg/l00 ml. On the basis of these studies it appeared that there would be an adequate margin of safety for extreme consumers even though they might exceed the PTWI. This defines the capacity of the system in this example.

From the results of the monitoring programme it was obvious that there was a link between the rate of mercury input and the concentration of mercury found in the fish from the affected area. However, the relationship was far from well understood and obviously highly complex, potentially involving uptake from both water and food with a variety of food pathways for different fish species. No attempt was made to model this; instead a very simple relationship was assumed, viz that there is a background concentration for mercury in fish flesh (thought at that time to be about 0.2 mg/kg) and therefore the excess above that must be due to the unusual inputs. It was estimated on a simple prorata basis that in order not to exceed 0.3 mg/kg in fish the maximum quantity of mercury which could be allowed to enter the area without exceeding the defined Environmental Capacity would be about 10 kg/day.

6.5.4 Decision taken

Control of discharges containing mercury to the area was to be limited to not more than 10 kg/day. This target was easily reached as a result of the measures taken at the industrial site to prevent mercury release, and inputs have been progressively further reduced to a present level of about 3.5 kg/day.

The Environmental Capacity was established after identification of the most sensitive target following critical path analysis. Effluent treatment was required, and it was established that BPMA would more than achieve the necessary reduction.

6.5.5 Monitoring and validation

Monitoring was undertaken which allowed the validity of the crude model used to be tested. In fact, the data in Table III indicate that the model was conservative, no doubt due to the oversimplistic assumptions made.

Table III

Concentrations of mercury in fish (mg/kg)

 

1971

1976

1978

1980

1982

1983

Predicted

-

0.26

0.26

0.29

0.24

0.23

Observed

0.45

0.30

0.18

.0.16

0.11

0.12

Monitoring is still being undertaken both of the input rates and of the content of mercury in fish flesh but the frequency is being reduced. Further studies are also being undertaken to establish whether the findings of the first two duplicate diet studies were correct. However, it is apparent from the results of the monitoring that the concentrations of mercury in fish are now approaching background levels.

6.6 Example Involving Discharge of a Pesticide

6.6.1 Nature of problem

Agriculture throughout the world now makes extensive use of various pesticides to prevent disease and pest attacks. . Some of these compounds have been found to have an impact an non-target species in or close to the site of use. There have also been cases of adverse effects close to the site of manufacture. One such case arose in an area where a productive shrimp fishery had been in decline for a number of years. It was apparent from the detailed investigations which had been undertaken that, in the area concerned, a number of factors have been involved, among them fishing effort, predation of shrimps, unusual numbers of certain fish species, e.g. cod, and temperature cycles. However, possible pollution sources in the area included effluents from a number of factories, one of which manufactured an organophosphorus pesticide, which was known to be highly toxic to crustacea and species of shrimp in particular. It was considered very likely that the discharge was at least a significant contributor to the decline of the shrimp fishery. Remedial measures were agreed to be necessary as a matter of urgency.

6.6.2 Collection of information

The effluent from the pesticide plant was treated prior to discharge but this had proved to be somewhat unreliable and on occasions the discharge could contain up to 100 µg/l of the pesticide, together with other potentially harmful degradation products. This concentration was considerably higher than that known to be toxic to shrimps; also, the effluent was discharged to a stretch of water in which dilution was likely to be limited to a maximum of about 200 fold and dispersion to the shrimping grounds fairly rapid, i.e. within 24 hours, so that degradation of the compound in question could be ignored in this case.

It was essential that the toxicity of the pesticide to the most sensitive valued local species -shrimps - should be accurately established so that the acceptable concentration in the final effluent could be calculated. Toxicity tests on' the several different effluents discharged to the area confirmed that the one from the pesticide manufacture was highly toxic to shrimps and that the other effluents were comparatively harmless.

6.6.3 Potential impact assessment

The toxicity of the pesticide to shrimps was established to be about 0.5 µg/l (expressed as a 96hr LC50). Investigations into the possible accumulation of the compound by fish and by sediments indicated this was unlikely and it was assumed that if the discharge limits were set so as to ensure the protection of shrimps no other valued species would be seriously at risk. Experience has shown that, normally, when considering a discharge of effluent to coastal or estuarine waters, it is possible to assume a dilution on discharge of about 100 fold, followed by fairly rapid dilution and dispersion to several thousand fold even in waters with rather restricted tidal movement and exchange. However, in this particular case, information on the probable pattern of dilution and dispersion of the effluent on discharge and ort the behaviour and location of the exploited shrimp stocks indicated that it was Safe only to assume a limited dilution (about 200 fold) in the channel to which, at certain states of the tide, the effluent would be confined. It was therefore concluded that, in order not to exceed the Environmental Capacity of the area affected by the discharge, the effluent should not contain more than 2.5 µg/l of the pesticide compound, i.e. outside the mixing zone concentrations would not exceed 2.5% of the 96hr LC50.

6.6.4 Decision taken

As a short-term measure, the company agreed to divert all the effluent to a land fill site. Even so, some discharge of the pesticide continued because of historical contamination of holding lagoons, etc., on the site. Landfill was going to be extremely costly and, in the longer term, could threaten ground-water supplies. A new effluent treatment plant was considered to be the only satisfactory solution in the long term, since an effluent of the required quality could not be achieved with the existing treatment plant. A new pilot treatment plant was built incorporating new treatment technology. New lagoons were also built to minimize the impact of previous manufacturing practices. These improvements proved capable of producing an effluent which consistently contained less than 2.5 µg/l of the pesticide but there was still some uncertainty about the toxicity of the degradation products. In order to overcome these doubts, it was agreed that the effluent should be subjected to regular toxicity testing according to an established protocol. Under this additional requirement the effluent is diluted five times with sea water and the cumulative mortality of shrimps exposed to this mixture must not exceed 50% in 96 hours. For assurance that the environmental capacity is not exceeded, the effluent has to conform to both the toxicity tests and the cherrfical concentration limit for the pesticide.

6.6.5 Monitoring and validation

Experience to-date shows that both these requirements are being met and the discharge is now being made at a rate and quality which can be assimilated without causing pollution. These changes were brought about only in the last two years and it is too early to decide whether the shrimp fishery is benefitting as a result. However, the fishermen are reporting a marked improvement in their catches. As they are largely unaware of the changes in effluent discharges, the declared improvement is likely to be real.

In this example, the target was immediately apparent, because the problem involved a commercially-important species. A probable cause was identified and the hypothesis tested; remedial measures were obviously required and were initiated. Critical pathway analysis (Section 3.3) was used to identify the exposure route to only that species, and the possibility of there being other valued targets of higher sensitivity was not investigated.

6.7 Example Involving an Organo-Metal

6.7.1 Nature of problem

Some substances are used in ways which are quite deliberately dispersive in the marine environment. This does not eliminate the possibility of pollution occurring and if they are persistent enough and of sufficiently high toxicity they may have unacceptable side effects. One such example has arisen recently as a consequence of a particular form of anti-fouling paint. In 1980 fisheries scientists reported that they believed that tributyl tin (TBT) from anti-fouling paints used on pleasure craft was causing problems of shell deformation and failures in recruitment in Crassostrea gigas (Pacific oyster) industry. Further investigations have since confirmed that not only were-Pacific oysters adversely affected but also a number of other species.

6.7.2 Collection of information

It has not yet been possible to establish the concentration below which harmful effects on valued species are unlikely to occur, but as the lowest concentration which has been demonstrated to have an adverse effect is 0.06 µg/l (reduced rate of growth in Ostrea edulis spat); it is clear that the safe concentration for continuous exposure is below this value (possibly around 0.01 µg/l).

Surveys have shown that in an estuary, where more than 1 700 boats may be moored in the summer months, concentrations of TBT in areas where oysters are grown may exceed 0.2 µg/l, i.e. well in excess of the 0.06 µg/l concentration at which harmful effects occur. The rates of release of TBT from anti-fouling paints can be controlled by binding the TBT in a copolymer formulation. This undoubtedly represents an improvement over the older style 'free association' paints which release very substantial amounts of their TBT content in the first four weeks of immersion, and there has already been a major switch to the slower controlled release copolymer type of paint. Tests have been conducted with both types of paint to establish leach rates of TBT under different temperature regimes. The tests with the free association type showed that under summer conditions the initial release rate was about 40 µg/cm2 day, whereas after about 2 months it had declined to about one tenth of this value. Under comparable conditions typical copolymer paint leach rates fall within the range 6-11 µg/cm2 day.

6.7.3 Potential impact assessment

It is possible to estimate, in a very simplistic way what the maximum leach rates into an estuary could be by assuming either that all moored boats are painted with free-association type paints, or that they are all painted with copolymer-based paints, without allowing for tidal flushing or other removal processes. However, an allowance can readily be made for tidal flushing of the estuary concerned, as it is known that the maximum rate of exchange with the open sea is about 5% per day. A conservative assumption was made that other removal processes can be neglected. Using a Volume of 50 x 106 m3 and assuming a mean hull length of 8 m for the 1 700 boats moored in the estuary, it can be calculated that if all the boats were painted in free-association paint, then the maximum amount of TBT present in the estuary would be about 27 kg, failing to about 7 kg after 2 months. This would yield estuarine concentrations in the range 0.5-0.15 µg/l. Similarly, if all the boats were painted with a copolymer paint with the lowest leach rate (6 µg/cm2 day) the concentration in the water would build up to about 0.2 µg/l (roughly the highest level measured in the water away from the immediate vicinity of the boats). Both concentrations are well above that which might reasonably be considered safe (less than 0.02 µg/l), and thus the Environmental Capacity would be exceeded. To eliminate the possibility of pollution in the estuary, the leach rate may need to be less than 0.2 µg/cm2; even lower leach rates may be necessary in areas with more limited water volumes and exchange, e.g. marinas or lagoons or if the number of boats were increased. Leach rate data differ according to the method of testing used, some being lower than those used here; however, even these lower rates still yield concentrations in estuaries well above those which are likely to be considered as acceptable.

6.7.4 Decision taken

Some national Authorities have already acted to protect their oyster fisheries by restricting the use of these paints on pleasure craft. Another country has adopted the Environmental Capacity approach to limit the input (to that defined as safe) and have proposed that the leach rate of paints should not exceed 0.1 µg/cm2 day.

6.7.5 Monitoring and validation

Control measures were taken in one country. Since then, significant improvements have been noted both in the quality of the oysters in spatfall recruitment, and in terms of reduced levels of TBT in the water.

This example demonstrates the difficulty of controlling a seasonal and diffuse input of an extremely toxic compound, for which the derivation of a safe level has been impeded by the lack of a routinely-applicable, suitably sensitive analytical method to detect the extremely low environmental concentrations known to be harmful. The Environmental Capacity for this pesticide, which is used deliberately to kill marine organisms, is very small indeed, as is reflected on the tentative water quality criteria proposed (0.01 µg/l). It is also known that TBT is toxic to humans and a full assessment of the risks to this target and possible pathways of exposure will be hampered by lack of toxicological data on which to base an acceptable daily intake (ADI). Consequently, full critical pathway analysis cannot be undertaken at this stage.

6.8 Example Involving Discharge of Arsenic in Smelting Wastes

6.8.1 Nature of problem

One of the oldest forms of 'industrial' waste stems from man's use of metalliferous ores to extract the metal concerned. One large smelting works processes non-ferrous metal ores and scrap at a site on the bank of a large estuary. The metals recovered include cadmium, copper, zinc, nickel and lead but in association with these, large amounts of arsenic are also recovered. Decisions had to be taken on the concentrations and quantities of the various elements which could safely be discharged to the estuary along with the process water.

6.8.2 Collection of information

An assessment of the available literature on the acute toxicity and potential long-term effects of cadmium, copper, zinc, nickel and lead has provided water quality standards for estuarine water which are considered adequate to prevent damage to marine life beyond the immediate mixing zone (respectively 5, 5, 40, 30, and 25 µg/l). These implied rigid restriction on the discharge; they were applied without further assessment.

At the site being considered, the estuary is large and is well flushed. The tidal effluents are very strong and there is good mixing. The estuary normally has a very high suspended solids load, which it was thought would strongly adsorb the arsenic and render it less readily available to marine life. Simple tests confirmed that the arsenic was rapidly removed from the aqueous phase.

6.8.3 Potential impact assessment

Recent assessments of the possible danger to man of arsenic suggest that even a small intake of inorganic arsenic may be harmful and that concentrations of 1 mg/kg wet weight in fish flesh could be damaging. Recent samples of fish have therefore been analysed for total and inorganic arsenic and it has been established that only rarely do concentrations of inorganic arsenic exceed 1 mg/kg wet weight and that most of the arsenic is, as expected, in an organic form.

6.8.4 Decision taken

There are many coastal areas which are subject to inputs of arsenic from disused mine workings and smelter spoil heaps which have been in existence in some cases for several hundred years. Experience at these sites suggests that discharges of arsenic to the marine environment are not necessarily associated with damage to marine organisms or accumulation of arsenic by the organisms indigenous to the area. It is also locally known that where marine organisms do accumulate arsenic, most is usually in an organic form, which is relatively unavailable to man and does not therefore present a hazard.

The company concerned was able to meet the requirements for limiting metals in the discharge by installing secondary recovery plant which also removed a further proportion of the arsenic. The recovered metals were all potentially saleable but only a limited market could be found for the recovered arsenic oxide. Three options were therefore considered. One of these was to allow discharge of the arsenic to the atmosphere but this would have caused considerable contamination of food crops in the areas downwind from the factory and was therefore regarded as untenable because of the danger to humans and animals. The second option was to store the arsenic oxide on land within the factory boundary. As the quantity arising could amount to as much as 100 kg/day, this presented both a major logistic problem and some risk to man, and a danger of contamination of crops through wind-blown dust from the piles of waste which would eventually arise. The third option was to allow discharge of all or part of the arsenic oxide to the estuary.

In view of the dangers of the two other options for dealing with the arsenic, it was decided that discharge to the estuary would be the preferred option and should be safe. However, in view of the possible accumulation of arsenic by certain consumed fish species, a monitoring programme was instituted to ensure that, should this happen, remedial measures could be implemented immediately and the risk to man as a consumer of the fish could be avoided.

6.8.5 Monitoring and validation

The discharge has now been taking place for over fifteen years and monitoring of the concentrations of arsenic in sediments and biota has been undertaken at intervals throughout this period. There has been a small increase (less than double) in the concentration of arsenic in the sediments nearest to the outfall but elsewhere no increase is detectable against the background variation. Similarly, elevations in the concentration of arsenic in the suspended solids around the outfall are clearly detectable. However, there is no evidence that the concentrations of arsenic in fish have either increased or are in any way different from those found in fish from other areas, suggesting that the Environmental Capacity had not been exceeded.

This example shows that in cases where the Environmental Capacity of the sea is large, it might be regarded as the best environmental option for disposal of a waste. In this case, quite large amounts of a substance, which under other circumstances might be highly hazardous, can be safely disposed of because of the transformation or removal processes which occur in the * marine environment. The most sensitive target was in this case assumed to be man, and monitoring of the exposure route has confirmed that the predictions made on the basis of experience elsewhere have been correct. Monitoring is continuing. It must be emphasized that the estuary concerned is large and has a very substantial tidal flux and strong tidal currents. It also has a very high suspended solids load. These factors are peculiar to this estuary and are undoubtedly instrumental in providing a mechanism by which, in this particular situation, the arsenic can be absorbed without adverse effect. It does not mean that similar discharges could be made elsewhere without adverse effects.

6.9 Example Involving an Organochlorine Compound of Moderate Persistence

6.9.1 Nature of problem

Pentachlorophenol (PCP) is widely used as a fungicide and slimicide, especially on timber but also in certain paints, paper and adhesives. Losses in the course of use should be low, and the main source is likely to be at sites of manufacture. One such plant gives rise to an effluent which is discharged to an estuary. Although the discharge was considered unlikely to lead to pollution, an assessment was carried out to establish whether, under the particular circumstances of the estuary, the discharge would be in excess of the Environmental Capacity.

6.9.2 Collection of information

Substantial information was available on the acute and chronic toxicity of PCP to marine organisms. An assessment of the physical characteristics of PCP suggested that it would be quite volatile from water and would not be strongly adsorbed to particulates. It is known to be degraded by UV light and microbial action and was not therefore expected to be unduly persistent. Tests with bivalves and fish showed that both types of organism could metabolize PCP into less harmful substances.

Hydrographic information was available for estimation of dilution and dispersion of the discharge, and a residence time for PCP in the estuary and coastal areas near the discharge could be calculated.

6.9.3 Potential impact assessment

An examination of the available data on the acute and chronic toxicity of PCP to marine organisms led to a proposal for a water quality criterion of 1 µg/l, which would protect all life stages of marine organisms.

The national Authority concerned concluded that, on the basis of a 96hr LC50 value for plaice (Pleuronectes platessa) of 60 µg/l the safe level should be set at 0.6 µg/l. This took account of the highest known bioconcentration factor of about 400 in mussels and involved use of an application factor of 100. This figure is in close agreement with the value suggested by the literature review. Accordingly, provided the water quality standard was not exceeded on discharge, there should be no adverse effects on the estuary.

It is perhaps worth noting that the maximum concentration observed is 0.45 µg/l; this implies that if a new discharge of similar volume were to arise, it might be necessary to restrict the concentration in the discharge more severely than on the existing one so as to keep within the currently defined limits. It is also worth noting the PCP concentrations decrease more rapidly than would be expected from the salinity distribution in the estuary and adjacent waters. However, no PCP has been detected in the sediments and the more rapid decrease can only reasonably be explained by loss to the atmosphere andlor degradation so that other removal processes must be significant. Both of these were anticipated from the data gathered during the assessment phase.

6.9.4 Decision taken

Current discharges lead to environmental concentrations close to the water quality standard considered adequate to protect fish or other organisms in the estuary, and therefore respect the Environmental Capacity. No action was required, but additional discharge, if proposed, might need to be restricted in order to ensure that the water quality standard would not be exceeded.

6.9.5 Monitoring and validation

Subsequent measurements of the concentrations in the estuary and adjacent waters continue to show that the discharge does not exceed the water quality standard at any point in the estuary and is therefore within the Environmental Capacity of the estuary.

This example illustrates how the potential impact of a discharge of a moderately conservative toxic chlorinated organic compound was assessed. The most sensitive targets were considered to be aquatic organisms. It can be shown from an assessment of the likely intake by human consumers of PCP in fish or shellfish that, provided aquatic organisms are protected, man will not be at risk. The discharge was allowed within the water quality standard implied by the need to protect aquatic life. Monitoring has confirmed that. dilution and degradation do take place as predicted, and that the discharge is within the defined Environmental Capacity.

6.10 Example Involving Abstraction, Use and Discharge of Cooling Water

6.10.1 Nature of proposed development

In a temperate climate zone, at the estuarine site of a small nuclear station (245 MWe) it was proposed that an additional, larger, generating station should be constructed. A decision had to be taken as to what size of plant and so what volume of cooling water would be acceptable, i.e. within the Environmental Capacity of the receiving water.

Development proposals were to site an additional two or four units, to a total generation capacity of 1 300 MWe or 2 600 MWe, which would require five or ten times the present cooling water volume to achieve the same AT, approximately 8oC above ambient.

6.10.2 Collection of information

The present nuclear station began operation in 1962 and continues to generate more than 20 years later. The reactors (2) are gas-cooled with a once-through, water cooling system extracting approximately 90 000 m3/h from the estuary. The intake/outfall works are located 350 m off shore, separated by a 260 m barrier wall lying parallel to the shore. Intake velocities are lower than 0.3 m/s. Intake water is screened by a vertically-mounted band screen. The temperature at the discharge is approximately 8oC above ambient (2.5 to 17.5 oC) at full load.

Studies of a wide-ranging nature were initiated at the site in 1956, and continued through 1962 (commissioning of the first 'A' station) and into the 1980s. Over more than 25 years much information was obtained, increasingly quantitative, on the physical, hydrological, chemical and biological characteristics of the estuary, and planning was able to progress rapidly on the basis of existing information.

Boundary conditions were evident from earlier work as well as identification/location of targets to be protected. In the earlier development of 'A' station, the target of concern was the local oyster industry - spat was imported from elsewhere, to be grown and harvested within the estuary. Changing economics led to this activity becoming relatively less important. Work following commissioning of 'A' station failed to demonstrate any adverse effects, and the outfall structure became colonized by oysters, as at other sites.

As with other nuclear sites, the discharge of radionuclides was carefully controlled so that levels in marine organisms that might contribute to man's diet are well within the limits considered saf e. Consequently, man is not a potential target.

6.10.3 Potential impact assessment

At the time of the proposed new development, the critical component considered was the safety of the local herring population. This could be at risk:

(a) by impingement of adult fish at the intake screens,

(b) by entrainment of larvae in cooling water through the station,

(c) by higher-than-ambient plume temperatures affecting eggs and larval development adversely.

These aspects are considered in turn, assuming that chlorination of cooling water would not be a significant factor.

6.10.3.1 Risk of herring impingement

It is inevitable that abstraction of cooling water leads to removal of fish/weed/debris suspended in that cooling water. This material is selectively removed by screens and as fish can rarely be returned in good condition, they are usually disposed of as trash. This catch varies with location of plant, size and design of the system used, especially the velocity of intak5 flow. Measurement at a nearby plant suggests that the intake catch might be about 5 kg/million m . The question was whether that intake catch would affect the stock at the site being considered.

Random sampling of screen catch at the existing station failed to find significant numbers of herring, consistent with the evidence that adult fish would be able to counter the intake velocity of 0.3 m/s. At another station (1 300 MWe) on the open coast, the intake catch of herring (0.24 t/year) was calculated to have an unmeasurable and negligible effect on the commercial fishery where catch is limited by consideration of sustainable yield, i.e. within the environmental capacity.

On the basis of this information, screen catch was judged to be an insignificant risk to the herring stock, provided intake velocities were not increased.

6.10.3.2 Entrainment of larval herring

Water abstracted for cooling, then screened, still contains suspended small organisms which are subject to rapid changes of temperature, pressure and turbulence, during the brief transit through the condensers. While many phytoplankton, and some zooplankton, survive this process, it was assumed that delicate lchthyoplankton would be killed or damaged. The risk to a local herring stock then depends on the numbers of larvae entrained as a fraction of the total at risk, and the consequent calculated effect on the adult (breeding) stock. A research programme provided data to predict mortality attributable to current power station operation, from which it was possible to extrapolate to the 1 300 MWe and 2 600 MWe planned generation capacity, assuming other conditions (intake velocity, location of intake) remained as at present.

It was calculated that over a development period of 70 days, 25% of the local population of herring larvae were vulnerable to entrainment over the whole tidal cycle, and that they had no ability to avoid the intake. About 1% of larvae/day would be lost. Larval mortality from all causes was approximately 7%/day and that due to current power station operation (0.25%/day), was insufficient to affect the adult stock population. If an additional 1 300 MWe station were constructed, total mortality could rise to 7.5%1day, also insufficient to affect the population. A 2 600 MWe development, however, was considered likely to have an adverse effect on the population since mortality might rise to about 10%, and only five out of 1 000 larvae might survive to postmetamorphosis. The Environmental Capacity might thus be exceeded.

The level of larval mortality could be decreased with increasing distance of the intakes from the spawning area or by restricting generation during the spring spawning period.

6.10.3.3 Effects of thermal plume

Increased ambient temperatures within the estuary could affect the larval herring by (a) increasing the rate of development or (b) by changing supply/abundance of plankton food items. Adult fish could also be affected (e.g. subtle changes in physiology or behaviour).

Surveys of plume dispersal carried out after commissioning of the 'A' station demonstrated the limited extent of the 1oC and 2oC isotherms near to the surface and close to the discharge. A small increase (approximately 0.5oC) above pre-operational ambient levels was detected at positions about 2 km north and south of the discharge.

Benthic communities are unaffected by the surficial plume and the littoral community is subjected to greater natural extremes of temperature during low tides. No effect on plankton production was observed. Fish populations were not monitored but studies over ten years elsewhere found no evidence of changed population age structure of an inshore species, suggesting no changes in physiology or behaviour which might be reflected in reproductive success. The spawning herring population became established during the operating period of the A station, confirming that present plume temperatures were not detrimental.

6.10.4 Decision taken

On the basis of this evidence, plume effects of the present station are considered to be insignificant. The possible impact of an additional station would be limited by the need to prevent recirculation of heated discharge water. If this was predicted, the discharge location could be changed, probably to a site outside the estuary, where dispersion and dilution would be substantially increased.

Options considered for a future station were: Capacity: 1 300 MWe (2 units) or 2 600 MWe (4 units); cooling water volume: five or ten times the present volume; _T: approximately 8oC above ambient, as at present; intakeldischarge locations: to be decided on the basis of engineering and environmental considerations; intake screens: drum screens with/without fish return to estuary; additional cooling options: cooling towers, cooling lagoons or spray systems are possible but would increase cost of development. In the event a decision has not yet been made to go ahead with construction of a second nuclear station at the site.

6.10.5 Monitoring and validation

This step has not been taken since a decision is still awaited.

6.11 Example Involving Chlorine Discharge

6.11.1 Nature of problem

At a nuclear power station on a bay, a chlorination plant was installed to provide a means for control of expected macrofouling by common mussels in the cooiing water conduits. Dosage is by liquid chlorine injection at the intake on a continuous regime. The concentration in the main cooUng water system is monitored or estimated at the condenser outlets. The cooling water discharge outfalls lie a little offshore, about 1 km.

A second station is being built. It will also chlorinate its cooling water, but an electrolytic generation plant will be used to provide chlorine for both stations. This will provide a more precise dosing system.

The Regulatory Authority questioned whether the effect of cooling water abstraction, use, and discharge would damage commercial fisheries in the bay (Section 6.10). The Regulatory Authority also expressed concern that residual chlorine might damage phytoplankton. There was also concern that persistent organic derivatives of chlorine could accumulate in sediments and benthic organisms and so be transferred to the human diet, where a carcinogenic risk of such compounds had been recognized.

6.11.2 Collection of information

The preparations for the first nuclear station included extensive investigation of the hydrography of the area. In addition, the bay had been the site of a feasibility study for a water storage scheme, and the results of hydrological, chemical and biological studies published in the open literature. The bay supports a commercial fishery, and catch statistics are available.

The first 'I' station is of 1 300 MWe capacity and requires cooling waters, 177 000 m3/h, abstracted alongside and discharged approximately 1 km offshore. The discharge has a maximum T = 11oC higher than ambient and residual chlorine of 0.8 mg/l at the discharge point. A second 1 300 MWe development ('II' station) is under construction, and will require a similar volume of cooling water to meet the same AT limit.

Chlorine in sea water reacts to displace bromine and a mix of Cl/Br species, many transient, are formed. The majority decay to Cl- and Br-, but some trihalomethanes are formed - an estimated 0.01 mg/l in conditions prevalent at estuarine sites.

Some published information is available on the toxicity of chlorine residuals in marine conditions. This has led to the choice by one national Authority of 10 [Lg/l residual chlorine as the criterion to protect marine fauna.

Since the concentration of residuals in coastal waters was not well documented, being at the limit of routine detection, work was set in hand to study the fate of residual chlorine to define the area that might be affected by 0.2 mg/l total residual oxidant for 95% of time. This assumed that a minimum dilution of twenty-fold would be achieved, through entrainment of sea water, on initial discharge.

6.11.3 Potential impact assessment

Extensive site investigations as well as laboratory measurements of chlorine decay and desk modelling was able to demonstrate that both decay and dilution of residual chlorine in the discharge were rapid. As a result, the 'Cl-plume' could be seen to lie within the 'To-plume' defined by T = 0.4oC, since Cl decay is faster than heat dissipation. With these considerations in mind, a limit of 0.2 mg/l at the point of discharge was agreed upon as acceptable by the various parties involved. The area likely to be affected by concentrations of 0.2 mg/l would coincide with the T = 0.40C isotherm, but this was considered a conservative estimate. This would be only a minute fraction of the bay area, and would be irrelevant for the overall ecological balance of the area, i.e. the Environmental Capacity would not be exceeded.

The overall 0.2 mg/l limit at the discharge was thought to be attainable for 95% of the time with controlled electrolytic dosing, although possibly restrictive to occasional operations.

6.11.4 Decision taken

It was decided that a limiting 0.2 mg/l chlorine residual concentration in the discharge should be achieved for routine operations, and this is expected to be met by the electrolytic chlorination plant being installed in the dispersing conditions of the bay.

Should this level not be met in practice, other options are restricted, yet there is an evident need for fouling control in this very productive estuary. Alternative biocide treatment has not been demonstrated to be as effective, or as safe, as chlorination. The site is too small and restricted to allow construction of additional holding ponds to provide a further period for chlorine decay, nor would it be possible to replace once through cooling by spray ponds or cooling towers.

Should the level permitted exceed the Environmental Capacity, a more restrictive consent for discharge might need to be negotiated.

6.11.5 Monitoring and validation

The progress of these studies is dependent on construction and commissioning progress, and awaits installation of the electrolytic chlorination plant. If damage to ecosystem components can be demonstrated, the only possible measures would seem to be closer control of residual at even lower concentrations, or seasonal limitation to protect, for example, fish spawning/hatching periods. However, this seems unlikely.

7. REFERENCES

Alabaster, J.5. and R. Lloyd, 1982. Water quality criteria for freshwater fish. London, Butterworth for FAO, 2nd ed., 361 p.

Aubert, M. and N. Désirotte, 1968. Théorie formalisde de la diffusion bactdrienne. Rev.Int.0céanogr.Méd., 12:5-48

Baughman, G.L. and R. Lassiter, 1978. Prediction of environmental pollutant concentration. In Estimating the hazard of chemical substances to aquatic life, edited by J. Cairns, Jr.,R.L. Dickson and A.W. Maki. ASTM Spec. Tech.Publ., (657)05-54

Burns, L.A., M.D. Cline and R. Lassiter, 1981. Exposure analysis modelling system (EXAMS): user manual and system documentation. Athens, Georgia, U.S. EPA Environmental Research Laboratory, pag.var.

Calamari, D. et al., 1980. Biodegradation and toxicity of selected amines an aquatic organisms. Chemosphere, 9:753-62

Calamari, D. et al., 1983. Toxicity of selected chlorobenzenes to aquatic organisms. Chemosphere, 12:253-62

Chiaudani, G., G.F. Gaggino and M. Vighi, 1983. Previsione dello stato trofico delle acque costiere dell'Adriatico settentrionale in funzione di variazioni del carico eutrofizzante. In Atti del Quinto Congresso dell'Associazione Italiana di Oceanologia e Limnologia, Stresa, 1222 May 1982, edited by R. Bertoni and R. De Bernardi. Pallanza, Istituto Idrobiologico Italiano, CNR, pp. 323-39

EEC, 1976. Council Directive of 4 May 1976 on pollution caused by certain dangerous substances discharged into the aquatic environment of the Comminity (76/464/EEC). Off.J.Eur.Commun.:Legisl., 19(L129):23-9

EIFAC, 1964. Working Party on Water Quality Criteria for European Freshwater Fish, Water quality criteria for European freshwater fish. Report on finely divided solids and inland fisheries. EIFAC Tech.Pap., 1:21 p.

Ernst, W., 1980. Effects of pesticides and related organic compounds in the sea. Helgol.Meeresunters., 33:301-12

Ernst, W., 1984. Pesticides and technical organic compounds in the sea. In Marine ecology, edited by 0. Kinne. Vol.5. Ocean management. Chichester, U.K., Wiley, pp. 1657-709

Gerike, P. and W.K. Fisher, 1979. A correlation study of biodegradability determinations with various chemicals in various tests. 1. Ecotoxicol.Environ.Saf., 3:159-73

Gerike, P. and W.K. Fisher, 1981. A correlation study of biodegradability determinations with various chemicals in various tests. 2. Ecotoxicol.Environ.Saf., 5:45-55

GESAMP(IMO/FAO/Unesco/IAEA/WHO/WMO/UN/UNEP Joint Group of Experts on the Scientific Aspects of Marine Pollution), 1984. Thermal discharges in the marine environment. Rep.Stud.GESAMP, (24):44 p.

Haque, R. (ed.), 1980 Dynamics, exposure and hazard assessment of toxic chemicals. Ann Arbor, Michigan, Ann Arbor Science, 496 p.

Hietamaki, M. et al., 1982. An example of a probabilistic approach to a cost-benefit analysis of different SOx control scenarios. Paper presented at a Meeting on cost-benefit analysis of SOx control of the Interim Executive Body for the Convention on Long-range Transboundarxy Air Pollution, Geneva, 13-16 December 1982. Geneva, UN Economic and Social Council, Economic Commission for Europe, ENV/IEB/AC.1/R.2:10 p. (mimeo)

Howard, R.A., 1966. Decision analysis: applied decision theory. In Proceedings of the Fourth International Conference on operations research, edited by D.B. Hertz and J. Malese. New York, Wiley Interscience, pp. 55-71

Howard, R.A., 1975. Social decision analysis. Proc.Inst.Elect.Electron.Eng., 63(3):359-71

Hunt, G.J., C.J. Hewitt and J.G. Shepherd, 1982. The identification of critical groups and its application to fish and shellfish consumers in the coastal area of the north-east Irish Sea. Health Physics, 13(6):875-89

Hutzinger, 0., 1980. The handbook of environmental chemistry. Vol.2, part A. Reactions and processes. Berlin, Springer, 307 p.

Hutzinger, 0., 1981. The handbook of environmental chemistry. Vol.2, part B. Reactions and processes. Berlin, Springer, 205 p.

International Atomic Energy Agency, 1978. Principles for establishing limits for the release of radioactive materials into the environment. IAEA Saf.Ser., (45):91 p.

International Commission on Radiological Protection, 1973. Implications of Commission recommendations that doses be kept as low as readily achievable. ICRP Publ., (22):18 p.

Kenaga, E.E. and C.A.I. Goring, 1980. Relationship between water solubility, soil sorption, octanol-water partitioning and concentration of chemicals in biota. In Aquatic toxicology. Pro ceedings of the Third annual symposium on aquatic toxicology, edited by J.G. Eaton, P.R. Parrish and A.C. Hendricks. ASTM Spec.Tech.Publ., (707):7B-115

Lloyd, R., 1979. The use of the con centration-response relationship in assessing acute fish toxicity data. In Analyzing the hazard evaluation process, edited by K.L. Dickson, A.W. Maki and Cairns Jr. Washington, D.C., American Fisheries Society, pp. 58-61

Lloyd, R., 1979a. Toxicity tests with aquatic organisms. In Lectures presented at the Sixth FAO/SIDA Workshop on aquatic pollution in relation to protection of living resources. Nairobi and Mombasa, Kenya, 12 June - 22 July 1978. FAO, Rome, TF-RAF 112 (SWE) -SuppI.1:16578

Mackay, D. and S. Paterson, 1981. Calculating fugacity. Environ.Sci.Technol., 15:1006-14

Mackay, D., D. Joy and S. Paterson, 1983. A quantitative water, air, sediment interaction (QWASI) fugacity model for describing the fate of chemicals in lakes. Chemosphere, 12:981-97

Mackay, D., D. Joy and S. Paterson, 1983a. A quantitative water, air, sediment interaction (QWASI) fugacity model for describing the fate of chemicals in rivers. Chemosphere, 12:1193-208

Morel F.M.M. and S.L. Schiff, 1983. Geochemistry of municipal waste in coastal waters. In Oceandisposal of municipal waste water: impacts on the coastal environment, edited by E.P. Myers. Cambridge, Mass., Sea Grant College Program, Massachusetts Institute of Technology, pp. 251-421

Mount, D.I. and C.I. Stephan, 1967. A method for establishing acceptable toxicant limits for fish -malathion and the butoxyethanol ester of 2,4-D. Trans.Am.Fish.Soc., 96:185-93

National Academy of Sciences, 1970. A guide for preparing manuscripts. Washington, D.C., NAS, 60 p.

National Research Council of Canada, 1981. NRCC Associate Committee on Scientific Criteria for Environmental Quality, A screen for the relative persistance of lipophilic organic chemicals in aquatic ecosystems - an analysis of the role of a simple computer model in screening. 1. A simple computer model as a screen for persistance. 2. An introduction to process analyses and their uses in preliminary screens of chemical persistance. Ottawa, National Research Council of Canada, NRCC No. 18570:300 p.

Neely, W.B., 1980. Chemicals in the environment - distribution, transport, fate, analysis. New York, Marcel Dekker Inc., 244 p.

Neely, W.B., D.R. Branson and G.L. Blau, 1974. Partition coefficient to measure bioconcentration potential of organic chemicals in fish. Environ.Sci.Technol., 8:1113-5

Page, T., 1983. Uncertainty and policy formation. In Ocean disposal of municipal waste water: impacts on the coastal environment, edited by E.P. Myers. Cambridge, Mass., Sea Grant College Program, Massachusetts Institute of Technology, pp. 613-57

Pomeray, R.D., 1959. The empirical approach for determining the required length of an ocean outfall. In Proceedings of the first International Conference on Waste Disposal in the Marine Environment, University of California, Berkely. Pergamon Press

Preston, A., 1979. Standards and environmental criteria: the practical application of the results of laboratory experiments and field trials to pollution control. Philos.Trans.R.Soc.Lond.(B.Biol.Sci.), 286:611-24

Preston, A., 1982. Standards and environmental criteria: an idealized framework for their derivation and application to the regulation of marine environmental quality and the control of pollution. ICES Coop.Res.Rep., (114:29-40

Preston, A. and J.E. Portmann, 1981. Critical path analysis applied to the control of mercury inputs to U.K. coastal waters. Environ.Pollut.(Ser.B), 2:451-64

Rathbone, R.R. and J.B. Stone, 1962. A writer's guide for engineers and scientists. New Jersey, Prentice Hall, 348 p.

Schmidt-Bleek, F. et al.,1982. Steps towards environmental hazard assessment of new chemicals (including a hazard ranking scheme based upon Directive 79/831/EEC). Chemosphere, 11:383-415

Schwarzenbach, R.P. et al., 1979. Distribution, residence time and fluxes of tetrachloroethylene and 1.4-dichlorobenzene in Lake Zurich, Switzerland. Environ.Sci.Technol., 13:1367-73

Slansky, C.M. (ed.), 1971. Principles for limiting the introduction of radioactive waste into the sea. Atom.Energ.Rev., (9):853 p.

Spetzler, C. and C.A.S. Staël von Holstein, 1975. Probability encoding in decision analysis. Manage.Sci., 22(3):340-58

Templeton, W. and A. Preston, 1982. Ocean disposal of radioactive wastes. Radioact.Waste Manage.Nucl.Cycle, 3M:75-113

Tortell, P., 1981. New Zealand atlas of coastal resources. Wellington, Government Printer

U.S. EPA, 1980. Environmental Protection Agency Water Quality document; availability. Federal Register Part 5, Friday, November 28, 1980. pp. 79318-70

U.S. EPA, 1984. Technical support document for water quality-based toxics control (draft). Washington D.C., U.S. EPA Office of Water

U.S. National Ocean Survey, 1981. Storm evacuation map: Potomac River, Virginia, Maryland. Washington, D.C., U.S. National Ocean Survey Map

Weber, J.B., 1977. The pesticide score card. Environ.Sci.Technol., 11:756-61

WHO, 1982. Rapid assessment of sources of air, water and land pollution. WHO Offset Publ., (62):113 p.

WHO/UNEP, 1982. Waste discharge into the marine environment. Principles and guidelines for the Mediterranean Action Plan. Prepared in collaboration with the Institute of Sanitary Engineering, Polytechnic of Milan, Italy. Oxford, Pergamon Press, 422 p.

Figure 1
Figure 2. Different types of relationships between concentration and time of effect. A threshold of effect is evident in curve (A), a tendency to a threshold in curve (B), while none is shown by curve (C)

(From Lloyd, 1979a. © 1979)

Figure 2

Figure 3. The response to increasing concentration of a contaminant may be represented by curve (D) or curve (E). The latter would be that for a more sensitive target.

Figure 3

Figure 4. Reported concentrations of chemicals in sea water (hatched bars) and their experimentally-derived toxic concentrations, LC50 values (black bars). Left ends of bars refer to most sensitive species, and open-ocean concentrations. Right-hand ends of hatched bars refer to estuarine levels.
(From Ernst, 1980; reproduced by kind permission of the Biologische Anstalt Helgoland.© 1980)

Figure 4

Figure 5. Diagram of QWASI river section
(After Mackay et al., 1983a. Reproduced with kind permission of Pergamon Press.© 1983)

Figure 5

Figure 6. An example of radionuclide pathway, which will be followed in assessing marine Environmental Capacity, that takes into account detriment to human health through ingestion

Figure 6

Figure 7. Pathway for assessment of sediment discharges

Figure 7

Figure 8. Diagram of a decision analysis box for location and technology choice for a power plant

Figure 8

Figure 9. Conceptual model of possible interactions of an organic chemical in an aquatic ecosystem (from Neely, 1980). Reproduced with kind permission of Marcel Dekker Inc., New York. @ 1980

Figure 9

Figure 10. Map showing locations of the Bay of Futura development project

Figure 10