Alma Capati Dickson
Fisheries Training Division
Bureau of Fisheries and Aquatic Resources
1. PAST EXPERIENCES WITH INSTITUTIONAL FISHERIES CREDIT
The Philippine Government development policy aims to increase productivity, profitability and income, and to improve the socio-economic conditions of the Philippine people. The Department of Agriculture pursues the following objectives in fisheries development: improved income and standard of living for rural fishing families; self-sufficiency in fisheries; improved utilization and productive capacity of fisheries and other aquatic resources, and increased exports of fish and fishery products.
The Philippine Government has implemented several action programmes and development activities in artisanal fisheries which include sectoral fishing technology development, credit schemes, support to cooperative/fishermen's organizations, construction of infrastructure (ports, marketing and fish landing/distribution centers), training and extension, fisheries resources management, conservation, protection and utilization, and the Fisheries Integrated Community Development Project.
One of the priority action programmes was the Small-Scale Fisheries Credit Assistance Component. Although the government intensified the implementation of this nationwide fisheries credit assistance programme known as Biyayang Dagat Program (BDP) from the late 1970s, an evaluation of inter-agency efforts of banks, development agencies, cooperatives and fisheries administrations showed that only 65 per cent of the initial target group had actually been reached by the programme between 1980 and 1984. From 1978 to 1983, P 168.81 ($8.44) million worth of credit had been earmarked for the artisanal fisheries sector, of which p 106.2 million or 63 per cent had been disbursed to 8 482 fisherfolk by August 1986. Due to poor loan repayments - in August 1986 the overall repayment rate was only 35 per cent - the credit programme was suspended.
The major constraints which the fishery credit programme encountered in delivery, utilization and recovery of credit were:
lending through BDP was seen by bankers as being very risky due to the irresponsible attitude of fishermen, who sometimes took loans for grants;
financing institutions were hesitant to participate in the
programmes due to negative past experiences;
1 p = Philippine Peso
the lack of infrastructural support such as ice plants, cold storage, transport, market facilities and post-production support;
price increases of necessary production inputs such as fertilizers, feed and nets;
poor catches and financial returns in marine fisheries due to resource depletion, typhoons and piracy;
the lack of extension officers and bank technicians to provide technical support and to follow up and monitor loan repayments, and
the lack of arrangements for orientation, education and training of borrowers in the utilization and repayment of credit.
Unsatisfactory rates of loan recovery were also a feature of the fisheries credit programmes funded by the World Bank. Fisheries Credit I was launched in 1973 with the aim of financing milkfish ponds, marine fisheries (trawlers and purse seiners) and processing and supporting facilities and services such as ice plants and slipways.
As of 30 December 1979, a total of P 115.3 million (US$ 11.6 million) had been loaned out, financing 723 projects. Fishpond projects accounted for 96 per cent, or P 68.6 million, of the loans released, and the rest funded marine fisheries and supporting facilities and services.
Fisheries Credit II followed in late 1976 to finance milkfish ponds and marine fisheries for the construction and purchase of fishing vessels, ice plants and slipways.
As of December 1979, 699 fisheries projects had been financed through Fisheries Credit II, with a total loan release of P 108.1 million. Fishpond projects accounted for 95 per cent of the volume of lending, while the remaining 5 per cent were disbursed for marine fisheries and supporting facilities and services.
The fisheries credit line of the World Bank was continued by Fisheries Credit III which was launched in 1980, with the aim of increasing production, particularly in brackishwater fishponds for milkfish, and of financing new fishing vessels. Total disbursements under this programme were P 40.8 million, but the World Bank loan was closed in 1986 due to lack of counterpart funds.
Fisheries credit was also a part of the Fourth Rural Credit Program, funded by the World Bank, which became operational in 1977. An allocation of US$ 2.45 million or P 18.4 million was provided for financing fishpond projects, fishing boats, gear and equipment. This amount was augmented by a Central Bank counterpart contribution of P 113.6 million to make a total of P 132 million available for fish farming. As of June 1980 P 50.9 million had been disbursed. Loan repayments, however, were poor as was already the case with other credit programmes, intentional default being one of the major reasons for non-repayment. Other reasons include:
weak monitoring and follow-up;
political interference resulting in indiscriminate releases of loan funds;
poor loan appraisal procedures;
inadequate training of extension officers and bank personnel;
lack of technical advice and training to loanees, and
insufficient number of extension officers.
As a result of poor loan repayment, the flow of institutional credit particularly to the small-scale fisheries sector declined and small-scale fisherfolk depend again on non-institutional or informal local sources of credit such as merchants, boat owners/operators, relatives and friends.
The money lenders used by fishermen are usually wealthy fish merchants who tighten their hold on borrowers through liberal advances of money. Borrowers pay a 120 per cent interest per annum on the original loan. In addition to high interest payments the fishermen find themselves obliged to mortgage the entire season's catch to the money lender and even their children's welfare is subordinated to this financial burden; repayment of loans within a generation becomes impossible and so the debt is passed to the next generation.
2. THE BFAR/ESCAP FISHERIES DEVELOPMENT LOAN FUND FOR ENHANCING THE ROLE OF WOMEN IN FISHING COMMUNITIES
2.1 General features
In view of the shortcomings encountered by fisheries credit programmes in the Philippines, a new approach to fisheries credit has been piloted in selected fishing communities in the Philippines. In cooperation with ESCAP, loan funds were made available by the Bureau of Fisheries and Aquatic Resources (BFAR) for the improvement of women's participation in fisheries through the establishment of small- and medium-scale processing industries. From September 1984 to March 1988 P 108 800 was loaned to 84 women.
The results of this scheme are swift loan application and appraisal procedures (2-3 weeks), satisfactory repayment rates of 97.5 per cent, and full productive utilization of the assets. Since the scheme is multi-purpose, it can be applied to all types of fishery projects. Loans disbursed have been used for fish drying, smoking, fish paste making, fish/shrimp Kroepeck making, shellcraft and trading. In addition to the original 84 loanees, there are 49 pending loan applications being processed.
A minimum of paper work is utilized in the loan procedure. The BFAR Project Management Committee evaluates and validates loan proposals and the proposed amount is withdrawn from the bank for disbursement. Borrowers are encouraged to deposit loan repayment instalments directly into the BFAR/ESCAP project account at the bank, in order to familiarize them with banking facilities and operations.
Regular visits are made to loanees by a project officer, both to encourage borrowers to repay promptly and to provide necessary technical support. An interest rate of 1 per cent per month is charged and loans are repaid within six months.
The Project Management Committee, in an attempt to encourage continued active participation, has adopted a Snow Ball Approach, by which each qualified borrower recommends at least one other prospective borrower.
2.2 Comparative Analysis of the Effects of the BFAR/ESCAP Loan Fund
To assess the impact of loans, various economic indicators have been used as a basis of comparison. The values of the indicators before, and one to two years after, the loans were granted are shown in the following tables.
The socio-economic scale was constructed using a set of household items including electricity, recorder/radio, sewing machine, electric fan, cooking range, refrigerator and television, and house and land ownership. Each of the first five household items was assigned a value of one while the last two were assigned a value of two. Land and house ownership were assigned a value of five, with improvements or expansion of house and land assigned another five points.
The equipment scale was constructed by assigning a point each for small items (e.g. drying trays), two for medium items (e.g. basins) and five for large items (e.g. brining tanks). The following table compares the key economic indicators for women of Panacan, Narra and Palawan villages who took credit for fish drying.
| Key indicators | Before Credit | After Credit | % change in mean | ||
|---|---|---|---|---|---|
| Mean | S.D. | Mean | S.D. | ||
| Production per week (kg) | 35.0 | 19.8 | 68.0 | 39.6 | 94.3 |
| Net income (P) | 75.9 | 40.2 | 236.3 | 156.2 | 211.3 |
| Socio-economic scale | 11.2 | 0.4 | 12.0 | 1.6 | 6.7 |
| Equipment | na | na | |||
| No. of children in school | 1.8 | 1.3 | 3.9 | 1.1 | 116.7 |
| Price per kg of product (P) | 15.7 | 1.4 | 18.4 | 1.7 | 17.2 |
| No. of employees | 4.2 | 3.5 | 2.4 | 1.0 | (43.5) |
| Frequency of operation per week | 4.00 | 1.3 | 3.8 | 1.1 | (5.0) |
| Production costs (P) | 463.0 | 249.4 | 944.4 | 500.4 | 104.0 |
The analysis shows that the average weekly production almost doubled from 35 to 68 kg amongst borrowers. Increase in production also brought a corresponding increase in net income which increased from P 75.9 to P 236.3, or by 211.3 per cent. This increase is larger than would be expected from the increase in production alone; a part of it could be attributed to the 17.2 per cent increase in the price of the processed product.
Net income increased despite the rise in production costs, which more than doubled, from P 463 to P 944.4. The number of employees decreased from 4.25 to 2.4. As production costs increased in spite of this, it must mean that these employees are unsalaried household members. The decrease also suggests that loanees adopted more efficient methods learnt during training.
As a result of the increase in net income, the socio-economic scale of the borrowers increased slightly from 11.25 to 12. One of the possible reasons for the small size of the increase is that net income was used mainly for household maintenance, medical and educational expenses. More significant is the number of children the loanees were able to send to school, which increased from 1.8 to 3.9.
The following table compares the key economic indicators for women of Sea Plane, Puerto Princesa and Palawan who took credit for fish paste making.
| Key indicators | Before Credit | After Credit | % change in mean | ||
|---|---|---|---|---|---|
| Mean | S.D. | Mean | S.D. | ||
| Production per week (kg) | 570.0 | 366.8 | 560.7 | 233.0 | (1.6) |
| Net income (P) | 3 614.2 | 4 051.5 | 4 941.7 | 2 301.8 | 36.7 |
| Socio-economic scale | 11.0 | 0 | 18.7 | 2.5 | 70.0 |
| Equipment | 7.1 | 5.2 | 34.8 | 25.4 | 390.0 |
| No. of children in school | na | 2.3 | 1.0 | - | |
| Price per kg of product (P) | 17.8 | 10.5 | 20.4 | 6.3 | 14.6 |
| No. of employees | 1.2 | 0.4 | 2.3 | 0.5 | 91.7 |
| Frequency of operation per week | 2.0 | 2.4 | 2.7 | 3.0 | 35.0 |
| Production costs (P) | 5 530.8 | 3 449.2 | 6 841.7 | 3 157.3 | 23.7 |
Production in Sea Plane underwent a 1.6 per cent decrease, due to fluctuations of stock. Despite the decrease in catch, net income still manifested a 36.7 per cent increase; it may be assumed that this increase would have been even bigger if more raw materials had been available. This income increase can be attributed to the rise in the price of the processed product of 14.6 per cent. The increase in the utilization of equipment is notable: 390 per cent. It would seem that borrowers invested heavily in equipment. As a direct consequence of the income increase, the socio-economic scale also rose, by 70 per cent.
In view of the experiences of the fisheries development loan fund for women it is felt that the objectives of the government drive in this field should be redirected in the following ways:
the provision of small-scale fisheries credit should be institutionalized, with the active participation of commercial and rural banks;
the Central Bank should provide 100 per cent credit guarantee and insurance to lending banks; in this way an adequate supply of credit would be assured. The lending banks should employ effective loan collection methods through adequate banking and support services to borrowers;
in remote areas revolving funds should be established. These are simpler from an administrative viewpoint;
loan terms should be flexible and adapt to the peculiar needs of the fisherfolk;
adequate staffing of the project is important for its effective implementation, and
target areas should be selected carefully according to resources, past repayment performance and the presence of support facilities such as banks, ice plants, cold storage and post-harvest facilities.
3. MARKETING ARRANGEMENTS IN RELATION TO THE BFAR-ESCAP FISHERIES DEVELOPMENT LOAN FUND
The overall success of the credit programme implemented is shown by the 97.5 per cent repayment rates and 2.5 per cent discrepancy due to illness in two cases. One of the most important contributing factors to this success was the availability of marketing outlets for the borrowers.
In the case of borrowers from Panacan, Narra, Palawan, they are engaged in small-scale fish drying, the lifespan of these processed products being one to two weeks. Market outlets are readily available in the village, at nearby towns and at the Puerto Princesa market.
Marketing channels in Panacan, Narra village are flexible as there are buyers, wholesalers and retailers in the area. During the peak seasons, the processed products are sold directly to buyers in the area who pack the processed products in volume to be shipped to various markets of the greater Manila area and nearby areas. Pricing of the processed products is dependent on demand, by species, quality and season.
During the lean seasons, the demand for processed fish products is higher and marketing is effected by the processors directly to retailers or consumers. The borrowers themselves transport and sell their products at the nearest markets where they can command higher prices.
The marketing of produce has not proved a problem for borrowers in Panacan; buyers and wholesalers come directly to the borrowers and processors. The raw materials processed come directly from Panacan fish landing areas and are bought from the municipal fishermen for cash.
The second group of borrowers, from Sea Plane, Base I at Puerto Princesa City, buy the raw materials directly from the fishermen of the village. The borrowers are engaged in smoking, the manufacture of fish and shrimp paste and fresh fish trading. This group of borrowers has been trained in fish processing techniques and the marketing of fresh and processed products. They sell their products directly at Puerto Princesa City market. If an excess is foreseen, they conduct house to house selling. Cash payments are the norm, but special arrangements may be made to provide credit.
The third group, from Tubod, Carmen, Davao, engage in the processing of fish/shrimp Kroepeck. Most of them were housewives without previous experience in small-scale business. As part of the Fish Processing Association, each markets their products to schools, small general stores and small restaurants in the area. The processed products are sold at very reasonable prices, from P 50 to P 100 retail or P 40.00 per kg (raw) wholesale. Both marketing channels are used: processors to retailers and processors to consumers. The raw materials are bought at the fishing villages or from the public markets.
The fourth group of borrowers, from Baybay, Malag, Davao, are engaged in the processing of fish/shrimp kroepeck and fish trading, mostly within the province of Davao del Sur. As Malalag is a major fish producing area, the products are marketed fresh at the local market and only the excess is processed into kroepeck, which are sold raw to retailers and sold cooked directly to the consumer. No particular marketing problems are found here.
The fifth group, from Luciente Uno, Bolinao, Pangasinan, are engaged in fish fermentation, trading and shellcraft. Catch and products are sold to retailers or consumers on the local markets, and excess is fermented into fish paste for sale during the lean fishing months. Shellcraft products are bought by wholesalers from Regions I and II and Metro Manila, and prices depend on supply and demand.
The success of a credit programme depends largely on marketing arrangements. Two of the most important criteria in loan appraisal are a production capacity of each borrower of no less than 300 kg of processed products per month with potential for expenses, and the availability of market outlets for processed products to ensure production cost and returns.
It may therefore be concluded that credit programmes prosper and will succeed if marketing arrangements are strengthened and maintained.
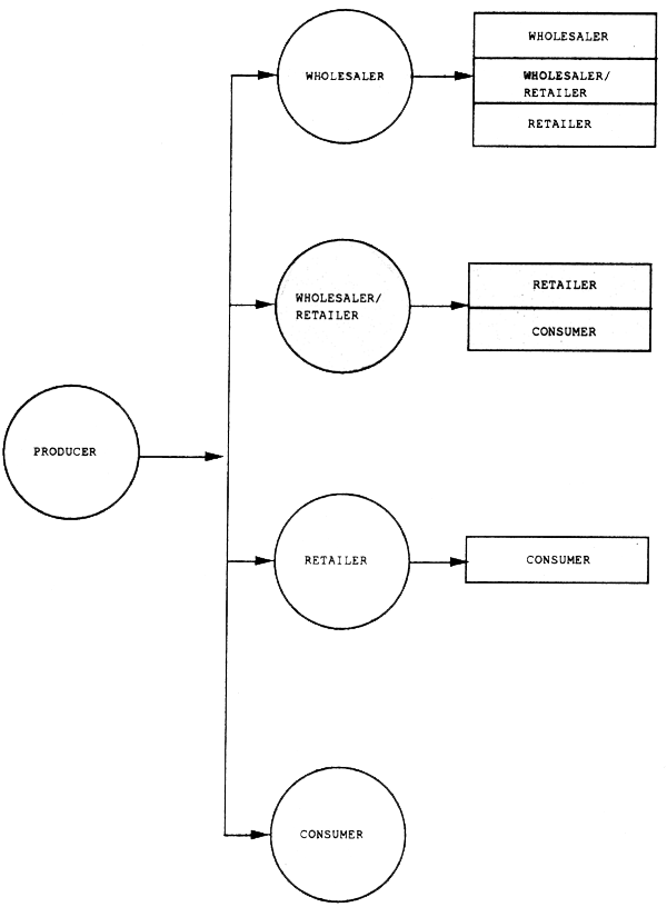
A general description of fish marketing in the Philippines is shown in the annex below.
ANNEX. GENERAL DESCRIPTION OF FISH MARKETING PRACTICES IN THE PHILIPPINES
Municipal fish marketing
The majority of Philippine fish production comes from village based fisheries, referred to as municipal fisheries. There are no special fish landing sites for village based fishing boats and no harbours for protection during adverse weather conditions. The usual practice is to land the catch in fishing villages along the coastline or in a river mouth. Most of the catch landed is sold in the villages by house vendors/retailers, including members of the fishermen's families, or in the nearby local markets directly to the consumers. There are also business enterprises which buy the best fish and aquatic species, such as tuna, prawns, lobsters, groupers and crabs, directly. These are preserved in ice in styrofoam boxes for transportation to the city markets.
However, in most coastal villages, fish is transported without preservation, which often results in a considerable loss of quality and lower market value of this perishable commodity.
The sales pattern of municipal fish landings is subject to local variation. The municipal fishermen are sometimes hired on a contract basis by fishing operators, to whom they sell their catch. The operators own the boats used by the fishermen and are responsible for contacting brokers who ship the catch to Manila and market it there. In some areas, municipal fishermen with adequate capital sell their catch directly to brokers or wholesalers, thereby commanding a better price. Selected species, such as tuna, prawns, lobsters and groupers are sold to foreign buyers and exporters. This fish is processed before being exported.
Commercial fish marketing
The marketing chain for commercial fisheries is as follows:

Many licensed fishing vessels in the commercial sector land their catch at private landing sites where fish marketing is carried out entirely by fishing vessel operators through middlemen. In larger coastal towns, market centres are provided with fishing ports, cold storage and market stalls.
Aquaculture marketing
There are two major markets for aquaculture produce in the country: the local market and the export market, particularly for shrimps and prawns, bangus, groupers and other valuable cultivated species.
When dealing in small quantities, fish farmers usually bring their produce to the local market early in the morning, where it is sold by kg at prices affected by supply and demand, and also by the supply of marine species.
In the case of larger quantities, produce is usually sold in Manila through brokers, using either open or secret bidding. The buyers are mostly wholesalers selling fish to retailers who in turn market to the consumer.
Fish farmers often market their produce directly to brokers who are then responsible for the packing, shipping and sale, usually receiving 5 per cent commission on the transaction.
Fish processing and marketing
Fish processing enterprises are generally small- or medium-scale family businesses. Larger establishments, especially those which process frozen products for export, are normally partnerships or corporations.
The small- and medium-scale enterprises adopt traditional processing methods: salting, drying, smoking and fermenting, producing fish sauces and pastes. The larger establishments deal with the processing of frozen fish products, canning, deboning and other improved product development methods.
The marketing of traditional products by small-scale enterprises is usually effected through brokers, middlemen, wholesalers and retailers. Fresh products are marketed by the producer or boat operator to wholesalers or retailers at nearby local markets. Medium-scale enterprises usually use brokers to pack and transport the products for marketing to wholesalers and retailers in central market outlets in the regions or in Manila. Large-scale commercial establishments usually market large quantities direct to contracted clients.
Practitioners and fish marketing operators
A simplified marketing channel flow chart below illustrates the functions of marketing operators in a typical fish landing complex in Navotas fishing port.

The producers, fishing boat operators or fishfarm operators
unload their catch or produce at the fish landing centre in the
Navotas fishing port complex. Contact is made with accredited
brokers at the landing area who then carry out the transaction with
wholesalers/degatons1 on a commission basis. The brokers, acting as
consignee, maintain stalls at the fishing port and have customary
buyers to whom they entrust the catch or produce for distribution to
wholesalers/degatons who then market the fish at various strategic
market locations in the nearby province and towns served by the
Navotas Fishing Port Complex. Payment is made on a cash and
consignment basis: partial cash payments and balances to be paid
within two days or upon return of the fishing boat operator from
fishing.
1 Wholesalers/degatons are middlemen or buyers who remain at a particular fishing
port.
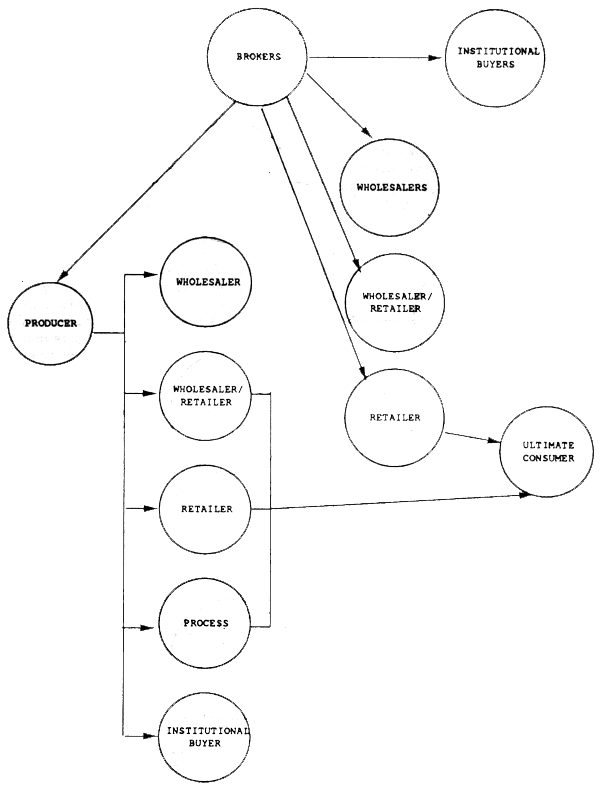
COMMERCIAL FISH MARKETING CHANNEL IN A TYPICAL FISH LANDING CENTRE IN THE REGION

MUNICIPAL ARTISANAL FISH MARKETING CHANNEL IN A TYPICAL LANDING AREA IN THE FISHING VILLAGE

Wholesalers/degatons act as sales agents for the brokers who market and distribute the catch to other groups of local wholesalers stationed in strategic marketing points either in the Metro Manila area or in nearby provinces. They sell the catch on a cash and carry basis. If the degatons have a good credit standing they can pay the brokers on a consignment basis not exceeding one week. These wholesalers have additional expenses in transport and handling costs for delivery of the catch to the local wholesalers.
Wholesalers usually maintain wholesale and retail outlets at their marketing points. The mode of payment is part cash and consignment. The payment of the balance is usually effected during the successive delivery of produce. The distribution outlets of these groups of local wholesalers consist of retailers.
Retailers buy a considerable volume of catch from local wholesalers and sell their produce directly to the consumer. Some retailers have small retail outlets at the market while others sell from house to house. Retailers usually pay the local wholesalers in cash, but when the supply of produce is abundant wholesalers will allow the retailers to consign the excess volume of products for sale to the consumers.
Two supplementary flow charts are presented below to illustrate the variety of fish marketing channels for both commercial and artisanal landing centres in the regional fish landing centres and coastal fishing villages.
Marketing costs and margins
Marketing costs and margins vary greatly according to the availability of fish supplies on the market, the fishing season and the species being sold.
The percentage of price margin increase from broker to consumer has no constant basis. The only data available to the author from a BFAR marketing specialist was related to milkfish (bangus), for which a price margin of 109 per cent increase in price from the broker to the consumer was noted. Price margins for marine fish are probably similar.
The percentage of distribution of milkfish price margins is as follows:
| 5–7% | 10–20% | |
| Broker | ------------------>Wholesalers/Degatons | ------------------> |
| 20–25% | 10–30% | |
| -->Wholesalers/Viajeros1 | ------------------>Retailers | ------------------>Consumers |
Example: Price of milfish per kilo = P56.00
Producer P26.86 --> Broker to Wholesaler/Degatons P26.86 + (7%) P1.88 = P28.74 --> Degatons to Wholesaler/Viajero P28.74 + (20%) P5.74 = P34.48 --> Wholesaler/Viajero to Retailer P34.48 + (25%) P8.62 = P43.10 --> Retailer to Consumer P43.10 + (30%) P12.93 = P56.03
Therefore, the total selling price of bangus to the consumer is
P56.00 with an overall marketing margin of 109 per cent and a share
of the producer's price in the price paid by the consumer of 48 per
cent.
1 Wholesalers/viajeros are middlemen or buyers who transport the catch to various
markets.
Evaluation of market trends
At the Navotas fishing port complex, five market levels can be identified: producer-broker; broker-wholesaler/degaton; degaton-wholesaler/viajero; wholesaler/viajero-retailer; and retailer-consumer. Each level constitutes an independent market.
At producer level, the catch is channelled from producer to broker. Market information reaches producers via brokers or by direct observation at the landing area or market. Fish suppliers do not have specific selling arrangements with buyers or sellers. Producers base mark-ups on an assessment of supply and demand and prevailing market prices. Confidence in the customers plays a major role in the choice of buyers or sellers. The major problem of most producers is insufficient capital.
Brokers exert influence on market prices through their function of informing producers of market conditions. Some brokers also engage in commercial fishing or fish farming activities and receive sales commission from the producers (varying from 5 to 7 per cent of gross sales). Potential brokers have to contend with the problems of large capital requirements and competition from established brokers on the wholesale market.
In contrast with brokers, buyers have relatively easy access to entry into the trade, particularly to wholesalers and retailers. As at producer level, goodwill plays a major role. Buyers' mark-ups depend on supply and demand plus handling costs. Two modes of payment were observed: cash or consignment, although the general practice is cash and carry.
In general, pricing is based on prevailing market price according to species, taking into account the following variables: size of catch, demand, freshness of produce, species and size of fish.
It was noted that market share serves as an indicator of the amount of income as well as profit obtained, as demonstrated by the proportional relationship characterized by the above variables.
Institutional features
The status of fisheries infrastructures, processing and marketing facilities in the Philippines is far from perfect. Government efforts have been focused mainly on production, so post-harvest aspects have received little attention. There are only three major fishing port complexes in the country to serve the shelter and landing needs of the commercial fishery sector: Luzon Navotas Fishing Port Complex at Visayas, Iloilo Fishing Port Complex at Mindanao and Zamboanga Fishing Port Complex. Only the Navotas fishing port complex is fully operational; the other two are operating below their expected capacities.
Nine other ports are still at various stages of planning and construction. Only 14 iceplants are operated by the government, to serve the needs of several hundred fishing villages in the Philippines. Little has been done in the area of processing and less still in marketing.
Municipal or artisanal marketing facilities in the fishing villages are very inadequate. Most fish landing areas are improvised sites situated along the beaches and coastline. Despite the fact that fishing is the major source of livelihood in many villages, landing areas are often the nearest available and accessible community piers or wharves.
The major problems facing the country with regard to fishery infrastructures, processing and marketing are the following:
the lack of marketing infrastructures in many areas where they are needed by the industry;
the lack of industrial consultation by the government in the selection of sites and specifications for fishing ports, ice plants and cold storage projects;
the need for the fisheries sector, especially the PFDA of the Department of Agriculture, to assert itself in the selection of sites and in the construction of infrastructures;
the need for implementation of quality standards for fish products for both local and export markets, and
the lack of government fish marketing services, particularly in the promotion of new fish products, the dissemination of information regarding prices and the provision of transport services.