TITULO: “Un sistema de información geográfica para el desarrollo de la acuicultura en el Estado de Johore”
AUTOR: Kapetsky, J.M.
PUBLICACION y FECHA: FAO: Technical Cooperation Programme. FI:TCP/MAL/6754.1989.
Introducción/Objetivos
He aquí otro estudio importante sobre la aplicación de los SIG a la acuicultura. Dado que resulta imposible presentar una síntesis de todo el informe como un estudio monográfico completo, ofreceremos una breve sinopsis de sus objetivos y métodos, tomados del resumen, y a continuación haremos algunas observaciones más detenidas sobre sus recomendaciones.
El estudio es el informe de un proyecto del Programa de Cooperación Técnica de la FAO para capacitar a personal del Departamento de Pesca de Malasia en la utilización del SIG como instrumento para la planificación y el desarrollo de la acuicultura. La capacitación comprendía también la creación de un SIG sobre acuicultura para el Estado de Johore, y este es el tema en el que se centra el autor. El objetivo principal era identificar otras oportunidades para la cría de camarón en estanques y el cultivo de peces en jaulas, en la zona del Estrecho de Johore. Los criterios para la ubicación se establecieron con arreglo a las demandas conocidas de la industria -los criterios aparecen resumidos en el Cuadro 7.6, tanto para la cría en estanques como para el cultivo en jaulas. Los datos relativos a cada uno de los criterios se obtuvieron de varias fuentes que se citan en el estudio. Los datos se introdujeron, manipularon y analizaron utilizando un SIG disponible en el comercio, cuyos componentesde hardware y software se indican en el Cuadro 7.7.
| Cría de camarones | Cultivo de peces | |
|---|---|---|
| INFRAESTRUCTURA: | ||
| Carreteras principales | X | X |
| Carreteras secundarias | ||
| Ciudades y pueblos | ||
| SERIE CRONOLOGICA DE | ||
| LA CALIDAD DEL AGUA: | X | X |
| Nitrógeno amoniacal | ||
| Demanda biológica de oxígeno | ||
| pH | ||
| CALIDAD DEL AGUA Y FORMAS | ||
| DE APROVECHAMIENTO DE LA TIERRA: | X | X |
| Usos de la tierra en los distritos: | ||
| Agricultura | ||
| Urbanismo | ||
| Minería | ||
| Límites de los distritos | ||
| Límites de la cuenca de drenaje | ||
| PRECIPITACION ANUAL: | X | -- |
| Isoyetas | ||
| SUELOS: | X | -- |
| Concentración hidrogeniónica | ||
| Textura | ||
| LUGARES PARA LA CRIA DEL CAMARON: | X | -- |
| LUGARES PARA JAULAS FLOTANTES: | -- | X |
| BATIMETRIA: | -- | X |
| Bancos de barro | ||
| Isobatas de 2, 5, 10 y 20 metros | ||
| ABRIGO: | -- | X |
| Del norte, dentro de 2 km de costa | ||
| VELOCIDAD DE LA CORRIENTE: | -- | X |
| DATOS DIGITALES DEL SPOT: | X | X |
| 3 escenas que abarcan parte del Estado de Johore |
| Computadora principal IBM PC/AT con: |
| memoria de 640K |
| unidad de disquetes de 1,2 MB |
| disco duro de 30 MB |
| Pantalla Mitsubishi 512 × 512 |
| Impresora de color Tektronics 4696 |
| Impresora de líneas Epson EX-1000 |
| Unidad de cintas Cipher |
| Tablero digitalizador Calcomp 9100 |
| Paquetes y módulos centrales, de SIG y de tratamiento |
| de imágenes ERDAS |
| Versión 7.2 |
Resultados/Conclusiones
Oportunidades para la cría de camarón. Aunque hay alrededor de 193 000 ha de zona costera que cuentan con alguna fuente de agua muy cercana para la cría de camarón, sólo el 6 por ciento aproximadamente de esa superficie tiene suelos clasificados como “suficientes” o idóneos en cuanto a textura y pH. La mayoría de estos suelos más preciados se hallan en las costas del sur y el sudeste. Los datos de una verificación sobre el terreno advirtieron de los costos de un emplazamiento en suelos ácidos y de mala textura. En lo referente a la calidad del agua, según se desprendió de los usos de la tierra y las mediciones del pH, de la demanda biológica de oxígeno y del NH-3, la parte occidental de la costa meridional y las inmediaciones de Johore Bahru son zonas donde habría que proceder con cautela en las actividades de desarrollo (Figura 7.16). La salinidad y el pH eran favorables casi en todas partes.
Cultivo en jaulas. Según los criterios principales (Cuadro 7.6), la costa occidental ofrece escasas oportunidades. Gran parte de la costa sudoccidental tiene aguas muy poco profundas, salvo en la desembocadura del Pulai; pero aquí las instalaciones de jaulas podrían interferir con la navegación. Toda la zona del Estrecho de Johore goza de buen abrigo, si bien sólo el 12 por ciento tiene una profundidad que se considera entre buena y regular. La calidad del agua en los estrechos occidentales y en las cercanías de Johore Bahru no es tan idónea como en otras partes. Las velocidades de las corrientes constituyen un problema en muchas zonas. Aparte del abrigo que ofrecen algunas islas, la costa oriental está poco protegida para el cultivo en jaulas. Habría que hacer el trazado batimétrico en algunos estuarios que parecen ser favorables. Además de los criterios seleccionados inicialmente, habría que tomar en consideración la aglomeración y la seguridad.
Debate/Recomendaciones
Estas recomendaciones se centran en la forma en quedebiera ampliarse técnica y operacionalmente la base de información del SIG del Estado de Johore y en los requisitos para una mayor utilización de los SIG para la planificación del aprovechamiento de tierras y aguas en otros estados. Nos serviremos de los mismos encabezamientos empleados por el autor.
Información recabada en las instalaciones acuícolas existentes. Antes de comenzar los análisis con los SIG debería reunirse, mediante visitas a los lugares y entrevistas, la experiencia adquirida en las estaciones acuícolas ya existentes en cuanto a las especificaciones de los emplazamientos, a fin de poder establecer mejores criterios para la selección del lugar antes de iniciar cada estudio.
Telepercepción. Deberán obtenerse datos de satélite (o del MSS aerotransportado) de las zonas cuyos mapas a gran escala estén anticuados. Los datos telepercibidos pueden también servir para evaluar la idoneidad de un lugar, la cubierta terrestre y las formas de aprovechamiento de la tierra, información útil para estimar los costos de la compra y preparación del lugar. Los usos de la tierra adyacente al lugar indicarán los posibles peligros derivados de la contaminación por plaguicidas y otros eventuales problemas de la calidad del agua. Si se utiliza la telepercepción para hacer un inventario de las granjas camaroneras existentes, será posible controlar la ordenación general y establecer las ventajas de la aglomeración.
Figura 7.16 Mapa producido por el SIG que muestra los principales suelos y caminos en la parte sudoriental del Estado de Johore

Como el uso de manglares y de otras zonas pantanosas para la acuicultura es un problema muy delicado, sus límites tienen que estar escrupulosamente definidos en la base de datos del SIG. Dada la deficiencia de la información actual sobre la extensión de los manglares, la telepercepción brinda una oportunidad excepcional para completar y actualizar las zonas cartografiadas. Otra ventaja de utilizar las imágenes telepercibidas es la posibilidad de definir las distintas especies de mangles, por lo que las instalaciones acuícolas podrían situarse entre las especies menos productivas y valiosas. Los datos de satélite disponibles pueden servir también para evaluar los límites de los penachos de sedimentos. Las imágenes de los satélites meteorológicos (AVHRR) podrían utilizarse para identificar las zonas con una producción primaria alta y constante. Estas imágenes resultarían económicas, ya que una escena abarca toda la península y el costo es muy inferior al de las imágenes Landsat y SPOT. El autor propone la posibilidad de llegar a un acuerdo con el Servicio Meteorológico de Malasia para comprarle a bajo precio las cintas compatibles con ordenador del AVHRR que ya se hayan utilizado para el pronóstico del tiempo.
Análisis de la calidad del agua. Se podría recurrir a los conjuntos de datos marinos ya existentes, con variada información sobre la calidad del agua, que es útil para la acuicultura costera. Los datos sobre la acumulación de contaminantes en los peces cultivados enjaulas podría utilizarse para delimitar las zonas donde no debiera desarrollarse la acuicultura costera. Habría que destinar a algún funcionario del servicio de contaminación del Instituto de Investigaciones Pesqueras a un equipo multidisciplinario que analizara los datos brutos que el Instituto tiene en su poder, además de los datos procedentes de otras fuentes. Esta persona podría también colaborar en la evaluación de la relación existente entre el tipo de cultivo agrícola, la utilización de plaguicidas y las posibles repercusiones de ello en la acuicultura.
Efecto de las lluvias en la acidez de los estanques. Como el efecto de las lluvias en la acidez de los estanques es muy acusado, especialmente cuando la precipitación mensual supera los 400 mm, habría que analizar los datos de tres años por lo menos para determinar los lugares que tienen precipitaciones desfavorables durante un mes o un período más corto. Los resultadosde este análisis deberían introducirse en la base de datos.
Otras oportunidades para el desarrollo de la acuicultura. Las bases de datos ya establecidas deberían ampliarse o interpretarse de otra forma, a fin de favorecer otras posibilidades acuícolas en Johore, tales como el cultivo de berberechos, mejillones y ostras.
Continuación de la labor iniciada por el proyecto. En el momento de concebirse el proyecto se pensó que un SIG general sobre el aprovechamiento de tierras y aguas en toda la península sería un complemento lógico del SIG sobre el desarrollo de la acuicultura en el Estado de Johore. Sin embargo, debido a la variada y detallada información que existe a nivel estatal, y teniendo en cuenta que la asignación de tierras a la acuicultura compete a los gobiernos estatales, ahora parece que la mejor forma de responder a las necesidades de Malasia sería aplicando el criterio de estudiar cada estado por separado.
Necesidades de hardware. Ante la gran cantidad de datos que hay que procesar para la planificación de la acuicultura y del aprovechamiento de tierras y aguas, se recomienda que la capacidad del disco duro del sistema actual se aumente a 80 MB como mínimo.
Ubicación del sistema. La experiencia recabada del proyecto enseña que el emplazamiento del sistema en un lugar conveniente para reunir la información requerida para construir la base de datos repercutirá en un aprovechamiento más eficaz del tiempo y del personal. En este caso, dicho lugar sería el Departamento de Pesca de Kuala Lumpur. Otra solución podría ser que el equipo se transportara de un estado a otro a medida que los análisis avanzan.
Equipo multidisciplinario. Debería establecerse un equipo para el desarrollo de la acuicultura, integrado por un biotecnólogo, un ingeniero acuícola y un operador de ERDAS como miembros de dedicación exclusiva. Entre los miembros a tiempo parcial figurarían un economista y expertos en extensión acuícola, calidad del agua y suelos. El autor describe brevemente las funciones que debería desempeñar cada uno de los miembros.
Preparación y análisis de los datos. La realización del plan acuícola para toda la península de Malasia puede simplificarse si se destinan dos personas a la recogida y preparación de los datos sobre un estado, mientras el equipo multidisciplinario termina los análisis de otro estado. El grupo de preparación de los datos estaría compuesto por una persona que trabaje a nivel del estado, recabando información del gobierno, de las administraciones distrituales y locales y de las universidades y empresas acuícolas privadas, y otra que se ocupe de las fuentes de información pertenecientes o cercanas al gobierno central de Kuala Lumpur. Para acelerar la preparación del SIG conviene contratar a técnicos que digitalicen el mapa. Si la mesa de digitalización se conecta a otra computadora cargada con el software correspondiente, la computadora y el software principales quedarán libres para realizar exclusivamente la labor analítica del SIG.
Plazo para los análisis del SIG. Si se aplican las recomendaciones, el SIG sobre el desarrollo de la acuicultura de cada estado puede completarse en unas seis semanas, incluida la presentación del informe. A medida que se vaya adquiriendo experiencia, los estados siguientes podrán terminar en un plazo más breve.
TITULO: “Utilización de sistemas de información geográfica para evaluar las posibilidades de la acuicultura”
AUTOR: Quintero-Marmel, E.A.M.
PUBLICACION y FECHA: Tesis de licenciatura - Dept. of Aquaculture and Fisheries Management, University of Stirling, Escocia. Junio de 1990.
Introducción/Objetivos
Pese a que la acuicultura es una de las industrias de producción de alimentos de crecimiento más rápido, este crecimiento ha estado jalonado de muchas quiebras, que han contribuido a crear la imagen de que la acuicultura es una empresa arriesgada. Para reducir el margen de fracaso es indispensable una cuidadosa planificación que se base en datos suficientes y exactos y utilice métodos y recursos acordes con las propias posibilidades y fáciles de manejar. Tradicionalmente, la determinación de los recursos de tierras para las actividades primarias ha dependido de la evaluación visual de mapas “artesanales”. Un objetivo de este estudio fue mostrar que el SIG constituye ahora un medio racional y fácil que reúne esos requisitos, especialmente en vista del rápido avance en la disponibilidad de software y hardware económicos.
Como la manipulación de los datos geográficos es un factor vital tanto para la evaluación de los recursos de tierras como para el funcionamiento eficaz de un SIG, el autor hace una útil descripción de muchos de los aspectos básicos de los datos espaciales. También explica las características operativas más importantes de los SIG, y de ejemplos de su aplicación a la evaluación de recursos de tierras y más específicamente a la acuicultura. A continuación analiza sistemáticamente los principales factores que determinan la selección de un lugar: los diversos objetivos que se pueden conseguir, la tecnología que se puede aplicar, la selección de especies, los diversos criterios prácticos para la selección del lugar, los diferentes recursos económicos necesarios, los aspectos sociopolíticos y jurídicos y, por último, todos los criterios físicos y ambientales que pueden ser importantes para el éxitode la empresa acuícola. De estas consideraciones generales sobre la selección del lugar, el autor pasa a delimitar aquellos factores que deben examinarse a la hora de evaluar un lugar concreto.
En este estudio se utilizó un SIG basado en un PC para evaluar el potencial del cultivo marino de salmónidos en jaulas en la Bahía de Camas Bruaich, en la costa occidental de Escocia. El software del SIG fue el “OSU-MAP-for-the-PC”, un paquete basado en el sistema de reticulado, elaborado por la Universidad del Estado de Ohio (EE.UU.). Se utilizaron varios parámetros relátivos al abrigo y la calidad del agua para decidir la idoneidad de la bahía en cuanto a tamaño, potencial de producción y emplazamiento. Como el estudio tenía también por objeto estimar la rentabilidad del SIG en comparación con los métodos manuales, se llevó una minuciosa contabilidad presupuestaria de los costos y del tiempo empleado para realizar todas las operaciones. Para las evaluaciones manuales se recurrió a los servicios de nueve acuicultores.
Métodos/Equipo
El acopio de los datos se hizo de la siguiente manera:
Se trazó un mapa de la bahía a escala de 1:2 000 con ayuda de un teodolito, miras taquimétricas y boyas fondeadas.
En el agua se instaló un poste graduado para averiguar la carrera de la marea y extrapolar así la tasa de intercambio del agua en la bahía.
Operando con una ecosonda en cinco franjas de muestreo se levantó un mapa batimétrico exacto de la bahía, con los reajustes procedentes según los niveles de marea.
Se calcularon las direcciones y velocidades de las corrientes utilizando anclas flotantes liberadas de las boyas y trazando sus rutas y cronometraciones.
Los datos sobre los vientos dominantes se obtuvieron de una cercana estación meteorológica en Oban.
Las distancias y direcciones del fetch (alcance del viento) se calcularon a partir de un mapa del Servicio oficial de topografía y cartografía.
Con un equipo portátil de muestreo se evaluó la salinidad, la temperatura del agua y el oxígeno disuelto, tomándose las lecturas de boyas de referencia a diferentes profundidades, en pleamar y bajamar.
Los datos de entrada del SIG se reunieron a dos escalas distintas (celdas de 25 × 25 m y de 10 × 10 m) para poder comparar la resolución y exactitud de los resultados. Como se aprecia en el Cuadro 7.8, se emplearon varias formas de codificación de los datos: todas tenían en común la asignación de un valor a cada una de las celdas de la retícula, superponiendo una cuadrícula transparente a las diferentes fuentes de datos. En el caso de algunos datos, por ejemplo, la batimetría, la calidad del agua y el fetch, hubo que interpolar valores. No todos los datos considerados importantes pudieron introducirse en el SIG: no existen, o no es fácil obtener algoritmos que permitan asignar a cada celda valores para la altura de las olas y las tasas de intercambio del agua. Sin embargo, estos dos valores se tuvieron generalmente en cuenta, aunque no dentro del SIG.
| Codificación de datos | Fuente | |
|---|---|---|
| Bahía | Códigos de longitud de runflas desde un fichero en ASCII. | Mapa de teodolito. |
| Batimetría | Códigos de longitud de runflas desde un fichero en ASCII. | Mapa isobático. |
| Fetch | Código de trazos desde el teclado. | Puntos de referencia de un mapa 1:20 000. |
| Corrientes | Trazos desde un fichero en ASCII. | Mapa de corrientes. |
| Calidad del agua | Códigos de puntos desde un fichero en ASCII. | Datos obtenidos sobre el terreno. |
| Río | Códigos de longitud de runflas desde un fichero en ASCII. | Mapa de teodolito. |
| Carreteras y puentes | Códigos de trazos desde el teclado. | Puntos de referencia de unmapa 1:20 000. |
| Edificios | Códigos de puntos desde el teclado. | Mapa de teodolito. |
Los análisis espaciales en el SIG consistieron en los siguientes pasos:
Se determinaron las limitaciones de cada uno de los parámetros que regulaban el cultivo de salmónidos. Estos representaron los requisitos máximos y mínimos, derivados de varias fuentes publicadas (Figura 7.17).
Figura 7.17 Método utilizado para la evaluación de lugares son el SIG: estratos y limitaciones

A cada una de las celdas en que estaba dividida la Bahía de Camas Bruaich se le asignó un valor real para cada estrato (parámetro).
Estos valores reales de cada uno de los seis parámetros cartografiados se convirtieron entonces en estratos clasificados según su idoneidad para el cultivo de salmónidos.
A continuación se estableció una “calificación total del abrigo” para cada celda, sumando los tres estratos cartografiados correspondientes a la profundidad (batimetría), el fetch y las corrientes. Las celdas que excedieron de los límites máximos o mínimos (véase la Figura 7.17) de alguno de estos tres parámetros quedaron excluidas a efectos del posible cultivo de salmónidos.
También se estableció una “calificación total de la calidad del agua” para cada celda sumando los tres estratos cartografiados correspondientes a la salinidad, las temperaturas y el oxígeno disuelto. Se tuvieron asimismo en cuenta las variaciones entre pleamar y bajamar y entre las lecturas de la superficie y el fondo. Quedaron igualmente eliminadas las celdas cuyos valores excedían de los límites.
Se utilizó un proceso de intersección booleana entre el mapa del “abrigo total” y el de la “calidad del agua” para producir un mapa en que apareciera clasificada la idoneidad general de la bahía para el cultivo de salmónidos.
A partir de este mapa se calculó el área total de la bahía que reunía los requisitos para el cultivo.
Aunque no fue posible establecer una capacidad de carga de peces exacta para esta superficie calculada, pudieron deducirse algunas aproximaciones razonables.
Resultados/Conclusiones
Estos se presentaron bajo varios subtítulos, que en su mayoría se referían a los principales parámetros del cultivo de salmónidos.
Situación general del lugar. Se consideró muy idóneo para la maricultura, ya que disponía de un buen camino y de acceso al suministro de energía. La mano de obra y otros insumos económicos podían obtenerse fácilmente en la ciudad cercana de Oban. No había posibilidad de contaminación por actividades terrestres, ni presiones turísticas o limitaciones ecológicas.
Intercambio de agua. Utilizando dos ecuaciones recomendadas, se calculó que el tiempo de intercambio total de la bahía era de 1,3 ó 2,5 días. La carrera de la marea era de 3,3 metros y el suministro medio de agua del mar por hora se calculó en 52 140 m3 por ha.
Viento. Las velocidades máximas registradas fueron de 33 nudos en julio (del nordeste) y de 45,7 nudos en diciembre (del noroeste).
Fetch. Los tres fetchs más largos fueron de 4,44 km (del noroeste), 3,42 km (del nordeste) y 2,37 km (también del nordeste). Sobre estos ejes se trazaron a lo largo de la bahía líneas de fetchs de 60 metros de ancho; las zonas comprendidas en ellas se consideraron no idóneas para el emplazamiento de jaulas. Así quedó excluido el 45,5 por ciento de la bahía, por estimarse demasiado expuesto.
Altura de las olas. A partir de los datos conocidos sobre las velocidades del viento y el fetch, y utilizando fórmulas establecidas, se calcularon las alturas máximas estimadas de las olas entre 0,4 m y 0,8 m (para diferentes fetchs).
Batimetría. La profundidad media de la bahía se calculó en 6,8 m y la máxima registrada fue de 40 m. El 46,5 por ciento de la bahía tenía profundidades que se consideraron adecuadas para el cultivo en jaulas (de 6 a 12 m). En la Figura 7.18 se presenta el “OSU-MAP”, donde aparecen los lugares con una batimetría idónea.
Corrientes. La bahía tenía una corriente en sentido contrario al del reloj, con una velocidad máxima de 0,138 m por segundo. Se consideró que sólo en el 16,5 por ciento de la bahía las velocidades de la corriente eran muy aptas para el cultivo en jaulas, principalmente en la zona central/oriental.
Zona al abrigo. Como resultado de los cálculos del SIG, se estableció que una zona de 3,11 ha, equivalente al 15,8 por ciento de la bahía y situada principalmente en el centro de ella, estaba suficientemente resguardada.
Calidad del agua. Aunque había variaciones espaciales en la calidad, ninguno de los parámetros mostró valores inadecuados para el cultivo de salmónidos. Sólo en el caso de las lecturas de la salinidad (en la columna vertical de agua) fue posible comprobar que algunas zonas eran mejores que otras: el 13,4 por ciento de la zona central de la bahía arrojó grandes variaciones en la salinidad, lo que es relativamente adverso.
Los resultados de la intersección de Boole indicaron que sólo 0,71 ha (el 3,6 por ciento) de la bahía -correspondientes a la zona meridional/central- eran totalmente idóneas para el cultivo en jaulas. Se estimó que ello proporcionaría una capacidad de carga media de 98 toneladas de peces, en dos filas de 7 × 400 m3 de jaulas, con una densidad media de repoblación de 17,5 kg por m3.
Figura 7.18 Mapa que muestra las profundidades apriopiadas para el cultivo en jauylas de salmónidos en la Bahia de Camas Bruaich, Escocia

Al comparar las dos escalas utilizadas para introducir los datos en el SIG, o sea, las celdas de 10 × 10 m y de 25 × 25 m, se comprobó que en la segunda la resolución era demasiado aproximativa como para proporcionar resultados satisfactorios en relación con la zona de estudio. La comparación entre la evaluación manual y la del SIG indicó que en la primera se había considerado idónea para el cultivo enjaulas una proporción más grande de la bahía: 1,44 ha, con una producción de 160 toneladas de peces por ciclo.
Sin embargo, los autores de la evaluación manual estimaron que la producción sería más restringida en su localidad general. La evaluación manual supuso un promedio de 36 horas por persona, en comparación con las 19,6 horas empleadas con el S IG. Si bien en este estudio los costos fueron mayores debido al uso del SIG en lugar de los métodos manuales, no hay que olvidar que los instrumentos y datos del SIG, una vez comprados, y si se mantienen y actualizan, pueden utilizarse muchas veces y en una serie de situaciones conexas.
Debate/Recomendaciones
Quedó claro que la Bahía de Camas Bruaich era, en general, idónea para el cultivo en jaulas, aunque sólo en un área muy limitada. El autor sugirió que sería preferible cultivar trucha en lugar de salmón, dada la mayor tolerancia de la trucha a las grandes variaciones diarias en la salinidad, si bien en esta decisión tendrían que intervenir otras consideraciones relacionadas con la situación vigente en el mercado. También se reconoció que los resultados habrían sido distintos si se hubieran seleccionado otros parámetros de evaluación, criterios analíticos o niveles de exactitud.
Es interesante la sugerencia del autor de que para cualquier estudio en un SIG es necesario investigar la escala (resolución) óptima. En este tipo de estudio, en particular, la resolución debe ser tal que la escala represente una determinada razón del área en examen. También hay que prestar atención al orden en que se efectúan ciertas operaciones de los sistemas (ya que los resultados de las operaciones booleanas dependen del orden), así como a la gama de números asignados como valores de los distintos parámetros.
TITULO: “¿Dónde se encuentran las mejores oportunidades para la acuicultura en Ghana? El sistema de información geográfica sobre la acuicultura de Ghana como instrumento para la adopción de decisiones”
AUTORES: Kapetsky, J.M., Wijkstrom, U.N., MacPherson, N.J., Vincke, M.M.J., Ataman, E. y Caponera, F.
PUBLICACION y FECHA: Field Technical Report 5. FI:TCP/GHA/0051. FAO, Roma. 1990.
Introducción/Objetivos
La piscicultura de Ghana, con sólo unas 109 hade superficie de estanques en funcionamiento, aún está poco desarrollada. De hecho, a principios de los años ochenta hubo un intento por estimularla, que fracasó debido sobre todo a la deficiente planificación y la falta de apoyo técnico. Desde entonces se ha abandonado alrededordel 23 porciento de la superficie de producción, equivalente a casi 400 estanques. Con objeto de reiniciar el desarrollo de la acuicultura, el Gobierno de Ghana pidió ayuda a la FAO para llevar a cabo un proyecto del Programa de Cooperación Técnica encaminado a crear un marco de asistencia técnica y de inversión para el desarrollo de la acuicultura. Las actividades del proyecto fueron las siguientes: evaluación de las capacidades institucionales para apoyar la investigación y la extensión, competencia técnica y administrativa en las granjas piscícolas existentes, y aspectos sociales y económicos de la acuicultura. Los análisis económicos mostraron que la iniciativa acuícola más prometedora sería el cultivo de tilapia y de bagre en estanques, utilizando como insumos estiércol y subproductos agrícolas.
Así pues, se diseñó un SIG a fin deevaluar las oportunidades que ofrecía cada unode los 110 distritos administrativos para la piscicultura en estanques. La elección del distrito como unidad para presentar los resultados finales obedeció a dos razones. Primero, es el escalón organizativo más bajo del que procede gran parte de los datos útiles para evaluar el potencial de desarrollo. Segundo, las decisiones en materia de desarrollo se suelen aplicar en el plano de las administraciones locales.
Métodos/Equipo
En primer lugar se hizo un análisis de los criterios esenciales para el desarrollo de la piscicultura, describiéndose los datos espaciales correspondientes. A continuación se enumeran esos criterios.
Agua. Puede obtenerse de los suministros del sistema de riego, el escurrimiento de las lluvias, las regueras desde los ríos y las fuentes subterráneas. Este último procedimiento se dejó de lado por caer fuera del ámbito del estudio y por los posibles problemas de eliminación del agua (vaciado del estanque). Para tener una idea de la disponibilidad de agua se confeccionó un mapa que ilustraba los resultados obtenidos al restar de los promedios anuales de precipitaciones las tasas de evaporación de agua durante la estación seca, para todas las zonas del país. El mapa resultante estaba representado por zonas que efectivamente mostraban un balance hídrico “abundante” (> 500 mm), “suficiente” (401–500 mm), “marginal” (301–400 mm) o “insuficiente” (< 300 mm). Cualquier tipo de explotación piscícola sería muy arriesgado en las zonas con menos de 300 mm de agua disponible y tendría “costos añadidos” en las zonas con 301–400 mm.
Tierra. Quedaron excluidas, por no estar disponibles para el desarrollo, todas las tierras comprendidas en las diversas categorías “reservadas”, además de la zonadel Lago Volta y algunas lagunas costeras (que totalizan el 19 por ciento de la superficie del país). La calidad del suelo fue también un importante criterio en este apartado. Los suelos se clasificaron según su idoneidad para la acuicultura en cuatro categorías: “buenos”, “idóneos”, “malos” y “no idóneos” (Figura 7.19). Como los mapas de los suelos utilizados para la clasificación eran a escala muy grande y no mostraban las zonas adyacentes a ríos y arroyos con buenos suelos de aluvión, esas zonas, constituidas por franjas de 1 km de ancho a lo largo de los cursos fluviales, se incorporaron en los polígonos de los suelos “malos” y “no idóneos”.
Economía de los insumos y mercados. Se examinó la disponibilidad de cuatro tipos de insumos: estiércol de vacuno, de porcino y de aves de corral, y salvado de arroz. Su total determinó si había suficientes insumos para sostener la piscicultura al nivel mínimo prescrito. Se trazó un mapa de la distribución espacial de la combinación de esos insumos y se compilaron datos tabulares para cada uno de los 110 distritos de Ghana, que daban un índices numérico del insumo. También se confeccionaron un mapa e índices tabulares de la distribución de los mercados (definidos como la capacidad de absorber tilapia y locha). Los datos para ello se derivaron de la distribución de la población, las tasas de crecimiento demográfico, los patrones del consumo de pescado, el suministro de tilapia y locha y las distancias por carretera de los centros comerciales urbanos más cercanos.
Bienestar socioeconómico. El mejor indicador disponible para este criterio fue la estadística del número de hogares de pequeños propietarios con ingresos inferiores a las necesidades básicas. Sólo pudieron obtenerse datos de las diezregiones principales de Ghana, pero se asignaron valores (en cuartiles) en forma tabular a cada distrito.
Servicios de extensión. Se compiló un mapa de las diez regiones principales basado en el número de oficiales de pesca por área de superficie de los estanques piscícolas. También se asignaron valores por cuartiles a los distritos.
Aglomeración. Es una medida de la influencia positiva de las granjas existentes en el desarrollo potencial de nuevas granjas. Se calculó un índice basado en la relación entre el tamaño del distrito y el área de superficie de los estanques piscícolas existentes. Los índices se tabularon en cinco categorías.
Desarrollo. Como indicador de este criterio se calculó la densidad de la red vial en cada distrito, y se asignaron valores por cuartiles a los distritos.
Cada uno de estos criterios fue ponderado según su importancia estimada para la piscicultura e incorporado después en el modelo. Esta operación entrañó varios pasos:
Los criterios de tierra y agua se integraron para crear un “índice de tierra y agua” (KL) para cada distrito, mediante la ecuación:
KL = 1,5(G × R + I × 3) + (S × R)
Figura 7.19 Idoneidad del suelo para la construcción en Ghana

donde G = km2 de suelos clasificados como “buenos” para estanques, más km2 de suelos aluviales adyacentes a ríos.
R = “precipitación efectiva”, con valores de 0,15,1,15,2,15 y 3,15, correspondientes a los balances hídricos “insuficiente”, “marginal”, “suficiente” y “abundante”, respectivamente.
I = km2 de superficie de riego.
S = km2 de suelos clasificados como “idóneos” para estanques.
El autor justificó las ponderaciones asignadas. El producto se presentó en forma tabular y de mapa.
Los datos de la aglomeración, extensión y desarrollo se integraron para producir un “índice de otros factores” (KF). Los criterios de la aglomeración recibieron aquí el doble de la ponderación de los otros. También se derivaron un mapa y datos tabulares por distrito.
Con objeto de presentar una gama de oportunidades de desarrollo, se generaron cuatro modelos integrados aplicando diferentes combinaciones de criterios y ponderaciones, a saber:
Modelo K1 = KL + 0,5(KI + KM + KW + KF).
Modelo K2 = KL + 0,5(KI + KM + KF). (Véase Figura 7.20).
Modelo K3 = KL + KI + KM + 0,5(KW + KF).
Modelo K4 = KL + 0,5(KI + KM + (KF - AG)).
donde KL = el “índice de tierra y agua”.
KI = índices de insumos (estiércol y salvado de arroz).
KM = índices de comercialización (población, consumo de pescado y
distancia de los principales mercados).
KW = índices de bienestar socioeconómico (ingresos).
KF = “índice de otros factores” (aglomeración, extensión y desarrollo).
AG = índices de aglomeración solamente.
Pueden deducirse claramente los diferentes aspectos que resultan más acentuados; en el Modelo K4, al excluirse la aglomeración, aparecen distritos que podrían tener buenas oportunidades de desarrollo, pero cuya actividad piscícola es actualmente escasa o nula.
Resultados/Conclusiones
El SIG produjo los resultados en tres formatos principales:
Datos tabulares, con la clasificación de los 110 distritos del país según cada criterio o combinaciones de criterios.
Datos cartografiados, con la distribución de los criterios por distrito o región, normalmente en cuatro clases.
Distribuciones de frecuencia, que mostraban para cada criterio, o combinación de los mismos, el número de distritos respecto de los valores de los índices.
Una representación espacial del Modelo KL (“índice de tierra y agua”) muestra claramente que la parte meridional de Ghana es preferible según este criterio. En esa región hay muchas zonas con un balance hídrico abundante y, si bien la superficie con suelos clasificados como “buenos” es escasa, casi toda la parte sudoccidental tiene suelos “idóneos”. El hecho de que haya poca agua de riego no debiera constituir un freno, especialmente si los otros criterios son propicios.
Las zonas con los mejores insumos (KI) fueron principalmente las septentrionales, debido en gran parte al predominio del ganado vacuno. La disposición espacial de los mercados fue más variada, aunque había una concentración en la parte centromeridional y centro-occidental. En general, son relativamente pocos los distritos que ofrecen buenas perspectivas económicas para la piscicultura, en el sentido de disponer al mismo tiempo de abundantes insumos y buenos mercados. Esto significa que una gran proporción del pescado producido debería tal vez transportarse para satisfacer las demandas del mercado. Del mismo modo, pocos distritos ofrecen buenas oportunidades para el desarrollo a la luz de los “otros factores” (aglomeración, extensión y desarrollo).
Figura 7.20 Mapa de la distributión del potential piscícola en Ghana con arreglo a los criterios del Models integrado K2

Al observar los “modelos integrados”, que muestran una serie de oportunidades de desarrollo, algunos distritos destacan como potencialmente superiores. Sin embargo, las zonas meridionales y sudoccidentales resultan privilegiadas para el desarrollo de la piscicultura en todos los modelos. El Modelo K1 privilegió mucho la zona central meridional (Ashanti) y el Modelo K2 la zona meridional (véase la Figura 7.20): al omitir este modelo las consideraciones sobre el bienestar socioeconómico, que son negativas aquí, el norte resultó penalizado. El Modelo K3, que hace hincapié en los aspectos económicos y no en el bienestar, muestra asimismo que gran parte de la zona meridional es propicia, si bien algunas partes del norte resultan ahora favorecidas por la ventaja de los insumos. El Modelo K4, al excluir la aglomeración, revela algunas zonas que serían buenas para la piscicultura, aunque actualmente se practique poco o nada. Evidentemente, la prestación de servicios de extensión sería importante aquí. Una vez más predominan las zonas meridionales. Para destacar los distritos que quedaron bien en todos los modelos se elaboraron cuadros que indicaban el número de veces que los distritos de puntuación alta aparecían en todos los modelos.
Debate/Recomendaciones
A la hora de interpretar los resultados, es importante situarlos dentro de las limitaciones del contexto. En efecto, gran parte de los datos para este estudio se obtuvieron de otras organizaciones de Ghana, y en muchos casos con estimaciones con un grado de error desconocido. También hubo que hacer varias hipótesis, tales como la distribución de los mercados locales de pescado. Las ponderaciones utilizadas se basaron en la experiencia adquirida en muchos países en desarrollo, ya que faltaban datos reales que permitieran calcularlas. De ahí que los resultados pudieran interpretarse sólo como “indicativos”.
Como complemento de este estudio, los autores recomiendan hacer un análisis de los factores que han influido en el desarrollo (o falta de desarrollo) de la piscicultura en todo el país. Los resultados obtenidos podrían utilizarse para aquilatar los modelos presentes. Es asimismo importante hacer un estudio detallado de la disponibilidad de subproductos agrícolas, especialmente delapalmadeaceite, yaque su abundancia podría aumentar considerablemente las oportunidades de desarrollo en algunos distritos. El criterio aplicado en este estudio no tiene por qué limitarse al cultivo de tilapia y de bagre en estanques, sino que puede ampliarse a otros tipos de sistemas piscícolas y métodos de pesca basados en la piscicultura.
TITULO: “El uso de SIG para el estudio de los recursos costeros: algunos ejemplos”
AUTOR: Kam Suan Pheng
PUBLICACION y FECHA: Tropical Coastal Area Management; Vol. 4, No. 2. 1989.
Introducción/Objetivos
Este estudio particular se ha incluido porque utiliza métodos de SIG en un país en desarrollo para examinar los factores sociales y económicos en un entorno costero. Ya nadie duda de que la aceptación a largo plazo de las medidas encaminadas a incrementar la producción de pescado puede depender tanto de la capacidad del sistema de producción de integrarse socialmente en una comunidad como de su integración económica.
El Proyecto de ordenación de los recursos costeros de Malasia (CRMP) pretende identificar una serie de variables socioeconómicas que pueden influir, en este caso concreto, en el desarrollo de una franja costera de 5 km de ancho alrededor de la zona meridional de Johore, en la punta de la Península Malaya. El CRMP está actualmente creando una base de datos sobre la zona costera utilizando varias fuentes. En este momento dispone de datos sobre un gran número de variables socioeconómicas: población, estadísticas de empleo, niveles de ingresos, instrucción, infraestructura y servicios públicos. A partir de una encuesta realizada por la Dependencia de Planificación Económica del Estado de Johore se obtuvieron datos sobre un total de 84 variables. El CRMP está utilizando el sistema de análisis espacial (SPANS), que es un paquete de SIG basado en una microcomputadora. Se utilizan datos geográficos puntiformes, lineales y poligonales sobre las variables, más los correspondientes atributos, para diversas formas de análisis espacial y modelado matemático. Se espera que a medida que se vaya disponiendo de más estratos de información se puedan efectuar manipulaciones más complejas y, por consiguiente, análisis más detallados. El autor describe brevemente varios estudios que ilustran las aplicaciones de los SIG a problemas pertinentes.
Figura 7.21 Grado de dependencia de la pesca de los habitantes de los asentamientos costeros en Johore meridional

Figura 7.22 Nivel de educación alcamzado. según ;a distancia de las principales ciudades y caminos en Johore meridional

Métodos/Resultados
El primer estudio consistió en averiguar si existía alguna relación entre las actividades económicas de las aldeas y la distancia de la costa. En el SPANS se digitalizó el emplazamiento de 84 aldeas de la franja costera de 5 km mencionada antes. A continuación se utilizó el SIG para crear corredores de 1,3 y 5 km desde la línea de la costa, indicándose la situación de las aldeas (Figura 7.21). Puede observarse que la mayoría de las aldeas con una gran dependencia de la pesca están concentradas dentro del primer kilómetro de la costa.
El siguiente estudio tuvo por objeto cuantificar el concepto de accesibilidad a un lugar y, en lo posible, establecer una correlación con el estado de desarrollo del lugar. Mediante el SPANS se crearon círculos de distancia creciente de las principales ciudades, así como corredores de los caminos principales para representar la distancia y accesibilidad de los centros de crecimiento. Posteriormente se representaron y superpusieron las aldeas utilizando diversos criterios sociales y económicos. Los resultados (Figura 7.22) revelan claramente una alta correlación visual entre el acceso a los caminos, la ubicación de las ciudades y el nivel de educación alcanzado. Las aldeas costeras más aisladas a lo largo del estuario del río Johore tienen el porcentaje más bajo de enseñanza secundaria. También se comprobó que la estructura ocupacional de los asentamientos reflejaba su grado de acceso al transporte por carretera: los que estaban más cerca de los caminos tenían una alta dependencia ocupacional de las ciudades.
En el último estudio se ejemplificaron los efectos de los nuevos usos de la tierra. En primer lugar se digitalizó en el SIG un mapa sobre el aprovechamiento de la tierra producido por el Ministerio de Agricultura en 1974 y después se trazó otro mapa basado en datos de la fotointerpretación aérea de 1986. Los dos mapas se superpusieron, observándose que en 1986 sólo quedaba el 40 por ciento de la superficie forestal primitiva de 1974. También se indicaron las formas sustitutivas de aprovechamiento de la tierra. Es importante vigilar los cambios a este respecto, no sólo en la zona costera sino también en la cuenca fluvial del interior, ya que los efectos del uso de la tierra río arriba pueden repercutir en la calidad y aprovechamiento de los recursos río abajo o a lo largo de la costa. Ello permite además el examen espacial de los usos compatibles e incompatibles, lo cual reviste especial importancia cuando los terrenos de la costa están bajo el control de varias organizaciones, cada una preocupada por una forma particular de aprovechamiento.
Debate/Recomendaciones
Mediante la integración de los datos de varias fuentes, el CRMP ha podido identificar conflictos actuales y potenciales entre diversas formas de aprovechamiento de la tierra y los recursos, y también poner de manifiesto las distribuciones y relaciones sociales importantes. Estas se pueden representar muy bien de forma gráfica en uno o varios mapas, sobre todo si se relacionan espacialmente con indicadores de la influencia en el medio ambiente, como la calidad del agua, la tala de bosques o la construcción de caminos. La información así cartografiada puede también utifizarse en la fase de planificación para la zonación y asignación de usos de los recursos de manera que se eviten las incompatibilidades.
TITULO: “Desarrollo de un sistema para decidirel uso de productos dispersantes de hidrocarburos en caso de derrame en el Golfo de México de los Estados Unidos”
AUTORES: Trudel, B.K., Belore, R.C., Jessiman, B.J. y Ross, S.L.
PUBLICACION y FECHA: Application Research Paper No. 12; S.L. Ross Environmental Research Limited, Ottawa, Ontario, Canadá.
Introducción/Objetivos
Por encargo del Departamento del Medio Ambiente canadiense, a principios de los años ochenta se comenzó a trabajar en la preparación de una guía paso a paso para evaluar cuantitativamente las consecuencias de los derrames de hidrocarburos en el medio ambiente marino. Se controlaron los efectos de los derrames no tratados y de los tratados con dispersantes químicos, comparándose los resultados. El medio marino incluía toda una gama de recursos biológicos y diferentes tipos de litoral. La proporción de la población de recursos o del litoral afectada se calculó sobre la base del desplazamiento del petróleo, la sensibilidad del recurso y la vulnerabilidad del recurso específico en el momento del año en que se produjo el derrame. El proyecto se ensayó en la zona del Artico (Mar de Beaufort) y los resultados se emplearon para elaborar un plan de utilización de dispersantes para esa zona, en la eventualidad de que ocurriera un derrame.
Aplicando métodos análogos, el consorcio estadounidense de la industria del petróleo (MIRG) decidió iniciar este tipo de plan preventivo para los estados ribereños del Golfo de México. Dada la complejidad del medio ambiente del Golfo y el número de escenarios de derrames previstos, se decidió sustituir el método simple de cálculo manual por un sistema computerizado más complejo, en otras palabras, incorporar la capacidad analítica de un SIG completo.
Métodos/Equipo
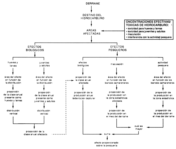
Se trazó un mapa computerizado del derrame no tratado, donde aparecía el lugar pronosticado y la concentración del petróleo vertido en función del tiempo transcurrido desde la descarga inicial. El mapa se confeccionó utilizando un modelo “interno” del destino del derrame de petróleo, elaborado por S.L. Ross Environmental Research, en el que se tenían en cuenta todos los principales procesos del derrame (advección, propagación, evaporación, dispersión, etc.) y los tipos de hidrocarburo (pesado, medio o ligero); este modelo generó las áreas, volúmenes y espesores de las manchas de hidrocarburo. También se examinaron las diferentes condiciones del viento y la época del año (que afecta a las corrientes). El modelo ha sido ensayado, con buenas correlaciones, sobre la base de importantes derrames previamente documentados.
A continuación se hizo una comparación (mediante superposición) entre este mapa y una serie de mapas computerizados de 70 recursos importantes del Golfo que podrían sufrir los efectos del derrame. En la Figura 7.23 se muestra un ejemplo de un mapa de recursos. Los 70 recursos del Golfo se seleccionaron de una lista preliminar de más de 200; la selección contenía una amplia muestra representativa de recursos de importancia ecológica y económica, procedentes de diversas regiones biogeográficas, clasificados en ocho categorías: invertebrados, peces de aleta, aves, mamíferos, reptiles, hábitats biológicamente sensibles, costas y propiedad. Se prepararon mapas de distribución separados para los recursos cuyas diversas fases biológicas transcurren en hábitats enormemente diferentes o tienen distintos grados de vulnerabilidad a los derrames o los dispersantes. Para todas las fases biológicas importantes de cada recurso (en los casos procedentes) hubo también que establecer criterios de toxicidad basados en la modalidad de acción tóxica (química o física), y que reflejaran las posibles condiciones de exposición natural.
Figura 7.23 La distribución de la población de camarón café del norte del Golfo

A continuación se utilizó un SIG con amplia capacidad de análisis espacial para calcular la proporción de cada recurso afectada por el derrame, a dosis especificadas de concentración de hidrocarburo. El paquete de software del SIG que se utilizó fue proporcionado por Tydac Technologies (SPANS - Sistema de análisis espacial), instalado en un PC. Al software del SPANS se le acopló una versión digitalizada del modelo “interno” del destino del petróleo mencionado antes, a fin de generar una base de datos que permitiera cartografiar la dispersión del petróleo. Utilizando una serie de algoritmos de evaluación del impacto específico para cada recurso, que relacionaban la información sobre la concentración de petróleo con la sensibilidad del recurso, se calcularon estimaciones de los efectos en cada recurso. En la Figura 7.24 se presenta un ejemplo del algoritmo para el camarón café. En este caso el “destino del petróleo” está combinado con los criterios de “efectividad/toxicidad” para producir zonas cartografiadas típicas de cada uno de los cuatro efectos. Utilizando el algoritmo pueden entonces calcularse los efectos biológicos y pesqueros. Todo el procedimiento se repite para el mismo derrame en la hipótesis de que se disperse químicamente.
Resultados/Conclusiones
Una vez calculados los efectos del hidrocarburo tratado y no tratado sobre todos los recursos, los resultados se resumen, de manera que el usuario pueda determinar rápidamente si los dispersantes puedén reducir el efecto general del derrame. Este resumen se hace enumerando en paralelo los efectos sobre los recursos importantes de los derrames tratados y no tratados. Los efectos en cada recurso se reducen a los términos semicuantitativos de insignificante, ligero, moderado e importante. El usuario puede entonces preparar argumentos tanto a favor como en contra de la utilización de dispersantes y tomar al final una decisión lógica y justificada. El sistema está diseñado también para que proporcione la información que se le pida de los efectos calculados sobre cada recurso (efectos en las fases biológicas y en la pesquería), así como los datos biológicos, toxicológicos y sobre el destino del petróleo que intervinieron en los cálculos de los efectos.
Según las primeras indicaciones, en menos de una hora se podrá obtener, de manera plenamente documentada, una evaluación de los efectos y una decisión sobre el uso de dispersantes en el caso de un derrame en el Golfo que comprometa a los 70 recursos importantes. La utilización del sistema se ha simplificado últimamente, de modo que pueda manejarse fácil y rápidamente cuando se produzca un derrame real.
Figura 7.24 Algoritmo para calcular los efectos del petróleo disperso o no tratado sobre la población de camarón café y la pesqueria asociada

TITULO: “Uso de un sistema de información geográfica como instrumento para la conservación de los ríos en Virginia, Estados Unidos”
AUTORES: Angermeier, P.L. y Bailey, A.
PUBLICACION y FECHA: 1991
Introducción/Objetivos
Las actividades de conservación de casi todas las especies acuáticas están muy difundidas en los Estados Unidos, y las ejecutan tanto organismos estatales como federales. Aproximadamente 350 especies de peces de agua dulce están jurídicamente protegidas en una parte o en la totalidad de sus distribuciones geográficas en los EE.UU. y el Canadá. Los gastos directos de organismos estadounidenses en 114 especies de peces y mejillones protegidas a nivel federal ascendieron en 1989 a unos 6 millones de dólares. Sin embargo, los esfuerzos actuales parecen insuficientes para conservar la biodiversidad acuática a largo plazo, siendo muchas más las especies que han registrado una disminución de su población entre 1979 y 1989 que las que han experimentado un incremento. Por consiguiente, para lograr los objetivos de la conservación biológica, los organismos administrativos tienen que aumentar la eficacia de sus programas de conservación.
La ordenación eficaz de las especies raras exigirá disponer de información detallada sobre muchas variables ambientales, que abarcan una amplia serie de escalas temporales y espaciales. En particular, los responsables de la ordenación del medio tienen que saber dónde vive la biota de interés, qué amenazas se ciernen sobre ella y hasta qué punto los peligros conocidos la perjudicarán. Sobre la base de esta información podrán elaborarestrategias eficaces en función de los costos para reducir la progresiva pérdida de la biodiversidad o para restaurar sistemas ecológicos que ya están degradados. El gran volumen y la diversidad de los datos necesarios para manejar eficazmente la biodiversidad exigen la utilización de instrumentos analíticos asistidos por computadora, tales como los SIG, para que puedan adoptarse con rapidez y seguridad las decisiones adecuadas en materia de ordenación.
En este estudio se examina la conservación de la biodiversidad fluvial, centrándose el análisis en la cuenca fluvial. Los objetivos específicos son los siguientes:
Describir los componentes de un SIG desarrollado para los sistemas fluviales de Virginia, EE.UU.
Ilustrar las aplicaciones del SIG a la conservación en la cuenca del río Clinch dentro de Virginia.
Identificar otras posibles aplicaciones pertinentes a la conservación de los sistemas fluviales.
Se escogió la cuenca del río Clinch para un examen detallado por su gran riqueza de fauna acuática, muchas de cuyas especies son raras o endémicas, y porque es una cuenca particularmente vulnerable a varios tipos de actividades humanas potencialmente perjudiciales.
Métodos/Equipo
Para el SIG se creó una base de datos de tramos fluviales, con datos sobre 3 700 tramos situados dentro del estado de Virginia y 150 correspondientes a la cuenca del río Clinch. La base de datos abarcaba la lista de los tramos, cada uno con las coordenadas (latitudes y longitudes) río arriba y río abajo típicas de las confluencias, desembocaduras, etc. Cada tramo está identificado por un único código jerárquico que especifica la región, subregión, cuenca y subcuenca fluviales. La información para la base de datos de los tramos fluviales se obtuvo del organismo estadounidense para la protección del medio ambiente, además de otros datos recabados de mapas topográficos de Virginia del USGS, a escala 1:24 000.
A partir de un mapa hidrológico de Virginia del USGS se compiló (digitalizó) un mapa base a escala 1:500 000, donde aparecían las cuencas hidrográficas fluviales (límites) y la frontera del estado. Se establecieron otros ficheros (o “estratos”) sobre el aprovechamiento de la tierra, según las cinco categorías de zonas pantanosas, bosques, zonas urbanas, tierras agrícolas y tierras yermas (los datos se obtuvieron de mapas sobre la cubierta y el aprovechamiento de la tierra del USGS, a escala 1:250 000). Otro tipo de información geográfica, como la elevación, el número de orden de los ríos, la calidad del agua, la ubicación de minas activas, etc., se reunió de diversas fuentes estatales y federales. Al final se compilaron los datos descriptivos de un total de 35 campos geográficos para los 3 700 tramos fluviales y se asignó un código único a cada tramo, de manera que pudiera establecerse una relación topológica con los campos geográficos.
De varias fuentes se reunieron datos biológicos sobre 16 campos diferentes, para crear una base de datos de “colecciones de peces”. Se incluyeron todas las especies protegidas por leyes federales, así como numerosas especies actualmente no protegidas. La base de datos contenía también los registros de unas 3 000 colecciones de peces que había ido recogiendo el personal pesquero desde 1960 en todo el estado de Virginia; éstas se adscribieron a los distinto tramos, de manera que pudieran analizarse y representarse las especies ícticas por lugar.
El aprovechamiento de la tierra a lo largo de los ríos se analizó delimitando una zona de 1 km de ancho en ambas riberas, calculando después la forma de aprovechamiento dentro de esa franja. En el caso de los tramos que contenían especies raras se indagó además si en la franja había minas de carbón o desagües municipales/industriales.
El SIG se basaba en un software ARC/INFO instalado en una minicomputadora DEC Micro-VAX II, y en un PC ARC/INFO instalado en una IBM PC/AT. Para manejar el gruesode los datos se utilizó un sistema de software AREV (Advanced Revelation), que permitía almacenar y recuperar los datos de manera más eficaz que el INFO. Para los análisis espaciales y la presentación visual, los datos necesarios se transferían del AREV al ARC/INFO en ficheros de textos en código ASCII.
Resultados/Conclusiones
Fueron muy variados los resultados que se obtuvieron de un estudio de esta envergadura. Para dar una idea de la capacidad del S IG hemos seleccionado una muestra representativa de los resultados que se aplican a la zona en estudio de la cuenca del río Clinch.
Aunque ocupa menos del 8 por ciento de la superficie terrestre de Virginia, la cuenca del río Clinch contiene el 50 por ciento de las especies ícticas y el 79 por ciento de las de mejillones que necesitan conservación, así como una excepcional diversidad de especies ícticas que actualmente no necesitan protección. En la Figura 7.25 se ilustran las zonas de Virginia con especies acuáticas amenazadas y en peligro (la cuenca del río Clinch es la zona de color negro en el mapa B). Esto significa que la cuenca debería ocupar un lugar central en los programas encaminados a la conservación de la biota en Virginia.
Muchas fuentes potenciales de contaminación puntual se hallan en la cuenca del río Clinch; en efecto, la extracción hullera es una importante actividad en algunas partes de la cuenca, donde por lo menos 12 minas productivas están situadas a menos de 1 km de los tramos que contienen especies raras (Figura 7.26). Además, de los 48 desagües industriales o municipales que descargan legalmente en la cuenca, 11 lo hacen en los tramos con especies raras.
Aunque sólo el 2,1 por ciento de la cuenca del río Clinch en Virginia está destinado a usos urbanos, el 4,9 por ciento de la tierra comprendida en la franja de 1 km es urbano. La cercanía del desarrollo urbano a los ríos aumenta la probabilidad de efectos perjudiciales sobre la biota. La agricultura, que ocupa el 30,7 por ciento de la superficie terrestre de la cuenca, representa el trastorno más extenso y el mayor potencial de contaminación no puntual.
Figura 7.25 Gráficos que muestran la distribución de las especies ícticas y de mejillones amenazadas o en peligro en Virginia

Figura 7.26 Gráfico de la cuenca del río Clinch que muestra la relación entre las minas de carbón activas y los ríos con especies amenazadas o en peligro

La extensión de las reservas y de las tierras y aguas públicas es insuficiente para proteger la biodiversidad acuática en la cuenca del río Clinch. Menos del 10 por ciento de la cuenca es de propiedad pública y prácticamente no tiene tramos de ríos con especies acuáticas raras, ni es adyacente a ellos. Una vez colmados estos vacíos en el potencial de conservación, podrán establecerse más fácilmente las prioridades en materia de ordenación.
Debate/Recomendaciones
Como corolario de los variados resultados de este estudio se formularon propuestas para un plan global de ordenación de toda la cuenca. Este plan debería consistir en lo siguiente:
Protección estatal y federal de 14 especies de peces y mejillones.
Ejecución de planes de recuperación para las especies protegidas a nivel federal.
Bonificación de terrenos mineros.
Exclusión de la actividad ganadera en los ríos.
Investigación sobre los mecanismos de los efectos en las poblaciones acuáticas.
Desarrollo y aplicación de una tecnología para la producción de carbón que sea apropiada desde el punto de vista ambiental.
Aplicación estricta de las normas anticontaminantes para las industrias y los municipios.
Desarrollo y aplicación de “los mejores sistemas de ordenación”.
Programas de educación para ciudadanos y terratenientes sobre las necesidades de la conservación fluvial.
Se sugirió además que un SIG podría contribuir a las prácticas de ordenación al permitir visualizar las variaciones espaciales de la configuración física, tales como la elevación, la temperatura, el gradienté fluvial, las formaciones edafológicas o geológicas, la topografía y el aprovechamiento de la tierra. Este tipo de información suele ser útil para entender las variaciones naturales de las comunidades bióticas, así como las asociadas a las actividades humanas. Es imprescindible conocer las relaciones espaciales existentes entre los procesos ecológicos, la utilización humana de los recursos naturales y las amenazas que se ciernen sobre el medio ambiente para diseñar eficazmente las zonas protegidas o para enfocar otras estrategias de conservación.
TITULO: “Técnicas de telepercepción y sistemas de información geográfica para la evaluación de los recursos acuáticos”
AUTORES: Welch, R., Madden Remillard, M. y Slack, R.B.
PUBLICACION y FECHA: Photogrammetric Engineering and Remote Sensing; Vol. 54, No. 2. 1988.
Introducción/Objetivos
Un aspecto importante de la telepercepción y de los SIG aplicados al potencial de la pesca continental podría ser proporcionar información sobre el crecimiento de la vegetación y la calidad del agua en varias masas de agua. El presente estudio es un ejemplo de la integración de la telepercepción y los SIG, pues incorpora los datos temporales de la telepercepción aérea y la utilización de un SIG de bajo costo.
La preocupación por el futuro de importantes lagos y embalses de Carolina del Sur, EE.UU., impulsó al Departamento de salud y control del medio ambiente (DHEC) a llevar a cabo un estudio completo sobre la calidad del agua de la cuenca fluvial del Santee-Cooper. El tema central del estudio era analizar las relaciones entre la distribución de los macrófitos acuáticos y la calidad del agua en el Lago Marion (embalse de unas 45 000 ha); concretamente, saber si los cambios en la calidad del agua causarían un incremento de la ya abundante vegetación acuática y fomentarían su propagación a otras partes de la cuenca fluvial.
El Lago Marion se construyó en 1941 para suministrar energía hidroeléctrica a Carolina del Sur. Es relativamente poco profundo y sostiene una variada población de peces y aves acuáticas que lo convierten en una popular zona de recreación. El área del estudio se limitó a la parte superior del lago, que se extiende alrededor de 23 km al noroeste de la autopista I-95 (Figura 7.27). Sus características físicas son unos niveles de agua estables, una profundidad media de menos de tres metros y una elevada turbiedad. Los sedimentos del río Santee se depositan en la parte superior del lago al disminuir la velocidad del caudal. La presencia de vegetación acuática en el lago favorece aún más el depósito de sedimentos, lo que, a su vez, crea un hábitat propicio para un mayor crecimiento vegetal.
Figura 7.27 Mapa de situación de la zona en estudio del Lago Marion

Métodos/Equipo
Se están creando varias bases de datos para la parte superior del Lago Marion, y los estratos incluidos se ilustran en la Figura 7.28. Se trazaron mapas de la distribución de los macrófitos acuáticos a partir de fotografías aéreas infrarrojas de color en formato de diapositivas captadas en 1972, 1976, 1983, 1984 y 1985. Las fotografías se interpretaron con una gran ampliación, y los polígonos que representaban los diferentes tipos de vegetación acuática se delinearon en hojas transparentes de poliéster superpuestas a las fotografías aéreas. En el Cuadro 7.9 se resumen las características fotográficas de los macrófitos acuáticos del Lago Marion; las principales categorías cartografiadas son los cuatro tipos principales de especies que se indican. Se trazaron mapas a escalas 1:10 000 y 1:24 000, según cuáles fueran las escalas de las fotografías, y después de digitalizaron. Se identificó un marco de puntos terrestres de referencia y, utilizando el SIG, se unificaron los mapas con arreglo a la proyección transversal universal mercator (UTM). A continuación todos los mapas se convirtieron a la escala 1:10 000. Superponiendo mapas de diferentes fechas y delineando las zonas de cambios, se produjeron otros mapas que mostraban los cambios registrados en las distribuciones de los macrófitos.
Figura 7.28 Conjuntos de datos de la base de datos del SIG del Lago Marion

Del Servicio geológico de los EE. UU. se obtuvo un mapa batimétrico del Lago Marion, que se había levantado a partir de los datos de reconocimientos efectuados con ecosonda desde embarcaciones a lo largo de franjas de muestreo del lago. Con la información en poder del DHEC y de la Comisión de recursos hídricos de Carolina del Sur se prepararon mapas de la zona de aplicación de herbicidas en cada año entre 1982 y 1985 (Figura 7.29).
En tres áreas generales del lago (círculos de la Figura 7.27) se agrupan las estaciones de muestreo a largo plazo de lacalidad del agua, y los datos obtenidos se almacenan en la base de datos del Organismo para la protección del medio ambiente, STORET. Los parámetros de la calidad del agua que se seleccionaron fueron el nitrógeno, el fósforo, el oxígeno disuelto, la demanda biológica de oxígeno y la turbiedad; estos factores se eligieron por su relación con el crecimiento de los maçrófitos acuáticos y por la existencia de registros sistemáticos para el período en estudio.
A fin de crear una base de datos computerizada que pudiera utilizarse con los diversos conjuntos de datos para evaluar la calidad del agua y la distribución de los macrófitos acuáticos, todos los conjuntos de datos se convirtieron a un formato reticular compatible con el paquete de software del SIG basado en cuadrículas, MAP, disponible en Sistemas de Información Espacial.
Este paquete está diseñado para una computadora IBM PC/AT, u otra computadora compatible, y contiene todas las funciones analíticas necesarias para las aplicaciones relativas a la ordenación de lagos. Sin embargo, para mejorar la funcionalidad del SIG se añadió el paquete digitalizador DDP. La combinación MAP/DDP proporcionó un SIG económico, fácil de manejar e idóneo para casi todas las tareas de la ordenación de los recursos. Todos los mapas se digitalizaron manualmente y los datos se convirtieron al MAP utilizando las rutinas CAPTURE y RASTER. Para el almacenamiento de los datos se estableció un tamaño de celda (pixel) de 25 m × 25 m; aunque esta escala parece grande, fue la mejor solución de compromiso entre la velocidad de trabajo y la exactitud de la resolución.
| Macrófito acuático | Color | Altura | Textura |
|---|---|---|---|
| ESPECIES EMERGENTES | |||
| Dollar bonnet | blanco a rosado pálido | flotante | fina |
| Loto | rosado claro a vivo | flotante a media | fina a media |
| Prímula | morado a rosado | baja a media | media |
| Nenúfar | blanco a rosado pálido | flotante a baja | fina |
| No identificado | blanco a rosado vivo | flotante a media | fina a media |
| ESPECIES SUMERGIDAS | |||
| azul oscuro a negro | subsuperficial a flotante | fina | |
| ESPECIES FLOTANTES LIBRES | |||
| Lenteja de agua | blanco | flotante | fina |
| ESPECIES MIXTAS | |||
| Predominantemente | rosado a rosado | flotante a media | media |
| emergentes | oscuro | ||
| Predominantemente sumergidas | azul a negro | subsuperficial a baja | fina a media |
| Predominantemente flotantes libres | blanco a rosado pálido | flotante a baja | fina a media |
Resultados/Conclusiones
En general, la superficie total de macrófitos acuáticos se mantuvo en 1 800 ha aproximadamente entre 1972 y 1984, si bien la relación entre las especies emergentes y sumergidas cambió considerablemente, pues las primeras registraron un aumento constante y las segundas disminuyeron. La aplicación anual de herbicidas de 1985 redujo la superficie de las especies sumergidas en unas 140 ha; sin embargo, los macrófitos emergentes y de libre flotación aumentaron en 95 ha, lo que dio una disminución neta de sólo 45 ha. Superponiendo el mapa de la dispersión de herbicidas y el de los cambios en la distribución de los macrófitos entre junio y septiembre se obtuvo un mapa integrado que revela una considerable disminución de la propagación de las especies sumergidas en un radio de 200 metros desde la zona de pulverización inicial.
Los resultados provisionales de una comparación espacial entre las distribuciones de macrófitos y la calidad del agua indican que entre 1972 y 1985 las distribuciones del nitrógeno, el oxígeno disuelto y la DBO no guardaron relación con las tendencias del crecimiento vegetal. Sin embargo, hay algunos indicios de que el crecimiento de los macrófitos emergentes después de 1983 estaría en relación con un fuerte aumento en los niveles de fósforo registrados entre 1980 y 1983.
Figura 7.29 Lugares de aplicación de herbicidas en el Lago Marion superior, 1982–85

Debate/Recomendaciones
El estudio expuso varios métodos analíticos que podrían emplearse para vigilar algunas relaciones físicas/biológicas típicas que pueden crearse en cualquier masa de agua grande. Los procedimientos utilizados podrían aplicarse a otros tipos de inventarios de recursos y ejecutarse en una computadora IBM PC/AT debidamente equipada, o en otra computadora compatible, y con un económico software de SIG diseñado para trabajar con bases de datos en formato reticular.