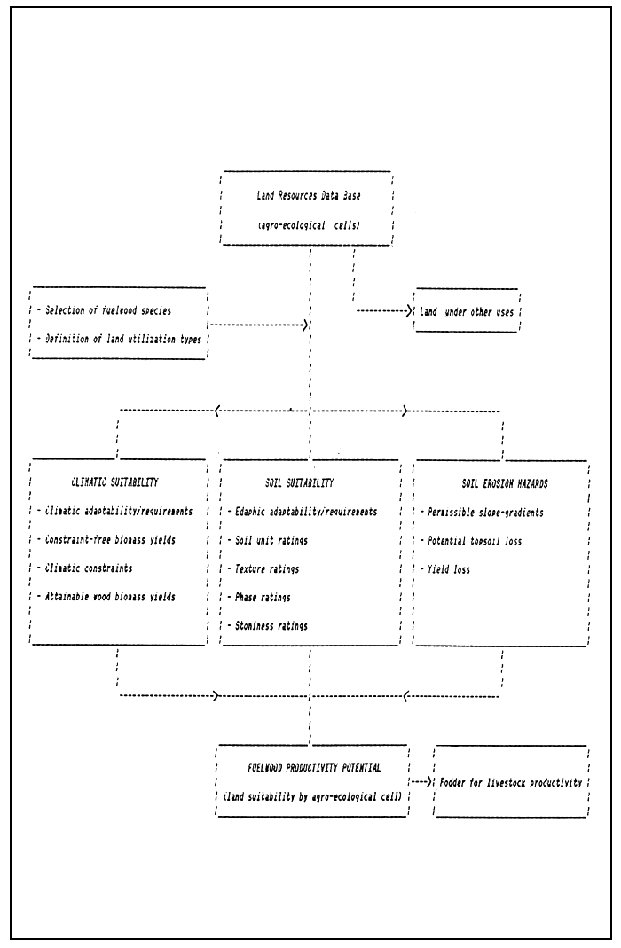
FIGURE 2.1
Schematic presentation of fuelwood productivity model

The fuelwood productivity model is schematically shown in Figure 2.1. The model is structured along the lines of the crop suitability model1 of the FAO Agro-ecological Zones Project (FAO 1978–81). It is applied Within the framework of land evaluation guidelines for forestry (FAO 1984b) and land evaluation for forest resources development planning at national level (FAO 1992). It comprises of the following activities: i
Selection of tree species and definition of land utilization types (LUTs) (e.g. species; technology and input level; labour; capital; markets).
Determination of climatic requirements of species and LUTs and matching climatic requirements with the characteristics of the inventoried climatic zones (thermal zones and growing period zones); and quantifying the climatically attainable yield potentials.
Determination of edaphic (soil) requirements of species and LUTs, and matching edaphic requirements with the characteristics of the inventoried soil units, textures, phases and stoniness to rate edaphic limitations.
Quantifying soil erosion hazards (topsoil loss) in each climate-soil unit of the land resources inventory by LUT and the associated productivity losses.
Modifying the climatic yield potentials (in ii) according to soil limitations (in iii) and erosion hazards (iv) to quantify yield potentials and ecological land suitabilities of each inventoried climatic-soil land unit for each LUT.
Each of these activities, and an outline of the land resources inventory are described in the following sections.