Pour le gouvernement, l'aquaculture est considérée comme une activité intéressante à plusieurs titres:
Elle est perçue par un grand nombre d'opérateurs comme une activité économique rentable, capable d'apporter des revenus substantiels.
Elle crée des emplois en milieu rural, pouvant ainsi limiter l'exode qui touche les populations des zones rurales, surtout les jeunes.
Elle permet d'améliorer le niveau nutritionnel en matière de protéines animales dans des zones éloignées des centres habituels de distribution de poisson marin ou lacustre.
Elle met du poisson frais, donc non avarié et sain, à la disposition de ces populations (aspect sanitaire).
Aussi, est-il important non seulement de mettre en oeuvre des techniques vulgarisables et applicables par les opérateurs, mais de créer également des conditions favorables au développement de l'activité. Ainsi, dans le court et moyen termes, un certain nombre d'actions méritent d'être menées.
Justification
Il n'y a véritablement pas encore de priorités définies pour l'ensemble du développement aquacole en Côte d'Ivoire. Des recontres ont été organisées en 1990 au niveau de la Direction des Pêches et de la Pisciculture en eaux continentales pour la mise en place d'un plan directeur de développement de la pisciculture continentale. Ces rencontres ont regroupé des représentants de services d'encadrement et de recherche. Mais l'ébauche de plan élaborée n'a pas encore été approuvée officiellement par manque de suivi.
Compte tenu de cette situation, l'élaboration d'un plan directeur de développement de l'aquaculture reste primordiale.
Exécution
Le plan devrait être rédigé, sous la responsabilité d'un chef de mission extérieur, par une équipe pluridisciplinaire composée de représentants nationaux des départements ministériels qui interviennent dans les domaines suivants: Agriculture et Ressources Animales (agro-économiste, cadres chargés d'encadrement et de vulgarisation), Enseignement Supérieur et Recherche Scientifique (chercheurs en aquaculture et en socio-économie), Plan, Economie et Finances.
La mission durerait au moins quatre semaines. Elle organiserait de larges consultations au niveau national afin de prendre en compte toutes les composantes pouvant avoir une influence sur un développement aquacole durable.
Financement
Compte tenu de la situation de crise que traverse le pays, il s'avère nécessaire, pour réaliser cette action dans un délai raisonnable, qu'une assistance financière extérieure soit assurée. Elle devrait comprendre:
le fonctionnement (carburant et entretien courant) de deux véhicules pour les déplacements à Abidjan et à l'intérieur du pays;
la rémunération ou les frais de missions d'au moins huit personnes (y compris le chef de mission et deux chauffeurs).
Justification
Après l'élaboration du plan directeur, sa mise en oeuvre nécessitera celle de mesures d'accompagnement qui devront s'appuyer sur les acquis des principaux projets réalisés depuis 1980: formation de nationaux, sensibilisation des ivoiriens à une nouvelle activité de production/économique et installation d'aquaculteurs dans presque toutes les régions du pays.
Le développement de l'aquaculture est encore relativement récent en Côte d'Ivoire car 12 années de vulgarisation sont insuffisantes pour établir une activité qui n'est pas traditionnelle. L'encadrement doit donc être poursuivi. Pour ce faire, le renforcement des Services de vulgarisation et d'encadrement constitue l'aspect primordial des mesures à prendre et comprend plusieurs composantes:
Exécution
Restructuration des services de vulgarisation/encadrement
En plus de la Direction centrale chargée, au niveau du ministère, de la supervision de l'ensemble des activités et de la mise en oeuvre de la politique générale de production de protéines animales d'origine aquatique, la nouvelle organisation devrait comprendre:
des Services d'encadrement intégrés soit dans des projets régionaux de développement agricole, soit dans des projets régionaux d'aquaculture, là où le développement agricole ne bénéficie pas d'intervention spécifique dans une région propice à l'aquaculture;
un Service national de coordination des activités de développement de l'aquaculture.
Le Service national de coordination devrait avoir une autonomie de gestion administrative (personnel, matériel et finances). Il serait basé à la Direction des Pêches à Abidjan et utiliserait le personnel technique issu du PAL et du Projet PNUD/FAO/MINEFOR. Il comprendrait une direction et des services techniques spécialisés (encadrement, statistiques, crédit, formation, production d'alevins, recherche-développement).
Il serait chargé de:
la formation du personnel technique et des opérateurs (pisciculteurs, fabricants d'aliments ou de matériel de pêche, tâcherons contructeurs d'étangs, etc.).
Formation du personnel
La formation des agents réalisée au cours de la mise en oeuvre des principaux projets doit être poursuivie, étant désormais plus orientée vers une spécialisation de haut niveau des cadres nationaux. L'accent devrait être mis sur la nutrition du poisson, la production d'alevins de silures, l'organisation des opérateurs, la socio-économie et la gestion de l'exploitation.
Equipement
L'équipement du Service national comprendra en priorité des moyens de déplacement (véhicules de terrain et motocyclettes) et du matériel informatique pour le traitement des données statistiques.
Une assistance technique serait souhaitable durant les deux premières années d'activités. Elle se ferait essentiellement sous forme d'expertise ponctuelle selon les besoins. Elle concernerait principalement l'organisation de la structure, la formation du personnel, le traitement informatique des données et le crédit.
Financement
Cette action s'étalerait sur cinq années au moins. La Côte d'Ivoire assurerait le salaire du personnel national. Compte tenu de la situation actuelle du pays, une assistance financière extérieure serait indispensable au moins pour les cinq premières années. Elle couvrirait l'équipement, les frais d'assistance technique, le fonctionnement (sauf le salaire du personnel national) et la formation du personnel.
Justification
Le niveau des investissements en pisciculture artisanale exige des moyens relativement importants qui nécessitent la mise en oeuvre d'un système de crédit aux candidats à l'aquaculture. Malheureusement il est difficile, voire impossible, de mettre en place un système de crédit piscicole avec les institutions bancaires de type commercial. Celles-ci pratiquent actuellement des taux d'intérêt élevés et incompatibles avec le niveau de production atteint par les fermes.
Un programme pilote débuté par le projet PNUD/FAO/IVC/87/001 avec la BNDA en 1990 a été bloqué en 1991, suite à la mise en liquidation de la banque.
Exécution
Cette opération devrait être reprise sous forme de projet en utilisant des structures spécialisées dans le crédit rural comme les CREP (Caisses Rurales d'Epargne et de Crédit) qui proposent des systèmes qui sembleraient mieux adaptés aux conditions de petits fermiers.
Une étude préalable devrait être menée afin de déterminer toutes les conditions favorables à la mise en place d'un système de gestion fiable et stable du crédit, pour le cas particulier de l'aquaculture et surtout en matière de recouvrement des créances.
L'étude serait réalisée sur une période de 30 à 45 jours et la durée du projet pour le crédit piscicole devrait être de cinq ans au moins, compte tenu des délais de mise en place du crédit et de son remboursement.
Ressources
L'étude se ferait de préférence avec du personnel national ayant des compétences en matière de crédit rural, avec l'appui d'un socio-économiste.
La mise en place du projet pour le crédit se ferait également avec du personnel national qui pourrait être assisté par une expertise extérieure sous forme d'interventions ponctuelles de courtes durées. Un financement extérieur est indispensable.
Justification
Comme indiqué plus haut (section 1.3), des centres de formation qui dispensent des enseignements relatifs à l'aquaculture existent: ENSA, IAB, CFP et CFEPPK.
Le Centre de Formation Piscicole (CFP) qui ne reçoit actuellement que des APVA (ou des techniciens de niveau équivalent) et quelques ingénieurs halieutes (venant de Nouadhibou) devrait être retenu comme unique établissement chargé de la spécialisation de tous les diplômés issus des autres établissements (APVA, Moniteurs et Ingénieurs), avant leur affectation à l'encadrement aquacole. Le centre serait également utilisé pour des stages de recyclage au bénéfice des agents déjà en service.
Pour cela, l'équipement et la capacité de formation de cet établissement devraient être renforcés par:
Remarque: Pour la formation, il n'a pas été fait mention des Préposés des Eaux et Forêts dans ce paragraphe. La raison en est que le niveau des encadreurs de terrain devrait être relevé. En effet, une étude réalisée sous la supervision du Projet IVC/87/001 a montré que le niveau du personnel de terrain a un impact sur l'efficacité de l'encadrement. Les moniteurs devraient désormais remplacer ces Préposés qui ont constitué l'essentiel du personnel de terrain pendant longtemps.
Exécution
La direction du CFP serait responsable de l'exécution de cette action sous la supervision du MINAGRA pour une durée de cinq ans.
Ressources
Une assistance financière extérieure serait nécessaire.
La recherche aquacole doit poursuivre ses activités d'appui aux actions de développement et, dans ce sens, ses priorités pour le court terme se résument à la consolidation et la valorisation des résultats acquis.
Justification
Dans la situation actuelle du développement aquacole, la consolidation et la valorisation des acquis donnent la priorité à des études socio-économiques du milieu paysan en vue de mieux appréhender, pour chaque système, les facteurs favorables ou limitants: marchés des intrants (quantités disponibles, prix) et des produits (demande réelle en produits d'aquaculture, type de produits commercialisables, prix, etc.).
A ce niveau, il faut distinguer la pisciculture péri-urbaine où des modèles rentables existent, de la pisciculture rurale proprement dite où un modèle réellement rentable est à mettre en place. Pour le premier type, il y a les contraintes de marché à lever et les problèmes de gestion de l'exploitation à résoudre. Pour le deuxième type, il semblerait qu'il faut privilégier les traitements pauvres (fertilisation, système acadja en étangs) en utilisant en abondance le facteur travail. Or la valorisation de ce facteur devrait également tenir compte des autres spéculations. Ces études devraient aider la recherche et le développement à proposer les modèles de production les plus appropriés.
Exécution
Ces études seraient pilotées par la recherche en collaboration étroite avec le développement. L'IDESSA et le Centre lvoirien de Recherches Economiques et Sociales (CIRES) possèdent les compétences pour la réalisation de ces études qui se feraient sous forme de projet pendant une période de trois ans.
Financement
Ces études socio-économiques nécessiteraient un financement mixte dont une contrepartie ivoirienne qui couvrirait le salaire des chercheurs (socio-économistes et aquaculteurs) et une assistance extérieure pour l'équipement (1 véhicule tout terrain, 1 micro-ordinateur de terrain, 7 motocyclettes), le salaire des enquêteurs, les indemnités de l'ensemble du personnel, les frais de missions et les autres frais de fonctionnement (carburant/entretien du véhicule, matériel informatique, fournitures informatiques, etc.).
Justification
Des moyens de diffusion des résultats de la recherche existent (voir section 2.3.3) mais leur efficacité est souvent limitée. En effet, les moyens les plus utilisés sont ceux dont la mise en oeuvre exige peu de frais (Commissions de Programmes, Comités Techniques) mais par lesquels les informations restent plutôt au niveau des administrations et n'atteignent pas toujours les producteurs. Pour une meilleure diffusion des résultats au profit de ceuxci, plusieurs voies peuvent être utilisées:
la tenue de foires et d'expositions publiques, nationales ou régionales et de séminaires réunissant tous les intéressés (chercheurs, vulgarisateurs et producteurs);
la diffusion dans un langage simple, de messages techniques via les mass-médias (radio, télévision, périodiques);
la réalisation de fascicules/fiches techniques à l'usage des vulgarisateurs et des producteurs.
Exécution
Ces activités seraient confiées à la Direction de la valorisation des résultats de la recherche du Ministère de l'Enseignement Supérieur et de la Recherche Scientifique.
Ressources
Des moyens matériels et financiers devraient être mis à la disposition de cette direction pour mieux jouer son rôle. Ce serait principalement des équipements informatiques et de reprographie pour lesquels il faudrait un soutien financier extérieur. De plus une assistance serait indispensable pour l'organisation des différentes autres activités (forums, séminaires, etc.), dont une au moins devrait être réalisée chaque année.
Justification
Deux raisons essentielles justifient la création de ce centre dans le cadre de l'IDESSA à Bouaké pour servir la recherche aussi bien dans le domaine de la pêche que de l'aquaculture:
la documentation est un volet très important de la recherche scientifique du fait qu'elle constitue un élément de travail indispensable pour le chercheur;
la station de recherche IDESSA de Kokondékro (Bouaké) est un lieu de formation qui reçoit régulièrement plusieurs catégories de personnes intéressées par l'aquaculture (chercheurs nationaux et d'autres pays africains francophones, stagiares, étudiants, producteurs et développeurs);
l'actuel centre de documentation IDESSA dispose d'une collection de documents dont plus de 30 pour cent ont été reçus avant l'année 1980 et plus de 80 pour cent avant 1988.
Ressources
Un financement extérieur serait nécessaire pour:

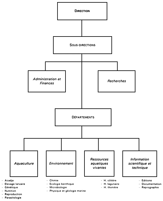
A. Organigramme du Projet d'Aquaculture Lagunaire

Note: • Les Sections de Daloa (Division de Daloa), de Gagnoa (Division de Gagnoa) sont intégrées au Projet d'Appui à la Profession Piscicole du Centre Ouest
• les Sections de Man et Touba (Division de Man) feront partie du Projet de Développement Agricole Intégré de l'Ouest dont la mise en route est en cours
B. Organigramme du Projet de Développement de la Pisciculture Continentale
(Sources: Projet de Développement de la Pisciculture en Milieu Rural)

C. Organigramme du Centre de Recherches Océanologiques (CRO)

D. Organigramme de l'Institut des Savanes (IDESSA)
Bernard I.O. EZENWA
Aquaculture Research Section
Nigerian Institute for Oceanography and Marine Research
Lagos, Nigeria

Figure 1. Main rivers of Nigeria
| AERLS | Agricultural Extension Research Liaison Services |
| AFC | Asiaphil Fisheries Corporation, Manila, Philippines |
| ARAC | African Regional Aquaculture Centre, Port Harcourt |
| ATP | Aquaculture Training Programme (DFRRI) |
| DFRRI | Directorate of Food, Roads and Rural Infrastructures |
| EEC | European Economic Community |
| ERLS | Extension Research Liaison Services |
| FAO | Food and Agriculture Organization of the United Nations |
| FACU | Federal Agricultural Coordinating Unit |
| FDF | Federal Department of Fisheries, Lagos |
| FEPA | Federal Environmental Protection Agency |
| FMST | Federal Ministry of Science and Technology |
| FISON | Fisheries Society of Nigeria |
| IFS | International Foundation for Science, Stockholm, Sweden |
| NAERLS | National Agricultural Extension Research and Liaison Services |
| NAFFA | Nigeria Association of Fish Farmers and Aquaculturists |
| NFDC | National Fisheries Development Committee |
| NGN | Naira |
| NIFFR | National Institute for Freshwater Fisheries Research |
| NIOMR | Nigerian Institute for Oceanography and Marine Research |
| NSTDA | National Science and Technology Development Agency |
| PRODA | Project Development Agency |
| RBDA | River Basin Development Authority |
| SFD | State Fisheries Department |
| SDF | State Divisions of Fisheries |
| UNDP | United Nations Development Programme |
| USD | US dollar (in April 1993, USD 1 = NGN 34) |
For historical analysis, conventional fish farming in Nigeria falls into two distinct periods: 1950–1970 and 1970–1992. While the first period popularized fish farming, the second phase concentrated on expansion and establishment of demonstration fish farms in addition to bold attempts on reducing major constraints for rapid aquaculture development.
Between 1970 and 1975, there was a remarkable increase in the number of fish farms built by both Federal and State Government agencies and private Sector participants.
In the Third National Development Plan (1975–1980), low priority was accorded to aquaculture. Due to a combination of factors including research activities at Ikoyi Fish Farm and the UNDP/FAO project at Buguma (1970–1975), extension activities given by the government demonstration fish farms at Panyam (North), Ibadan and Akure (West), Umuna Okigwe, Itu and Opobo (East) led to a greater awareness on the potentials of fish farming in Nigeria. Private sector participation became significant. As a result of this, in 1976 the Federal Department of Fisheries commissioned a consultancy group, Asiaphil Fisheries Corporation (AFC) of Manila (Philippines) to study the feasibility of brackish and fresh water aquaculture potentials in Nigeria. On the basis of the recommendations of the consultancy group, aquaculture was accorded a higher priority in the Fourth National Development Plan (1980–1987).
Between 1978 and 1980, the Federal Department of Fisheries constructed zonal seed production and training centres at Oyo for the South-West, Umuna Okigwe for the South-East, Panyam for the North-East and Mando (Kaduna) for the North-West. Part of these projects, notably at Oyo and Panyam, were funded by UNDP under the Freshwater fish farming development and demonstration project (UNDP/FAO NIR/79/059).
The activities of eleven River Basin Development Authorities (RBDA) in the country between 1987 and 1980 accelerated aquaculture development. The RBDA were encouraged by the Federal Government to build commercial fish farms and to demonstrate the economic viability of aquaculture (AFC, 1980). Under this dispensation, commercial fish farms were built near Abeokuta for Ogun-Oshun RBDA, at Bodo and Port Harcourt for the Niger Delta RBDA and near Owerri for the Imo RBDA. Some of the commercial fish farms were successfully managed because of the financial inputs from the State Government and the expatriate staff attached to them. Uboma et al. (1981) observed that all the 46 RBDA fish farms, covering a total surface of about 1 300 ha, with 31 reservoirs with a total surface of about 136 000 ha, if fully stocked have an estimated production yield of 11 000 t/year.
Major highlights of the final phase (1980–1992) were:
the establishment of the African Regional Aquaculture Centre (ARAC) at Aluu, Port Harcourt, in 1980. The creation of ARAC was a major initiative by UNDP/FAO to provide research support and training for aquaculture development in Africa South of the Sahara.
the establishment by the Federal Department of Fisheries of additional fish seed multiplication and pilot fish farm centres (Table 1).
the USD 1 million aid grant from the Government of Italy, with which the Federal Department of Fisheries in 1989 upgraded the facilities at the Oluponna Fish Farm in Iwo, Oyo State.
the expansion in the country's tertiary institutions of facilities for the training of all the three levels of core personnel, namely senior aquaculturists, technicians and extension workers required for the aquaculture industry.
an increased participation of the private sector with the establishment of viable and functional commercial fish farms (1988–1992) (Table 2).
Table 1
FDF fish seed multiplication and pilot fish farms
| Name | Year established | Area developed (ha) | Area development potential (ha) | Aquaculture units 1 | Species cultured 2 | Status |
|---|---|---|---|---|---|---|
| Mando model fish farm | 1980 | 5 | 11 | 6 bp, 5 pp | 1,2,3 | Water problem but functional |
| Oyo model fish farm | 1980 | 6.5 | 20 | 6 CT, 6 bp, 8 pp | 1,2,3,4 | Operating |
| Okigwe model fish farm | 1980 | 6 | 50 | 6 CT, 8 bp, 5 pp | 1,2,3 | Water supply problems but functional |
| Panyam fish seed multiplication centre | 1978 | 5 | 5 | 12 CT, 10 bp, 21 pp | 1,2,3 | Operating |
| Wuya fish farm, Niger | 1984 | 5.3 | 30 | 1 reservoir, 11 bp | 1,2 | Operating |
| Dwan fish seed multiplication farm, Yola | 1983 | 5 | 13 | 12 CT | 1,2 | Operating |
| Tiga fish seed multiplication farm, Kano | 1982 | 1 | 150 | 6 CT, 6 bp, 6 pp | 1,2,3 | Operating |
| Sepeteri pilot fish farm, Oyo | 1984 | 7 | 15 | Reservoir, 10 ponds | 1,2,3 | Operating |
| Oluponna pilot fish farm, Iwo Oyo | 1980 | 6 | 30 | Reservoir, 6 bp, 5 pp, poultry house | 1,2,3 | Operating |
| Zuru fish farm, Bauchi | 1983 | 4 | 22 | 10 ponds | Not functional | |
| Balanga fish farm, Bauchi | 1983 | 10 | 50 | Under construction | Not operating | |
| Lafia fish farm | 1983 | Under construction | ||||
| Enughuobo fish farm, Anambra | 1982 | 3 | 11 | 10 bp, 4 pp | 1,2 | Operating |
| Ufuma fish farm, Anambra | 1983 | 11 | 17 | 14 bp, 5 pp | 1,2 | Functional |
| New Yidi fish farm, Ilorin, Kwara | 1984 | 8 | Under construction | |||
| Bakolori fish farm, Sokoto | 1981 | 6 | 26 | 34 bp, 10 pp | 1,2 | Water supply problems |
| Maska fish seed multiplication farm, Kaduna | 1983 | 5 | 8 | 6 CT, 18 bp, 6 pp | 1,2,3 | Water problems |
| Makurdi fish farm, Benue | 1979 | 9 | 15 | 1 reservoir, 4 bp, 10 pp | Not operating | |
| Igede pilot fish farm, Ondo | 1983 | - | 10 | Under construction | ||
| Abuja Fish Farm | 1986 | 5 | Under construction |
Source: Federal Department of Fisheries
1 Aquaculture Units: CT = concrete tanks; bp = breeding/nursery ponds; pp = production ponds
2 Species: 1 = Tilapia spp.; 2 = Clarias spp.; 3 = Cyprinus carpio, 4 = Heterotis niloticus
Table 2
List of some commercial fish farms
| Name of fish farm | Locality | State | Area (ha) |
|---|---|---|---|
| Rockwater Fish Farms Ltd. | Jos | Plateau | 32 |
| Na'Allah fish Farms | Shabu | Plateau | 5 |
| Hirse Fish Farms | Mangu | Plateau | 5 |
| Tong-Hiing Fish Farms | Kantoma | Plateau | 8 |
| Gunen Fish Farm | Gindiri | Plateau | 5 |
| Adams Fish Farm | Tundun-Wada | Kano | 9 |
| Neighbourhood Farms | Tundun Wada | Kano | 5 |
| Senbi Kabera Fish Farm | Dawakin-Kudu | Kano | 5 |
| Sefuyann Madugu Fish Farm | Dawakin-Kudu | Kano | 5 |
| Waziri Foods Industry | Kano | Kano | 40 |
| Alhaji Badamosi Fish Farm * | Talata-Mafara | Sokoto | 10 |
| Onibonje Agricultural Industries Ltd. | Ijebu Jesa | Oyo | 34 |
| Tropical Aquaculture and Environment Sce. | Akinfewa (Ibadan) | Oyo | 5 |
| Oluana Fish Breeding Centre | near lita (Ibadan) | Oyo | 5 |
| Aydmed Ltd. | Ibadan | Oyo | 8 |
| Keside Fish Farm | Emebian | Imo | 3.5 |
| Nfraday Fish Farm | Otte-Ilorin | Kwara | 10 |
| Elizabeth Fish Farm | Mbeji Warri | Bendel | 4 |
| Aquarins Fisheries Company | Lagos | Lagos | 6 |
| Pholux Nigeria Ltd. | Lagos | Lagos | 8 |
| Sico Farm Complex Ltd. | Onasi | Anambra | 6 |
| Eco Holdings Farm | Enugu | Anambra | 4 |
| Dadoc Fish Farm | Anako | Anambra | 3.5 |
| Budu Fish Farms Ltd. | Choba | Rivers | 8 |
| Erijoy Fish Farm Ltd. | Rhumuobiakani | Rivers | 4 |
| Multipurpose Cooperative Farms | Bodo-City | Rivers | 6 |
* On lease from Sokoto-Rima, RBDA
The evolution of the culture systems within the period under review needs also brief mention. The pond culture system remained dominant, with mono and polyculture practices. New systems were introduced gradually, including the internal water recirculatory system (1978–1992), though with limited success, cage culture (1980–1992) and pens and enclosures (1970–1992).
The major cultivable fish groups during the period were the cichlids, catfishes, fish predators and common carp (Table 8). It is pertinent to add at this junction that marine aquaculture during the period was insignificant, while fresh- and brackishwater fish farming remained preferred because of less risks in management and other logistic factors.
Other sectors involved in a direct or indirect way in the development of aquaculture in Nigeria will be examined hereafter.
Technical assistance in aquaculture
Technical assistance in aquaculture in 1970–1980 was minimum. During this decade, the International Foundation for Science (IFS) awarded a research grant to the author (1974–1981) for the study of the distribution and biology of the catfish, Chrysichthys nigrodigitatus and the possibilities of hatchery production of fingerlings. The major objective of this project was achieved as the fry of this species is commercially produced at ARAC (Port Harcourt) in upgraded hatchery facilities.
With FAO/UNDP's technical assistance some ARAC staff were trained by Dr Hem Saurin (Côte d'Ivoire) on catfish breeding, with special emphasis on Chrysichthys. Such regional cooperation could further be encouraged in future by donor agencies. During the period 1980–1992, technical assistance was obtained under EEC and World Bank agricultural projects specifically for the production and hatchery rearing of the pink shrimp (Penaeus notialis) and the freshwater prawn (Macrobrachium vollenhovenii).
Legislative framework
As aquaculture was given low priority in the successive government's plans and budgets (1970–1992), a legislative framework for its development has never existed.
It might be relevant to point out in this paragraph the existence of the Land Use Decree of 1978, transformed into an Act in 1982, and its negative effect on land acquisition for aquaculture. This Land Act invests land ownership on the State, and the State Governor has statutory power to revoke common occupation rights if it is in the general public interest. The negotiation process to secure land tenure rights is time-consuming and corruption-ridden, especially for large scale aquaculture farms. There is no longer easy access to land, hitherto unprofitable to any other form of agriculture.
Table 3
Allocations made to FDF for aquaculture development (1981–1986, in million NGN)
| Operations | 1981 | 1982 | 1983 | 1984 | 1985 | 1986 | Total |
|---|---|---|---|---|---|---|---|
| Pilot Fish Farms | |||||||
| Appropriation | - | 2.0 | 2.0 | 0.31 | 0.25 | 0.27 | 4.83 |
| Actual release | 1.4 | 1.6 | 0.31 | 0.25 | 3.20 | - | 6.40 |
| Actual expenditure | - | 0.59 | 1.59 | 0.31 | 0.25 | - | 2.74 |
| Fish Seed Production | |||||||
| Appropriation | 1.0 | 1.0 | 2.0 | 0.08 | - | 0.15 | 4.23 |
| Actual release | 0.95 | 0.3 | 1.5 | 0.11 | - | - | 2.86 |
| Actual expenditure | 0.88 | 0.29 | 1.2 | 0.11 | - | - | 2.48 |
Source: Federal Department of Fisheries
Financing of aquaculture development
The Federal Government, through its agencies, continues to be the major source of funds for aquaculture research and development. Despite the numerous agricultural, commercial, merchant and industrial banks in the country, access by aquaculturists to institutional credit remains a problem (Eyo, 1987; Amadi, 1989). In 1978, only 7.04 per cent of a total of NGN 53 349 000 allocated as loans to agriculture by commercial banks was invested in the fisheries sector, while in 1985, 48.32 per cent of NGN 395 353 000 was recorded (Amadi, 1989). From 1979 to 1985, NGN 14 500 000 were spent on fish farming by commercial banks. This was very minimal when compared with actual investment on crops and livestock.
Between 1981 and 1986, funds allocated to the Federal Department of Fisheries for aquaculture amounted to NGN 9.06 million while the actual expenditure reached NGN 5.22 million (Table 3). In the fiscal year 1988, the FDF allocation for aquaculture was NGN 6 million, representing about 43 per cent of a total allocation for aquaculture development of NGN 13 994 million. The State Governments have their own budgets, even though not substantial. Between 1986 and 1990, DFRRI earmarked a total sum of about NGN 12.6 million to promote its aquaculture development programmes (Tables 4 and 5).
Table 4
* DFRRI cost summary for aquaculture development and research (1986–1990)
Fund Allocation per year (in thousand NGN)
| Agency | 1986 | 1987 | 1988 | 1989 | 1990 | Total |
|---|---|---|---|---|---|---|
| 19 States + FCT Abuja | 120 | 5 352 | 813 | 813 | 813 | 7 911 |
| Research Institutes | 624.5 | 1 957 | 482 | 389 | 389 | 3 843 |
| Homestead concrete ponds | - | 275 | - | - | - | 275 |
| Federal Ministry of Information | - | 600 | - | - | - | 600 |
| Total | 774.5 | 8 185 | 1 296 | 1 202 | 1 202 | 12 629 |
Table 5
* DFFRI aquaculture development and research programmes
Summary of funds (in NGN) released to implementing agencies (1986 to November 1989)
| Agency | Funds allocated | Fund released to date | Revenue generated | Achievements |
|---|---|---|---|---|
| Research Institutes (Federal Ministry of Science and Technology) | 1 990 723.50 | 1 740 723.50 | 135 877 | 6 hatcheries completed, 3 million fingerlings, 32.5 t of feed, 285 extension workers trained 50 000 copies of aquaculture extension guides printed 4 vehicles bought |
| Federal Department of Fisheries outstations (Federal Ministry of Agriculture) | 415 345 | 135 345 | 15 921 | 4 hatcheries completed 1.6 million fingerlings produced Extension service ongoing |
| The States and FCT Abuja | 6 039 285 | 4 778 735 | No figure yet | 18 hatcheries completed No figure yet for target production of 54 million fish fingerlings Extension service ongoing Over 3 000 homestead pond owners nationwide |
| Grand Total | 8 445 353 | 6 654 803 | 151 798 |
* Source: Directorate of Foods, Roads and Rural Infrastructures

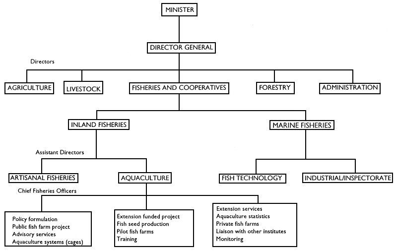
Figure 2. Organizational chart (partim): Federal Department of Fisheries

A. Coastal State (Delta)

B. Inland State (Oyo)
Figure 3. Organizational chart: State Departments of Fisheries
Research activities
Aquaculture research during the period 1970–1975 was entirely the responsibility of the Research Division of the Federal Department of Fisheries. Research projects included site selection in both fresh- and brackishwater zones, identification of suitable species and feed trials. In 1975, two Fisheries Research Institutes, the Nigerian Institute for Oceanography and Marine Research (NIOMR) and the National Institute for Freshwater Fisheries Research (NIFFR) were created to take over aquaculture research in the country. NIOMR established laboratories and a 3-ha fish farm at Ikoyi Park in Lagos (1968–1972); ARAC has 5.3 ha of brackishwater fish farm at Buguma and approximately 3 ha of freshwater fish farm at Aluu; freshwater fish farms were constructed near Kainji Lake for NIFFR.
Aquaculture research projects expanded to include fish breeding and hatchery management, other culture systems and the viability of aquaculture. Through their post-graduate training programmes, some Nigerian universities also contributed to aquaculture research and development. The benefits of these research results became more apparent with the intervention of DFFRI (1986–1992). The aquaculture research sector will be further discussed in Chapter 2.
The institutional arrangement for aquaculture has been problematic with its attendant bureaucracies common to all Government institutions. Policy formulation, planning and execution of aquaculture projects up to 1975 rested with the Federal Department of Fisheries, under the Federal Ministry of Agriculture.
Problems started with the creation of the Fisheries research institutes NIOMR and NIFFR and their placement in 1977 under a different supervising federal government agency, the National Science and Technology Development Agency (NSTDA). This agency, under the Cabinet Office controlled all the 22 research institutes (agricultural, medical, industrial, energy research, roads and buildings). In January 1980 the civilian administration dissolved the NSTDA and created the Federal Ministry of Science and Technology (FMST), which took over complete control of all the research institutes.
In January 1984, the FMST was merged with the Federal Ministry of Education. However, in 1985 the powers, functions and duties of the FMST were restored by a Military Government. In January 1992, all the agricultural research institutes were brought back to the Federal Ministry of Agriculture.
As a result of the above institutional framework at the national level, research findings in aquaculture were rarely translated into actual development. National coordination of policy, planning and execution was poor among the various institutions involved in aquaculture during the period 1975–1992. Organigrams of the Federal Department of Fisheries (FDF) and of the State Departments of Fisheries (SDF) are given in Figures 2 and 3 respectively.
Provision of facilities and infrastructures for manpower training in the fisheries/aquaculture sector have been given fairly adequate recognition by various government agencies (1980–1992).
The target groups are farmers/fishermen, technicians, extension agents and senior aquaculturists. The Federal Department of Fisheries has demonstration fish farms at Oyo, Mando, Panyam and Umuna Okigwe, where practical courses are organized for fish farmers, technicians and extension agents. The period of training ranges from two to six weeks and courses offered include pond construction and general fish farm management.
NIOMR, NIFFR, FDF AND ARAC, with funds from DFRRI, organized fish farmers' workshops nationwide in 1987 and 1988 for extension agents, farmers and other interested Nigerians. Over 2 500 Nigerians participated in 1988. A similar workshop was also carried out by NIOMR with an FAO grant in 1992. Such nationwide workshops create greater awareness among Nigerians about the potentials of fish farming.
For middle-level manpower, training facilities are available at the Federal College of Marine Fisheries and Technology in Lagos and the Federal College of Freshwater Fisheries in New Bussa. The two institutions were recently (1990–1992) upgraded to run courses for Ordinary National Diploma (2 years) and Higher National Diploma (4 years) in fisheries/aquaculture. Components of aquaculture courses offered include: pond construction, fish seed multiplication and hatchery management, fish feeds formulation and general fish farm management.
Table 6
List of universities offering programmes/courses in fisheries
| Institution | Faculty or department | Diploma awarded |
|---|---|---|
| University of Lagos | Faculty of Science | M.Sc., Ph.D. |
| University of Ibadan | Department of Wildlife and Fisheries Management | B.Sc. Fisheries, M.Sc. Fisheries Management, M.Ph., Ph.D. |
| University of Ibadan | Department of Zoology | Undergraduate course, M.Sc., Ph.D. |
| University of Nigeria, Nsukka | Faculty of Agriculture | B.Sc., M.Sc., Ph.D. |
| University of Benin | Faculty of Agriculture | Courses |
| Obafemi Awolowo University, Ife | Faculty of Agriculture | Undergraduate Course, M.Sc., Ph.D. |
| Imo State University, Owerri | College of Agriculture and Veterinary Medicine | B.Sc, in Agriculture, option in Fisheries Management |
| Lagos State University | Faculty of Science | B.Sc. (Hons) in Fisheries and Aquatic Biology |
| Rivers State University of Science and Technology | Faculty of Agriculture | B.Sc. (Hons) in Fisheries |
| Federal University of Technology, Minna | School of Agriculture and Agriculture Technology | M.Tech. |
| Federal University of Technology, Owerri | School of Agriculture and Agricultural Technology | B.Tech. in Fisheries |
| Federal University of Technology, Yola | School of Agriculture and Agricultural Technology | B.Tech. in Fisheries |
| Cross River State University, Calabar | Faculty of Natural and Applied Sciences | B.Tech. in Animal Science, Fisheries and Wildlife |
| University of Agriculture, Abeokuta | College of Environmental Resources | B.Sc. in Fisheries, M.Sc., B.Sc. in Fisheries and Wildlife Management |
Senior aquaculturists are trained at ARAC, Port Harcourt. The centre is the only institution in the country offering a more practice-oriented masters degree programme in aquaculture. It is affiliated with the Rivers State University of Science and Technology.
A list of other institutions offering courses in fisheries/aquaculture at university level is shown in Table 6. Due to limited facilities in Nigeria, both medium- and high-level manpower is trained abroad in specialized areas with grants from donor agencies. Such areas include genetics, shrimp/prawn breeding and larval rearing technology, pond siting and engineering, fish feed technology and economics of aquaculture.
Four National Fisheries Development Programmes have been implemented in Nigeria between 1962 and 1985 (Tobor, 1985). However, between 1962 and 1975, not much mention was made of aquaculture. In the Third National Development Plan, 1975–1980, a low priority was given to the aquaculture sector due to the massive importation of frozen fish during the oil boom era. Nevertheless, during this period an increased awareness of the potentials of fish farming was created by the research institutes (NIOMR and NIFFR), the Federal Department of Fisheries and the River Basin Development Authorities (RBDA). A consultancy group, Asiaphil Fisheries Corporation (AFC), was commissioned to study the feasibility of brackish- and freshwater aquaculture potentials in Nigeria.
Recommendations by the consultancy group, combined with more research inputs from NIOMR, NIFFR, and the RBDA, led to aquaculture receiving more attention during the Fourth National Development Plan (1980–1987). The Federal Government co-financed the construction and operation of the UNDP/FAO African Regional Aquaculture Centre through NIOMR. Simultaneously, the Federal Department of Fisheries and the State Fisheries Department built fish seed multiplication and demonstration fish farms, while the private sector established a few commercial farms.
Courses in aquaculture were introduced in some Nigerian universities. Aquaculture was then actively embraced by DFRRI in 1986 and, through its activities, fish farming became acceptable to the population as a surer means of fish production.
Two foreign-based consultancy teams have carried out assessments on aquaculture development and its potentials in Nigeria. In 1978, the Asiaphil Fisheries Corporation of Manila, Philippines, was commissioned by the Federal Department of Fisheries to study the potentials of commercial brackish-and freshwater fish farming. The second assessment was made in 1990 by Dr B.P. Satia, an FAO Consultant who prepared one of the national reviews for aquaculture development in Africa (Satia, 1990). While AFC had carried out a two-month field study and survey, the FAO mission used data based on an exhaustive literature review as well as information gathered during several trips to Nigeria. Evaluations were based on:
development potential for aquaculture in the country (geomorphological and climatic context, local resources, types of aquaculture systems, which were judged suitable in function of this analysis of development potential);
constraints for aquaculture development in the country;
marketing possibilities for aquaculture products, both on the domestic and export markets;
financial analysis of production practices for aquaculture under local conditions;
characteristics of the target groups that could be subject of the development efforts;
needs for credit/capital for the types of aquaculture retained in the development plans.
In accordance with the terms of reference and the nature of the study for particular areas judged as suitable for fish farming, the AFC report addressed itself to basic guidelines in brackish- and freshwater fish pond production, marketing, organization and finance on a project to project basis. The team headed by a coordinator was composed of two engineers, two biologists, two agro-business finance analysts and one economist. It visited 95 prospective sites in Nigeria. Subsequently, nine sites were selected, two for brackish water and seven for fresh water. The AFC team observed that a good part of Nigeria's 1.8 million hectares of fresh and brackish water swamps could be transformed into viable fish farms.
Its report stressed that “If only 50 per cent or 900 000 ha of these swamp lands could be made to produce even only one metric tonne per hectare per year, some 900 000 t of cheap protein food could be made available to supply the per capita fish requirements of 68 million people and displace substantial annual imports”.
Satia (1990), in his review of aquaculture development in Nigeria, made the following valid observations:
Nigeria has a high potential to develop fish farming at a scale to absorb some of its fish product deficit. The country has adequate national infrastructure. There is a demand for fish and its sale price is favourable. What is needed is a more dynamic approach to implement the available knowledge while exploring ways to improve the performance of the industry.
There is a need for the government to continue to concentrate on its role to support the private sector rather than hinder it. This implies the dual role of intervening in areas where the private sector cannot act to reduce constraints to growth and withdrawing from those areas where government intervention itself is a constraint. In the immediate future, government intervention would be appropriate to strengthen the efficient delivery of support services such as research, extension and credit. In this regard, national infrastructure and markets are available but manpower requirements in specific areas such as credit and farm management, fish genetics, nutrition and pathology are high. Furthermore, more genuine gains could be achieved through more effective extension work in advancing technologies. This can be arrived at by remotivating the extension staff.
In order to ensure a harmonious, non duplicating sustained growth of the sub-sector, there is need for government to institute an Aquaculture Development and Coordination Committee, grouping all the States, the Federal Capital Territory, DFRRI, fisheries research institutes (NIOMR and NIFFR), the Federal Department of Fisheries and Universities offering aquaculture courses at postgraduate levels.
Accurate estimates of fish production through aquaculture in Nigeria is fairly difficult due to many logistic reasons. There is no clear-cut distinction, in most cases, between capture fisheries and aquaculture, including culture-based fisheries. From 1970 to 1992, production estimates centred more on pond culture systems.
Average production is estimated at one t/ha/year for small-scale ponds; 3–4 t/ha/year for commercial farms and 32 kg/32 m2 per six-month cycle in homestead ponds (Afinowi and Marioghae, 1986; Eguwi, 1986; Okpanefe, Ezenwa, Abiodun, 1984). According to Fadayomi et al. (1982), the total aquaculture production for 1981 was estimated at 1 407 t. According to FDF and NIOMR, the total production had risen to 20 476 t in 1983; 22 012 t in 1984; 19 250 t in 1985; 14 926 t in 1986; 17 250 t in 1987 and 15 764 t in 1988. But FAO (1989) estimates aquaculture production from Nigeria at about 5 000 t/year. To this estimate one could add production figures of culture-based fisheries in the flood plains of the extensive coastal and inland waters.
Table 7
Nigerian aquaculture: Production statistics (in metric tonnes) as given by FAO (1984–1990)1
| Fish species | 1984 | 1985 | 1986 | 1987 | 1988 | 1989 | 1990 |
|---|---|---|---|---|---|---|---|
| C. carpio | 186 | 229 | 273 | 300 | 330 | 4 548 | 511 |
| O. niloticus | 1 982 | 4 573 | 3 274 | 3 602 | 3 962 | 9 308 | 3 795 |
| Channa spp. | - | - | - | - | - | 388 | - |
| Chrysichthys spp. | 164 | 152 | 164 | 180 | 207 | 2 108 | 438 |
| Clarias spp. | 3 160 | 2 287 | 1 362 | 1 500 | 1 650 | 9 421 | 1 533 |
| H. niloticus | 747 | 381 | 109 | 121 | 127 | 130 | 292 |
| Osteichthyes (marine fish not elsewhere included) | 2 | 2 | 2 | 2 | 17 | 1 505 | 878 |
| Mugilidae | 2 | 2 | 272 | 299 | 329 | 330 | 288 |
| Total | 6 239 | 7 622 | 5 456 | 6 002 | 6 622 | 25 840 | 7 755 |
1 Source: M. Vincke, November 1992 (pers.comm.)
2 Data not available but included in another category
The Federal Department of Fisheries has the statutory rights of compiling production statistics for fisheries and aquaculture in Nigeria. Their production figures for 1984–1990 submitted to FAO are shown in Table 7 while Table 8 shows species cultured, culture systems and the total estimated production for 1992 by the author at NIOMR.
There is need therefore for better coordination between FDF, NIOMR, NIFFR and State Fisheries to produce accurate figures on a yearly basis. A committee headed by FDF needs to be set up to collect, collate, and verify production statistics before publication. A reliable mechanism is mandatory to provide a scientific baseline for future aquaculture development.
During the period 1970–1992, some major aquaculture projects were implemented with varying degrees of success and failure. For the purpose of clarity, such projects can be classified into two types:
foreign-sponsored aquaculture projects,
projects sponsored by federal and state government agencies such as FDF, NIOMR, RBDA and DFRRI.
As correctly observed in World Bank Technical Paper (Fisheries Series) 151, government and aid agencies give less attention to institution building and promotion of human resources than to the provision of facilities and hardware. The International Foundation for Science (IFS) in Sweden is a good example of a donor agency that believes in human resources development by assisting young research scientists in Africa, Asia and Latin America and also facilitating exchange of information and personal contacts among scientists. The author was among the first-generation IFS grantees in 1975. The approved project was on “Distribution and biology of the catfish, Chrysichthys nigrodigidatus, and possibilities of hatchery production of fingerlings for local farmers”. This species of catfish is very popular in the West-African sub-region. The project was similarly sponsored in Côte d'Ivoire and subsequently in Nigeria, leading to a successful commercial production of fingerlings. IFS provided the research funds in both countries and sponsored regional seminars in aquaculture, thereby increasing personal contacts among African scientists. Such regional cooperation between national research institutions was effectively established by IFS.
Table 8
Nigerian aquaculture: Estimates of production statistics for 1992 as compiled by B. Ezenwa, NIOMR, January 1993
| Species cultured | Freshwater culture | Brackishwater culture | ||||
|---|---|---|---|---|---|---|
| Local Name | Scientific Name | Metric tonnes | Price/kg (NGN) | Metric tonnes | Price/kg (NGN) | |
| Ponds and Tanks | ||||||
| Mud catfish | Clarias gariepinus | 3 000 | 50.00 | |||
| " | Heterobranchus sp. | 1 000 | 60.00 | 20 | 60.00 | |
| Catfish | Chrysichthys nigrodigitatus | 600 | 60.00 | 500 | 60.00 | |
| " | Synodontis sp. | 80 | 45.00 | |||
| Tilapia | Oreochromis niloticus | 2 500 | 30.00 | |||
| " | Tilapia guineensis | 30 | 30.00 | 1 000 | 30.00 | |
| " | Sarotherodon melanotheron | 1 500 | 30.00 | |||
| " | Sarotherodon galileus | 2 000 | 30.00 | |||
| " | Tilapia zillii | 30.00 | ||||
| Grey mullet | Mugil cephalus | 50 | 40.00 | |||
| " | Mugil bananensis | 30 | 40.00 | |||
| " | Liza falcipinnis | 10 | 40.00 | 80 | 40.00 | |
| " | Liza grandisquamis | 10 | 40.00 | 65 | 40.00 | |
| Bony tongue | Heterotis niloticus | 300 | 40.00 | 65 | 40.00 | |
| Grass eater | Distichodus sp. | 40 | 35.00 | |||
| Trunk fish | Gymnarchus niloticus | 100 | 60.00 | |||
| Catfish | Bagrus sp. | 100 | 50.00 | |||
| Tarpon | Tarpon atlanticus | 5 | 45.00 | 20 | 45.00 | |
| Red snapper | Lutjanus sp. | 10 | 60.00 | |||
| Grunter | Pomadasys sp. | 6 | 40.00 | |||
| Snakehead | Parachanna obscura | 800 | 45.00 | 55 | 30.00 | |
| Niger perch | Lates niloticus | 40 | 50.00 | - | - | |
| Common carp | Cyprinus carpio | 800 | 40.00 | - | - | |
| Sole | Cynoglossus senegalensis | - | 35 | 30.00 | ||
| Moon fish | Citharinus sp. | 30 | 35.00 | |||
| " | Barbus occidentalis | 10 | 30.00 | 35 | 30.00 | |
| Ten pounder | Elops lacerta | - | - | |||
| Enclosures and pens | ||||||
| Mud catfish | Clarias gariepinus | 500 | 50.00 | |||
| Tilapia | Oreochromis niloticus | 200 | 30.00 | |||
| " | Sarotherodon melanotheron | 80 | 30.00 | |||
| Tarpon | Tarpon atlanticus | 10 | 45.00 | |||
| Catfish | Chrysichthys nigrodigitatus | 100 | 60.00 | 70 | 60.00 | |
| African carp | Labeo coubie | 5 | 30.00 | - | - | |
| Cages | ||||||
| Mud catfish | Clarias gariepinus | 50 | 50.00 | |||
| Oreochromis niloticus | 15 | 30.00 | ||||
| Barrages | ||||||
| Mud catfish | Clarias gariepinus | 300 | 50.00 | |||
| Tilapia | Oreochromis niloticus | 200 | 30.00 | |||
| Catfish | Chrysichthys nigrodigitatus | 20 | 60.00 | |||
| Others | ||||||
The establishment in 1980 of the African Regional Aquaculture Centre in Aluu, near Port Harcourt, was a joint responsibility of UNDP/FAO and the Federal Government through NIOMR. The major objective was to provide support to aquaculture development in the African region south of the Sahara.
Finally, with an Italian Government grant of USD 1 million, the 30-ha Olupona seed production centre at Oyo was upgraded by FDF in 1989.
In order to increase the awareness of the potentials of aquaculture, both Federal and State Departments of Fisheries, established between 1970 and 1992 demonstration fish farms and fish seed multiplication centres (Table 1). Some of the centres are functional while others are not, due to various reasons, including inadequate funding and water scarcity. Some of the farms are still under construction and others are being reactivated by FDF and SDF. Similarly, the commercial fish farms established in 1978–84 by the 11 River Basin Development Authorities suffered the same problems of poor management. Their existing infrastructures, now privatized, offer good facilities for culture-based fisheries and integrated polutry-cum-fish farming.