Previous Page Table of Contents Next Page


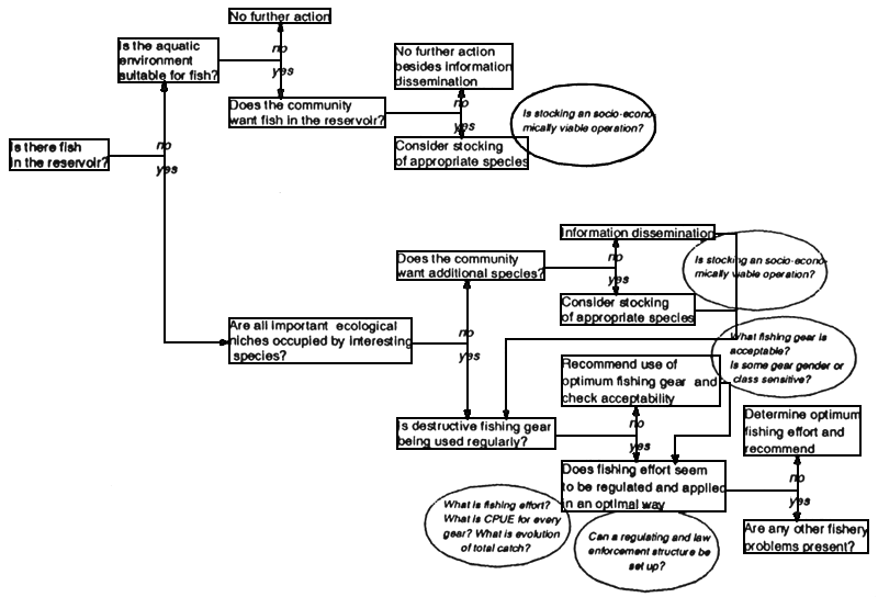
Annex 27 Technical decision for fisheries enhancement in communal SWB's


Previous Page Top of Page Next Page