Esta investigación tiene muchas similitudes con un estudio tradicional de la selección de un sitio para la explotación piscícola continental. Es decir, el estudio evalúa en qué medida el sitio cumple con los requisitos económicos y fisicos para el sistema de cultivo y qué rendimiento tendrán las cuatro especies que se tiene previsto cultivar en los sitios, conforme a los regímenes de cultivo de pequeña escala y a las dos clases de cultivos comerciales. La diferencia estriba solamente en que se utiliza un SIG para cuantificar la potencialidad y en que el estudio es sinóptico para toda América Latina continental. Cada “sitio” que se evalúa corresponde a una celda de cuadrícula de unos 9 km × 9 km (en el ecuador), y en América Latina hay casi un cuarto de millón de ellas.
A este estudio se le impusieron dos condiciones importantes, a objeto de ahorrar tiempo y gastos: se utilizarían sólo mapas ya digitados (es decir, ya ingresados a la computadora) para los análisis, y los estudios de verificación en el terreno se circunscribirían a un solo país. El estudio tenía el objetivo implícito de que los resultados tenían que ser comparables para todas las áreas y todos los países del continente. Esto significó otro condicionamiento para los datos: éstos tenían que abarcar todos los países del continente. Muy lamentablemente, debido a la falta de un conjunto de datos cuadriculados - la precipitación media mensual - no fue posible incluir en este estudio los estados insulares del Caribe.
En todo este estudio, se aplicaron cuatro grados de aptitud con el fin de facilitar el manejo de los análisis y para que los resultados pudieran abarcar más fácilmente los distintos países y también para facilitar su comparación. Estos grados fueron: muy apto (MA), apto (A), moderadamente apto (MDA) y no apto (NA). En términos generales, se entendía que el grado MA correspondía a una situación en que se requería un tiempo o una inversión mínimos para desarrollar la explotación piscícola. En el caso del grado A, se necesitarían un tiempo y una inversión moderados, mientras que si el grado es MDA, significaría que sería preciso efectuar intervenciones significativas, antes de poder ejecutar operaciones de explotación piscícola. Si el grado de aptitud era NA, significaba que el tiempo o el costo, o ambos factores, eran demasiado considerables como para que valiera la pena emprender la explotación piscícola.
El estudio fue ejecutado en cinco etapas:
Cada celda fue sometida a un análisis de su aptitud para el sistema de cultivo - explotación piscícola en estanque con terraplén - basado en una combinación de cinco factores económicos y fisicos.
Enseguida se determinó la importancia de cada factor con respecto al resto de los otros, en la forma de modelos de explotación piscícola a escala comercial y en pequeña escala.
Se analizó cada celda para determinar su potencialidad para la producción de cuatro especies ícticas cultivables a dos escalas comerciales y en pequeña escala, mediante la aplicación de un modelo de rendimiento basado en la temperatura del agua, los índices de alimentación y los pesos en el momento de la cosecha.
Se utilizaron los modelos de aptitud del sitio para la producción comercial y de pequeña escala, junto con el modelo de rendimiento de las especies, a objeto de lograr una evaluación combinada de la aptitud y del rendimiento de cada celda, en los casos de los dos niveles de explotación comercial y de la explotación de pequeña escala.
Se verifícaron los resultados.
Más específicamente, tenemos entendido que por primera vez se incorporó un modelo bioenergético a un SIG para pronosticar el número de cosechas de peces que era posible obtener anualmente en una superficie geográfica extensa. Se utilizó un conjunto de datos cuadriculados sobre la temperatura, como insumo para el modelo bioenergético para pronosticar el número de cosechas anuales de cuatro especies: Tilapia del Nilo (Oreochromis niloticus), tambaqui (Colossoma macropomum), pacu (Piaractus mesopotamicus) y carpa (Cyprinus carpio). De estas especies, la tilapia del Nilo se está cultivando cada vez más en las aguas cálidas de América Latina debido a lo fácil de su cultivo, a los rápidos índices de crecimiento y a su tolerancia a una amplia variedad de condiciones de la calidad del agua. Por el contrario, el cultivo de la carpa no está actualmente muy difundido en América Latina. Con todo, esta especie tolera una amplia gama de temperaturas y se estima que su cultivo tiene una elevada potencialidad. Los carácidos (tambaqui y pacu) se cultivan comercialmente en varios países (por ej., Brasil, Colombia y Venezuela) y en general son buenos candidatos para la acuicultura en estanques (Saint-Paul, 1989; Lovshin, 1995). Por lo general el tambaqui se comporta bien en aguas cálidas (más de unos 20°C), mientras que el pacu tolera mejor las temperaturas más frías.
Introduciendo variaciones en los niveles de insumos y en el tamaño al momento de la cosecha, se evaluó el desempeño de cada especie dentro de los dos niveles de explotación comercial y en el de pequeña escala en cada celda de cuadrícula. Además de evaluar la aptitud de cada celda de 9 × 9 km para la producción de las mencionadas especies, también cada una de ellas fue evaluada con respecto a una serie de otros factores importantes para el desarrollo y la operación de una granja piscícola, a saber:
la potencialidad del mercado urbano, sobre la base del tiempo que se tarda en llegar a los centros urbanos y del tamaño de sus poblaciones,
la potencialidad de las ventas en la puerta de la granja, basada en la densidad demográfica,
aptitud del terreno para las obras de ingeniería necesarias para la construcción de estanques, determinada según una serie de atributos de los suelos,
pérdida de agua de los estanques a causa de la evaporación y la filtración, y
disponibilidad de subproductos agrícolas para alimentos y fertilizantes, basándose en la potencialidad de los cultivos.
Para desarrollar los modelos de acuicultura de pequeña escala y comercial se procedió a ponderar estos factores aplicando un procedimiento de evaluación multicriterio. Se identificaron las áreas protegidas, los grandes cuerpos de aguas continentales y los centros urbanos donde la explotación piscícola continental estaba prohibida y todos ellos se designaron como restricciones.
Finalmente, se analizó la aptitud de cada celda para la producción de cada una de las cuatro especies, junto con los otros factores, mediante el empleo de los modelos de pequeña escala y comerciales, con el fin de identificar las zonas de los países continentales de América Latina que se clasifican entre muy aptas a moderadamente aptas para la explotación piscícola de agua dulce sea de pequeña escala o a escala comercial.
Este estudio está dirigido a las personas interesadas en la acuicultura. Por lo tanto, este capítulo contiene solamente la información suficiente para dar a conocer los procedimientos analíticos y los fundamentos de los métodos empleados. Para los lectores interesados en el SIG, el Anexo l, disponible sólo en inglés, contiene una descripción de los datos digitales y de la metodología del SIG empleada en este estudio.
En total se consideraron cinco factores para evaluar la potencialidad para la explotación comercial: tamaño y proximidad del mercado urbano; ventas en la puerta de la granja; aptitud del suelo y del terreno para la construcción de estanques; pérdida de agua; y disponibilidad de subproductos agrícolas como insumos. En el caso de la explotación de pequeña escala, con excepción del tamaño y la proximidad del mercado urbano, se tuvieron en cuenta todos los demás factores.
Estos factores son de índole continua. Otro grupo de restricciones incluidas en este estudio, como es el caso de las áreas reservadas, excluyen totalmente algunas zonas geográficas. Esta materia se examina al final de este capítulo.
En este estudio, el potencial del mercado urbano ha sido analizado solamente en el caso de la explotación comercial, puesto que se supone que los pequeños acuicultores consumen parte de su producción y el excedente lo venden o truecan en la misma localidad. La potencialidad del mercado urbano se definió de acuerdo con su distancia, medida según el tiempo que se tarda en llegar hasta él, y con el tamaño del mercado estimado sobre la base de su población.
En términos de tiempo, se supuso que el máximo era de 12 horas para un viaje de ida y vuelta desde la granja hasta el mercado, con el fin de evitar el costo del alojamiento del chofer (y de su ayudante, si lo hubiera) fuera de la granja.
La distancia en tiempo se definió recurriendo al sistema de caminos. Debido a una inadvertencia en la clasificación de los caminos en los datos originales extraídos del Mapamundi Digital, Versión 1 (ESRI, 1992a), fue preciso suponer que todos los caminos eran aptos para tráfico automotor durante todas las estaciones. Se supuso que un camión se desplazaría por estos caminos a una velocidad de 90 km/h. Además, se supuso que dentro de cada celda de cuadrícula dotada con un sistema de carreteras también existiría un sistema de caminos secundarios no cartografiados, y que por ellos el camión transitaría a un cuarto de su velocidad de desplazamiento por las carreteras principales (22.5 km/h).
El uso del algoritmo descrito en el mencionado Anexo 1 permitió definir espacialmente las combinaciones del tiempo de viaje por las carreteras principales y secundarias en cuatro categorías, con un máximo de 6 horas de viaje o menos en el recorrido en un solo sentido.
Las zonas urbanas se definieron mediante el conjunto de datos del “ARC/WORLD 1:3M” (ESRI, 1992b) y de su sistema de clasificación conexo. Los datos de población fueron reclasificados con el fin de configurar cuatro categorías (Cuadro 2.1).
Cuadro 2.1 Categorías de la potencialidad del mercado según la población urbana
| Aptitud | Categoría de la potencialidad del merc. | Categorías originales del ARC/WORLD 1:3M |
| (habitantes) | (habitantes) | |
| Muy apta | > 1 000 000 | > 5 000 000 |
| 1 000 000 – 5 000 000 | ||
| Apta | 250 000 – 1 000 000 | 500 000 – 1 000 000 |
| 250 000 – 500 000 | ||
| Moderadamente apta | 50 000 – 250 000 | 100 000 – 250 000 |
| 50 000 – 100 000 | ||
| No apta | < 50 000 | < 50 000 |
Los dos subfactores, distancia en tiempo y tamaño del mercado, se combinaron en un solo factor denominado “tamaño y proximidad del mercado urbano”, mediante lo cual cada una de las cuatro categorías del tamaño del mercado urbano se combinaron con las cuatro de la distancia en tiempo de desplazamiento, y esto se interpretó como la potencialidad del mercado urbano (ver también el Anexo 1).
El potencial del mercado expresado como ventas en la puerta de la granja se infirió de la densidad demográfica (en personas/km2 ó p/km2) porque no se disponía de datos comprensivos sobre mercadeo a una escala que fuera compatible con la de este estudio.
Los datos sobre densidad demográfica provinieron del “National Center for Geographic Information and Analysis” (Tobler et al., 1995). Se trabajó con el supuesto básico de que mientras mayor sea la densidad demográfica, mejores serán las oportunidades para vender peces cultivados (Kapetsky, 1994). Un segundo supuesto consistió en que existe una relación entre densidad demográfica, uso de la tierra y costo de ella, de tal forma que llegado a un cierto punto, queda excluida la acuicultura de los diversos usos alternativos de la tierra. Así pues, las densidades demográficas relativamente altas se transforman en un obstáculo para el establecimiento de una granja piscícola, debido a la mayor probabilidad de que el costo de la tierra sea alto. En el caso de la acuicultura de pequeña escala que forma parte de una serie de actividades de una granja unifamiliar, probablemente lo que haga prohibitiva la piscicultura como uso alternativo esté relacionado con la densidad demográfica suburbana. En la literatura consultada no se encontraron definiciones uniformes y comprehensivas de los términos “urbano”, “suburbano” y “rural” en función de la densidad demográfica. Con todo, se pudieron encontrar relaciones en otras regiones geográficas:
Se descubrieron relaciones entre la población, la densidad demográfica y la superficie territorial de 51 ciudades europeas (Stanners y Bordeau, 1995). Entre estos datos, la menor densidad demográfica de una determinada ciudad era de 485 p/km2, la menor población era de 12 386 y la menor superficie urbana era de 3 km2; sin embargo, alrededor del 41 % de las ciudades tenían densidades demográficas que oscilaban entre 2 001 y 4 000 p/km2, la moda de la superficie urbana era del orden de 101 a 200 km2 y alrededor del 80% de las ciudades tenían más de 80 km2 de superficie.
En un estudio de la cubierta terrestre y densidad demográfica realizado en el área de drenaje del Mar Báltico, se utilizó una densidad demográfica de <200 p/km2 para designar lo rural y de >200 p/km2 para lo urbano (Sweitzer, Langaas y Folke, 1996).
La Oficina de Censos de los EE.UU. considera que una combinación de 50 000 habitantes y 386 p/km2 (=1 000 p/milla2) es una zona urbana.
En un estudio sobre el crecimiento demográfico y el cambio agrícola en el África, Turner, Hyden y Kates (1993) pudieron descubrir distritos “rurales” con más de 200 p/km2 que no se veían afectados en su densidad demográfica por las concentraciones urbanas en su interior. Los distritos “rurales” tenían densidades de hasta 416 p/km2 y una media de 244 p/km2.
En este estudio se utilizó una densidad demográfica de 300 p/km2 para señalar el limite en el que la tierra alcanzaría un costo demasiado alto para la piscicultura de pequeña escala. En una celda nominal de 81 km2, esta densidad corresponde a 24 300 personas.
Se supuso que cada celda de cuadrícula define los límites del mercado local. Los umbrales seleccionados para indicar la potencialidad de las ventas en la puerta de la granja aparecen en el Cuadro 2.2.
Cuadro 2.2 Umbrales para señalar el potencial para ventas en la granja, y su correspondiente tamaño del mercado
| Descripción | Rangos de umbrales | Mercado Potencial |
| p/km2) | (máximo total de habitantes) | |
| Muy apto | 150–300 | 24 300 |
| Apto | 25–149 | 12 069 |
| Moderadamente apto | 1–24 | 1 944 |
| No apto | 1<y>300 | n/d |
Una buena comprensión de los suelos y de sus características es uno de los factores más importantes de entre los numerosos que es preciso considerar para que la piscicultura de agua dulce resulte fructífera (Coche y Laughlin, 1985). Según Yoo y Boyd (1993), las propiedades de los suelos que son más atinentes para la construcción de estanques son: pendiente, textura, contenido de materia orgánica y contenido de sulfuro.
A este respecto, los objectivos de este estudio fueron:
identificar los parámetros sobre terrenos y suelos del Mapa Digital Mundial de Suelos (MDMS) (Versión 3.5; FAO, 1995) que eran más pertinentes para la construcción y operación de estanques piscícolas, y
establecer umbrales mediante el uso de las categorías ya establecidas para cada parámetro en la preparación original del Mapa Mundial de Suelos (FAO/Unesco, 1974).
Los parámetros apropiados de suelos y los valores de sus correspondientes umbrales se extrajeron de los cuadros de suelos con limitaciones para estanques excavados y para bordes, diques y plataformas de estanques preparados por Yoo y Boyd (1993). Las propiedades indicadoras de suelos para acuicultura de agua dulce se obtuvieron de los datos tabulados por Coche y Laughlin (1985).
Se utilizó el MDMS como base para estimar la aptitud del terreno y de los suelos para estanques piscícolas, el que a su vez se basa en el Mapa Mundial de Suelos de la FAO/UNESCO.
La escala original del Mapa Mundial de Suelos de la FAO/UNESCO es de 1:5 000 000. La versión digital, en imágenes “rasters” con celdas cada 5 minutos de arco, combina mapas a escala continental de las asociaciones de suelos y grupos de suelos, así como de las propiedades derivadas de ellos como atributos. También incluye programas para rutinas que interpretan los mapas en términos de parámetros ambientales, tales como pH, contenido de carbono orgánico, relación entre C y N, mineralogía de la arcilla, profundidad del suelo, aptitud del terreno y de los suelos para la producción de un cultivo específico, capacidad de almacenamiento de la humedad del suelo y clase de suelo según el drenaje. El resultado se entrega en forma de archivos de mapas y datos que pueden almacenarse para su posterior recuperación.
Durante el primer intento por clasificar las características de los suelos en cuanto a su aptitud para la construcción de estanques piscícolas, gran parte de América Latina obtuvo un bajo puntaje, debido a los estrechos umbrales en la textura de los suelos. Originalmente, se determinó que la clase óptima de textura era la “Arcillosa sin dilatación ni contracción e inorgánica” y que la clase apta a moderadamente apta era la “Francosa e inorgánica”. Los umbrales se ampliaron algo más para incluir la “Francosa o arcillosa sin dilatación ni contracción e inorgánica”. Los umbrales finales establecidos aparecen en el Cuadro 2.3.
Los valores de la aptitud consignados en el Cuadro 2.3 se calcularon como porcentajes para cada unidad cartográfica de suelo y celda de cuadrícula. Para la evaluación general de la aptitud de los suelos para estanques, se supuso que la categoría Muy Apta correspondía a dos veces el valor de la Apta, de modo que la ponderación se llevó adelante de conformidad con esto.
Cuadro 2.3 Parámetros de suelos, clasificación de la aptitud y umbrales correspondientes para estimar la aptitud para estanques piscícolas.
| Propiedad del terreno y del suelo | Muy Apta | Apta a Moderadamente Apta | No Apta |
|---|---|---|---|
| % Pendiente | 0–2 | 2–8 | > 8 |
| Profundidad efectiva del suelo (cm) | > 150 | 75–150 | < 75 |
| % de grava y piedras | < 40 | 40–80 | > 80 |
| Textura del suelo | Francosa o arcillosa sin dilatación-contracción e inorgánica | Arenosa o arcillosa sin dilatación-contracción o inorgánica | |
| Salinidad (dS/m) | < 4 | 4–8 | > 8 |
| pH (H2O; 1:5) (fertilidad) | 7.2–8.5 | 5.5–7.2 | > 8.5 |
| < 5.5 | |||
| Arcillas ácidas sulfatadas (sulfato tóxico, muy ácido) | No se presentan | No se presentan | Presentes |
| Yeso | No se presenta | No se presenta | Presente |
Nota: el pH se midió con un medidor de pH en un extracto de saturación diluido en una proporción de 1:5.
Las principales fuentes para abastecer de agua a los estanques con terraplenes y curvas de nivel son las precipitaciones, los escurrimientos, el agua obtenida por bombeo o por gravedad proveniente de cuerpos de aguas perennes, tales como arroyos, ríos, lagos y reservorios; y la extraída por bombeo desde las napas subterráneas. No obstante, es dificil dar cuenta global de la disponibilidad de agua proveniente de todas estas fuentes en un estudio a escala continental sobre la potencialidad para la explotación piscícola como éste. Por ejemplo, es posible que algunos cursos de aguas perennes suficientes como para abastecer a un conjunto de estanques no aparezcan en mapas digitados, y que el agua subterránea no se encuentre cartografiada a escala continental. Por lo tanto, en este estudio se adoptó otra metodología, a saber, la estimación de pérdidas mensuales netas de agua de los estanques. Este planteamiento tiene la ventaja de que señala la cantidad de agua que tendría que ser suministrada para mantener llenos los estanques, sin tener que predeterminar la fuente del agua. Otra ventaja es que la pérdida de agua se calcula en centímetros y, por lo tanto, no se necesita un supuesto sobre la superficie del estanque.
Las pérdidas de agua se pueden producir en los estanques principalmente por dos causas: la evaporación y la filtración. Las pérdidas mensuales causadas por estos dos procesos se calcularon según procedimientos que se describen a continuación y luego se combinaron para estimar las perdidas anuales netas de agua.
El objetivo consistió en estimar la pérdida neta mensual de los estanques provocada por la evaporación.
La investigación básica de la evaporación efectuada para este estudio se describe en un informe interno de la FAO (Estimating water requirements for small ponds in Latin America. AGLW, 1996).
Para este cálculo, se emplearon dos fórmulas basadas en la temperatura: la de Blaney-Criddle (Blaney y Criddle, 1950) y la de Hargraves (Hargraves, Asce y Samani, 1982). De estas dos, la última arrojó los mejores resultados.
El método de Hargraves tiene en cuenta la temperatura del aire y la radiación solar. Se aplicó un coeficiente de 1.15 para convertir la evaporación estimada en la cantidad de evaporación que probablemente se produce en estanques poco profundos.
El Grupo de Agrometeorología de la FAO recolectó los datos sobre la temperatura media mínima y máxima mensual del aire en unas 6 500 estaciones que abarcaban América Latina, incluidas algunas en la frontera sur de EE.UU. Estos datos se interpolaron para obtener un conjunto comprensivo de datos de la temperatura del aire a una resolución de celdas cada 5 minutos de arco. El procedimiento de tal interpolación se describe sucintamente a continuación.
Para cada mes, se hizo un análisis de regresión de las temperaturas del aire a un conjunto de variables (lineales y cuadráticas) basadas en la altura y en las coordenadas geográficas, con lo que se obtuvo una ecuación continental que daba cuenta por lo menos del 90% de las variaciones de las temperaturas. Estas ecuaciones describen la “climatología” (es decir, los macroefectos). A continuación, se calcularon las desviaciones de la “climatología” (los residuales) en cada estación, las que correspondían a los efectos locales, expresados en grados por encima o por debajo del pronóstico de la “climatología”.
El continente se subdividió en 9 franjas latitudinales traslapadas de unos 20 grados cada una. A continuación, utilizando el programa de ponderación de la distancia inversa de Bogaert, Mahau y Beckers (1996), se interpolaron las desviaciones para elaborar un solo mapa continental.
Las etapas finales consistieron en sumar los residuales interpolados a la climatología computada y el montaje de las franjas. Las configuraciones generales del mapa resultante eran comparables con los mapas generados por Corbett (1993). Con todo, se estima que los mapas preparados por el Grupo de Agrometeorología de la FAO tienen la ventaja de ser menos sensibles a la distribución geográfica de los puntos (estaciones) observados y de tener mejor en cuenta los efectos de las características del relieve.
De acuerdo con Yoo y Boyd (1993), la filtración puede ser una de las causas más importantes de la pérdida de agua de un estanque. Estos autores sostienen que es poco conveniente que los índices de filtración superen los 5.08 mm/d (15.4 cm/mes, 185 cm/a) y que los estanques bien construidos suelen tener índices de filtración inferiores a 93 cm/a y que son pocos los que filtran más de 232 cm/a.
En el Cuadro 2.4 aparece una clasificación que estos autores han hecho de las tasas de filtración de acuerdo con su importancia.
En este estudio se consideró que una pérdida de unos 100 cm/a representaba una estimación moderada, puesto que correspondía a unos 8 cm/mes, lo que corresponde a los estanques clasificados en la categoría de los con bajos índices de filtración (Cuadro 2.4).
Cuadro 2.4 Clasificación de las tasas de filtración mensual y anual (modificada de Yoo y Boyd, 1993)
| Categoría | Tasa (cm/mes) | Tasa (cm/a) |
| Baja | 0–14.7 | 0–176 |
| Moderada | 14.8–30.1 | 177–362 |
| Alta | 30.2–45.6 | 363–546 |
| Extrema | >45.6 | >546 |
La pérdida de agua se calculó mediante una ecuación en la que a los insumos de agua provenientes de la precipitación se les restan las pérdidas debidas a la evaporación y a la filtración en los estanques con terraplén.
Balance de agua = (Precipitación × 1.1) - (Evapotranspiración × 1.15) - Filtración
La constante 1.1 en la parte correspondiente a la precipitación en la citada ecuación representa el escurrimiento por los costados del estanque que sobrepasa a la precipitación que cae directamente en el estanque.
Se emplearon los datos sobre la precipitación media mensual en celdas de 5 minutos de arco, que fueron preparados por Corbett (1993), empleando una técnica de suavizamiento de arcos (“a tri-variate thin plate smoothing spline method”).
Con este método, las zonas con dos estaciones secas podrían presentar un problema, porque la pérdida anual neta aparente resultaría mayor que cualquiera de las dos pérdidas de las estaciones secas. Con el fin de determinar la ocurrencia de dos estaciones secas, se definió un conjunto de puntos de muestreo a unos 5° × 5°. Se detectó solamente una zona con esta característica, a 25° S, 50 a 55° O, y por ende, el efecto es menor y localizado cuando se considera todo el continente.
Se combinaron las pérdidas netas mensuales por evaporación y filtración para preparar un mapa de la pérdida neta anual de agua.
La existencia de la agricultura es un indicador importante de la potencialidad de la acuicultura por dos razones: la primera, porque al existir la agricultura significa que existe por lo menos una infraestructura mímina para el desarrollo, como por ejemplo un sistema de caminos para el transporte, una fuerza laboral local y aldeas o pueblos para abastecerse de los insumos esenciales; y la segunda, porque para la acuicultura es necesario contar con una fuente de subproductos como alimentos o fertilizantes. En el caso de la explotación piscícola de pequeña escala, los subproductos agrícolas pueden contribuir a obtener mayores rendimientos de los posibles con la producción natural de un estanque. En el caso de la producción piscícola comercial, el uso de subproductos resultantes de la elaboración industrial de alimentos producidos por la agricultura puede disminuir los costos de los alimentos, al permitir la sustitución de por lo menos una parte de los alimentos preparados que se necesitarían.
Lamentablemente, no existen mapas digitales comprensivos de los tipos de cultivos agrícolas latinoamericanos que podrían utilizarse para deducir la disponibilidad de subproductos como insumos. Por lo tanto, en su defecto se aplicó la potencialidad para la producción de cultivos.
Alexandratos (1995) consigna datos continentales sobre la potencialidad para la producción de cultivos. Se efectuó una evaluación de la aptitud de la tierra para la producción de 21 cultivos en condiciones de secano y con diversos grados de tecnología, utilizando como material básico dos conjuntos de datos georeferenciados: El Mapa Mundial de Suelos FAO/Unesco (1974) y un inventario de regímenes climáticos para caracterizar el largo del período de cultivo (LPC) (es decir, la duración del período del año en que la disponibilidad de humedad y la temperatura permiten el crecimiento vegetal).
Se aplicó la clasificación original de Alexandratos (1995) (Cuadro 2.5) para identificar la tierra con capacidad para producir subproductos agrícolas como insumos para la explotación piscícola.
Cuadro 2.5 Productividad de las principales clases de tierras según el largo del período de cultivo (LPC) y la aptitud de la tierra (extraído de Alexandratos, 1995).
| Principal Clase de Tierra | LPC (días) | Aptitud de la Tierra |
|---|---|---|
| TIERRA PREDOMINANTEMENTE PRODUCTIVA | ||
| AT2 Húmeda semiárida | 120–179 | 50% MA+A |
| AT3 Subhúmeda | 180–269 | 50% MA+A |
| AT4 Húmeda | 270–365 | 50% MA+A |
| AT6 Fluvisols y gleysols | Tierra con inundaciones naturales (TIN) | 50% MA+A |
| TIERRA CORRIENTEMENTE MARGINALMENTE PRODUCTIVA | ||
| AT1 Seca semiárida | 75–119 | 50% MA+A+MDA |
| AT5 Húmeda semiárida, subhúmeda y húmeda | 120–365 | 50% MDA |
| AT7 Fluvisols y gleysols medianos y húmedos | TIN | 50% MDA |
| TIERRA PREDOMINANTEMENTE IMPRODUCTIVA | ||
| Parcialmente apta | 75–365 o TIN | 20–50% MA+A+MDA |
| Principalmente no apta | 75–365 o TIN | 0–20% MA+A+MDA |
| No apta, agua, glaciares | n/d | n/d |
Se adoptaron los siguientes supuestos con el fin de reclasifcar la producción potencial de cultivos de secano (Cuadro 2.4), en función de la posible disponibilidad de insumos para la acuicultura:
Supuesto 1. Los períodos más largos de crecimiento pueden proporcionar insumos para la producción acuícola durante un período más largo durante año. Los puntajes para el LPC aparecen en el Cuadro 2.6.
Cuadro 2.6 Clasificación del LPC para determinar insumos potenciales para la acuicultura.
| Puntaje | LPC (días) |
|---|---|
| 4 | 270–365 |
| 3 | 180–269 |
| 2 | 120–179 |
| 1 | <120 |
En el caso de la tierra con inundaciones naturales (AT6, AT7; Cuadro 2.5), se le asignó un puntaje arbitrario de 2 en LPC, a objeto de tener en cuenta la imposibilidad de cultivar la tierra debido a las inundaciones estacionales.
Supuesto 2. La mayor productividad por unidad de superficie potencialmente provee mayores cantidades de insumos por unidad de superficie de producción agrícola. Los puntajes asignados para clasificar la productividad de la tierra aparecen en el Cuadro 2.7
Cuadro 2.7 Clasificación de la productividad de la tierra para determinar los insumos potenciales para la acuicultura
| Puntaje | Clasificación de la Productividad de la Tierra |
|---|---|
| 4 | Tierra predominantemente productiva |
| 3 | Tierra comúnmente marginalmente productiva |
| 2 | Tierra predominantemente improductiva |
| 1 | No apta, agua, glaciares |
Los puntajes del LPC y de la productividad de los Cuadros 2.6 y 2.7 se consolidaron en el cuadro 2.8.
Cuadro 2.8 Consolidación de los puntajes del LPC y de la productividad como insumos para la acuicultura.
| Clasificación Original | Puntaje del LPC | Puntaje de la Productividad | Consolidación de Puntajes para la Piscicultura |
|---|---|---|---|
| AT2 | 2 | 4 | 8 |
| AT3 | 3 | 4 | 12 |
| AT3 | 4 | 4 | 16 |
| AT6 | 2 | 4 | 8 |
| AT1 | 3 | 3 | 9 |
| AT5 | 3 | 3 | 9 |
| AT7 | 2 | 3 | 6 |
| Parcialmente apta | 2.5 | 2 | 5 |
| Principalmente no apta | 2.5 | 2 | 5 |
| No apta | 1 | 1 | 1 |
Enseguida, los puntajes del Cuadro 2.8 fueron agrupados en 4 categorías, en que el puntaje igualaba al número de la categoría, según se indica en el Cuadro 2.9
Cuadro 2.9 Reclasificación de los puntajes del LDPC-productividad en cuatro categorías.
| Nuevas Categorías Puntajes | Aptitud | Umbrales de los Puntajes |
|---|---|---|
| 4 | Muy apta | >11 |
| 3 | Apta | 7–10 |
| 2 | Moderadamente apta | 3–6 |
| 1 | No apta | <3 |
Para cada celda de 5 minutos de arco, se obtuvo el porcentaje de cada una de las categorías originales (Cuadro 2.5) en el MDMS. Estas 10 categorías se agruparon en las cuatro que aparecen en el Cuadro 2.9. Finalmente, los porcentajes de cada una de las cuatro categorías en cada una de las celdas de la retícula se sumaron para obtener el puntaje final para esa celda.
El objetivo general fue elaborar modelos que combinaran los factores antes descritos de acuerdo con la importancia relativa para el establecimiento y la operación de la explotación piscícola comercial y de pequeña escala. Como es obvio, es probable que haya diferencias en la importancia relativa de estos factores, además de que la importancia de los mismos factores varía entre la piscicultura comercial y la de pequeña escala, así como según la intensidad de la explotación comercial. Por ejemplo, la disponibilidad de subproductos agrícolas como insumos alimentarios es relativamente importante en la piscicultura de pequeña escala. Por el contrario, en la comercial, cuando se usan alimentos comercialmente perparados, la disponibilidad de estos subproductos resulta menos importante, a menos que puedan obtenerse como un suplemento barato de los alimentos comerciales.
| La potencialidad del mercado urbano (Tamaño y proximidad del mercado) |
| P: La potencialidad del mercado urbano no se usó como un factor para estimar el potencial de la acuicultura de pequeña escala. Se supuso que toda la producción de ella se vendía o trocaba localmente.. |
| C: Tiene en cuenta el tamaño de la población de los centros urbanos junto con la duración del viaje hasta los centros urbanos. Se asignan 6 horas como duración máxima del viaje en un sentido desde la granja al mercado urbano, y mientras mayor sea la población de estos centros, mayor es el mercado potencial para el pescado cultivado. Se subentiende que los mercados urbanos también son un lugar desde el cual esta producción puede ser transportada por vía aérea a otros lugares del país, o exportada. |
| Ventas en la granja |
| Este se basa en la densidad demográfica de la celda de cuadrícula en la que está situada la granja piscícola. Se supone que mientras mayor sea la densidad demográfica del entorno inmediato de la granja, mayor es la potencialidad para estas ventas. |
| P: Las ventas o el trueque de los excedentes es una consideración importante en las pequeñas explotaciones piscícolas de algunas partes del África, donde incluso se venden o truecan cantidades pequeñísimas (Kapetsky, 1994). Una situación similar pareciera existir en América Latina (Martinez-Espinosa, 1994; 1995). |
| C: Para el criador comercial de peces, las ventas de grandes volúmenes en los mercados urbanos son mucho más importantes que los clientes que andan de compras ya que hay que dedicar tiempo para vender sólo algunos kilos por cliente. |
| Aptitud del terreno y del suelo para la construcción de estanques |
| La aptitud general del suelo es importante tanto desde el punto de vista de las obras de ingeniería como del de la productividad. Entre las características del suelo están la textura, la pendiente, la profundidad efectiva, el pH, la salinidad y la presencia de arcillas ácidas sulfatadas y de yeso. |
| P: Si bien las desventajas moderadas se pueden subsanar sin costos desmesurados, para el pequeño criador de peces, los costos y el tiempo tienen que rebajarse al mínimo. Así pues, para éste acuicultor es más importante seleccionar un sitio que exija modificaciones mínimas, de lo que es para el criador comercial. |
| C: Desde el punto de vista del criador comercial, los gastos de capital que entrañan las medidas correctivas (por ej. revestimiento, compactación, material extra para diques) tienen que tenerse en cuenta, así como los mayores gastos de explotación para reemplazar las pérdidas de agua, si las medidas correctivas adoptadas han sido sólo parciales. |
| Pérdida de agua |
| La pérdida neta anual de agua se basa en la evaporación y la filtración. |
| P: Para el pequeño acuicultor, es difícil reemplazar las pérdidas de agua a menos que esto suceda en forma natural, por lluvias o escurrimientos. El bombeo y el entubado de agua son operaciones de nivel comercial para obtener agua y no se aplican a la acuicultura de pequeña escala. Por consiguiente, es importante estar en una zona donde el estanque pueda mantenerse relativamente lleno con la lluvia y los escurrimientos que permitan la explotación piscícola durante todo el año. |
| C: Desde el punto de vista del criador comercial, la pérdida de agua puede ser considerada como “gastos de capital y de explotación relativos al agua” (por ej. bombas, tuberías, combustible). |
| Subproductos agrícolas en la granja |
| Este factor se refiere a la posible disponibilidad de subproductos agrícolas para utilizarlos como alimentos o fertilizantes, y se basa en la productividad del suelo y en el LPC. |
| P: Es importante poder alimentar los peces (o fertilizar los estanques) con el fin de lograr rendimientos excedentarios que puedan venderse o trocarse. |
| C: En la acuicultura comercial, que utiliza alimentos comerciales, la disponibilidad de subproductos agrícolas tiene menor importancia, a menos que éstos se puedan obtener como un suplemento barato de los alimentos comerciales. |
Estos factores son de dos tipos: aquellos que, como es el caso de la aptitud del suelo para la construcción de estanques, tienen un carácter continuo; y las restricciones, tales como las áreas reservadas, que excluyen del todo algunas zonas. Las restricciones se tratan en la parte final de este capítulo.
Para resumir los apartados anteriores, en el recuadro anterior aparecen los factores considerados como importantes para el desarrollo y la operación de la explotación piscícola comercial (C) y de pequeña escala (P) y su interpretación para los modelos.
El procedimiento empleado para construir los modelos de explotación piscícola comercial y de pequeña escala consiste en la toma de decisiones basada en un solo objetivo y en criterios múltiples. Como este método ha sido resumido por Eastman et al. (1993) y por Eastman (1995) sólo se describe aquí sucintamente.
El desarrollo de las ponderaciones se basa en comparaciones de pares. Las comparaciones se refieren a la importancia relativa de los dos criterios necesarios para determinar la aptitud para el objetivo formulado. Las calificaciones pueden estar en una escala continua de 9 puntos, como se ejemplifica en el Cuadro 2.10; pero, cuando se estima que hay demasiado contraste entre las comparaciones adyacentes, se pueden agregar comparaciones adicionales, tales como “1/6” entre 1/7 y 1/5.
Cuadro 2.10 La importancia relativa de dos criterios.
| 1/9 | 1/7 | 1/5 | 1/3 | 1 | 3 | 5 | 7 | 9 |
| Extremadamente | Muy considerablemente | Considerablemente | Moderadamente | Igualmente | Moderadamente | Considerablemente | Muy considerablemente | Extremadamente |
| Menos importante | Más importante | |||||||
El modelo para la explotación piscícola comercial se basó en el método de comparaciones múltiples ya reseñado. En su elaboración participaron especialistas en acuicultura del Servicio de Recursos Acuáticos Continentales y Acuicultura y un ex-funcionario de campo de la FAO (Cuadro 2.11).
Cuadro 2.11 Conocimientos especializados y experiencia internacional del personal de la FAO que participó en las comparaciones de pares para desarrollar el modelo comercial
| Experto | Conocimientos especializados en Acuicultura | Experiencia Internacional |
|---|---|---|
| 1 | General, proyectos, investigación | América Latina, mundial |
| 2 | Desarrollo rural de pequeña escala | América Latina |
| 3 | Sistemas agrícolas de pequeña escala, extensión | África |
| 4 | Nutrición | América Latina, mundial |
| 5 | General, investigación | El Pacífico, Medio Oriente, mundial |
Hubo grandes deliberaciones a la hora de determinar los valores para la comparación de pares debido a las diferencias en los puntos de vista y en las percepciones de los factores y de su importancia relativa por lo que fue necesario efectuar una cuidadosa definición de los factores. Finalmente, se llegó a un consenso y los resultados aparecen en el Cuadro 2.12.
Cuadro 2.12 Importancia relativa de los factores de la piscicultura comercial en comparaciones de pares (filas versus columnas; por ej., el costo del agua es considerablemente menos importante que el tamaño y la proximidad del mercado).
| Tamaño y proximidad del mercado | Pérdida de agua | Aptitud del suelo | Subproduct. agrícolas | Ventas en la granja | |
|---|---|---|---|---|---|
| Tamaño y proximidad del m | 1 | ||||
| Pérdida de agua | 1/5 | 1 | |||
| Aptitud del suelo | 1/7 | 1/5 | 1 | ||
| Subproductos agrícolas | 1/9 | 1/9 | 1/7 | 1 | |
| Ventas en la granja | 1/9 | 1/7 | 1/9 | 3 | 1 |
Después de haber hecho las comparaciones, se utilizó el módulo de ponderación del IDRISI (Eastman, 1995) para calcular los auto vectores y para establecer el índice de coherencia de los resultados, los que aparecen en la columna “Expertos” del Cuadro 2.13.
Cuadro 2.13 Importancia relativa de cinco factores para el desarrollo y la operación de la piscicultura comercial.
| Factores | Expertos | Autor |
|---|---|---|
| Tamaño y proximidad del mercado | 55% | 49% |
| Pérdida de agua | 25% | 27% |
| Aptitud del suelo | 13% | 13% |
| Disponibilidad potencial de subproductos agríc. | 4% | 5% |
| Ventas en la granja | 3% | 6% |
El índice de coherencia (0,2) del grupo de expertos resultó insatisfactorio. Con todo, estos resultados fueron muy parecidos a los generados por el primer autor mediante el uso del mismo método mucho antes de las reuniones de los expertos, y el índice de coherencia que obtuvo este autor tenía un grado aceptable, 0,07, así es que se utilizó su modelo.
Los mapas con cada uno de los factores fueron ponderados según su importancia relativa, tal como lo muestra el cuadro anterior. Dado que la celda para el mapa de cada factor ya se había clasificado como MA, A, MDA o NA, a cada celda se le asignó un puntaje, que se obtuvo como producto del coeficiente de ponderación del factor y la aptitud de la celda específica correspondiente a ese factor. Enseguida, se sumaron estos puntajes para todos los mapas de los factores. Finalmente, se establecieron los umbrales para llegar a un mapa de la aptitud global para la explotación piscícola comercial en cuatro categorías: MA, A, MDA y NA.
El modelo para la explotación de pequeña escala se estableció de una forma similar a la del modelo comercial, aunque en este caso el papel del grupo de especialistas se circunscribió a un análisis para clarificar los factores y su importancia relativa. Las comparaciones con criterios múltiples fueron hechas por el experto 3 (Cuadro 2.11), en conjunto con el primer autor. El índice de coherencia de 0,07 resultó aceptable. En el Cuadro 2.14 aparecen los resultados de la comparación, obtenidos mediante cálculos con el módulo de ponderación del IDRISI.
Se combinaron los factores para obtener un mapa de la aptitud para la explotación piscícola de pequeña escala, tal como se desarrolló el mapa para la acuicultura comercial ya descrito.
Cuadro 2.14 Importancia relativa de los factores en el desarrollo y operación de la piscicultura de pequeña escala.
| Factores | Importancia relativa |
|---|---|
| Pérdida de agua | 51% |
| Disponibilidad de subproductos agrícolas | 19% |
| Aptitud del suelo | 16% |
| Ventas en la granja | 14% |
Los modelos sobre el crecimiento íctico son herramientas útiles para analizar los factores que afectan su comportamiento en granjas de cultivos, así como para la gestión de la producción piscícola (Cuenco, Stickney y Grant, 1985). Todavía no se ha generalizado la aplicación de estos modelos en la planifícación regional (por ej., en la evaluación de la producción potencial de diferentes especies acuícolas, mediante el uso de herramientas del SIG), presumiblemente porque los modelos disponibles no se han adaptado a la amplia variedad de especies que sería preciso abarcar para determinar el potencial de la acuicultura en extensas zonas que exhiben amplias variaciones en sus condiciones climáticas, o porque no se han formulado en una forma que permita integrarlos a los SIG. Una tercera razón posiblemente sea que tales modelos pueden utilizarse sólo cuando se cuenta con datos digitales y espaciales pertinentes que puedan servir como insumos. Así pues, la tarea en este sentido fue doble: proporcionar un cuadro sinóptico con los datos sobre temperatura del agua en América Latina, que pudiera utilizarse como uno de los insumos de un modelo de crecimiento, y para modificar un modelo existente a ser utilizado con el SIG para mostrar los rendimientos resultantes de las cuatro especies.
El modelo de la temperatura del agua se encuentra acabadamente documentado en la literatura (Nath, 1996) y se resume someramente en el Anexo 2 que acompaña la versión original en inglés. Este modelo ha sido validado para distintas localidades geográficas mediante datos diarios del clima y del sitio específíco, registrados en la base de datos de acuicultura tropical que mantiene el PD/A CRSP (Nath, 1996).
Con todo, para grandes regiones geográficas como América Latina, no es fácil obtener o tener acceso a los datos climáticos diarios que requiere el modelo de la temperatura del agua. Además, no son fáciles las tareas de manipular y almacenar datos climáticos diarios para una cuadrícula tan extensa. Incluso si se dispusiera de las competencias para efectuar tales operaciones, es poco probable que resultara significativamente ventajoso su uso para una planificación estratégica, como es el caso del análisis a escala continental de la potencialidad de la acuicultura.
La alternativa metodológica que se adoptó en este estudio fue obtener del Grupo de Agrometeorología de la FAO los conjuntos de datos cuadriculados con los valores mensuales de las temperaturas del aire que se necesitaban para el modelo de temperatura del agua. Lamentablemente, debido a problemas surgidos durante las interpolaciones de los datos climáticos registrados, no pudo disponerse de los datos cuadriculados para las otras variables climáticas que se necesitaban como insumo para los datos de la temperatura del agua. Los datos sobre temperatura del aire se interpolaron a objeto de obtener valores diarios a usar en el modelo de la temperatura del agua; los valores de las otras variables se pronosticaron mediante el uso de un sencillo generador climático desarrollado por Fritz, Meredith y Middleton, (1980). El análisis se basó en el supuesto de que todos los estanques simulados tienen una superficie constante de 2000 m2 y una profundidad de 1,2 m. Por consiguiente, también se supuso que el volumen del estanque era constante (es decir, 2 400 m3).
Se llevaron a cabo simulaciones de un año para cada celda dentro de la cuadrícula para América Latina, utilizando un intervalo temporal de un día y los valores de la temperatura diaria del agua resultantes se promediaron para cada mes. Luego, este último conjunto de valores fue utilizado para generar mapas de la temperatura promedio mensual del agua. Dado que el modelo ha sido adecuadamente ensayado sólo para condiciones en que la temperatura del agua sobrepasa los 0°C, durante la elaboración del mapa se incorporó una condición para trazar la temperatura media mensual del aire, en lugar de las temperaturas del agua <0°C.
Para este estudio, se modificó un modelo del crecimiento íctico ya formulado (Bolte, Nath y Ernst, 1995), el que se describe brevemente, consignando su validación y calibración, en el Anexo 3.
Se realizaron simulaciones de un año con el modelo de crecimiento para las cuatro especies. Se obtuvieron las temperaturas diarias del agua necesarias para el modelo de crecimiento mediante interpolaciones lineales de las medias mensuales pronosticadas por el modelo de la temperatura del agua ya descrito. Fue preciso introducir modificaciones menores en el modelo de crecimiento, con el fin de obtener el resultado de las cosechas anuales. Por ejemplo, es dificil especificar la época precisa para la siembra y la cosecha al correr una simulación para una extensa región geográfica, porque el período de tiempo necesario para alcanzar el tamaño de cosecha previsto varía entre una y otra localidad. Además, dependiendo de las preferencias de temperatura de las distintas especies, la piscicultura sólo puede ser posible durante un cierto período del año, lo que es dificil de pronosticar a priori. Por lo tanto, se supuso que un lote (población) de peces sería sembrado cuando las temperaturas del agua fueran favorables (arbitrariamente definido como un período de 15 días en que las temperaturas estuvieran dentro de un rango en que fuera posible el crecimiento de una determinada especie íctica). También se especificó el peso de cosecha previsto para cada especie, antes de iniciar la corrida de la simulación.
Durante las simulaciones, la población íctica se cosechaba si se cumplían cualquiera de las condiciones siguientes:
se alcanzaba el peso de cosecha especificado (es decir, la cosecha total) antes de haber transcurrido un año completo,
se había concluido la duración de un año de la simulación, sin que se hubiera registrado una o más cosechas, o
las temperaturas del agua eran desfavorables para el crecimiento.
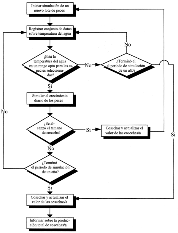
En el primer caso, si las temperaturas del agua continuaban siendo aptas para la especie íctica seleccionada, se supuso que se haría una repoblación con un lote adicional de peces, los que se cosecharían según las condiciones citadas. En los dos casos siguientes, la producción de cosechas/año se expresaba como una fracción decimal del peso actual del pescado en relación con el peso de cosecha (es decir, se informó de una cosecha parcial). El procedimiento de simulación se resume en la Figura 2.1.
Con el fin de explorar una serie de posibilidades para la piscicultura comercial mediante la aplicación del modelo de crecimiento, se efectuaron simulaciones para las cuatro especies icticas suponiendo dos grados diferentes de alimentación y dos pesos de cosecha. Se supuso que la disponibilidad de alimento natural era insignificante. Se supuso también que las tasas de suministro de alimentos correspondientes a un grado de saciedad de 50% y 70% correspondian a las operaciones acuícolas comerciales con bajas y altas tasas de alimentación, respectivamente. El efecto principal de las tasas más altas de alimentación simuladas en el modelo consiste en permitir un crecimiento ictico más rápido, con lo cual se puede alcanzar el tamaño deseado en menor tiempo. La ventaja de utilizar grados porcentuales de saciedad en lugar de tasas de alimentación expresadas como porcentaje del peso corporal estriba en que la primera metodologia tiene en cuenta las variaciones en los factores que afectan el apetito de los peces (ver también el Anexo 3) al hacer el cálculo de las necesidades alimentarias. Dentro de cada grado porcentual de saciedad, también se establecieron dos pesos de cosecha (pequeños y grandes), con el fin de atender a las preferencias por cada tamaño de peces de los consumidores.
Se supuso que el peso de repoblación de la tilapia, el tambaqui y el pacu era de 50g en todas las circunstancias; la carpa se repoblaba con 100g. Se supuso una tasa de sobrevivencia del 80% en todas las corridas de simulaciones. Los otros parámetros supuestos para la acuicultura comercial aparecen en el Cuadro 2.15.
Cuadro 2.15 Densidades de siembra y tamaños al momento de la cosecha (pequeño y grande) supuestos dentro de cada uno de los escenarios de acuicultura comercial de las cuatro especies. También se indican los rendimientos neto y bruto previstos (después de descontar la mortalidad) para una producción hipotética de 1 cosecha/año.
| Especie | Densidad de la siembra | Tamaño a la cosecha | Rendimiento bruto | Rendimiento neto |
|---|---|---|---|---|
| (peces/m2) | (g) | (kg/ha/año) | (kg/ha/año) | |
| Tilapia | 3.0 | 300 | 7 200 | 5 700 |
| 1.5 | 600 | 7 200 | 6 450 | |
| Tambaqui | 1.5 | 600 | 7 200 | 6 450 |
| 0.9 | 1 000 | 7 200 | 6 750 | |
| Pacu | 1.5 | 600 | 7 200 | 6 450 |
| 0.9 | 1 000 | 7 200 | 6 750 | |
| Carpa | 1.25 | 600 | 6 000 | 4 750 |
| 0.5 | 1 500 | 6 000 | 5 500 |
Para lograr los objetivos generales de este estudio y para facilitar la interpretación de los resultados fue necesario agrupar las producciones de cosechas/a de las corridas de simulaciones en cuatro categorías. Sin embargo, no seria apropiado especificar categorías rígidas que prejuzgan el valor del rendimiento, sin contar con los correspondientes datos sobre mercadeo y costos de producción. Además, se preveían diferencias en la producción del modelo dependiendo de la especie, el tamaño al momento de la cosecha y las tasas de alimentación. Para evitar estos problemas, la producción de cada escenario simulado se dividió en cuatro cuartos iguales del rango de cosechas/a, los que se denominaron 1 er. cuarto (mayores cosechas/a), o sea (1erC), 2do. cuarto (2° C), etc.

Figura 2.1 Flujograma para calcular la producción (cosechas/año) aplicando el modelo de simulación del crecimiento de peces.
Resulta dificil definir con precisión en qué consisten las operaciones de acuicultura subsistencial de pequeña escala, debido a la amplia variedad de materiales utilizados como insumos en estos sistemas y a las variaciones en el tamaño de los peces que se cosechan. Con todo, en general estos sistemas se caracterizan por un manejo de baja intensidad y por un menor tamaño de los peces cosechados. El análisis de la potencialidad para la acuicultura de pequeña escala se limitó solo a la tilapia y a la carpa, porque estas dos especies efectivamente utilizan los recursos alimentarios naturales de los estanques, a diferencia del tambaqui y el pacu que tienen un desempeño satisfactorio especialmente en estanques que reciben alimento artificial y de calidad relativamente alta.
La disponibilidad de alimento natural fue modelada como una función de la biomasa íctica. (Bolte, Nath y Ernst, 1995), metodología que requiere la definición de la biomasa íctica crítica (en kg/ha o BIC en kg/m3). En el caso de los estanques con tilapia que no son muy fertilizados o alimentados, una BIC de unos 0.075 kg/m3 (equivalente a una biomasa íctica de 750 kg/ha) pareciera razonable (Bolte, Nath y Ernst, 1995). En este estudio se supuso este mismo valor para los estanques de carpa.
En el cuadro 2.16 se consignan los parámetros supuestos para la simulación del cultivo en pequeña escala de ambas especies, en la que se supuso un índice de supervivencia del 80%.
Cuadro 2.16 Tamaños y densidades de siembra, tamaños (pequeños y grandes) de cosecha supuestos dentro de cada uno de los escenarios de cultivo en pequeña escala de tilapia y carpa. También se consignan los rendimientos bruto y neto previstos (teniendo en cuenta la mortalidad) para una producción hipotética de 1 cosecha/año.
| Especies | Densidad de siembra | Tamaño de peces sembrados | Tamaño de los cosechados | Rendimiento Bruto | Rendimiento Neto |
|---|---|---|---|---|---|
| (peces/m2) | (g) | (g) | (kg/ha/y) | (kg/ha/y) | |
| Tilapia | 2 | 25 | 150 | 2 400 | 1 900 |
| Carpa | 1 | 50 | 350 | 2 800 | 2 300 |
La producción del modelo, expresada como cosechas/año de tilapia y de carpa en las simulaciones de explotación de pequeña escala, también se dividió en cuartos iguales (tal como ya se describió en el caso de la explotación comercial).
Como ya se señaló, se reunieron los factores importantes para el desarrollo y la operación de explotaciones piscícolas en la forma de mapas de la aptitud de los modelos de producción comercial y en pequeña escala, cada uno con cuatro clases que iban de MA a NA. De igual modo, los resultados de las cosechas/a de los modelos de crecimiento se consolidaron en cuatro cuartos de igual longitud para la totalidad de las cuatro especies, tanto en la piscicultura de pequeña escala como en la comercial. En la fase analítica final, se combinaron estos resultados a objeto de preparar mapas que mostraran la coincidencia de cada clase de aptitud con cada cuarto de producción anual. Para mayor claridad en la presentación de los mapas, sólo se muestran las zonas MA, A y MDA, combinadas tan sólo con los cuartos 1eros., 2dos. y 3eros. de los rendimientos de cosechas anuales.
Los grandes cuerpos de aguas dulces y las áreas protegidas estuvieron excluidos de este estudio. Los datos respecto a las segundas provinieron de la Unión Mundial para la Naturaleza (IUCN, 1992). Lamentablemente, no se dispone de mapas digitales para todas las áreas protegidas de América Latina, por lo que resulta inevitable que algunas de ellas hayan aparecido en este estudio como potencialmente aptas para la piscicultura.
Las restricciones se incorporaron a los análisis en la cuarta etapa del estudio, es decir, en el momento en que se combinaron los rendimientos anuales de las especies con los resultados de los modelos de producción comercial y de pequeña escala.
El objetivo consistió en comprobar los pronósticos del potencial para la acuicultura logrados con el uso del modelo comercial en combinación con el modelo de rendimiento en función de la aptitud de los “sitios” correspondientes a la celda de cuadrícula y su rendimiento en cosechas anuales. Se aplicaron como premisas las ubicaciones reales de las granjas explotadas.
El estudio de verifícación se limitó a un solo país, Colombia, debido a restricciones presupuestarias. Con todo, Colombia es un importante productor de pescado cultivado en aguas continentales (Cuadro 2.17).
Cuadro 2.17 Producción de la acuicultura de agua dulce en Colombia en 1993 (Servicio de Estadísticas y de Datos Pesqueros, 1995)
| Especie | Producción (ton) |
| Oreochromis niloticus | 11 046 |
| Piaractus brachypomum | 3 500 |
| Oncorhynchus mykiss | 2 028 |
| Cyprinus carpio | 60 |
| Macrobrachium rosenbergii | 10 |
| Total | 16 644 |
Además, la variedad de especies también indica que este país tiene condiciones heterogéneas para el desarrollo acuícola, lo que mejora sus cualidades como terreno para verificar el estudio.
Las características de las granjas se determinaron mediante entrevistas y se usó un instrumento del sistema mundial de posicionamiento (SMP) para localizar 34 granjas comerciales entre los ocho departamentos (provincias) importantes para la explotación piscícola de las zonas N, NO, y centro-oeste del país. Los datos fueron recabados y recopilados por personal del Instituto Nacional de Pesca y Acuicultura, desde abril a junio de 1996, dentro de un contrato de trabajo con la FAO.