El propósito de este manual no es hacer descripciones cualitativas de sistemas, ni clasificar sistemas en categorías detalladas. Sin embargo, para poder hablar de diferentes tipos de sistemas con el objetivo de investigar las ventajas o desventajas de ciertos sistemas en lugares específicos, es necesario poder clasificar sistemas en varios grupos o clases. Eso es necesario por dos razones fundamentales:
La clasificación de distintos sistemas en grupos comunes depende del propósito de estudio. Además, el número de grupos o “tipos” de sistema que la clasificación determina será en función del nivel de precisión y detalle que se incluye en la clasificación.
Por ejemplo, en una clasificación muy general de producción de bovinos se podrían clasificar sistemas en tres categorías grandes según el producto principal:
Por otro lado, en una clasificación muy detallada de sistemas de producción de carne, dos sistemas idénticos en todos los aspectos, con excepción de la edad al destete, podrían ser clasificados como dos sistemas distintos:
Al hacer la clasificación de los sistemas entre categorías según sus características sobresalientes es necesario lograr suficientes detalles para el propósito del estudio. Si clasificamos con demasiados detalles es probable que resulten miles ‘diferentes’ sistemas lo cual dificultaría la comparación y el análisis de diferencias entre sistemas. Por otro, una clasificación muy simplista corre el riesgo de no diferenciar sistemas fundamentales distintos.
Como ejercicio mental Ud. podría contemplar las siguientes preguntas referentes a la clasificación de un grupo de 50 estudiantes:
¿Clasificarlos en dos grupos a base de su género?
¿Cuántos grupos tendríamos si los clasificáramos de la siguiente manera y orden: género (hombre, mujer), facultad (agronomía, veterinaria), procedencia (zona rural, urbana), fuente de financiamiento (propio, becado) y cual podría ser el propósito de tal clasificación?
Podemos clasificar sistemas de varias maneras para luego identificar los factores importantes que afectan el manejo, la producción y la rentabilidad del sistema. Nuestro propósito es entender cómo funcionan los diferentes sistemas y las partes del sistema y no clasificarlo como ejercicio académico nada más.
Considerando los 5 parámetros en el Cuadro 6.1, ¿cuántos sistemas diferentes son posibles si cada sistema contiene uno de cada grupo de los parámetros?
Cuadro 6.1 Parámetros posibles para construir “diferentes” sistemas de producción de carne.
| Parámetro | Posibilidad |
| Carga animal | Baja, mediana, alta |
| Edad al destete | 5 meses, 6m, 7m, 8m, 9m. |
| Raza | Brahman, Brangus, Híbridos |
| Suplementación | Nada, Ensilaje, Heno, Melaza |
| Política de venta | El destete, 18 meses, al sacrificio |
Pensando solamente en los 5 parámetros del Cuadro 6.1, resultan 540 diferentes sistemas posibles. Obviamente son demasiado numerosos para ser útiles. Sin embargo, cada opción de cada parámetro resultaría de diferentes características del sistema, por ejemplo, inversión, nivel de productividad de los animales, costos de operación, etc.
Es cierto que cada uno de estos 540 “sistemas” necesitarían un manejo distinto, debido a las variantes. Aunque en la realidad cada finca representa un sistema único en el mundo, es imposible para una persona como Ud. o como yo, conocer y entender cada uno individualmente. Lo único que podemos esperar comprender son ciertas características que los distintos tipos de sistemas a grandes rasgos, tienen en común. Al entender los principios de análisis de sistemas podemos acomodarnos a cualquier situación específica en el momento en que se presenta.
Figura 6.1 Clasificación de sistemas agropecuarios por sus productos principales (Spedding 1979)

Figura 6.2 Clasificación de sistemas de producción de rumiantes por sus productos principales

Las Figuras 6.1 y 6.2 dan ejemplos de cómo se puede clasificar por producto. Igualmente se podrían clasificar sistemas por zona ambiental, nivel de inversión, tamaño de finca, número de cabezas, etc. Todo depende desde el punto de vista del propósito de clasificación.
Como ejercicio mental (o mejor con papel y lápiz), Ud. podría pensar en las principales zonas agro-ecológicas de su país y clasificar los sistemas de producción animal predominantes en cada zona. Es posible que se de cuenta que no sólo los factores climáticos, topográficos, suelos etc. de cada zona, afectan a los sistemas, sino que también otros factores como, distancia de las ciudades, infraestructuras de transporte, densidad de población etc. influyen en los sistemas utilizados.
El hecho de clasificar sistemas nos obliga a pensar en cómo funcionan y las razones de las diferencias entre distintos tipos de sistemas. Al poder llevar a cabo este proceso de clasificación, análisis y razonamiento, sólo entonces estaremos en condiciones de determinar cómo se puede mejorar, corregir y diseñar sistemas más eficientes.
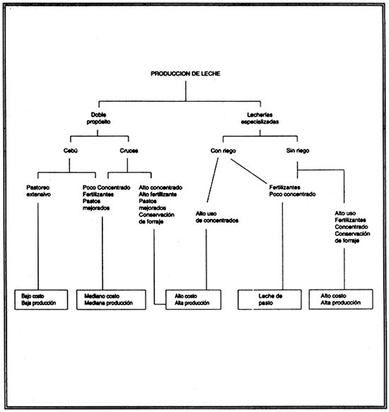
Figura 6.3 Clasificación de sistemas de producción de leche en Costa Rica. (Wadsworth 1984).

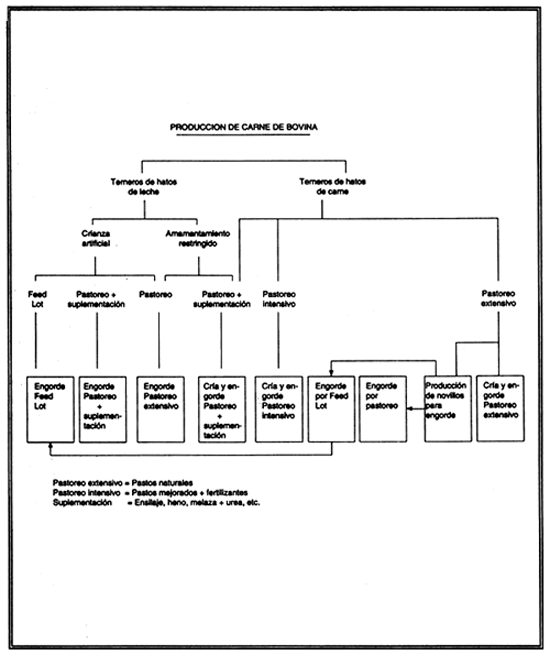
Figura 6.4 Clasificación de sistemas de producción de carne bovina en Costa Rica (Wadsworth 1984).

Las Figuras 6.3 y 6.4 dan ejemplos de la clasificación de sistemas de leche y carne en Costa Rica, llevado a cabo hace una década. El análisis dió 5 sistemas de leche y 8 de carne. Estos dibujos no sólo tienen una applicación educativa para iniciar el proceso de reflexión sobre el funcionamiento de diferentes sistemas, sino que también pueden servir para determinar prioridades de investigación y extensión agrícola al cuantificarlos en términos del número de productores, extensión de terreno y aporte a la producción nacional de cada tipo de sistema.
En la Figura 6.4 la clasificación de sistemas de leche se hizo en el siguiente orden:
| - | Productos | (Leche, carne). |
| - | Recursos | (Razas, riego). |
| - | Insumos | (Pasto, fertilizantes, concentrados). |
En el caso de sistemas de carne (Figura 6.5.) el orden fue:
| - | Recursos | (Procedencia de terneros). |
| - | Manejo | (Tipo de crianza hasta el destete). |
| - | Insumos | (estrategias de alimentación). |
El orden de introducir los parámetros de clasificación varía según el propósito y caso específico de la clasificación, no se puede, y no se debe tratar de imponer recetas inflexibles a esta actividad.
Ahora bien, la única manera de aprender a clasificar sistemas (a veces se dice caracterizar) es la de ponerlos en práctica. Al pricipio se cometen errores, pero esto es necesario para perfeccionar la metodología. Como sugerencia, Ud podría clasificar los sistemas más comunes de producción pecuaria en su país, tal vez por zona ambiental y/o especie; luego, toma un producto (ej. leche, huevos, carne de cerdo etc.) e intenta una clasificación que define entre 5 a 10 sistemas comunes. Trate de explicar el significado de las distintas categorías y el orden de su clasificación. Para aprovechar el esfuerzo, sería una magnífica ayuda discutir estos ejercicios con un grupo de colegas.