James McDaid Kapetsky
FAO Fisheries Department, Rome, Italy
ABSTRACT
Enhancements are being increasingly practised to expand benefits from inland fisheries both in developed and developing countries; however, there are limits, some of which can be assessed geographically. This paper describes a GIS-assisted approach to address the following questions from global and continental perspectives: (1) What quantities of water resources are available to be enhanced? (2) What are the prospects for an increase in enhanceable surface area from new reservoirs? (3) How are enhancement prospects affected by climate and availability of inputs?
1. INTRODUCTION
Enhancements are being increasingly practised to expand benefits from inland fisheries both in developed and developing countries; however, it has to be recognised that there are a number of limitations to enhancements that include the basic productive potential of inland waters and social, economic and administrative constraints that act on resource access and, in turn, on the implementation of enhancements.
This paper uses a GIS-assisted approach to illustrate some of the geographic constraints on enhancements. The perspectives described are global and continental rather than regional and national.
The following questions are addressed:
The underlying objectives are to:
2. MATERIALS AND METHODS
In overview, geographically referenced digital data sets that were originally created mainly for global climate change analyses were assembled on a variety of topics related to geographical aspects of inland fishery enhancements. World Wide Web sites were a source of much of the data and documentation. Analyses were made at the FAO GIS Centre using ARC/GRID and IDRISI GIS softwares. Complementary data were drawn from the literature.
2.1 Geo-referenced digital data sets
Unless otherwise mentioned, all original data sets were grids of cell size of 1 × 1 degree latitude and longitude. All maps were converted to the Flat Polar Quartic projection in order to extract surface area estimates for the total global land surface (less Antarctica). Map names are given in title case.
Below is a brief account of how the data sets were developed and described by their respective original authors.
Three maps were taken from the Global Hydrographic Data Set (Cogley, 1991), including Perennial Freshwater Lakes; Swamps, Marshes and Other Wetlands; and Perennial Rivers. These data were obtained by superimposing a template of varying size on 1:1 million-scale maps such that 100 points were sampled at regular spacing in each 1 × 1 degree grid cell. Therefore, the values obtained for perennial lakes and for swamps, marshes and other wetlands can be interpreted as an estimate of the percentage extent of that type of water body within the 1 × 1 degree cell.
The stream frequency counts made for the Perennial Rivers map have to be interpreted with caution because they represent the number of template intersections out of a possible 100 underlain by “blue-line features” that correspond to rivers and streams.
The IIASA Climate Database (Leemans and Cramer, 1990) consisting of 12 monthly values of precipitation, derived from data collected from 1930 to 1960, then selected and smoothed to fit 0.5 degree grids, was used to map mean annual precipitation. Mean monthly air temperature values were taken from the same source.
Average Annual Methane Emission from Animals (Matthews and Fung, 1988) was used as a surrogate for animal manure as a fertiliser in small water bodies. The statistics on animal population densities among 9 domestic types were obtained from FAO and other sources. Animal numbers were distributed across the one-degree latitude/longitude grids including sub-national boundaries for Australia, Brazil, Canada, China, India, the USA and the former USSR. Published estimates of methane emission by each type of animal were used along with the population numbers to estimate methane emission as kg/km2/y.
Cultivation Intensity from the Matthews Dataset (Matthews, 1983) was used as a surrogate for the availability of crop by-products as natural fertilisers. This data set draws on approximately 100 published sources complemented by a large collection of satellite imagery. Cultivation intensity defines the areal extent of presently cultivated land in the 1 × 1 degree cells in 5 classes ranging from 0, 1–20% up to 76–100%.
The National Institute for Geographic Information Analysis (NCGIA) data set (Tobler et al., 1995), originally on 5 are minute grids, was used to establish human population numbers.
2.2 The Nile tilapia as the benchmark species
The Nile tilapia (Oreochromis niloticus) has been chosen to generalise the temperature-related limitations on enhancements of tropical freshwater food fishes. It has been used in this role previously by Kapetsky (1994) and by Kapetsky and Nath (in press). It serves well as a “benchmark” species because it is well known in fisheries in Africa, because of its wide geographic distribution elsewhere and due to its extensive use in aquaculture world wide.
2.3 GIS analyses
2.3.1 General aspects
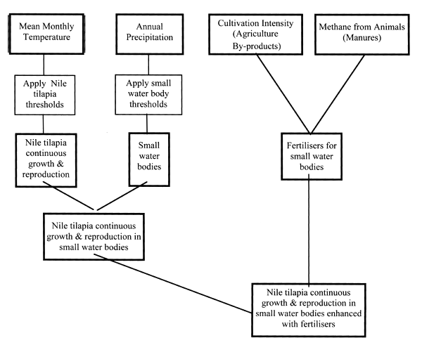
Flow charts outline the main analytical steps used to identify standing water bodies in which there is continuous growth of Nile tilapia that are also proximate to markets for fish (Fig. 1) and to locate areas with small water bodies in which there is continuous growth of Nile tilapia and natural fertilisers as an enhancement (Fig. 2).
Figure 1. Flow chart of GIS analyses to produce standing waters that support Nile tilapia continuous growth and that have nearby markets for fish.

Figure 2. Flow chart of GIS analyses to produce Nile tilapia continuous growth and reproduction in small water bodies enhanced with natural fertilisers.

Figure 3. Continental mask based on FAO inland Fisheries Statistical Areas.

Relative continental surface area estimates were extracted using a mask (Fig. 3) based on the country groupings used by FAO to delineate Major Fishing Areas for Statistical Purposes (FAO, 1996) and a similar mask that included large inland water bodies was used for display of the results.
Map data already were classified, or were reclassified, to make 3, 4 or 5 classes corresponding to various environmental, geographic or biological conditions.
2.3.2 Standing waters
Standing Waters were derived simply by adding Perennial Lakes and Swamps, Marshes and Other Wetlands. Because of the way that the original data were obtained and mapped, as explained above, this was a straightforward process that resulted in 100 classes with each class expressing the percent of each grid cell containing standing waters.
Continuous growth and reproduction of Nile tilapia
The IIASA mean monthly air temperature data sets were manipulated and reclassified to map growth, reproduction and distribution of the Nile tilapia in the following way after Kapetsky (1994), using thresholds similar to those of Coche et al. (1996):
Table 1. Classification of growth and reproduction of the Nile tilapia in relation to temperature.
| Class | Temperature Regime | Interpretation |
|---|---|---|
| 1 | t=<14°C | Unable to grow and reproduce |
| 2 | Intermediate | Growth and reproduction discontinuous |
| 3 | t>=22°C for 12 months | Continuous growth; reproduction possible throughout the year |
For simplicity and because of the low resolution of the study, it was assumed that mean monthly air temperature is an acceptable surrogate for water temperature.
Continuous growth of Nile tilapia in standing waters
Enhancements in standing waters can include stocking, net and cage culture and fisheries in blocked-off arms.
The focus herein is on the locations where there is good potential for enhancements using the Nile tilapia. For this reason only areas where growth is continuous and reproduction is possible throughout the year (Class 3, Table 1, above) were carried forward for further analyses.
Standing Waters were combined with the Nile Tilapia Continuous Growth Regime and interpreted for enhancements in the following way (Table 2):
Table 2. Classification of the continuous growth regime of the Nile Tilapia in standing waters.
| Standing Waters per Grid Cell | Class Nile Tilapia Continuous Growth | Interpretation for Enhancements |
|---|---|---|
| <1% | 0 | Unsuitable |
| 1–25% | 1 | Few opportunities |
| 26–50% | 2 | Moderately few opportunities |
| 51–75% | 3 | Moderately many opportunities |
| 76–100% | 4 | Many opportunities |
Continuous growth of Nile tilapia in standing waters and population
Enhancements in large standing waters will include the sale of most, if not all, of the catch locally. Therefore, market outlets for the catch are of importance. No direct measure of market potential was available at the global scale of this study. Therefore, population per grid cell was used as a surrogate. The following classification, thresholds and interpretations were made (Table 3):
Table 3. Population density interpreted as market opportunities for fish.
| Class | Population(density/km2/grid cell) | Interpretation of Market Opportunities |
|---|---|---|
| 1 | <1 | None |
| 2 | 1–10 | Few |
| 3 | 11–100 | Moderately few |
| 4 | 101–1000 | Moderately many |
| 5 | >1000 | Many |
The Continuous Growth of Nile Tilapia in Standing Waters and Population were combined as shown in Table 4. This classification assumes that markets are important even where there is a relatively low density of standing waters. In other words, it is important to have markets even where the output from fisheries may be relatively low. It also assumes that where market possibilities are relatively few, but standing waters with continuous growth of Nile tilapia relatively high, fish might be transported some distance to markets.
Table 4. Classification of the continuous growth of Nile Tilapia in standing waters with population (markets for fish).
| Population per Grid Cell | Standing Water Density Per Grid Cell with Nile Tilapia Continuous Growth | ||||
|---|---|---|---|---|---|
| <1% | 1–25% | 26–50% | 51–75% | 76–100% | |
| <1 | 0 | 0 | 0 | 0 | 0 |
| 1–10 | 0 | 1 | 2 | 2 | 3 |
| 11–100 | 0 | 2 | 2 | 3 | 4 |
| 101–1000 | 0 | 3 | 3 | 4 | 4 |
| >1000 | 0 | 3 | 3 | 4 | 4 |
2.3.3 Small water bodies
The IIASA 12 monthly mean precipitation data set was summed to provide mean annual precipitation. Then annual precipitation was interpreted in relation to the distribution of small water bodies using the same thresholds as developed for Africa by Kapetsky (1994) (Table 5). In short, data from a number of African countries indicated that with rainfall at 1200 mm/y or greater water is ample to keep ponds filled all year and that at 1000 mm/y water is usually sufficient; however, in the range 700 to 1000 mm/y special precautions may have to be taken including siting in relatively large watersheds and construction of relatively high embankments. Below 700 mm/y ponds may dry out, or the high cost of construction, or low yields caused by seasonally highly varying volumes of water, may make them uneconomic, unless there is an ample ground water or perennial surface water supply. The risk relates to the possibility that fish production, or cost of production, will be affected by water availability and that fish production risk increases with decreasing water resources.
Table 5. Occurrence of small water bodies in relation to annual rainfall (after Kapetsky, 1994).
| Class | Annual Rainfall (mm) | Interpretation |
|---|---|---|
| 1 | <700 | Insufficient; High risk |
| 2 | 700–999 | Sufficient with cost-adding modifications; Moderately high risk |
| 3 | 1000–1199 | Sufficient with little or no cost-adding modifications; Low risk |
| 4 | >1199 | Ample; Very low risk |
Continuous growth of Nile tilapia in small water bodies
The occurrence of Small Water Bodies was combined with the Nile Tilapia Continuous Growth Regime to make “Nile Tilapia Continuous Growth in Small Water Bodies”. Because there is only one class for Nile tilapia continuous growth, the interpretation is the same as that shown in Table 5 except that the occurrence of small water bodies is now limited to those in which continuous growth of Nile tilapia is possible.
Fertilisers as small water body enhancements(Table 6)
Cultivation Intensity as a surrogate for agriculture by-products was combined with Methane from Animals as a surrogate for animal manures to constitute the availability of natural fertilisers as enhancement inputs for small water bodies. Cultivation Intensity was weighted more heavily than Methane because agriculture by-products are more likely to be used as fertilisers than is manure (A. Tacon, pers. comm.). The resulting map is called “Natural Fertilisers”.
Continuous growth of Nile tilapia in small water bodies with natural fertilisers
Nile Tilapia Continuous Growth in Small Water Bodies was combined with Natural Fertilisers to make a map of the availability of natural fertilisers to small water bodies in which there would be continuous growth of Nile tilapia (Table 7). The risk referred to below is the same as that set out in Table 5.
Table 6. Classification of the combination of Cultivation Intensity with Methane from Animals to derive Natural Fertilisers.
| Cultivation Intensity (%) | Methane from Animals(kg/km2/y) | |||
|---|---|---|---|---|
| 1–10 | 11–20 | 21–30 | 31–40 | |
| 1–20 | 1 | 2 | 3 | 4 |
| 21–50 | 1 | 2 | 3 | 4 |
| 51–75 | 1 | 2 | 3 | 4 |
| 76–100 | 2 | 3 | 4 | 4 |
Table 7. Classification of the combination of the continuous growth of Nile Tilapia in small water bodies with natural fertilisers.
| Continuous Growth of Nile Tilapia in Small Water Bodies (Classes) | Relative Quantities of Natural Fertilisers (Classes) | |||
|---|---|---|---|---|
| Low (1) | Moderately Low (2) | Moderately High (3) | High (4) | |
| High Risk (1) | 0 | 0 | 0 | 0 |
| Moderate Risk (2) | 1 | 1 | 2 | 3 |
| Low Risk (3) | 1 | 2 | 3 | 4 |
| Very Low Risk (4) | 3 | 3 | 4 | 4 |
In this combination greater weight was placed on lower risk in small water bodies than on availability of fertiliser as it was reasoned that a dependable supply of fish is more important for food security than one that may be higher in quantity due to fertiliser enhancements, but less dependable in supply.
3. RESULTS
3.1 Interpretation
Care in interpretation is required because results mainly are expressed in relative terms and given in relative quantities per grid cell, not in absolute area terms.
The continent-wide estimates of area are likely to be underestimates because the continental boundaries of the “mask” used to extract the grid cell counts by continent did not spatially conform exactly to the near-boundary grid cells of the data files. Therefore, some grid cells were lost. This does not affect the global estimates of area because no mask was needed to derive them.
3.2 What quantity of water resources is available to be enhanced on a global and continental basis?
Perennial lakes account for about 1.7 million km2, equivalent to about 1.4% of the global land area (Fig. 4). This estimate is based on data originally extracted from 1:1,000,000-scale maps that, in theory, could include water bodies as small as 1 km2. In comparison, using data tabulated by Budyko et al. (1977), total large lake area is about 0.95 million km2 distributed among the continents as shown in Figure 5. This tabulation includes lakes generally larger than 100 km2, thus accounting for the difference between the large lakes and perennial lakes estimates extracted from the digital map.
Figure 4. Occurrence of perennial lakes (percent lake area/grid cell).

Figure 5. Areas and numbers of large lakes by continent.

Swamps, marshes and other wetlands amount to some 4 million km2 (Fig. 6), about 3.8% of the global surface.
The geographical distribution of perennial rivers is shown in Figure 7. Because of the method used to enumerate the perennial rivers, it is not possible to meaningfully express the results in terms of river lengths per grid cell. Rather, the map shows the frequency of perennial rivers in each grid cell. The grid cells containing more than one perennial river are widely distributed albeit at relatively low frequencies in most areas. Summing the river channel lengths tabulated by Budyko et al. (1977) provides another quantitative measure of rivers, some 269,000 km globally, that are distributed by continent as shown in Figure 8.
Figure 6. Occurrence of swamps, marshes and other wetlands (percent area/grid cell).

Figure 7. Occurrence of perennial rivers (frequency counts/grid cell).

Figure 8. Main river channel lengths and numbers by continent.

3.3 What are the prospects for an increase in enhanceable surface area from new reservoirs?
New water surface for enhancements can come only from restoration of degraded aquatic systems and from the creation of new water bodies. Only the latter is dealt with herein because of the scarcity of synoptic data on the former.
Total global reservoir area is elusive. The organisation that monitors reservoir construction and other characteristics, the International Commission on Large Dams, does not include surface areas in its tabulations and therefore the global information presented herein is based on numbers of dams that are greater than 15 m in height. These numbered 36,235 in 1986 (Anon., 1989) of which 64% were in Asia, 21% in the Americas and 12% in Europe.
Globally, most of the existing reservoirs were created after World War II. Most reservoirs are in Asia and China has been at the forefront of dam building (Fig. 9), often explicitly including engineering for fishery enhancements at the outset of the design stage (Li and Wu, 1995), e.g. blocking of coves for fish hatcheries, earthmoving to facilitate fishing.
New dams greater than 15 m in height under construction in 1994 (Anon., 1997) numbered 948 and the continental distribution is shown in Figure 10. Asia is foremost, but China ranks fourth after Japan, Turkey and the Republic of Korea, suggesting that the rate of creation of new, large reservoirs is decreasing there.
Figure 9. Dams higher than 15 m.

Figure 10. New dams under construction in 1994 higher than 15 m.

In Africa, there was relatively little reservoir surface area before 1955, with peak large reservoir construction from the late 1950s to the early 1970s (Fig. 11; data from FAO Land and Water Development Division). The trend appears to be for fewer and smaller reservoirs for the near future for Africa. There, as well as elsewhere in the world, the environmental consequences and social impacts of large reservoirs are increasingly being called into question (e.g. Covich, 1993).
Figure 11. Cumulative reservoir area in Africa.

Expectations for significant increases in water surface for enhancements in new reservoirs in the near future are not justified except for some Asian countries, and a few countries each among Europe, Africa and the Americas according to the data examined. However, the expansion of irrigated cropland to meet food security needs in relation to the increasing problem of water scarcity (Kulshreshtha, 1993) may produce an increase in reservoirs as attempts are made to meet the demand for water. This will put a premium on fishery enhancement technologies that combine species that can achieve good growth, probably in short growing seasons, and enhancement approaches that are efficient in widely fluctuating environments.
3.4 How are enhancement prospects affected by climate?
As indicated above, enhancement prospects are largely determined by the present and future availability of water surface. Another basic consideration is the temperature regime as it relates to growth and reproduction of fishes that are employed for enhancements. This can be illustrated by using the ubiquitous Nile tilapia as an example of a tropical food fish. Specifically, the first question is “Where globally could Nile tilapia be used for enhancements given a temperature regime in which growth and reproduction are continuously possible throughout the year?”.
Globally, the areas of the world where good performance could be expected include about 18% of the land surface (Fig. 12). On a continental basis South America is most favoured with about 47% of its area in the regime in which growth and reproduction can be continuous, followed by Africa (Fig. 13).
Figure 12. Growth of Nile tilapia in relation to temperature.

Figure 13. Growth of Nile tilapia in relation to temperature.

The next question is “Where does the continuous growth regime for Nile tilapia coincide with a relatively high incidence of standing waters?”. Enhancements possible in standing waters encompass nearly all of the varieties including stocking, pen and cage culture. Standing Waters (Fig. 14) have been obtained by adding Perennial Lakes (Fig. 4) and Swamps, Marshes, and other Wetlands (Fig. 6).
Figure 14. Occurrence of standing waters (percent area/grid cell).

Combining the Nile tilapia continuous growth map with the standing waters map (Fig. 15) shows that, from a global perspective, only about 4.5% of the surface includes areas that combine a continuous growth regime for Nile tilapia with a greater than 1% density of standing water bodies. From a continental perspective, Asia and Africa are favoured (Fig. 16). Although South America rated high for a favourable growth regime for Nile tilapia, when standing waters are taken into account, only about 11% of the continental area combines the continuous growth regime with a density of standing waters of 1–25% per grid cell. Occurrences of this regime at higher densities of standing waters are in less than 0.01% of the continental area.
Figure 15. Standing waters in which there is continuous growth of the Nile tilapia.

When food fisheries are enhanced, usually most of the fish are for sale. Therefore, prospects for enhancements are affected by availability of markets. Using population as a surrogate for market size and combining it with standing waters in which there is continuous standing waters with many or moderately many fish market opportunities are, relatively, very scarce (Fig. 17). From a continental perspective, Africa followed by Asia and South America have most of the potential (Fig. 18).
Figure 16. Opportunities for enhancements in standing waters in which the growth of Nile tilapia is continuous.

Figure 17. Standing waters with continuous growth of Nile tilapia and markets for fish.

Figure 18. Standing waters with markets for fish and continuous growth of Nile tilapia.

Enhancements in small water bodies
The potential for enhancements in relatively large standing water bodies has been dealt with in previous sections; however, in certain combinations of water-holding soil types and seasonal rainfall regimes numerous small water bodies have been constructed to serve as community water supplies for domestic consumption, for watering livestock and for small-scale irrigation. These small multi-purpose water bodies are believed to have good fishery potential, if properly managed, and have the advantage that they often coincide with relatively poor farming communities in areas that are marginal for rain-fed agriculture so that fish could become an important contributor to food security. Thus, the question being posed in this section is “What is the occurrence of small water bodies in which there also are continuous growth prospects for Nile tilapia?”.
A major problem for the implementation of enhancements is the inventory and characterisation of small water bodies because such knowledge is very often lacking (Haight, 1994; also see Verheust, this volume). Therefore, for the purposes of illustration herein it was reasoned that the occurrence of small water bodies can be estimated globally on the basis of mean annual rainfall (Table 5) in the same way as was carried out for ponds in Africa by Kapetsky (1994). With these thresholds, about 60% of the global land mass is too dry for perennial small water bodies, or volumes would fluctuate widely. About 11% could support small water bodies with cost-adding modifications (moderately high risk), in about 6% water would be sufficient with little or no cost-adding modifications (low risk) and some 23% would have ample water (very low risk) (Fig. 19). On a continental basis, Europe possesses the largest relative amount of territory favouring small water bodies, about 40%, while Africa, South and North America are similar with from 18 to 20% and the former USSR and Oceania have less of this capacity (Fig. 20).
Figure 19. Risk for fisheries in small water bodies in relation to annual precipitation.

Figure 20. Occurrence of small water bodies in relation to annual rainfall.

Combining the Continuous Growth Regime of Nile Tilapia with the occurrence of small water bodies shows that only about 1% of the land surface encompasses conditions for continuous growth of Nile tilapia and low risk for small water bodies while an additional 12% combines the continuous growth regime with very low risk for small water bodies (Fig. 21). Continentally, South America is most favoured with about 46%, Africa is next with considerably less, about 24%, and Asia possesses about 12% (Fig. 22).
Figure 21. Risk for fisheries in small water bodies in which there is continuous growth of Nile tilapia.

Figure 22. Small water bodies with continuous growth of Nile tilapia.

3.5 How are enhancement prospects affected by availability of natural fertilisers?
Fertilisation is an enhancement that has been put to good use most notably in China. Elsewhere, there will be more and more interest in fertilisation in situations where high stocking rates alone are unable to produce greater yields because the full natural productive capacity of the aquatic system is already being realised. An obvious question then is “Where are there prospects for fertilisation of small water bodies using crop by-products and manures as inputs and also where is continuous growth of Nile tilapia possible?”. The available surrogate for agriculture by-products is cultivation intensity (Fig. 23) and that for production of animal manures is the production of methane from animals (Fig. 24). These have been combined to show the distribution of natural fertiliser inputs for small water bodies (Fig. 25).
Figure 23. Cultivation intensity interpreted as availability of agriculture by-products as fertilisers.

Figure 24. Methane from animals (kg/km2/y) interpreted as availability of manures as fertilisers.

This analysis suggests that only about 19% of the global land surface could provide fertiliser inputs at from relatively low to relatively high quantities (Fig. 26). Europe stands out as having a significantly greater quantity than other continents, with about 48% of its area in this category. In contrast, only 5 to 24% of the land area of the other continents could provide such fertilisers. Although the apparent “natural fertiliser capable” areas of most continents are small, the areas that could produce intermediate to relatively high quantities are in Europe, Asia and North America. Africa, in contrast, has most of its fertiliser-capable land in low quantities of natural fertiliser output.
Globally, only about 4% of the surface encompasses continuous growth conditions for Nile tilapia, sufficient to ample water to maintain small water bodies (i.e. moderately high to high certainty of small water bodies) and moderately high to high quantities of natural fertilisers (Fig. 27). Africa leads in this regard with about 11% of its area combining these three conditions followed by Asia with about 4%, whereas the other continents possess only very modest areas, or lack this capability altogether (Fig. 28).
Figure 25. Occurrence of natural fertilisers.

Figure 26. Availability of natural fertilisers for small water body enhancement.

Figure 27. Availability of natural fertilisers and certainty of small water bodies in which there is continuous growth of Nile tilapia.

Figure 28. Availability of natural fertilisers and certainty for small water bodies with continuous growth of Nile tilapia.

4. DISCUSSION
4.1 Interpretation
This is a global study of the constraints on enhancements, carried out at low resolution and using only a few basic determinants of potential. However, the approach does suggest how a similar approach could be used with higher resolution data at national levels. Some of the quantitative results, because of the resolution and sometimes because of the use of surrogate data, have to be considered as indicative and such cases have been so qualified.
4.2 Inland waters for enhancement
Areas for inland fishery enhancements include about 1.7 million km2 of lakes and about 4 million km2 of swamps, marshes and other wetlands. These are equivalent to about 1.4% and 3.8% of the global surface, respectively. Large reservoirs numbered some 36,235 in 1986 and those under construction in 1994 were 948. Thus, the growth of new reservoirs is not rapid at present and is very localised among relatively few countries. Uncounted small multiple purpose reservoirs that are found in some rainfall regimes offer additional possibilities, but technical, financial, social and administrative impediments have to be overcome before their enhancement potential can be realised. Perennial rivers, mainly at a relatively low frequency per unit of area, are widespread. Main river channels sum up to some 180,000 km.
Looking at enhancement potential purely on a water resources basis by continent, North America, Africa and Asia are favoured in lake area. Asia has the most abundant reservoir numbers, followed by the Americas and Europe. Small water body potential appears to be high in Europe, Africa and the Americas. Swamps, marshes and other water bodies are well distributed among the continents. Asia, North America and Africa dominate in terms of rivers when measured in terms of channel length.
4.3 Constraints on enhancements
Water body size in some respects is inversely related to enhancement potential. For example, much of the surfaces of large inland standing waters may be out of reach of enhancements other than for introductions and stocking. Open waters of large lakes and closed and remote areas of large swamps can not be effectively fished by artisanal or recreational fishermen. Other kinds of enhancements, such as pens, are shore-bound. For the present, cage farms require shelter and easy access. Thus, surface alone has to be discounted as an indication of enhancement potential. Shoreline length could be a better overall measure and shoreline development could better indicate the relative amounts of shelter for cages and pens.
Enhancement opportunities depend not only on the total area available, but also on the type of water body and its inter-annual and seasonal variability in surface area. For example, as seen above, Africa figures as a continent with important water resources with potential for enhancements. However, Kapetsky (1995) noted that the hallmark of African fisheries potential is annual variability. Systems that fluctuate seasonally and inter-annually in surface area--reservoirs, shallow lakes, swamps and river floodplains--account for about 57% of the total water surface area there. Turning to small water bodies, it has been shown that they are most likely to occur in areas with relatively low and annually varying rainfall that may cause them to dry out completely, or to provide unfavourable conditions for fish production. They also present administrative and financial challenges for the implementation of enhancements due to their abundance, small size and often scattered distribution.
There are many constraints on the implementation of enhancements in the world's water bodies, but climate is the most basic. For example, most of the large lake area and that of swamps, marshes and other wetlands are found in temperate or cold temperate regions of the northern hemisphere where aquatic production is low. Further, it has been shown that only about 18% of the world's area could support the continuous growth and reproduction of the Nile tilapia. In so far as the Nile tilapia is indicative of temperature-growth regimes of other tropical fishes, this area roughly defines the amount of surface that could provide the equivalent, in fish farming terms, of two harvests per year. The remaining are discontinuous growth areas that can produce the equivalent of about one harvest per year, or less.
Moving along the continuum from capture to culture fisheries, enhancement using fertilisers will be increasingly important to obtain higher yields. In this regard, the prospects for fertilisation as an enhancement method in Africa do not appear too good for the short term. Apart from the apparent low level of natural fertiliser availability from the fertiliser-capable areas, Africa accounted for only 2.9% of the world manufactured fertiliser consumption in 1994/95 (FAO, 1997). This contrasts with some 48% of the world's fertiliser consumption among the developing countries of Asia. Only 10 countries in Africa are consumers and two-thirds of the total manufactured fertiliser consumption occurs in only 3 countries. Production capacity exists in only 8. Therefore, in place of naturally produced fertilisers, most African countries would have to import manufactured fertilisers in order to increase fish production in this way, an alternative that seems unlikely for the present.
4.4 Approaches to the estimation of enhancement potential
For purposes of illustration, global data sets created for global change analyses have been employed herein to provide a world-wide perspective on constraints on enhancements; however, studies to assess enhancement potential are best carried out at a national level in order to take advantage of varied and high-resolution digital data sets and to better account for social, cultural and economic variations from one part of a country to another. For example, in place of population density used as a surrogate for fish markets in this study, Kohler (1996) has used census data to combine known consumer trends with an area's demographics to make an initial market assessment for aquaculture products. This raises an important point, that is, for GIS-assisted studies, much the same data are used for assessments both of enhancement potential and of aquaculture potential and the additional time required to do both together rather than one alone is not great. Therefore, both should be carried out in concert.
Digital data with sufficiently fine resolution to be useful for national-level studies of enhancement potential are becoming increasingly available. Among these are the Global Land Cover1 at 1 km resolution, Topographic and Climate Data Base for Africa2 at 3 are minute resolution, temperature and precipitation for Latin America and the Caribbean at 10 are minute resolution3, World Water and Climate Atlas4 at 2.5 km resolution and Drainage Basins5 at about 5000 km2. For example, Kapetsky and Nath (in press) have used gridded temperature data sets to predict the number of crops possible per year for four fish species on each 9 × 9 km grid cell of Latin America and they have used the precipitation data sets to predict water losses from ponds at the same resolution. Both of these approaches are directly transferable to small reservoirs and the former to all water bodies for which monthly temperature regimes can be estimated.
5. CONCLUSIONS
At first glance, the opportunities for inland fishery enhancements seem nearly limitless; however, climate and water availability act to make this area quite small relative to the continental land masses.
Other limitations such as degradation of the aquatic environment and social and economic aspects of access, finances and technical skills, particularly in some developing countries, restrict prospects for rapid implementation of enhancements.
Expectations for significant increases in water surface for enhancements due to new reservoirs are not justified except for some Asian countries, and a few countries each among Europe, Africa and the Americas. Therefore, most new enhancements will have to be implemented in existing water bodies.
The approach to estimate enhancement potential and the data required to do so are very similar to those employed to estimate aquaculture potential. Therefore, for purposes of economy, both should be carried out together. However, as enhancement potential depends fundamentally on water quality and water quantity, there is ample justification for studies of enhancement potential, or of loss of enhancement potential, from an international river or lake basin viewpoint.
ACKNOWLEDGEMENTS
S. Agnesi, FAO GIS Consultant, carried out the GIS analyses and map productions and extracted surface area data. The assistance of UNEP/GRID Geneva is gratefully acknowledged. B. Zand, GRID-Geneva, made a special effort to provide the temperature and precipitation parts of the IIASA Climate Database in a format easily usable at the FAO GIS Centre. She also converted Global Hydro files to IDRISI format enabling this work to get off to a timely start. The manuscript benefited from the critical review by Paul Siri.
REFERENCES
Anon. 1989. World Register of Dams, 1988 update. International Commission on Large Dams, Paris. Imprimerie La Chapelle Montligeon, France. 366p.
Anon. 1997. Water Power and Dam Construction, 1997 Yearbook. Wilmington Business Publishing, Wilmington, Kent UK.
Budyko, M.I. et al. (eds.). 1977. Atlas of the World Water Balance. Unesco, Paris.
Coche, A., J.F. Muir and T. Laughlin. 1996. Simple methods for aquaculture. Management for freshwater fish culture. Ponds and water practices. FAO Training Series 21/1. FAO, Rome. 233p.
Cogley, J. G. 1991. GGHYDRO--Global hydrographic data release 2.0. Trent Climate Note 91-1. Trent University, Ontario, Canada. 12p.
Covich, A.P. 1993. Chapter 4. Water and ecosystems. In: Water in Crisis. A guide to the world's fresh water resources (Gleick, P.H., ed.). Oxford University Press, New York and Oxford. 473p.
FAO. 1996. Fishery Statistics. Catches and Landings, Vol. 78. FAO, Rome. 699p.
FAO. 1977. Current World Fertilizer Situation and Outlook 1994/95 – 2000/2001. FAO, Rome. 32p.
Haight, B. 1994. Report of the technical consultation on the enhancement of small water body fisheries in southern Africa. Aquaculture for Local Community Development Programme. GCP/INT/555/SWE. ALCOM Report No. 12.35p.
Kapetsky, J.M. 1994. A strategic assessment of warm-water fish farming potential in Africa. CIFA Technical Paper No. 27. FAO, Rome. 67p.
Kapetsky, J.M. 1995. Management of African inland fisheries for sustainable production: an overview. Paper presented at the First Pan African Fisheries Congress and Exhibition, 31 July – 4 August 1995, Nairobi, Kenya.
Kapetsky, J.M. and S.S. Nath (in press). A strategic assessment of the potential for inland fish farming in Latin America. COPESCAL Technical Paper No. 10. 228p.
Kohler, S.T. 1996. Using census data and geographic information systems to identify target markets for aquaculture products in the USA. World Aquaculture 27(4): 23–35.
Kulshreshtha, S.N. 1993. World water resources and regional vulnerability: impact of future changes. International Institute for Applied Systems Analysis, Laxenburg, Australia. RR-93-10. 124p.
Leemans, R. and W.P. Cramer. 1990. The IIASA database for mean monthly values of temperature, precipitation and cloudiness of a global terrestrial grid. IIASA, Laxenberg, Austria. WP-90-41. 64p.
Li, Sifa and Senlin Wu. 1995. Culture and Capture of Fish in Chinese Reservoirs. International Development Research Centre, Ottawa, Ontario, Canada and Southbound Sdn. Bhd. Penang, Malaysia. 128p.
Matthews, E. 1983. Global vegetation and land use: new high resolution data bases for climate studies. J. Climate and Applied Meteorology 22: 474–487.
Matthews, E. and I. Fung. 1988. Methane emission from animals: a global high-resolution data base. Global Biogeochemical Cycles 2(2): 139–56.
Tobler, W., U. Deichmann, J. Gottsegen and K. Maloy. 1995. The global demography project. National Center for Geographic Information and Analysis. Technical Report 95–6. 75p+diskette.