L. Verheust
ALCOM/FAO, P.O.Box 3730, Harare, Zimbabwe
ABSTRACT
With relatively poor information coverage on larger water bodies in Africa, information on the small water bodies (SWB) is even harder to get. Water storage capacity and parameters relevant to hydrological purposes are available in most cases for water bodies over 50 ha. However, when it comes to information on physico-chemistry of water, aquatic organisms or fisheries data are scarce. In order to overcome this constraint, ALCOM developed a research and development framework for the collection of basic information for small water body fisheries enhancement at the SADC level. Since information from different levels and from different fields is crucial for a good analysis of SWB fisheries and for formulating recommendations for the enhancement of SWB fisheries, the integration of all data is of great importance. The developed framework therefore includes a standard protocol for collection of information and data storage at regional, national and community levels. Static data are combined with time-series data on annual and monthly base for physico-chemistry, biology, fisheries and socio-economics. This approach works well for the SADC region, where the most important options for SWB fisheries enhancement are currently identified as supplementary stocking, fishing gear introductions and regulations, and fishing effort optimisation.
1. BACKGROUND
Since 1992 ALCOM1 has been active in the enhancement of small water body (SWB) fisheries in the SADC region2. Pilot projects have been executed in 7 different countries (Fig. 1) focusing on small water body fisheries enhancement, the establishment of an inventory of SWBs and estimates of fisheries potential.
1 ALCOM, an Aquatic resource management programme for Local Communities is an FAO programme
funded jointly by SIDA and BADC
2 SADC, Southern African Development Community includes 11 mainland Southern African countries +
Mauritius
In 1993, a Technical Consultation (TC) was organised on the enhancement of small water body fisheries in Southern Africa (Haight, 1994) in order to “review the status of SWB fisheries and estimates of their potential in Southern Africa, and to suggest management action which will bring exploitation closer to resource potential and benefit local communities”. Four working groups discussed resource assessment methods, enhancement options, fisheries management and extension, and environment. Major conclusions of the TC were that 1) SWB ecosystems are not well, if at all, documented and researched; 2) there is usually no administrative structure for SWB fisheries; 3) there is an urgent ecological problem with the translocation of aquatic species; 4) SWBs might have positive but also negative impacts such as being sources for waterborne diseases; and 5) there might be a slow move from capture fisheries management towards aquaculture. Except for point 5), ALCOM is now addressing all above-mentioned points both at the research and the development level.
In 1994–95, the SWB programme was streamlined and in 1995 a common protocol for field work (part of the research and development framework) was applied for three countries (Malawi, Zambia and Zimbabwe). Data collection, storage and analysis is still ongoing but the first results are already being translated into recommendations, mainly at a technical level.
In 1996, the SWB database was enlarged to cover all surface water bodies in mainland SADC and now holds records on over 14,000 water bodies in 11 countries. Integration in a GIS3 is opening up many more avenues for fisheries analysis and the development of decision support tools as was already done in aquaculture (Kapetsky, 1994; Meaden, 1991).
3 GIS, Geographic Information System
Figure 1. ALCOM SWB activity coverage in SADC (1992–1997).

2. OBJECTIVES
The objectives of the ALCOM SWB programme are:
development of methods for the evaluation of small water body fisheries potential;
assessment of the resources of small water bodies in the region and their fishery potential for local communities;
provision of feasible methods and guidelines for enhancement and management of fish production in small water bodies by local communities.
All objectives are set within the context of ALCOM's overall objective, i.e. improved and wise water resource management.
3. METHODS
The realisation of the objectives is achieved by research and development at three levels: local (rural) community, national, and regional. A research and development framework was developed as well as a database structure for the collection, storage and analysis of the data. A monitoring system was put in place for a limited sample of SWBs in the three countries.
Figure 2. Information and development flow between the three levels.

Figure 2 shows the flow of information and development of enhancement that take place between the different working levels. As an example, the information about fishing gear and catch per unit of effort will not only form the basis for direct improvements at the local level but will also stimulate changes in the national policy with regard to fisheries regulations.
3.1 Research framework
In 1995, a common research protocol was adopted in three countries where selected SWBs are studied by ALCOM. In total, 21 water bodies were selected for in-depth research and a number of others were added for fisheries statistics collection only. These pilot water bodies form part of the basis for ALCOM's lowest level data collection and fisheries enhancement. Besides this very limited sample, collaboration with other programmes executed by non-government and government organisations who have adopted the same research framework (or part of it) is feeding in more basic data.
The research protocol was gradually enlarged to a research framework which includes data collection, data entry and data analysis on the rural community level, the national level and the regional level (Table 1). The collected information can be subdivided into social and economic information (including the legal context), biological information, physico-chemical information, specific fisheries information, hydrologic information and morpho-edaphic information. All these data are then integrated in a Water Resource Database which links the different levels and aspects.
3.1.1 Social and economic information
Social and economic information is gathered at the rural community level through community meetings, household interviews and fishers' interviews using PRA4 techniques (Townsley, 1992 and 1992a). A specific questionnaire was developed for the household interviews including data gathering on all income-generating activities. Special attention is given to gender issues as these have already proved to be crucial for appropriate fisheries development (Seki and Sen, 1994; Chimbuya, 1994; ALCOM. 1991).
Social and economic information is also collected at the national level, such as demographic data or waterborne disease occurrence (e.g. bilharzia and malaria data from hospitals). These data are usually available from the respective government services and are mostly compiled by other programmes.
3.1.2 Institutional and legal context
One of the most important issues related with fisheries enhancements on the management side is the legal context of small water body fisheries (Silva, 1993). This aspect is being studied at the moment in three countries and will not only provide information on the actual working space for enhancement but will also act as a starting point for intervention at the policy making level. In most countries the legal framework of fisheries in general is already quite complicated but with small water body fisheries, another dimension is added: the water use aspect. Adding the extension component to this, it can be concluded that in most cases three or four different ministries are involved in small water body fisheries. A particularly important issue is the co-management option for SWB fisheries.
3.1.3 Biological and ecological information
At the local level, the 21 studied reservoirs are being sampled on a bi-monthly basis to determine biological characteristics of the aquatic populations. Detailed information is gathered for the important economic fish species (including length-frequency and GSI5), less detailed information for secondary fish species, including experimental CPUE6, and very basic information is gathered on all other aquatic species (e.g. occurrence of crocodiles, hippopotamus, bivalves, macrophytes, floating or submerged vegetation, etc.). The sampling protocol (Annex 1) is based on years of ALCOM experience with different fisheries sampling methods (Mattson, 1990; Westerlund, 1994 and Van der Mheen, 1995). Basic ecological information on aquatic species such as feeding habits is mainly extracted from literature or a specific database (e.g. Fishbase).
4 PRA, Participatory Rural Appraisal
5 GSI, Gonado-Somatic Index
6 CPUE, Catch per Unit of Effort which is determined for seine nets as the number of kg caught by a 100 m 2
haul and for gill nets as the number of kg caught per hour per 100 m2 net
Table 1. Research framework: overview of type, sources, level, methods and storage of the information.
| Type | Key elements | Level | Source | Method (in order of importance) | Data storage (cf. table 2 & 3) | Type of information (in order of importance) |
|---|---|---|---|---|---|---|
| Social and economical | Economic data Market attributes Social data Nutritional data Demography | Individual Household Community National | Community members Literature | PRA SSI (Semi Structured Interview) Community meetings | SE_I SE_H SE_C SE_N | RD DD GR |
| Institutional and legal | Institutional Legal context Extension | Individual Household Community National Regional | Community members Literature (including constitution) | PRA SSI Literature study | SE_C SE_N | DD RD |
| Biological and ecological | Species occurrence Fish population structure Fish growth Feeding habits Disease vectors | WB/community National Regional | Species samples Literature | Sampling measurement Literature study | ELF_S ELF_G ECE_S ECE_G GS ASD_PR ASD_PD | RD GD DD |
| Water quality | Physical data Chemical data | WB/community National | Water samples Literature | Sample analysis Literature study | PC_S PC_P | RD |
| Fisheries | Fishers Fishing gear Fishing effort CPUE | Individual Household Community National | Fishers Sampling Literature (including statistics) | Creel survey Sample analysis Catch statistics | CCE_T CCE_I | RD DD GR |
| Hydrological and morpho-edaphic | SWB inventory Morphological data Watersheds | WB/community National Regional | Literature Databases Remote sensed data Digital maps Field visits | Literature study Database merging GIS Direct measurement | SWB_ADM SWB_PC SWB_TC SWB_USE SWB_SP SWB_FISH SWB_REF SWB_GIS WSHED | RD GD |
RD=Regular cell Data
DD=Descriptive Documents
GD=Geographical data (maps, polygons, coordinates)
GR=Graphical data (figures, pictures, drawings,…)
Table 2. Components and structure of the water resource database (part 1).
| Current database templates of files integrated in the Water Resource Database | |||||||||
|---|---|---|---|---|---|---|---|---|---|
| PHYSICO-CHEMICAL TIME SERIES | Legend: | ||||||||
| Physico-chemical data | |||||||||
| Surface | Profile | CAPS BOLD: | Main type of data | ||||||
| PC_S | PC_P | Bold italics | Subtype of data | ||||||
| WB_ID | WB_ID | Italics: | Type of data in file | ||||||
| RESNAME | RESNAME | SHADED: | File name | ||||||
| DATE | DATE | CAPS: | Field name | ||||||
| HOUR | HOUR | ||||||||
| ALKAL | DEPTH | ||||||||
| HARDN | DO | ||||||||
| COND | TEMP | ||||||||
| SD | PH | ||||||||
| WATLEV | |||||||||
| SURF | |||||||||
| BIOLOGICAL TIME SERIES | |||||||||
| Length Frequency Data | Experimental Capture & Effort Data | Gonadal Status Data | |||||||
| Seine netting | Gill-netting | Seine netting | Gill-netting | ||||||
| ELF_S | ELF_G | ECE_S | ECE_G | GS | |||||
| WB_ID | WB_ID | WB_ID | WB_ID | WB_ID | |||||
| RESNAME | RESNAME | RESNAME | RESNAME | RESNAME | |||||
| DATE | DATE | DATE | DATE | DATE | |||||
| PULLNUM | NETNUM | HOUR | NETNUM | SPECIES | |||||
| SPECIES | MESH | PULLNUM | MESH | SEX | |||||
| SIZE CLASS | DEPTH | SURF | DEPTH | TL | |||||
| SPECIES | SPECIES | SPECIES | SL | ||||||
| TL | NUMBER | NUMBER | WEIGHT | ||||||
| SL | WEIGHT | WEIGHT | GONWEIGHT | ||||||
| WEIGHT | GONSTATUS | ||||||||
| FISHERIES STATISTICS (TIME SERIES DATA TEMPLATES) | |||||||||
| Commercial Catch/Effort data (monthly creel survey) | |||||||||
| Total effort | Individual data | ||||||||
| CCE_T | CCE_I | ||||||||
| WB_ID | WB_ID | ||||||||
| RESNAME | RESNAME | ||||||||
| DATE | DATE | AQUATIC SPECIES DISTRIBUTION DATA | |||||||
| HOUR | HOUR | ||||||||
| POSITION | POSITION | Point records | Potential distribution polygons | ||||||
| NUMBER | FISHER_ID | ASD_PR | ASD_PD | ||||||
| FISHMETH | GENDER | SPECIES | SPECIES | ||||||
| HOLIDAY | DATE | YEAR_CUM | |||||||
| WEATHER1 | LOCALITY | POLY_ID | |||||||
| WEATHER2 | WB_ID | ||||||||
| CONTACT_TIME | RIVER | ||||||||
| START_TIME | CATCHMENT | ||||||||
| FINISH_TIME | LATITUDE | ||||||||
| GEARTYPE | LONGITUDE | ||||||||
| BAIT | |||||||||
| GEAR_NUM | |||||||||
| GEAR_SIZE | |||||||||
| GEAR_COMM | |||||||||
| SP1_NUM | |||||||||
| SP1_WGHT | |||||||||
| SP2_NUM | |||||||||
| SP2_WGHT | |||||||||
Table 3. Components and structure of the water resource database (part 2).
| SWB DATABASE (STATIC DATA) | |||||||||||||||||
|---|---|---|---|---|---|---|---|---|---|---|---|---|---|---|---|---|---|
| Surface Water Body data | |||||||||||||||||
| Admin & geogr. | Physical & chem. | Type & condition | Use | Aq. species | Fisheries | References | GIS_generated | Watershed data | |||||||||
| SWB_ADM | SWB_PC | SWB_TC | SWB_USE | SWB_SP | SWB_FISH | SWB_REF | SWB_GIS | WSHED | |||||||||
| SADC ID | SADC ID | SADC ID | SADC ID | SADC ID | SADC ID | SADC ID | SADC ID | WS_ID | |||||||||
| Nat ID | Surf. area | Type | Main use | Fish | Hook and line | Comments | Elevation | NAME | |||||||||
| Nat_Index | Capacity | Constr_Yr | Domestic | Stocked | Traps | Date | Soiltype | WS_DOWN | |||||||||
| Name | Maxdept | Wallheight | Irrigation | Microph.bream | Sport | Lat/Long generation | Subbasin | ||||||||||
| Latitude | Meandepth | Condition | Livestock | Macroph.bream | Gill net | Source of data | Megbasin | ||||||||||
| Longitude | Catch.area | Siltation % | Municipal water | Clarias | Seine nets | Orig_ID | … | ||||||||||
| Grid_Ref | pH | Breached or silted | Bricks | Labeo small | Fisherfolk | Orig_Ref | |||||||||||
| Map_Nr | Conductivity | Fenced | Industry | Labeo big | Nets | Dupe_ID | |||||||||||
| Coord_South | Transparency | Access | Fishing | Barbus small | Boats | Main_ID | |||||||||||
| Coord_East | Alt_min | Dist.vill | Other use | Barbus big | Catch/yr | Nat region | |||||||||||
| UTM_Zone | Alt_max | Carp | Hydrozone | ||||||||||||||
| UTM_Coord | Permanence | Eel | Subzone | ||||||||||||||
| Rivername | Rainmin | Bass | Locality | ||||||||||||||
| Sub-catchment | Rainmax | Tigerfish | ZimOT | ||||||||||||||
| Main catchment | Soiltype | Lepomis | ZimDT | ||||||||||||||
| Division | Lungfish | Reliability | |||||||||||||||
| District | Other fish | ||||||||||||||||
| Province | Crocs | ||||||||||||||||
| Country | Hyacinth | ||||||||||||||||
| International | |||||||||||||||||
| Owner | |||||||||||||||||
| Ownertype | |||||||||||||||||
In a number of cases, vectors for waterborne diseases are also sampled although not systematically. Bilharzia and malaria prove to be very important in a large part of the region (Chiotha and Jenya, 1991) and control of the vectors and the transmission is considered as a priority by health programmes at the national level.
At the regional level, information on species occurrence is gathered through existing databases, fisheries departments and museum collections. Digital species distribution maps are made based on watershed maps and geographical points of fish species records (Fig. 3). This is mainly necessary to assess and monitor translocation of fish species from one watershed to another (Thys, 1994), which is especially important at the crestlines of major watersheds. The digital watershed map was developed (Dooley, 1997) based on the river layer from the DCW (Digital Chart of the World), combined with a DEM (Digital Elevation Model). This resulted in approximately 1100 watersheds for Africa south of the Equator. These watersheds are considered as separate aquatic species distribution units which can be combined for specific reasons.
3.1.4 Water quality
Physico-chemical sampling is taking place on a bi-monthly basis on all 21 reservoirs and includes the following analyses: morning and evening temperature and oxygen profiles, pH, conductivity, alkalinity, hardness and transparency (Secchi disk). Surface area and water level are also recorded regularly. All samplings and chemical analyses are standardised for all participating countries (cf. protocol in Annex 1). Part of the physico-chemical sampling protocol has been adopted by other programmes which are feeding more data into the overall database.
Physico-chemical data are also being entered from literature and field visits (Marshall and Maes, 1995) in the Surface Water Body Database and a number of other parameters (such as water temperature on a monthly basis) will be estimated through a GIS. It is also hoped to estimate conductivity for all georeferenced water bodies based on the geology or pedology of their drainage basin.
3.1.5 Fisheries information
Fisheries information at the local level is being monitored by a creel survey 7, carried out by local community members (enumerators). During the creel survey ( Guthrie et al., 1990), which takes place three days per month, these enumerators count the number of fishers on a part of, or on the complete water body. They also interview a random sample of fishers (or all the fishers if these are only a few) to determine fishing gear characteristics, fishing time, CPUE, gear selectivity and gender aspects of the use of the fishing gear. If the fisher has not yet been interviewed, information on the ownership and cost of the gear is also noted as well as the intended use of the catch. The creel survey protocol has also been adopted by other programmes, which has increased the sample size from 21 to over 50 water bodies.
Except for a few individual cases, there are hardly any catch statistics at the national level for small water bodies (Haight, 1994) since in most countries even the collection of catch statistics from the professional fisheries is restricted for budgetary reasons (Mandima, 1996). One of the few cases where catch statistics were collected over a longer period was the creel survey carried out by Agritex Zimbabwe for hook and line fishing in dams (Govereh et al., 1993). One of the conclusions of the 1994 TC was that fishers (or community members) themselves should collect fisheries statistics. This is being implemented through the ALCOM creel survey.
The SWB database contains fisheries information from literature and other databases at the regional and national level but is mainly limited to bigger fisheries. It is hoped that time-series data for a number of medium-sized water bodies (100–2000 ha) could be collected as well.
3.1.6 Hydrological and morpho-edaphic information
Seasonal changes and fluctuations in the level of most dams of the SADC region are very high and have a great influence on the production and the ecology of the reservoirs. Depth and surface are measured regularly in order to monitor fluctuations of the reservoir both in volume and in surface area. In addition to this, the effects of the morpho-edaphic situation are monitored closely: temperature profiles and conductivity.
In the SWB database, more than 75% of the surface area figures were estimated based on the general reservoir form and holding capacity, since hydrological departments are usually only interested in capacity figures. Others were calculated based on the average depth and capacity. Remote sensed data will probably have to be used for checking the validity of this information.
On the edaphic side, conductivity will be most probably estimated based on the geological and/or pedological layers of the watershed upstream of the water bodies. Conductivity (and maybe more specifically the concentrations of certain ions) is an important indicator of primary production and thus fish production. The estimation of the conductivity for all georeferenced water bodies would allow researchers to apply fisheries potential estimation models based on the MEI8 as discussed by Schneider and Haedrich (1989) in order to estimate fish production for each individual water body.
At the macro-hydrological scale, information on the watersheds to which water bodies belong, is very important for the ecological setting (which justified the creation of the digital watershed map). The integration of the database in a GIS enables the exact identification of the catchment (both sub-basin and mega-catchment) of each water body.
8 Morpho Edaphic Index = conductivity/mean depth
4. DATA STORAGE AND ANALYSIS
We can distinguish four different types of data which require different storage formats: regular database cell entries, descriptive documents, geographical data (hardcopy and digital maps, co-ordinates, etc.) and graphics (pictures, graphs, drawings, etc.)
All data are entered in ALCOM's Water Resource Database with a specific format for each type of data and data file which makes comparison of the data relatively easy. Unique identifiers are used to link different data files. A very important part of the Water Resource Database is the Surface Water Body Database which contains all static information on Surface Water Bodies in the region, integrated in a GIS. Data from the samples (limited number of closely monitored water bodies) can then be extrapolated to the whole population (all inventoried water bodies).
The following databases are integrated in the Water Resource Database:
SWB - Surface Water Body Database
stores all virtually static data on surface water bodies:
Climatological data
ASD - Aquatic Species Distribution Database
stores all data on occurrence (distribution) of important aquatic species:
Potential distribution polygons
ECE - Experimental Catch and Effort Database (time-series on monthly basis)
stores all data on experimental catch and effort:
experimental CPUE (for each type of gear)
ELF - Experimental Length-Frequency Database (time-series on monthly basis)
stores all length-frequency data of the most important fish species
(based on experimental samplings)
CCE - Commercial Catch and Effort Database (time-series on monthly basis)
stores catch statistics such as data from creel surveys,
contains some social data such as gender-wise use of fishing gear,
gives CPUE and selectivity data for each fishing gear or method.
PC - Physico-Chemical Database (time-series on monthly basis)
SE - Socio-Economic Database
combines socio-economic data from different levels:
individual level
FG - Fishing Gear Database (still to be developed)
stores technical data on fishing gear and methods
FB - Fish Biology Databases
provides access to fish biology data for all economically important aquatic species
from the region such as data from Fishbase
BIB - Bibliographic Databases
combines both library and abstract databases on fish and water bodies
Many of these databases are interlinked by unique identifiers for SWBs, fish species, fishing gear and administrative units. The unique identifiers are the key elements to combine data from all different databases.
5. DEVELOPMENT FRAMEWORK
ALCOM uses a common development framework with regard to the pilot small water bodies that are followed up. In chronological order the following steps are followed:
All management recommendations are based on firm conclusions from literature or from ALCOM's research. After implementation of the recommendations, the pilot water bodies continue to be monitored in order to assess the effects.
6. RESULTS AND DISCUSSION
6.1 Regional level
The Surface Water Body database is fully functional and has a reasonably good coverage (cf. Annex 2). It is completely integrated in a geographical interface which allows direct queries from the digital map towards the database (i.e. display characteristics for one or for a set of SWBs clicked on the map) and from the database towards a digital map (i.e. plot SWBs on a map based on certain characteristics). With the integration in a GIS it proves to be an excellent decision support tool, backed up by the field work. Based on the location of a water body, one can determine what economically important species are potentially present in the watershed and with the climatological data, an optimum species choice for stocking can be made. The digital watershed map will also boost the discussions on cross-boundary watershed management in the region and a first workshop will take place on the Limpopo catchment, involving four countries.
The basis for SWB fisheries potential is also present and fisheries potential estimation is expected to start by using a number of simple models. An important achievement of the program is the standardisation of both field work and data entry.
Major problems were encountered with the merging of databases due to the different naming systems. Water bodies are rarely coded with unique identifiers which results in a manual merging of databases. Even inside the same government departments we sometimes encountered two, three or even four different databases which were not linkable. Both names and coordinates for the same water body could be slightly different in all databases, which necessitated manual checking of all entries.
Another fact which slowed down progress was the lack of visibility of the database in the first years. Most people did not know that it existed and as a consequence, data were difficult to obtain. Since the end of 1996, the database has been intensively advertised (through hardcopy, WWW and verbally) which resulted in a significant increase of data exchange and use of the database.
Institutionalisation of the database is not yet finalised which places the continuity of the database activities at risk. The data collection and storage will have to be integrated in both national and regional institutions to avoid a complete loss of the structure.
6.2 National level
The legal study on SWB fisheries has not yet been done, which is a major handicap for the fisheries development since the legal context is not clear. The following options are currently identified in order to enhance SWB fisheries:
6.3 Community level
Biological and physico-chemical data from bi-monthly samplings are available for 12 to 18 months in three countries. Major meteorological changes in the region (from extremely dry to very wet conditions) affect the interpretation of biological data (especially length frequencies and CPUE) and it seems still too early to draw conclusions on the biology side of the fisheries. Another 12 to 18 months of sampling will still be needed to evaluate the data over two and a half years. The decision to leave out chlorophyll analysis, total nitrogen and total phosphorus measurements, resulted in significant savings in the sampling programme. The first parameter could be replaced by Secchi disk measurement while the two latter parameters seem to be highly variable and of little use in a bi-monthly sampling schedule.
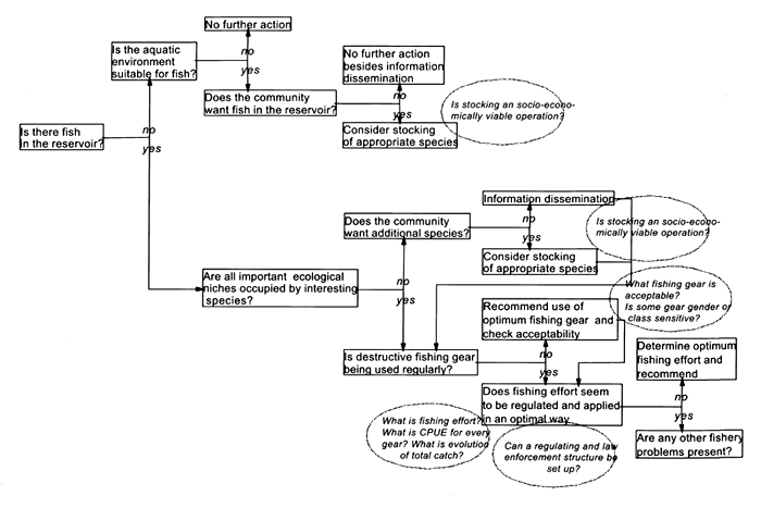
A number of enhancement options (that do not need detailed data on growth) were already implemented and their effect is being monitored. These options include introduction of new fishing methods and stocking to fill vacant niches. It was found that in two thirds of the selected water bodies, one or more important ecological niches was not occupied. In most cases the macrophytophageous niche was not occupied which was not only causing a loss in production but also weed cover problems (Mitchell et al., 1990). One of the consequences of extensive submerged weed growth is a higher mosquito larvae and snail incidence which causes in turn higher risks of waterborne diseases.
In a limited number of cases, the microphytophageous niche was not occupied which resulted in high concentrations of phytoplankton. In both cases, fish (in this case mainly Tilapia rendalli, Oreochromis mossambicus, Oreochromis andersonii and Sarotherodon macrochir) could be found in relatively nearby reservoirs available for stocking. In another number of cases, it was concluded that certain species (with a high fecundity rate) were underexploited (mainly Barbus spp. and Clarias gariepinus). In these cases, recommendations were made for the use of species-selective gear (traps and longlines). Both recommendations were implemented in a number of cases and the results are being monitored through sampling and creel surveys.
9 CBM, Community Based Management means that the local community manages the resource without
intervention of the government
10 Co-Management with the government means that the local community and government are involved
together in the management of the resource
Based on these experiences, a preliminary decision tree was developed (Fig. 3). To date the following options for small water body fishery enhancement at the rural community level are being considered as appropriate (best cost-benefit ratio) based on ALCOM's preliminary work:
7. RECOMMENDATIONS
A common research protocol is of utmost importance in regional data collection at the SWB level. Participants in the research programme can then adopt the complete or partial data collection scheme.
Data entry should be standardised as much as possible, especially with regard to common fields which are used to link databases: SWB identifiers, fish species names, names of administrative units (e.g. countries, provinces), watershed names, etc. If necessary a standardised nomenclature has to be developed and adopted by participants of the research programme.
Data collection should be kept simple and as much use as possible should be made of the already existing data. Complicated data collection increases the need for both human and material capacity. Cost-benefits should be analysed for the inclusion of each parameter in the data collection.
Biological and fisheries data collection should be done over more than one seasonal cycle, especially when meteorological conditions are highly variable. 18 months of data collection is normally not enough for a valid analysis.
Use of GIS is imperative for analysis at a regional level. Care should be taken that all data are georeferenced for integration in a GIS.
The research and development programme should be institutionalised in order to ensure maintenance. In the case of SADC, the individual countries should maintain and update national databases, which should in turn be integrated in the SADC database.
Data should be linked to other regional and national databases through networking in order to have an image of the water resource that is as complete as possible. Obvious candidates for linkage are demographic and health databases which are updated continuously.
Visibility of the database should be maximised in order to maintain it. This is not only necessary for making the database useful but also to generate interest in the maintenance of the database (with regard to both funding and data-input).
Figure 3. Technical decision tree for fisheries enhancement in communal SWBs.

Annex 1. Physico-chemical and biological sampling protocols.
1. Physico-chemical sampling (bi-monthly)
The following samples are taken bi-monthly: temperature and oxygen profiles (1 m interval), water level, surface area, depth, pH, alkalinity, Secchi disk depth, conductivity and total hardness. Surface area estimation is done at regular intervals to cover the change in surface with the fluctuation in level. All parameters are analysed for only one sampling site per dam, normally the deepest spot. Profiles are recorded with a probe on a long cable for DO and temperature. Surface water samples are taken with a clean bucket.
| Parameter | time | depth | method | Reference |
|---|---|---|---|---|
| DO | 5 am & 5–6 pm | profile: every m | DO-meter | WTW manual |
| Temp | 5 am & 5–6 pm | profile: every m | DO-meter | WTW manual |
| pH | morning | surface | pH-meter or colorim. | HACH manual |
| Alkalinity | morning | surface | drop titration | HACH manual |
| Hardness | morning | surface | drop titration | HACH manual |
| Conductivity | morning | surface | Conductivity-meter | HACH manual |
| Secchi disk depth | morning | NA | Secchi disk | Standard Methods of water analysis |
| Water level | NA | NA | benchmark | |
| Surface area | NA | NA | level/range finder |
2. Biological sampling (bi-monthly)
The following samples are taken bi-monthly: fish gonad development, fecundity (for determination of the reproduction period), seasonal information on length frequency data of selected species (using beach seines for small reservoirs and beach seines with gill nets for larger reservoirs).
2.1 Fishing method
2.1.1 Seine nets
If this is the only sampling method, a seine net is pulled three times at three different places in the reservoir. The seine net is 75 m long, 2 m high and has 16 to 24 mm stretched mesh size. The surface of the pull is estimated and indicated on the map (either on the descriptive base map or on a new map if changed) as well as the time. The whole catch of the pull is sorted by species and put in separate hapas or basins.
2.1.2 Gill nets
Multi-mesh size monofilament gill nets (Drottningholm sampling technique) are set in different environments of the reservoir. Their number is determined by the reservoir size and fish abundance. Nets 6 m deep are set where the depth allows this. In the other places nets 3 m deep are used. The nets are set for one night in each reservoir. The catch is sorted by net, mesh size, depth (in case of a pelagic net) and species. Oxygen and temperature are measured on the gill-netting site.
2.2 Length frequency data
2.2.1 Seine nets
A sample of approximately 300 individuals per species is taken at random with a scoop net from the hapas or from the basins. Standard or total length is taken for every fish and noted by ticks with a precision of 5 mm. All fish are kept alive in baskets inside the basins and have to be returned to the reservoir except for the GSI samples.
2.2.2 Gill nets
A sample of 10–30 fish per species per mesh size is taken for the measurement of standard or total length and weight. Number of fish per mesh size provides information on their length frequency.
2.3 Experimental catch and effort data
2.3.1 Seine nets
All fish from the pull are counted and batch-weighed per species. Their weight is noted to a precision of 100 g. After weighing the fish is placed in other hapas until the final seining is completed. If this is not possible the fish is returned to the same place in the reservoir to avoid recapture by the next seining. If the owner of the reservoir wishes to harvest some of the fish, the species, number and weight of the harvested fish are noted.
2.3.2 Gill nets
All fish are counted and batch-weighed per species, net and mesh size.
2.4 GSI
A sample of 15 females and 15 males per important species is taken to determine TL (Total Length), SL (Standard Length), weight, gonad weight and gonad status. The sample is taken to represent all sizes between estimated size of non-developed gonads and the biggest size found. Fish are measured on a measuring board with 1 mm precision and weighed with 1 g precision.
2.5 Other biological data
The presence and abundance should be noted for species of:
Annex 2. Coverage of the SADC SWB database.
Number of entries per country for 3 important fields
| Country | Number of entries with known latlong coordinates | Number of entries with known surface area | Number of entries with known capacity | Total number of entries |
| ANGOLA | 47 | 25 | 15 | 55 |
| BOTSWANA | 36 | 291 | 332 | 338 |
| LESOTHO | 591 | 568 | 526 | 593 |
| MALAWI | 601 | 108 | 71 | 763 |
| MOZAMBIQUE | 30 | 30 | 13 | 40 |
| NAMIBIA | 21 | 21 | 19 | 21 |
| SWAZILAND | 7 | 11 | 7 | 11 |
| TANZANIA | 47 | 62 | 5 | 83 |
| ZAMBIA | 549 | 230 | 215 | 651 |
| SOUTH AFRICA | 495 | 0 | 474 | 517 |
| ZIMBABWE | 9953 | 7995 | 7735 | 11168 |
| Total | 12377 | 9341 | 9412 | 14240 |

L. Verheust
Obtaining basic information for the enhancement of small water body fisheries: a regional project viewpoint
REFERENCES
ALCOM. 1991. Gender Issues in Fisheries and Aquaculture including proceedings of the Workshop on Enhanced Women's Participation in Fisheries Development, Victoria Falls, Zimbabwe, 4–7 December 1990. ALCOM Report No 7. FAO, Harare. 132p.
Chimbuya, S. 1993. Traditional fishing gear in Zimbabwe. ALCOM News no. 12 (1993): 2–7.
Chimbuya, S. 1994. Developing community-based management of fishery resources in small water bodies: a case study of Mwenje Dam, Zimbabwe. ALCOM Field Document No.26. FAO, Harare. 44p.
Chiotha, S.S. and C. Jenya. 1991. The potential of fishponds in bilharzia (schistosomiasis) transmission. Aquaculture Research And Development In Rural Africa. Summary Report. No. 27. (Costa-Pierce, B.A., C. Lightfoot, K. Ruddle and R.S.V. Pullin, eds.). ICLARM, GTZ, Malawi Fisheries Department, University of Malawi Conference, Zomba, Malawi, 2–6 April 1990. 21p.
Dooley, J. 1997. Processing Summary for Joint ALCOM/WWF SADC Watershed Model. ALCOM Working Paper.4p.
Govereh, J., S.M. Chigume and S. Sen. 1993. Socio-economic and marketing constraints to the development of aquaculture and utilisation of small water bodies in Zimbabwe. FAO/UNDP ZIM/88/021. 82p.
Guthrie, D., J.M. Hoenig, M. Holliday, M. Mills, S.A. Moberly, K.H. Pollock and D.R.Talhelm (eds). 1991. Creel and Angler Surveys in Fisheries Management. International Symposium and Workshop on Creel and Angler Surveys in Fisheries Management Houston, Texas (USA), 26–31 Mar 1990. 528p.
Haight, B.A. 1994. Report of the Technical Consultation on the Enhancement of Small Water Body Fisheries in Southern Africa, Harare, Zimbabwe, 25–29 January 1993. ALCOM Report No. 12. Harare, Zimbabwe.35p.
Kapetsky, J.M. 1994. A strategic assessment of warm water fish farming potential in Africa. CIFA Technical Paper No.27.FAO, Rome. 67p.
Mandima, J. 1996. Limitations of catch and effort data collection methods used for inland fisheries in the SADC region, with particular reference to Zimbabwe. In: Stock Assessment in Inland Fisheries(Cowx. I.G., ed.): 368–377. Blackwell Scientific Publications.
Marshall, B. and Monique Maes. 1995. Small water bodies and their fisheries in Southern Africa. CIFA Technical Paper No. 29. FAO, Rome. 68p.
Mattson, N. 1990. Test fishing in small water bodies: ALCOM pilot project in Chipata, Zambia. ALCOM News No. 3: 14–17.
Meaden, G.J. 1991. A G.I.S. plan for the development of aquaculture and fisheries in small water bodies in Zimbabwe. Report of a consultancy undertaken from 13th July to 14th August, 1991 for the UNDP “Support for Rural Aquaculture Extension” (ZIM/88/021). 41p.
Mitchell, D.S., A.H. Pieterse, and K.J. Murphy. 1990. Aquatic weed problems and management in Africa. In: Aquatic Weeds. The Ecology And Management Of Nuisance Aquatic Vegetation (Pieterse, A.H. and K.J. Murphy, eds.): 341–354. Oxford University Press, Oxford, UK.
Schneider, D.C. and R.L. Haedrich. 1989. Prediction limits of allometric equations: A reanalysis of Ryder's morphoedaphic index. Can.J.Fish.Aquat.Sci. 46: 503–508.
Seki, E. and S. Sen. 1994. Meeting information needs on gender issues in inland and small water body fisheries. ALCOM Field Document No.32. FAO, Harare. 40p.
Silva, F.D. 1993. Legislation concerning small water bodies. ALCOM News No. 11: 20–21.
Thys van den Audenaerde, D.F.E. 1994. Introduction of aquatic species into Zambian waters, and their importance for aquaculture and fisheries. ALCOM Field Document No.24. FAO, Harare. 32p.
Townsley, P. 1992. Rapid appraisal for small water bodies. FAO, Harare. 55p.
Townsley, P. 1992a. Rapid rural appraisal. What did ALCOM attempt in Zimbabwe? What was the outcome? ALCOM News No. 11: 10–13.
Van der Mheen, H. 1995. The use of multimesh gillnets for sampling fish stocks in reservoirs in Southern Africa. ALCOM Field Document No. 39. FAO, Harare. 21p.
Westerlund, L. 1994. Fisheries monitoring survey at Sebaboleng Dam, Maseru Town, Lesotho. ALCOM Field Document No. 30. FAO, Harare. 33p.