![]() |
L. Yonggong
L. Yonggong is Deputy Director at the Center for Integrated Agricultural Development (CIAD), China Agricultural University, Beijing
Center for Integrated Agricultural Development (CIAD),
China Agricultural University,
CAU, Beijing 100094, China
For a better understanding of rural extension reform in China and its strengths and weaknesses, it is necessary to review the former extension system which existed for more than 30 years between the 1950s and the 1980s.
A top-down extension approach was adopted during the period of collectivization (1953 to 1958) and the People's Commune (1958 to 1982). The basic extension method used in the top-down approach was "administrative intervention". Agricultural extension was seen as a government instrument for implementing agricultural development programmes and a number of extension programmes were implemented as political campaigns. During this time, it was difficult to separate extension activities and government administration.
Programmes concentrated mainly on transferring the technologies developed in research institutes to production brigades and teams. The goal of extension programmes under such a system was to ensure adequate grain production, and research, demonstration and extension activities were set up according to this policy. Alternative programmes for diversified sectors, such as cash cropping, fruit tree cultivation and off-farm activities, were not included in the goal.
The process consisted of the following steps: technological development (research done according to the government's priorities and the conditions on the research stations); demonstration trials in the production units; and adoption and diffusion over a large area using an administrative approach. The main role of farmers in the top-down extension system was to attend demonstrations and participate in trials which were selected according to the government's priorities. Farmers were not involved much in extension planning and evaluation.
The advantage of this approach was that extension activities were linked to the administrative line (a four-level agricultural technical network), making it easy to implement programmes. The disadvantage was that the programmes were focused so closely on government policy that different socio-economic conditions and resources in the communities were not given sufficient consideration and local interests were poorly represented. This sometimes led to conflicts.
Since the beginning of the 1980s, a rural reform policy has been initiated. First, collectively owned land resources were contracted to individual households for long periods (more than 30 years). Farmers now have the right to decide how they will use their land. Second, since the establishment of a market-oriented economy, the government has gradually reduced its control of the agricultural market. These reforms bring new challenges to the extension system.
Under the centrally planned economy, farmers were the labour force which was used to achieve production goals, however, in the market economy, farmers are now the managers of land resources. Farmers have to make decisions about the allocation of resources, such as money, human capital (labour force) and land. Decisions must now be made on how to achieve the best economic returns and how to reduce the risks arising from market fluctuations. Two problems are evident in this new situation: farmers have insufficient skills and knowledge for making decisions of this nature; and there is a lack of market information.
In the planned economy, land-use planning was exclusively a function of government bodies; now farmers are responsible for this task. To avoid conflicts, farmers and governments must both be involved in land-use planning to formulate development plans. The introduction of participatory land-use planning approaches is an urgent task for both rural extension agents and land-use planning institutions.
In a market-oriented economy, the market can give signals to indicate the supply and demand of agricultural products. These signals can help farmers to make decisions on resource allocation. In the transition period from a planned economy to a market-oriented economy, market signals do not reflect sensitively the real trends of supply and demand. This distortion can lead to farmers making decisions based on inaccurate information and can consequently result in economic losses. Providing market information to farmers, therefore, becomes another very important function of rural extension agents.
In addition, support for creating marketing organizations and selling products is also an essential duty for extension agents, especially in the initial period of a market-oriented economy.
With the establishment of a market economic system, the market is playing an increasing role in the decisions of government bodies. To meet the challenges to extension mentioned in the previous section, the government must revise the former structure and improve approaches to extension. After reviewing the development programmes of the last two decades, the following changes have been made by central and local governments:
Rural extension is a public-sector service and its missions and goals, summarized in Table 1, reflect the importance of agricultural and rural development in China's overall economic development.
TABLE 1. Missions and goals of public rural extension in China
Missions |
Goals |
Transfer advanced agricultural technology from research to users |
Increase production, improve quality of the agricultural products, ensure food security for the large population |
Assure the successful implementation of government rural policy by changing farmers' behaviours |
Protect the environment and natural resources, reach the goal of sustainable rural development |
Improve farmers' skills and knowledge in decision-making and farm management through training |
Increase farmers' economic income, alleviate rural poverty, improve community organization |
Provide an information and marketing service |
Help farmers and rural entrepreneurs to make proper decisions on production, marketing and risk reduction |
Since the 1980s, apart from the conventional top-down approach, many other new approaches to extension have been developed and tested in different areas of the country. The following are some of the most important approaches.
The conventional extension approach. The objective of this approach is to implement the government's plan for development. Under this approach, extension programmes are implemented by public extension agents and by government administrative interventions at different levels. This approach is the dominant form of extension and is still functioning well for some sectors. The steps of this approach are as follows:
Technical contracts between extension agents and farmers' households. Since 1985, government extension funds have been sharply reduced. Under financial pressure, some local extension agents have changed from providing free-of-charge services to entering paid technical contracts.
This extension model concentrates on the provision of technical advice during the production period to increase the output of products. The extension agent is only responsible for improving production levels. Marketing must be organized by the farmers themselves.
The steps of this approach can be divided as follows:
In this approach, the extension agent and farmers share benefits and jointly take risks in production. This approach is applied mostly in horticulture, cash crop production and livestock production systems.
Company-led extension approach ("dragon head" approach). This approach was initially developed at the end of the 1980s in coastal areas by rural enterprises that use agricultural products and by-products as raw materials. Under this approach, farmers' marketing risks are reduced by contracting with companies. Companies, as the "dragon head" of the whole system, provide relevant technologies, training and information to farmers. By providing services to farmers, companies ensure the supply of raw materials at fixed prices.
This approach is implemented through contracts signed between companies and households, linking the two parties by a commercial mechanism.
Participatory extension approaches. This approach has been developed and introduced gradually by the Center for Integrated Agricultural Development (CIAD) since the beginning of the 1990s. Its objective is to develop farmers' abilities and skills in sustainable rural development.
In this approach, the community is the basic unit for implementing participatory extension programmes. Farmers are the key actors and participate in all extension processes such as project appraisal, participatory monitoring and evaluation. Initiatives are started at the grassroots level and are submitted to higher levels (the so-called bottom-up approach). In this approach, the role of farmers is increased.
The participatory approach requires multidisciplinary teamwork and multi-institutional involvement. There have been a number of successful examples of this approach in recent years, especially in social forest and land reclamation projects.
The functions of the public rural extension system include:
Since the market-oriented economic system was established, the subjects of rural extension have been expanded and diversified according to local resources and market development. Table 2 summarizes the main subjects of public rural extension.
TABLE 2. The main subjects of rural extension in China
Fields |
Subject |
Objectives |
Grain crop production |
|
|
Livestock production |
|
|
Horticulture, vegetablees and cash crops |
|
|
Agricultural processing and storage |
|
|
Fisheries |
|
|
Community development planning |
|
|
Farm management |
|
|
Agricultural mechanisation |
|
|
According to geographical characteristics, the whole country can be divided into seven regions for agricultural resource planning. The regions and the corresponding priorities for extension are shown in Table 3.
TABLE 3. Geographical divisions and priorities for rural extension in China
Zone/region |
Type of farming and problem |
Priority of extension |
3-H region |
Farming System |
Correct saline soil, introduce water saving technologies, intensify vegetable and fruit production, improve land-use planning |
Loess plateau |
Farming System |
Control soil erosion, auction wasteland to farmers, support intensification of fruit production, develop household-oriented poverty alleviation programmes |
Southern China and hilly land |
Farming System |
Strenthen market information service, promote intensification of fruit production and fisheries, support private extension sector |
Yun-Gui highland |
Farming System |
Train farmers in technology, promote diversification of farming systems, improve infrastructure at the community level, initiate poverty-alleviation programmes |
Northeast China plain |
Farming System |
Improve market information service and marketing facilities, encouragelivestock producers to use locally produced maize, strengthen pest control in maize |
Meng-Xin highland |
Farming System |
Introduce grazing management system, strengthen land-use planning at the community level, train farmers and herders on sustainable management of grassland resources |
Qing-Zang highland |
Farming System |
Initiate poverty-alleviation programmes, train herders |
Using the average income and gross national product (GNP), China can be divided into three economic zones. Extension priorities have been formulated according to the economic and resource conditions. The policy priorities for the three zones appear in Table 4.
TABLE 4. Economic zone divisions and priorities for rural extension in China
Economic zone |
Policy priority for extension |
| Developed zone (eastern coastal and suburban areas of large cities) |
|
| Middle zone |
|
| Western zone (in the western part) |
|
The following target groups for public rural extension have been identified: farmer households and technical demonstration households; village leaders; farmers' associations; and rural women.
Farmer households and technical demonstration households. According to 1994 statistics, there are about 230 million farm households in the whole country. About 6 million of these households have been selected and promoted by public extension agents as technical demonstration households. The technical demonstration households are playing an important role in research, demonstration and training for other households. Poor households (about 1.8 million) in the poverty affected areas are considered a priority target for extension.
Village leaders. Village leaders are the community administrative managers at the grassroots level and are the target beneficiaries of many extension activities. There are about 2.3 million village leaders in the country. Their credibility determines the impact of extension in the village.
Farmers' associations. In 1996, the number of farmers' associations in China had reached 150 000, which were distributed mainly in the eastern and central Chinese provinces. As non-governmental organizations (NGOs), they provide technical and marketing services to farmers and compensate for the lack of public extension services. Targeting and supporting farmers' associations expands the extension services that reach farmers.
Rural women. As the male labour force shifts from the agricultural sector to non-agricultural sectors, the female labour force becomes increasingly important for agricultural activities, rural industries and resource management. Special training and extension programmes for rural women have been initiated, using government funds and international support.
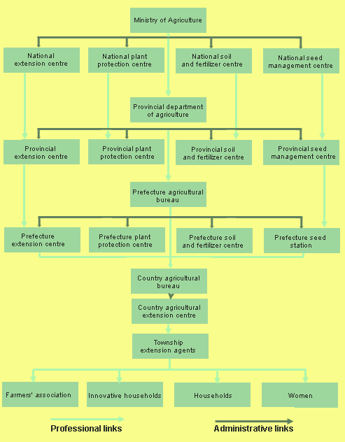
National institutions. All national extension administrative institutions are directly beneath the Ministry of Agriculture. There are four extension centres subordinated to the Department of Agriculture within the Ministry. These are:
There are no special national centres for mechanical, livestock and fisheries extension. The Forestry Ministry is responsible for extension in forestry.
The main functions of the national extension institutions are:
Provincial institutions. All provincial extension institutions are directly administrated by the Department of Agriculture. They also act as professional agencies of national extension centres. In 1996, 59 provincial centres had been set up. The centres are involved in formulation of policy, coordination of relevant agencies and training of lower level agents.
Prefecture institutions. A prefecture is a government administrative unit assigned by the provincial government to be responsible for a number of counties with similar geological and natural conditions. Extension agents at this level serve a bridging function between provincial agents and county agents.
County extension centres. County extension centres are the most important extension units in the public extension system. Since 1985, the central and provincial governments have invested about 1.2 billion Yuan for the construction of county centres. At the end of 1997, 1 800 county centres had been constructed. The functions of the county centres include:
Township stations. The township station is the agent at the grassroots level who is working directly with farmers. The township station focuses on:
According to national statistics, the number of extension staff paid by the government and working at the township level has reached 1 million.
Since the beginning of the 1990s, the central government has recognized a lack of cooperation between research, education and extension. To address this shortcoming, a policy has been formulated to establish a multisectoral participatory social service system for rural development. The system includes the policy of "combining extension, research and education together" to serve farmers and promote rural development. Cooperation between these three sectors has been improved.
According to Ministry of Agriculture statistics, all 59 agricultural universities, 250 agricultural schools and 50 agricultural research institutes of the Chinese Agricultural Academy have set up research and extension bases in all provinces of the country.
There are three main mechanisms of cooperation:

FIGURE Institutional structure of the public rural extension system in China
Before rural reform, public extension, as a public-sector service, was fully financed by central and local government. After reform, the government decentralized funding to the level of local government and extension agents. Table 5 shows the sources of funds for the public extension institutions at the county level.
TABLE 5. Sources and estimated breakdown of funds at the county level for public extension (%)
Source |
Construction |
Running costs |
Staff salaries |
Central government |
70 |
30 |
20 |
Local government |
30 |
40 |
30 |
Extension agent |
0 |
30 |
50 |
Total |
100 |
100 |
100 |
The figures indicate that all construction costs are paid by the government (divided between the central and local levels). Government funds for running costs and staff salaries are allocated in accordance with local and national extension projects. Extension agents must pay for running costs (30 percent) and staff salaries (50 percent) from the income generated from their services.
Some funds for extension activities are included in research budgets, which are provided mostly by the central and provincial governments. It is estimated that funds for extension account for 15 to 20 percent of the total funds of research projects. The deficits are provided by the research institute, the extension target areas and the beneficiaries (especially for technologies for cash crops and vegetables). Since government funds cannot cover all the costs of research, in recent years there has been a trend to commercialize the new technologies developed.
There are three sources of funds for the extension services of farmers' associations:
Normally, direct extension services to members are free of charge.
China is a country with a very large population but limited land resources. Food security will continue to be a key issue for the development of government policies, including extension policies. To develop an effective extension support system for food security, the government extension system must play a central role. However, diversified extension systems, including private and commercial extension services, can compensate for the shortfalls of the government extension system.
The strengths of the extension system include:
The weaknesses of the extension system include:
![]() |